Fracture Healing in 37 Dogs and Cats with Implant Failure after Surgery (2013–2018)
Abstract
Simple Summary
Abstract
1. Introduction
2. Materials and Methods
2.1. Inclusion Criteria
2.2. Collection of Perioperative Data
2.3. Surgical Stabilization Method
2.4. Assessment of Complications
2.5. Radiographic Outcome Measures
2.6. Implant Area Moment of Inertia
2.7. Statistical Analysis
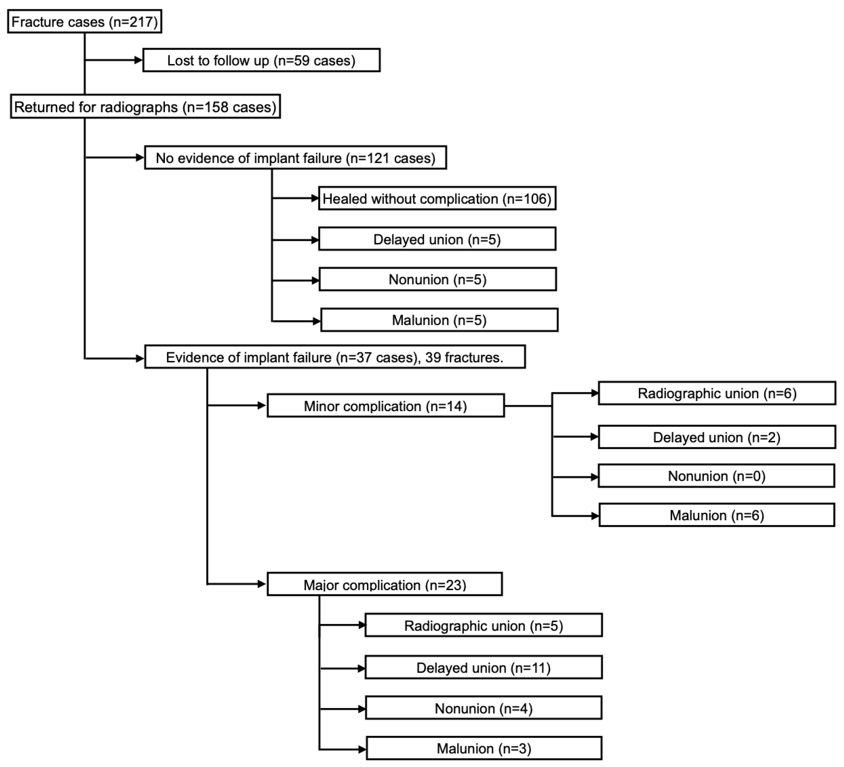
3. Results
3.1. Study Population
3.2. Construct Failure Population
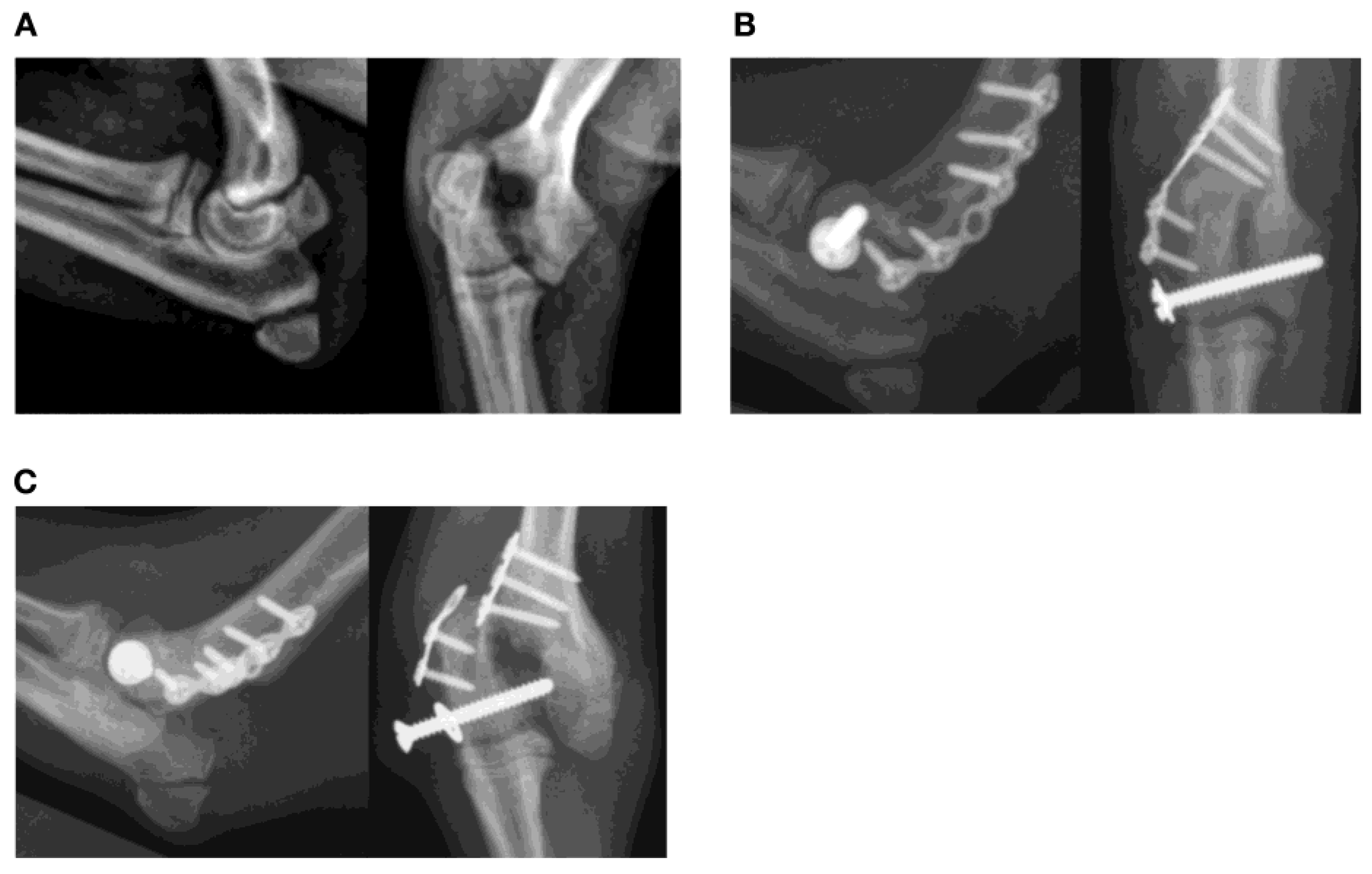
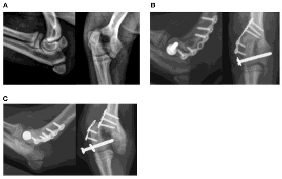
3.3. Plate Failure (11 Fractures)
3.4. Screw Breakage (Five Fractures)
3.5. Pin/Wire Breakage or Bending (Two Fractures)
3.6. Implant Loosening (21 Fractures)
4. Discussion
5. Conclusions
Supplementary Materials
Author Contributions
Funding
Institutional Review Board Statement
Informed Consent Statement
Data Availability Statement
Conflicts of Interest
References
- Johnson, A. Implant Failure. In Complications in Small Animal Surgery, 1st ed.; Griffon, D., Hamaide, A., Eds.; Wiley Blackwell: Hoboken, NJ, USA, 2016; pp. 641–648. [Google Scholar]
- Hulse, D.; Hyman, B. Biomechanics of fracture fixation failure. Vet. Clin. N. Am. Small. Anim. Pract. 1991, 21, 647–667. [Google Scholar] [CrossRef] [PubMed]
- Goh, C.S.; Santoni, B.G.; Puttlitz, C.M.; Palmer, R.H. Comparison of the mechanical behaviors of semicontoured, locking plate-rod fixation and anatomically contoured, conventional plate–rod fixation applied to experimentally induced gap fractures in canine femora. Am. J. Vet. Res. 2009, 70, 23–29. [Google Scholar] [CrossRef]
- Muir, P.; Johnson, K.A.; Markel, M.D. Area moment of inertia for comparison of implant cross-sectional geometry and bending stiffness. Vet. Comp. Orthop. Traumatol. 1995, 8, 146–152. [Google Scholar] [CrossRef]
- Sarrau, S.; Meige, F.; Autefage, A. Treatment of femoral and tibial fractures in puppies by elastic plate osteosynthesis. A review of 17 cases. Vet. Comp. Orthop. Traumatol. 2007, 20, 51–58. [Google Scholar]
- Barnhart, M.D.; Rides, C.F.; Kennedy, S.C.; Aiken, S.W.; Walls, C.M.; Horstman, C.L.; Mason, D.; Chandler, J.C.; Brourman, J.D.; Murphy, S.M.; et al. Fracture repair using a polyaxial locking plate system (PAX). Vet. Surg. 2013, 42, 60–66. [Google Scholar] [CrossRef]
- Vallefuoco, R.; Le Pommellet, H.; Savin, A.; Decambron, A.; Manassero, M.; Viateau, V.; Gauthier, O.; Fayolle, P. Complications of appendicular fracture repair in cats and small dogs using locking compression plates. Vet. Comp. Orthop. Traumatol. 2016, 29, 46–52. [Google Scholar]
- Aikawa, T.; Miyazaki, Y.; Shimatsu, T.; Iizuka, K.; Nishimura, M. Clinical outcomes and complications after open reduction and internal fixation utilizing conventional plates in 65 distal radial and ulnar fractures of miniature- and toy-breed dogs. Vet. Comp. Orthop. Traumatol. 2018, 31, 214–217. [Google Scholar] [PubMed]
- Dudley, M.; Johnson, A.L.; Olmstead, M.; Smith, C.W.; Schaeffer, D.J.; Abbuehl, U. Open reduction and bone plate stabilization, compared with closed reduction and external fixation, for treatment of comminuted tibial fractures: 47 cases (1980–1995) in dogs. J. Am. Vet. Med. Assoc. 1997, 211, 1008–1012. [Google Scholar]
- Peivandi, M.; Yusof-Sani, S.; Amel-Farzad, H. Exploring the reasons for orthopedic implant failure in traumatic fractures of the lower limb. Arch. Iran. Med. 2013, 16, 478–482. [Google Scholar]
- Sharma, A.K.; Kumar, A.; Joshi, G.R.; John, J.T. Retrospective study of implant failure in orthopaedic surgery. Med. J. Armed Forces India 2006, 62, 70–72. [Google Scholar] [CrossRef]
- Salter, R.B.; Harris, W.R. Injuries involving the epiphyseal plate. J. Bone Jt. Surg. 1963, 45, 587–622. [Google Scholar] [CrossRef]
- Gustilo, R.B.; Anderson, J.T. Prevention of infection in the treatment of one thousand and twenty-five open fractures of long bones: Retrospective and prospective analyses. J. Bone Jt. Surg. 1976, 58, 453–458. [Google Scholar] [CrossRef]
- Johnston, S.A.; von Pfeil, D.J.F.; Déjardin, L.M.; Roe, S.C.; Weh, J.M. Internal Fracture Fixation. In Veterinary Surgery: Small Animal, 2nd ed.; Johnston, S.A., Tobias, K.M., Eds.; Elsevier: St. Louis, MO, USA, 2018; pp. 654–690. [Google Scholar]
- Worth, A. Malunion. In Complications in Small Animal Surgery, 1st ed.; Griffon, D., Hamaide, A., Eds.; Wiley Blackwell: Hoboken, NJ, USA, 2016; pp. 673–679. [Google Scholar]
- Johnson, A. Delayed Union. In Complications in Small Animal Surgery, 1st ed.; Griffon, D., Hamaide, A., Eds.; Wiley Blackwell: Hoboken, NJ, USA, 2016; pp. 665–668. [Google Scholar]
- Kraus, K.H.; Bayer, B.J. Delayed Unions, Nonunions, and Malunions. In Complications in Small Animal Surgery, 1st ed.; Griffon, D., Hamaide, A., Eds.; Wiley Blackwell: Hoboken, NJ, USA, 2016; pp. 752–761. [Google Scholar]
- Emmerson, T.D.; Muir, P. Bone plate removal in dogs and cats. Vet. Comp. Orthop. Traumatol. 1999, 12, 74–77. [Google Scholar] [CrossRef]
- Zura, R.; Xiong, Z.; Einhorn, T.; Watson, J.T.; Ostrum, R.F.; Prayson, M.J.; Della Rocca, G.J.; Mehta, S.; McKinley, T.; Wang, Z.; et al. Epidemiology of fracture nonunion in 18 human bones. JAMA Surg. 2016, 151, e162775. [Google Scholar] [CrossRef]
- Johnson, K.; Bellenger, C.R. The effects of autologous bone grafting on bone healing after carpal arthrodesis in the dog. Vet. Rec. 1980, 107, 126–132. [Google Scholar] [CrossRef]
- Haaland, P.J.; Sjostrom, L.; Devor, M.; Haug, A. Appendicular fracture repair in dogs using the locking compression plate system: 47 cases. Vet. Comp. Orthop. Traumatol. 2009, 22, 309–315. [Google Scholar] [PubMed]
- Nelson, T.; Strom, A. Outcome of repair of distal radial and ulnar fractures in dogs weighing 4 kg or less using a 1.5-mm locking adaption plate or 2.0-mm limited contact dynamic compression plate. Vet. Comp. Orthop. Traumatol. 2017, 30, 444–452. [Google Scholar] [CrossRef] [PubMed]
- Watrous, G.K.; Moens, N.M.; Runciman, J.; Gibson, T.W.G. Biomechanical properties of the 1.5 mm locking compression plate: Comparison with the 1.5 and 2.0 mm straight plates in compression and torsion. Vet. Comp. Orthop. Traumatol. 2018, 31, 438–444. [Google Scholar]
- Fossum, T.W.; Hedlund, C.S.; Hulse, D.A.; Johnson, A.L.; Seim, H.B.; Willard, M.D. Principles of fracture diagnoses and management. In Small Animal Surgery, 5th ed.; Elsevier: St. Louis, MO, USA, 2019; pp. 983–988. [Google Scholar]
- Chao, P.; Conrad, B.P.; Lewis, D.D.; Horodyski, M.; Pozzi, A. Effect of plate working length on plate stiffness and cyclic fatigue life in a cadaveric femoral fracture gap model stabilized with a 12-hole 2.4 mm locking compression plate. BMC. Vet. Res. 2013, 9, 125. [Google Scholar] [CrossRef]
- Reems, M.R.; Beale, B.S.; Hulse, D.A. Use of a plate-rod construct and principles of biological osteosynthesis for repair of diaphyseal fractures in dogs and cats: 47 cases. J. Am. Vet. Med. Assoc. 2003, 223, 330–335. [Google Scholar] [CrossRef]
- Savicky, R.; Beale, B.; Murtaugh, R.; Swiderski-Hazlett, J.; Unis, M. Outcome following removal of TPLO implants with surgical site infection. Vet. Comp. Orthop. Traumatol. 2013, 26, 260–265. [Google Scholar] [PubMed]
- Nicoll, C.; Singh, A.; Weese, J.S. Economic impact of tibial plateau leveling osteotomy surgical site infection in dogs. Vet. Surg. 2014, 43, 899–902. [Google Scholar] [CrossRef] [PubMed]
- Turk, R.; Singh, A.; Weese, J.S. Prospective surgical site infection surveillance in dogs. Vet. Surg. 2015, 44, 2–8. [Google Scholar] [CrossRef] [PubMed]
- Perry, K.L.; Bruce, M.; Woods, S.; Davies, C.; Heaps, L.A.; Arthurs, G.I. Effect of fixation method on postoperative complication rates after surgical stabilization of lateral humeral condylar fractures in dogs. Vet. Surg. 2015, 44, 246–255. [Google Scholar] [CrossRef]
- Guiot, L.P.; Dejardin, L.M. Prospective evaluation of minimally invasive plate osteosynthesis in 36 nonarticular tibial fractures in dogs and cats. Vet. Surg. 2011, 40, 171–182. [Google Scholar] [CrossRef]
- Pozzi, A.; Hudson, C.C.; Gauthier, C.M.; Lewis, D.D. Retrospective comparison of minimally invasive plate osteosynthesis and open reduction and internal fixation of radius-ulna fractures in dogs. Vet. Surg. 2013, 42, 19–27. [Google Scholar] [CrossRef]





| Construct Failure | No Construct Failure | p Value | |
|---|---|---|---|
| Healed | 11 | 106 | 0.0001 |
| Abnormal healing | 26 | 15 | |
| Delayed union | 13 | 5 | |
| Nonunion | 4 | 5 | |
| Malunion | 9 | 5 | |
| Total | 37 | 121 |
| Mode of Failure | |||||
|---|---|---|---|---|---|
| Bone | Plate Failure | Implant Loosening | Screw Failure | Pin/wire Failure | Total |
| Radius/ulna | 3 | 3 | 1 | 1 | 8 |
| Humerus | 1 | 7 | 2 | 10 | |
| Metatarsus | 1 | 1 | |||
| Tibia | 3 | 5 | 8 | ||
| Fibula | 2 | 2 | |||
| Femur | 2 | 4 | 1 | 1 | 8 |
| Pelvis | 2 | 2 | |||
| Total | 11 | 21 | 5 | 2 | 39 |
| Case Number | Bent or Broken Plate | Bone | Location | Comminuted | Reconstructable | Plate Length (Holes) | Number of Cortices in the Proximal Segment | Number of Cortices in the Distal Segment | Bone Screw Density | Plate Span (%) | Plate Span Ratio | Plate Working Length (mm) | Plate Type | AMI (mm4) | Surface |
|---|---|---|---|---|---|---|---|---|---|---|---|---|---|---|---|
| 30 | Y | Radius | Mid-diaphyseal | N | Y | 8 | 10 | 6 | 1.00 | 60 | 5.2 | 4.8 | 1.5 mm straight plate | 0.16 | Cranial |
| 31 | Y | Radius | Proximal diaphyseal | N | Y | 8 | 8 | 8 | 1.00 | 45 | 9.9 | 6.0 | 2.0 mm DCP | 0.42 | Cranial |
| 32 | Y | Radius | Distal diaphyseal | N | Y | 7 | 8 | 6 | 1.00 | 50 | 21.9 | 3.9 | 1.5 mm straight plate | 0.16 | Cranial |
| 33 | N | Ulna | Proximal diaphyseal | Y | Y | 7 | 4 | 4 | 0.57 | 31 | 5.5 | 18.5 | 1.5/2.0 mm cut-to-length | 0.58 | Lateral |
| 36 | N | Ulna | Proximal diaphyseal | Y | Y | 7 | 6 | 8 | 1.00 | 33 | 6.8 | 6.6 | 2.0 mm DCP | 1.4 | Lateral |
| 37 | N | Ulna | Proximal diaphyseal | Y | Y | 11 | 7 | 7 | 0.82 | 37 | 2.8 | 15.4 | 2.4 mm LCP | 2.66 | Caudal |
| 21 | N | Humerus | Diaphyseal | N | Y | 8 | 8 | 7 | 1.00 | 45 | 28.7 | 7.4 | 2.0 mm DCP | 1.4 | Medial |
| 24 | N | Humerus | Bicondylar | Y | Y | 9 | 8 | 9 | 0.89 | 51 | 4.3 | 12.2 | Double 2.0 mm LCP | 2.66 | Medial and lateral |
| 26 | Y | Humerus | Condylar | N | Y | 6 | 6 | 4 | 0.83 | 36 | 9.1 | 5.9 | 1.3 mm titanium orbital rim plate | 0.03 | Lateral |
| 28 | N | Humerus | Condylar | N | Y | 5 | 4 | 4 | 0.80 | 42 | 4.2 | 10.8 | 2.0 mm DCP | 0.42 | Lateral |
| 10 | N | Metatarsal II, III | Diaphyseal | N | Y | 8 | 6 | 6 | 0.75 | 57 | n/a | 18.3 | 2.0 mm DCP * | 0.42 | Medial and lateral |
| 1 | Y | Tibia | Diaphyseal | Y | N | 12 | 10 | 12 | 0.83 | 71.9 | 3.5 | 38.5 | 3.5 mm DCP | 32.94 | Medial |
| 2 | Y | Tibia | Diaphyseal | Y | Y | 13 | 7 | 8 | 0.62 | 95.8 | 2.6 | 41.4 | 1.5/2.0 LCP | 0.79 | Medial |
| 3 | N | Tibia | Diaphyseal | Y | N | 11 | 9 | 10 | 0.91 | 77.1 | 2.8 | 26.0 | 3.5 mm broad DCP | 46.7 | Medial |
| 11 | Y | Tibia | Diaphyseal | Y | N | 14 | 10 | 9 | 0.79 | 62.1 | 3.2 | 6.3 | Stacked 1.5 mm cuttable plate with spaces (VI) | 2.8 | Medial |
| 9 | N | Fibula | Malleolar | N | Y | 5 | 4 | 4 | 0.80 | 23.1 | 4.8 | 9.4 | 1.5 mm straight plate | 0.16 | Lateral |
| 14 | Y | Femur | Diaphyseal | Y | Y | 10 | 5 | 6 | 0.70 | 70.2 | 2.8 | 21.7 | 1.5/2.0 LCP | 0.79 | Lateral |
| 15 | N | Femur | Diaphyseal | Y | N | 9 | 5 | 6 | 0.67 | 73.2 | 3.0 | 17.7 | 1.5 mm straight plate stacked | 0.32 | Lateral |
| 16 | N | Femur | Diaphyseal | N | Y | 10 | 10 | 8 | 0.80 | 59.8 | 2.2 | 30.7 | 2.0 mm LC-DCP | 2.66 | Lateral |
| 17 | Y | Femur | Diaphyseal | N | Y | 9 | 10 | 8 | 1.00 | 84.5 | 8.8 | 10.0 | 2.0 mm LCP | 0.79 | Lateral |
| 18 | N | Femur | Diaphyseal | Y | N | 11 | 6 | 6 | 0.55 | 83.2 | 4.7 | 72.9 | 3.5 mm LCP | 32.94 | Lateral |
| 19 | Y | Ilium | Shaft | N | Y | 7 | 8 (cranial) | 6 (caudal) | 1.00 | 59.9 | 25.9 | 8.1 | 2.0 mm DCP | 0.42 | Lateral |
| 20 | Y | Acetabulum | Caudal | Y | Y | 6 | 6 (cranial) | 6 (caudal) | 1.00 | 32.1 | 46.0 | 6.7 | 2.7 mm SOP | n/a | Lateral |
| Major Complication (n = 22) | Minor Complication (n = 17) | p-Value | |
|---|---|---|---|
| Radiographic union | 6 | 5 | 1.00 |
| Malunion | 1 | 9 | <0.001 |
| Delayed union | 12 | 2 | <0.01 |
| Nonunion | 3 | 1 | 0.62 |
Disclaimer/Publisher’s Note: The statements, opinions and data contained in all publications are solely those of the individual author(s) and contributor(s) and not of MDPI and/or the editor(s). MDPI and/or the editor(s) disclaim responsibility for any injury to people or property resulting from any ideas, methods, instructions or products referred to in the content. |
© 2023 by the authors. Licensee MDPI, Basel, Switzerland. This article is an open access article distributed under the terms and conditions of the Creative Commons Attribution (CC BY) license (https://creativecommons.org/licenses/by/4.0/).
Share and Cite
Menghini, T.L.; Shriwise, G.; Muir, P. Fracture Healing in 37 Dogs and Cats with Implant Failure after Surgery (2013–2018). Animals 2023, 13, 1549. https://doi.org/10.3390/ani13091549
Menghini TL, Shriwise G, Muir P. Fracture Healing in 37 Dogs and Cats with Implant Failure after Surgery (2013–2018). Animals. 2023; 13(9):1549. https://doi.org/10.3390/ani13091549
Chicago/Turabian StyleMenghini, Timothy L., Georgia Shriwise, and Peter Muir. 2023. "Fracture Healing in 37 Dogs and Cats with Implant Failure after Surgery (2013–2018)" Animals 13, no. 9: 1549. https://doi.org/10.3390/ani13091549
APA StyleMenghini, T. L., Shriwise, G., & Muir, P. (2023). Fracture Healing in 37 Dogs and Cats with Implant Failure after Surgery (2013–2018). Animals, 13(9), 1549. https://doi.org/10.3390/ani13091549

