ISGylation Inhibits an LPS-Induced Inflammatory Response via the TLR4/NF-κB Signaling Pathway in Goat Endometrial Epithelial Cells
Abstract
Simple Summary
Abstract
1. Introduction
2. Materials and Methods
2.1. Ethics Statement and Consent to Participate
2.2. Cell Culture and LPS Treatment
2.3. Overexpression Plasmid Transfection
2.4. ISG15 siRNA Interference Fragment Design and Transfection
2.5. qRT-PCR Analysis
2.6. Western Blot Analysis
2.7. Immunofluorescence
2.8. Statistical Analysis
3. Results
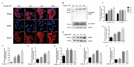
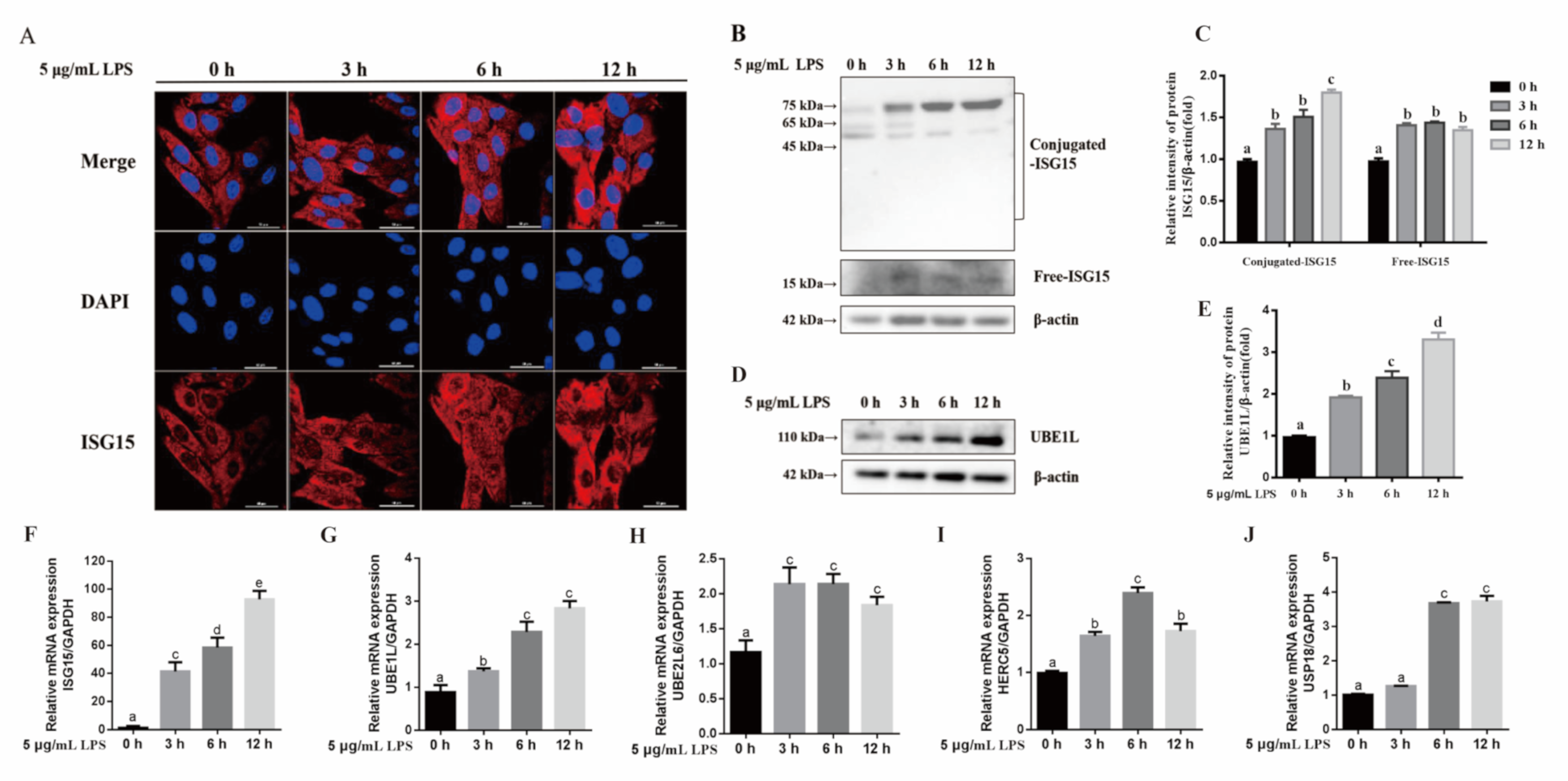
3.1. Expression of ISGylation on LPS-Induced Inflammatory Response in gEECs
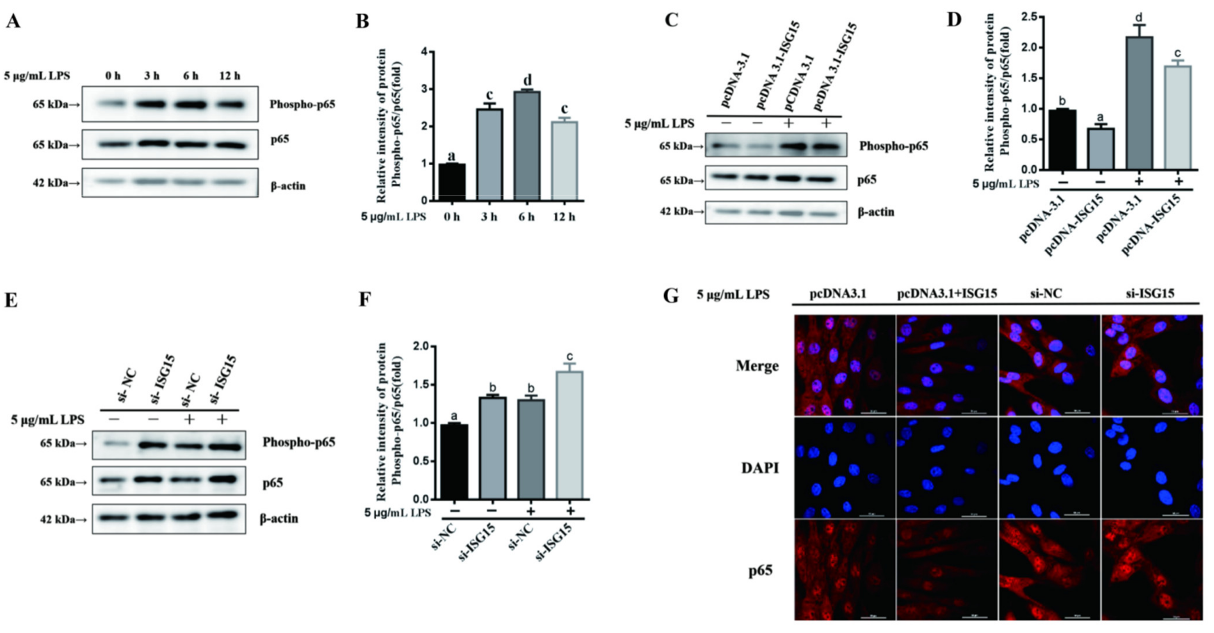
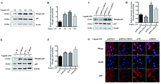
3.2. Effect of ISG15 on LPS-Induced Inflammatory Response in gEECs
3.3. Effects of ISG15 on LPS-Induced TLR4/NF-κB Pathway in gEECs
4. Discussion
5. Conclusions
Supplementary Materials
Author Contributions
Funding
Institutional Review Board Statement
Data Availability Statement
Conflicts of Interest
References
- Beena, V.; Pawaiya, R.; Gururaj, K.; Singh, D.D.; Mishra, A.K.; Gangwar, N.K.; Gupta, V.K.; Singh, R.; Sharma, A.K.; Karikalan, M. Molecular etiopathology of naturally occurring reproductive diseases in female goats. Vet. World 2017, 10, 964–972. [Google Scholar] [CrossRef][Green Version]
- Gilbert, R.O. The effects of endometritis on the establishment of pregnancy in cattle. Reprod. Fertil. Dev. 2011, 24, 252–257. [Google Scholar] [CrossRef] [PubMed]
- Sheldon, I.M.; Cronin, J.G.; Bromfield, J.J. Tolerance and innate immunity shape the development of postpartum uterine disease and the impact of endometritis in dairy cattle. Annu. Rev. Anim. Biosci. 2019, 7, 361–384. [Google Scholar] [CrossRef] [PubMed]
- Wagener, K.; Gabler, C.; Drillich, M. A review of the ongoing discussion about definition, diagnosis and pathomechanism of subclinical endometritis in dairy cows. Theriogenology 2017, 94, 21–30. [Google Scholar] [CrossRef] [PubMed]
- Sheldon, I.M.; Noakes, D.E.; Rycroft, A.N.; Pfeiffer, D.U.; Dobson, H. Influence of uterine bacterial contamination after parturition on ovarian dominant follicle selection and follicle growth and function in cattle. Reproduction 2002, 123, 837–845. [Google Scholar] [CrossRef]
- Huszenicza, G.; Fodor, M.; Gacs, M.; Kulcsar, M.; Dohmen, M.; Vamos, M.; Porkolab, L.; Kegl, T.; Bartyik, J.; Lohuis, J. Uterine bacteriology, resumption of cyclic ovarian activity and fertility in postpartum cows kept in large-scale dairy herds. Reprod. Domest. Anim. 2010, 34, 3–4. [Google Scholar] [CrossRef]
- Yang, C.; Yang, C.; Zhang, J.; Guo, Y.; Chen, N.; Yin, B.; Zhou, Q.; Zhang, T.; Guo, S.; Deng, G. Microrna-211 regulates the expression of tab1 and inhibits the nf-kappab signaling pathway in lipopolysaccharide-induced endometritis. Int. Immunopharmacol. 2021, 96, 107668. [Google Scholar] [CrossRef]
- Deng, Y.; Liu, B.; Fu, C.; Gao, L.; Shen, Y.; Liu, K.; Li, Q.; Cao, J.; Mao, W. Lipopolysaccharide stimulates bovine endometrium explants through tolllike receptor 4 signaling and pge2 synthesis. Prostaglandins Leukot. Essent. Fatty Acids 2021, 168, 102272. [Google Scholar] [CrossRef]
- Yan, C.; Lv, H.; Peng, Z.; Yang, D.; Shen, P.; Yu, J.; Tong, C.; Wang, X. Analysis of mirna expression changes in bovine endometrial stromal cells treated with lipopolysaccharide. Theriogenology 2021, 167, 85–93. [Google Scholar] [CrossRef]
- Jeon, Y.J.; Yoo, H.M.; Chung, C.H. Isg15 and immune diseases. Biochim. Biophys. Acta 2010, 1802, 485–496. [Google Scholar] [CrossRef]
- Skaug, B.; Chen, Z.J. Emerging role of isg15 in antiviral immunity. Cell 2010, 143, 187–190. [Google Scholar] [CrossRef] [PubMed]
- Fan, J.B.; Arimoto, K.; Motamedchaboki, K.; Yan, M.; Wolf, D.A.; Zhang, D.E. Identification and characterization of a novel isg15-ubiquitin mixed chain and its role in regulating protein homeostasis. Sci. Rep. 2015, 5, 12704. [Google Scholar] [CrossRef] [PubMed]
- Sung, P.S.; Cheon, H.; Cho, C.H.; Hong, S.H.; Park, D.Y.; Seo, H.I.; Park, S.H.; Yoon, S.K.; Stark, G.R.; Shin, E.C. Roles of unphosphorylated isgf3 in hcv infection and interferon responsiveness. Proc. Natl. Acad. Sci. USA 2015, 112, 10443–10448. [Google Scholar] [CrossRef] [PubMed]
- Kimmey, J.M.; Campbell, J.A.; Weiss, L.A.; Monte, K.J.; Lenschow, D.J.; Stallings, C.L. The impact of isgylation during mycobacterium tuberculosis infection in mice. Microbes Infect. 2017, 19, 249–258. [Google Scholar] [CrossRef] [PubMed]
- Villarroya-Beltri, C.; Guerra, S.; Sanchez-Madrid, F. Isgylation—A key to lock the cell gates for preventing the spread of threats. J. Cell Sci. 2017, 130, 2961–2969. [Google Scholar] [CrossRef]
- Nakka, V.P.; Mohammed, A.Q. A critical role for isgylation, ubiquitination and, sumoylation in brain damage, implications for neuroprotection. Neurochem. Res. 2020, 45, 1975–1985. [Google Scholar] [CrossRef]
- Alcala, S.; Sancho, P.; Martinelli, P.; Navarro, D.; Pedrero, C.; Martin-Hijano, L.; Valle, S.; Earl, J.; Rodriguez-Serrano, M.; Ruiz-Canas, L. Isg15 and isgylation is required for pancreatic cancer stem cell mitophagy and metabolic plasticity. Nat. Commun. 2020, 11, 2682. [Google Scholar] [CrossRef]
- Malakhova, O.; Malakhov, M.; Hetherington, C.; Zhang, D.E. Lipopolysaccharide activates the expression of isg15-specific protease ubp43 via interferon regulatory factor 3. J. Biol. Chem. 2002, 277, 14703–14711. [Google Scholar] [CrossRef]
- Li, C.; Wang, Y.; Zheng, H.; Dong, W.; Lv, H.; Lin, J.; Guo, K.; Zhang, Y. Antiviral activity of isg15 against classical swine fever virus replication in porcine alveolar macrophages via inhibition of autophagy by isgylating becn1. Vet. Res. 2020, 51, 22. [Google Scholar] [CrossRef]
- Oguejiofor, C.F.; Cheng, Z.; Abudureyimu, A.; Fouladi-Nashta, A.A.; Wathes, D.C. Global transcriptomic profiling of bovine endometrial immune response in vitro. I. Effect of lipopolysaccharide on innate immunity. Biol. Reprod. 2015, 93, 100. [Google Scholar]
- Tilborghs, S.; Corthouts, J.; Verhoeven, Y.; Arias, D.; Rolfo, C.; Trinh, X.B.; Van Dam, P.A. The role of nuclear factor-kappa b signaling in human cervical cancer. Crit. Rev. Oncol. Hematol. 2017, 120, 141–150. [Google Scholar] [CrossRef] [PubMed]
- Zhou, M.; Yi, Y.; Hong, L. Oridonin ameliorates lipopolysaccharide-induced endometritis in mice via inhibition of the tlr-4/nf-kappabpathway. Inflammation 2019, 42, 81–90. [Google Scholar] [CrossRef] [PubMed]
- Shen, Y.; Liu, B.; Mao, W.; Gao, R.; Feng, S.; Qian, Y.; Wu, J.; Zhang, S.; Gao, L.; Fu, C. Pge2 downregulates lps-induced inflammatory responses via the tlr4-nf-kappab signaling pathway in bovine endometrial epithelial cells. Prostaglandins Leukot. Essent. Fatty Acids 2018, 129, 25–31. [Google Scholar] [CrossRef]
- Mao, H.; Wang, M.; Cao, B.; Zhou, H.; Zhang, Z.; Mao, X. Interferon-stimulated gene 15 induces cancer cell death by suppressing the nf-kappab signaling pathway. Oncotarget 2016, 7, 70143–70151. [Google Scholar] [CrossRef] [PubMed]
- Zhang, Y.Y.; Wang, A.H.; Wu, Q.X.; Sheng, H.X.; Jin, Y.P. Establishment and characteristics of immortal goat endometrial epithelial cells and stromal cells with htert. J. Anim. Vet. Adv. 2010, 9, 2738–2747. [Google Scholar] [CrossRef]
- Xiao, J.; Liu, S.; Yu, T.; Zhang, R.; Guo, X.; Jia, Y.; Shang, C.; Wang, A.; Jin, Y.; Lin, P. Ufmylation is associated with lps-induced inflammatory response in goat endometrial epithelial cells. Reprod. Domest. Anim. 2020, 55, 1725–1734. [Google Scholar] [CrossRef] [PubMed]
- Haas, A.L.; Ahrens, P.; Bright, P.M.; Ankel, H. Interferon induces a 15-kilodalton protein exhibiting marked homology to ubiquitin. J. Biol. Chem. 1987, 262, 11315–11323. [Google Scholar] [CrossRef]
- Loeb, K.R.; Haas, A.L. Conjugates of ubiquitin cross-reactive protein distribute in a cytoskeletal pattern. Mol. Cell Biol. 1994, 14, 8408–8419. [Google Scholar] [CrossRef] [PubMed]
- Zhang, D.; Zhang, D.E. Interferon-stimulated gene 15 and the protein isgylation system. J. Interferon. Cytokine Res. 2011, 31, 119–130. [Google Scholar] [CrossRef]
- Malakhov, M.P.; Malakhova, O.A.; Kim, K.I.; Ritchie, K.J.; Zhang, D.E. Ubp43 (usp18) specifically removes isg15 from conjugated proteins. J. Biol. Chem. 2002, 277, 9976–9981. [Google Scholar] [CrossRef]
- Dos, S.P.; Mansur, D.S. Beyond isglylation, functions of free intracellular and extracellular isg15. J. Interferon Cytokine Res. 2017, 37, 246–253. [Google Scholar]
- Austin, K.J.; Carr, A.L.; Pru, J.K.; Hearne, C.E.; George, E.L.; Lee, B.E.; Hansen, T.R. Localization of isg15 and conjugated proteins in bovine endometrium using immunohistochemistry and electron microscopy. Endocrinology 2004, 145, 967–975. [Google Scholar] [CrossRef]
- Klein, C.; Scoggin, K.E.; Troedsson, M.H. The expression of interferon-stimulated gene 15 in equine endometrium. Reprod. Domest. Anim. 2011, 46, 692–698. [Google Scholar] [CrossRef]
- Alak, I.; Hitit, M.; Kose, M.; Kaya, M.S.; Ucar, E.H.; Atli, Z.; Atli, M.O. Relative abundance and localization of interferon-stimulated gene 15 mrna transcript in intra- and extra-uterine tissues during the early stages of pregnancy in sheep. Anim. Reprod. Sci. 2020, 216, 106347. [Google Scholar] [CrossRef]
- Tecalco, C.A.; Mejia-Barreto, K. Cell type-dependent regulation of free isg15 levels and isgylation. J. Cell Commun. Signal. 2017, 11, 127–135. [Google Scholar] [CrossRef] [PubMed]
- Przanowski, P.; Loska, S.; Cysewski, D.; Dabrowski, M.; Kaminska, B. Isg’ylation increases stability of numerous proteins including stat1, which prevents premature termination of immune response in lps-stimulated microglia. Neurochem. Int. 2018, 112, 227–233. [Google Scholar] [CrossRef]
- Hermann, M.; Bogunovic, D. Isg15, in sickness and in health. Trends Immunol. 2017, 38, 79–93. [Google Scholar] [CrossRef] [PubMed]
- Campos, C.C.; Hartling, I.; Kaur, M.; Fernandes, A.; Santos, R.M.; Cerri, R. Intramammary infusion of lipopolysaccharide promotes inflammation and alters endometrial gene expression in lactating holstein cows. J. Dairy Sci. 2018, 101, 10440–10455. [Google Scholar] [CrossRef]
- Oguejiofor, C.F.; Cheng, Z.; Abudureyimu, A.; Anstaett, O.L.; Brownlie, J.; Fouladi-Nashta, A.A.; Wathes, D.C. Global transcriptomic profiling of bovine endometrial immune response in vitro. Ii. Effect of bovine viral diarrhea virus on the endometrial response to lipopolysaccharide. Biol. Reprod. 2015, 93, 101. [Google Scholar] [CrossRef] [PubMed]
- Fan, J.B.; Miyauchi-Ishida, S.; Arimoto, K.; Liu, D.; Yan, M.; Liu, C.W.; Gyorffy, B.; Zhang, D.E. Type i ifn induces protein isgylation to enhance cytokine expression and augments colonic inflammation. Proc. Natl. Acad. Sci. USA 2015, 112, 14313–14318. [Google Scholar] [CrossRef]
- Horst, E.A.; Kvidera, S.K.; Baumgard, L.H. Invited review, the influence of immune activation on transition cow health and performance-a critical evaluation of traditional dogmas. J. Dairy Sci. 2021, 104, 8380–8410. [Google Scholar] [CrossRef]
- Dong, J.; Qu, Y.; Li, J.; Cui, L.; Wang, Y.; Lin, J.; Wang, H. Cortisol inhibits nf-kappab and mapk pathways in lps activated bovine endometrial epithelial cells. Int. Immunopharmacol. 2018, 56, 71–77. [Google Scholar] [CrossRef]
- Miao, Y.; Ishfaq, M.; Liu, Y.; Wu, Z.; Wang, J.; Li, R.; Qian, F.; Ding, L.; Li, J. Baicalin attenuates endometritis in a rabbit model induced by infection with escherichia coli and staphylococcus aureus via nf-kappab and jnk signaling pathways. Domest. Anim. Endocrinol. 2021, 74, 106508. [Google Scholar] [CrossRef] [PubMed]
- Zhang, Z.; Guo, Y.; Liu, Y.; Li, C.; Guo, M.; Deng, G. Ifn-tau displays anti-inflammatory effects on staphylococcus aureus endometritis via inhibiting the activation of the nf-kappab and mapk pathways in mice. Biomed. Res. Int. 2017, 2017, 2350482. [Google Scholar] [PubMed]
- Li, W.; Fu, K.; Lv, X.; Wang, Y.; Wang, J.; Li, H.; Tian, W.; Cao, R. Lactoferrin suppresses lipopolysaccharide-induced endometritis in mice via down-regulation of the nf-kappab pathway. Int. Immunopharmacol. 2015, 28, 695–699. [Google Scholar] [CrossRef] [PubMed]
- Zhang, Z.; Gao, X.; Cao, Y.; Jiang, H.; Wang, T.; Song, X.; Guo, M.; Zhang, N. Selenium deficiency facilitates inflammation through the regulation of tlr4 and tlr4-related signaling pathways in the mice uterus. Inflammation 2015, 38, 1347–1356. [Google Scholar] [CrossRef]
- Zhao, G.; Zhang, T.; Wu, H.; Jiang, K.; Qiu, C.; Deng, G. Microrna let-7c improves lps-induced outcomes of endometritis by suppressing nf-kappab signaling. Inflammation 2019, 42, 650–657. [Google Scholar] [CrossRef] [PubMed]
- Liu, J.; Guo, S.; Zhang, T.; Ma. X.; Wu, Z.; Jiang, K.; Zhang, X.; Guo, X.; Deng, G. Mir-505 as an anti-inflammatory regulator suppresses hmgb1/nf-kappab pathway in lipopolysaccharide-mediated endometritis by targeting hmgb1. Int. Immunopharmacol. 2020, 88, 106912. [Google Scholar] [CrossRef] [PubMed]
- Jiang, K.; Chen, X.; Zhao, G.; Wu, H.; Mi, J.; Qiu, C.; Peng, X.; Deng, G. Ifn-tau plays an anti-inflammatory role in staphylococcus aureus-induced endometritis in mice through the suppression of nf-kappab pathway and mmp9 expression. J. Interferon Cytokine Res. 2017, 37, 81–89. [Google Scholar] [CrossRef] [PubMed]
- Liu, J.; Wu, Z.; Guo, S.; Zhang, T.; Ma, X.; Jiang, K.; Guo, X.; Deng, G. Ifn-tau attenuates lps-induced endometritis by restraining hmgb1/nf-kappab activation in beecs. Inflammation 2021, 44, 1478–1489. [Google Scholar] [CrossRef]
- Talukder, A.K.; Rashid, M.B.; Takedomi, T.; Moriyasu, S.; Imakawa, K.; Miyamoto, A. Day-7 embryos generate an anti-inflammatory immune response in peripheral blood immune cells in superovulated cows. Am. J. Reprod. Immunol. 2019, 81, e13069. [Google Scholar] [CrossRef] [PubMed]
- Sheikh, A.A.; Hooda, O.K.; Kalyan, A.; Kamboj, A.; Mohammed, S.; Alhussien, M.; Reddi, S.; Shimray, P.G.; Rautela, A.; Pandita, S.; et al. Interferon-tau stimulated gene expression, a proxy to predict embryonic mortality in dairy cows. Theriogenology 2018, 120, 61–67. [Google Scholar] [CrossRef]
- Makhseed, M.; Raghupathy, R.; Azizieh, F.; Al-Azemi, M.M.; Hassan, N.A.; Bandar, A. Mitogen-induced cytokine responses of maternal peripheral blood lymphocytes indicate a differential th-type bias in normal pregnancy and pregnancy failure. Am. J. Reprod Immunol. 1999, 42, 273–281. [Google Scholar] [CrossRef] [PubMed]
- Ivashkiv, L.B.; Donlin, L.T. Regulation of type i interferon responses. Nat. Rev. Immunol. 2014, 14, 36–49. [Google Scholar] [CrossRef] [PubMed]





| si RNA Name | Sequences (5′-3′) |
|---|---|
| ISG15 siRNA-1 | F: GGACCAAUUCUGGCUGUCUTT |
| R: AGACAGCCAGAAUUGGUCCTT | |
| ISG15 siRNA-2 | F: GGACUCCAUGAUGGUAUCUTT |
| R: AGAUACCAUCAUGGAGUCCTT | |
| ISG15 siRNA-3 | F: UCCUGCUGAUGGUGCAGAATT |
| R: UUCUGCACCAUCAGCAGGATT | |
| si-NC | F: UUCUCCGAACGUGUCACGUTT |
| R: ACGUGACACGUUCGGAGAATT |
| Target Gene | Primer Sequence (5′-3′) | Product Size(bp) |
|---|---|---|
| IL1β | F: TCCACCTCCTCTCACAGGAAA | 99 |
| (XM_013967700.2) | R: TACCCAAGGCCACAGGAATCT | |
| IL-6 | F: CCTCTTCACAAGCGCCTTCA | 122 |
| (NM_001285640.1) | R: TGCTTGGGGTGGTGTCATTC | |
| IL-8 | F: CTGGCCAGGATTCACGAGTT | 177 |
| (XM_005681749.3) | R: TGCTTCCACATGTCCTCACA | |
| ISG15 | F: GAGATCCTGGTGCCTCTGAG | 220 |
| (XM_005690795.3) | R: CTACCAGGATGTTCAGGGT | |
| UBE1L | F: CCCTGGCATTCTCACTCTGA | 213 |
| (XM_005695948.3) | R: TGGCTCTTGACCTCAGTG | |
| UBE2L6 | F: GGTGGCGAAGGAGAGGC | 124 |
| (XM_ 018059059.1) | R: CACGTTGGGGTGGTAGATCC | |
| HERC5 | F: GATAGCATGTGGAAGGCAGC | 210 |
| (XM_018049314.1) | R: TGATTCCCTCCAGCAACCAT | |
| USP18 | F: CCATTGTTTGTCCAGCACGA | 231 |
| (XM_018048313.1) | R: CAGTGTTTTCAGGGGCTTCC | |
| TLR4 | F: AAAGAACTTGGAGGAGGGCG | 115 |
| (NM_001285574.1) | R: ACGGCTCTTGTGGAAACCTT | |
| NF-κB p65 | F: CAGCTCACAGATCGGGAAAG | 115 |
| (XM_018049265.1) | R: CGGTGCTGTCTGGAAGGAA | |
| GAPDH | F: TCTGCTGATGCCCCCATGTT | 289 |
| (XM_005680968.3) | R: TGACCTTGCCCACAGCCTTG |
Publisher’s Note: MDPI stays neutral with regard to jurisdictional claims in published maps and institutional affiliations. |
© 2021 by the authors. Licensee MDPI, Basel, Switzerland. This article is an open access article distributed under the terms and conditions of the Creative Commons Attribution (CC BY) license (https://creativecommons.org/licenses/by/4.0/).
Share and Cite
Xiao, J.; Li, S.; Zhang, R.; Wang, Z.; Zhang, X.; Wang, A.; Jin, Y.; Lin, P. ISGylation Inhibits an LPS-Induced Inflammatory Response via the TLR4/NF-κB Signaling Pathway in Goat Endometrial Epithelial Cells. Animals 2021, 11, 2593. https://doi.org/10.3390/ani11092593
Xiao J, Li S, Zhang R, Wang Z, Zhang X, Wang A, Jin Y, Lin P. ISGylation Inhibits an LPS-Induced Inflammatory Response via the TLR4/NF-κB Signaling Pathway in Goat Endometrial Epithelial Cells. Animals. 2021; 11(9):2593. https://doi.org/10.3390/ani11092593
Chicago/Turabian StyleXiao, Jinbang, Shanshan Li, Ruixue Zhang, Zongjie Wang, Xinyan Zhang, Aihua Wang, Yaping Jin, and Pengfei Lin. 2021. "ISGylation Inhibits an LPS-Induced Inflammatory Response via the TLR4/NF-κB Signaling Pathway in Goat Endometrial Epithelial Cells" Animals 11, no. 9: 2593. https://doi.org/10.3390/ani11092593
APA StyleXiao, J., Li, S., Zhang, R., Wang, Z., Zhang, X., Wang, A., Jin, Y., & Lin, P. (2021). ISGylation Inhibits an LPS-Induced Inflammatory Response via the TLR4/NF-κB Signaling Pathway in Goat Endometrial Epithelial Cells. Animals, 11(9), 2593. https://doi.org/10.3390/ani11092593

