Comparative Phenotypic, Proteomic, and Phosphoproteomic Analysis Reveals Different Roles of Serine/Threonine Phosphatase and Kinase in the Growth, Cell Division, and Pathogenicity of Streptococcus suis
Abstract
1. Introduction
2. Materials and Methods
2.1. Bacterial Strains, Media, and Growth Conditions
2.2. Construction of Plasmids, Mutants, and Complemented Strains
2.3. RT-qPCR
2.4. Western Blotting
2.5. Animal Infection Experiments
2.6. Growth Assay
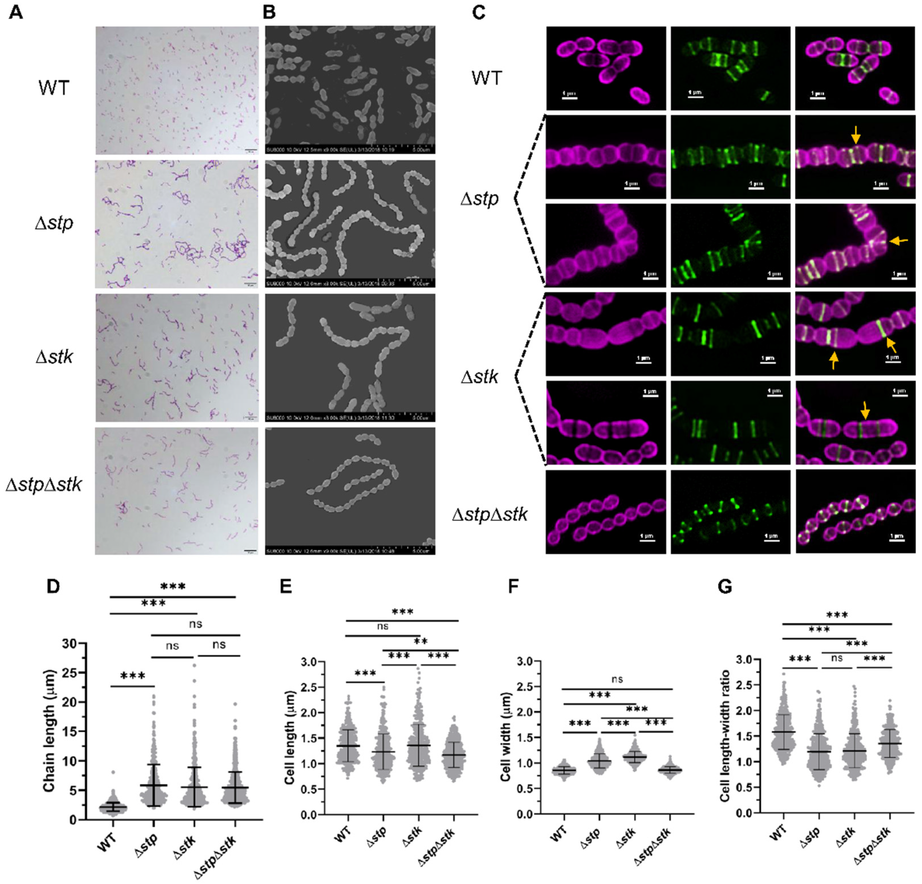
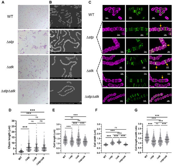
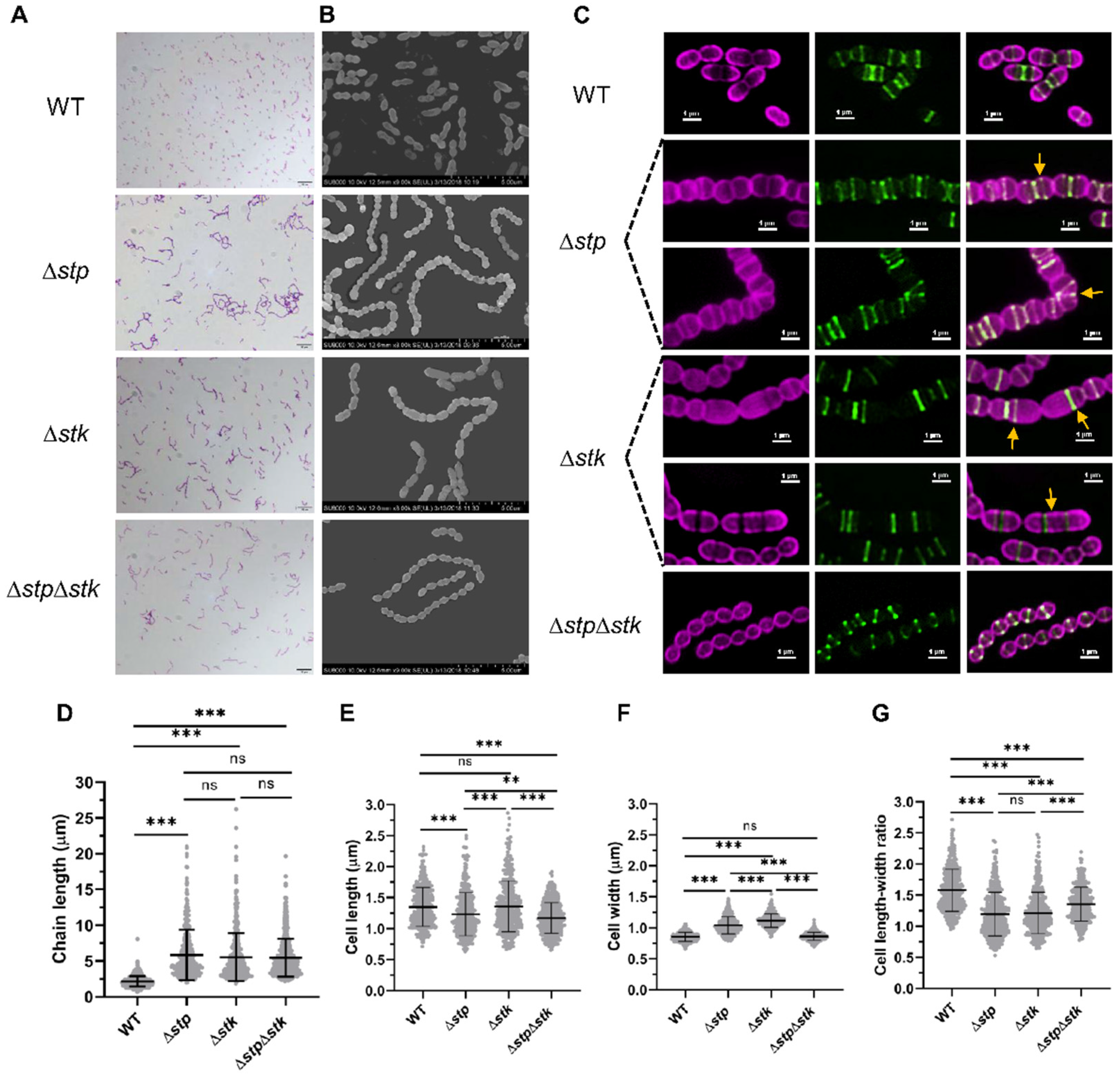
2.7. Morphological Analysis
2.8. Trypsin Digestion
2.9. TMT Labeling
2.10. HPLC Fractionation and Enrichment of Phosphorylated Peptides
2.11. LC-MS/MS Analysis
2.12. Data Analysis
2.13. Statistical Analysis
3. Results
3.1. Construction of S. suis Δstp, Δstk, and ΔstpΔstk Mutants
3.2. The Role of STP, STK, and STP/STK in Bacterial Pathogenicity in Mice
3.3. The Role of STP and STK in Growth and Cell Division
3.4. Comparative Proteomic Analysis Revealing the Influence of stp and stk on Protein Expression
3.5. Comparative Phosphoproteomic Analysis
4. Discussion
5. Conclusions
Supplementary Materials
Author Contributions
Funding
Institutional Review Board Statement
Informed Consent Statement
Data Availability Statement
Acknowledgments
Conflicts of Interest
References
- Hunter, T. Protein Kinases and Phosphatases: The Yin and Yang of Protein Phosphorylation and Signaling. Cell 1995, 80, 225–236. [Google Scholar] [CrossRef]
- Goulian, M. Two-Component Signaling Circuit Structure and Properties. Curr. Opin. Microbiol. 2010, 13, 184–189. [Google Scholar] [CrossRef] [PubMed]
- Pereira, S.F.F.; Goss, L.; Dworkin, J. Eukaryote-Like Serine/Threonine Kinases and Phosphatases in Bacteria. Microbiol. Mol. Biol. Rev. 2011, 75, 192–212. [Google Scholar] [CrossRef]
- Shi, L.; Ji, B.; Kolar-Znika, L.; Boskovic, A.; Jadeau, F.; Combet, C.; Grangeasse, C.; Franjević, D.; Talla, E.; Mijakovic, I. Evolution of Bacterial Protein-Tyrosine Kinases and Their Relaxed Specificity Toward Substrates. Genome Biol. Evol. 2014, 6, 800–817. [Google Scholar] [CrossRef] [PubMed]
- Shi, L.; Pigeonneau, N.; Ravikumar, V.; Dobrinic, P.; Macek, B.; Franjević, D.; Noirot-Gros, M.-F.; Mijakovic, I. Cross-Phosphorylation of Bacterial Serine/Threonine and Tyrosine Protein Kinases on Key Regulatory Residues. Front. Microbiol. 2014, 5, 495. [Google Scholar] [CrossRef] [PubMed]
- Osaki, M.; Arcondéguy, T.; Bastide, A.; Touriol, C.; Prats, H.; Trombe, M.-C. The StkP/PhpP Signaling Couple in Streptococcus pneumoniae: Cellular Organization and Physiological Characterization. J. Bacteriol. 2009, 191, 4943–4950. [Google Scholar] [CrossRef] [PubMed]
- Nováková, L.; Sasková, L.; Pallová, P.; Janeček, J.; Novotná, J.; Ulrych, A.; Echenique, J.; Trombe, M.-C.; Branny, P. Characterization of a Eukaryotic Type Serine/Threonine Protein Kinase and Protein Phosphatase of Streptococcus pneumoniae and Identification of Kinase Substrates. FEBS J. 2005, 272, 1243–1254. [Google Scholar] [CrossRef] [PubMed]
- Hirschfeld, C.; Mejia, A.G.; Bartel, J.; Hentschker, C.; Rohde, M.; Maaß, S.; Hammerschmidt, S.; Becher, D. Proteomic Investigation Uncovers Potential Targets and Target Sites of Pneumococcal Serine-Threonine Kinase StkP and Phosphatase PhpP. Front. Microbiol. 2019, 10, 3101. [Google Scholar] [CrossRef] [PubMed]
- Refaya, A.K.; Sharma, D.; Kumar, V.; Bisht, D.; Narayanan, S. A Serine/threonine kinase PknL is involved in the Adaptive Response of Mycobacterium tuberculosis. Microbiol. Res. 2016, 190, 1–11. [Google Scholar] [CrossRef]
- Malhotra, V.; Arteaga-Cortés, L.T.; Clay, G.; Clark-Curtiss, J.E. Mycobacterium tuberculosis protein kinase K Confers Survival Advantage During Early Infection in Mice and Regulates Growth in Culture and during Persistent Infection: Implications for Immune Modulation. Microbiology 2010, 156, 2829–2841. [Google Scholar] [CrossRef] [PubMed]
- Débarbouillé, M.; Dramsi, S.; Dussurget, O.; Nahori, M.-A.; Vaganay, E.; Jouvion, G.; Cozzone, A.; Msadek, T.; Duclos, B. Characterization of a Serine/Threonine Kinase Involved in Virulence of Staphylococcus aureus. J. Bacteriol. 2009, 191, 4070–4081. [Google Scholar] [CrossRef]
- Liu, Q.; Fan, J.; Niu, C.; Wang, D.; Wang, J.; Wang, X.; Villaruz, A.E.; Li, M.; Otto, M.; Gao, Q. The Eukaryotic-Type Serine/Threonine Protein Kinase Stk is Required for Biofilm Formation and Virulence in Staphylococcus epidermidis. PLoS ONE 2011, 6, e25380. [Google Scholar] [CrossRef] [PubMed]
- Echenique, J.; Kadioglu, A.; Romao, S.; Andrew, P.W.; Trombe, M.-C. Protein Serine/Threonine Kinase StkP Positively Controls Virulence and Competence in Streptococcus pneumoniae. Infect. Immun. 2004, 72, 2434–2437. [Google Scholar] [CrossRef]
- Herbert, J.; Mitchell, A.; Mitchell, T. A Serine-Threonine Kinase (StkP) Regulates Expression of the Pneumococcal Pilus and Modulates Bacterial Adherence to Human Epithelial and Endothelial Cells in Vitro. PLoS ONE 2015, 10, e0127212. [Google Scholar] [CrossRef][Green Version]
- Bugrysheva, J.; Froehlich, B.J.; Freiberg, J.A.; Scott, J.R. Serine/Threonine Protein Kinase Stk is Required for Virulence, Stress Response, and Penicillin Tolerance in Streptococcus pyogenes. Infect. Immun. 2011, 79, 4201–4209. [Google Scholar] [CrossRef]
- Jin, H.; Pancholi, V. Identification and Biochemical Characterization of a Eukaryotic-type Serine/Threonine Kinase and its Cognate Phosphatase in Streptococcus pyogenes: Their Biological Functions and Substrate Identification. J. Mol. Biol. 2006, 357, 1351–1372. [Google Scholar] [CrossRef]
- Zhang, C.; Sun, W.; Tan, M.; Dong, M.; Liu, W.; Gao, T.; Li, L.; Xu, Z.; Zhou, R. The Eukaryote-Like Serine/Threonine Kinase STK Regulates the Growth and Metabolism of Zoonotic Streptococcus suis. Front. Cell. Infect. Microbiol. 2017, 7, 66. [Google Scholar] [CrossRef] [PubMed]
- Rui, L.; Weiyi, L.; Yu, M.; Hong, Z.; Jiao, Y.; Zhe, M.; Hongjie, F. The Serine/Threonine Protein Kinase of Streptococcus Suis Serotype 2 Affects the Ability of the Pathogen to Penetrate the Blood-Brain Barrier. Cell Microbiol. 2018, 20, e12862. [Google Scholar] [CrossRef] [PubMed]
- Zhu, H.; Zhou, J.; Wang, D.; Yu, Z.; Li, B.; Ni, Y.; He, K. Quantitative Proteomic Analysis reveals that Serine/Threonine Kinase is involved in Streptococcus suis Virulence and Adaption to Stress Conditions. Arch. Microbiol. 2021, 4715–4726. [Google Scholar] [CrossRef] [PubMed]
- Zhu, H.; Zhou, J.; Ni, Y.; Yu, Z.; Mao, A.; Hu, Y.; Wang, W.; Zhang, X.; Wen, L.; Li, B.; et al. Contribution of Eukaryotic-Type Serine/Threonine Kinase to Stress Response and Virulence of Streptococcus suis. PLoS ONE 2014, 9, e91971. [Google Scholar] [CrossRef] [PubMed]
- Liu, H.; Ye, C.; Fu, H.; Yue, M.; Li, X.; Fang, W. Stk and Stp1 participate in Streptococcus suis serotype 2 Pathogenesis by Regulating Capsule Thickness and Translocation of Certain Virulence Factors. Microb. Pathog. 2021, 152, 104607. [Google Scholar] [CrossRef]
- Beilharz, K.; Nováková, L.; Fadda, D.; Branny, P.; Massidda, O.; Veening, J.-W. Control of Cell Division in Streptococcus pneumoniae by the Conserved Ser/Thr Protein Kinase StkP. Proc. Natl. Acad. Sci. USA 2012, 109, E905–E913. [Google Scholar] [CrossRef]
- Zucchini, L.; Mercy, C.; Garcia, P.S.; Cluzel, C.; Gueguen-Chaignon, V.; Galisson, F.; Freton, C.; Guiral, S.; Brochier-Armanet, C.; Gouet, P.; et al. PASTA repeats of the Protein Kinase StkP Interconnect Cell Constriction and Separation of Streptococcus pneumoniae. Nat. Microbiol. 2018, 3, 197–209. [Google Scholar] [CrossRef]
- Ni, H.; Fan, W.; Li, C.; Wu, Q.; Hou, H.; Hu, D.; Zheng, F.; Zhu, X.; Wang, C.; Cao, X.; et al. Streptococcus suis DivIVA Protein Is a Substrate of Ser/Thr Kinase STK and Involved in Cell Division Regulation. Front. Cell. Infect. Microbiol. 2018, 8, 85. [Google Scholar] [CrossRef]
- Kang, C.M.; Nyayapathy, S.; Lee, J.Y.; Suh, J.W.; Husson, R.N. Wag31, a Homologue of the Cell Division Protein DivIVA, Regulates Growth, Morphology and Polar Cell Wall Synthesis in Mycobacteria. Microbiology 2008, 154, 725–735. [Google Scholar] [CrossRef] [PubMed]
- Fleurie, A.; Lesterlin, C.; Manuse, S.; Zhao, C.; Cluzel, C.; Lavergne, J.-P.; Franz-Wachtel, M.; Macek, B.; Combet, C.; Kuru, E.; et al. MapZ Marks the Division Sites and Positions FtsZ rings in Streptococcus pneumoniae. Nature 2014, 516, 259–262. [Google Scholar] [CrossRef] [PubMed]
- Pompeo, F.; Foulquier, E.; Serrano, B.; Grangeasse, C.; Galinier, A. Phosphorylation of the Cell Division Protein GpsB regulates PrkC Kinase Activity through a Negative Feedback Loop in Bacillus subtilis. Mol. Microbiol. 2015, 97, 139–150. [Google Scholar] [CrossRef] [PubMed]
- Maurya, G.K.; Modi, K.; Banerjee, M.; Chaudhary, R.; Rajpurohit, Y.S.; Misra, H.S. Phosphorylation of FtsZ and FtsA by a DNA Damage-Responsive Ser/Thr Protein Kinase Affects their Functional Interactions in Deinococcus radiodurans. mSphere 2018, 3, e00325-18. [Google Scholar] [CrossRef]
- Fenton, A.K.; Manuse, S.; Flores-Kim, J.; Garcia, P.S.; Mercy, C.; Grangeasse, C.; Bernhardt, T.G.; Rudner, D.Z. Phosphorylation-Dependent Activation of the Cell Wall Synthase PBP2a in Streptococcus Pneumoniae by MacP. Proc. Natl. Acad. Sci. USA 2018, 115, 2812–2817. [Google Scholar] [CrossRef] [PubMed]
- Li, W.; Yin, Y.; Meng, Y.; Ma, Z.; Lin, H.; Fan, H. The Phosphorylation of Phosphoglucosamine Mutase GlmM by Ser/Thr Kinase STK Mediates Cell Wall Synthesis and Virulence in Streptococcus suis serotype 2. Veter. Microbiol. 2021, 258, 109102. [Google Scholar] [CrossRef] [PubMed]
- Falk, S.P.; Weisblum, B. Phosphorylation of the Streptococcus pneumoniae Cell Wall Biosynthesis Enzyme MurC by a Eukaryotic-Like Ser/Thr kinase. FEMS Microbiol. Lett. 2013, 340, 19–23. [Google Scholar] [CrossRef] [PubMed]
- Iswahyudi; Mukamolova, G.V.; Straatman-Iwanowska, A.A.; Allcock, N.; Ajuh, P.; Turapov, O.; O’Hare, H.M. Mycobacterial phosphatase PstP regulates Global Serine Threonine Phosphorylation and Cell Division. Sci. Rep. 2019, 9, 8337. [Google Scholar] [CrossRef]
- Jarick, M.; Bertsche, U.; Stahl, M.; Schultz, D.; Methling, K.; Lalk, M.; Stigloher, C.; Steger, M.; Schlosser, A.; Ohlsen, K. The Serine/Threonine Kinase Stk and the Phosphatase Stp Regulate Cell Wall Synthesis in Staphylococcus aureus. Sci. Rep. 2018, 8, 13693. [Google Scholar] [CrossRef] [PubMed]
- Sharma, A.K.; Arora, D.; Singh, L.K.; Gangwal, A.; Sajid, A.; Molle, V.; Singh, Y.; Nandicoori, V.K. Serine/Threonine Protein Phosphatase PstP of Mycobacterium tuberculosis is Necessary for Accurate Cell Division and Survival of Pathogen. J. Biol. Chem. 2016, 291, 24215–24230. [Google Scholar] [CrossRef] [PubMed]
- Sajid, A.; Arora, G.; Singhal, A.; Kalia, V.C.; Singh, Y. Protein Phosphatases of Pathogenic Bacteria: Role in Physiology and Virulence. Annu. Rev. Microbiol. 2015, 69, 527–547. [Google Scholar] [CrossRef]
- Agarwal, S.; Pancholi, P.; Pancholi, V. Strain-Specific Regulatory Role of Eukaryote-Like Serine/Threonine Phosphatase in Pneumococcal Adherence. Infect. Immun. 2012, 80, 1361–1372. [Google Scholar] [CrossRef] [PubMed]
- Wright, D.P.; Ulijasz, A.T. Regulation of Transcription by Eukaryotic-Like Serine-Threonine Kinases and Phosphatases in Gram-Positive Bacterial Pathogens. Virulence 2014, 5, 863–885. [Google Scholar] [CrossRef] [PubMed]
- Schultz, C.; Niebisch, A.; Schwaiger, A.; Viets, U.; Metzger, S.; Bramkamp, M.; Bott, M. Genetic and Biochemical Analysis of the Serine/Threonine Protein Kinases PknA, PknB, PknG and PknL of Corynebacterium glutamicum: Evidence for Non-Essentiality and for Phosphorylation of OdhI and FtsZ by Multiple Kinases. Mol. Microbiol. 2009, 74, 724–741. [Google Scholar] [CrossRef] [PubMed]
- Agarwal, S.; Agarwal, S.; Jin, H.; Pancholi, P.; Pancholi, V. Serine/Threonine Phosphatase (SP-STP), Cecreted from Streptococcus pyogenes, Is a Pro-apoptotic Protein. J. Biol. Chem. 2012, 287, 9147–9167. [Google Scholar] [CrossRef] [PubMed]
- Segura, M.; Calzas, C.; Grenier, D.; Gottschalk, M. Initial Steps of the Pathogenesis of the Infection caused by Streptococcus suis: Fighting against Nonspecific Defenses. FEBS Lett. 2016, 590, 3772–3799. [Google Scholar] [CrossRef]
- Zhu, H.; Huang, D.; Zhang, W.; Wu, Z.; Lu, Y.; Jia, H.; Wang, M.; Lu, C. The Novel Virulence-Related Gene stp of Streptococcus suis serotype 9 strain Contributes to a Significant Reduction in Mouse Mortality. Microb. Pathog. 2011, 51, 442–453. [Google Scholar] [CrossRef]
- Fang, L.; Zhou, J.; Fan, P.; Yang, Y.; Shen, H.; Fang, W. A Serine/Threonine Phosphatase 1 of Streptococcus suis type 2 is an Important Virulence Factor. J. Veter. Sci. 2017, 18, 439–447. [Google Scholar] [CrossRef] [PubMed]
- Li, W.; Liu, L.; Chen, H.; Zhou, R. Identification of Streptococcus suis Genes Preferentially Expressed under Iron Starvation by Selective Capture of Transcribed Sequences. FEMS Microbiol. Lett. 2009, 292, 123–133. [Google Scholar] [CrossRef] [PubMed]
- van de Rijn, I.; Kessler, R.E. Growth Characteristics of Group A Streptococci in a New Chemically Defined Medium. Infect. Immun. 1980, 27, 444–448. [Google Scholar] [CrossRef]
- Trieu-Cuot, P.; Carlier, C.; Poyart-Salmeron, C.; Courvalin, P. Shuttle Vectors Containing a Multiple Cloning Site and a lacZ Alpha Gene for Conjugal Transfer of DNA from Escherichia coli to Gram-Positive Bacteria. Gene 1991, 102, 99–104. [Google Scholar] [CrossRef]
- Takamatsu, D.; Osaki, M.; Sekizaki, T. Thermosensitive Suicide Vectors for Gene Replacement in Streptococcus suis. Plasmid 2001, 46, 140–148. [Google Scholar] [CrossRef] [PubMed]
- Zhang, T.; Ding, Y.; Li, T.; Wan, Y.; Li, W.; Chen, H.; Zhou, R. A Fur-like protein PerR regulates Two Oxidative Stress Response Related Operons dpr and metQIN in Streptococcus suis. BMC Microbiol. 2012, 12, 85. [Google Scholar] [CrossRef] [PubMed]
- Dortet, L.; Mostowy, S.; Samba-Louaka, A.; Gouin, E.; Nahori, M.A.; Wiemer, E.A.; Dussurget, O.; Cossart, P. Recruitment of the Major Vault Protein by InlK: A Listeria Monocytogenes Strategy to Avoid Autophagy. PLoS Pathog. 2011, 7, e1002168. [Google Scholar] [CrossRef]
- Liu, W.; Tan, M.; Zhang, C.; Xu, Z.; Li, L.; Zhou, R. Functional Characterization of murB-potABCD Operon for Polyamine Uptake and Peptidoglycan Synthesis in Streptococcus suis. Microbiol. Res. 2018, 207, 177–187. [Google Scholar] [CrossRef] [PubMed]
- Tan, M.-F.; Gao, T.; Liu, W.-Q.; Zhang, C.-Y.; Yang, X.; Zhu, J.-W.; Teng, M.-Y.; Li, L.; Zhou, R. MsmK, an ATPase, Contributes to Utilization of Multiple Carbohydrates and Host Colonization of Streptococcus suis. PLoS ONE 2015, 10, e0130792. [Google Scholar] [CrossRef] [PubMed]
- Li, W.; Hu, X.; Liu, L.; Chen, H.; Zhou, R. Induction of Protective Immune Response against Streptococcus suis serotype 2 infection by the Surface Antigen HP0245. FEMS Microbiol. Lett. 2011, 316, 115–122. [Google Scholar] [CrossRef] [PubMed]
- Zheng, C.; Xu, J.; Li, J.; Hu, L.; Xia, J.; Fan, J.; Guo, W.; Chen, H.; Bei, W. Two Spx Regulators Modulate Stress Tolerance and Virulence in Streptococcus suis Serotype 2. PLoS ONE 2014, 9, e108197. [Google Scholar] [CrossRef]
- Wang, Y.; Zhang, W.; Wu, Z.; Lu, C. Reduced Virulence is an Important Characteristic of Biofilm Infection of Streptococcus suis. FEMS Microbiol. Lett. 2011, 316, 36–43. [Google Scholar] [CrossRef] [PubMed]
- Kuru, E.; Tekkam, S.; Hall, E.K.; Brun, Y.V.; Van Nieuwenhze, M.S. Synthesis of Fluorescent D-amino Acids and their use for Probing Peptidoglycan Synthesis and Bacterial Growth in Situ. Nat. Protoc. 2015, 10, 33–52. [Google Scholar] [CrossRef]
- Lin, L.; Xu, L.; Lv, W.; Han, L.; Xiang, Y.; Fu, L.; Jin, M.; Zhou, R.; Chen, H.; Zhang, A. An NLRP3 Inflammasome-Triggered Cytokine Storm Contributes to Streptococcal Toxic Shock-Like Syndrome (STSLS). PLoS Pathog. 2019, 15, e1007795. [Google Scholar] [CrossRef] [PubMed]
- Pensinger, D.A.; Schaenzer, A.J.; Sauer, J.-D. Do Shoot the Messenger: PASTA Kinases as Virulence Determinants and Antibiotic Targets. Trends Microbiol. 2018, 26, 56–69. [Google Scholar] [CrossRef] [PubMed]
- Huerta-Cepas, J.; Szklarczyk, D.; Heller, D.; Hernández-Plaza, A.; Forslund, S.K.; Cook, H.V.; Mende, D.R.; Letunic, I.; Rattei, T.; Jensen, L.J.; et al. eggNOG 5.0: A Hierarchical, Functionally and Phylogenetically Annotated Orthology Resource based on 5090 Organisms and 2502 Viruses. Nucleic Acids Res. 2019, 47, D309–D314. [Google Scholar] [CrossRef] [PubMed]
- Zheng, F.; Ji, H.; Cao, M.; Wang, C.; Feng, Y.; Li, M.; Pan, X.; Wang, J.; Qin, Y.; Hu, F.; et al. Contribution of the Rgg Transcription Regulator to Metabolism and Virulence of Streptococcus suis Serotype 2. Infect. Immun. 2011, 79, 1319–1328. [Google Scholar] [CrossRef] [PubMed]
- Deutscher, J.; Aké, F.M.D.; Derkaoui, M.; Zébré, A.C.; Cao, T.N.; Bouraoui, H.; Kentache, T.; Mokhtari, A.; Milohanic, E.; Joyet, P. The Bacterial Phosphoenolpyruvate: Carbohydrate Phosphotransferase System: Regulation by Protein Phosphorylation and Phosphorylation-Dependent Protein-Protein Interactions. Microbiol. Mol. Biol. Rev. 2014, 78, 231–256. [Google Scholar] [CrossRef]
- Macek, B.; Forchhammer, K.; Hardouin, J.; Weber-Ban, E.; Grangeasse, C.; Mijakovic, I. Protein Post-Translational Modifications in Bacteria. Nat. Rev. Microbiol. 2019, 17, 651–664. [Google Scholar] [CrossRef] [PubMed]
- Grangeasse, C. Rewiring the Pneumococcal Cell Cycle with Serine/Threonine- and Tyrosine-kinases. Trends Microbiol. 2016, 24, 713–724. [Google Scholar] [CrossRef]
- Fleurie, A.; Manuse, S.; Zhao, C.; Campo, N.; Cluzel, C.; Lavergne, J.-P.; Freton, C.; Combet, C.; Guiral, S.; Soufi, B.; et al. Interplay of the Serine/Threonine-Kinase StkP and the Paralogs DivIVA and GpsB in Pneumococcal Cell Elongation and Division. PLoS Genet. 2014, 10, e1004275. [Google Scholar] [CrossRef] [PubMed]
- Agarwal, S.; Pancholi, P.; Pancholi, V. Role of Serine/Threonine Phosphatase (SP-STP) in Streptococcus pyogenes Physiology and Virulence*. J. Biol. Chem. 2011, 286, 41368–41380. [Google Scholar] [CrossRef] [PubMed]
- Piñas, G.E.; Vizcaino, N.R.; Barahona, N.Y.Y.; Cortes, P.R.; Durán, R.; Badapanda, C.; Rathore, A.; Bichara, D.R.; Cian, M.B.; Olivero, N.B.; et al. Crosstalk between the Serine/Threonine Kinase StkP and the Response Regulator ComE controls the Stress Response and Intracellular Survival of Streptococcus pneumoniae. PLoS Pathog. 2018, 14, e1007118. [Google Scholar] [CrossRef]
- Libby, E.A.; Reuveni, S.; Dworkin, J. Multisite Phosphorylation Drives Phenotypic Variation in (p)ppGpp Synthetase-Dependent Antibiotic Tolerance. Nat. Commun. 2019, 10, 5133. [Google Scholar] [CrossRef]
- Monteiro, J.M.; Pereira, A.R.; Reichmann, N.T.; Saraiva, B.M.; Fernandes, P.B.; Veiga, H.; Tavares, A.C.; Santos, M.; Ferreira, M.T.; Macario, V.; et al. Peptidoglycan Synthesis Drives an FtsZ-Treadmilling-Independent Step of Cytokinesis. Nature 2018, 554, 528–532. [Google Scholar] [CrossRef]
- Lutkenhaus, J. Assembly Dynamics of the Bacterial MinCDE System and Spatial Regulation of the Z Ring. Annu. Rev. Biochem. 2007, 76, 539–562. [Google Scholar] [CrossRef]
- Sacco, E.; Cortes, M.; Josseaume, N.; Rice, L.B.; Mainardi, J.-L.; Arthur, M. Serine/Threonine Protein Phosphatase-Mediated Control of the Peptidoglycan Cross-Linking l, d-Transpeptidase Pathway in Enterococcus faecium. mBio 2014, 5, e01446-14. [Google Scholar] [CrossRef] [PubMed]
- Hsu, P.-C.; Chen, C.-S.; Wang, S.; Hashimoto, M.; Huang, W.-C.; Teng, C.-H. Identification of MltG as a Prc Protease Substrate Whose Dysregulation Contributes to the Conditional Growth Defect of Prc-Deficient Escherichia coli. Front. Microbiol. 2020, 11, 2000. [Google Scholar] [CrossRef] [PubMed]
- Zheng, J.J.; Perez, A.J.; Tsui, H.-C.T.; Massidda, O.; Winkler, M.E. Absence of the KhpA and KhpB (JAG/EloR) RNA-binding Proteins Suppresses the Requirement for PBP2b by Overproduction of FtsA in Streptococcus pneumoniae D39. Mol. Microbiol. 2017, 106, 793–814. [Google Scholar] [CrossRef]
- Patel, V.; Wu, Q.; Chandrangsu, P.; Helmann, J.D. A Metabolic Checkpoint Protein GlmR is important for Diverting Carbon into Peptidoglycan biosynthesis in Bacillus subtilis. PLoS Genet. 2018, 14, e1007689. [Google Scholar] [CrossRef] [PubMed]
- Rued, B.E.; Zheng, J.J.; Mura, A.; Tsui, H.T.; Boersma, M.J.; Mazny, J.L.; Corona, F.; Perez, A.J.; Fadda, D.; Doubravova, L.; et al. Suppression and Synthetic-Lethal Genetic Relationships of DeltagpsB mutations indicate that GpsB Mediates Protein Phosphorylation and Penicillin-Binding Protein Interactions in Streptococcus pneumoniae D39. Mol. Microbiol. 2017, 103, 931–957. [Google Scholar] [CrossRef] [PubMed]
- Ulrych, A.; Holečková, N.; Goldová, J.; Doubravová, L.; Benada, O.; Kofroňová, O.; Halada, P.; Branny, P. Characterization of Pneumococcal Ser/Thr Protein Phosphatase phpP Mutant and Identification of a Novel PhpP Substrate, Putative RNA Binding Protein Jag. BMC Microbiol. 2016, 16, 247. [Google Scholar] [CrossRef] [PubMed]
- McAvoy, T.; Nairn, A.C. Serine/Threonine Protein Phosphatase Assays. Curr. Protoc. Mol. Biol. 2010, 92, 18. [Google Scholar] [CrossRef]









| Strains | Mean CI | p Value | Significance | |||
|---|---|---|---|---|---|---|
| 6 h | 9 h | 6 h | 9 h | 6 h | 9 h | |
| ∆stp vs. ∆stk | 1.16746 | 1.24600 | 0.01146 | 0.03982 | * | * |
| ∆stp vs. ∆stp∆stk | 1.54531 | 1.39062 | 0.01170 | 0.02246 | * | * |
| ∆stp∆stk vs. ∆stk | 1.26691 | 1.24696 | 0.01964 | 0.12846 | * | NS |
| No. | Protein Name | Protein Description | Amino Acid | Position | Regulated Type | Ratio | p Value | Function |
|---|---|---|---|---|---|---|---|---|
| Δstk/WT | ||||||||
| 1 | GpsB | cell division regulator GpsB | S | 73 | Down | 0.084 | 0.0008 | Cell division |
| T | 86 | Down | 0.246 | 0.0298 | ||||
| T | 66 | Down | 0.499 | 0.0257 | ||||
| 2 | MapZ | Midcell-anchored protein Z | T | 66 | Down | 0.075 | 4 × 10−5 | |
| T | 26 | Down | 0.107 | 4 × 10−6 | ||||
| 3 | FtsZ | cell division protein FtsZ | T | 356 | Down | 0.483 | 0.0026 | |
| 4 | DivIVA | DivIVA domain-containing protein | T | 211 | Down | 0.289 | 0.0006 | |
| T | 199 | Down | 0.46 | 8 × 10−5 | ||||
| 5 | SepF | cell division protein SepF | S | 179 | Down | 0.397 | 0.0033 | |
| 6 | FtsW | FtsW/RodA/SpoVE family cell cycle protein | T | 402 | Down | 0.128 | 4 × 10−5 | |
| 7 | Jag | protein jag | T | 87 | Down | 0.321 | 0.0002 | |
| T | 129 | Down | 0.413 | 1 × 10−6 | ||||
| S | 103 | Down | 0.555 | 1 × 10−6 | ||||
| S | 84 | Down | 0.615 | 0.0385 | ||||
| 8 | MltG | endolytic transglycosylase MltG | T | 211 | Down | 0.107 | 0.0137 | |
| T | 10 | Down | 0.109 | 0.0005 | ||||
| T | 64 | Down | 0.147 | 0.0009 | ||||
| T | 197 | Down | 0.203 | 8 × 10−5 | ||||
| T | 122 | Down | 0.239 | 6× 10−5 | ||||
| 9 | GlmS | glutamine-fructose-6-phosphate transaminase (isomerizing) | T | 235 | Down | 0.12 | 8 × 10−9 | |
| 10 | Hpr | phosphocarrier protein HPr | S | 31 | Down | 0.621 | 4 × 10−5 | Metabolism |
| S | 27 | Down | 0.624 | 0.0013 | ||||
| T | 34 | Down | 0.665 | 0.0007 | ||||
| 11 | NeuB | N-acetylneuraminate synthase | T | 69 | Down | 0.339 | 0.006 | |
| 12 | PfKA | ATP-dependent 6-phosphofructokinase | T | 240 | Down | 0.596 | 0.0002 | |
| 13 | ADK | adenylate kinase | T | 137 | Down | 0.547 | 4 × 10−5 | |
| 14 | GT | glycosyltransferase | T | 441 | Down | 0.054 | 1 × 10−7 | |
| 15 | - | phosphotransferase | T | 5 | Down | 0.14 | 0.0013 | |
| 16 | PhoH | phosphate starvation-inducible protein PhoH | T | 328 | Down | 0.31 | 1 × 10−4 | |
| 17 | LmrC | ABC transporter ATP-binding protein | T | 324 | Down | 0.208 | 8 × 10−8 | |
| 18 | InfB | translation initiation factor IF-2 | T | 326 | Down | 0.534 | 0.0043 | Translation |
| 19 | EF-P | elongation factor P | T | 144 | Down | 0.188 | 0.0162 | |
| 20 | EF-G | elongation factor G | T | 43 | Down | 0.312 | 2 × 10−5 | |
| 21 | BipA | translational GTPase TypA | T | 559 | Down | 0.26 | 0.0007 | |
| 22 | - | PASTA domain-containing protein | T | 25 | Down | 0.263 | 0.0024 | Other |
| S | 30 | Down | 0.374 | 0.0071 | ||||
| 23 | - | nucleoid-associated protein | T | 244 | Down | 0.605 | 0.0016 | |
| 24 | - | IreB family regulatory phosphoprotein | T | 7 | Down | 0.35 | 2 × 10−5 | |
| 25 | - | 50S ribosomal protein L7/L12 | T | 16 | Down | 0.182 | 2 × 10−5 | |
| 26 | - | Putative exported protein | T | 72 | Down | 0.026 | 2 × 10−7 | |
| Putative exported protein | T | 38 | Down | 0.433 | 4 × 10−7 | |||
| 27 | - | Putative membrane protein | T | 4 | Down | 0.093 | 3 × 10−6 | |
| 28 | - | Putative exported protein | T | 80 | Down | 0.075 | 0.0392 | |
| T | 114 | Down | 0.559 | 0.0079 | ||||
| 29 | - | hypothetical protein | T | 48 | Down | 0.044 | 8 × 10−5 | |
| Δstp/WT | ||||||||
| 1 | DivIVA | DivIVA domain-containing protein | T | 199 | Up | 2.674 | 2 × 10−5 | Cell division |
| 2 | STK | Stk1 family PASTA domain-containing Ser/Thr kinase | T | 50 | Up | 7.981 | 0.0002 | |
| 3 | MltG | endolytic transglycosylase MltG | S | 115 | Up | 1.56 | 0.0141 | |
| 4 | GlmM | phosphoglucosamine mutase | S | 101 | Up | 1.525 | 0.0009 | |
| 5 | NADP | NADP-dependent isocitrate dehydrogenase | S | 102 | Up | 2.705 | 0.0034 | Metabolism |
| 6 | PrfA | peptide chain release factor 1 | S | 297 | Up | 2.329 | 0.0042 | |
| 7 | GAPDH | type I glyceraldehyde-3-phosphate dehydrogenase | T | 212 | Up | 2.253 | 0.0004 | |
| 8 | OppF | ABC transporter ATP-binding protein | S | 298 | Up | 2.107 | 0.0013 | |
| 9 | Hprk | HPr kinase/phosphorylase | S | 300 | Up | 1.7 | 0.0008 | |
| 10 | ArgS | arginine--tRNA ligase | S | 187 | Up | 1.626 | 2 × 10−5 | |
| 11 | SecA | preprotein translocase subunit SecA | S | 808 | Up | 1.604 | 8 × 10−5 | |
| 12 | IDH | L-lactate dehydrogenase | S | 225 | Up | 1.516 | 8 × 10−5 | |
| 13 | - | CsbD family protein | S | 2 | Up | 1.895 | 0.0185 | Other |
| 14 | - | 30S ribosomal protein S3 | S | 168 | Up | 1.596 | 0.0249 | |
Publisher’s Note: MDPI stays neutral with regard to jurisdictional claims in published maps and institutional affiliations. |
© 2021 by the authors. Licensee MDPI, Basel, Switzerland. This article is an open access article distributed under the terms and conditions of the Creative Commons Attribution (CC BY) license (https://creativecommons.org/licenses/by/4.0/).
Share and Cite
Hu, Q.; Yao, L.; Liao, X.; Zhang, L.-S.; Li, H.-T.; Li, T.-T.; Jiang, Q.-G.; Tan, M.-F.; Li, L.; Draheim, R.R.; et al. Comparative Phenotypic, Proteomic, and Phosphoproteomic Analysis Reveals Different Roles of Serine/Threonine Phosphatase and Kinase in the Growth, Cell Division, and Pathogenicity of Streptococcus suis. Microorganisms 2021, 9, 2442. https://doi.org/10.3390/microorganisms9122442
Hu Q, Yao L, Liao X, Zhang L-S, Li H-T, Li T-T, Jiang Q-G, Tan M-F, Li L, Draheim RR, et al. Comparative Phenotypic, Proteomic, and Phosphoproteomic Analysis Reveals Different Roles of Serine/Threonine Phosphatase and Kinase in the Growth, Cell Division, and Pathogenicity of Streptococcus suis. Microorganisms. 2021; 9(12):2442. https://doi.org/10.3390/microorganisms9122442
Chicago/Turabian StyleHu, Qiao, Lun Yao, Xia Liao, Liang-Sheng Zhang, Hao-Tian Li, Ting-Ting Li, Qing-Gen Jiang, Mei-Fang Tan, Lu Li, Roger R. Draheim, and et al. 2021. "Comparative Phenotypic, Proteomic, and Phosphoproteomic Analysis Reveals Different Roles of Serine/Threonine Phosphatase and Kinase in the Growth, Cell Division, and Pathogenicity of Streptococcus suis" Microorganisms 9, no. 12: 2442. https://doi.org/10.3390/microorganisms9122442
APA StyleHu, Q., Yao, L., Liao, X., Zhang, L.-S., Li, H.-T., Li, T.-T., Jiang, Q.-G., Tan, M.-F., Li, L., Draheim, R. R., Huang, Q., & Zhou, R. (2021). Comparative Phenotypic, Proteomic, and Phosphoproteomic Analysis Reveals Different Roles of Serine/Threonine Phosphatase and Kinase in the Growth, Cell Division, and Pathogenicity of Streptococcus suis. Microorganisms, 9(12), 2442. https://doi.org/10.3390/microorganisms9122442

