Novel Models of Streptococcus canis Colonization and Disease Reveal Modest Contributions of M-Like (SCM) Protein
Abstract
1. Introduction
2. Materials and Methods
2.1. Bacterial Strains, Growth Conditions, and In Vitro Phenotyping Assays
2.2. Biofilm Formation
2.3. Mammalian Cell Lines and Growth Conditions
2.4. Human Blood Collection and Neutrophil Purification
2.5. Bacterial Killing Assays
2.6. Reactive Oxygen Species Assays
2.7. IL-1β Induction Assays
2.8. Adherence Assays
2.9. Human Sera Titer Assays
2.10. Animals
2.11. In Vivo Intradermal Infection Model
2.12. In Vivo Sepsis Model
2.13. In Vivo Vaginal Colonization Model
2.14. Flow Cytometry
2.15. Tissue Histology
2.16. Statistical Analyses
3. Results
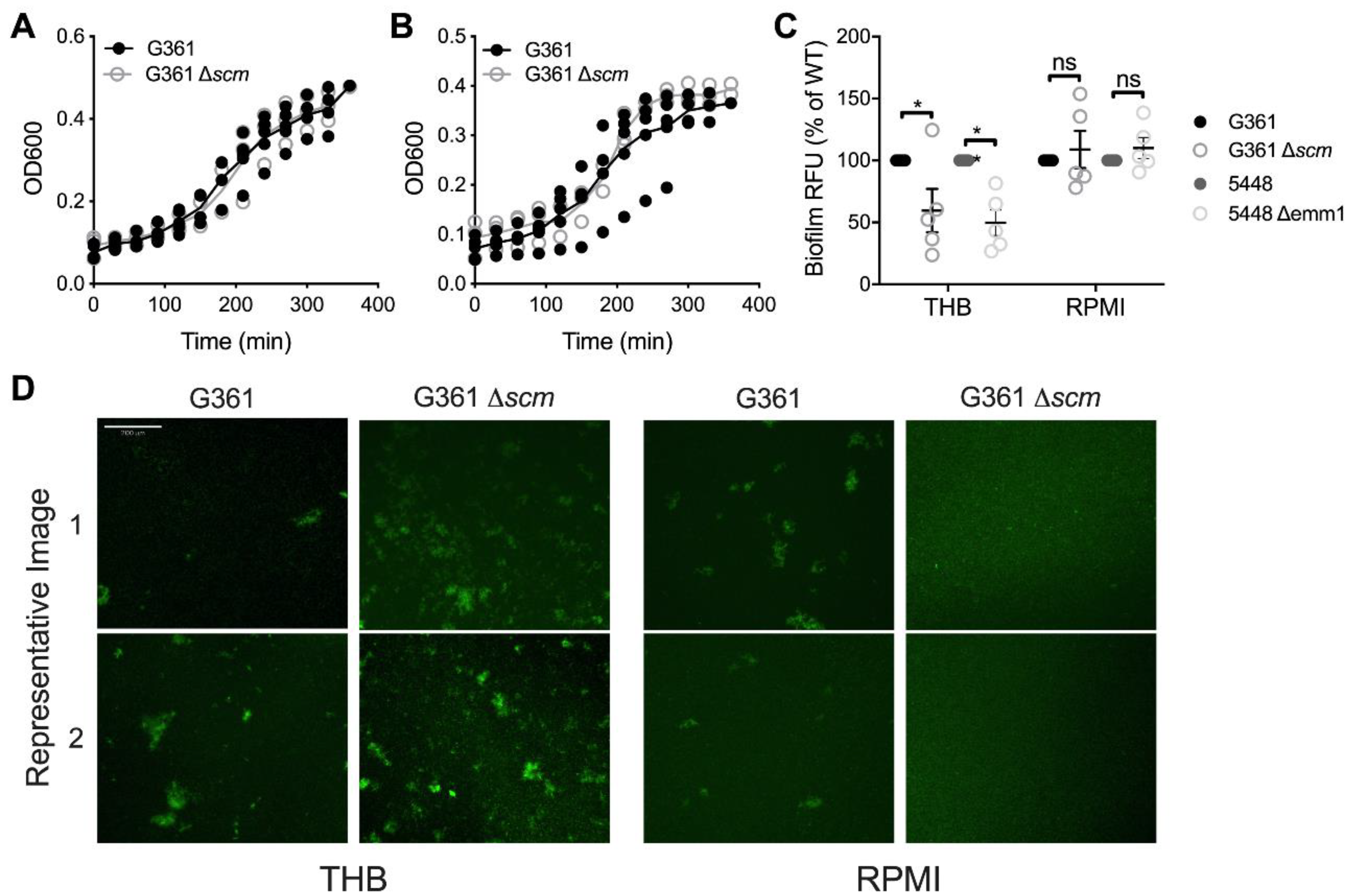
3.1. SCM Deficiency Minimally Impacts S. canis Growth, Biofilm Formation, Hemolytic Activity, and Sensitivity to Aminizing and Oxidizing Agents
3.2. SCM Does Not Contribute to S. canis Survival, Reactive Oxygen Species Release, or Cytokine Production in Macrophages
3.3. SCM Deficiency Does Not Alter S. canis Susceptibility to Human Whole Blood and Neutrophils nor Is SCM Antisera Detected in Healthy Human Samples
3.4. S. canis Is Highly Virulent in Mouse Models of Systemic and Dermal Infection, yet SCM Does Not Contribute to Virulence in These Models.
3.5. S. canis Adheres to Vaginal Epithelial Cells and Persists in a Murine Model of Vaginal Colonization, and SCM Confers a Fitness Advantage in This Environment
4. Discussion
Supplementary Materials
Author Contributions
Funding
Institutional Review Board Statement
Informed Consent Statement
Data Availability Statement
Acknowledgments
Conflicts of Interest
References
- Devriese, L.A.; Cruz Colque, J.I.; De Herdt, P.; Haesebrouck, F. Identification and composition of the tonsillar and anal enterococcal and streptococcal flora of dogs and cats. J. Appl. Bacteriol. 1992, 73, 421–425. [Google Scholar] [CrossRef] [PubMed]
- Guerrero, A.E.; Stornelli, M.C.; Jurado, S.B.; Giacoboni, G.; Sguazza, G.H.; de la Sota, R.L.; Stornelli, M.A. Vaginal isolation of beta-haemolytic Streptococcus from bitches with and without neonatal deaths in the litters. Reprod. Domest. Anim. 2018, 53, 609–616. [Google Scholar] [CrossRef] [PubMed]
- Verkuhlen, G.; Pagelow, D.; Valentin-Weigand, P.; Fulde, M. SCM-positive Streptococcus canis are predominant among pet-associated group G streptococci. Berl. Munch. Tierarztl. Wochenschr. 2016, 129, 247–250. [Google Scholar] [PubMed]
- Ulrich, S.; Gottschalk, C.; Straubinger, R.K.; Schwaiger, K.; Dorfelt, R. Acceleration of the identification of sepsis-inducing bacteria in cultures of dog and cat blood. J. Small Anim. Pract. 2020, 61, 42–45. [Google Scholar] [CrossRef] [PubMed]
- Costa, R.S.; Costa, F.B.; Barros, R.R. Antimicrobial treatment of necrotizing fasciitis and septic polyarthritis in a cat associated with Streptococcus canis infection. Vet. Dermatol. 2018, 29, 90–91. [Google Scholar] [CrossRef]
- Moyaert, H.; Morrissey, I.; de Jong, A.; El Garch, F.; Klein, U.; Ludwig, C.; Thiry, J.; Youala, M. Antimicrobial Susceptibility Monitoring of Bacterial Pathogens Isolated from Urinary Tract Infections in Dogs and Cats Across Europe: ComPath Results. Microb. Drug Resist. 2017, 23, 391–403. [Google Scholar] [CrossRef]
- Enache, A.E.; Mitchell, C.; Kafarnik, C.; Waller, A.S. Streptococcus canis multilocus sequence typing in a case series of dogs with ulcerative keratitis. Vet. Ophthalmol. 2020, 23, 252–258. [Google Scholar] [CrossRef]
- Krol, J.; Twardon, J.; Mrowiec, J.; Podkowik, M.; Dejneka, G.; Debski, B.; Nowicki, T.; Zalewski, W. Short communication: Streptococcus canis is able to establish a persistent udder infection in a dairy herd. J. Dairy Sci. 2015, 98, 7090–7096. [Google Scholar] [CrossRef]
- Pesavento, P.A.; Bannasch, M.J.; Bachmann, R.; Byrne, B.A.; Hurley, K.F. Fatal Streptococcus canis infections in intensively housed shelter cats. Vet. Pathol. 2007, 44, 218–221. [Google Scholar] [CrossRef]
- Callealta, I.; Ganswindt, A.; Goncalves, S.; Mathew, A.; Lueders, I. Detection of Simonsiella spp. in the Vagina of Lions and Leopard in Oestrus. Reprod. Domest. Anim. 2018, 53, 1605–1608. [Google Scholar] [CrossRef]
- Seguel, M.; Gutierrez, J.; Hernandez, C.; Montalva, F.; Verdugo, C. Respiratory Mites (Orthohalarachne diminuata) and beta-hemolytic Streptococci-Associated Bronchopneumonia Outbreak in South American Fur Seal Pups (Arctocephalus australis). J. Wildl. Dis. 2018, 54, 380–385. [Google Scholar] [CrossRef] [PubMed]
- Pinho, M.D.; Foster, G.; Pomba, C.; Machado, M.P.; Baily, J.L.; Kuiken, T.; Melo-Cristino, J.; Ramirez, M.; Portuguese Group for the Study of Streptococcal, I. Streptococcus canis Are a Single Population Infecting Multiple Animal Hosts Despite the Diversity of the Universally Present M-Like Protein SCM. Front. Microbiol. 2019, 10, 631. [Google Scholar] [CrossRef] [PubMed]
- Bert, F.; Lambert-Zechovsky, N. Septicemia caused by Streptococcus canis in a human. J. Clin. Microbiol. 1997, 35, 777–779. [Google Scholar] [CrossRef] [PubMed]
- Lacave, G.; Coutard, A.; Troche, G.; Augusto, S.; Pons, S.; Zuber, B.; Laurent, V.; Amara, M.; Couzon, B.; Bedos, J.P.; et al. Endocarditis caused by Streptococcus canis: An emerging zoonosis? Infection 2016, 44, 111–114. [Google Scholar] [CrossRef] [PubMed]
- Cheong, B.M.; Lim, A.Y. Sharing a microbe with man’s best friend: A case of canine streptococcal infection in a diabetic patient. Med. J. Malays. 2015, 70, 318–319. [Google Scholar]
- Lederman, Z.; Leskes, H.; Brosh-Nissimov, T. One Health and Streptococcus Canis in the Emergency Department: A Case of Cellulitis and Bacteremia in an Immunocompromised Patient Treated With Etanercept. J. Emerg. Med. 2020, 58, e129–e132. [Google Scholar] [CrossRef]
- Zaidi, S.M.H.; Eranki, A. Streptococcus canis Bacteremia in a Renal Transplant Recipient. J. Investig. Med. High Impact Case Rep. 2019, 7. [Google Scholar] [CrossRef]
- Malisova, B.; Santavy, P.; Loveckova, Y.; Hladky, B.; Kotaskova, I.; Pol, J.; Lonsky, V.; Nemec, P.; Freiberger, T. Human native endocarditis caused by Streptococcus canis-a case report. APMIS 2019, 127, 41–44. [Google Scholar] [CrossRef]
- Taniyama, D.; Abe, Y.; Sakai, T.; Kikuchi, T.; Takahashi, T. Human case of bacteremia caused by Streptococcus canis sequence type 9 harboring the scm gene. IDCases 2017, 7, 48–52. [Google Scholar] [CrossRef]
- Amsallem, M.; Iung, B.; Bouleti, C.; Armand-Lefevre, L.; Eme, A.L.; Touati, A.; Kirsch, M.; Duval, X.; Vahanian, A. First reported human case of native mitral infective endocarditis caused by Streptococcus canis. Can. J. Cardiol. 2014, 30, 1462.e1-2. [Google Scholar] [CrossRef]
- Tarabichi, M.; Alvand, A.; Shohat, N.; Goswami, K.; Parvizi, J. Diagnosis of Streptococcus canis periprosthetic joint infection: The utility of next-generation sequencing. Arthroplast. Today 2018, 4, 20–23. [Google Scholar] [CrossRef] [PubMed]
- Galperine, T.; Cazorla, C.; Blanchard, E.; Boineau, F.; Ragnaud, J.M.; Neau, D. Streptococcus canis infections in humans: Retrospective study of 54 patients. J. Infect. 2007, 55, 23–26. [Google Scholar] [CrossRef] [PubMed]
- Fukushima, Y.; Takahashi, T.; Goto, M.; Yoshida, H.; Tsuyuki, Y. Novel diverse sequences of the Streptococcus canis M-like protein (SCM) gene and their prevalence in diseased companion animals: Association of their alleles with sequence types. J. Infect. Chemother. 2020, 26, 908–915. [Google Scholar] [CrossRef] [PubMed]
- National Center for Biotechnology Information. Streptococcus Canis. Available online: https://www.ncbi.nlm.nih.gov/genome/?term=streptococcus+canis (accessed on 9 October 2020).
- Hitzmann, A.; Bergmann, S.; Rohde, M.; Chhatwal, G.S.; Fulde, M. Identification and characterization of the arginine deiminase system of Streptococcus canis. Vet. Microbiol. 2013, 162, 270–277. [Google Scholar] [CrossRef] [PubMed]
- DeWinter, L.M.; Low, D.E.; Prescott, J.F. Virulence of Streptococcus canis from canine streptococcal toxic shock syndrome and necrotizing fasciitis. Vet. Microbiol. 1999, 70, 95–110. [Google Scholar] [CrossRef]
- Ingrey, K.T.; Ren, J.; Prescott, J.F. A fluoroquinolone induces a novel mitogen-encoding bacteriophage in Streptococcus canis. Infect. Immun. 2003, 71, 3028–3033. [Google Scholar] [CrossRef][Green Version]
- Yang, J.; Liu, Y.; Xu, J.; Li, B. Characterization of a new protective antigen of Streptococcus canis. Vet. Res. Commun. 2010, 34, 413–421. [Google Scholar] [CrossRef]
- Fulde, M.; Rohde, M.; Hitzmann, A.; Preissner, K.T.; Nitsche-Schmitz, D.P.; Nerlich, A.; Chhatwal, G.S.; Bergmann, S. SCM, a novel M-like protein from Streptococcus canis, binds (mini)-plasminogen with high affinity and facilitates bacterial transmigration. Biochem. J. 2011, 434, 523–535. [Google Scholar] [CrossRef]
- LaRock, C.N.; Dohrmann, S.; Todd, J.; Corriden, R.; Olson, J.; Johannssen, T.; Lepenies, B.; Gallo, R.L.; Ghosh, P.; Nizet, V. Group A Streptococcal M1 Protein Sequesters Cathelicidin to Evade Innate Immune Killing. Cell Host Microbe 2015, 18, 471–477. [Google Scholar] [CrossRef]
- Bergmann, S.; Eichhorn, I.; Kohler, T.P.; Hammerschmidt, S.; Goldmann, O.; Rohde, M.; Fulde, M. SCM, the M Protein of Streptococcus canis Binds Immunoglobulin G. Front. Cell. Infect. Microbiol. 2017, 7, 80. [Google Scholar] [CrossRef]
- Nerlich, A.; Lapschies, A.M.; Kohler, T.P.; Cornax, I.; Eichhorn, I.; Goldmann, O.; Krienke, P.; Bergmann, S.; Nizet, V.; Hammerschmidt, S.; et al. Homophilic protein interactions facilitate bacterial aggregation and IgG-dependent complex formation by the Streptococcus canis M protein SCM. Virulence 2019, 10, 194–206. [Google Scholar] [CrossRef] [PubMed]
- Eichhorn, I.; van der Linden, M.; Jarek, M.; Fulde, M. Draft Genome Sequence of Zoonotic Streptococcus canis Isolate G361. Genome Announc. 2017, 5. [Google Scholar] [CrossRef] [PubMed]
- Lauth, X.; von Kockritz-Blickwede, M.; McNamara, C.W.; Myskowski, S.; Zinkernagel, A.S.; Beall, B.; Ghosh, P.; Gallo, R.L.; Nizet, V. M1 protein allows Group A streptococcal survival in phagocyte extracellular traps through cathelicidin inhibition. J. Innate Immun. 2009, 1, 202–214. [Google Scholar] [CrossRef] [PubMed]
- Patras, K.A.; Derieux, J.; Al-Bassam, M.M.; Adiletta, N.; Vrbanac, A.; Lapek, J.D.; Zengler, K.; Gonzalez, D.J.; Nizet, V. Group B Streptococcus Biofilm Regulatory Protein A Contributes to Bacterial Physiology and Innate Immune Resistance. J. Infect. Dis. 2018, 218, 1641–1652. [Google Scholar] [CrossRef] [PubMed]
- Patras, K.A.; Ha, A.D.; Rooholfada, E.; Olson, J.; Ramachandra Rao, S.P.; Lin, A.E.; Nizet, V. Augmentation of Urinary Lactoferrin Enhances Host Innate Immune Clearance of Uropathogenic Escherichia coli. J. Innate Immun. 2019, 11, 481–495. [Google Scholar] [CrossRef] [PubMed]
- Patras, K.A.; Coady, A.; Olson, J.; Ali, S.R.; RamachandraRao, S.P.; Kumar, S.; Varki, A.; Nizet, V. Tamm-Horsfall glycoprotein engages human Siglec-9 to modulate neutrophil activation in the urinary tract. Immunol. Cell Biol. 2017, 95, 960–965. [Google Scholar] [CrossRef] [PubMed]
- Valderrama, J.A.; Riestra, A.M.; Gao, N.J.; LaRock, C.N.; Gupta, N.; Ali, S.R.; Hoffman, H.M.; Ghosh, P.; Nizet, V. Group A streptococcal M protein activates the NLRP3 inflammasome. Nat. Microbiol. 2017, 2, 1425–1434. [Google Scholar] [CrossRef]
- Patras, K.A.; Wescombe, P.A.; Rosler, B.; Hale, J.D.; Tagg, J.R.; Doran, K.S. Streptococcus salivarius K12 Limits Group B Streptococcus Vaginal Colonization. Infect. Immun. 2015, 83, 3438–3444. [Google Scholar] [CrossRef]
- Patras, K.A.; Doran, K.S. A Murine Model of Group B Streptococcus Vaginal Colonization. J. Vis. Exp. 2016. [Google Scholar] [CrossRef]
- Patras, K.A.; Coady, A.; Babu, P.; Shing, S.R.; Ha, A.D.; Rooholfada, E.; Brandt, S.L.; Geriak, M.; Gallo, R.L.; Nizet, V. Host Cathelicidin Exacerbates Group B Streptococcus Urinary Tract Infection. mSphere 2020, 5. [Google Scholar] [CrossRef]
- Courtney, H.S.; Ofek, I.; Penfound, T.; Nizet, V.; Pence, M.A.; Kreikemeyer, B.; Podbielski, A.; Hasty, D.L.; Dale, J.B. Relationship between expression of the family of M proteins and lipoteichoic acid to hydrophobicity and biofilm formation in Streptococcus pyogenes. PLoS ONE 2009, 4, e4166. [Google Scholar] [CrossRef]
- Cole, J.N.; Pence, M.A.; von Kockritz-Blickwede, M.; Hollands, A.; Gallo, R.L.; Walker, M.J.; Nizet, V. M protein and hyaluronic acid capsule are essential for in vivo selection of covRS mutations characteristic of invasive serotype M1T1 group A Streptococcus. mBio 2010, 1. [Google Scholar] [CrossRef] [PubMed]
- Henningham, A.; Dohrmann, S.; Nizet, V.; Cole, J.N. Mechanisms of group A Streptococcus resistance to reactive oxygen species. FEMS Microbiol. Rev. 2015, 39, 488–508. [Google Scholar] [CrossRef] [PubMed]
- Dale, J.B.; Smeesters, P.R.; Courtney, H.S.; Penfound, T.A.; Hohn, C.M.; Smith, J.C.; Baudry, J.Y. Structure-based design of broadly protective group a streptococcal M protein-based vaccines. Vaccine 2017, 35, 19–26. [Google Scholar] [CrossRef]
- Timoney, J.F.; Velineni, S.; Ulrich, B.; Blanchard, P. Biotypes and ScM types of isolates of Streptococcus canis from diseased and healthy cats. Vet. Rec. 2017, 180, 358. [Google Scholar] [CrossRef]
- Biberstein, E.L.; Brown, C.; Smith, T. Serogroups and biotypes among beta-hemolytic streptococci of canine origin. J. Clin. Microbiol. 1980, 11, 558–561. [Google Scholar] [CrossRef]
- Miller, C.W.; Prescott, J.F.; Mathews, K.A.; Betschel, S.D.; Yager, J.A.; Guru, V.; DeWinter, L.; Low, D.E. Streptococcal toxic shock syndrome in dogs. J. Am. Vet. Med. Assoc. 1996, 209, 1421–1426. [Google Scholar]
- Iglauer, F.; Kunstyr, I.; Morstedt, R.; Farouq, H.; Wullenweber, M.; Damsch, S. Streptococcus canis arthritis in a cat breeding colony. J. Exp. Anim. Sci. 1991, 34, 59–65. [Google Scholar]
- Hassan, A.A.; Akineden, O.; Usleber, E. Identification of Streptococcus canis isolated from milk of dairy cows with subclinical mastitis. J. Clin. Microbiol. 2005, 43, 1234–1238. [Google Scholar] [CrossRef]
- Whatmore, A.M.; Engler, K.H.; Gudmundsdottir, G.; Efstratiou, A. Identification of isolates of Streptococcus canis infecting humans. J. Clin. Microbiol. 2001, 39, 4196–4199. [Google Scholar] [CrossRef]
- Lam, M.M.; Clarridge, J.E., 3rd; Young, E.J.; Mizuki, S. The other group G Streptococcus: Increased detection of Streptococcus canis ulcer infections in dog owners. J. Clin. Microbiol. 2007, 45, 2327–2329. [Google Scholar] [CrossRef] [PubMed]
- Lammler, C.; Frede, C.; Gurturk, K.; Hildebrand, A.; Blobel, H. Binding activity of Streptococcus canis for albumin and other plasma proteins. J Gen. Microbiol. 1988, 134, 2317–2323. [Google Scholar] [CrossRef] [PubMed][Green Version]
- Fukushima, Y.; Yoshida, H.; Goto, M.; Tsuyuki, Y.; Takahashi, T. Prevalence and diversity of M-like protein (SCM) gene in Streptococcus canis isolates from diseased companion animals in Japan: Implication of SCM allele. Vet. Microbiol. 2018, 225, 120–124. [Google Scholar] [CrossRef] [PubMed]
- Locke, J.B.; Aziz, R.K.; Vicknair, M.R.; Nizet, V.; Buchanan, J.T. Streptococcus iniae M-like protein contributes to virulence in fish and is a target for live attenuated vaccine development. PLoS ONE 2008, 3, e2824. [Google Scholar] [CrossRef]
- Caparon, M.G.; Stephens, D.S.; Olsen, A.; Scott, J.R. Role of M protein in adherence of group A streptococci. Infect. Immun. 1991, 59, 1811–1817. [Google Scholar] [CrossRef]
- Fulde, M.; Rohde, M.; Polok, A.; Preissner, K.T.; Chhatwal, G.S.; Bergmann, S. Cooperative plasminogen recruitment to the surface of Streptococcus canis via M protein and enolase enhances bacterial survival. mBio 2013, 4, e00629-12. [Google Scholar] [CrossRef]
- Fischetti, V.A.; Gotschlich, E.C.; Siviglia, G.; Zabriskie, J.B. Streptococcal M protein: An antiphagocytic molecule assembled on the cell wall. J. Infect. Dis. 1977, 136 (Suppl. 1), S222–S233. [Google Scholar] [CrossRef]
- Fischetti, V.A. Streptococcal M protein: Molecular design and biological behavior. Clin. Microbiol. Rev. 1989, 2, 285–314. [Google Scholar] [CrossRef]
- Frick, I.M.; Morgelin, M.; Bjorck, L. Virulent aggregates of Streptococcus pyogenes are generated by homophilic protein-protein interactions. Mol. Microbiol. 2000, 37, 1232–1247. [Google Scholar] [CrossRef]
- Beachey, E.H.; Stollerman, G.H. Toxic effects of streptococcal M protein on platelets and polymorphonuclear leukocytes in human blood. J. Exp. Med. 1971, 134, 351–365. [Google Scholar] [CrossRef]
- Hurley, S.M.; Kahn, F.; Nordenfelt, P.; Morgelin, M.; Sorensen, O.E.; Shannon, O. Platelet-Dependent Neutrophil Function Is Dysregulated by M Protein from Streptococcus pyogenes. Infect. Immun. 2015, 83, 3515–3525. [Google Scholar] [CrossRef] [PubMed]
- Soehnlein, O.; Oehmcke, S.; Ma, X.; Rothfuchs, A.G.; Frithiof, R.; van Rooijen, N.; Morgelin, M.; Herwald, H.; Lindbom, L. Neutrophil degranulation mediates severe lung damage triggered by streptococcal M1 protein. Eur. Respir. J. 2008, 32, 405–412. [Google Scholar] [CrossRef]
- Franchi, L.; Munoz-Planillo, R.; Nunez, G. Sensing and reacting to microbes through the inflammasomes. Nat. Immunol. 2012, 13, 325–332. [Google Scholar] [CrossRef] [PubMed]
- Lancefield, R.C. Persistence of type-specific antibodies in man following infection with group A streptococci. J. Exp. Med. 1959, 110, 271–292. [Google Scholar] [CrossRef] [PubMed]
- Fox, E.N. M proteins of group A streptococci. Bacteriol. Rev. 1974, 38, 57–86. [Google Scholar] [CrossRef] [PubMed]
- Courtney, H.S.; Hasty, D.L.; Dale, J.B. Serum opacity factor (SOF) of Streptococcus pyogenes evokes antibodies that opsonize homologous and heterologous SOF-positive serotypes of group A streptococci. Infect. Immun. 2003, 71, 5097–5103. [Google Scholar] [CrossRef]
- Mills, J.S.; Jayashi, C.M.F.; Reynolds, S.; Wun, C.; Calcutt, A.; Baker, S.B.; Murugappan, S.; Depelsenaire, A.C.I.; Dooley, J.; Fahey, P.V.; et al. M-protein based vaccine induces immunogenicity and protection from Streptococcus pyogenes when delivered on a high-density microarray patch (HD-MAP). NPJ Vaccines 2020, 5, 74. [Google Scholar] [CrossRef]
- Schrager, H.M.; Alberti, S.; Cywes, C.; Dougherty, G.J.; Wessels, M.R. Hyaluronic acid capsule modulates M protein-mediated adherence and acts as a ligand for attachment of group A Streptococcus to CD44 on human keratinocytes. J. Clin. Investig. 1998, 101, 1708–1716. [Google Scholar] [CrossRef]
- Anderson, E.L.; Cole, J.N.; Olson, J.; Ryba, B.; Ghosh, P.; Nizet, V. The fibrinogen-binding M1 protein reduces pharyngeal cell adherence and colonization phenotypes of M1T1 group A Streptococcus. J. Biol. Chem. 2014, 289, 3539–3546. [Google Scholar] [CrossRef]
- Patras, K.A.; Wang, N.Y.; Fletcher, E.M.; Cavaco, C.K.; Jimenez, A.; Garg, M.; Fierer, J.; Sheen, T.R.; Rajagopal, L.; Doran, K.S. Group B Streptococcus CovR regulation modulates host immune signalling pathways to promote vaginal colonization. Cell Microbiol. 2013, 15, 1154–1167. [Google Scholar] [CrossRef]
- Patras, K.A.; Rosler, B.; Thoman, M.L.; Doran, K.S. Characterization of host immunity during persistent vaginal colonization by Group B Streptococcus. Mucosal Immunol. 2015, 8, 1339–1348. [Google Scholar] [CrossRef] [PubMed]
- Sierra, L.J.; Brown, A.G.; Barila, G.O.; Anton, L.; Barnum, C.E.; Shetye, S.S.; Soslowsky, L.J.; Elovitz, M.A. Colonization of the cervicovaginal space with Gardnerella vaginalis leads to local inflammation and cervical remodeling in pregnant mice. PLoS ONE 2018, 13, e0191524. [Google Scholar] [CrossRef] [PubMed]
- Carey, A.J.; Weinberg, J.B.; Dawid, S.R.; Venturini, C.; Lam, A.K.; Nizet, V.; Caparon, M.G.; Walker, M.J.; Watson, M.E.; Ulett, G.C. Interleukin-17A Contributes to the Control of Streptococcus pyogenes Colonization and Inflammation of the Female Genital Tract. Sci. Rep. 2016, 6, 26836. [Google Scholar] [CrossRef] [PubMed]




Publisher’s Note: MDPI stays neutral with regard to jurisdictional claims in published maps and institutional affiliations. |
© 2021 by the authors. Licensee MDPI, Basel, Switzerland. This article is an open access article distributed under the terms and conditions of the Creative Commons Attribution (CC BY) license (http://creativecommons.org/licenses/by/4.0/).
Share and Cite
Cornax, I.; Zulk, J.; Olson, J.; Fulde, M.; Nizet, V.; Patras, K.A. Novel Models of Streptococcus canis Colonization and Disease Reveal Modest Contributions of M-Like (SCM) Protein. Microorganisms 2021, 9, 183. https://doi.org/10.3390/microorganisms9010183
Cornax I, Zulk J, Olson J, Fulde M, Nizet V, Patras KA. Novel Models of Streptococcus canis Colonization and Disease Reveal Modest Contributions of M-Like (SCM) Protein. Microorganisms. 2021; 9(1):183. https://doi.org/10.3390/microorganisms9010183
Chicago/Turabian StyleCornax, Ingrid, Jacob Zulk, Joshua Olson, Marcus Fulde, Victor Nizet, and Kathryn A Patras. 2021. "Novel Models of Streptococcus canis Colonization and Disease Reveal Modest Contributions of M-Like (SCM) Protein" Microorganisms 9, no. 1: 183. https://doi.org/10.3390/microorganisms9010183
APA StyleCornax, I., Zulk, J., Olson, J., Fulde, M., Nizet, V., & Patras, K. A. (2021). Novel Models of Streptococcus canis Colonization and Disease Reveal Modest Contributions of M-Like (SCM) Protein. Microorganisms, 9(1), 183. https://doi.org/10.3390/microorganisms9010183

