Combined Use of the Ab105-2φΔCI Lytic Mutant Phage and Different Antibiotics in Clinical Isolates of Multi-Resistant Acinetobacter baumannii
Abstract
1. Introduction
2. Material and Methods
2.1. Bacterial Strains
2.2. Obtaining the Lytic Phage Mutant
2.3. Host Range and Efficiency of Plating Analysis
2.4. Transmission Electron Mmicroscopy (TEM) and Live-Cell Imaging
2.5. Adsorption Curve, One Step Growth Curve, and Infection Curve
2.6. Frequency of Occurrence of Phage Resistant Bacteria
2.7. Antimicrobial Activity of the Mutant Lytic Phage Ab105-2phiΔCI in Biofilm
2.8. Antimicrobial Activity in Combination with Antibiotics
2.9. Galleria mellonella Survival Assay
3. Results
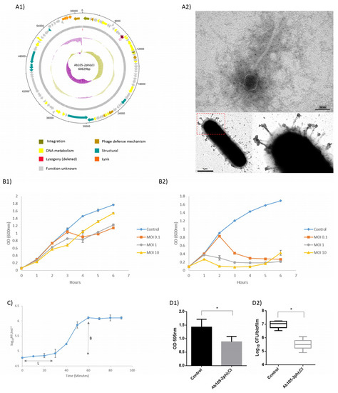
3.1. Obtaining the Lytic Mutant of the Phage Ab105phi-2ΔCI
3.2. Morphology and Host Range of the Lytic Mutant Phage Ab105-phi2ΔCI
3.3. Adsorption and One Step Growth Curve
3.4. Antimicrobial Activity of the Mutant Lytic Phage Ab105-2phiΔCI on Biofilm
3.5. Determination of the Emergence Rate of Phage Resistant Mutants
3.6. Effect of the Combination of Phage and Antibiotic on the Bacterial Killing Assays
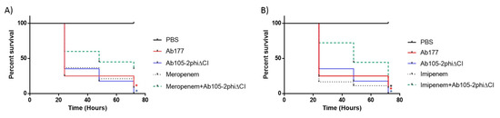
3.7. Galleria mellonella Survival Assays in the Presence of Meropenem and Imipenem in Combination with the Lytic Mutant Phage Ab105-phi2ΔCI
4. Discussion
Supplementary Materials
Author Contributions
Funding
Conflicts of Interest
References
- Santajit, S.; Indrawattana, N. Mechanisms of Antimicrobial Resistance in ESKAPE Pathogens. BioMed Res. Int. 2016, 2016, 2475067. [Google Scholar] [CrossRef] [PubMed]
- Oliveira, H.; Vilas Boas, D.; Mesnage, S.; Kluskens, L.D.; Lavigne, R.; Sillankorva, S.; Secundo, F.; Azeredo, J. Structural and Enzymatic Characterization of ABgp46, a Novel Phage Endolysin with Broad Anti-Gram-Negative Bacterial Activity. Front. Microbiol. 2016, 7, 208. [Google Scholar] [CrossRef] [PubMed]
- Kutter, E.; De Vos, D.; Gvasalia, G.; Alavidze, Z.; Gogokhia, L.; Kuhl, S.; Abedon, S.T. Phage therapy in clinical practice: Treatment of human infections. Curr. Pharm. Biotechnol. 2010, 11, 69–86. [Google Scholar] [CrossRef] [PubMed]
- Veiga-Crespo, P.A.T.R.I.C.I.A.; Villa, T.G. Advantages and Disadvantages in the Use of Antibiotics or Phages as Therapeutic Agents. Enzybiotics 2010, 2010, 27–58. [Google Scholar] [CrossRef]
- Zhou, W.; Feng, Y.; Zong, Z. Two New Lytic Bacteriophages of the Myoviridae Family Against Carbapenem-Resistant Acinetobacter baumannii. Front. Microbiol. 2018, 9, 850. [Google Scholar] [CrossRef] [PubMed]
- Ofir, G.; Sorek, R. Contemporary Phage Biology: From Classic Models to New Insights. Cell 2018, 172, 1260–1270. [Google Scholar] [CrossRef] [PubMed]
- Torres-Barcelo, C. The disparate effects of bacteriophages on antibiotic-resistant bacteria. Emerg. Microbes Infect. 2018, 7, 1–12. [Google Scholar] [CrossRef] [PubMed]
- Clokie, M.R.; Millard, A.D.; Letarov, A.V.; Heaphy, S. Phages in nature. Bacteriophage 2011, 1, 31–45. [Google Scholar] [CrossRef] [PubMed]
- Rohde, C.; Resch, G.; Pirnay, J.P.; Blasdel, B.G.; Debarbieux, L.; Gelman, D.; Gorski, A.; Hazan, R.; Huys, I.; Kakabadze, E.; et al. Expert Opinion on Three Phage Therapy Related Topics: Bacterial Phage Resistance, Phage Training and Prophages in Bacterial Production Strains. Viruses 2018, 10. [Google Scholar] [CrossRef] [PubMed]
- Schubert, R.A.; Dodd, I.B.; Egan, J.B.; Shearwin, K.E. Cro’s role in the CI Cro bistable switch is critical for {lambda}’s transition from lysogeny to lytic development. Genes Dev. 2007, 21, 2461–2472. [Google Scholar] [CrossRef] [PubMed]
- Howard-Varona, C.; Hargreaves, K.R.; Abedon, S.T.; Sullivan, M.B. Lysogeny in nature: Mechanisms, impact and ecology of temperate phages. ISME J. 2017, 11, 1511–1520. [Google Scholar] [CrossRef] [PubMed]
- Tagliaferri, T.L.; Jansen, M.; Horz, H.P. Fighting Pathogenic Bacteria on Two Fronts: Phages and Antibiotics as Combined Strategy. Front. Cell Infect. Microbiol. 2019, 9, 22. [Google Scholar] [CrossRef] [PubMed]
- Jansen, M.; Wahida, A.; Latz, S.; Kruttgen, A.; Hafner, H.; Buhl, E.M.; Ritter, K.; Horz, H.P. Enhanced antibacterial effect of the novel T4-like bacteriophage KARL-1 in combination with antibiotics against multi-drug resistant Acinetobacter baumannii. Sci. Rep. 2018, 8, 14140. [Google Scholar] [CrossRef] [PubMed]
- Casey, E.; van Sinderen, D.; Mahony, J. In Vitro Characteristics of Phages to Guide ‘Real Life’ Phage Therapy Suitability. Viruses 2018, 10. [Google Scholar] [CrossRef] [PubMed]
- Monteiro, R.; Pires, D.P.; Costa, A.R.; Azeredo, J. Phage Therapy: Going Temperate? Trends Microbiol. 2019, 27, 368–378. [Google Scholar] [CrossRef] [PubMed]
- Torres-Barcelo, C.; Hochberg, M.E. Evolutionary Rationale for Phages as Complements of Antibiotics. Trends Microbiol. 2016, 24, 249–256. [Google Scholar] [CrossRef] [PubMed]
- Shin, H.; Lee, J.H.; Yoon, H.; Kang, D.H.; Ryu, S. Genomic investigation of lysogen formation and host lysis systems of the Salmonella temperate bacteriophage SPN9CC. Appl. Environ. Microbiol. 2014, 80, 374–384. [Google Scholar] [CrossRef] [PubMed]
- Hamad, M.A.; Zajdowicz, S.L.; Holmes, R.K.; Voskuil, M.I. An allelic exchange system for compliant genetic manipulation of the select agents Burkholderia pseudomallei and Burkholderia mallei. Gene 2009, 430, 123–131. [Google Scholar] [CrossRef] [PubMed]
- Amin, I.M.; Richmond, G.E.; Sen, P.; Koh, T.H.; Piddock, L.J.; Chua, K.L. A method for generating marker-less gene deletions in multidrug-resistant Acinetobacter baumannii. BMC Microbiol. 2013, 13, 158. [Google Scholar] [CrossRef] [PubMed]
- Kropinski, A.M.; Mazzocco, A.; Waddell, T.E.; Lingohr, E.; Johnson, R.P. Enumeration of bacteriophages by double agar overlay plaque assay. Methods Mol. Biol. 2009, 501, 69–76. [Google Scholar] [CrossRef] [PubMed]
- Raya, R.R.; H’Bert, E.M. Isolation of Phage via Induction of Lysogens. Methods Mol. Biol. 2009, 501, 23–32. [Google Scholar] [CrossRef] [PubMed]
- Merabishvili, M.; Vandenheuvel, D.; Kropinski, A.M.; Mast, J.; De Vos, D.; Verbeken, G.; Noben, J.P.; Lavigne, R.; Vaneechoutte, M.; Pirnay, J.P. Characterization of newly isolated lytic bacteriophages active against Acinetobacter Baumannii. PLoS ONE 2014, 9, e104853. [Google Scholar] [CrossRef] [PubMed]
- Hargreaves, K.R.; Colvin, H.V.; Patel, K.V.; Clokie, J.J.; Clokie, M.R. Genetically diverse Clostridium difficile strains harboring abundant prophages in an estuarine environment. Appl. Environ. Microbiol. 2013, 79, 6236–6243. [Google Scholar] [CrossRef] [PubMed]
- Hyman, P.; Abedon, S.T. Practical methods for determining phage growth parameters. Methods Mol. Biol. 2009, 501, 175–202. [Google Scholar] [CrossRef] [PubMed]
- Lopes, A.; Pereira, C.; Almeida, A. Sequential Combined Effect of Phages and Antibiotics on the Inactivation of Escherichia Coli. Microorganisms 2018, 6. [Google Scholar] [CrossRef] [PubMed]
- Peleg, A.Y.; Jara, S.; Monga, D.; Eliopoulos, G.M.; Moellering, R.C.; Mylonakis, E. Galleria mellonella as a model system to study Acinetobacter baumannii pathogenesis and therapeutics. Antimicrob. Agents Chemother. 2009, 53, 2605–2609. [Google Scholar] [CrossRef] [PubMed]
- Yang, H.; Chen, G.; Hu, L.; Liu, Y.; Cheng, J.; Li, H.; Ye, Y.; Li, J. In vivo activity of daptomycin/colistin combination therapy in a Galleria mellonella model of Acinetobacter baumannii infection. Int. J. Antimicrob. Agents 2015, 45, 188–191. [Google Scholar] [CrossRef] [PubMed]
- Lopez, M.; Rueda, A.; Florido, J.P.; Blasco, L.; Fernandez-Garcia, L.; Trastoy, R.; Fernandez-Cuenca, F.; Martinez-Martinez, L.; Vila, J.; Pascual, A.; et al. Evolution of the Quorum network and the mobilome (plasmids and bacteriophages) in clinical strains of Acinetobacter baumannii during a decade. Sci. Rep. 2018, 8, 2523. [Google Scholar] [CrossRef] [PubMed]
- Matsuda, T.; Freeman, T.A.; Hilbert, D.W.; Duff, M.; Fuortes, M.; Stapleton, P.P.; Daly, J.M. Lysis-deficient bacteriophage therapy decreases endotoxin and inflammatory mediator release and improves survival in a murine peritonitis model. Surgery 2005, 137, 639–646. [Google Scholar] [CrossRef] [PubMed]
- Lu, T.K.; Collins, J.J. Engineered bacteriophage targeting gene networks as adjuvants for antibiotic therapy. Proc. Natl. Acad. Sci. USA 2009, 106, 4629–4634. [Google Scholar] [CrossRef] [PubMed]
- Pouillot, F.; Blois, H.; Iris, F. Genetically engineered virulent phage banks in the detection and control of emergent pathogenic bacteria. Biosecur. Bioterror. 2010, 8, 155–169. [Google Scholar] [CrossRef] [PubMed]
- Borysowski, J.; Międzybrodzki, R.; Gorski, A. Phage Therapy: Current Research and Applications; Caister Academic Press: Wymondham, UK, 2014; p. 378. [Google Scholar]
- Nobrega, F.L.; Costa, A.R.; Kluskens, L.D.; Azeredo, J. Revisiting phage therapy: New applications for old resources. Trends Microbiol. 2015, 23, 185–191. [Google Scholar] [CrossRef] [PubMed]
- Broussard, G.W.; Oldfield, L.M.; Villanueva, V.M.; Lunt, B.L.; Shine, E.E.; Hatfull, G.F. Integration-dependent bacteriophage immunity provides insights into the evolution of genetic switches. Mol. Cell 2013, 49, 237–248. [Google Scholar] [CrossRef] [PubMed]
- Shen, G.H.; Wang, J.L.; Wen, F.S.; Chang, K.M.; Kuo, C.F.; Lin, C.H.; Luo, H.R.; Hung, C.H. Isolation and characterization of phikm18p, a novel lytic phage with therapeutic potential against extensively drug resistant Acinetobacter baumannii. PLoS ONE 2012, 7, e46537. [Google Scholar] [CrossRef] [PubMed]
- Popova, A.V.; Zhilenkov, E.L.; Myakinina, V.P.; Krasilnikova, V.M.; Volozhantsev, N.V. Isolation and characterization of wide host range lytic bacteriophage AP22 infecting Acinetobacter baumannii. FEMS Microbiol. Lett. 2012, 332, 40–46. [Google Scholar] [CrossRef] [PubMed]
- Jin, J.; Li, Z.J.; Wang, S.W.; Wang, S.M.; Huang, D.H.; Li, Y.H.; Ma, Y.Y.; Wang, J.; Liu, F.; Chen, X.D.; et al. Isolation and characterization of ZZ1, a novel lytic phage that infects Acinetobacter baumannii clinical isolates. BMC Microbiol. 2012, 12, 156. [Google Scholar] [CrossRef] [PubMed]
- Dalmasso, M.; Strain, R.; Neve, H.; Franz, C.M.; Cousin, F.J.; Ross, R.P.; Hill, C. Three New Escherichia coli Phages from the Human Gut Show Promising Potential for Phage Therapy. PLoS ONE 2016, 11, e0156773. [Google Scholar] [CrossRef] [PubMed]
- Gonzalez-Menendez, E.; Arroyo-Lopez, F.N.; Martinez, B.; Garcia, P.; Garrido-Fernandez, A.; Rodriguez, A. Optimizing Propagation of Staphylococcus aureus Infecting Bacteriophage vB_SauM-phiIPLA-RODI on Staphylococcus xylosus Using Response Surface Methodology. Viruses 2018, 10. [Google Scholar] [CrossRef] [PubMed]
- Torres-Barcelo, C. Phage Therapy Faces Evolutionary Challenges. Viruses 2018, 10. [Google Scholar] [CrossRef] [PubMed]
- Yuan, Y.; Wang, L.; Li, X.; Tan, D.; Cong, C.; Xu, Y. Efficacy of a phage cocktail in controlling phage resistance development in multidrug resistant Acinetobacter baumannii. Virus. Res. 2019, 272, 197734. [Google Scholar] [CrossRef] [PubMed]
- Oechslin, F. Resistance Development to Bacteriophages Occurring during Bacteriophage Therapy. Viruses 2018, 10. [Google Scholar] [CrossRef] [PubMed]
- Grossman, T.H. Tetracycline Antibiotics and Resistance. Cold Spring Harb. Perspect. Med. 2016, 6, a025387. [Google Scholar] [CrossRef] [PubMed]



| Strain | ST | Spot | EOP | Spanish Hospital Where the Strain Was Isolated |
|---|---|---|---|---|
| Ab105_GEIH-2010 | 2 | +/− | 1 | Hospital Universitario Virgen del Rocío (Seville, Spain) |
| Ab192_GEIH-2000 | 2 | +/− | 0.22 | Hospital Universitario Virgen del Rocío (Seville, Spain) |
| Ab404_GEIH-2010 | 80 | + | 0.0002 | Hospital Dr. Molines (Valencia, Spain) |
| Ab166_GEIH-2000 | 2 | +/− | - | Hospital Universitario Virgen del Rocío (Seville, Spain) |
| Ab177_GEIH-2000 | 2 | + | 1.55 | Hospital Universitario Virgen del Rocío (Seville, Spain) |
| Ab13_GEIH-2010 | 79 | - | - | Hospital Santiago de Compostela (Santiago de Compostela, Spain) |
| Ab09_GEIH-2010 | 297 | - | - | Hospital Santiago de Compostela (Santiago de Compostela, Spain) |
| Ab160_GEIH-2000 | 2 | - | - | Hospital Universitario Virgen del Rocío (Seville, Spain) |
| Ab155_GEIH-2000 | 2 | - | - | Hospital Universitario Virgen del Rocío (Seville, Spain) |
| Ab05_GEIH-2010 | 186 | - | - | Hospital A Coruña (A Coruña, Spain) |
| Ab22_GEIH-2010 | 52 | - | - | Hospital Pontevedra (Pontevedra, Spain) |
| Ab421_GEIH-2010 | 2 | - | - | Hospital Insular (Gran Canaria, Spain) |
| Ab77_GEIH-2000 | 2 | - | - | Hospital Universitario Ramon y Cajal (Madrid, Spain) |
| Ab141_GEIH-2000 | 179 | - | - | Complejo Hospitalario Toledo (Toledo, Spain) |
| Ab217_GEIH-2010 | 2 | - | - | Hospital Reina Sofía (Cordoba, Spain) |
| Ab235_GEIH-2010 | 2 | - | - | Hospital Marqués de Valdecilla (Santander, Spain |
| Ab37_GEIH-2010 | 2 | - | - | Hospital Virgen del Rocío (Seville, Spain) |
| Ab222_GEIH-2000 | 181 | - | - | Hospital Bellvitge (Barcelona) |
| Ab461_GEIH-2010 | 2 | - | - | Hospital del Mar (Barcelona, Spain) |
| Ab173_GEIH-2010 | 88 | - | - | Hospital San Agustín (Avilés, Spain) |
| Primer | Sequence | Strain/Plasmid |
|---|---|---|
| UPCI [NotI]Fw | GGGGCGGCCGCTGAAGAATTCATCACTTG | Ab105_GEIH-2010 |
| UPCI[BamHI]Rev | GGGGGATCCCGTTACTTCTATCGGAAT | Ab105_GEIH-2010 |
| DWCI[BamHI]Fw | GGGGGATCCATTAAGGTTTTAGGTGAT | Ab105_GEIH-2010 |
| DWCI[SphI]Rev | GGGGCATGCTAAATCATCCAAATCGAC | Ab105_GEIH-2010 |
| CIFw | ATGGACAAATTTATGGCTAC | Ab105_GEIH-2010 |
| CIRev | TAACTTTTTCTAACACGCT | Ab105_GEIH-2010 |
| IntCIFw | AAAGCGCTGCCAACTTTT | Ab105_GEIH-2010 |
| IntCIRev | CAACAGATTCATCCTCAT | Ab105_GEIH-2010 |
| pMo130TelRFw | ATTCATGACCGTGCTGAC | pMo130TelR |
| pMo130TelRRev | CTTGTCTGTAAGCGGATG | pMo130TelR |
| Plasmid | Description | Origin |
| pMo130TelR | Suicide plasmid, xylE+, sacB+, kmR, TelR | [19] |
| Sample | Frequency of Phage Resistant Mutants |
|---|---|
| Ab105-2phiΔCI | 1.70 × 10−6 |
| Ab105-2phiΔCI + Doxycycline | 1.31 × 10−7 |
| Ab105-2phiΔCI + Meropenem | 2.10 × 10−7 |
| Ab105-2phiΔCI + Imipenem | 1.90 × 10−7 |
© 2019 by the authors. Licensee MDPI, Basel, Switzerland. This article is an open access article distributed under the terms and conditions of the Creative Commons Attribution (CC BY) license (http://creativecommons.org/licenses/by/4.0/).
Share and Cite
Blasco, L.; Ambroa, A.; Lopez, M.; Fernandez-Garcia, L.; Bleriot, I.; Trastoy, R.; Ramos-Vivas, J.; Coenye, T.; Fernandez-Cuenca, F.; Vila, J.; et al. Combined Use of the Ab105-2φΔCI Lytic Mutant Phage and Different Antibiotics in Clinical Isolates of Multi-Resistant Acinetobacter baumannii. Microorganisms 2019, 7, 556. https://doi.org/10.3390/microorganisms7110556
Blasco L, Ambroa A, Lopez M, Fernandez-Garcia L, Bleriot I, Trastoy R, Ramos-Vivas J, Coenye T, Fernandez-Cuenca F, Vila J, et al. Combined Use of the Ab105-2φΔCI Lytic Mutant Phage and Different Antibiotics in Clinical Isolates of Multi-Resistant Acinetobacter baumannii. Microorganisms. 2019; 7(11):556. https://doi.org/10.3390/microorganisms7110556
Chicago/Turabian StyleBlasco, Lucia, Anton Ambroa, Maria Lopez, Laura Fernandez-Garcia, Ines Bleriot, Rocio Trastoy, Jose Ramos-Vivas, Tom Coenye, Felipe Fernandez-Cuenca, Jordi Vila, and et al. 2019. "Combined Use of the Ab105-2φΔCI Lytic Mutant Phage and Different Antibiotics in Clinical Isolates of Multi-Resistant Acinetobacter baumannii" Microorganisms 7, no. 11: 556. https://doi.org/10.3390/microorganisms7110556
APA StyleBlasco, L., Ambroa, A., Lopez, M., Fernandez-Garcia, L., Bleriot, I., Trastoy, R., Ramos-Vivas, J., Coenye, T., Fernandez-Cuenca, F., Vila, J., Martinez-Martinez, L., Rodriguez-Baño, J., Pascual, A., Cisneros, J. M., Pachon, J., Bou, G., & Tomas, M. (2019). Combined Use of the Ab105-2φΔCI Lytic Mutant Phage and Different Antibiotics in Clinical Isolates of Multi-Resistant Acinetobacter baumannii. Microorganisms, 7(11), 556. https://doi.org/10.3390/microorganisms7110556

