Dominance of the ST20 stG62647 Lineage Among Invasive Streptococcus dysgalactiae subsp. equisimilis Infections in Toronto, Canada
Abstract
1. Introduction
2. Materials and Methods
2.1. Isolate Collection and Clinical Data
2.2. Bacterial Growth, DNA Extraction, and Whole-Genome Sequencing
2.3. Genomic and In Silico Analyses
2.4. Phylogenetic Analyses
2.5. Antimicrobial Susceptibility Testing
2.6. Statistical Analysis
3. Results
3.1. Invasive SDSE in Toronto Mostly Affects Older Adults and Commonly Presents as Bloodstream Infection
3.2. Laboratory Identification and Whole-Genome Sequencing Confirmed All Isolates as SDSE Expressing Lancefield Group C Antigen
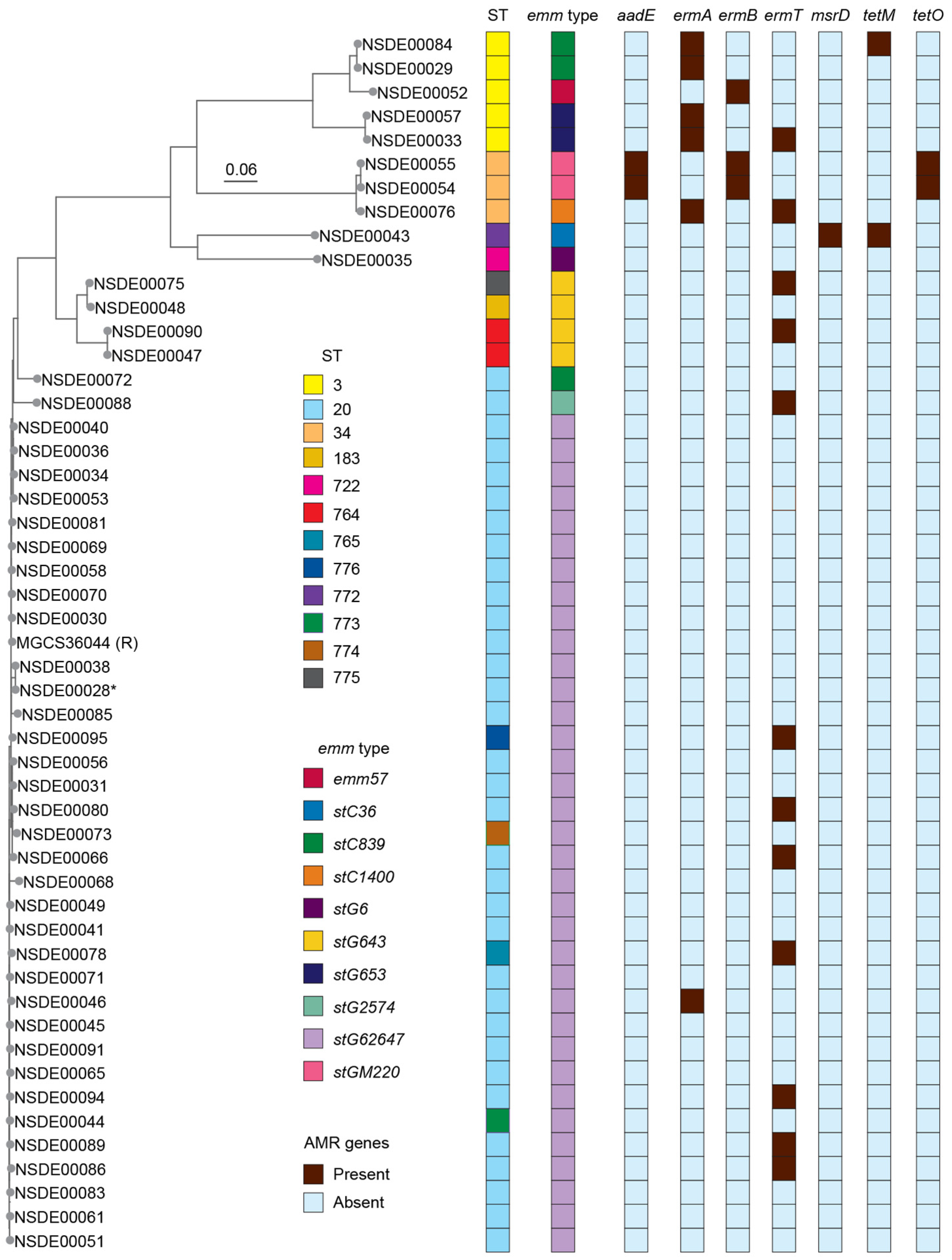
3.3. Dominance of the ST20–stG62647 Lineage and a Conserved Virulence Gene Repertoire Across SDSE Isolates
3.4. Core-Genome-Based Phylogenetic Analysis Shows a Homogeneous ST20-stG62647 Lineage with Divergent emm Recombining Sublineages and Relatively High Diversity in Non-ST20 Lineages
3.5. ST20-stG62647 SDSE Isolates Are Associated with Older Patient Age, Whereas Sex and Infection Source Does Not Differ by SDSE Lineage
3.6. SDSE Remains β-Lactam-Susceptible but Diverse Genes Harbored in Mobile Genetic Elements (MGEs) Mediate Macrolide and Tetracycline Resistance
4. Discussion
Supplementary Materials
Author Contributions
Funding
Institutional Review Board Statement
Informed Consent Statement
Data Availability Statement
Acknowledgments
Conflicts of Interest
Abbreviations
| AMR | Antimicrobial resistance |
| BLAST | Basic Local Alignment Search Tool |
| CARD | Comprehensive Antibiotic Resistance Database |
| CC | Clonal complex |
| CLSI | Clinical and Laboratory Standards Institute |
| DNA | Deoxyribonucleic acid |
| ICE | Integrative and conjugative element |
| IQR | Interquartile range |
| MGE | Mobile genetic element |
| MLSB | Macrolide–lincosamide–streptogramin B |
| MLST | Multilocus sequence typing |
| PCR | Polymerase chain reaction |
| REB | Research Ethics Board |
| SDSE | Streptococcus dysgalactiae subsp. equisimilis |
| SH | Shimodaira–Hasegawa |
| SNP | Single nucleotide polymorphism |
| ST | Sequence type |
| TE | Tris–EDTA buffer |
| WGS | Whole-genome sequencing |
References
- Jensen, A.; Kilian, M. Delineation of Streptococcus dysgalactiae, its subspecies, and its clinical and phylogenetic relationship to Streptococcus pyogenes. J. Clin. Microbiol. 2012, 50, 113–126. [Google Scholar] [CrossRef]
- Shinohara, K.; Murase, K.; Tsuchido, Y.; Noguchi, T.; Yukawa, S.; Yamamoto, M.; Matsumura, Y.; Nakagawa, I.; Nagao, M. Clonal Expansion of Multidrug-Resistant Streptococcus dysgalactiae Subspecies equisimilis Causing Bacteremia, Japan, 2005–2021. Emerg. Infect. Dis. 2023, 29, 528–539. [Google Scholar] [CrossRef]
- Traverso, F.; Blanco, A.; Villalón, P.; Beratz, N.; Sáez Nieto, J.A.; Lopardo, H. Molecular characterization of invasive Streptococcus dysgalactiae subsp. equisimilis. Multicenter study: Argentina 2011–2012. Rev. Argent. Microbiol. 2016, 48, 279–289. [Google Scholar] [CrossRef]
- Chochua, S.; Rivers, J.; Mathis, S.; Li, Z.; Velusamy, S.; McGee, L.; Van Beneden, C.; Li, Y.; Metcalf, B.J.; Beall, B. Emergent Invasive Group A Streptococcus dysgalactiae subsp. equisimilis, United States, 2015–2018. Emerg. Infect. Dis. 2019, 25, 1543–1547. [Google Scholar] [CrossRef] [PubMed]
- Jensen, C.S.; Dam-Nielsen, C.; Arpi, M. Matrix-assisted laser desorption/ionization-time of flight mass spectrometry identification of large colony beta-hemolytic streptococci containing Lancefield groups A, C, and G. Infect. Dis. 2015, 47, 575–579. [Google Scholar] [CrossRef] [PubMed]
- Oppegaard, O.; Mylvaganam, H.; Skrede, S.; Lindemann, P.C.; Kittang, B.R. Emergence of a Streptococcus dysgalactiae subspecies equisimilis stG62647-lineage associated with severe clinical manifestations. Sci. Rep. 2017, 7, 7589. [Google Scholar] [CrossRef]
- Davies, M.R.; McMillan, D.J.; Beiko, R.G.; Barroso, V.; Geffers, R.; Sriprakash, K.S.; Chhatwal, G.S. Virulence profiling of Streptococcus dysgalactiae subspecies equisimilis isolated from infected humans reveals 2 distinct genetic lineages that do not segregate with their phenotypes or propensity to cause diseases. Clin. Infect. Dis. 2007, 44, 1442–1454. [Google Scholar] [CrossRef]
- Brandt, C.M.; Spellerberg, B. Human infections due to Streptococcus dysgalactiae subspecies equisimilis. Clin. Infect. Dis. 2009, 49, 766–772. [Google Scholar] [CrossRef] [PubMed]
- Xie, O.; Zachreson, C.; Tonkin-Hill, G.; Price, D.J.; Lacey, J.A.; Morris, J.M.; McDonald, M.I.; Bowen, A.C.; Giffard, P.M.; Currie, B.J.; et al. Overlapping Streptococcus pyogenes and Streptococcus dysgalactiae subspecies equisimilis household transmission and mobile genetic element exchange. Nat. Commun. 2024, 15, 3477. [Google Scholar] [CrossRef]
- Beres, S.B.; Olsen, R.J.; Long, S.W.; Eraso, J.M.; Boukthir, S.; Faili, A.; Kayal, S.; Musser, J.M. Analysis of the Genomics and Mouse Virulence of an Emergent Clone of Streptococcus dysgalactiae Subspecies equisimilis. Microbiol. Spectr. 2023, 11, e0455022. [Google Scholar] [CrossRef] [PubMed]
- Itzek, A.; Weißbach, V.; Meintrup, D.; Rieß, B.; van der Linden, M.; Borgmann, S. Epidemiological and Clinical Features of Streptococcus dysgalactiae ssp. equisimilis stG62647 and Other emm Types in Germany. Pathogens 2023, 12, 589. [Google Scholar] [CrossRef]
- Nevanlinna, V.; Huttunen, R.; Aittoniemi, J.; Luukkaala, T.; Rantala, S. Incidence, seasonal pattern, and clinical manifestations of Streptococcus dysgalactiae subspecies equisimilis bacteremia; a population-based study. Eur. J. Clin. Microbiol. Infect. Dis. 2023, 42, 819–825. [Google Scholar] [CrossRef] [PubMed]
- Gajdács, M.; Ábrók, M.; Lázár, A.; Burián, K. Beta-Haemolytic Group A, C and G Streptococcal Infections in Southern Hungary: A 10-Year Population-Based Retrospective Survey (2008–2017) and a Review of the Literature. Infect. Drug Resist. 2020, 13, 4739–4749. [Google Scholar] [CrossRef] [PubMed]
- Rantala, S. Streptococcus dysgalactiae subsp. equisimilis bacteremia: An emerging infection. Eur. J. Clin. Microbiol. Infect. Dis. 2014, 33, 1303–1310. [Google Scholar] [CrossRef]
- Pouga, L.; Beres, S.B.; Olsen, R.J.; Long, S.W.; Graviss, E.A.; Musser, J.M. Genomic and patient epidemiology of Streptococcus dysgalactiae subspecies equisimilis in Houston, Texas. Microbiol. Spectr. 2026, 14, e0368325. [Google Scholar] [CrossRef] [PubMed]
- Schwartz, I.S.; Keynan, Y.; Gilmour, M.W.; Dufault, B.; Lagacé-Wiens, P. Changing trends in β-hemolytic streptococcal bacteremia in Manitoba, Canada: 2007–2012. Int. J. Infect. Dis. 2014, 28, 211–213. [Google Scholar] [CrossRef][Green Version]
- Lother, S.A.; Demczuk, W.; Martin, I.; Mulvey, M.; Dufault, B.; Lagacé-Wiens, P.; Keynan, Y. Clonal Clusters and Virulence Factors of Group C and G Streptococcus Causing Severe Infections, Manitoba, Canada, 2012–2014. Emerg. Infect. Dis. 2017, 23, 1079–1088. [Google Scholar] [CrossRef]
- Facklam, R. What happened to the streptococci: Overview of taxonomic and nomenclature changes. Clin. Microbiol. Rev. 2002, 15, 613–630. [Google Scholar] [CrossRef]
- Lu, J.; Rincon, N.; Wood, D.E.; Breitwieser, F.P.; Pockrandt, C.; Langmead, B.; Salzberg, S.L.; Steinegger, M. Metagenome analysis using the Kraken software suite. Nat. Protoc. 2022, 17, 2815–2839, Erratum in Nat. Protoc. 2026, 21, 872. https://doi.org/10.1038/s41596-024-01064-1. [Google Scholar] [CrossRef]
- Inouye, M.; Dashnow, H.; Raven, L.A.; Schultz, M.B.; Pope, B.J.; Tomita, T.; Zobel, J.; Holt, K.E. SRST2: Rapid genomic surveillance for public health and hospital microbiology labs. Genome Med. 2014, 6, 90. [Google Scholar] [CrossRef]
- Watanabe, S.; Kirikae, T.; Miyoshi-Akiyama, T. Complete genome sequence of Streptococcus dysgalactiae subsp. equisimilis 167 carrying Lancefield group C antigen and comparative genomics of S. dysgalactiae subsp. equisimilis strains. Genome Biol. Evol. 2013, 5, 1644–1651. [Google Scholar] [CrossRef]
- Coil, D.; Jospin, G.; Darling, A.E. A5-miseq: An updated pipeline to assemble microbial genomes from Illumina MiSeq data. Bioinformatics 2015, 31, 587–589. [Google Scholar] [CrossRef]
- Seemann, T. Prokka: Rapid prokaryotic genome annotation. Bioinformatics 2014, 30, 2068–2069. [Google Scholar] [CrossRef]
- Jolley, K.A.; Bray, J.E.; Maiden, M.C.J. Open-access bacterial population genomics: BIGSdb software, the PubMLST.org website and their applications. Wellcome Open Res. 2018, 3, 124. [Google Scholar] [CrossRef]
- Athey, T.B.; Teatero, S.; Li, A.; Marchand-Austin, A.; Beall, B.W.; Fittipaldi, N. Deriving group A Streptococcus typing information from short-read whole-genome sequencing data. J. Clin. Microbiol. 2014, 52, 1871–1876. [Google Scholar] [CrossRef]
- Alcock, B.P.; Huynh, W.; Chalil, R.; Smith, K.W.; Raphenya, A.R.; Wlodarski, M.A.; Edalatmand, A.; Petkau, A.; Syed, S.A.; Tsang, K.K.; et al. CARD 2023: Expanded curation, support for machine learning, and resistome prediction at the Comprehensive Antibiotic Resistance Database. Nucleic Acids Res. 2023, 51, D690–D699. [Google Scholar] [CrossRef]
- Carattoli, A.; Zankari, E.; Garcia-Fernandez, A.; Voldby Larsen, M.; Lund, O.; Villa, L.; Moller Aarestrup, F.; Hasman, H. In silico detection and typing of plasmids using PlasmidFinder and plasmid multilocus sequence typing. Antimicrob. Agents Chemother. 2014, 58, 3895–3903. [Google Scholar] [CrossRef] [PubMed]
- Lao, J.; Lacroix, T.; Guedon, G.; Coluzzi, C.; Payot, S.; Leblond-Bourget, N.; Chiapello, H. ICEscreen: A tool to detect Firmicute ICEs and IMEs, isolated or enclosed in composite structures. NAR Genom. Bioinform. 2022, 4, lqac079. [Google Scholar] [CrossRef] [PubMed]
- Maripuu, L.; Eriksson, A.; Norgren, M. Superantigen gene profile diversity among clinical group A streptococcal isolates. FEMS Immunol. Med. Microbiol. 2008, 54, 236–244. [Google Scholar] [CrossRef] [PubMed]
- Meisal, R.; Andreasson, I.K.; Hoiby, E.A.; Aaberge, I.S.; Michaelsen, T.E.; Caugant, D.A. Streptococcus pyogenes isolates causing severe infections in Norway in 2006 to 2007: Emm types, multilocus sequence types, and superantigen profiles. J. Clin. Microbiol. 2010, 48, 842–851. [Google Scholar] [CrossRef]
- Miyoshi-Akiyama, T.; Zhao, J.; Kato, H.; Kikuchi, K.; Totsuka, K.; Kataoka, Y.; Katsumi, M.; Uchiyama, T. Streptococcus dysgalactiae-derived mitogen (SDM), a novel bacterial superantigen: Characterization of its biological activity and predicted tertiary structure. Mol. Microbiol. 2003, 47, 1589–1599. [Google Scholar] [CrossRef]
- Price, M.N.; Dehal, P.S.; Arkin, A.P. FastTree 2--approximately maximum-likelihood trees for large alignments. PLoS ONE 2010, 5, e9490. [Google Scholar] [CrossRef]
- Yu, G.; Lam, T.T.-Y.; Zhu, H.; Guan, Y. Two Methods for Mapping and Visualizing Associated Data on Phylogeny Using Ggtree. Mol. Biol. Evol. 2018, 35, 3041–3043. [Google Scholar] [CrossRef]
- Bauer, A.W.; Kirby, W.M.; Sherris, J.C.; Turck, M. Antibiotic susceptibility testing by a standardized single disk method. Am. J. Clin. Pathol. 1966, 45, 493–496. [Google Scholar] [CrossRef]
- CLSI M100; Performance Standards for Antimicrobial Susceptibility Testing. CLSI: Malvern, PA, USA, 2024.
- DiPersio, L.P.; DiPersio, J.R.; Beach, J.A.; Loudon, A.M.; Fuchs, A.M. Identification and characterization of plasmid-borne erm(T) macrolide resistance in group B and group A Streptococcus. Diagn. Microbiol. Infect. Dis. 2011, 71, 217–223. [Google Scholar] [CrossRef] [PubMed]
- Lambertsen, L.M.; Ingels, H.; Schønheyder, H.C.; Hoffmann, S. Nationwide laboratory-based surveillance of invasive beta-haemolytic streptococci in Denmark from 2005 to 2011. Clin. Microbiol. Infect. 2014, 20, O216–O223. [Google Scholar] [CrossRef]
- Eraso, J.M.; Olsen, R.J.; Long, S.W.; Gadd, R.; Boukthir, S.; Faili, A.; Kayal, S.; Musser, J.M. Integrative genomic, virulence, and transcriptomic analysis of emergent Streptococcus dysgalactiae subspecies equisimilis (SDSE) emm type stG62647 isolates causing human infections. mBio 2024, 15, e0257824. [Google Scholar] [CrossRef] [PubMed]
- Fuursted, K.; Stegger, M.; Hoffmann, S.; Lambertsen, L.; Andersen, P.S.; Deleuran, M.; Thomsen, M.K. Description and characterization of a penicillin-resistant Streptococcus dysgalactiae subsp. equisimilis clone isolated from blood in three epidemiologically linked patients. J. Antimicrob. Chemother. 2016, 71, 3376–3380. [Google Scholar] [CrossRef] [PubMed]
- Powell, L.M.; Choi, S.J.; Grund, M.E.; Demkowicz, R.; Berisio, R.; LaSala, P.R.; Lukomski, S. Regulation of erm(T) MLS(B) phenotype expression in the emergent emm92 type group A Streptococcus. NPJ Antimicrob. Resist. 2024, 2, 44. [Google Scholar] [CrossRef]
- Li, X.Y.; Yu, R.; Xu, C.; Shang, Y.; Li, D.; Du, X.D. A Small Multihost Plasmid Carrying erm(T) Identified in Enterococcus faecalis. Front. Vet. Sci. 2022, 9, 850466. [Google Scholar] [CrossRef]



| Patient Characteristics | Value (%) |
|---|---|
| Total | 56 (100) |
| Mean age | 60.8 ± 2.0 (0–97) * |
| Median age | 65 |
| Age groups | |
| <18 | 1 * (2) |
| 18–59 | 19 (34) |
| 60–74 | 22 (39) |
| ≥75 | 14 (25) |
| Sex | |
| M | 29 (52) |
| F | 27 (48) |
| Isolates recovered from | |
| Abscess | 11 (20) |
| Ascites | 2 (4) |
| Blood | 35 (62) |
| Operating room swab or tissue | 8 (14) |
| Antibiotic | Breakpoints | Number of Isolates | AMR Genes | ||||
|---|---|---|---|---|---|---|---|
| Sensitive | Intermediate | Resistant | Sensitive | Intermediate | Resistant | ||
| Penicillin G | ≥24 mm | 21–23 mm | ≤20 mm | 49 | 0 | 0 | |
| Vancomycin | ≥17 mm | - | - | 49 | 0 | 0 | |
| Gentamicin a | 15 | 13–14 | 12 | 49 | 0 | 0 | aadE (n = 2) |
| Tetracycline | ≥23 mm | 19–22 mm | ≤18 mm | 45 | 1 | 3 | tetM (n = 2); tetO (n = 2) |
| Clindamycin | ≥19 mm | 16–18 mm | ≤15 mm | 40 b | 0 | 9 | ermT (n = 12); ermA (n = 6); ermB (n = 2); msrD (n = 1) |
| Erythromycin | ≥ 21 mm | 16–20 mm | ≤15 mm | 39 | 0 | 10 | ermT (n = 12); ermA (n = 6); ermB (n = 2); msrD (n = 1) |
Disclaimer/Publisher’s Note: The statements, opinions and data contained in all publications are solely those of the individual author(s) and contributor(s) and not of MDPI and/or the editor(s). MDPI and/or the editor(s) disclaim responsibility for any injury to people or property resulting from any ideas, methods, instructions or products referred to in the content. |
© 2026 by the authors. Licensee MDPI, Basel, Switzerland. This article is an open access article distributed under the terms and conditions of the Creative Commons Attribution (CC BY) license.
Share and Cite
Gauvin, K.; Li, K.; Hsu, F.; McGeer, A.; Fittipaldi, N. Dominance of the ST20 stG62647 Lineage Among Invasive Streptococcus dysgalactiae subsp. equisimilis Infections in Toronto, Canada. Microorganisms 2026, 14, 878. https://doi.org/10.3390/microorganisms14040878
Gauvin K, Li K, Hsu F, McGeer A, Fittipaldi N. Dominance of the ST20 stG62647 Lineage Among Invasive Streptococcus dysgalactiae subsp. equisimilis Infections in Toronto, Canada. Microorganisms. 2026; 14(4):878. https://doi.org/10.3390/microorganisms14040878
Chicago/Turabian StyleGauvin, Kayleigh, Kevin Li, Fengyang Hsu, Allison McGeer, and Nahuel Fittipaldi. 2026. "Dominance of the ST20 stG62647 Lineage Among Invasive Streptococcus dysgalactiae subsp. equisimilis Infections in Toronto, Canada" Microorganisms 14, no. 4: 878. https://doi.org/10.3390/microorganisms14040878
APA StyleGauvin, K., Li, K., Hsu, F., McGeer, A., & Fittipaldi, N. (2026). Dominance of the ST20 stG62647 Lineage Among Invasive Streptococcus dysgalactiae subsp. equisimilis Infections in Toronto, Canada. Microorganisms, 14(4), 878. https://doi.org/10.3390/microorganisms14040878

