Microbial Biomarkers for the Prevention and Diagnosis of Alcoholic Liver Disease
Abstract
1. Introduction
2. Materials and Methods
2.1. Patient Population
2.2. Stool Sample Collection and Analysis
2.3. Bacteria Culture
2.4. Animal Model of ALD
2.5. Endotoxin Assay
2.6. Real-Time PCR Analysis
2.7. Quant-Seq Microarray
2.8. Circulating Bacterial DNA Extraction from Whole Blood
2.9. Statistical Analysis
3. Results
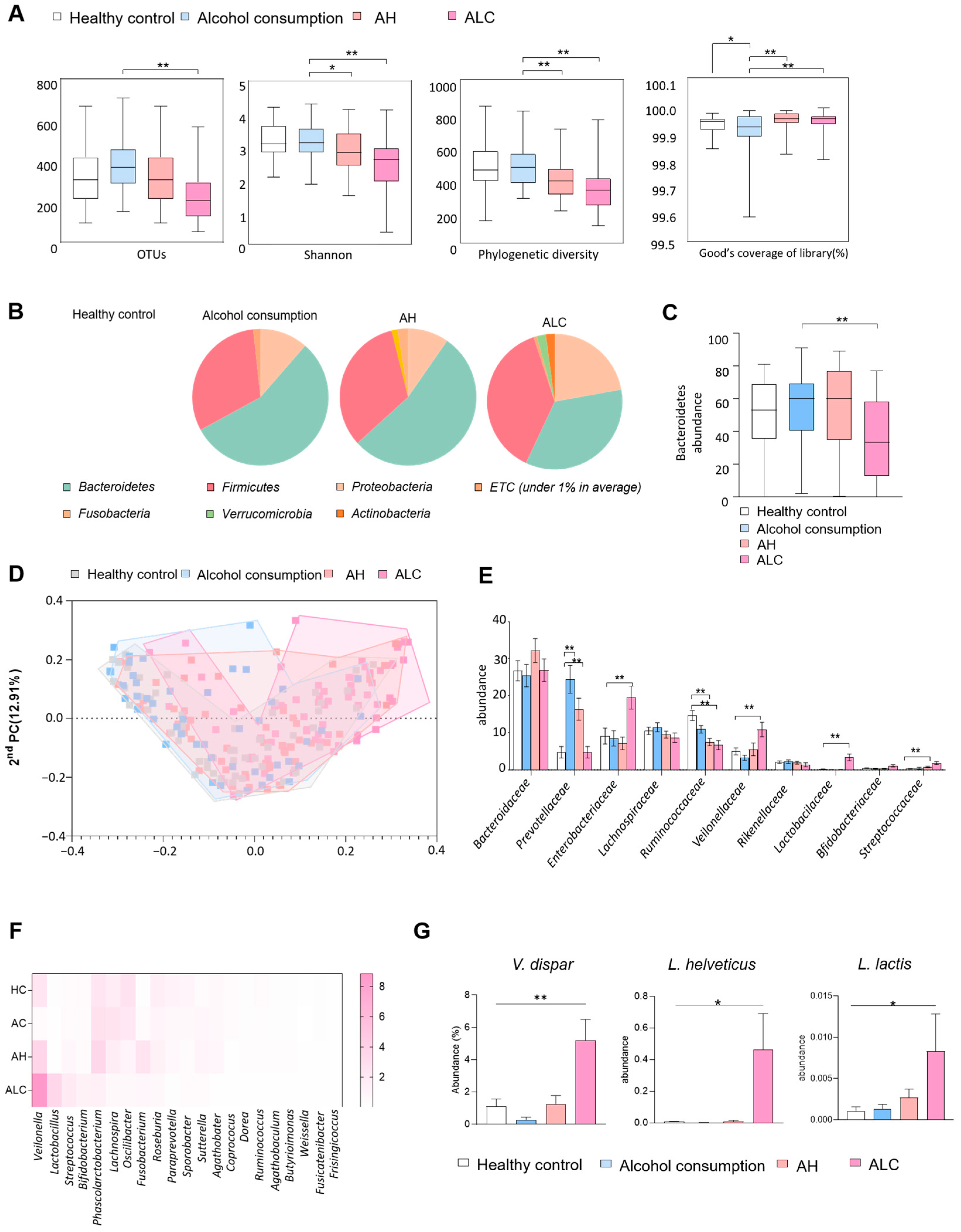
3.1. Alterations to the Human Gut Microbiota in ALD
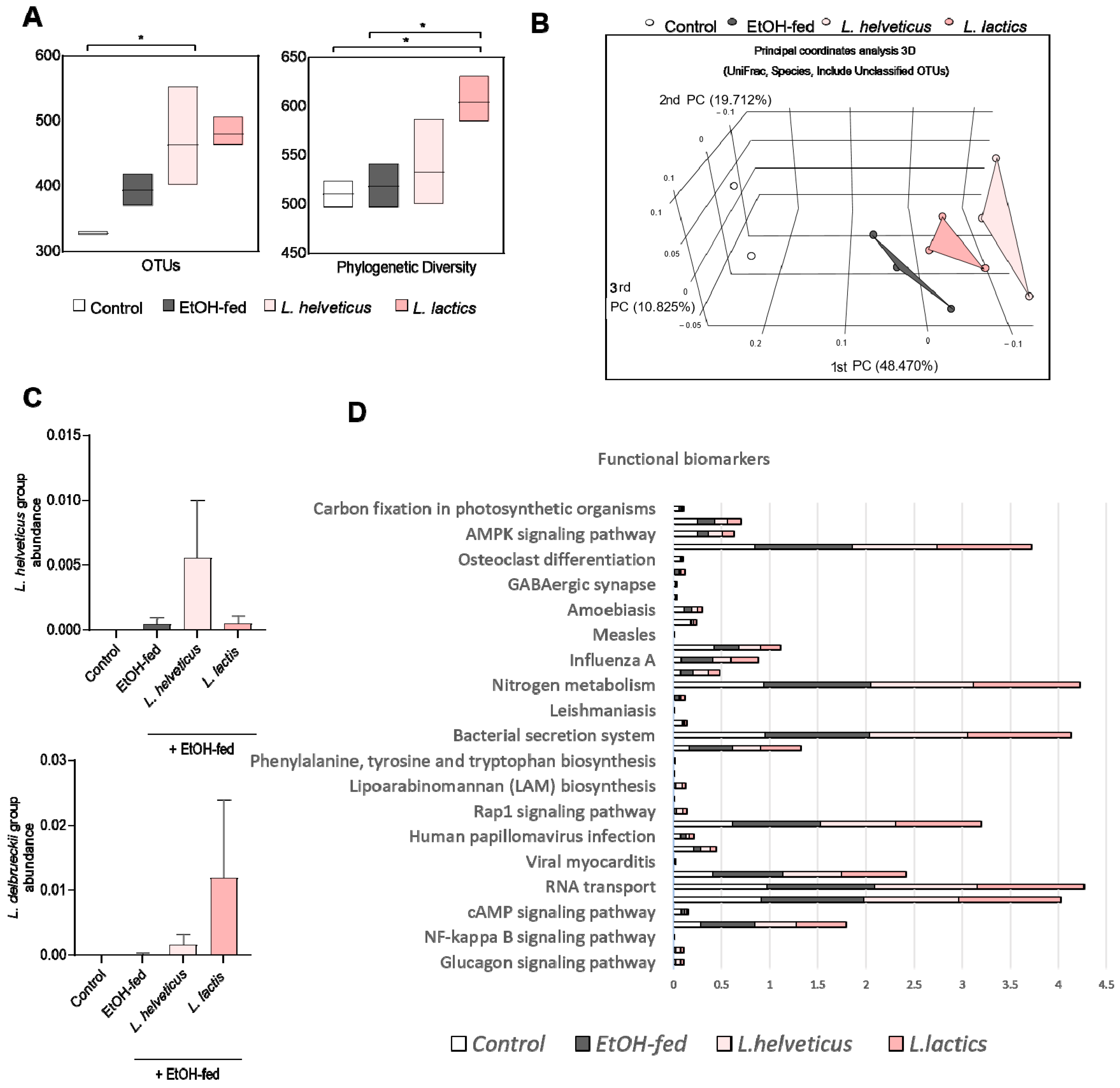
3.2. L. helveticus and L. lactis Ameliorate Liver Injury and Intestinal Barrier Disruption in ALD
3.3. L. helveticus and L. lactis Improve Gut Microbiota Composition and Function in ALD
3.4. L. helveticus and L. lactis Mitigate Hepatic Inflammation in ALD
3.5. L. helveticus and L. lactis Supplementation Mediates RNA Transcriptomic Profiles in the Liver
3.6. V. dispar Can Be a Marker for the Diagnosis of ALD
4. Discussion
5. Conclusions
Supplementary Materials
Author Contributions
Funding
Institutional Review Board Statement
Informed Consent Statement
Data Availability Statement
Acknowledgments
Conflicts of Interest
Abbreviations
| ALD | alcohol-associated liver disease |
| CXCL1 | chemokine (C-X-C motif) ligand 1 |
| V.dispar | Veillonella dispar |
| PAMPs | pathogen-associated molecular patterns |
| Abx | antibiotics |
| L. helveticus | Lactobacillus helveticus |
| L. lactics | Lactobacillus lactics |
| 16S rDNA | 16S ribosomal DNA |
| AST | aspartate transaminase |
| ALT | alanine transaminase |
| TG | triglyceride |
| γGTP | gamma-glutamyl transpeptidase |
| AUC | area under the ROC curve |
| PCoA | principal coordinate analysis |
References
- GBD 2023 Disease and Injury and Risk Factor Collaborators. Burden of 375 diseases and injuries, risk-attributable burden of 88 risk factors, and healthy life expectancy in 204 countries and territories, including 660 subnational locations, 1990–2023: A systematic analysis for the Global Burden of Disease Study 2023. Lancet 2025, 406, 1873–1922. [Google Scholar] [CrossRef] [PubMed]
- Singal, A.K.; Mathurin, P. Diagnosis and Treatment of Alcohol-Associated Liver Disease: A Review. JAMA 2021, 326, 165–176. [Google Scholar] [CrossRef]
- Park, S.H.; Seo, W. Reply to correspondence on “RAB25/GCN1 Signaling Promotes ER Stress to Mediate Alcohol-associated Liver Disease Progression”. Clin. Mol. Hepatol. 2026. ahead of print. [Google Scholar] [CrossRef]
- Gomez Perdiguero, G.; Diaz, L.A.; Marciano, S. The role of the hepatologist in the alcohol-associated liver disease epidemic. Hepatol. Commun. 2026, 10, e0898. [Google Scholar] [CrossRef]
- Raya Tonetti, F.; Eguileor, A.; Mrdjen, M.; Pathak, V.; Travers, J.; Nagy, L.E.; Llorente, C. Gut-liver axis: Recent concepts in pathophysiology in alcohol-associated liver disease. Hepatology 2024, 80, 1342–1371. [Google Scholar] [CrossRef]
- Gupta, H.; Kim, S.H.; Kim, S.K.; Han, S.H.; Kwon, H.C.; Suk, K.T. Beneficial Shifts in Gut Microbiota by Lacticaseibacillus rhamnosus R0011 and Lactobacillus helveticus R0052 in Alcoholic Hepatitis. Microorganisms 2022, 10, 1474. [Google Scholar] [CrossRef]
- Ganesan, R.; Gupta, H.; Jeong, J.J.; Sharma, S.P.; Won, S.M.; Oh, K.K.; Yoon, S.J.; Han, S.H.; Yang, Y.J.; Baik, G.H.; et al. Characteristics of microbiome-derived metabolomics according to the progression of alcoholic liver disease. Hepatol. Int. 2024, 18, 486–499. [Google Scholar] [CrossRef]
- Eom, J.A.; Jeong, J.J.; Han, S.H.; Kwon, G.H.; Lee, K.J.; Gupta, H.; Sharma, S.P.; Won, S.M.; Oh, K.K.; Yoon, S.J.; et al. Gut-microbiota prompt activation of natural killer cell on alcoholic liver disease. Gut Microbes 2023, 15, 2281014. [Google Scholar] [CrossRef]
- Cho, H.; Nam, H.; Kim, H.E.; Kim, J.E.; Park, J.I.; Park, J.; Kim, Y.C.; Lee, J.P.; Kim, D.K.; Joo, K.W.; et al. Gut microbiome and metabolite signatures for predicting acute kidney transplant rejection: A prospective study. Sci. Rep. 2025, 15, 44709. [Google Scholar] [CrossRef]
- Bubnov, R.V.; Babenko, L.P.; Lazarenko, L.M.; Mokrozub, V.V.; Demchenko, O.A.; Nechypurenko, O.V.; Spivak, M.Y. Comparative study of probiotic effects of Lactobacillus and Bifidobacteria strains on cholesterol levels, liver morphology and the gut microbiota in obese mice. EPMA J. 2017, 8, 357–376. [Google Scholar] [CrossRef]
- Xiong, S.Y.; Wu, G.S.; Li, C.; Ma, W.; Luo, H.R. Clinical efficacy of probiotics in the treatment of alcoholic liver disease: A systematic review and meta-analysis. Front. Cell Infect. Microbiol. 2024, 14, 1358063. [Google Scholar] [CrossRef]
- Gu, Y.; Wu, C. The gut-liver axis modulates intestinal immune homeostasis. Mucosal Immunol. 2025; in press. [Google Scholar] [CrossRef]
- Dong, L.; Zhang, H.; Kang, Y.; Wang, F.; Bai, T.; Yang, Y. NLRP3 and Gut-Liver Axis: New Possibility for the Treatment of Alcohol-Associated Liver Disease. J. Gastroenterol. Hepatol. 2025, 40, 1070–1078. [Google Scholar] [CrossRef]
- Langmead, B.; Salzberg, S.L. Fast gapped-read alignment with Bowtie 2. Nat. Methods 2012, 9, 357–359. [Google Scholar] [CrossRef]
- Quinlan, A.R.; Hall, I.M. BEDTools: A flexible suite of utilities for comparing genomic features. Bioinformatics 2010, 26, 841–842. [Google Scholar] [CrossRef]
- Gentleman, R.C.; Carey, V.J.; Bates, D.M.; Bolstad, B.; Dettling, M.; Dudoit, S.; Ellis, B.; Gautier, L.; Ge, Y.; Gentry, J.; et al. Bioconductor: Open software development for computational biology and bioinformatics. Genome Biol. 2004, 5, R80. [Google Scholar] [CrossRef]
- Tilg, H.; Adolph, T.E.; Trauner, M. Gut-liver axis: Pathophysiological concepts and clinical implications. Cell Metab. 2022, 34, 1700–1718. [Google Scholar] [CrossRef]
- Sharma, S.P.; Gupta, H.; Kwon, G.H.; Lee, S.Y.; Song, S.H.; Kim, J.S.; Park, J.H.; Kim, M.J.; Yang, D.H.; Park, H.; et al. Gut microbiome and metabolome signatures in liver cirrhosis-related complications. Clin. Mol. Hepatol. 2024, 30, 845–862. [Google Scholar] [CrossRef]
- Sarin, S.K.; Pande, A.; Schnabl, B. Microbiome as a therapeutic target in alcohol-related liver disease. J. Hepatol. 2019, 70, 260–272. [Google Scholar] [CrossRef] [PubMed]
- Shen, H.; Zhou, L.; Zhang, H.; Yang, Y.; Jiang, L.; Wu, D.; Shu, H.; Zhang, H.; Xie, L.; Zhou, K.; et al. Dietary fiber alleviates alcoholic liver injury via Bacteroides acidifaciens and subsequent ammonia detoxification. Cell Host Microbe 2024, 32, 1331–1346.e6. [Google Scholar] [CrossRef] [PubMed]
- Cheng, Y.; Xiang, X.; Liu, C.; Cai, T.; Li, T.; Chen, Y.; Bai, J.; Shi, H.; Zheng, T.; Huang, M.; et al. Transcriptomic Analysis Reveals Lactobacillus reuteri Alleviating Alcohol-Induced Liver Injury in Mice by Enhancing the Farnesoid X Receptor Signaling Pathway. J. Agric. Food Chem. 2022, 70, 12550–12564. [Google Scholar] [CrossRef] [PubMed]
- Lee, S.; Arefaine, B.; Begum, N.; Stamouli, M.; Witherden, E.; Mohamad, M.; Harzandi, A.; Zamalloa, A.; Cai, H.; Williams, R.; et al. Oral-gut microbiome interactions in advanced cirrhosis: Characterisation of pathogenic enterotypes and salivatypes, virulence factors and antimicrobial resistance. J. Hepatol. 2025, 82, 622–633. [Google Scholar] [CrossRef] [PubMed]
- Zhang, S.M.; Hung, J.H.; Yen, T.N.; Huang, S.L. Mutualistic interactions of lactate-producing lactobacilli and lactate-utilizing Veillonella dispar: Lactate and glutamate cross-feeding for the enhanced growth and short-chain fatty acid production. Microb. Biotechnol. 2024, 17, e14484. [Google Scholar] [CrossRef] [PubMed]
- Yu, J.S.; Youn, G.S.; Choi, J.; Kim, C.H.; Kim, B.Y.; Yang, S.J.; Lee, J.H.; Park, T.S.; Kim, B.K.; Kim, Y.B.; et al. Lactobacillus lactis and Pediococcus pentosaceus-driven reprogramming of gut microbiome and metabolome ameliorates the progression of non-alcoholic fatty liver disease. Clin. Transl. Med. 2021, 11, e634. [Google Scholar] [CrossRef]
- Zheng, T.X.; Pu, S.L.; Tan, P.; Du, Y.C.; Qian, B.L.; Chen, H.; Fu, W.G.; Huang, M.Z. Liver Metabolomics Reveals the Effect of Lactobacillus reuteri on Alcoholic Liver Disease. Front. Physiol. 2020, 11, 595382. [Google Scholar] [CrossRef]
- Zhou, Z.; Zhong, W. Targeting the gut barrier for the treatment of alcoholic liver disease. Liver Res. 2017, 1, 197–207. [Google Scholar] [CrossRef]
- Liu, Y.; Zhang, X.; Chen, S.; Wang, J.; Yu, S.; Li, Y.; Xu, M.; Aboubacar, H.; Li, J.; Shan, T.; et al. Gut-derived lipopolysaccharide promotes alcoholic hepatosteatosis and subsequent hepatocellular carcinoma by stimulating neutrophil extracellular traps through toll-like receptor 4. Clin. Mol. Hepatol. 2022, 28, 522–539. [Google Scholar] [CrossRef]
- Wang, C.; Ma, C.; Gong, L.; Guo, Y.; Fu, K.; Zhang, Y.; Zhou, H.; Li, Y. Macrophage Polarization and Its Role in Liver Disease. Front. Immunol. 2021, 12, 803037. [Google Scholar] [CrossRef]
- Zhang, H.; Reilly, M.P. IRF2BP2: A New Player at the Crossroads of Inflammation and Lipid Metabolism. Circ. Res. 2015, 117, 656–658. [Google Scholar] [CrossRef]
- Lv, J.; Lang, G.; Wang, Q.; Zhao, W.; Shi, D.; Zhou, Z.; Shen, Y.; Xia, H.; Han, S.; Li, L. Lactobacillus helveticus attenuates alcoholic liver injury via regulation of gut microecology in mice. Microb. Biotechnol. 2024, 17, e70016. [Google Scholar] [CrossRef]
- Scheiman, J.; Luber, J.M.; Chavkin, T.A.; MacDonald, T.; Tung, A.; Pham, L.D.; Wibowo, M.C.; Wurth, R.C.; Punthambaker, S.; Tierney, B.T.; et al. Meta-omics analysis of elite athletes identifies a performance-enhancing microbe that functions via lactate metabolism. Nat. Med. 2019, 25, 1104–1109. [Google Scholar] [CrossRef] [PubMed]
- Loomba, R.; Ling, L.; Dinh, D.M.; DePaoli, A.M.; Lieu, H.D.; Harrison, S.A.; Sanyal, A.J. The Commensal Microbe Veillonella as a Marker for Response to an FGF19 Analog in NASH. Hepatology 2021, 73, 126–143. [Google Scholar] [CrossRef] [PubMed]
- Sharpton, S.R.; Ajmera, V.; Loomba, R. Emerging Role of the Gut Microbiome in Nonalcoholic Fatty Liver Disease: From Composition to Function. Clin. Gastroenterol. Hepatol. 2019, 17, 296–306. [Google Scholar] [CrossRef] [PubMed]
- Caussy, C.; Tripathi, A.; Humphrey, G.; Bassirian, S.; Singh, S.; Faulkner, C.; Bettencourt, R.; Rizo, E.; Richards, L.; Xu, Z.Z.; et al. A gut microbiome signature for cirrhosis due to nonalcoholic fatty liver disease. Nat. Commun. 2019, 10, 1406. [Google Scholar] [CrossRef] [PubMed]






| Classification | Groups | n |
|---|---|---|
| Controls | Healthy controls | 56 |
| Alcohol consumption | 46 | |
| ALD Patients | AH Patients | 57 |
| ALC Patients | 65 |
| Healthy Control (n = 56) | Alcohol Consumption (n = 46) | AH (n = 57) | ALC (n = 65) | |
|---|---|---|---|---|
| Age (years) | 61.59 (±1.26) | 58.72 (±0.89) | 52.20 *** (±1.78) | 54.30 *** (±1.29) |
| BMI (kg/m2) | 23.00 (±0.50) | 23.94 (±0.42) | 24.13 (±0.59) | 23.74 (±0.43) |
| AST (U/L) | 22.40 (±0.66) | 23.65 (±0.91) | 82.49 ** (±13.49) | 116.6 *** (±21.11) |
| ALT (U/L) | 18.33 (±1.00) | 20.85 (±1.31) | 63.91 *** (±6.50) | 44.37 ** (±1.26) |
| Creatine (mg/dL) | 0.92 (±0.30) | 0.85 (±0.03) | 0.91 (±0.02) | 0.79 ** (±0.03) |
| Cholesterol (mg/dL) | 175.3 (±5.32) | 193.7 (±5.22) | 166.2 (±6.80) | 131.2 *** (±6.40) |
| γGTP (IU/L) | 40.40 (±14.87) | 47.35 (±7.04) | 299.9 * (±60.72) | 444.6 *** (±103.7) |
| Triglyceride (mg/dL) | 117.2 (±14.96) | 145.0 (±12.09) | 234.6 *** (±28.39) | 141.5 (±16.10) |
| HDL (mg/dL) | 54.56 (±2.63) | 58.00 (±2.54) | 54.77 (±3.15) | 34.40 *** (±2.96) |
Disclaimer/Publisher’s Note: The statements, opinions and data contained in all publications are solely those of the individual author(s) and contributor(s) and not of MDPI and/or the editor(s). MDPI and/or the editor(s) disclaim responsibility for any injury to people or property resulting from any ideas, methods, instructions or products referred to in the content. |
© 2026 by the authors. Licensee MDPI, Basel, Switzerland. This article is an open access article distributed under the terms and conditions of the Creative Commons Attribution (CC BY) license.
Share and Cite
Kwon, G.H.; Park, H.; Kim, H.S.; Oh, K.K.; Eom, J.A.; Lee, K.J.; Kim, M.J.; Kim, M.; Kim, J.S.; Han, S.H.; et al. Microbial Biomarkers for the Prevention and Diagnosis of Alcoholic Liver Disease. Microorganisms 2026, 14, 449. https://doi.org/10.3390/microorganisms14020449
Kwon GH, Park H, Kim HS, Oh KK, Eom JA, Lee KJ, Kim MJ, Kim M, Kim JS, Han SH, et al. Microbial Biomarkers for the Prevention and Diagnosis of Alcoholic Liver Disease. Microorganisms. 2026; 14(2):449. https://doi.org/10.3390/microorganisms14020449
Chicago/Turabian StyleKwon, Goo Hyun, Hyunjoon Park, Hyeong Seop Kim, Ki Kwang Oh, Jung A Eom, Kyeong Jin Lee, Min Ju Kim, Minsoo Kim, Jeong Su Kim, Sang Hak Han, and et al. 2026. "Microbial Biomarkers for the Prevention and Diagnosis of Alcoholic Liver Disease" Microorganisms 14, no. 2: 449. https://doi.org/10.3390/microorganisms14020449
APA StyleKwon, G. H., Park, H., Kim, H. S., Oh, K. K., Eom, J. A., Lee, K. J., Kim, M. J., Kim, M., Kim, J. S., Han, S. H., Ham, Y. L., & Suk, K. T. (2026). Microbial Biomarkers for the Prevention and Diagnosis of Alcoholic Liver Disease. Microorganisms, 14(2), 449. https://doi.org/10.3390/microorganisms14020449

