Whole-Genome Sequence Analysis of Shiga Toxin-Producing Escherichia coli Isolated from Livestock Animals in Ghana
Abstract
1. Introduction
2. Materials and Methods
2.1. Sample Collection and STEC Isolation
2.2. Antimicrobial Susceptibility Testing
2.3. Whole-Genome Sequencing
2.4. Whole-Genome Data Processing and Analysis
2.5. Phylogenetic Analysis
3. Results
3.1. Detection Rates of STEC on Chromogenic Agar and Presence of stx Genes in Livestock and Companion Animals
3.2. Genetic and Phenotypic Characteristics of STEC Isolates
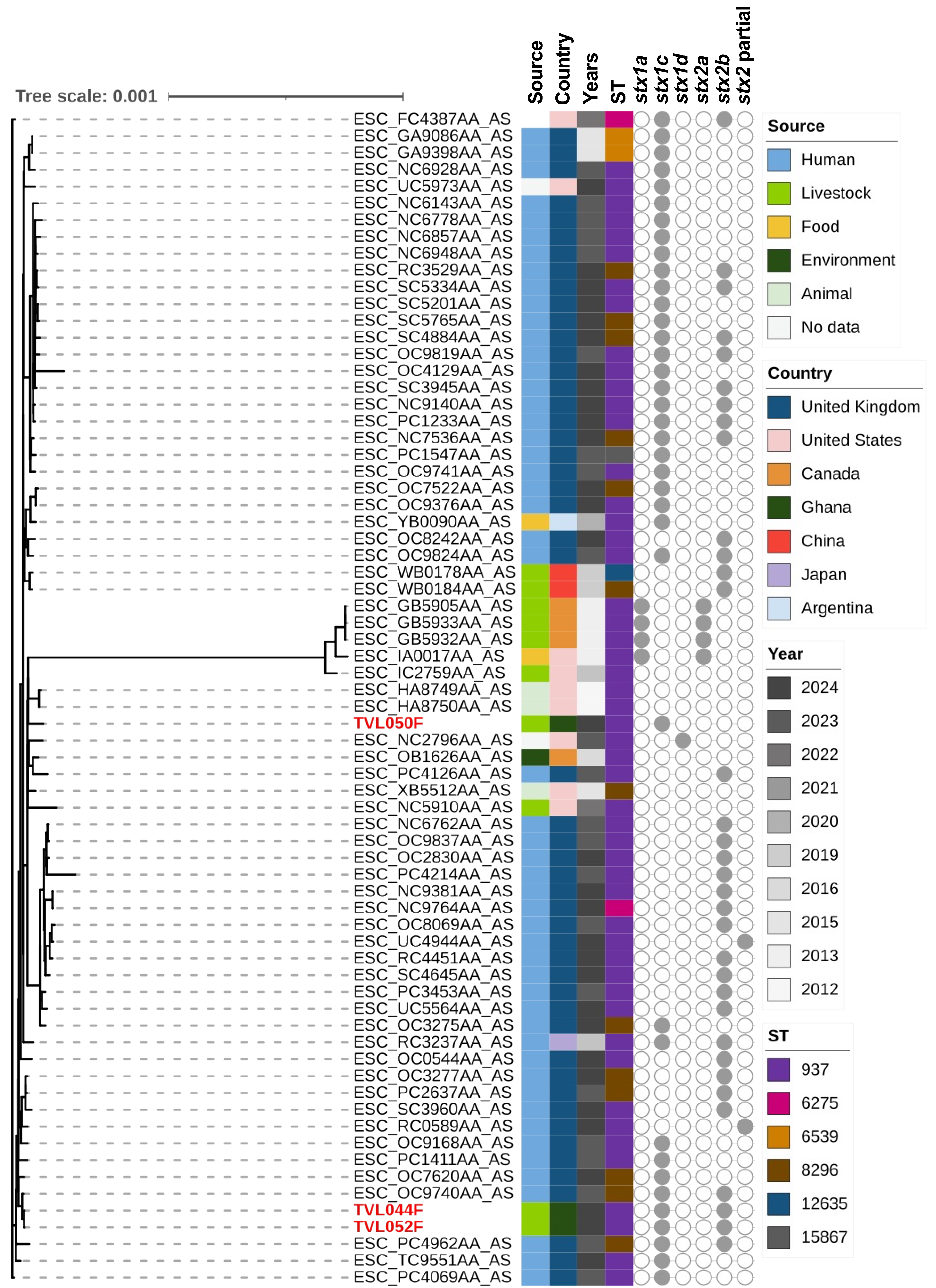
3.3. Phylogenetic Analysis of STEC Isolates
4. Discussion
Supplementary Materials
Author Contributions
Funding
Institutional Review Board Statement
Informed Consent Statement
Data Availability Statement
Acknowledgments
Conflicts of Interest
Abbreviations
| STEC | Shiga toxin-producing Escherichia coli |
| E. coli | Escherichia coli |
| Stx | Shiga toxin |
| HUS | Hemolytic uremic syndrome |
| MLST | Multilocus sequence typing |
| ST | Sequence type |
References
- Prah, I.; Ayibieke, A.; Nguyen, T.T.H.; Iguchi, A.; Mahazu, S.; Sato, W.; Hayashi, T.; Yamaoka, S.; Suzuki, T.; Iwanaga, S.; et al. Virulence Profiles of Diarrheagenic Escherichia coli Isolated from the Western Region of Ghana. Jpn. J. Infect. Dis. 2021, 74, 115–121. [Google Scholar] [CrossRef] [PubMed]
- Garcia, A.; Fox, J.G. A One Health Perspective for Defining and Deciphering Escherichia coli Pathogenic Potential in Multiple Hosts. Comp. Med. 2021, 71, 3–45. [Google Scholar] [CrossRef] [PubMed]
- Majowicz, S.E.; Scallan, E.; Jones-Bitton, A.; Sargeant, J.M.; Stapleton, J.; Angulo, F.J.; Yeung, D.H.; Kirk, M.D. Global incidence of human Shiga toxin-producing Escherichia coli infections and deaths: A systematic review and knowledge synthesis. Foodborne Pathog. Dis. 2014, 11, 447–455. [Google Scholar] [CrossRef] [PubMed]
- Withenshaw, S.M.; Smith, R.P.; Davies, R.; Smith, A.E.O.; Gray, E.; Rodgers, J. A systematized review and qualitative synthesis of potential risk factors associated with the occurrence of non-O157 Shiga toxin-producing Escherichia coli (STEC) in the primary production of cattle. Compr. Rev. Food Sci. Food Saf. 2022, 21, 2363–2390. [Google Scholar] [CrossRef]
- La Ragione, R.M.; Best, A.; Woodward, M.J.; Wales, A.D. Escherichia coli O157:H7 colonization in small domestic ruminants. FEMS Microbiol. Rev. 2009, 33, 394–410. [Google Scholar] [CrossRef]
- Wang, X.; Yu, D.; Chui, L.; Zhou, T.; Feng, Y.; Cao, Y.; Zhi, S. A Comprehensive Review on Shiga Toxin Subtypes and Their Niche-Related Distribution Characteristics in Shiga-Toxin-Producing E. coli and Other Bacterial Hosts. Microorganisms 2024, 12, 687. [Google Scholar] [CrossRef]
- Crump, J.A.; Sulka, A.C.; Langer, A.J.; Schaben, C.; Crielly, A.S.; Gage, R.; Baysinger, M.; Moll, M.; Withers, G.; Toney, D.M.; et al. An outbreak of Escherichia coli O157:H7 infections among visitors to a dairy farm. N. Engl. J. Med. 2002, 347, 555–560. [Google Scholar] [CrossRef]
- Farrokh, C.; Jordan, K.; Auvray, F.; Glass, K.; Oppegaard, H.; Raynaud, S.; Thevenot, D.; Condron, R.; De Reu, K.; Govaris, A.; et al. Review of Shiga-toxin-producing Escherichia coli (STEC) and their significance in dairy production. Int. J. Food Microbiol. 2013, 162, 190–212. [Google Scholar] [CrossRef]
- Nichols, M.C.; Gacek, P.; Phan, Q.; Gambino-Shirley, K.J.; Gollarza, L.M.; Schroeder, M.N.; Mercante, A.; Mullins, J.; Blackstock, A.; Laughlin, M.E.; et al. Agritourism and Kidding Season: A Large Outbreak of Human Shiga Toxin-Producing Escherichia coli O157 (STEC O157) Infections Linked to a Goat Dairy Farm-Connecticut, 2016. Front. Vet. Sci. 2021, 8, 744055. [Google Scholar] [CrossRef]
- Panel, E.B.; Koutsoumanis, K.; Allende, A.; Alvarez-Ordóñez, A.; Bover-Cid, S.; Chemaly, M.; Davies, R.; De Cesare, A.; Herman, L.; Hilbert, F.; et al. Pathogenicity assessment of Shiga toxin-producing Escherichia coli (STEC) and the public health risk posed by contamination of food with STEC. EFSA J. 2020, 18, 5967. [Google Scholar]
- Kim, J.S.; Lee, M.S.; Kim, J.H. Recent Updates on Outbreaks of Shiga Toxin-Producing Escherichia coli and Its Potential Reservoirs. Front. Cell. Infect. Microbiol. 2020, 10, 273. [Google Scholar] [CrossRef]
- Alhadlaq, M.A.; Aljurayyad, O.I.; Almansour, A.; Al-Akeel, S.I.; Alzahrani, K.O.; Alsalman, S.A.; Yahya, R.; Al-Hindi, R.R.; Hakami, M.A.; Alshahrani, S.D.; et al. Overview of pathogenic Escherichia coli, with a focus on Shiga toxin-producing serotypes, global outbreaks (1982–2024) and food safety criteria. Gut Pathog. 2024, 16, 57. [Google Scholar] [CrossRef]
- Islam, M.Z.; Musekiwa, A.; Islam, K.; Ahmed, S.; Chowdhury, S.; Ahad, A.; Biswas, P.K. Regional variation in the prevalence of E. coli O157 in cattle: A meta-analysis and meta-regression. PLoS ONE 2014, 9, e93299. [Google Scholar] [CrossRef]
- Somda, N.S.; Adesoji, T.O.; Tetteh-Quarcoo, P.B.; Donkor, E.S. A Systematic Review and Meta-Analysis on the Presence of Escherichia coli O157:H7 in Africa from a One Health Perspective. Microorganisms 2025, 13, 902. [Google Scholar] [CrossRef] [PubMed]
- Tarr, G.A.M.; Chui, L.; Stanford, K.; Bumunang, E.W.; Zaheer, R.; Li, V.; Freedman, S.B.; Laing, C.R.; McAllister, T.A. Persistent cross-species transmission systems dominate Shiga toxin-producing Escherichia coli O157:H7 epidemiology in a high incidence region: A genomic epidemiology study. eLife 2025, 13, RP97643. [Google Scholar] [CrossRef] [PubMed]
- Ojo, O.E.; Ajuwape, A.T.; Otesile, E.B.; Owoade, A.A.; Oyekunle, M.A.; Adetosoye, A.I. Potentially zoonotic shiga toxin-producing Escherichia coli serogroups in the faeces and meat of food-producing animals in Ibadan, Nigeria. Int. J. Food Microbiol. 2010, 142, 214–221. [Google Scholar] [CrossRef] [PubMed]
- Abreham, S.; Teklu, A.; Cox, E.; Sisay Tessema, T. Escherichia coli O157:H7: Distribution, molecular characterization, antimicrobial resistance patterns and source of contamination of sheep and goat carcasses at an export abattoir, Mojdo, Ethiopia. BMC Microbiol. 2019, 19, 215. [Google Scholar] [CrossRef]
- Baschera, M.; Cernela, N.; Stevens, M.J.A.; Liljander, A.; Jores, J.; Corman, V.M.; Nüesch-Inderbinen, M.; Stephan, R. Shiga toxin-producing Escherichia coli (STEC) isolated from fecal samples of African dromedary camels. One Health 2019, 7, 100087. [Google Scholar] [CrossRef]
- Wiriyaprom, R.; Ngasaman, R.; Kaewnoi, D.; Prachantasena, S. Prevalence and Virulent Gene Profiles of Sorbitol Non-Fermenting Shiga Toxin-Producing Escherichia coli Isolated from Goats in Southern Thailand. Trop. Med. Infect. Dis. 2022, 7, 357. [Google Scholar] [CrossRef]
- Hirvonen, J.J.; Siitonen, A.; Kaukoranta, S.S. Usability and performance of CHROMagar STEC medium in detection of Shiga toxin-producing Escherichia coli strains. J. Clin. Microbiol. 2012, 50, 3586–3590. [Google Scholar] [CrossRef]
- Cole, J.R.; Wang, Q.; Fish, J.A.; Chai, B.; McGarrell, D.M.; Sun, Y.; Brown, C.T.; Porras-Alfaro, A.; Kuske, C.R.; Tiedje, J.M. Ribosomal Database Project: Data and tools for high throughput rRNA analysis. Nucleic Acids Res. 2014, 42, D633–D642. [Google Scholar] [CrossRef]
- Müller, D.; Greune, L.; Heusipp, G.; Karch, H.; Fruth, A.; Tschäpe, H.; Schmidt, M.A. Identification of unconventional intestinal pathogenic Escherichia coli isolates expressing intermediate virulence factor profiles by using a novel single-step multiplex PCR. Appl. Environ. Microbiol. 2007, 73, 3380–3390. [Google Scholar] [CrossRef]
- Fujioka, M.; Otomo, Y.; Ahsan, C.R. A novel single-step multiplex polymerase chain reaction assay for the detection of diarrheagenic Escherichia coli. J. Microbiol. Methods 2013, 92, 289–292. [Google Scholar] [CrossRef]
- CLSI. Performance Standards for Antimicrobial Susceptibility Testing M100-Ed32; Clinical and Laboratory Standards Institute (CLSI): Wayne, PA, USA, 2022. [Google Scholar]
- Chen, S.; Zhou, Y.; Chen, Y.; Gu, J. fastp: An ultra-fast all-in-one FASTQ preprocessor. Bioinformatics 2018, 34, i884–i890. [Google Scholar] [CrossRef]
- Wick, R.R.; Judd, L.M.; Gorrie, C.L.; Holt, K.E. Unicycler: Resolving bacterial genome assemblies from short and long sequencing reads. PLoS Comput. Biol. 2017, 13, e1005595. [Google Scholar] [CrossRef] [PubMed]
- Zhou, Z.; Alikhan, N.F.; Mohamed, K.; Fan, Y.; Agama Study, G.; Achtman, M. The EnteroBase user’s guide, with case studies on Salmonella transmissions, Yersinia pestis phylogeny, and Escherichia core genomic diversity. Genome Res. 2020, 30, 138–152. [Google Scholar] [CrossRef] [PubMed]
- Riley, L.W.; Remis, R.S.; Helgerson, S.D.; McGee, H.B.; Wells, J.G.; Davis, B.R.; Hebert, R.J.; Olcott, E.S.; Johnson, L.M.; Hargrett, N.T.; et al. Hemorrhagic colitis associated with a rare Escherichia coli serotype. N. Engl. J. Med. 1983, 308, 681–685. [Google Scholar] [CrossRef] [PubMed]
- Page, A.J.; Cummins, C.A.; Hunt, M.; Wong, V.K.; Reuter, S.; Holden, M.T.G.; Fookes, M.; Falush, D.; Keane, J.A.; Parkhill, J. Roary: Rapid large-scale prokaryote pan genome analysis. Bioinformatics 2015, 31, 3691–3693. [Google Scholar] [CrossRef]
- Nguyen, L.T.; Schmidt, H.A.; von Haeseler, A.; Minh, B.Q. IQ-TREE: A fast and effective stochastic algorithm for estimating maximum-likelihood phylogenies. Mol. Biol. Evol. 2015, 32, 268–274. [Google Scholar] [CrossRef]
- Letunic, I.; Bork, P. Interactive Tree of Life (iTOL) v6: Recent updates to the phylogenetic tree display and annotation tool. Nucleic Acids Res. 2024, 52, W78–W82. [Google Scholar] [CrossRef]
- Zhou, S.; Liu, B.; Zheng, D.; Chen, L.; Yang, J. VFDB 2025: An integrated resource for exploring anti-virulence compounds. Nucleic Acids Res. 2025, 53, D871–D877. [Google Scholar] [CrossRef]
- Cornick, N.A.; Booher, S.L.; Casey, T.A.; Moon, H.W. Persistent colonization of sheep by Escherichia coli O157:H7 and other E. coli pathotypes. Appl. Environ. Microbiol. 2000, 66, 4926–4934. [Google Scholar] [CrossRef] [PubMed]
- Lupindu, A.M. Epidemiology of Shiga toxin-producing Escherichia coli O157:H7 in Africa in review. S. Afr. J. Infect. Dis. 2018, 33, 24–30. [Google Scholar] [CrossRef]
- Gambushe, S.M.; Zishiri, O.T.; El Zowalaty, M.E. Review of Escherichia coli O157:H7 Prevalence, Pathogenicity, Heavy Metal and Antimicrobial Resistance, African Perspective. Infect. Drug Resist. 2022, 15, 645–673. [Google Scholar]
- Lambrecht, N.J.; Wilson, M.L.; Bridges, D.; Eisenberg, J.N.S.; Adu, B.; Baylin, A.; Folson, G.; Jones, A.D. Ruminant-Related Risk Factors are Associated with Shiga Toxin-Producing Escherichia coli Infection in Children in Southern Ghana. Am. J. Trop. Med. Hyg. 2021, 106, 513–522. [Google Scholar] [CrossRef]
- Hussein, H.S.; Sakuma, T. Prevalence of shiga toxin-producing Escherichia coli in dairy cattle and their products. J. Dairy Sci. 2005, 88, 450–465. [Google Scholar] [CrossRef]
- Martikainen, O.; Kagambega, A.; Bonkoungou, I.J.; Barro, N.; Siitonen, A.; Haukka, K. Characterization of Shigatoxigenic Escherichia coli strains from Burkina Faso. Foodborne Pathog. Dis. 2012, 9, 1015–1021. [Google Scholar] [CrossRef]
- Gianluca, B.; Anna, M.; Roberta, M.; Domenico, M.; Simonetta, G.C.; Francesca, P.; Catherine, M.B.; Geraldine, D.; Mazzette, R. Detection of genes encoding for virulence and adherence factors in Escherichia coli isolated in slaughtered Sarda breed sheep. Vet. Microbiol. 2014, 168, 234–239. [Google Scholar]
- Johura, F.-T.; Parveen, R.; Islam, A.; Sadique, A.; Rahim, M.N.; Monira, S.; Khan, A.R.; Ahsan, S.; Ohnishi, M.; Watanabe, H.; et al. Occurrence of Hybrid Escherichia coli Strains Carrying Shiga Toxin and Heat-Stable Toxin in Livestock of Bangladesh. Front. Public Health 2016, 4, 287. [Google Scholar] [CrossRef]
- Rivas, L.; Duncan, D.; Wang, J.; Miller, H.; Wright, J. Using CHROMagar STEC medium exclusively does not recover all clinically relevant Shiga toxin-producing Escherichia coli in Aotearoa, New Zealand. Lett. Appl. Microbiol. 2024, 77, ovae033. [Google Scholar] [CrossRef]
- Usein, C.-R.; Oprea, M.; Dinu, S.; Popa, L.-I.; Cristea, D.; Militaru, C.-M.; Ghiță, A.; Costin, M.; Popa, I.-L.; Croitoru, A.; et al. Shiga Toxin-Producing Escherichia coli Strains from Romania: A Whole Genome-Based Description. Microorganisms 2024, 12, 1469. [Google Scholar] [CrossRef] [PubMed]
- Mesele, F.; Leta, S.; Amenu, K.; Abunna, F. Occurrence of Escherichia coli O157:H7 in lactating cows and dairy farm environment and the antimicrobial susceptibility pattern at Adami Tulu Jido Kombolcha District, Ethiopia. BMC Vet. Res. 2023, 19, 6. [Google Scholar] [CrossRef] [PubMed]
- Boerlin, P.; McEwen, S.A.; Boerlin-Petzold, F.; Wilson, J.B.; Johnson, R.P.; Gyles, C.L. Associations between virulence factors of Shiga toxin-producing Escherichia coli and disease in humans. J. Clin. Microbiol. 1999, 37, 497–503. [Google Scholar] [CrossRef] [PubMed]
- Torres, A.G.; Payne, S.M. Haem iron-transport system in enterohaemorrhagic Escherichia coli O157:H7. Mol. Microbiol. 1997, 23, 825–833. [Google Scholar] [CrossRef]
- Etcheverria, A.I.; Padola, N.L. Shiga toxin-producing Escherichia coli: Factors involved in virulence and cattle colonization. Virulence 2013, 4, 366–372. [Google Scholar] [CrossRef]
- Ministry of Food and Agriculture. Agriculture in Ghana: Facts and Figures 2021. 2022. Available online: https://mofa.gov.gh/site/images/pdf/AGRICULTURE%20IN%20GHANA%20(Facts%20&%20Figures)%202021.pdf (accessed on 19 December 2025).
- Amézquita-López, B.A.; Soto-Beltrán, M.; Lee, B.G.; Bon-Haro, E.F.; Lugo-Melchor, O.Y.; Quiñones, B. Virulence and Antimicrobial Resistance Profiles of Shiga Toxin-Producing Escherichia coli from River Water and Farm Animal Feces near an Agricultural Region in Northwestern Mexico. Microbiol. Res. 2024, 15, 385–403. [Google Scholar] [CrossRef]



| Species | Number of Sample | STEC Chromogenic Agar | stx1(+)/stx2(+) | stx1(+)/stx2(−) | stx1(−)/stx2(+) |
|---|---|---|---|---|---|
| Goat | 33 | 6 (18.2%) | 1 (3.0%) | 1 (3.0%) | 2 (6.1%) |
| Sheep | 33 | 9 (27.3%) | 4 (12.1%) | 0 | 0 |
| Dog | 30 | 2 (6.7%) | 0 | 0 | 0 |
| Cat | 1 | 0 | 0 | 0 | 0 |
| All | 97 | 17 (17.5%) | 5 (5.2%) | 1 (1.0%) | 2 (2.1%) |
| Sample | TVL041F | TVL044F | TVL050F | TVL052F | TVL053F | TVL060F | TVL061F | 67F |
|---|---|---|---|---|---|---|---|---|
| Species | Sheep | Goat | Goat | Sheep | Sheep | Sheep | Goat | Goat |
| Serotype | O38:H26 | O43:H2 | O43:H2 | O43:H2 | O38:H26 | O38:H26 | O157:H7 | O157:H7 |
| Sequence type | ST10 | ST937 | ST937 | ST937 | ST10 | ST10 | ST11 | ST11-like |
| Virulence genes linked to enterohemorrhagic E. coli | ||||||||
| chuA | - | - | - | - | - | - | + | + |
| eae | - | - | - | - | - | - | + | + |
| espA | - | - | - | - | - | - | + | + |
| espB | - | - | - | - | - | - | + | + |
| espI | + | - | - | - | + | + | - | - |
| espJ | - | - | - | - | - | - | + | + |
| espP | - | - | - | - | - | - | + | + |
| espY2 | - | - | - | - | - | - | + | + |
| nleA | - | - | - | - | - | - | + | + |
| nleB | - | - | - | - | - | - | + | + |
| nleC | - | - | - | - | - | - | + | + |
| stx1c | + | + | + | + | + | + | - | - |
| stx2b | + | + | - | + | + | + | - | - |
| stx2c | - | - | - | - | - | - | + | + |
| tir | - | - | - | - | - | - | + | + |
| toxB | - | - | - | - | - | - | + | + |
| Antibiotics | TVL041F | TVL044F | TVL050F | TVL052F | TVL053F | TVL060F | TVL061F | 67F |
|---|---|---|---|---|---|---|---|---|
| Ampicillin | ≦8 (S) | ≦8 (S) | ≦8 (S) | ≦8 (S) | ≦8 (S) | ≦8 (S) | ≦8 (S) | ≦8 (S) |
| Ampicillin- sulbactam | ≦8/4 (S) | ≦8/4 (S) | ≦8/4 (S) | ≦8/4 (S) | ≦8/4 (S) | ≦8/4 (S) | ≦8/4 (S) | ≦8/4 (S) |
| Ceftolozane- tazobactam | ≦2/4 (S) | ≦2/4 (S) | ≦2/4 (S) | ≦2/4 (S) | ≦2/4 (S) | ≦2/4 (S) | ≦2/4 (S) | ≦2/4 (S) |
| Piperacillin- tazobactam | ≦8/4 (S) | ≦8/4 (S) | ≦8/4 (S) | ≦8/4 (S) | ≦8/4 (S) | ≦8/4 (S) | ≦8/4 (S) | ≦8/4 (S) |
| Cefazolin | ≦2 (S) | ≦2 (S) | ≦2 (S) | ≦2 (S) | ≦2 (S) | ≦2 (S) | ≦2 (S) | ≦2 (S) |
| Cefepime | ≦2 (S) | ≦2 (S) | ≦2 (S) | ≦2 (S) | ≦2 (S) | ≦2 (S) | ≦2 (S) | ≦2 (S) |
| Ceftriaxone | ≦1 (S) | ≦1 (S) | ≦1 (S) | ≦1 (S) | ≦1 (S) | ≦1 (S) | ≦1 (S) | ≦1 (S) |
| Ceftadizime | ≦1 (S) | ≦1 (S) | ≦1 (S) | ≦1 (S) | ≦1 (S) | ≦1 (S) | ≦1 (S) | ≦1 (S) |
| Cefmetazole | ≦16 (S) | ≦16 (S) | ≦16 (S) | ≦16 (S) | ≦16 (S) | ≦16 (S) | ≦16 (S) | ≦16 (S) |
| Cefpodoxime | ≦1 (S) | ≦1 (S) | ≦1 (S) | ≦1 (S) | ≦1 (S) | ≦1 (S) | ≦1 (S) | ≦1 (S) |
| Cefpodoxime- clavulanate | ≦1 | ≦1 | ≦1 | ≦1 | ≦1 | ≦1 | ≦1 | ≦1 |
| Cefditoren | ≦1 | ≦1 | ≦1 | ≦1 | ≦1 | ≦1 | ≦1 | ≦1 |
| Flomoxef | ≦8 | ≦8 | ≦8 | ≦8 | ≦8 | ≦8 | ≦8 | ≦8 |
| Latamoxef | ≦8 | ≦8 | ≦8 | ≦8 | ≦8 | ≦8 | ≦8 | ≦8 |
| Aztreonam | ≦4 (S) | ≦4 (S) | ≦4 (S) | ≦4 (S) | ≦4 (S) | ≦4 (S) | ≦4 (S) | ≦4 (S) |
| Meropenem | ≦0.12 (S) | ≦0.12 (S) | ≦0.12 (S) | ≦0.12 (S) | ≦0.12 (S) | ≦0.12 (S) | ≦0.12 (S) | ≦0.12 (S) |
| Faropenem | ≦2 | ≦2 | ≦2 | ≦2 | ≦2 | ≦2 | ≦2 | ≦2 |
| Colistin | ≦1 (I) | ≦1 (I) | ≦1 (I) | ≦1 (I) | ≦1 (I) | ≦1 (I) | ≦1 (I) | ≦1 (I) |
| Gentamicin | ≦4 (S) | ≦4 (S) | ≦4 (S) | ≦4 (S) | ≦4 (S) | ≦4 (S) | ≦4 (S) | ≦4 (S) |
| Amikacin | ≦16 (S) | ≦16 (S) | ≦16 (S) | ≦16 (S) | ≦16 (S) | ≦16 (S) | ≦16 (S) | ≦16 (S) |
| Minocycline | ≦4 (S) | ≦4 (S) | ≦4 (S) | ≦4 (S) | ≦4 (S) | ≦4 (S) | ≦4 (S) | ≦4 (S) |
| Levofloxacin | ≦0.12 (S) | ≦0.12 (S) | ≦0.12 (S) | ≦0.12 (S) | ≦0.12 (S) | ≦0.12 (S) | ≦0.12 (S) | ≦0.12 (S) |
| Trimethoprim- sulfamethoxazole | ≦2/38 (S) | ≦2/38 (S) | ≦2/38 (S) | ≦2/38 (S) | ≦2/38 (S) | ≦2/38 (S) | ≦2/38 (S) | ≦2/38 (S) |
| Fosfomycin | ≦4 (S) | ≦4 (S) | ≦4 (S) | ≦4 (S) | ≦4 (S) | ≦4 (S) | ≦4 (S) | ≦4 (S) |
| Tigecycline | ≦1 | ≦1 | ≦1 | ≦1 | ≦1 | ≦1 | ≦1 | ≦1 |
Disclaimer/Publisher’s Note: The statements, opinions and data contained in all publications are solely those of the individual author(s) and contributor(s) and not of MDPI and/or the editor(s). MDPI and/or the editor(s) disclaim responsibility for any injury to people or property resulting from any ideas, methods, instructions or products referred to in the content. |
© 2026 by the authors. Licensee MDPI, Basel, Switzerland. This article is an open access article distributed under the terms and conditions of the Creative Commons Attribution (CC BY) license.
Share and Cite
Ota, Y.; Mahazu, S.; Amanor, I.B.; Appiah, F.O.; Amedior, J.; Darko, E.; Yoshida, M.; Suzuki, M.; Hoshino, Y.; Suzuki, T.; et al. Whole-Genome Sequence Analysis of Shiga Toxin-Producing Escherichia coli Isolated from Livestock Animals in Ghana. Microorganisms 2026, 14, 212. https://doi.org/10.3390/microorganisms14010212
Ota Y, Mahazu S, Amanor IB, Appiah FO, Amedior J, Darko E, Yoshida M, Suzuki M, Hoshino Y, Suzuki T, et al. Whole-Genome Sequence Analysis of Shiga Toxin-Producing Escherichia coli Isolated from Livestock Animals in Ghana. Microorganisms. 2026; 14(1):212. https://doi.org/10.3390/microorganisms14010212
Chicago/Turabian StyleOta, Yusuke, Samiratu Mahazu, Ivy Brago Amanor, Frederick Ofosu Appiah, Jennifer Amedior, Emmanuel Darko, Mitsunori Yoshida, Masato Suzuki, Yoshihiko Hoshino, Toshihiko Suzuki, and et al. 2026. "Whole-Genome Sequence Analysis of Shiga Toxin-Producing Escherichia coli Isolated from Livestock Animals in Ghana" Microorganisms 14, no. 1: 212. https://doi.org/10.3390/microorganisms14010212
APA StyleOta, Y., Mahazu, S., Amanor, I. B., Appiah, F. O., Amedior, J., Darko, E., Yoshida, M., Suzuki, M., Hoshino, Y., Suzuki, T., Ablordey, A., & Saito, R. (2026). Whole-Genome Sequence Analysis of Shiga Toxin-Producing Escherichia coli Isolated from Livestock Animals in Ghana. Microorganisms, 14(1), 212. https://doi.org/10.3390/microorganisms14010212

