Effects of Near-Natural Forest Management on Soil Microbial Communities in the Temperate–Subtropical Transition Zone of China
Abstract
1. Introduction
2. Materials and Methods
2.1. Study Area and Soil Sampling
2.2. Analysis of Soil Physical and Chemical Properties
2.3. Soil DNA Extraction, PCR Amplification, and High-Throughput Sequencing
2.4. Sequence Analysis
2.5. Statistical Analysis
3. Results
3.1. Analysis of Soil Physicochemical Properties
3.2. Alpha Diversity of Soil Microbial Communities
3.3. Beta Diversity of Soil Microbial Communities
3.4. Composition of Soil Bacteria and Fungi
3.5. Soil Microbial Community Co-Occurrence Network Analysis
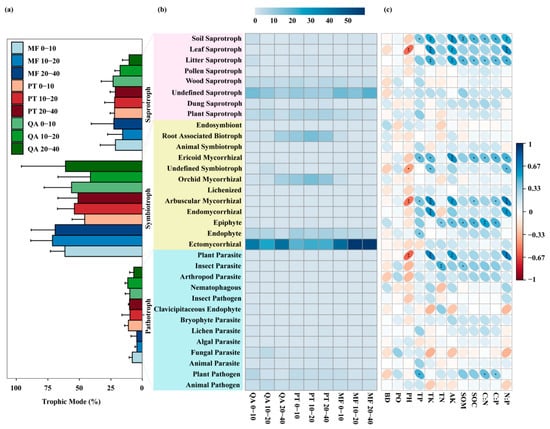
3.6. Functional Prediction of Soil Microbial Communities
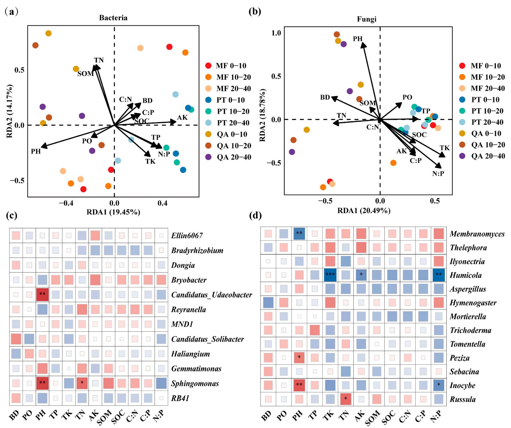
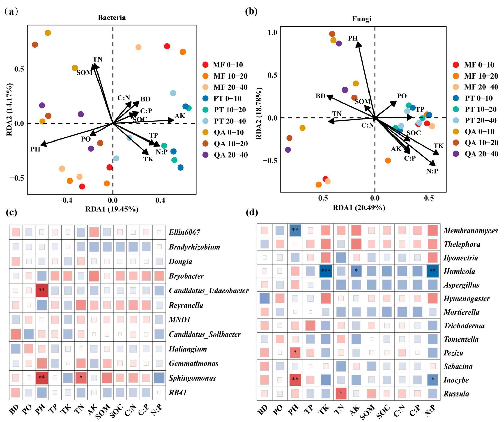
3.7. Correlations Between Soil Parameters and Soil Microbial Communities
4. Discussion
4.1. Variation in Soil Properties Across Forest Types and Soil Depths
4.2. Variation in Soil Microbial Community Across Forest Types and Soil Depths
4.3. Effect of Forest Types on Microbial Co-Occurrence Network
4.4. Variations in the Functions of Soil Microbial Communities Across Forest Types
4.5. Effects of Soil Properties on Microbial Communities
5. Conclusions
Supplementary Materials
Author Contributions
Funding
Institutional Review Board Statement
Informed Consent Statement
Data Availability Statement
Acknowledgments
Conflicts of Interest
References
- Bardgett, R.D.; van der Putten, W.H. Belowground biodiversity and ecosystem functioning. Nature 2014, 515, 505–511. [Google Scholar] [CrossRef]
- Ding, X.X.; Liu, G.L.; Fu, S.L.; Chen, H.Y.H. Tree species composition and nutrient availability affect soil microbial diversity and composition across forest types in subtropical China. Catena 2021, 201, 105224. [Google Scholar] [CrossRef]
- Trivedi, P.; Anderson, I.C.; Singh, B.K. Microbial modulators of soil carbon storage: Integrating genomic and metabolic knowledge for global prediction. Trends Microbiol. 2013, 21, 641–651. [Google Scholar] [CrossRef]
- Chen, Y.; Xi, J.J.; Xiao, M.; Wang, S.L.; Chen, W.J.; Liu, F.Q.; Shao, Y.Z.; Yuan, Z.L. Soil fungal communities show more specificity than bacteria for plant species composition in a temperate forest in China. BMC Microbiol. 2022, 22, 208–221. [Google Scholar] [CrossRef]
- Maron, P.; Sarr, A.; Kaisermann, A.; Lévêque, J.; Mathieu, O.; Guigue, J.; Karimi, B.; Bernard, L.; Dequiedt, S.; Terrat, S.; et al. High microbial diversity promotes soil ecosystem functioning. Appl. Environ. Microbiol. 2018, 84, e02738-17. [Google Scholar] [CrossRef] [PubMed]
- Osburn, E.D.; Yang, G.; Rillig, M.C.; Strickland, M.S. Evaluating the role of bacterial diversity in supporting soil ecosystem functions under anthropogenic stress. ISME Commun. 2023, 3, 66. [Google Scholar] [CrossRef] [PubMed]
- Delgado-Baquerizo, M.; Reich, P.B.; Trivedi, C.; Eldridge, D.J.; Abades, S.; Alfaro, F.D.; Bastida, F.; Berhe, A.A.; Cutler, N.A.; Gallardo, A.; et al. Multiple elements of soil biodiversity drive ecosystem functions across biomes. Nat. Ecol. Evol. 2020, 4, 210–220. [Google Scholar] [CrossRef] [PubMed]
- Wagg, C.; Bender, S.F.; Widmer, F.; Van Der Heijden, M.G.A. Soil biodiversity and soil community composition determine ecosystem multifunctionality. Proc. Natl. Acad. Sci. USA 2014, 111, 5266–5270. [Google Scholar] [CrossRef]
- Lladó, S.; López-Mondéjar, R.; Baldrian, P. Forest soil bacteria: Diversity, involvement in ecosystem processes, and response to global change. Microbiol. Mol. Biol. Rev. 2017, 81, 27. [Google Scholar] [CrossRef]
- Lou, H.; Cai, H.Y.; Fu, R.; Guo, C.; Fan, B.Z.; Hu, H.Q.; Zhang, J.; Sun, L. Effects of wildfire disturbance on forest soil microbes and colonization of ericoid mycorrhizal fungi in northern China. Environ. Res. 2023, 231, 116220. [Google Scholar] [CrossRef]
- Wang, X.L.; Wang, X.L.; Zhang, W.X.; Shao, Y.H.; Zou, X.M.; Liu, T.; Zhou, L.X.; Wan, S.Z.; Rao, X.Q.; Li, Z.; et al. Invariant community structure of soil bacteria in subtropical coniferous and broadleaved forests. Sci. Rep. 2016, 6, 19071. [Google Scholar] [CrossRef]
- Wal, R.v.d. Do herbivores cause habitat degradation or vegetation state transition? Evidence from the tundra. Oikos 2006, 114, 177–186. [Google Scholar] [CrossRef]
- Chen, D.X.; Zhang, Q.Y.; Chen, S.Y.; Lin, Y.Q.; Zhu, Y.M.; Sun, W.W.; Chen, M.J.; Zou, S.Q.; Qian, X. Variations in soil fungal communities: Comparative insights from coniferous and mixed broadleaf-conifer forests. Pedobiologia 2024, 107, 151007. [Google Scholar] [CrossRef]
- Duan, Y.L.; Zhang, J.B.; Petropoulos, E.; Zhao, J.H.; Jia, R.L.; Wu, F.S.; Chen, Y.; Wang, L.L.; Wang, X.Y.; Li, Y.L.; et al. Soil acidification destabilizes terrestrial ecosystems via decoupling soil microbiome. Glob. Change Biol. 2025, 31, e70174. [Google Scholar] [CrossRef]
- Yang, K.; Zhu, J.J.; Zhang, W.W.; Zhang, Q.; Lu, D.L.; Zhang, Y.K.; Zheng, X.; Xu, S.; Wang, G.G. Litter decomposition and nutrient release from monospecific and mixed litters: Comparisons of litter quality, fauna and decomposition site effects. J. Ecol. 2022, 110, 1673–1686. [Google Scholar] [CrossRef]
- Rousk, J.; Bååth, E.; Brookes, P.C.; Lauber, C.L.; Lozupone, C.; Caporaso, J.G.; Knight, R.; Fierer, N. Soil bacterial and fungal communities across a pH gradient in an arable soil. ISME J. 2010, 4, 1340–1351. [Google Scholar] [CrossRef]
- Sheng, M.; Hu, W.; Liu, C.Q.; Niu, M.T.; Jin, R.; Deng, J.J.; Wu, L.B.; Li, P.; Yan, Z.F.; Zhu, Y.G.; et al. Characteristics and assembly mechanisms of bacterial and fungal communities in soils from Chinese forests across different climatic zones. Catena 2024, 245, 108306. [Google Scholar] [CrossRef]
- Liu, L.; Zhu, K.; Krause, S.M.B.; Li, S.P.; Wang, X.; Zhang, Z.C.; Shen, M.W.; Yang, Q.S.; Lian, J.Y.; Wang, X.H.; et al. Changes in assembly processes of soil microbial communities during secondary succession in two subtropical forests. Soil Biol. Biochem. 2021, 154, 108144. [Google Scholar] [CrossRef]
- Beugnon, R.; Bu, W.S.; Bruelheide, H.; Davrinche, A.; Du, J.Q.; Haider, S.; Kunz, M.; Von Oheimb, G.; Perles-Garcia, M.D.; Saadani, M.; et al. Abiotic and biotic drivers of tree trait effects on soil microbial biomass and soil carbon concentration. Ecol. Monogr. 2023, 93, e1563. [Google Scholar] [CrossRef]
- Eisenhauer, N.; Lanoue, A.; Strecker, T.; Scheu, S.; Steinauer, K.; Thakur, M.P.; Mommer, L. Root biomass and exudates link plant diversity with soil bacterial and fungal biomass. Sci. Rep. 2017, 7, 44641. [Google Scholar] [CrossRef]
- Tedersoo, L.; Anslan, S.; Bahram, M.; Drenkhan, R.; Pritsch, K.; Buegger, F.; Padari, A.; Hagh-Doust, N.; Mikryukov, V.; Gohar, D.; et al. Regional-scale in-depth analysis of soil fungal diversity reveals strong pH and plant species effects in Northern Europe. Front. Microbiol. 2020, 11, 1953. [Google Scholar] [CrossRef] [PubMed]
- Prescott, C.E.; Grayston, S.J. Tree species influence on microbial communities in litter and soil: Current knowledge and research needs. For. Ecol. Manag. 2013, 309, 19–27. [Google Scholar] [CrossRef]
- Mitchell, R.J.; Hester, A.J.; Campbell, C.D.; Chapman, S.J.; Cameron, C.M.; Hewison, R.L.; Potts, J.M. Is vegetation composition or soil chemistry the best predictor of the soil microbial community? Plant Soil 2010, 333, 417–430. [Google Scholar] [CrossRef]
- Kitagami, Y.; Matsuda, Y. Forest types matter for the community and co-occurrence network patterns of soil bacteria, fungi, and nematodes. Pedobiologia 2024, 107, 151004. [Google Scholar] [CrossRef]
- Rodríguez-Rodríguez, J.C.; Fenton, N.J.; Bergeron, Y.; Kembel, S.W. Soil and tree phyllosphere microbial communities differ between coniferous and broadleaf deciduous boreal forests. Plant Soil 2023, 488, 233–253. [Google Scholar] [CrossRef]
- Weng, X.H.; Li, J.Y.; Sui, X.; Li, M.S.; Yin, W.P.; Ma, W.C.; Yang, L.B.; Mu, L.Q. Soil microbial functional diversity responses to different vegetation types in the Heilongjiang Zhongyangzhan Black-billed Capercaillie Nature Reserve. Ann. Microbiol. 2021, 71, 26. [Google Scholar] [CrossRef]
- Cesarz, S.; Fender, A.-C.; Beyer, F.; Valtanen, K.; Pfeiffer, B.; Gansert, D.; Hertel, D.; Polle, A.; Daniel, R.; Leuschner, C.; et al. Roots from beech (Fagus sylvatica L.) and ash (Fraxinus excelsior L.) differentially affect soil microorganisms and carbon dynamics. Soil Biol. Biochem. 2013, 61, 23–32. [Google Scholar] [CrossRef]
- Fierer, N.; Strickland, M.S.; Liptzin, D.; Bradford, M.A.; Cleveland, C.C. Global patterns in belowground communities. Ecol. Lett. 2009, 12, 1238–1249. [Google Scholar] [CrossRef]
- Wang, X.J.; Zhang, Z.C.; Yu, Z.Q.; Shen, G.F.; Cheng, H.F.; Tao, S. Composition and diversity of soil microbial communities in the alpine wetland and alpine forest ecosystems on the Tibetan Plateau. Sci. Total Environ. 2020, 747, 141358. [Google Scholar] [CrossRef] [PubMed]
- Djukic, I.; Zehetner, F.; Mentler, A.; Gerzabek, M.H. Microbial community composition and activity in different Alpine vegetation zones. Soil Biol. Biochem. 2010, 42, 155–161. [Google Scholar] [CrossRef]
- Chodak, M.; Niklińska, M. Effect of texture and tree species on microbial properties of mine soils. Appl. Soil Ecol. 2010, 46, 268–275. [Google Scholar] [CrossRef]
- Lange, M.; Eisenhauer, N.; Sierra, C.A.; Bessler, H.; Engels, C.; Griffiths, R.I.; Mellado-Vázquez, P.G.; Malik, A.A.; Roy, J.; Scheu, S.; et al. Plant diversity increases soil microbial activity and soil carbon storage. Nat. Commun. 2015, 6, 6707. [Google Scholar] [CrossRef]
- Zheng, F.L.; Gu, J.W.; Lu, D.H.; Yang, J.M.; Shuai, X.M.; Li, C.; Chen, H.Y. Mixing with native broadleaf trees modified soil microbial communities of Cunninghamia lanceolata monocultures in South China. Front. Microbiol. 2024, 15, 1372128. [Google Scholar] [CrossRef]
- Li, Y.N.; Qian, Z.Y.; Li, D.J. Effects of tree diversity on soil microbial community in a subtropical forest in Southwest China. Eur. J. Soil Biol. 2023, 116, 103490. [Google Scholar] [CrossRef]
- Šnajdr, J.; Valášková, V.; Merhautová, V.; Herinková, J.; Cajthaml, T.; Baldrian, P. Spatial variability of enzyme activities and microbial biomass in the upper layers of Quercus petraea forest soil. Soil Biol. Biochem. 2008, 40, 2068–2075. [Google Scholar] [CrossRef]
- Fierer, N.; Schimel, J.P.; Holden, P.A. Variations in microbial community composition through two soil depth profiles. Soil Biol. Biochem. 2003, 35, 167–176. [Google Scholar] [CrossRef]
- Jiao, S.; Chen, W.M.; Wang, J.L.; Du, N.N.; Li, Q.P.; Wei, G.H. Soil microbiomes with distinct assemblies through vertical soil profiles drive the cycling of multiple nutrients in reforested ecosystems. Microbiome 2018, 6, 146. [Google Scholar] [CrossRef]
- Uroz, S.; Ioannidis, P.; Lengelle, J.; Cébron, A.; Morin, E.; Buée, M.; Martin, F. Functional assays and metagenomic analyses reveals differences between the microbial communities inhabiting the soil horizons of a Norway Spruce plantation. PLoS ONE 2013, 8, e55929. [Google Scholar] [CrossRef]
- Cong, W.; Yu, J.J.; Yu, H.M.; Ding, Y.; Zhang, Y.G. Diversity and community assembly of forest soil microorganisms in different climatic zones. Sci. Silvae Sin. 2022, 58, 70–79. Available online: http://www.linyekexue.net/EN/10.11707/j.1001-7488.20220208 (accessed on 2 August 2025).
- Zhu, W.T.; Xie, F.L.; Li, T.; He, N.J.; Zhang, K.R.; Zhang, Q.F.; Dang, H.S. Species-habitat association of a deciduous broadleaved forest in the subtropical and temperate transition zone. Chin. J. Appl. Ecol. 2021, 32, 2755–2762. [Google Scholar] [CrossRef]
- Yang, J.; Blondeel, H.; Boeckx, P.; Verheyen, K.; De Frenne, P. Responses of the soil microbial community structure to multiple interacting global change drivers in temperate forests. Plant Soil 2024, 496, 641–656. [Google Scholar] [CrossRef]
- Yang, S.; Zhang, Y.; Cong, J.; Wang, M.; Zhao, M.; Lu, H.; Xie, C.; Yang, C.; Yuan, T.; Li, D.; et al. Variations of Soil Microbial Community Structures Beneath Broadleaved Forest Trees in Temperate and Subtropical Climate Zones. Front. Microbiol. 2017, 8, 200. [Google Scholar] [CrossRef]
- Ma, S.; Fa, L.; Wu, D.; WU, S.; Xin, X.; Wang, H.; Pei, S. Soil chemical characteristics of different mixed forest types of planted Pinus tabuliformis in Zhongtiao Mountain. Acta Agric. Boreali-Occident. Sin. 2025, 34, 718–725. [Google Scholar] [CrossRef]
- Mosley, L.M.; Rengasamy, P.; Fitzpatrick, R. Soil pH: Techniques, challenges and insights from a global dataset. Eur. J. Soil Sci. 2024, 75, e70021. [Google Scholar] [CrossRef]
- Zhao, W.; Cao, X.; Li, J.; Xie, Z.; Sun, Y.; Peng, Y. Novel weighting method for evaluating forest soil fertility index: A structural equation model. Plants 2023, 12, 410. [Google Scholar] [CrossRef] [PubMed]
- Lei, J.; Duan, A.; Guo, W.; Zhang, J. Effects of tree species mixing and soil depth on the soil bacterial and fungal communities in Chinese fir (Cunninghamia lanceolata) plantations. Appl. Soil Ecol. 2024, 195, 105270. [Google Scholar] [CrossRef]
- Shamrikova, E.V.; Kondratenok, B.M.; Tumanova, E.A.; Vanchikova, E.V.; Lapteva, E.M.; Zonova, T.V.; Lu-Lyan-Min, E.I.; Davydova, A.P.; Libohova, Z.; Suvannang, N. Transferability between soil organic matter measurement methods for database harmonization. Geoderma 2022, 412, 115547. [Google Scholar] [CrossRef]
- Magoč, T.; Salzberg, S.L. FLASH: Fast length adjustment of short reads to improve genome assemblies. Bioinformatics 2011, 27, 2957–2963. [Google Scholar] [CrossRef]
- Chen, S.F.; Zhou, Y.Q.; Chen, Y.R.; Gu, J. fastp: An ultra-fast all-in-one FASTQ preprocessor. Bioinformatics 2018, 34, i884–i890. [Google Scholar] [CrossRef]
- Callahan, B.J.; McMurdie, P.J.; Rosen, M.J.; Han, A.W.; Johnson, A.J.A.; Holmes, S.P. DADA2: High-resolution sample inference from Illumina amplicon data. Nat. Methods 2016, 13, 581–583. [Google Scholar] [CrossRef] [PubMed]
- Cole, J.R.; Wang, Q.; Cardenas, E.; Fish, J.; Chai, B.; Farris, R.J.; Kulam-Syed-Mohideen, A.S.; McGarrell, D.M.; Marsh, T.; Garrity, G.M. The Ribosomal Database Project: Improved alignments and new tools for rRNA analysis. Nucleic Acids Res. 2009, 37, D141–D145. [Google Scholar] [CrossRef]
- Wang, C.W.; Pan, X.; Yu, W.Y.; Ye, X.H.; Erdenebileg, E.; Wang, C.J.; Ma, L.N.; Wang, R.Z.; Huang, Z.Y.; Indree, T.; et al. Aridity and decreasing soil heterogeneity reduce microbial network complexity and stability in the semi-arid grasslands. Ecol. Indic. 2023, 151, 110342. [Google Scholar] [CrossRef]
- Huang, P.; Shi, H.Y.; Jiang, L.N.; Zhu, D.P.; Zhou, Z.F.; Hou, Z.H.; Ma, X.Y. Soil microbial community and influencing factors of different vegetation restoration types in a typical agricultural pastoral ecotone. Front. Microbiol. 2025, 15, 1514234. [Google Scholar] [CrossRef] [PubMed]
- Wang, M.; Zheng, C.; Li, M.; Pu, W.; Zhang, R.; Liu, Y.; Sui, X. Variations in Arbuscular Mycorrhizal Fungi Communities During Wetland and Forest Succession in Northeast China. Forests 2024, 16, 45. [Google Scholar] [CrossRef]
- Zhou, L.; Sun, Y.J.; Saeed, S.; Zhang, B.; Luo, M. The difference of soil properties between pure and mixed Chinese fir (Cunninghamia lanceolata) plantations depends on tree species. Glob. Ecol. Conserv. 2020, 22, e01009. [Google Scholar] [CrossRef]
- Jobbágy, E.G.; Jackson, R.B. The distribution of soil nutrients with depth: Global patterns and the imprint of plants. Biogeochemistry 2001, 53, 51–77. [Google Scholar] [CrossRef]
- Zhang, Y.Y.; Sun, X.F.; Zhang, L.F.; Li, Y.C.; Wang, C.K.; Wang, X.C. Fine root biomass, production, and turnover rate in a temperate deciduous broadleaved forest in the Maoer Mountain, China. Chin. J. Appl. Ecol. 2021, 32, 3053–3060. [Google Scholar] [CrossRef]
- Yang, C.; Liu, J.J.; Zhang, W.Q. Preliminary report on the measurement of water-holding capacity and nutrient content of litter in majorforest types in Qiao Mountain. J. Northwest For. Coll. 1996, 11, 7–11. [Google Scholar]
- Zarafshar, M.; Vincent, G.; Korboulewsky, N.; Bazot, S. The impact of stand composition and tree density on topsoil characteristics and soil microbial activities. Catena 2024, 234, 107541. [Google Scholar] [CrossRef]
- Gong, S.H.; Zha, T.G.; Zhang, X.X.; Zhang, H.S.; Gao, L.W.; Yu, Y. Responses of litter-soil nutrients to rainfall redistribution in typical stand on loess area of western Shanxi Province. Acta Ecol. Sin. 2024, 44, 7748–7759. [Google Scholar] [CrossRef]
- Dong, X.D.; Gao, P.; Li, T.; Zhang, J.C.; Dong, J.W.; Xu, J.W.; Dun, X.J. Effects of soil microbial community on the litter decomposition in mixed Quercus acutissima Carruth. and Robinia pseudoacacia L. forest. Acta Ecol. Sin. 2021, 41, 2315–2325. [Google Scholar] [CrossRef]
- Yang, B.; Xue, W.Y.; Zhang, W.W.; Lu, Y.L.; Zhang, W.H. Study on development directions and objectives of secondary Quercus acutissima forest based on tree species regeneration characteristics and growth processes models. Acta Ecol. Sin. 2025, 45, 3933–3945. [Google Scholar] [CrossRef]
- Soumare, A.; Sarr, D.; DiÉDhiou, A.G. Potassium sources, microorganisms and plant nutrition: Challenges and future research directions. Pedosphere 2023, 33, 105–115. [Google Scholar] [CrossRef]
- Zhang, P.; Zhang, G.Q.; Zhao, Y.P.; Peng, S.Z.; Chen, Y.M.; Cao, Y. Ecological stoichiometry characteristics of leaf-litter-soil interactions in different forest types in the Loess hilly-gully region of China. Acta Ecol. Sin. 2018, 38, 5087–5098. [Google Scholar] [CrossRef]
- Cui, Y.; Bing, H.; Moorhead, D.L.; Delgado-Baquerizo, M.; Ye, L.; Yu, J.; Zhang, S.; Wang, X.; Peng, S.; Guo, X. Ecoenzymatic stoichiometry reveals widespread soil phosphorus limitation to microbial metabolism across Chinese forests. Commun. Earth Environ. 2022, 3, 184. [Google Scholar] [CrossRef]
- Chen, S.Y.; Xiao, L.; Yuwen, P.Y.; Min, X.X.; Li, P. Seasonal variations and assembly patterns of soil microbial communities in different forest types on the Loess Plateau, China. J. Soil Sci. Plant Nutr. 2025, 25, 1105–1118. [Google Scholar] [CrossRef]
- Tang, J.; Liu, E.; Li, Y.J.; Tang, Y.X.; Tian, Y.; Du, S.H.; Li, H.Y.; Wan, L.; Zhang, Q. Afforestation promotes soil organic carbon and soil microbial residual carbon accrual in a seasonally flooded marshland. Forests 2024, 15, 1542. [Google Scholar] [CrossRef]
- Seitz, V.A.; McGivern, B.B.; Daly, R.A.; Chaparro, J.M.; Borton, M.A.; Sheflin, A.M.; Kresovich, S.; Shields, L.; Schipanski, M.E.; Wrighton, K.C.; et al. Variation in root exudate composition influences soil microbiome membership and function. Appl. Environ. Microbiol. 2022, 88, e00226. [Google Scholar] [CrossRef]
- Fierer, N.; Bradford, M.A.; Jackson, R.B. Toward an ecological classification of soil bacteria. Ecology 2007, 88, 1354–1364. [Google Scholar] [CrossRef]
- Han, X.; Ali, I.; Ullah, S.; Zhang, Y.; Xu, Y.; Yang, M. Ecological benefits of integrating broadleaf tree species into Pinus massoniana monocultures and their impacts on soil fertility microbial diversity and network stability. For. Ecol. Manag. 2025, 586, 122712. [Google Scholar] [CrossRef]
- Fierer, N.; Lauber, C.L.; Ramirez, K.S.; Zaneveld, J.; Bradford, M.A.; Knight, R. Comparative metagenomic, phylogenetic and physiological analyses of soil microbial communities across nitrogen gradients. ISME J. 2012, 6, 1007–1017. [Google Scholar] [CrossRef] [PubMed]
- Nacke, H.; Thürmer, A.; Wollherr, A.; Will, C.; Hodac, L.; Herold, N.; Schöning, I.; Schrumpf, M.; Daniel, R. Pyrosequencing-Based Assessment of Bacterial Community Structure Along Different Management Types in German Forest and Grassland Soils. PLoS ONE 2011, 6, e17000. [Google Scholar] [CrossRef] [PubMed]
- Song, B.; Li, W.B.; Guo, X.; Shi, Y.J.; Zhang, B.Y.; Jin, Y.Q. Soil bacterial community characteristics and construction influencing factors of sunflower and maize plough Layer in Hetao Irrigation District of Inner Mongolia. Chin. J. Soil Sci. 2025, 56, 189–200. [Google Scholar] [CrossRef]
- Wu, F.; Gao, Z.W.; Zhang, R.B.; Shi, R.X.; Liu, M.J.; Hu, J.; Wang, H.; Zhou, Q.P. Effects of warming on soil microbial diversity and functional potential in alpine meadows. J. Beijing For. Univ. 2025, 47, 29–38. [Google Scholar] [CrossRef]
- Gaudel, G.; Xing, L.; Raseduzzaman, M.; Poudel, M.; Dong, W.X.; Hu, C.S. Soil microbes, carbon, nitrogen, and the carbon to nitrogen ratio indicate priming effects across terrestrial ecosystems. J. Soils Sediments 2024, 24, 307–322. [Google Scholar] [CrossRef]
- Griffiths, R.I.; Thomson, B.C.; James, P.; Bell, T.; Bailey, M.; Whiteley, A.S. The bacterial biogeography of British soils. Environ. Microbiol. 2011, 13, 1642–1654. [Google Scholar] [CrossRef] [PubMed]
- Jiang, X.W.; Ma, D.L.; Zang, S.Y.; Zhang, D.Y.; Sun, H.Z. Characteristics of soil bacterial and fungal community of typical forest in the Greater Khingan Mountains based on high-throughput sequencing. Microbiol. China 2021, 48, 1093–1105. [Google Scholar] [CrossRef]
- Eilers, K.G.; Debenport, S.; Anderson, S.; Fierer, N. Digging deeper to find unique microbial communities: The strong effect of depth on the structure of bacterial and archaeal communities in soil. Soil Biol. Biochem. 2012, 50, 58–65. [Google Scholar] [CrossRef]
- Stone, B.W.; Li, J.; Koch, B.J.; Blazewicz, S.J.; Dijkstra, P.; Hayer, M.; Hofmockel, K.S.; Liu, X.-J.A.; Mau, R.L.; Morrissey, E.M. Nutrients cause consolidation of soil carbon flux to small proportion of bacterial community. Nat. Commun. 2021, 12, 3381. [Google Scholar] [CrossRef]
- Kielak, A.M.; Barreto, C.C.; Kowalchuk, G.A.; van Veen, J.A.; Kuramae, E.E. The Ecology of Acidobacteria: Moving beyond Genes and Genomes. Front. Microbiol. 2016, 7, 744. [Google Scholar] [CrossRef]
- Lindahl, B.D.; Tunlid, A. Ectomycorrhizal fungi—Potential organic matter decomposers, yet not saprotrophs. New Phytol. 2015, 205, 1443–1447. [Google Scholar] [CrossRef]
- Ma, Y.S.; Cao, Y.X.; Niu, M.; Zhang, M.G.; Cheng, M.; Wen, Y.L. Investigation of soil microbial characteristics during stand development in Pinus tabuliformis forest in Taiyue Mountain. Environ. Sci. 2024, 45, 2406–2416. [Google Scholar] [CrossRef]
- Xie, L.L.; Yin, C.Y. Seasonal variations of soil fungal diversity and communities in subalpine coniferous and broadleaved forests. Sci. Total Environ. 2022, 846, 157409. [Google Scholar] [CrossRef]
- Li, W.Q.; Huang, Y.X.; Chen, F.S.; Liu, Y.Q.; Lin, X.F.; Zong, Y.Y.; Wu, G.Y.; Yu, Z.R.; Fang, X.M. Mixing with broad-leaved trees shapes the rhizosphere soil fungal communities of coniferous tree species in subtropical forests. For. Ecol. Manag. 2021, 480, 118664. [Google Scholar] [CrossRef]
- Yang, Y.; Cheng, H.; Dou, Y.X.; An, S.S. Plant and soil traits driving soil fungal community due to tree plantation on the Loess Plateau. Sci. Total Environ. 2020, 708, 134560. [Google Scholar] [CrossRef]
- Yang, W.; Jing, X.Y.; Guan, Y.P.; Zhai, C.; Wang, T.; Shi, D.Y.; Sun, W.P.; Gu, S.Y. Response of fungal communities and co-occurrence network patterns to compost amendment in black soil of Northeast China. Front. Microbiol. 2019, 10, 1562. [Google Scholar] [CrossRef] [PubMed]
- Jagadesh, M.; Dash, M.; Kumari, A.; Singh, S.K.; Verma, K.K.; Kumar, P.; Bhatt, R.; Sharma, S.K. Revealing the hidden world of soil microbes: Metagenomic insights into plant, bacteria, and fungi interactions for sustainable agriculture and ecosystem restoration. Microbiol. Res. 2024, 285, 127764. [Google Scholar] [CrossRef]
- Kajihara, K.T.; Hynson, N.A. Networks as tools for defining emergent properties of microbiomes and their stability. Microbiome 2024, 12, 184. [Google Scholar] [CrossRef]
- Shen, F.; Jiang, Y.; Yang, Y.; Yang, L. Long-term impacts of stand density on soil fungal and bacterial communities for targeted cultivation of large-diameter Larix olgensis. For. Ecol. Manag. 2025, 591, 122842. [Google Scholar] [CrossRef]
- Van Der Heijden, M.G.A.; Bardgett, R.D.; Van Straalen, N.M. The unseen majority: Soil microbes as drivers of plant diversity and productivity in terrestrial ecosystems. Ecol. Lett. 2008, 11, 296–310. [Google Scholar] [CrossRef]
- Cao, T.T.; Fang, Y.; Chen, Y.R.; Kong, X.S.; Yang, J.B.; Alharbi, H.; Kuzyakov, Y.; Tian, X.J. Synergy of saprotrophs with mycorrhiza for litter decomposition and hotspot formation depends on nutrient availability in the rhizosphere. Geoderma 2022, 410, 115662. [Google Scholar] [CrossRef]
- Wang, W.B.; Wang, J.J.; Wang, Q.C.; Bermudez, R.S.; Yu, S.H.; Bu, P.T.; Wang, Z.W.; Chen, D.S.; Feng, J. Effects of plantation type and soil depth on microbial community structure and nutrient cycling function. Front. Microbiol. 2022, 13, 846468. [Google Scholar] [CrossRef]
- Dragone, N.B.; Hoffert, M.; Strickland, M.S.; Fierer, N. Taxonomic and genomic attributes of oligotrophic soil bacteria. ISME Commun. 2024, 4, ycae081. [Google Scholar] [CrossRef]
- Jiang, S.; Xing, Y.J.; Liu, G.C.; Hu, C.Y.; Wang, X.C.; Yan, G.Y.; Wang, Q.G. Changes in soil bacterial and fungal community composition and functional groups during the succession of boreal forests. Soil Biol. Biochem. 2021, 161, 108393. [Google Scholar] [CrossRef]
- Xiao, Y.; Chen, L.; Wu, C.; Zhang, Y.; Sun, J. Effects of Pinus tabuliformis and Quercus liaotungensis mixture on morphological characteristics of ectomycorrhizae. Chin. J. Appl. Ecol. 2024, 35, 2099–2107. Available online: https://www.cjae.net/EN/10.13287/j.1001-9332.202408.001 (accessed on 2 August 2025).
- Xu, W.; Zhang, B.; Xu, Q.; Gao, D.; Zuo, H.; Ren, R.; Diao, K.; Chen, Z. Enhanced Carbon Storage in Mixed Coniferous and Broadleaf Forest Compared to Pure Forest in the North Subtropical–Warm Temperate Transition Zone of China. Forests 2024, 15, 1520. [Google Scholar] [CrossRef]
- Kernaghan, G.; Widden, P.; Bergeron, Y.; Paré, S.L. Biotic and abiotic factors affecting ectomycorrhizal diversity in boreal mixed-woods. Oikos 2003, 102, 497–504. [Google Scholar] [CrossRef]
- Suz, L.M.; Kallow, S.; Reed, K.; Bidartondo, M.I.; Barsoum, N. Pine mycorrhizal communities in pure and mixed pine-oak forests: Abiotic environment trumps neighboring oak host effects. For. Ecol. Manag. 2017, 406, 370–380. [Google Scholar] [CrossRef]
- Ding, K.; Zhang, Y.T.; Yrjälä, K.; Tong, Z.K.; Zhang, J.H. The introduction of Phoebe bournei into Cunninghamia lanceolata monoculture plantations increased microbial network complexity and shifted keystone taxa. For. Ecol. Manag. 2022, 509, 120072. [Google Scholar] [CrossRef]
- Liu, S.; Wang, Z.Y.; Niu, J.F.; Dang, K.K.; Zhang, S.K.; Wang, S.Q.; Wang, Z.Z. Changes in physicochemical properties, enzymatic activities, and the microbial community of soil significantly influence the continuous cropping of Panax quinquefolius L. (American ginseng). Plant Soil 2021, 463, 427–446. [Google Scholar] [CrossRef]
- Nakayama, M.; Imamura, S.; Taniguchi, T.; Tateno, R. Does conversion from natural forest to plantation affect fungal and bacterial biodiversity, community structure, and co-occurrence networks in the organic horizon and mineral soil? For. Ecol. Manag. 2019, 446, 238–250. [Google Scholar] [CrossRef]
- An, J.X.; Liu, C.; Wang, Q.; Yao, M.J.; Rui, J.P.; Zhang, S.H.; Li, X.Z. Soil bacterial community structure in Chinese wetlands. Geoderma 2019, 337, 290–299. [Google Scholar] [CrossRef]
- Wang, J.Q.; Shi, X.Z.; Zheng, C.Y.; Suter, H.; Huang, Z.Q. Different responses of soil bacterial and fungal communities to nitrogen deposition in a subtropical forest. Sci. Total Environ. 2021, 755, 142449. [Google Scholar] [CrossRef]
- Lauber, C.L.; Strickland, M.S.; Bradford, M.A.; Fierer, N. The influence of soil properties on the structure of bacterial and fungal communities across land-use types. Soil Biol. Biochem. 2008, 40, 2407–2415. [Google Scholar] [CrossRef]
- Wan, W.J.; Tan, J.D.; Wang, Y.; Qin, Y.; He, H.M.; Wu, H.Q.; Zuo, W.L.; He, D.L. Responses of the rhizosphere bacterial community in acidic crop soil to pH: Changes in diversity, composition, interaction, and function. Sci. Total Environ. 2020, 700, 134418. [Google Scholar] [CrossRef]
- Jeanbille, M.; Buée, M.; Bach, C.; Cébron, A.; Frey-Klett, P.; Turpault, M.P.; Uroz, S. Soil parameters drive the structure, diversity and metabolic potentials of the bacterial communities across temperate Beech Forest soil sequences. Microb. Ecol. 2016, 71, 482–493. [Google Scholar] [CrossRef] [PubMed]
- Sun, X.B.; Wang, Z.C.; Chu, C.J.; Zhang, Y.M.; Chen, H. Contrasting controls on symbiotic and asymbiotic nitrogen fixation rates along altitudinal gradients in subtropical forests. For. Ecosyst. 2025, 14, 100335. [Google Scholar] [CrossRef]
- Lu, Y.P.; Gao, Z.; Zhu, Y.L.; Yao, D.L.; Wang, X.L. Microbial community structure, diversity, and succession during decomposition of kiwifruit litters with different qualities. Microorganisms 2024, 12, 2498. [Google Scholar] [CrossRef] [PubMed]








| Type | Forest Age/a | Slope/° | Altitude/m | Density/ (Trees·hm2) | Average Breast Diameter/cm | Average Tree Height/m |
|---|---|---|---|---|---|---|
| QA | 34 | 15 | 950 | 1095 | 15.3 | 8.9 |
| PT | 43 | 15 | 980 | 900 | 20.1 | 8.8 |
| MF | 42 | 18 | 1000 | 1100 | 14.8 | 6.2 |
| Taxa | Factor | Df | Sum of Sqs | R2 | F | Pr (>F) | Sig. |
|---|---|---|---|---|---|---|---|
| Bacteria | Type | 2 | 0.2421 | 0.2602 | 3.7240 | 0.001 | *** |
| Depth | 2 | 0.0283 | 0.0305 | 0.4359 | 0.981 | ||
| Depth/Type | 4 | 0.0748 | 0.0804 | 0.5749 | 0.975 | ||
| Residual | 18 | 0.5852 | 0.6289 | ||||
| Total | 26 | 0.9304 | 1.0000 | ||||
| Fungi | Type | 2 | 3.7608 | 0.2354 | 3.5807 | 0.024 | * |
| Depth | 2 | 0.7881 | 0.0493 | 0.7503 | 0.552 | ||
| Depth/Type | 4 | 1.9741 | 0.1236 | 0.9398 | 0.491 | ||
| Residual | 18 | 9.4526 | 0.5917 | ||||
| Total | 26 | 15.9756 | 1.0000 |
| Microbial Taxonomy | Network | Nodes/ Edges | Positive Edges/Negative Edges | Average Degree | Average Path Length | Density | Clustering Coefficient | Modularity | Complexity Index |
|---|---|---|---|---|---|---|---|---|---|
| Bacterial | QA | 392/4790 | 84.05/15.95 | 24.429 | 2.834 | 0.063 | 0.653 | 0.602 | 0.034 |
| PT | 395/3382 | 69.34/30.66 | 17.124 | 2.881 | 0.043 | 0.574 | 0.635 | −0.922 | |
| MF | 407/5745 | 86.77/13.23 | 28.231 | 2.640 | 0.070 | 0.642 | 0.547 | 0.888 | |
| Fungi | QA | 130/477 | 90.78/9.22 | 7.338 | 3.203 | 0.057 | 0.681 | 0.723 | −0.342 |
| PT | 166/695 | 74.68/25.32 | 8.373 | 3.186 | 0.051 | 0.525 | 0.598 | −0.089 | |
| MF | 93/520 | 86.54/13.46 | 11.183 | 2.564 | 0.122 | 0.676 | 0.520 | 0.431 |
Disclaimer/Publisher’s Note: The statements, opinions and data contained in all publications are solely those of the individual author(s) and contributor(s) and not of MDPI and/or the editor(s). MDPI and/or the editor(s) disclaim responsibility for any injury to people or property resulting from any ideas, methods, instructions or products referred to in the content. |
© 2025 by the authors. Licensee MDPI, Basel, Switzerland. This article is an open access article distributed under the terms and conditions of the Creative Commons Attribution (CC BY) license (https://creativecommons.org/licenses/by/4.0/).
Share and Cite
Zhang, T.; Dong, X.; Yang, J.; Li, Z.; Zhu, J. Effects of Near-Natural Forest Management on Soil Microbial Communities in the Temperate–Subtropical Transition Zone of China. Microorganisms 2025, 13, 1906. https://doi.org/10.3390/microorganisms13081906
Zhang T, Dong X, Yang J, Li Z, Zhu J. Effects of Near-Natural Forest Management on Soil Microbial Communities in the Temperate–Subtropical Transition Zone of China. Microorganisms. 2025; 13(8):1906. https://doi.org/10.3390/microorganisms13081906
Chicago/Turabian StyleZhang, Tian, Xibin Dong, Jin Yang, Zhenhua Li, and Jiangxiong Zhu. 2025. "Effects of Near-Natural Forest Management on Soil Microbial Communities in the Temperate–Subtropical Transition Zone of China" Microorganisms 13, no. 8: 1906. https://doi.org/10.3390/microorganisms13081906
APA StyleZhang, T., Dong, X., Yang, J., Li, Z., & Zhu, J. (2025). Effects of Near-Natural Forest Management on Soil Microbial Communities in the Temperate–Subtropical Transition Zone of China. Microorganisms, 13(8), 1906. https://doi.org/10.3390/microorganisms13081906

