Abstract
Human skin hosts a diverse array of microorganisms that contribute to its health. Key players in the facial skin microbiome include Cutibacterium acnes and staphylococci, whose colonization patterns may influence dermatological conditions like acne vulgaris. This study examined the facial microbiome composition of 29 individuals, including 14 with moderate to severe acne and 15 with healthy skin, using single locus sequence typing (SLST) amplicon sequencing. The results showed a shift in the relative abundances of C. acnes phylotypes: SLST types A, C, and F were increased in acne, while types H, K, and L were reduced compared to healthy skin. Among staphylococci, the relative abundance of S. epidermidis, S. capitis, and S. saphrophyticus increased in acne, while S. saccharolyticus and S. hominis decreased. The amplicon sequencing approach could also identify a population shift of S. epidermidis: a specific S. epidermidis phylogenetic lineage (type 3) was reduced in acne, while two abundant lineages (types 1 and 2) were elevated. These findings suggest that distinct phylogenetic lineages of both C. acnes and S. epidermidis are linked to healthy versus diseased skin, highlighting a potential role for both microorganisms in disease prevention and aggravation, respectively.
1. Introduction
Acne vulgaris remains one of the most prevalent skin conditions worldwide, impacting the quality of life of millions of people. Multiple factors contribute to acne, including increased sebum production, follicular hyperkeratinization, dysbiosis of the skin microbiome, and an inflammatory cascade [1]. Cutibacterium acnes (C. acnes), a Gram-positive bacterium that typically resides within sebaceous follicles of human skin, is regarded as an important player in acne [2,3,4,5,6,7,8,9,10,11,12]. However, C. acnes is also a ubiquitous colonizer of healthy skin [2,3,4]. In recent years it could be determined that different C. acnes phylotypes are enriched on healthy and acneic skin, respectively [9,10,11,12,13,14,15]. This has been confirmed in culture-dependent as well as culture-independent studies. For culture-independent studies, different techniques were applied, including amplicon-based next-generation sequencing (NGS) [14] and shotgun metagenome sequencing [15]. The use of amplicon-based NGS to determine the relative abundance of C. acnes phylotypes in a given skin sample such as a skin swab takes advantage of the well-resolved population structure of C. acnes. The C. acnes population can be divided into different subspecies and phylotypes, namely IA1, IA2, IB, IC, II, and III [12,13]. Mixed populations of C. acnes can be analyzed with a single locus sequence typing (SLST) scheme that enables the differentiation into ten classes (A to L) [16]. SLST classes A to E correspond to phylotype IA1 strains, whereas SLST classes F, G, H, K, and L correspond to phylotypes IA2, IC, IB, II, and III, respectively. Some SLST classes are associated with acne, whereas others have been identified as markers of healthy skin [11,12,13,14,17]. Acne-associated phylotypes include SLST classes A and C (both phylotype IA1) and F (IA2), whereas healthy skin is colonized with more diverse populations with higher relative abundances of strains belonging to the SLST classes H (IB) and K (II). Acne- and healthy skin-associated phylotypes of C. acnes can differ in their inflammatory potential and their interaction with immune cells [18,19,20]. The underlying mechanisms are incompletely understood. Current data suggest that different phylotypes can express and produce different (levels of) inflammatory proteins or molecules, such as porphyrins, adhesins, CAMP factors, lipases, hyaluronidases, and others. The reader is referred to recent reviews for more details [8,11,12,13,21]. Besides C. acnes, staphylococci are the second most abundant group of bacteria on skin surfaces of the upper body. Staphylococcus epidermidis (S. epidermidis), a coagulase-negative species, is particularly noteworthy for its abundance and diverse roles as a commensal organism. It can be part of the skin’s natural defense mechanism, creating a protective barrier against the colonization of potentially harmful pathogens [22,23]. The species is phylogenetically divided into main clades and is assigned to different sequence types (ST) [24,25,26,27], which refers to a classification based on the sequences of a number of S. epidermidis housekeeping genes, to identify genetic relationships and track strains [28]. Notably, some S. epidermidis STs such as ST2, ST5, ST23, and ST215 have been linked to nosocomial infections, suggesting, at least to some extent, ST-specific differences in the pathogenic potential of S. epidermidis [27,29,30,31]. The lack of an SLST-based scheme to resolve the population of S. epidermidis in skin samples is limiting efforts to identify and study a potential S. epidermidis population dysbiosis in skin diseases such as acne. However, it was previously found that the tuf gene, present in all staphylococci and encoding the Tu elongation factor, is a useful phylogenetic marker to differentiate staphylococcal species [32,33,34,35]. We have further identified a fragment of the tuf gene, designed tuf2, and showed that the tuf2 amplicon NGS allows the unambiguous identification of staphylococcal species and the distinction of phylogenetic clades of S. epidermidis [36]. The potential use of the tuf2 scheme to distinguish phylogenetic lineages of S. epidermidis has not been investigated so far in skin swab samples.
Understanding the differences in the colonization patterns of staphylococci, alongside C. acnes, in acne-prone and healthy skin is essential for deciphering the multifaceted interactions within the skin microbiome. This study aimed to determine differences in the community structures of C. acnes and staphylococci in individuals with moderate/severe acne compared to those with healthy skin.
2. Materials and Methods
2.1. Cohort and Skin Sampling
Swab samples were collected from 29 female volunteers (acne-prone, n = 14; healthy, n = 15) with an age range of 20–44 years from two test sites on the forehead, as described previously [14] (Supplementary Table S1). The acne severity of the individuals was graded according to the Clinical Expert Grading Scale (EXG), developed internally at the institute. EXG scores from 0 to 6 exist; their meaning is further specified in Supplementary Table S2. All included acne-affected participants had an EXG score ≥ 4 (Supplementary Table S2). In brief, an area of 9 cm2 of the forehead was swabbed with a cotton swab, which was pre-moistened in aqueous sampling buffer (50 mM Tris-HCl, 1 mM EDTA, pH 8.0, and 0.5% Tween-20). The swab was vigorously shaken in a tube containing 2 mL of sampling buffer and then removed. The sample was stored at −80 °C before DNA extraction. None of the volunteers had undergone treatment with topical medicine or antibiotics in the last six months. Written informed consent was obtained from all volunteers, and the study was approved by the Institutional Ethics Committee, Bucharest, Romania (10/2020; Study no. 70037).
2.2. DNA Extraction, Polymerase Chain Reaction (PCR), and Sequencing
Prior to DNA extraction, skin swab samples were centrifuged (8000× g, 30 min at 4 °C), and the supernatant was discarded. The pellets were lysed by using lysostaphin (0.05 mg/mL, Sigma, Burlington, VT, USA) and lysozyme (9.5 mg/mL, Sigma, Burlington, VT, USA) for 1 h. DNA was extracted using the DNeasy PowerSoil Kit (Qiagen, Hilden, Germany), following the manufacturer’s instructions. DNA concentrations were measured with the Qubit dsDNA HS Assay (ThermoFisher Scientific, Waltham, MA, USA) using a Qubit fluorometer. The tuf2 PCR (for staphylococcal population analysis) was performed as described previously [14] using the primers tuf2_fw, 5′-ACAGGCCGTGTTGAACGTG-3′ and tuf2_rev, 5′-ACAGTACGTCCACCTTCACG-3′. The SLST amplicon fragment (for C. acnes population analysis) was amplified using the primers 5′-TTGCTCGCAACTGCAAGCA-3′ and 5′-CCGGCTGGCAAATGAGGCAT-3′. PCR reaction mixtures were made in a total volume of 25 µL and comprised 5 µL of DNA sample, 2.5 µL AccuPrime PCR Buffer II (Invitrogen, Waltham, MA, USA), 1.5 µL of each primer (10 µM) (DNA Technology, Risskov, Denmark), 0.15 µL AccuPrime Taq DNA Polymerase High Fidelity (Invitrogen, Waltham, USA), and 14.35 µL of PCR grade water. The PCR reaction was performed using the following cycle conditions: initial denaturation at 94 °C for 2 min, 35 cycles of denaturation at 94 °C for 20 sec, annealing at 55 °C for 30 sec, elongation at 68 °C for 1 min, and final elongation step at 72 °C for 5 min. PCR products were verified on an agarose gel and purified using the Qiagen GeneReadTM Size Selection kit (Qiagen, Hilden, Germany). The concentration of the purified PCR products was measured with a NanoDrop 2000 spectrophotometer (ThermoFisher Scientific, Waltham, MA, USA).
Specific indices and Illumina adapters were attached to the amplicons using the Nextera XT Index kit (Illumina, San Diego, CA, USA). Index PCR was performed using 5 µL of template PCR product, 2.5 µL of each index primer, 12.5 µL of 2× KAPA HiFi HotStart ReadyMix, and 2.5 µL PCR grade water. The thermal cycling scheme was as follows: 95 °C for 3 min, 8 cycles of 30 s at 95 °C, 30 s at 55 °C, and 30 s at 72 °C and a final extension at 72 °C for 5 min. Quantification of the products was performed using the Quant-iT dsDNA HS assay kit and a Qubit fluorometer (Invitrogen GmbH, Karlsruhe, Germany) following the manufacturer’s instructions. MagSi-NGSPREP Plus Magnetic beads (Steinbrenner Laborsysteme GmbH, Wiesenbach, Germany) were used for purification of the indexed products as recommended by the manufacturer, and normalization was performed using the Janus Automated Workstation from Perkin Elmer (Perkin Elmer, Waltham, MA, USA). Sequencing was conducted with an Illumina MiSeq platform using dual indexing and the MiSeq reagent kit v3 (600 cycles) as recommended by the manufacturer.
2.3. Bioinformatics
Sequences (FASTQ format) obtained after demultiplexing the reads and trimming the primers (Cutadapt v. 3.7; [37]) were processed with QIIME2 (v.2023.5) [38]. Paired-end reads were denoised with DADA2 via q2-dada2 [39]; reads with more than two expected errors in either the forward or reverse reads were discarded, and chimeras were removed. Unique sequences obtained through DADA2 were clustered with VSEARCH [40] using q2-vsearch [41] at a 99% identity cut-off against allele databases. All paired-end reads that passed the quality filters were searched against allele databases at a 99% identity cut-off. The database for the staphylococcal amplicon scheme contained all tuf2 alleles from staphylococcal genomes available in GenBank (as of December 2023). The allele database for the C. acnes SLST amplicon scheme contained over 200 alleles; it is available online (http://medbac.dk/slst_server_script.html, accessed on 15 October 2024). Data were normalized, and low abundant features were filtered. Visualization and statistical analyses were conducted in R (v. 4.3.0) using the packages ggplot2 (v. 3.4.2) [42], phyloseq (v 1.44.0) [43], vegan (v. 2.6–4) [44], and ggpubr (v. 0.6.0).
Phylogenetic analysis was performed with MEGA (v.11) [45]. The tuf2 alleles were aligned with MUSCLE [46] using default parameters and phylogeny was reconstructed using the Neighbor-Joining method (test of phylogeny: Bootstrap method with 500 replications) [47]. Parsnp (v.1.7.4) was used for whole genome phylogenetic reconstruction [48]. Default settings were used. Phylogenetic trees were visualized using the Interactive Tree Of Life [49]. The 69 S. epidermidis genomes used for phylogenomic analysis and reconstruction of the tuf2 phylogeny were taken from Ahle et al. [17].
2.4. Statistical Testing
Statistical testing and figures presenting the amplicon data were generated in GraphPad (prism v10). The Wilcoxon rank-sum test was used for all comparisons between healthy and acne cohorts, with statistical thresholds of 0.001 (***), 0.01 (**), and 0.05 (*).
3. Results
3.1. Clinical Examination of the Experimental Area and Global Assessment of the Skin State
Before sampling, a clinical examination of the face (except the nasal pyramid, the vermilion border, the crease in the chin, and the rim of the scalp) of participants with acne-prone skin (n = 14) was performed to count retentional (R) elements (non-inflammatory comedones and microcysts) and inflammatory (I) acne elements (papules and pustules), resulting in a global assessment of the skin state according to the EXG scale (Supplementary Tables S1 and S2). All test subjects included in the control skin group (n = 15) had healthy and unblemished skin: R = 0, I = 0, EXG score = 0. Samples for amplicon-based NGS analysis were taken from all 29 volunteers (acne-prone, n = 14; healthy, n = 15) on two sites of the forehead.
3.2. Determination of the C. acnes Phylotype Dysbiosis
All 29 DNA samples of the collected swabs were analyzed by amplicon-based NGS using the C. acnes SLST scheme (Figure 1A). Thirteen SLST types belonging to eight SLST classes were detected; their average relative abundances differed between the healthy skin (HS) and the acneic skin (AS) groups (Figure 1B,C). The mean relative abundances of a few SLST types changed strongly between HS and AS: A1, 16.1% (HS) vs. 30.6% (AS); F4, 11.8% (HS) vs. 27.2% (AS); K2, 28.6% (HS) vs. 7.2% (AS); H1, 13.4% (HS) vs. 5.7% (AS); D1, 20.1% (HS) vs. 0.9% (AS); F14, 0.0% (HS) vs. 10.1% (AS); C1, and 0.2% (HS) vs. 7.5% (AS). The increase in SLST type F14 in AS is due to their abundance in two AS samples. Overall, the data showed an increased relative abundance of SLST classes A, C, and F in AS compared to HS and a decrease in SLST classes D, H, K, and L. The increased relative abundance of SLST class C and the decrease in SLST classes H and K were statistically significant (Figure 1D). The alpha diversity (Shannon index) did not change significantly between AS and HS (Figure 1E).
Figure 1.
C. acnes phylotype composition in the healthy and acne cohort. (A) SLST amplicon sequencing results of 15 and 14 skin swab samples from healthy individuals and acne patients, respectively. (B) Mean relative abundance of the different C. acnes SLST types for the two cohorts. HS, healthy skin; AS, acneic skin. (C) Mean relative abundance of the different C. acnes SLST classes for the two cohorts. (D) Boxplots for the seven most prevalent SLST classes, showing the variation across samples. The midline of the boxplot represents the median, the upper line represents the upper quartile, and the lower line represents the lower quartile. Wilcoxon rank-sum test; ***: p-value < 0.001; **: p-value < 0.01; *: p-value < 0.05; ns, non-significant (p-values: A, 0.0846; C, 0.0004; D, 0.2242; F, 0.0724; H, 0.0076; K, 0.0209; L, 0.2241). (E) Shannon diversity index (alpha diversity) for the C. acnes population in the acne cohort compared to the healthy cohort. Wilcoxon rank-sum test (p-value 0.78).
3.3. Determination of the Staphylococcal Populations on Acneic and Healthy Skin
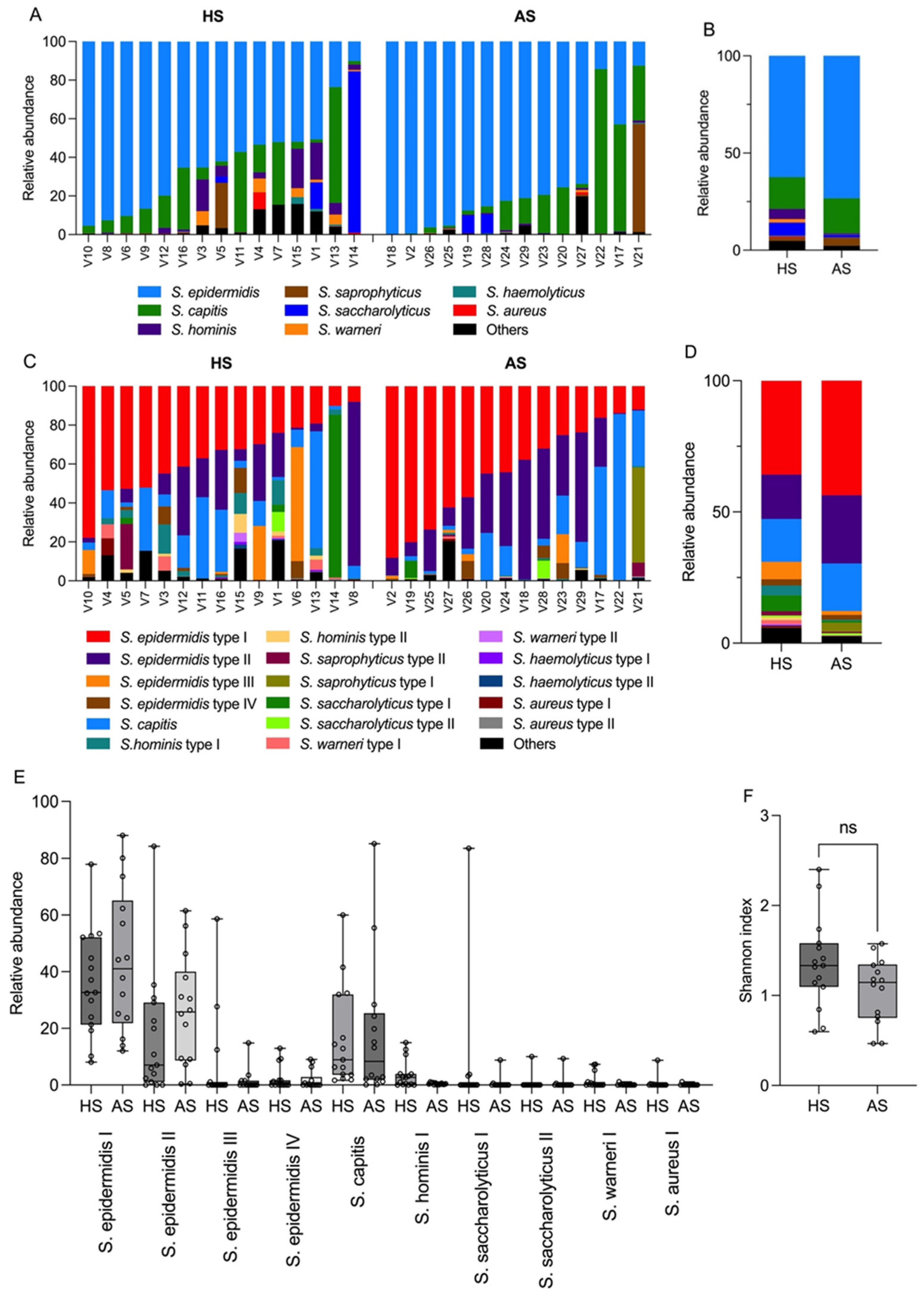
Next, the tuf2 amplicon scheme was used to determine the relative abundances of staphylococcal species. S. epidermidis was the most abundant species on HS (61.9%) and AS (72.9%) among the staphylococci, followed by S. capitis (HS, 16.2%; AS, 18.1%), S. saccharolyticus (HS, 6.7%; AS, 1.3%), S. hominis (HS, 5.2%; AS, 0.4%), and S. saphrophyticus (HS, 1.5%; AS, 4.0%) (Figure 2A,B). Whereas the relative abundance of S. epidermidis, S. capitis, and S. saphrophyticus was increased on AS, a decrease was seen for S. saccharolyticus and S. hominis. The mean relative abundance of S. aureus was below 1% in the healthy and acne cohorts.
Figure 2.
Staphylococcal community composition in the healthy and acne cohort. (A) tuf2 amplicon sequencing results of 15 and 14 skin swab samples from healthy individuals and acne patients, respectively. (B) Mean relative abundances of the main staphylococcal species in the two cohorts. HS, healthy skin; AS, acneic skin. (C) The composition of the staphylococcal population according to the main identified tuf2 alleles. Some species are represented by more than one tuf2 allele, e.g., S. epidermidis with four tuf2 alleles. (D) Mean relative abundance of the staphylococcal population at the subtype level of the two cohorts. (E) Boxplots for the 10 most prevalent staphylococcal tuf2 alleles, showing the variation across samples. The midline of the boxplot represents the median, the upper line represents the upper quartile, and the lower line represents the lower quartile. The Wilcoxon rank-sum test showed no significant difference between HS and AS. (F) Shannon diversity index (alpha diversity) for the staphylococcal population in the acne cohort compared to the healthy cohort. Wilcoxon rank-sum (p-value, 0.1023).
For some staphylococcal species, more than one tuf2 allele belonged to the same species. Regarding S. epidermidis, a search in 69 genomes of S. epidermidis taken from the study of Ahle et al. [17] revealed five different tuf2 alleles (Figure 3A). To investigate if these five tuf2 alleles were found in distinct phylogenetic lineages of S. epidermidis, a core genome phylogenetic reconstruction was performed with the 69 genomes. It was found that the tuf2 gene fragment could serve as a phylogenetic marker to differentiate four phylogenetic lineages of S. epidermidis, subsequently named types 1 to 4 (Figure 3B). Amplicon sequencing could identify four different tuf2 alleles belonging to S. epidermidis, each representing one of the four types of S. epidermidis (Figure 2C). Type 1 is the most abundant S. epidermidis type (HS, 35.8%; AS, 43.6%), followed by type 2 (HS, 16.9%; AS, 25.9%) and type 3 (HS, 6.6%; AS, 1.5%) (Figure 2D). The two more abundant types (1 and 2) were increased in AS, whereas the low abundant type 3 (and type 4) was reduced in AS (Figure 2E). Although these tendencies were found, they were not statistically significant. The Shannon index was increased on HS versus AS but it is not statistically significant (Figure 2F).
Figure 3.
The staphylococcal tuf2 gene fragment can serve as a phylogenetic marker of S. epidermidis. (A) The tuf2 sequences were extracted from 69 S. epidermidis genomes (taken from [17]) and phylogenetically compared. Five tuf2 alleles were found among the 69 strains (alleles (=types) 2–5 are color-coded (type 2, yellow; type 3, green; type 4, blue; type 5, red; type 1 is not color-coded). Bootstrap support (in %) is added to the branches. (B) Core genome phylogeny was reconstructed from the 69 S. epidermidis strains. Strains were color-coded according to their tuf2 alleles (color-code see (A)). Some phylogenetically distinct lineages are represented by different tuf2 alleles, e.g., types 2, 3, and 4. Types 1 and 5 are intermixed.
4. Discussion
The study’s findings highlight a microbial imbalance in acne-prone skin compared to healthy skin. Specifically, C. acnes populations showed notable shifts, with SLST classes A, C, and F being more abundant in acne, while classes D, H, and K were reduced. Statistically significant changes included an increase in SLST class C and a decrease in classes H and K. These results align with previous studies, which reported a relative increase in IA1 strains (SLST classes A–E) and a decline in IB (SLST H) and II (SLST K) strains in acne, despite differences in the typing methods used [9,10,11,12,13,14,15,50,51,52,53]. What are the functional implications of such a C. acnes phylotype shift for skin health? It has been found that acne-associated strains of the IA1 clade seem to have a higher inflammatory potential than other C. acnes strains [18,19,20,53]. The reason is not fully understood. The (increased) production of proinflammatory molecules such as porphyrins or extracellular vesicles could be one reason [18,19,20]. Moreover, strains of SLST class C that contained a linear plasmid were found to be enriched in acne lesions; these strains had a higher inflammatory potential compared to plasmid-negative strains, indicating that the plasmid could encode additional traits with proinflammatory consequences [53]. One other interesting difference between type IA strains (including the acne-associated SLST classes A, C, and F) and type IB/II strains (comprising the healthy skin-associated SLST classes H and K) concerns the hyaluronic acid lyase (HYL), which is involved in the degradation of hyaluronic acid (HA), a major component of the extracellular matrix in the dermis and epidermis. C. acnes expresses different HYL variants: a highly active HYL-IB/II variant produced by strains of phylotypes IB and II that leads to complete degradation of HA and a less active variant HYL-IA produced by strains of phylotype IA, which only partially degrades HA [54]. A recent study found that HA fragments produced by the HYL-IA variant induce a strong TLR2-dependent inflammatory response, in contrast to HA products by HYL-IB/II activity, which leads to a reduced inflammatory response [55]. There are other possible reasons why type IB/II strains seem to be health-beneficial. For example, type IB strains can produce cutimycin, a bacteriocin that is able to control staphylococcal populations in hair follicles [56]. In terms of staphylococcal populations, S. epidermidis, S. capitis, and S. saphrophyticus were more prevalent on acne-prone skin, while S. saccharolyticus and S. hominis were reduced, consistent with earlier findings [14]. It has previously been suggested that specific strains of S. hominis can be health-beneficial by fostering colonization resistance; some strains can produce specific bacteriocins [57] and some strains can produce autoinducing peptides that can inhibit the agr quorum sensing machinery of S. aureus [58]. While the functional implications of S. saccharolyticus skin colonization are unknown, it is noteworthy that some strains harbor a 55 kb plasmid that encodes an antimicrobial gene cluster identical to the recently identified epifadin gene cluster found in some strains of S. epidermidis [59], indicating that some strains of S. saccharolyticus are also involved in fortifying the skin barrier through enhancing colonization resistance.
The role of S. epidermidis in acne is unknown, but a few publications have indicated that S. epidermidis may be a contributing factor [60,61]. One study involved human skin explants co-cultured with bacterial suspensions containing varying ratios of S. epidermidis and C. acnes [61]. It was found that cultures dominated by S. epidermidis induced higher levels of IL-6 compared to those where C. acnes predominated. This suggests that an increased relative abundance of S. epidermidis and/or the expansion of certain S. epidermidis strains could be linked to a heightened inflammatory potential of the skin microbiome. Previous research has not examined potential differences in S. epidermidis strains on AS compared to HS. It is well known that S. epidermidis is a heterogeneous species; strains can have very different functionalities, including those that maintain skin homeostasis and others that act as opportunistic pathogens [23,24,25,26,27]. Thus, examining S. epidermidis to strain-level resolution is important to determine a potential dysbiosis in acne and for subsequent functional studies. Shotgun metagenomics would be a method that could unravel dysbiosis, but this has not been described for S. epidermidis so far to our knowledge. An SLST approach like the existing one for C. acnes has not been developed for S. epidermidis; a two-amplicon approach is available [30], which cannot be easily used for complex samples like skin swabs. Here, we described the use of the tuf2 gene fragment as a possible approach to distinguish at least the main types of S. epidermidis in complex samples. Four distinct S. epidermidis lineages—represented by specific tuf2 alleles—were found in skin samples. S. epidermidis type 1 was the most abundant type on healthy and acneic skin. This type and also type 2 were further increased in acne. Interestingly, S. epidermidis type 3 decreased in acne. This could indicate that different S. epidermidis lineages play distinct host-beneficial or -detrimental roles. Future research is needed to explore the genotypic and phenotypic characteristics of healthy skin-associated type 3 strains and acne-associated types 1 and 2. Interactions between specific lineages/strains of S. epidermidis and C. acnes likely exist; previous research has found S. epidermidis strains with antimicrobial activities that co-colonize healthy skin with C. acnes SLST types H and K [17]. Thus, specific strain/type combinations of S. epidermidis and C. acnes could pave the way for skin microbiome homeostasis. Understanding these microbial interdependencies and interferences could inform targeted treatments for improving skin health.
5. Conclusions
The study reveals shifts in the C. acnes and S. epidermidis populations of acne-prone skin compared to healthy skin. The findings suggest that certain strains of C. acnes but also S. epidermidis contribute to acne pathologies, possibly via acceleration of inflammation, while other phylogenetically distinct strains of C. acnes and S. epidermidis have protective roles, possibly by controlling microbial skin colonization via colonization resistance and other so far unexplored mechanisms. Future research focusing on strain-level interactions and their functional roles could provide insights for developing targeted and personalized treatments to restore and/or maintain skin health.
Supplementary Materials
The following supporting information can be downloaded at https://www.mdpi.com/article/10.3390/microorganisms13020299/s1: Table S1: Features of the cohorts used in this study; Table S2: Overview of the distribution of inflammatory and non-inflammatory lesions based on clinical examination in the acne-prone skin group.
Author Contributions
T.H., H.B., J.G., S.G. and J.H. contributed to the conception and design of the study. C.F. and E.R. performed wet lab benchwork and analyzed data. H.B. contributed to sequence data generation and T.H., H.B., C.F. and E.R. analyzed sequence data. T.H. and H.B. wrote the manuscript. All authors have read and agreed to the published version of the manuscript.
Funding
This research received no external funding.
Institutional Review Board Statement
The study was conducted in accordance with the Declaration of Helsinki, and approved by the Institutional Review Board (survey committee) of EUROFINS EVIC PRODUCT TESTING ROMANIA S.R.L (protocol code STDY-070037 and Oct 2020).
Informed Consent Statement
Informed consent was obtained from all subjects involved in the study.
Data Availability Statement
The amplicon-based NGS data are stored at SRA with the bioproject number PRJNA1173390 and can be accessed at https://www.ncbi.nlm.nih.gov/bioproject/PRJNA1173390 (accessed on 16 October 2024).
Acknowledgments
We would like to thank Manuela Fürstenau for her support in the planning, commissioning, and oversight of the study.
Conflicts of Interest
T.H., J.G., S.G., and J.H. are employees at Beiersdorf AG. The other authors declare no conflicts of interest.
References
- Williams, H.C.; Dellavalle, R.P.; Garner, S. Acne vulgaris. Lancet 2012, 379, 361–372. [Google Scholar] [CrossRef]
- Oh, J.; Byrd, A.L.; Deming, C.; Conlan, S.; Program, N.C.S.; Kong, H.H.; Segre, J.A. Biogeography and individuality shape function in the human skin metagenome. Nature 2014, 514, 59–64. [Google Scholar] [CrossRef] [PubMed]
- Oh, J.; Byrd, A.L.; Park, M.; Program, N.C.S.; Kong, H.H.; Segre, J.A. Temporal Stability of the Human Skin Microbiome. Cell 2016, 165, 854–866. [Google Scholar] [CrossRef] [PubMed]
- Byrd, A.L.; Belkaid, Y.; Segre, J.A. The human skin microbiome. Nat. Rev. Microbiol. 2018, 16, 143–155. [Google Scholar] [CrossRef]
- O’Neill, A.M.; Gallo, R.L. Host-microbiome interactions and recent progress into understanding the biology of acne vulgaris. Microbiome 2018, 6, 177. [Google Scholar] [CrossRef]
- Conwill, A.; Kuan, A.C.; Damerla, R.; Poret, A.J.; Baker, J.S.; Tripp, A.D.; Alm, E.J.; Lieberman, T.D. Anatomy promotes neutral coexistence of strains in the human skin microbiome. Cell Host Microbe 2022, 30, 171–182. [Google Scholar] [CrossRef]
- Ahle, C.M.; Feidenhansl, C.; Brüggemann, H. Cutibacterium acnes. Trends Microbiol. 2023, 31, 419–420. [Google Scholar] [CrossRef]
- Ramasamy, S.; Barnard, E.; Dawson, T.L., Jr.; Li, H. The role of the skin microbiota in acne pathophysiology. Br. J. Dermatol. 2019, 181, 691–699. [Google Scholar] [CrossRef]
- Lomholt, H.B.; Kilian, M. Population genetic analysis of Propionibacterium acnes identifies a subpopulation and epidemic clones associated with acne. PLoS ONE 2010, 5, e12277. [Google Scholar] [CrossRef]
- Fitz-Gibbon, S.; Tomida, S.; Chiu, B.H.; Nguyen, L.; Du, C.; Liu, M.; Elashoff, D.; Erfe, M.C.; Loncaric, A.; Kim, J.; et al. Propionibacterium acnes strain populations in the human skin microbiome associated with acne. J. Investig. Dermatol. 2013, 133, 2152–2160. [Google Scholar] [CrossRef]
- McLaughlin, J.; Watterson, S.; Layton, A.M.; Bjourson, A.J.; Barnard, E.; McDowell, A. Propionibacterium acnes and Acne Vulgaris: New Insights from the Integration of Population Genetic, Multi-Omic, Biochemical and Host-Microbe Studies. Microorganisms 2019, 7, 128. [Google Scholar] [CrossRef] [PubMed]
- Brüggemann, H.; Salar-Vidal, L.; Gollnick, H.P.M.; Lood, R. A Janus-Faced Bacterium: Host-Beneficial and -Detrimental Roles of Cutibacterium acnes. Front. Microbiol. 2021, 12, 673845. [Google Scholar] [CrossRef] [PubMed]
- McDowell, A.; Nagy, I.; Magyari, M.; Barnard, E.; Patrick, S. The opportunistic pathogen Propionibacterium acnes: Insights into typing, human disease, clonal diversification and CAMP factor evolution. PLoS ONE 2013, 8, e70897. [Google Scholar] [CrossRef]
- Feidenhansl, C.; Lund, M.; Poehlein, A.; Lood, R.; Lomholt, H.B.; Brüggemann, H. Cutibacterium and Staphylococcus dysbiosis of the skin microbiome in acne and its decline after isotretinoin treatment. JEADV Clin. Pract. 2024, 3, 1454–1466. [Google Scholar] [CrossRef]
- Schneider, A.M.; Nolan, Z.T.; Banerjee, K.; Paine, A.R.; Cong, Z.; Gettle, S.L.; Longenecker, A.L.; Zhan, X.; Agak, G.W.; Nelson, A.M. Evolution of the facial skin microbiome during puberty in normal and acne skin. J. Eur. Acad. Dermatol. Venereol. 2023, 37, 166–175. [Google Scholar] [CrossRef] [PubMed]
- Scholz, C.F.; Jensen, A.; Lomholt, H.B.; Brüggemann, H.; Kilian, M. A novel high-resolution single locus sequence typing scheme for mixed populations of Propionibacterium acnes in vivo. PLoS ONE 2014, 9, e104199. [Google Scholar] [CrossRef]
- Ahle, C.M.; Stødkilde, K.; Poehlein, A.; Bömeke, M.; Streit, W.R.; Wenck, H.; Reuter, J.H.; Hüpeden, J.; Brüggemann, H. Interference and co-existence of staphylococci and Cutibacterium acnes within the healthy human skin microbiome. Commun. Biol. 2022, 5, 923. [Google Scholar] [CrossRef]
- Yu, Y.; Champer, J.; Agak, G.W.; Kao, S.; Modlin, R.L.; Kim, J. Different Propionibacterium acnes Phylotypes Induce Distinct Immune Responses and Express Unique Surface and Secreted Proteomes. J. Investig. Dermatol. 2016, 136, 2221–2228. [Google Scholar] [CrossRef]
- Johnson, T.; Kang, D.; Barnard, E.; Li, H. Strain-Level Differences in Porphyrin Production and Regulation in Propionibacterium acnes Elucidate Disease Associations. mSphere 2016, 1, e00023-15. [Google Scholar] [CrossRef]
- Cheung, C.T.; Lancien, U.; Corvec, S.; Mengeaud, V.; Mias, C.; Véziers, J.; Khammari, A.; Dréno, B. Pro-inflammatory activity of Cutibacterium acnes phylotype IA1 and extracellular vesicles: An in vitro study. Exp. Dermatol. 2024, 33, e15150. [Google Scholar] [CrossRef]
- Mayslich, C.; Grange, P.A.; Dupin, N. Cutibacterium acnes as an Opportunistic Pathogen: An Update of Its Virulence-Associated Factors. Microorganisms 2021, 9, 303. [Google Scholar] [CrossRef] [PubMed]
- Stacy, A.; Belkaid, Y. Microbial guardians of skin health. Science 2019, 363, 227–228. [Google Scholar] [CrossRef] [PubMed]
- Severn, M.M.; Horswill, A.R. Staphylococcus epidermidis and its dual lifestyle in skin health and infection. Nat. Rev. Microbiol. 2023, 21, 97–111. [Google Scholar] [CrossRef]
- Méric, G.; Miragaia, M.; de Been, M.; Yahara, K.; Pascoe, B.; Mageiros, L.; Mikhail, J.; Harris, L.G.; Wilkinson, T.S.; Rolo, J.; et al. Ecological overlap and horizontal gene transfer in Staphylococcus aureus and Staphylococcus epidermidis. Genome Biol. Evol. 2015, 7, 1313–1328. [Google Scholar] [CrossRef]
- Zhou, W.; Spoto, M.; Hardy, R.; Guan, C.; Fleming, E.; Larson, P.J.; Brown, J.S.; Oh, J. Host-Specific Evolutionary and Transmission Dynamics Shape the Functional Diversification of Staphylococcus epidermidis in Human Skin. Cell 2020, 180, 454–470. [Google Scholar] [CrossRef]
- Conlan, S.; Mijares, L.A.; NISC Comparative Sequencing Program; Becker, J.; Blakesley, R.W.; Bouffard, G.G.; Brooks, S.; Coleman, H.; Gupta, J.; Gurson, N.; et al. Staphylococcus epidermidis pan-genome sequence analysis reveals diversity of skin commensal and hospital infection-associated isolates. Genome Biol. 2012, 13, R64. [Google Scholar] [CrossRef]
- Espadinha, D.; Sobral, R.G.; Mendes, C.I.; Meric, G.; Sheppard, S.K.; Carrico, J.A.; de Lencastre, H.; Miragaia, M. Distinct Phenotypic and Genomic Signatures Underlie Contrasting Pathogenic Potential of Staphylococcus epidermidis Clonal Lineages. Front. Microbiol. 2019, 10, 1971. [Google Scholar] [CrossRef]
- Thomas, J.C.; Vargas, M.R.; Miragaia, M.; Peacock, S.J.; Archer, G.L.; Enright, M.C. Improved multilocus sequence typing scheme for Staphylococcus epidermidis. J. Clin. Microbiol. 2007, 45, 616–619. [Google Scholar] [CrossRef]
- Lee, J.Y.H.; Monk, I.R.; Gonçalves da Silva, A.; Seemann, T.; Chua, K.Y.L.; Kearns, A.; Hill, R.; Woodford, N.; Bartels, M.D.; Strommenger, B.; et al. Global spread of three multidrug-resistant lineages of Staphylococcus epidermidis. Nat. Microbiol. 2018, 3, 1175–1185. [Google Scholar] [CrossRef]
- Rendboe, A.K.; Johannesen, T.B.; Ingham, A.C.; Månsson, E.; Iversen, S.; Baig, S.; Edslev, S.; Jensen, J.S.; Söderquist, B.; Andersen, P.S.; et al. The Epidome—A species-specific approach to assess the population structure and heterogeneity of Staphylococcus epidermidis colonization and infection. BMC Microbiol. 2020, 20, 362. [Google Scholar] [CrossRef]
- Månsson, E.; Bech Johannesen, T.; Nilsdotter-Augustinsson, Å.; Söderquist, B.; Stegger, M. Comparative genomics of Staphylococcus epidermidis from prosthetic-joint infections and nares highlights genetic traits associated with antimicrobial resistance, not virulence. Microb. Genom. 2021, 7, 000504. [Google Scholar] [CrossRef] [PubMed]
- Martineau, F.; Picard, F.J.; Ke, D.; Paradis, S.; Roy, P.H.; Ouellette, M.; Bergeron, M.G. Development of a PCR assay for identification of staphylococci at genus and species levels. J. Clin. Microbiol. 2001, 39, 2541–2547. [Google Scholar] [CrossRef] [PubMed]
- Strube, M.L.; Hansen, J.E.; Rasmussen, S.; Pedersen, K. A detailed investigation of the porcine skin and nose microbiome using universal and Staphylococcus specific primers. Sci. Rep. 2018, 8, 12751. [Google Scholar] [CrossRef]
- McMurray, C.L.; Hardy, K.J.; Calus, S.T.; Loman, N.J.; Hawkey, P.M. Staphylococcal species heterogeneity in the nasal microbiome following antibiotic prophylaxis revealed by tuf gene deep sequencing. Microbiome 2016, 4, 63. [Google Scholar] [CrossRef]
- Iversen, S.; Johannesen, T.B.; Ingham, A.C.; Edslev, S.M.; Tevell, S.; Månsson, E.; Nilsdotter-Augustinsson, Å.; Söderquist, B.; Stegger, M.; Andersen, P.S. Alteration of bacterial communities in anterior nares and skin sites of patients undergoing arthroplasty surgery: Analysis by 16S rRNA and staphylococcal-specific tuf gene sequencing. Microorganisms 2020, 8, 1977. [Google Scholar] [CrossRef]
- Ahle, C.M.; Stødkilde-Jørgensen, K.; Poehlein, A.; Streit, W.R.; Hüpeden, J.; Brüggemann, H. Comparison of three amplicon sequencing approaches to determine staphylococcal populations on human skin. BMC Microbiol. 2021, 21, 221. [Google Scholar] [CrossRef]
- Martin, M. Cutadapt removes adapter sequences from high-throughput sequencing reads. EMBnet J. 2011, 17, 10–12. [Google Scholar] [CrossRef]
- Bolyen, E.; Rideout, J.R.; Dillon, M.R.; Bokulich, N.A.; Abnet, C.C.; Al-Ghalith, G.A.; Alexander, H.; Alm, E.J.; Arumugam, M.; Asnicar, F.; et al. Reproducible, interactive, scalable and extensible microbiome data science using QIIME 2. Nat. Biotechnol. 2019, 37, 852–857. [Google Scholar] [CrossRef]
- Callahan, B.J.; McMurdie, P.J.; Rosen, M.J.; Han, A.W.; Johnson, A.J.; Holmes, S.P. DADA2: High-resolution sample inference from Illumina amplicon data. Nat. Methods 2016, 13, 581–583. [Google Scholar] [CrossRef]
- Rognes, T.; Flouri, T.; Nichols, B.; Quince, C.; Mahé, F. VSEARCH: A versatile open source tool for metagenomics. PeerJ 2016, 4, e2584. [Google Scholar] [CrossRef]
- Rideout, J.R.; He, Y.; Navas-Molina, J.A.; Walters, W.A.; Ursell, L.K.; Gibbons, S.M.; Chase, J.; McDonald, D.; Gonzalez, A.; Robbins-Pianka, A.; et al. Subsampled open-reference clustering creates consistent, comprehensive OTU definitions and scales to billions of sequences. PeerJ 2014, 2, e545. [Google Scholar] [CrossRef] [PubMed]
- Wickham, H. ggplot2. Wiley Interdiscip. Rev. Comput. Stat. 2011, 3, 180–185. [Google Scholar] [CrossRef]
- McMurdie, P.J.; Holmes, S. phyloseq: An R package for reproducible interactive analysis and graphics of microbiome census data. PLoS ONE 2013, 8, e61217. [Google Scholar] [CrossRef]
- Oksanen, J.; Blanchet, F.G.; Kindt, R.; Legendre, P.; Minchin, P.R.; O’hara, R.B. Vegan: Community Ecology Package. R Package Version 2.0-10. 2013. Available online: https://cran.r-project.org/web/packages/vegan/index.html (accessed on 15 October 2024).
- Tamura, K.; Stecher, G.; Kumar, S. MEGA11: Molecular Evolutionary Genetics Analysis Version 11. Mol. Biol. Evol. 2021, 38, 3022–3027. [Google Scholar] [CrossRef]
- Edgar, R.C. MUSCLE: Multiple sequence alignment with high accuracy and high throughput. Nucleic Acids Res. 2004, 32, 1792–1797. [Google Scholar] [CrossRef]
- Saitou, N.; Nei, M. The neighbor-joining method: A new method for reconstructing phylogenetic trees. Mol. Biol. Evol. 1987, 4, 406–425. [Google Scholar]
- Treangen, T.J.; Ondov, B.D.; Koren, S.; Phillippy, A.M. The Harvest suite for rapid core-genome alignment and visualization of thousands of intraspecific microbial genomes. Genome Biol. 2014, 15, 524. [Google Scholar] [CrossRef]
- Letunic, I.; Bork, P. Interactive tree Of life (iTOL) v5: An online tool for phylogenetic tree display and annotation. Nucleic Acids Res. 2021, 49, W293–W296. [Google Scholar] [CrossRef]
- Nakase, K.; Hayashi, N.; Akiyama, Y.; Aoki, S.; Noguchi, N. Antimicrobial susceptibility and phylogenetic analysis of Propionibacterium acnes isolated from acne patients in Japan between 2013 and 2015. J. Dermatol. 2017, 44, 1248–1254. [Google Scholar] [CrossRef]
- Dagnelie, M.; Corvec, S.; Saint-Jean, M.; Bourdès, V.; Nguyen, J.M.; Khammari, A.; Dréno, B. Decrease in diversity of Propionibacterium acnes phylotypes in patients with severe acne on the back. Acta Derm. Venereol. 2018, 98, 262–267. [Google Scholar] [CrossRef]
- Cavallo, I.; Sivori, F.; Truglio, M.; De Maio, F.; Lucantoni, F.; Cardinali, G.; Pontone, M.; Bernardi, T.; Sanguinetti, M.; Capitanio, B.; et al. Skin dysbiosis and Cutibacterium acnes biofilm in inflammatory acne lesions of adolescents. Sci. Rep. 2022, 12, 21104. [Google Scholar] [CrossRef]
- O’Neill, A.M.; Cavagnero, K.J.; Seidman, J.S.; Zaramela, L.; Chen, Y.; Li, F.; Nakatsuji, T.; Cheng, J.Y.; Tong, Y.L.; Do, T.H.; et al. Genetic and functional analyses of Cutibacterium acnes isolates reveal association of a linear plasmid with skin inflammation. J. Investig. Dermatol. 2024, 144, 116–124. [Google Scholar] [CrossRef] [PubMed]
- Nazipi, S.; Stødkilde-Jørgensen, K.; Scavenius, C.; Brüggemann, H. The Skin Bacterium Propionibacterium acnes Employs Two Variants of Hyaluronate Lyase with Distinct Properties. Microorganisms 2017, 5, 57. [Google Scholar] [CrossRef] [PubMed]
- Hajam, I.A.; Katiki, M.; McNally, R.; Lázaro-Díez, M.; Kolar, S.; Chatterjee, A.; Gonzalez, C.; Paulchakrabarti, M.; Choudhury, B.; Caldera, J.R.; et al. Functional divergence of a bacterial enzyme promotes healthy or acneic skin. Nat. Commun. 2023, 14, 8061. [Google Scholar] [CrossRef] [PubMed]
- Claesen, J.; Spagnolo, J.B.; Ramos, S.F.; Kurita, K.L.; Byrd, A.L.; Aksenov, A.A.; Melnik, A.V.; Wong, W.R.; Wang, S.; Hernandez, R.D.; et al. A Cutibacterium acnes antibiotic modulates human skin microbiota composition in hair follicles. Sci. Transl. Med. 2020, 12, eaay5445. [Google Scholar] [CrossRef]
- Fernández-Fernández, R.; Elsherbini, A.M.A.; Lozano, C.; Martínez, A.; de Toro, M.; Zarazaga, M.; Peschel, A.; Krismer, B.; Torres, C. Genomic Analysis of Bacteriocin-Producing Staphylococci: High Prevalence of Lanthipeptides and the Micrococcin P1 Biosynthetic Gene Clusters. Probiotics Antimicrob Proteins 2023. [Google Scholar] [CrossRef]
- Severn, M.M.; Williams, M.R.; Shahbandi, A.; Bunch, Z.L.; Lyon, L.M.; Nguyen, A.; Zaramela, L.S.; Todd, D.A.; Zengler, K.; Cech, N.B.; et al. The Ubiquitous Human Skin Commensal Staphylococcus hominis Protects against Opportunistic Pathogens. mBio 2022, 13, e0093022. [Google Scholar] [CrossRef]
- Torres Salazar, B.O.; Dema, T.; Schilling, N.A.; Janek, D.; Bornikoel, J.; Berscheid, A.; Elsherbini, A.M.A.; Krauss, S.; Jaag, S.J.; Lämmerhofer, M.; et al. Commensal production of a broad-spectrum and short-lived antimicrobial peptide polyene eliminates nasal Staphylococcus aureus. Nat. Microbiol. 2024, 9, 200–213. [Google Scholar] [CrossRef]
- Claudel, J.P.; Auffret, N.; Leccia, M.T.; Poli, F.; Corvec, S.; Dréno, B. Staphylococcus epidermidis: A Potential New Player in the Physiopathology of Acne? Dermatology 2019, 235, 287–294. [Google Scholar] [CrossRef]
- Dagnelie, M.A.; Corvec, S.; Timon-David, E.; Khammari, A.; Dréno, B. Cutibacterium acnes and Staphylococcus epidermidis: The unmissable modulators of skin inflammatory response. Exp. Dermatol. 2022, 31, 406–412. [Google Scholar] [CrossRef]
Disclaimer/Publisher’s Note: The statements, opinions and data contained in all publications are solely those of the individual author(s) and contributor(s) and not of MDPI and/or the editor(s). MDPI and/or the editor(s) disclaim responsibility for any injury to people or property resulting from any ideas, methods, instructions or products referred to in the content. |
© 2025 by the authors. Licensee MDPI, Basel, Switzerland. This article is an open access article distributed under the terms and conditions of the Creative Commons Attribution (CC BY) license (https://creativecommons.org/licenses/by/4.0/).


