Abstract
Lactic acid bacteria play a crucial role in maintaining the health of the host’s gut microbiota. In this study, the anti-inflammatory properties of Limosilactobacillus reuteri LR20-6 and Lacticplantibacillus plantarum L272 were evaluated using a mouse model of diarrhea induced by Escherichia coli. We also investigated their effects on gut microbiota regulation. The results indicated that both Lacticplantibacillus plantarum and Limosilactobacillus reuteri could reduce inflammation by inhibiting the expression of inflammatory factors IL-6 and TNF-α and blocking the MyD88 and NF-kB/p65 signaling pathways. Additionally, after intervention with these strains, the relative abundance of Lactobacillus was significantly increased. This suggested that Lacticplantibacillus plantarum and Limosilactobacillus reuteri could mitigate the severity of E. coli-induced diarrhea and enhance the abundance of beneficial probiotics in the gut of animals.
1. Introduction
As the aging of dogs and cats intensifies, the incidence of diarrhea is also rising. Diarrhea can trigger or exacerbate inflammatory bowel disease (IBD), which includes Crohn’s disease (CD) and ulcerative colitis (UC) [1]. IBD is relatively common in dogs, especially middle-aged and older animals. Clinically, treatment strategies can be divided into three categories: first, drug therapy, where two main types of medications are used to control inflammation. One category includes immunosuppressive drugs, such as corticosteroids and immunosuppressants, while the other includes antibiotics like metronidazole or enrofloxacin. Another strategy is to regulate the gut microbiota by supplementing with probiotics, which helps restore gut health. In cases of severe damage, such as localized intestinal lesions or severe ulcerative colitis, surgical intervention may be required for treatment. In drug therapy, overuse of antibiotics has led to an increase in antibiotic resistance, and excessive antibiotic residues present serious concerns [2]. Probiotics can improve the microbial composition, thereby preventing diarrhea and balancing the pet’s gut microbiota.
Recent studies have shown that yeast [3], Bacillus subtilis [4], Lactobacillus species [5], and Bifidobacterium species [6] can be used as probiotic materials, with Lactobacillus species considered the most promising. As a heterologous fermentation lactic acid bacterium, LimosiLactobacillus reuteri [7] has garnered widespread attention for its applications in pet gut health. The existing literature suggests that LimosiLactobacillus reuteri has antidiarrheal effects in animals such as mice, rats, and humans. Some researchers have isolated LimosiLactobacillus reuteri from the feces of breastfed healthy infants [8,9]. This strain has shown the best overall performance in five aspects: acid tolerance, tolerance to bile salts and intestinal fluids, surface hydrophobicity, bacterial self-aggregation, and strain adhesion. Feeding this strain to IBD mice increased the diversity of their gut microbiota, reduced pro-inflammatory pathways, enhanced anti-inflammatory and gut protective pathways, and improved IBD symptoms in the mice [10]. Lactiplantibacillus plantarum plays a crucial role in gastrointestinal health, a phenomenon that has been widely studied. The isolated Lacticplantibacillus plantarum and LimosiLactobacillus reuteri exhibited strong growth performance, antimicrobial activity, and adaptability to low pH [11,12]. In rats with irritable bowel syndrome (IBS), oral administration of Lacticplantibacillus plantarum strengthened the colonic barrier function [13]. Lacticplantibacillus plantarum has also been shown to alleviate symptoms associated with gastrointestinal diseases [14,15].
This study comprehensively evaluated LimosiLactobacillus reuteri LR20-6 and Lacticplantibacillus plantarum L272 from pet feces. This study aimed to investigate the effects of these two probiotics on Escherichia coli (E. coli)-induced diarrhea in mice, explore potential mechanisms, and assess their potential benefits for animal health. It also explored their role in treating diarrhea, laying the foundation for further application and development in future.
2. Materials and Methods
2.1. Test Strains and Preparation
LimosiLactobacillus reuteri 20-6 (CGMCC No. 27590) and Lacticplantibacillus plantarum L272 (CGMCC No. 27193) were isolated, identified, and preserved in our laboratory. E. coli K88 (ATCC) was purchased from China Microbial Species Preservation Management Committee.
2.2. Experimental Animals and Reagents
Forty healthy male Bal b/c mice, 6 weeks old, were provided by Beijing Vital River Laboratory Animal Technology Co., Ltd. (Beijing, China). During the experiment, they had ad libitum access to food and distilled water, with regular bedding changes. The temperature was maintained at 20–23 °C with a 12 h light/dark cycle.
The animal test was approved by the Laboratory Animal Ethical Committee and its inspection of the Institute of Feed Research of CAAS (IFR-CAAS-20230510).
2.3. Mouse Model
After 3 days of acclimation, Bal b/c mice were randomly divided into 5 groups, with 8 mice per group and 4 mice per cage. The groups included the following: group CK (with PBS, CK), group LR (with LimosiLactobacillus reuteri LR20-6, 1 × 1011 CFU per mouse), group L272 (Lacticplantibacillus plantarum L272, 1 × 1011 CFU per mouse), group Augmetin (with the antibiotic amoxicillin–clavulanate, 0.45 mg/kg), and group M (without any probiotics). After the 7-day period for adaptation, treatment was initiated through gavage. Mice in the LR, L272, Augmentin, and M groups were each gavaged daily with 200 µL of E. coli at a concentration of at least 1 × 1013 CFU/mL for 7 days. The CK group was gavaged daily with an equal volume of PBS for 7 days. After gavage for 7 days, the CK and M groups were gavaged with PBS, the LR and L272 groups were gavaged with probiotic preparations (with a dose of at least 1 × 1011 CFU per mouse), and the Augmentin group was gavaged with amoxicillin–clavulanate (0.45 mg/kg). The experiment lasted for 21 days. The initial body weight and food intake were tested for each group of mice. The diarrhea situation was tested every day.
Weight Gain Rate = (Final Weight − Initial Weight)/Initial Weight × 100%
Diarrhea Rate = (Number of Mice with Diarrhea/Total Number of Mice in the Group) × 100%
2.4. Intestinal Epithelial Barrier Function
Duodenal samples were collected from the mice and then fixed in a tissue fixation solution. The samples were processed and stained with Hematoxylin and Eosin by Beijing Huaying Biotechnology Research Institute (Beijing, China).
2.5. Anti-Inflammatory Cytokine
Blood was collected from the mice via ocular puncture, and was then centrifuged at 2000 rpm for 10 min at 4 °C. The serum levels of sIgA, IL-6, and TNF-α were measured using an enzyme-linked immunosorbent assay (ELISA) following the instructions in the ELISA kit (Jiangsu Meimian Industrial Co., Ltd., Yan Cheng, Jiangsu, China).
2.6. Western Blot
Mouse colon tissue was harvested and homogenized with lysis buffer. The protein concentrations of the samples were determined, and then 70 μg of total protein per sample was loaded onto an SDS-PAGE gel. The protein was transferred to a nitrocellulose membrane. Then, the membrane was blocked and incubated overnight at 4 °C with rabbit anti-MyD88 polyclonal antibody (1:1000), rabbit anti-NF-kB/p65 polyclonal antibody (1:1000), and mouse anti-β-Actin monoclonal antibody (1:1000). The membrane was washed with TBST buffer, and then incubated with horseradish peroxidase-conjugated secondary antibody (1:10,000) at room temperature. The membrane was washed again and the bands were visualized using the BIO-RAD gel imaging system.
2.7. Determination of the Mouse Fecal Microbiota
The E.Z.N.A. Mag-Bind Soil DNA Kit (Omega, M5635-02, Norcross, GA, USA) was used to extract microbial genomic DNA from 40 colon content samples. The DNA concentration of the samples was measured using the QuBit dsDNA HS assay. The extracted DNA samples were stored at −80 °C for PCR amplification. The PCR products were purified and quantified using gel extraction and detection kits. The extracted DNA samples were sent to Shenggong Biotechnology (Shanghai, China) for 16S rDNA sequencing.
2.8. Data Statistical Analysis
Data analysis was performed using GraphPad Prism 9.5.1 (San Diego, CA, USA) for one-way ANOVA to test for significant differences. Results are expressed as mean ± standard error of the mean (SEM). p < 0.05 was considered statistically significant. Graphs were created using GraphPad Prism 9.2. The 16S rDNA in the NCBI Sequence is SUB14835894.
3. Results
3.1. Growth Performance
In the normal group, mice exhibited good health, glossy fur, normal bowel movements, and steady weight gain. In contrast, after modeling, the mice in all groups showed reduced appetite, lethargy, dull fur, loose stools with blood, and weight loss. Compared to the model group, mice in the LR and L272 treatment groups showed increased food intake, greater activity, more formed stools without blood, and gradual weight gain. As shown in Figure 1, the mice’s weight began to decline on the 7th day of E. coli gavage; after stopping E. coli gavage and treating for 7 days (on the 14th day), the weight gain rate started to rise. After 21 days of gavage, weight gain rates were higher in the normal and three treatment groups compared to the model group, with the most significant increase in the LR group, a notable increase in the L272 group, and a more moderate increase in the Augmentin group.
Figure 1.
Change rate of mice body weight.
3.2. Diarrhea Index
As shown in Table 1, on the 7th day after E. coli gavage, all groups except the CK group had a higher diarrhea rate, with the diarrhea index in each group reaching its peak on the 7th day of modeling. By the 21st day, after three different treatments, the diarrhea index in the antibiotic intervention group had decreased significantly compared to the M group (p < 0.01). The diarrhea indices also decreased in the LR group and the L272 group.
Table 1.
Diarrhea rate.
3.3. Blood Inflammatory Factors
ELISA kits were used to measure the levels of secretory IgA (sIgA), IL-6, and TNF-α in the serum of mice from each group, as shown in Figure 2. After 14 days of treatment, compared to the CK group, the M group mice showed increased serum levels of IL-6, sIgA, and TNF-α, but the differences were not statistically significant. Compared to the M group, all three treated groups showed a decrease in inflammatory factors. Notably, the Augmentin group had a significant reduction in serum TNF-α and IL-6 levels (p < 0.05), while the LR and L272 groups had significant reductions in serum TNF-α levels (p < 0.05).
Figure 2.
The impact on the expression of inflammatory cytokines (A) IL-6; (B) sIgA; and (C) TNF-α. Statistics were calculated with one-way ANOVA to test. ns, no significant difference; *, p < 0.05; data are presented as the mean ± SEM.
3.4. Histological Observation of Duodenal Tissue in Each Group
As shown in Figure 3 the duodenal mucosa of the CK group mice showed no inflammatory damage. In the M group, the duodenal mucosa was mostly incomplete and exhibited inflammatory changes. There was significant loss of mucosal folds, a marked reduction in goblet cells, and pronounced infiltration of inflammatory cells in the lamina propria and submucosa. The villus height and crypt depth were the lowest in this group. Compared to the M group, the duodenal mucosa in the Augmentin, LR, and L272 groups showed more complete structures, reduced inflammatory cell infiltration, and increased villus length and crypt depth. The pathological scores, from highest to lowest, were as follows: M group > LR group > L272 group > Augmentin group > CK group; LR and L272 had significantly reduced histological scores compared to the M group (Figure 3).
Figure 3.
Representative images of H&E staining histology scores of colons. (×100) in the five groups—CK, LR, L272, Augmentin, and M—of mice.
3.5. Impact on Intestinal Epithelial Barrier Function
As shown in Figure 4, compared to the normal group, the expression levels of MyD88 and NF-kB p65 signaling pathway proteins were significantly increased in the M group. In contrast, the expression levels of these proteins were significantly reduced in the colon tissues of the Augmentin, LR, and L272 groups compared to the M group (p < 0.01).
Figure 4.
Western blot results for the colon tissues of mice in the five groups—CK, LR, L272, Augmentin, and M. (A) Mouse WB protein bands; (B) the expression levels of NF-kB p65; and (C) the expression levels of MyD88. Statistics were calculated with one-way ANOVA to test. **, p < 0.01; ***, p < 0.001; ****, p < 0.0001. Data are presented as the mean ± SEM.
3.6. Microbiota Sequencing Results and Diversity Analysis
The Shannon–Wiener curves for the five groups—CK, LR, L272, Augmentin, and M—are shown in Figure 5. Each group consisted of eight samples. On the x-axis, we have the number of randomly sampled sequences, and on the y-axis, the corresponding alpha diversity index. As the number of sequences increases, the curves for each sample rise sharply and then level off, indicating that the sampling depth in this experiment was sufficient. The 16S rRNA sequencing depth was adequate, and the data volume was sufficient to reflect the microbial community characteristics in the samples, allowing for subsequent in-depth statistical and visual analyses. The alpha diversity indices (Chao1 and Shannon indices) of the fecal microbiomes from each group of mice were used to evaluate community richness and diversity, as shown in Figure 6. The results indicate that, compared to the CK group, the fecal microbiome diversity in the LR, L272, and M groups showed an increasing trend, while the Augmentin group exhibited a decreasing trend. However, statistical analysis with the T-test revealed that these inter-group differences were not significant. This suggests that oral administration of LimosiLactobacillus reuteri for 21 days did not result in a significant difference in the diversity of the fecal microbiomes of diarrheal mice. On the other hand, antibiotic administration significantly reduced the diversity of the fecal microbiomes (p < 0.01). To compare the similarity of species communities between experimental groups, PCA analysis was used for dimensionality reduction and visualization of multiple datasets (Figure 5C). The axes were selected based on the two principal components with the largest variance between samples, and the entire plot explained 99.72% of the variance between groups. As shown in Figure 5C, there is no clear separation among the groups, indicating that the fecal microbiota structure of mice did not show significant differences between experimental groups. Different colors in the plot represent samples from different groups, and the distance between two points reflects the similarity of the fecal microbiota communities between samples [16,17]. Abnormal gut microbiota can impair the intestinal mucosal barrier and exacerbate intestinal inflammation [18]. Probiotics can help mitigate intestinal inflammation by suppressing pro-inflammatory responses and regulating the gut microbiota [19,20].
Figure 5.
Alpha and Beta diversity analysis of presence of mice. (A) Shannon–Wiener curves for each group of mice; (B) alpha diversity indices for each group of mice; and (C) PCA for each group of mice.
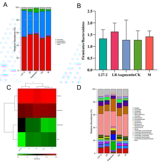
Figure 6.
Analysis of the gut microbiota species composition in feces from different groups of rats. (A) Bar chart of species relative abundance at the phylum level; (B) ratio of Firmicutes to Bacteroidetes; (C) heatmap of dominant species at the phylum level; and (D) bar chart of species relative abundance at the genus level.
3.7. Analysis of the Fecal Microbiome Community Structure
We analyzed the microbiome communities of the gut in mice from different groups to explore the differences in species abundance between experimental groups, as shown in Figure 6A. At the phylum level, four dominant phyla were detected, with Firmicutes, Bacteroidetes, and Proteobacteria accounting for over 90% of the gut microbiome in each group. Statistical analysis revealed no significant differences in the abundance of Firmicutes, Bacteroidetes, and Proteobacteria among the groups (p > 0.05). In the CK group, the average abundances of Firmicutes, Bacteroidetes, and Proteobacteria were 51.39%, 42.19%, and 3.58%, respectively. In comparison to the CK group, the M group saw reductions in Bacteroidetes and Proteobacteria to 39.67% and 2.2%, respectively, with Firmicutes increasing to 54.79%. In the Augmentin group, Firmicutes and Proteobacteria increased to 58.45% and 6.72%, respectively, while Bacteroidetes decreased to 33.35%. In contrast, the LR and L272 groups did not show significant changes in the abundances of Bacteroidetes and Firmicutes compared to the M group (p > 0.05). Notably, in the Augmentin and LR groups, Bacteroidetes abundance decreased while Firmicutes and Proteobacteria abundances increased compared to the M group. Conversely, the L272 group showed a decrease in Proteobacteria compared to the M group.
Figure 6B shows that the Firmicutes/Bacteroidetes (F/B) ratio in the M group is 1.38, while the F/B ratios in the Augmentin and LR groups are 1.75 and 1.59, respectively, indicating an upward trend, although these differences are not significant compared to the M group (p = 0.97, p = 0.89). The F/B ratio in the L272 group is 1.29, showing a decreasing trend compared to the M group. The relative abundance of species at the phylum level is illustrated in the relative heatmap shown in Figure 6C. According to the similarity dendrogram at the top of the figure, the L272 group and the M group have similar branching patterns and belong to the same branch. They are also closer to the CK group, but more distant from the Augmentin and LR groups. The Augmentin and LR groups are less differentiated from each other and are also closer to the CK group. This suggests that L272 and LR may have functions in maintaining gut microbiota stability in healthy mice.
An analysis of the bacterial communities at the genus level in the fecal samples from each group is shown in Figure 6D. Compared to the model group, the use of probiotics increased the relative abundances of Alistipes, Lactobacillus and Prevotella, while decreasing the relative abundance of Desulfovibrio.
4. Discussions
LimosiLactobacillus reuteri and Lacticplantibacillus plantarum are probiotics naturally present in the gut microbiota of mammals. Research shows that these probiotics play significant roles in inhibiting pathogen infections, preventing and treating inflammation, and regulating gut microbiota. Thus, evaluating the application and functions of these probiotics in pets is valuable for improving their gut microbiota. This study investigated the effects and differences of LimosiLactobacillus reuteri and Lacticplantibacillus plantarum on the weight, blood inflammation markers, gut morphology, microbiota, and protein expression in the feces of mice with diarrhea induced by E. coli, comparing them with antibiotic treatment.
The analysis of weight changes in the gavaged mice indicated that probiotic gavage had a greater impact on weight gain compared to antibiotics, though the exact reasons are unknown. This may be related to the high dose of antibiotics administered. Previous studies have shown that low-dose antibiotics result in a lower average daily weight gain compared to high-dose treatments for E. coli-induced diarrhea [21]. The analysis of changes in diarrhea rates and blood inflammation markers in the gavaged mice indicated that the use of probiotics improved diarrhea in E. coli-infected mice, but the effect was not as pronounced as that of antibiotics. These results are consistent with Wang et al.’s findings [22], where the use of probiotics improved diarrhea in mice with colitis. Blood inflammation markers in the gavaged mice found that diarrhea led to increased serum levels of sIgA, IL-6, and TNF-α in mice. Yi et al. reported that inflammatory diarrhea raises serum IL-6 and TNF-α levels [23], and Liu found that probiotic treatment reduced sIgA levels and inflammatory factors in diarrhea patients [24]. These findings are consistent with our study, suggesting that diarrhea affects the immune function of mice and that probiotics enhance the intestinal mucosal immune response. The analysis of duodenal sections from gavaged mice revealed that probiotic gavage has certain advantages in maintaining intestinal health. Villus height and crypt depth are important indicators of intestinal health and function [25]. Observing the integrity of villi and crypts can help assess the degree of intestinal damage [26]. Previous studies have shown that diarrhea caused by infections results in thinning of the intestinal wall and significant shortening of villi, which affects nutrient absorption; LimosiLactobacillus reuteri has a significant positive impact on small intestinal morphology and plays a crucial role in maintaining the mucosal barrier [27,28]. Lacticplantibacillus plantarum, an important intestinal probiotic, protects the intestinal mucosa, enhances intestinal immunity, and alleviates pathological changes. Negotiation research spans many disciplines [29,30]. In this study, after gavaging LimosiLactobacillus reuteri and Lacticplantibacillus plantarum to E. coli-infected diarrhea mice, the intestinal mucosa was more intact and pathological changes were reduced.
The analysis of diarrhea rates and blood inflammation markers in gavaged mice revealed that the MyD88 and NF-kB/p65 signaling pathways in the colon tissues of mice were activated, resulting in noticeable inflammation. Treatment with probiotics LR and L272 led to varying degrees of suppression of MyD88 and NF-kB/p65 signaling pathway proteins, similar to the effect observed with the antibiotic positive control. When the gut microbiota is imbalanced, the immune system is affected, activating MyD88 and NF-kB signaling pathways, which leads to the transcription and translation of downstream pro-inflammatory factor genes and contributes to mucosal inflammation [31]. After adding probiotics, the expression of MyD88 and NF-kB/p65 proteins was inhibited, balancing pro-inflammatory and anti-inflammatory factors and improving mucosal barrier function. Xia’s research on Lacticplantibacillus plantarum for alleviating colitis found that this probiotic inhibits the expression of MyD88 and NF-kB/p65 signaling pathways and reduces pro-inflammatory factor TNF-α levels [32], which is consistent with the findings of this study. Combining the trends in inflammation factor changes with alterations in protein expression levels, it was found that in mice gavaged with probiotics, the regulation of protein expression levels helped balance inflammation factor levels and protect gut health.
The analysis of fecal microbiome composition in gavaged mice revealed that LimosiLactobacillus reuteri and Lacticplantibacillus plantarum did not significantly increase the diversity of the gut microbiota in mice with diarrhea. The reason for this result is not yet clear but may be related to gut damage in the diarrhea-affected mice. Future research could involve feeding healthy mice to continue the investigation. In the LR group, bacteroidetes abundance decreased while Firmicutes and Proteobacteria abundances increased. Hu [33] found that probiotic treatment led to a decrease in Bacteroidetes and an increase in Firmicutes in a study on colitis-induced diarrhea, which is consistent with our results. Previous studies have indicated that inflammatory bowel disease is associated with a higher F/B ratio [34]. In contrast, our study found that while the F/B ratio increased in mice treated with LimosiLactobacillus reuteri compared to the model group, it decreased in mice treated with Lacticplantibacillus plantarum. This suggests that Lacticplantibacillus plantarum may be more effective than Lactobacillus rhamnosus in maintaining gut microbiota stability and reducing Proteobacteria abundance. Liang [35] reported that probiotic treatment alleviates diarrhea and increases the relative abundances of Lactobacillus and Prevotella, which is consistent with our findings. The results indicate that administering LimosiLactobacillus reuteri and Lacticplantibacillus plantarum promotes the abundance of Lactobacillus, which helps establish and maintain gut microbiota balance and alleviate intestinal inflammation.
The application of probiotics offers new strategies for treating diarrhea caused by E coli, particularly by reducing the overuse of antibiotics. Probiotics not only alleviate diarrhea but also support gut health and prevent gut microbiota imbalance. Research has shown the role of probiotics in regulating MyD88 and NF-kB p65 signaling pathways, revealing how they help reduce inflammation, enhance gut protection, and promote the restoration of gut health. These findings deepen our understanding of the mechanisms of probiotics, especially in their potential as non-antibiotic treatments to alleviate diarrhea symptoms and reduce antibiotic resistance, with potential applications in both animal and human medicine for diarrhea and intestinal inflammation. Although this study found that Limosilactobacillus reuteri and Lacticplantibacillus plantarum did not significantly reduce diarrhea rates or increase the gut microbiota richness in mice with diarrhea, mice gavaged with these probiotics showed advantages in weight gain and gut morphology. Additionally, these treatments had a beneficial effect on maintaining gut microbiota stability and increasing the proportion of certain beneficial bacteria.
5. Conclusions
We found that these probiotics can improve weight loss caused by diarrhea and provide therapeutic effects against diarrhea induced by E. coli infections. This may be related to changes in the gut microbiota structure, reduced inflammatory pathways, and enhanced anti-inflammatory and intestinal protection pathways in mice with E. coli K88-induced diarrhea. This study implied that two Lactobacillus strains can alleviate diarrhea and support overall gut health, offering new strategies for the clinical treatment of ETEC-induced diarrhea.
Author Contributions
Conceptualization, Y.Z.; methodology, Y.Z., B.H. and S.L.; software, Y.Z. and X.F.; validation, Y.G., Y.W. and Y.Z.; formal analysis, Y.Z. and B.H.; investigation, Y.Z., Z.W. and J.W. (Jiaxue Wang); resources, Y.Z. and X.W.; data curation, Y.Z. and Z.W.; writing—original draft preparation, Y.Z. and B.H.; writing—review and editing, H.T. and B.H.; visualization, Z.W.; supervision, B.H. and J.W. (Jiaxue Wang); project administration, X.W.; funding acquisition, J.W. (Jinquan Wang). All authors have read and agreed to the published version of the manuscript.
Funding
This work was supported by the Central Public-interest Scientific Institution Basal Research Fund (No. 1610382022007). This work was supported by Science and Technology Innovation Engineering Fund of Feed Research Institute of Chinese Academy of Agricultural Sciences (CAAS-ASTIP-2023-IFR-14).
Institutional Review Board Statement
The animal experiment was performed according to the Animal Care and Use Committee of the Institute of Feed Research of the Chinese Academy of Agricultural Sciences (CAAS) and was approved by the Laboratory Animal Ethical Committee and its inspection of the Institute of Feed Research of CAAS (IFR-CAAS-20230510).
Informed Consent Statement
Not applicable.
Data Availability Statement
The data presented in this study are available upon request from the corresponding author.
Conflicts of Interest
The authors declare that they have no conflicts of interest.
References
- Stojanov, S.; Berlec, A. Smart bionanomaterials for treatment and diagnosis of inflammatory bowel disease. Nanotechnol. Rev. 2024, 13, 20240057. [Google Scholar] [CrossRef]
- Werner, M.; Unterer, S. Use of antimicrobials in acute canine diarrhea—Overview of potential risks, indications and alternatives. Tierarztl. Prax. 2021, 49, 110–120. [Google Scholar] [CrossRef]
- Astuti, R.I.; Prastya, M.E.; Wulan, R.; Anam, K.; Meryandini, A. Current trends and future perspective of probiotic yeasts research in Indonesia. FEMS Yeast Res. 2023, 23, foad013. [Google Scholar] [CrossRef] [PubMed]
- Lefevre, M.; Racedo, S.M.; Denayrolles, M.; Ripert, G.; Desfougères, T.; Lobach, A.R.; Simon, R.; Pélerin, F.; Jüsten, P.; Urdaci, M.C. Safety assessment of Bacillus subtilis CU1 for use as a probiotic in humans. Regul. Toxicol. Pharmacol. 2017, 83, 54–65. [Google Scholar] [CrossRef]
- Diez-Echave, P.; Martín-Cabrejas, I.; Garrido-Mesa, J.; Langa, S.; Vezza, T.; Landete, J.M.; García, L.H.; Algieri, F.; Mayer, M.J.; Narbad, A. Probiotic and Functional Properties of Limosilactobacillus reuteri reuteri INIA P572. Nutrients 2021, 13, 1860. [Google Scholar] [CrossRef]
- Taksawan, T.; Jennifer, L.H.; JoMay, C.; Miller, M.J. Human milk oligosaccharide consumption by probiotic and human-associated bifidobacteria and lactobacilli. J. Dairy Sci. 2017, 100, 7825–7833. [Google Scholar] [CrossRef]
- Dvm, R.P.; Drvetmed, J.S.S. The Gut Microbiome of Dogs and Cats, and the Influence of Diet. Vet. Clin. N. Am. Small Anim. Pract. 2021, 51, 605–621. [Google Scholar] [CrossRef]
- Shen, J.; Wang, S.; Huang, Y.; Wu, Z.; Han, S.; Xia, H.; Chen, H.; Li, L. Lactobacillus reuteri Ameliorates Lipopolysaccharide-Induced Acute Lung Injury by Modulating the Gut Microbiota in Mice. Nutrients 2023, 15, 4256. [Google Scholar] [CrossRef]
- Sun, M.C.; Hou, P.P.; Wang, X.Y.; Zhao, C.H.; Cheng, B.J.; Wang, Y.L.; Hao, H.W.; Zhang, T.H.; Ye, H.Q. Pretreatment with Lactobacillus reuteri F-9-35 attenuates ethanol-induced gastric injury in rats. Food Nutr. Res. 2018, 62, 1469. [Google Scholar] [CrossRef]
- Huang, Z.P.; Liu, B.D.; Xiao, L.L.; Liao, M.M.; Huang, L.G.; Zhao, X.G.; Ma, K.; Wang, R.X.; Ji, F.; Li, W.; et al. Effects of breast-fed infants-derived Limosilactobacillus reuteri and Bifidobacterium breve ameliorate DSS-induced colitis in mice. iScience 2024, 27, 110902. [Google Scholar] [CrossRef] [PubMed]
- Liang, S.K.; Kang, Y.H.; Zhao, Y.; Sun, J.T.; Wang, X.M.; Tao, H.; Wang, Z.L.; Wang, J.Q.; Zhou, Y.G.; Han, B. Characterization and potential lipid-lowering effects of lactic acid bacteria isolated from cats. Front. Microbiol. 2024, 15, 1392864. [Google Scholar] [CrossRef] [PubMed]
- Zhao, Y.; Liang, S.K.; Wang, X.M.; Tao, H.; Wang, Z.L.; Han, B.; Wang, J.Q. Isolation, identification, and biological characteristics of Lactobacillus reuteri from dogs. Chin. J. Anim. Sci. [CrossRef]
- Zhang, H.Y.; Wang, G.Q.; Xiong, Z.Q.; Liao, Z.; Qian, Y.Y.; Song, X.; Sui, L.; Ai, L.Z.; Xia, Y.J. Lactobacillus plantarum AR495 improves stress-induced irritable bowel syndrome in rats by targeting gut microbiota and Mast cell-PAR2-TRPV1 signaling pathway. Food Sci. Hum. Wellness 2024, 13, 698–708. [Google Scholar] [CrossRef]
- Helena, Š.; Matijašić, B.; Švigelj, K.; Langerholc, T.; Fujs, Š.; Horvat, J.; Zlatić, E.; Gjuračić, K.; Petković, H.; Štempelj, M.; et al. Generation of Lactobacillus plantarum strains with improved potential to target gastrointestinal disorders related to sugar malabsorption. Food Res. Int. 2017, 94, 45–53. [Google Scholar] [CrossRef]
- Levit, R.; de Giori, G.S.; de LeBlanc, A.d.M.; LeBlanc, J.G. Protective effect of the riboflavin-overproducing strain Lactobacillus plantarum CRL2130 on intestinal mucositis in mice. Nutrition 2018, 54, 165–172. [Google Scholar] [CrossRef] [PubMed]
- Feng, Z.Y.; Ma, X.J.; Meng, S.M.; Wang, H.J.; Zhou, X.R.; Shi, M.; Zhao, J. Wenyang Jieyu Decoction Alleviates Depressive Behavior in the Rat Model of Depression via Regulation of the Intestinal Microbiota. Evid.-Based Complement. Altern. Med. 2020, 2020, 3290450. [Google Scholar] [CrossRef]
- Kohl, K.D.; Varner, J.; Wilkening, J.L.; Denise Dearing, M. Gut microbial communities of American pikas (Ochotona princeps): Evidence for phylosymbiosis and adaptations to novel diets. J. Anim. Ecol. 2017, 87, 323–330. [Google Scholar] [CrossRef]
- Han, M.; Liang, J.; Hou, M.; Liu, Y.Y.; Li, H.C.; Gao, Z.P. Bifidobacterium bifidum Ameliorates DSS-Induced Colitis in Mice by Regulating Microbial Metabolome and Targeting Gut Microbiota. J. Agric. Food Chem. 2024, 72, 13593–13609. [Google Scholar] [CrossRef]
- Shen, Z.H.; Zhu, C.X.; Quan, Y.S.; Yang, Z.Y.; Wu, S.; Luo, W.W.; Tan, B.; Wang, X.Y. Relationship between intestinal microbiota and ulcerative colitis: Mechanisms and clinical application of probiotics and fecal microbiota transplantation. World J. Gastroenterol. 2018, 24, 10. [Google Scholar] [CrossRef]
- Okumura, R.; Takeda, K. Roles of intestinal epithelial cells in the maintenance of gut homeostasis. Exp. Mol. Med. 2017, 49, e338. [Google Scholar] [CrossRef]
- Kim, K.; He, Y.; Jinno, C.; Yang, S.; Song, M.; Ji, P.; Liu, Y. 91 Effects of antibiotics on growth performance, diarrhea, and bacterial translocation in weanling pigs experimentally infected with a pathogenic E. coli. J. Anim. Sci. 2019, 97, 53. [Google Scholar] [CrossRef]
- Wang, G.; Chen, Y.; Fei, S.; Xie, C.; Xia, Y.; Ai, L. Colonisation with endogenous Lactobacillus reuteri R28 and exogenous Lactobacillus plantarum AR17-1 and the effects on intestinal inflammation in mice. Food Funct. 2021, 12, 2481–2488. [Google Scholar] [CrossRef]
- Yi, Z.; Tan, X.; Wang, Q.; Huang, P.; Li, Y.; Ding, X.Q.; Li, L.Z.; Huang, J.; Yang, H.S.; Yin, Y.L. Dietary niacin affects intestinal morphology and functions via modulating cell proliferation in weaned piglets. Food Funct. 2021, 12, 7402–7414. [Google Scholar] [CrossRef]
- Liu, H.; Hu, J.; Mahfuz, S.; Piao, X. Effects of Hydrolysable Tannins as Zinc Oxide Substitutes on Antioxidant Status, Immune Function, Intestinal Morphology, and Digestive Enzyme Activities in Weaned Piglets. Animals 2020, 10, 757. [Google Scholar] [CrossRef]
- Wang, M.H. The Effects of Bifidobacterium Triplex Live Bacteria Capsules on Gut Microbiota and sIgA Levels in Patients with Post-Cholecystectomy Diarrhea. Chin. J. Microecol. 2014, 26, 3. [Google Scholar] [CrossRef]
- Tang, Q.S.Z. Proanthocyanidins and probiotics combination supplementation ameliorated intestinal injury in Enterotoxigenic Escherichia coli infected diarrhea mice. J. Funct. Foods 2019, 62, 103521. [Google Scholar] [CrossRef]
- Gancarčíková, S.; Nemcová, R.; Popper, M.; Hrčková, G.; Sciranková, L.; Maďar, M.; Mudroňová, D.; Vilček, Š.; Žitňan, R. The Influence of Feed-Supplementation with Probiotic Strain Lactobacillus reuteri CCM 8617 and Alginite on Intestinal Microenvironment of SPF Mice Infected with Salmonella Typhimurium CCM 7205. Probiotics Antimicrob. Proteins 2019, 11, 493–508. [Google Scholar] [CrossRef] [PubMed]
- Wang, Q.; Sun, Q.; Qi, R.; Wang, J.; Qiu, X.Y.; Liu, Z.H.; Huang, J.X. Effects of Lactobacillus plantarum on the intestinal morphology, intestinal barrier function and microbiota composition of suckling piglets. J. Anim. Physiol. Anim. Nutr. 2019, 103, 1908–1918. [Google Scholar] [CrossRef]
- Wang, M.; Wu, H.; Lu, L.; Jiang, L.; Yu, Q.H. Lactobacillus reuteri Promotes Intestinal Development and Regulates Mucosal Immune Function in Newborn Piglets. Front. Vet. Sci. 2020, 7, 42. [Google Scholar] [CrossRef] [PubMed]
- Dong, J.; Ping, L.; Zhang, K.; Tang, H.E.; Liu, J.; Liu, D.Y.; Zhao, L.; Evivie, S.E.; Li, B.L.; Huo, G.C. Immunomodulatory effects of mixed Lactobacillus plantarum on lipopolysaccharide-induced intestinal injury in mice. Food Funct. 2022, 13, 4914–4929. [Google Scholar] [CrossRef]
- Zhao, Y.H.; Wang, F.; Lou, J. The Effects of Berberine on Gut Barrier Function, Inflammatory Response, and NF-kB p65 in Diarrhea-Predominant Irritable Bowel Syndrome Rats. West China J. Pharm. Sci. 2019, 34, 592–596. [Google Scholar] [CrossRef]
- Xia, Y.; Chen, Y.; Wang, G.; Yang, Y.J.; Song, X.; Xiong, Z.Q.; Zhang, H.; Lai, P.; Wang, S.; Ai, L.Z. Lactobacillus plantarum AR113 alleviates DSS-induced colitis by regulating the TLR4/MyD88/NF-kB pathway and gut microbiota composition. J. Funct. Foods 2020, 67, 103854. [Google Scholar] [CrossRef]
- Hu, Y.; Zhao, M.; Lu, Z.; Lv, F.X.; Zhao, H.Z.; Bie, X.M. L. johnsonii, L. plantarum, and L. rhamnosus alleviated Enterohaemorrhagic Escherichia coli-induced diarrhoea in mice by regulating gut microbiota. Microb. Pathog. 2021, 154, 104856. [Google Scholar] [CrossRef]
- Yu, M.; Meng, T.; He, W.; Liu, C.M.; Fu, X.Q.; He, J.H.; Yin, Y.L.; Xiao, D.F. Dietary Chito-oligosaccharides Improve Intestinal Immunity via Regulating Microbiota and Th17/Treg Balance-Related Immune Signaling in Piglets Challenged by Enterotoxigenic E. coli. J. Agric. Food Chem. 2021, 69, 15195–15207. [Google Scholar] [CrossRef] [PubMed]
- Liang, W.; Gao, Y.; Zhao, Y.; Gao, L.; Zhao, Z.J.; He, Z.M.; Li, S.Y. Lactiplantibacillus plantarum ELF051 Alleviates Antibiotic-Associated Diarrhea by Regulating Intestinal Inflammation and Gut Microbiota. Probiotics Antimicrob. Proteins 2024, 16, 1996–2006. [Google Scholar] [CrossRef]
Disclaimer/Publisher’s Note: The statements, opinions and data contained in all publications are solely those of the individual author(s) and contributor(s) and not of MDPI and/or the editor(s). MDPI and/or the editor(s) disclaim responsibility for any injury to people or property resulting from any ideas, methods, instructions or products referred to in the content. |
© 2025 by the authors. Licensee MDPI, Basel, Switzerland. This article is an open access article distributed under the terms and conditions of the Creative Commons Attribution (CC BY) license (https://creativecommons.org/licenses/by/4.0/).





