IFI204 Restricts Mannheimia haemolytica Pneumonia via Eliciting Gasdermin D-Dependent Inflammasome Signaling
Abstract
1. Introduction
2. Materials and Methods
2.1. Mice and Cells
2.2. Phylogenetic Assay
2.3. In Vivo Infection
2.4. Histopathology and Immunostaining
2.5. Inflammasome Assays
2.6. Protein Extraction and Immunoblotting
2.7. Cytokine and LDH Activities Detection
2.8. Immunofluorescence
2.9. Bacterial Killing Analysis
2.10. Statistical Analysis
3. Results
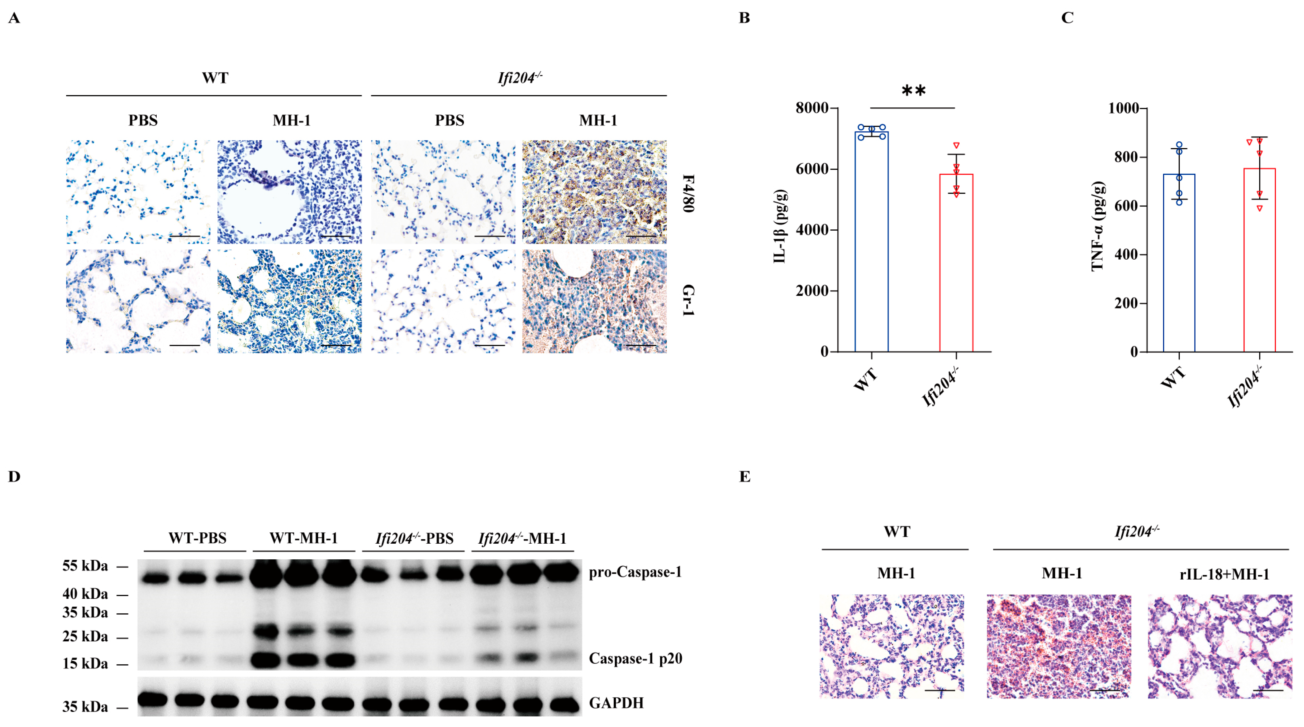
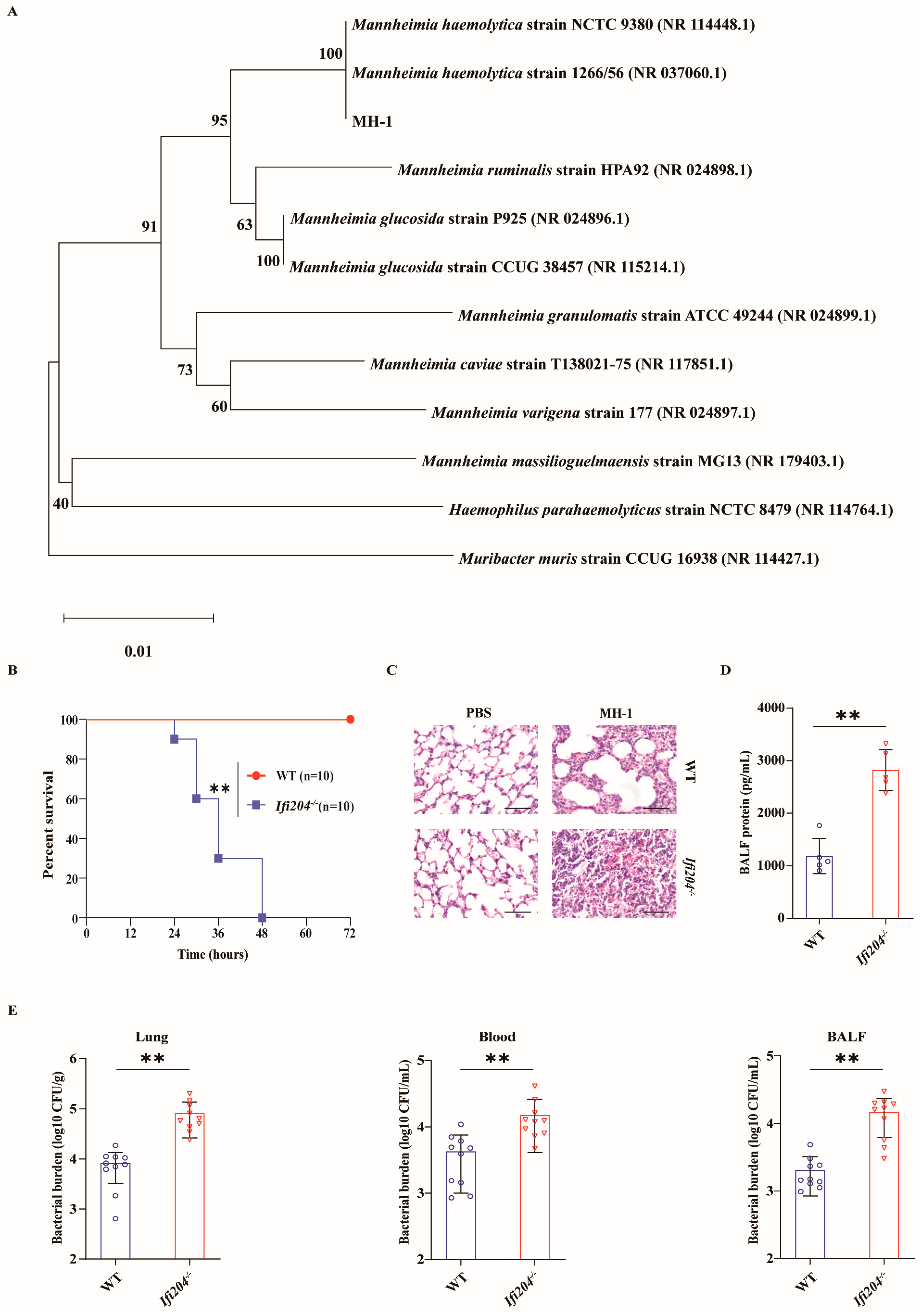
3.1. IFI204 Is Critical for Host Defense Against Pulmonary Pathogenic M. haemolytica Infection
3.2. IFI204-Elicited Inflammasome Signaling Confers Protection Against Pulmonary Pathogenic M. haemolytica Infection
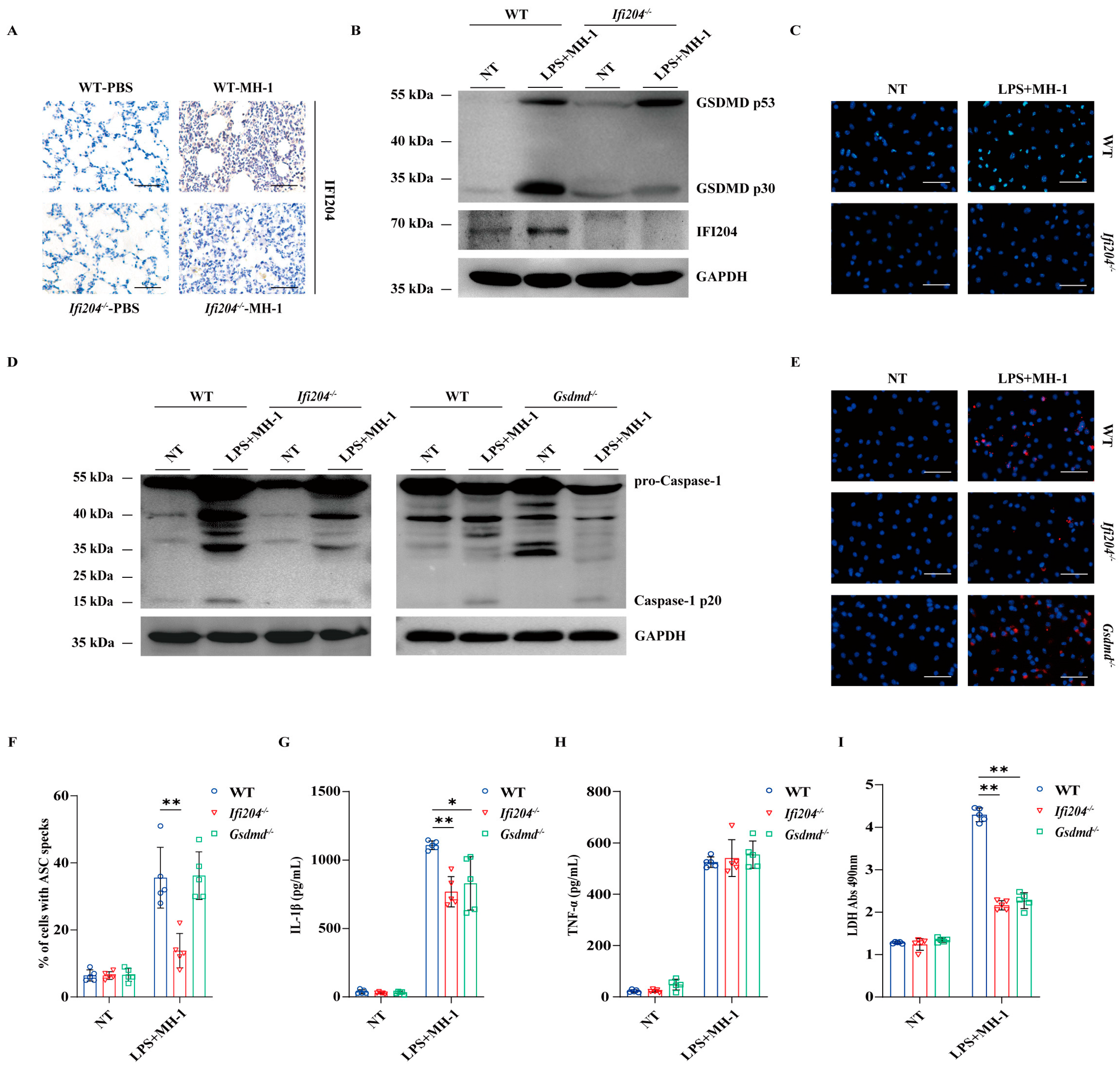
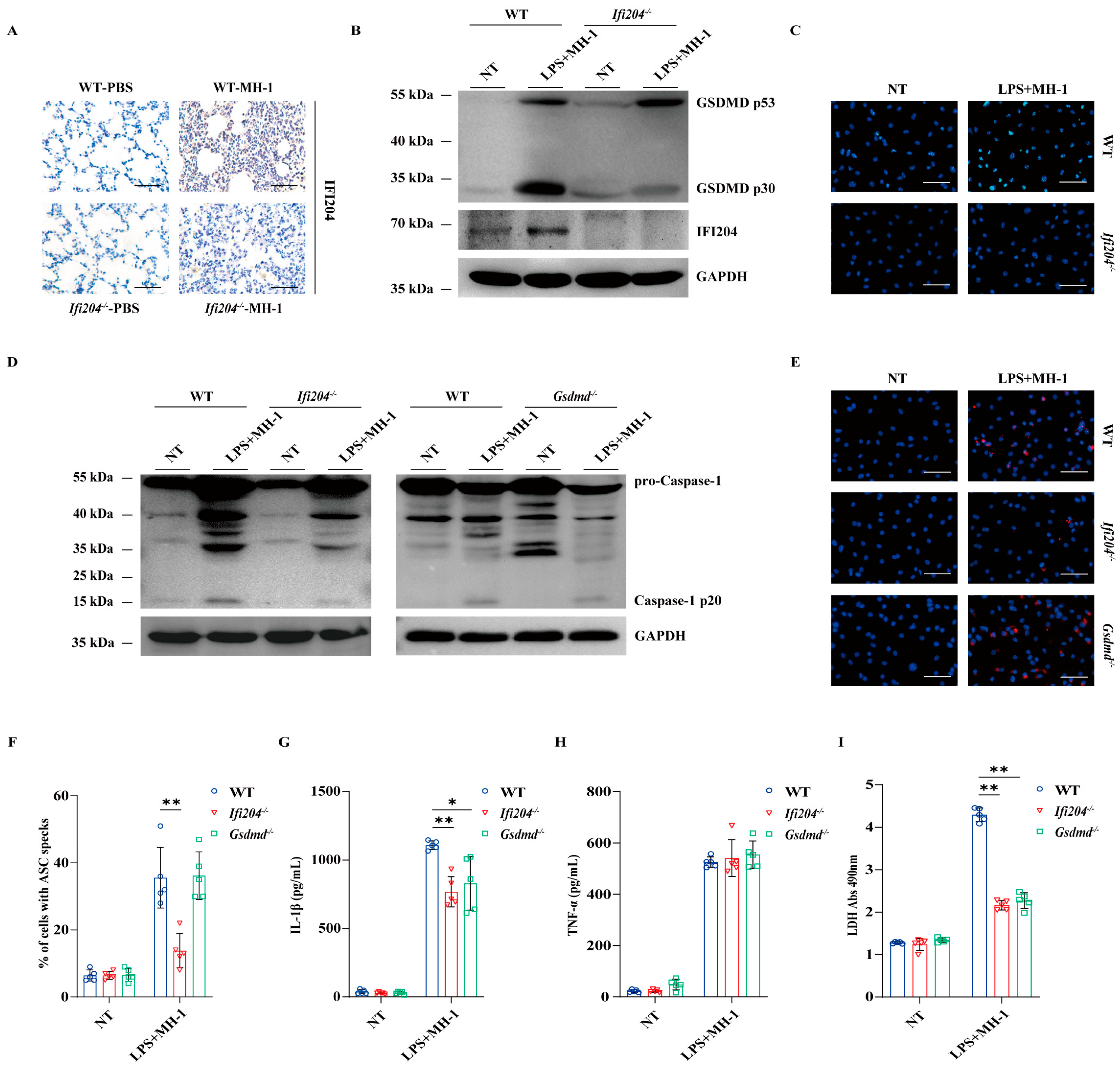
3.3. IFI204 Promotes GSDMD-Dependent Inflammasome Activation
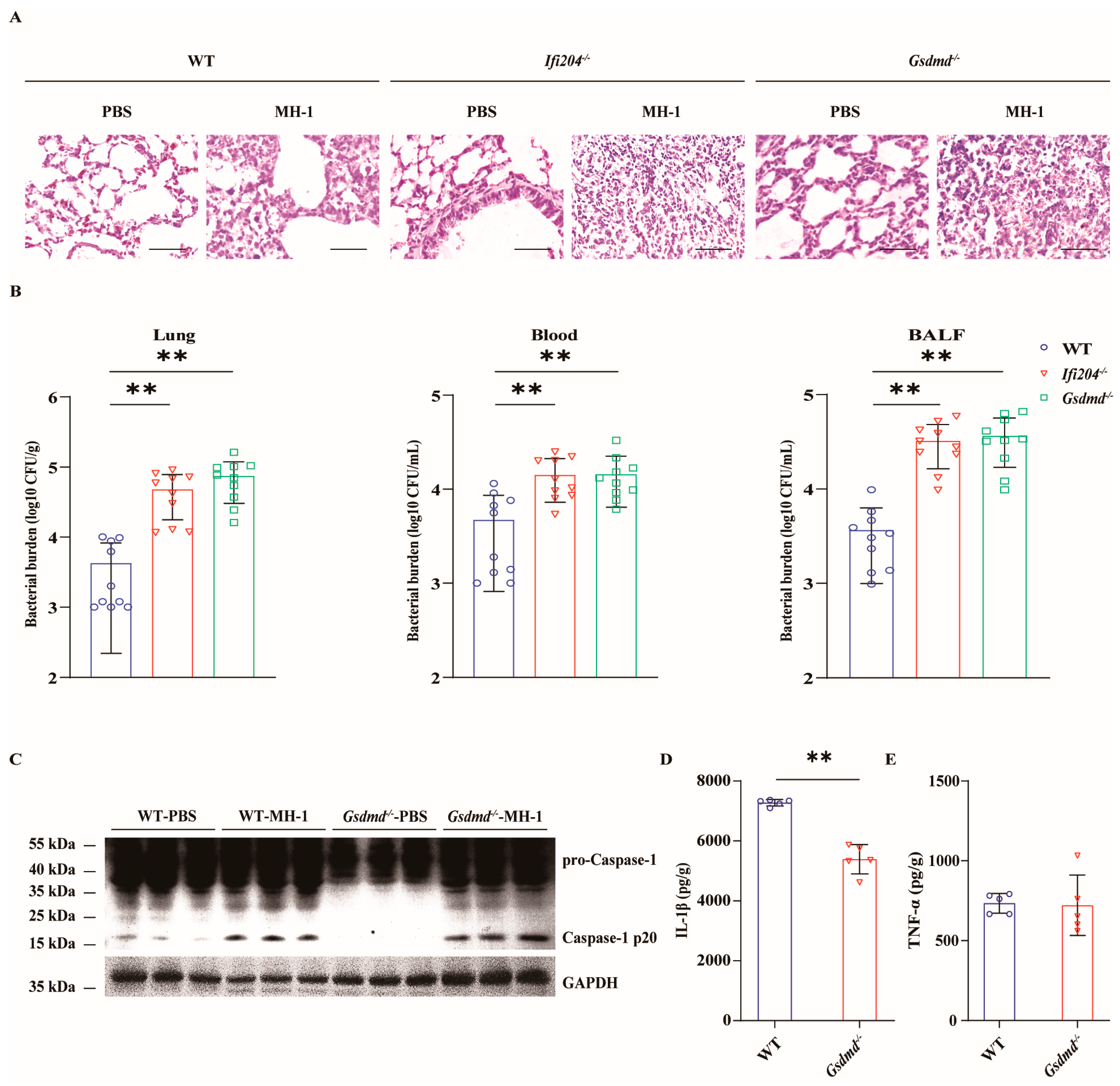
3.4. GSDMD Is Required for IFI204-Mediated Host Defense
3.5. IFI204-Driven Inflammasome Signaling Facilitates Pathogen Control
4. Discussion
Supplementary Materials
Author Contributions
Funding
Institutional Review Board Statement
Informed Consent Statement
Data Availability Statement
Conflicts of Interest
References
- Highlander, S.K. Molecular genetic analysis of virulence in Mannheimia (pasteurella) haemolytica. Front Biosci. 2001, 6, D1128-50. [Google Scholar] [CrossRef]
- Klima, C.L.; Alexander, T.W.; Selinger, L.B.; Read, R.R.; Shewan, P.E.; Gow, S.P.; Booker, C.W.; McAllister, T.A. Comparison of repetitive PCR and pulsed-field gel electrophoresis for the genotyping of Mannheimia haemolytica. J. Microbiol. Methods. 2010, 81, 39–47. [Google Scholar] [CrossRef]
- Prysliak, T.; Vulikh, K.; Caswell, J.L.; Perez-Casal, J. Mannheimia haemolytica increases Mycoplasma bovis disease in a bovine experimental model of BRD. Vet. Microbiol. 2023, 283, 109793. [Google Scholar] [CrossRef]
- Noyes, N.R.; Benedict, K.M.; Gow, S.P.; Booker, C.W.; Hannon, S.J.; McAllister, T.A.; Morley, P.S. Mannheimia haemolytica in feedlot cattle, Prevalence of recovery and associations with antimicrobial use, resistance, and health outcomes. J. Vet. Intern. Med. 2015, 29, 705–713. [Google Scholar] [CrossRef] [PubMed]
- Lu, B.; Zhang, B.H.; Luo, Z.D.; Yao, X.P.; Wang, Y.; Yang, Z.X.; Luo, Y.; Cao, S.Z. Isolation, Identification and Whole Genome Sequence Analysis of a Goat-derived Type 2 Mannheimia haemolytica. J. YUNNAN Agric. Univ. (Nat. Sci.) 2021, 36, 623–630, 699. [Google Scholar] [CrossRef]
- Santos-Rivera, M.; Woolums, A.; Thoresen, M.; Blair, E.; Jefferson, V.; Meyer, F.; Vance, C.K. Profiling Mannheimia haemolytica infection in dairy calves using near infrared spectroscopy (NIRS) and multivariate analysis (MVA). Sci. Rep. 2021, 11, 1392. [Google Scholar] [CrossRef]
- Sorin-Dupont, B.; Poyard, A.; Assié, S.; Picault, S.; Ezanno, P. Individual or collective treatments, How to target antimicrobial use to limit the spread of Mannheimia haemolytica among beef cattle? arXiv 2024, arXiv:2408.16269. [Google Scholar] [CrossRef]
- Bahr, A.D.; Salib, F.A.; Soliman, Y.A.; Amin, M.A. Multi-drug resistant Pasteurella multocida and Mannheimia haemolytica strains isolated from different hosts affected by pneumonic pasteurellosis in Egypt. Adv. Anim. Vet. Sci. 2021, 9, 356–364. [Google Scholar] [CrossRef]
- Uddin, M.S.; Kaldis, A.; Menassa, R.; Ortiz Guluarte, J.; Barreda, D.R.; Guan, L.L.; Alexander, T.W. Mucosal Immunization with Spore-Based Vaccines against Mannheimia haemolytica Enhances Antigen-Specific Immunity. Vaccines 2024, 12, 375. [Google Scholar] [CrossRef]
- Confer, A.W.; Ayalew, S. Mannheimia haemolytica in bovine respiratory disease, Immunogens, potential immunogens, and vaccines. Anim. Health Res. Rev. 2018, 19, 79–99. [Google Scholar] [CrossRef] [PubMed]
- Bkiri, D.; Elmejdoub, S.; Bamouh, Z.; Fihri, O.F.; El-Harrak, M. Comparative protection of small ruminants against Mannheimia haemolytica infection by inactivated bacterin and toxoid vaccines. Vet. World. 2023, 16, 68–75. [Google Scholar] [CrossRef]
- Zindel, J.; Kubes, P. DAMPs, PAMPs, and LAMPs in immunity and sterile inflammation. Annu. Rev. Pathol. 2020, 15, 493–518. [Google Scholar] [CrossRef]
- Walsh, D.; McCarthy, J.; O’Driscoll, C.; Melgar, S. Pattern recognition receptors—Molecular orchestrators of inflammation in inflammatory bowel disease. Cytokine & growth factor reviews. 2013, 24, 91–104. [Google Scholar] [CrossRef]
- Storek, K.M.; Gertsvolf, N.A.; Ohlson, M.B.; Monack, D.M. cGAS and Ifi204 cooperate to produce type I IFNs in response to Francisella infection. J. Immunol. 2015, 194, 3236–3245. [Google Scholar] [CrossRef] [PubMed]
- Chunfa, L.; Xin, S.; Qiang, L.; Sreevatsan, S.; Yang, L.; Zhao, D.; Zhou, X. The Central Role of IFI204 in IFN-β Release and Autophagy Activation during Mycobacterium bovis Infection. Front. Cell Infect. Microbiol. 2017, 7, 169. [Google Scholar] [CrossRef] [PubMed]
- Lee, M.N.; Roy, M.; Ong, S.E.; Mertins, P.; Villani, A.C.; Li, W.; Dotiwala, F.; Sen, J.; Doench, J.G.; Orzalli, M.H.; et al. Identification of regulators of the innate immune response to cytosolic DNA and retroviral infection by an integrative approach. Nat. Immunol. 2013, 14, 179–185. [Google Scholar] [CrossRef] [PubMed]
- Cao, L.; Ji, Y.; Zeng, L.; Liu, Q.; Zhang, Z.; Guo, S.; Guo, X.; Tong, Y.; Zhao, X.; Li, C.M.; et al. P200 family protein IFI204 negatively regulates type I interferon responses by targeting IRF7 in nucleus. PLoS Pathog. 2019, 15, e1008079. [Google Scholar] [CrossRef]
- Chen, W.; Yu, S.X.; Zhou, F.H.; Zhang, X.J.; Gao, W.Y.; Li, K.Y.; Liu, Z.Z.; Han, W.Y.; Yang, Y.J. DNA Sensor IFI204 Contributes to Host Defense Against Staphylococcus aureus Infection in Mice. Front. Immunol. 2019, 10, 474. [Google Scholar] [CrossRef]
- Zhang, J.G.; Chen, W.; Zhou, C.K.; Ma, K.; Liu, Z.Z.; Gao, Y.; Lin, X.Q.; Yang, Y.J. IFI204 protects host defense against Staphylococcus aureus-induced pneumonia by promoting extracellular traps formation. Exp. Cell Res. 2023, 422, 113415. [Google Scholar] [CrossRef]
- Yi, Y.S.; Jian, J.; Gonzalez-Gugel, E.; Shi, Y.X.; Tian, Q.; Fu, W.; Hettinghouse, A.; Song, W.; Liu, R.; He, M.; et al. p204 Is Required for Canonical Lipopolysaccharide-induced TLR4 Signaling in Mice. EBioMedicine. 2018, 29, 78–91. [Google Scholar] [CrossRef]
- Veeranki, S.; Choubey, D. Interferon-inducible p200-family protein IFI16, an innate immune sensor for cytosolic and nuclear double-stranded DNA, Regulation of subcellular localization. Mol. Immunol. 2012, 49, 567–571. [Google Scholar] [CrossRef]
- Guo, T.; Lai, Y.; Wu, S.; Lin, C.; Zhou, X.; Lin, P.; Zheng, M.; Chen, J.; Lin, F. IFI204 in microglia mediates traumatic brain injury-induced mitochondrial dysfunction and pyroptosis via SENP7 interaction. Cell Biol. Toxicol. 2025, 41, 89. [Google Scholar] [CrossRef] [PubMed]
- Liu, Y.; Lei, Y.X.; Li, J.W.; Ma, Y.Z.; Wang, X.Y.; Meng, F.H.; Wu, Y.J.; Wang, N.; Liang, J.; Zhao, C.Q.; et al. G Protein-Coupled Receptor 120 Mediates Host Defense against Clostridium perfringens Infection through Regulating NOD-like Receptor Family Pyrin Domain-Containing 3 Inflammasome Activation. J. Agric. Food Chem. 2023, 71, 7119–7130. [Google Scholar] [CrossRef] [PubMed]
- Luo, X.Y.; Hu, C.M.; Yin, Q.; Zhang, X.M.; Liu, Z.Z.; Zhou, C.K.; Zhang, J.G.; Chen, W.; Yang, Y.J. Dual-Mechanism Peptide SR25 has Broad Antimicrobial Activity and Potential Application for Healing Bacteria-infected Diabetic Wounds. Adv Sci. 2024, 11, e2401793. [Google Scholar] [CrossRef] [PubMed]
- Liu, Y.; Xing, L.H.; Li, F.X.; Wang, N.; Ma, Y.Z.; Li, J.W.; Wu, Y.J.; Liang, J.; Lei, Y.X.; Wang, X.Y.; et al. Erratum, Mixed lineage kinase-like protein protects against Clostridium perfringens infection by enhancing NLRP3 inflammasome-extracellular traps axis. iScience. 2023, 26, 106149. [Google Scholar] [CrossRef]
- Yu, S.X.; Du, C.T.; Chen, W.; Lei, Q.Q.; Li, N.; Qi, S.; Zhang, X.J.; Hu, G.Q.; Deng, X.M.; Han, W.Y.; et al. Genipin inhibits NLRP3 and NLRC4 inflammasome activation via autophagy suppression. Sci. Rep. 2015, 5, 17935. [Google Scholar] [CrossRef]
- Boorei, M.A.; Paul, B.T.; Abdullah Jesse, F.F.; Teik Chung, E.L.; Mohd Lila, M.A. Responses of selected biomarkers, female reproductive hormones and tissue changes in non-pregnant does challenged with Mannheimia haemolytica serotype A2 and its outer membrane protein (OMP) immunogen. Microb. Pathog. 2022, 169, 105674. [Google Scholar] [CrossRef]
- Credille, B. Antimicrobial resistance in Mannheimia haemolytica, Prevalence and impact. Anim. Health Res. Rev. 2020, 21, 196–199. [Google Scholar] [CrossRef]
- Woolums, A.R.; Karisch, B.B.; Frye, J.G.; Epperson, W.; Smith, D.R.; Blanton, J., Jr.; Austin, F.; Kaplan, R.; Hiott, L.; Woodley, T.; et al. Multidrug resistant Mannheimia haemolytica isolated from high-risk beef stocker cattle after antimicrobial metaphylaxis and treatment for bovine respiratory disease. Vet. Microbiol. 2018, 221, 143–152. [Google Scholar] [CrossRef]
- Kumar, S.; Chera, J.S.; Vats, A.; De, S. Nature of selection varies on different domains of IFI16-like PYHIN genes in ruminants. BMC Evol. Biol. 2019, 19, 26. [Google Scholar] [CrossRef]
- Manjari, P.; Reddi, S.; Alhussien, M.; Mohammed, S.; De, S.; Mohanty, A.K.; Sivalingam, J.; Dang, A.K. Neutrophil gene dynamics and plasma cytokine levels in dairy cattle during peri-implantation period. Vet. Immunol. Immunopathol. 2016, 173, 44–49. [Google Scholar] [CrossRef] [PubMed]
- Hansen, K.; Prabakaran, T.; Laustsen, A.; Jørgensen, S.E.; Rahbæk, S.H.; Jensen, S.B.; Nielsen, R.; Leber, J.H.; Decker, T.; Horan, K.A.; et al. Listeria monocytogenes induces IFNβ expression through an IFI16-, cGAS- and STING-dependent pathway. EMBO J. 2014, 33, 1654–1666. [Google Scholar] [CrossRef]
- Monroe, K.M.; Yang, Z.; Johnson, J.R.; Geng, X.; Doitsh, G.; Krogan, N.J.; Greene, W.C. IFI16 DNA sensor is required for death of lymphoid CD4 T cells abortively infected with HIV. Science 2014, 343, 428–432. [Google Scholar] [CrossRef]
- Yan, Q.; Zhou, J.; Wang, Z.; Ding, X.; Ma, X.; Li, W.; Jia, X.; Gao, S.J.; Lu, C. NAT10-dependent N4-acetylcytidine modification mediates PAN RNA stability, KSHV reactivation, and IFI16-related inflammasome activation. Nat. Commun. 2023, 14, 6327. [Google Scholar] [CrossRef]
- Unterholzner, L.; Keating, S.E.; Baran, M.; Horan, K.A.; Jensen, S.B.; Sharma, S.; Sirois, C.M.; Jin, T.; Latz, E.; Xiao, T.S.; et al. IFI16 is an innate immune sensor for intracellular DNA. Nat. Immunol. 2010, 11, 997–1004. [Google Scholar] [CrossRef] [PubMed]
- Kobayashi, Y.; Bustos, M.A.; Hayashi, Y.; Yu, Q.; Hoon, D. Interferon-induced factor 16 is essential in metastatic melanoma to maintain STING levels and the immune responses upon IFN-γ response pathway activation. J. Immunother. Cancer. 2024, 12, e009590. [Google Scholar] [CrossRef]
- van de Veerdonk, F.L.; Netea, M.G.; Dinarello, C.A.; Joosten, L.A. Inflammasome activation and IL-1β and IL-18 processing during infection. Trends Immunol. 2011, 32, 110–116. [Google Scholar] [CrossRef]
- Rathinam, V.A.; Vanaja, S.K.; Fitzgerald, K.A. Regulation of inflammasome signaling. Nat. Immunol. 2012, 13, 333–342. [Google Scholar] [CrossRef] [PubMed]
- Kaakoush, N.O.; Deshpande, N.P.; Man, S.M.; Burgos-Portugal, J.A.; Khattak, F.A.; Raftery, M.J.; Wilkins, M.R.; Mitchell, H.M. Transcriptomic and proteomic analyses reveal key innate immune signatures in the host response to the gastrointestinal pathogen Campylobacter concisus. Infect. Immun. 2015, 83, 832–845. [Google Scholar] [CrossRef]
- Man, S.M.; Karki, R.; Kanneganti, T.D. DNA-sensing inflammasomes, Regulation of bacterial host defense and the gut microbiota. Pathog Dis. 2016, 74, ftw028. [Google Scholar] [CrossRef]
- Kerur, N.; Veettil, M.V.; Sharma-Walia, N.; Bottero, V.; Sadagopan, S.; Otageri, P.; Chandran, B. IFI16 acts as a nuclear pathogen sensor to induce the inflammasome in response to Kaposi Sarcoma-associated herpesvirus infection. Cell Host Microbe. 2011, 9, 363–375. [Google Scholar] [CrossRef]
- Doitsh, G.; Cavrois, M.; Lassen, K.G.; Zepeda, O.; Yang, Z.; Santiago, M.L.; Hebbeler, A.M.; Greene, W.C. Abortive HIV infection mediates CD4 T cell depletion and inflammation in human lymphoid tissue. Cell. 2010, 143, 789–801. [Google Scholar] [CrossRef]
- Church, J.A. Cell Death by Pyroptosis Drives CD4 T-Cell Depletion in HIV-1 Infection. Pediatrics 2014, 134 (Suppl. S3), S184. [Google Scholar] [CrossRef]
- Loeven, N.A.; Medici, N.P.; Bliska, J.B. The pyrin inflammasome in host-microbe interactions. Curr. Opin. Microbiol. 2020, 54, 77–86. [Google Scholar] [CrossRef]
- He, W.T.; Wan, H.; Hu, L.; Chen, P.; Wang, X.; Huang, Z.; Yang, Z.H.; Zhong, C.Q.; Han, J. Gasdermin D is an executor of pyroptosis and required for interleukin-1β secretion. Cell Res. 2015, 25, 1285–1298. [Google Scholar] [CrossRef]
- Vladimer, G.I.; Marty-Roix, R.; Ghosh, S.; Weng, D.; Lien, E. Inflammasomes and host defenses against bacterial infections. Curr. Opin. Microbiol. 2013, 16, 23–31. [Google Scholar] [CrossRef]
- Ulland, T.K.; Ferguson, P.J.; Sutterwala, F.S. Evasion of inflammasome activation by microbial pathogens. J. Clin. Invest. 2015, 125, 469–477. [Google Scholar] [CrossRef]
- Franchi, L.; Muñoz-Planillo, R.; Núñez, G. Sensing and reacting to microbes through the inflammasomes. Nat. Immunol. 2012, 13, 325–332. [Google Scholar] [CrossRef] [PubMed]
- Yu, S.X.; Chen, W.; Liu, Z.Z.; Zhou, F.H.; Yan, S.Q.; Hu, G.Q.; Qin, X.X.; Zhang, J.; Ma, K.; Du, C.T.; et al. Non-Hematopoietic MLKL Protects Against Salmonella Mucosal Infection by Enhancing Inflammasome Activation. Front. Immunol. 2018, 9, 119. [Google Scholar] [CrossRef] [PubMed]
- Terra, J.K.; Cote, C.K.; France, B.; Jenkins, A.L.; Bozue, J.A.; Welkos, S.L.; LeVine, S.M.; Bradley, K.A. Cutting edge, Resistance to Bacillus anthracis infection mediated by a lethal toxin sensitive allele of Nalp1b/Nlrp1b. J. Immunol. 2010, 184, 17–20. [Google Scholar] [CrossRef] [PubMed]
- Thomas, P.G.; Dash, P.; Aldridge, J.R., Jr.; Ellebedy, A.H.; Reynolds, C.; Funk, A.J.; Martin, W.J.; Lamkanfi, M.; Webby, R.J.; Boyd, K.L.; et al. The intracellular sensor NLRP3 mediates key innate and healing responses to influenza A virus via the regulation of caspase-1. Immunity 2009, 30, 566–575. [Google Scholar] [CrossRef]
- Hise, A.G.; Tomalka, J.; Ganesan, S.; Patel, K.; Hall, B.A.; Brown, G.D.; Fitzgerald, K.A. An essential role for the NLRP3 inflammasome in host defense against the human fungal pathogen Candida albicans. Cell Host Microbe. 2009, 5, 487–497. [Google Scholar] [CrossRef]
- Sateriale, A.; Gullicksrud, J.A.; Engiles, J.B.; McLeod, B.I.; Kugler, E.M.; Henao-Mejia, J.; Zhou, T.; Ring, A.M.; Brodsky, I.E.; Hunter, C.A.; et al. The intestinal parasite Cryptosporidium is controlled by an enterocyte intrinsic inflammasome that depends on NLRP6. Proc. Natl. Acad. Sci. USA 2021, 118, e2007807118. [Google Scholar] [CrossRef]
- Rathinam, V.A.; Jiang, Z.; Waggoner, S.N.; Sharma, S.; Cole, L.E.; Waggoner, L.; Vanaja, S.K.; Monks, B.G.; Ganesan, S.; Latz, E.; et al. The AIM2 inflammasome is essential for host defense against cytosolic bacteria and DNA viruses. Nat. Immunol. 2010, 11, 395–402. [Google Scholar] [CrossRef] [PubMed]
- Liu, X.; Zhang, Z.; Ruan, J.; Pan, Y.; Magupalli, V.G.; Wu, H.; Lieberman, J. Inflammasome-activated gasdermin D causes pyroptosis by forming membrane pores. Nature 2016, 535, 153–158. [Google Scholar] [CrossRef]
- Li, T.; Diner, B.A.; Chen, J.; Cristea, I.M. Acetylation modulates cellular distribution and DNA sensing ability of interferon-inducible protein IFI16. Proc. Natl. Acad. Sci. USA 2012, 109, 10558–10563. [Google Scholar] [CrossRef] [PubMed]
- Jønsson, K.L.; Laustsen, A.; Krapp, C.; Skipper, K.A.; Thavachelvam, K.; Hotter, D.; Egedal, J.H.; Kjolby, M.; Mohammadi, P.; Prabakaran, T.; et al. IFI16 is required for DNA sensing in human macrophages by promoting production and function of cGAMP. Nat. Commun. 2017, 8, 14391. [Google Scholar] [CrossRef] [PubMed]
- Dunphy, G.; Flannery, S.M.; Almine, J.F.; Connolly, D.J.; Paulus, C.; Jønsson, K.L.; Jakobsen, M.R.; Nevels, M.M.; Bowie, A.G.; Unterholzner, L. Non-canonical Activation of the DNA Sensing Adaptor STING by ATM and IFI16 Mediates NF-κB Signaling after Nuclear DNA Damage. Mol. Cell. 2018, 71, 745–760.e5. [Google Scholar] [CrossRef]
- Choubey, D.; Panchanathan, R. IFI16, an amplifier of DNA-damage response, Role in cellular senescence and aging-associated inflammatory diseases. Ageing Res. Rev. 2016, 28, 27–36. [Google Scholar] [CrossRef]





Disclaimer/Publisher’s Note: The statements, opinions and data contained in all publications are solely those of the individual author(s) and contributor(s) and not of MDPI and/or the editor(s). MDPI and/or the editor(s) disclaim responsibility for any injury to people or property resulting from any ideas, methods, instructions or products referred to in the content. |
© 2025 by the authors. Licensee MDPI, Basel, Switzerland. This article is an open access article distributed under the terms and conditions of the Creative Commons Attribution (CC BY) license (https://creativecommons.org/licenses/by/4.0/).
Share and Cite
Li, J.-Q.; Zhao, Y.; Li, Z.-Y.; Wu, Y.-J.; Chen, X.; Zhang, M.-Y.; Zhuang, Z.-J.; He, A.-B.; Zhang, S.-X.; Xu, Q.; et al. IFI204 Restricts Mannheimia haemolytica Pneumonia via Eliciting Gasdermin D-Dependent Inflammasome Signaling. Microorganisms 2025, 13, 2557. https://doi.org/10.3390/microorganisms13112557
Li J-Q, Zhao Y, Li Z-Y, Wu Y-J, Chen X, Zhang M-Y, Zhuang Z-J, He A-B, Zhang S-X, Xu Q, et al. IFI204 Restricts Mannheimia haemolytica Pneumonia via Eliciting Gasdermin D-Dependent Inflammasome Signaling. Microorganisms. 2025; 13(11):2557. https://doi.org/10.3390/microorganisms13112557
Chicago/Turabian StyleLi, Jia-Qi, Yi Zhao, Zhen-Yu Li, Yu-Jing Wu, Xue Chen, Ming-Yue Zhang, Zi-Jian Zhuang, Ao-Bo He, Shu-Xin Zhang, Qian Xu, and et al. 2025. "IFI204 Restricts Mannheimia haemolytica Pneumonia via Eliciting Gasdermin D-Dependent Inflammasome Signaling" Microorganisms 13, no. 11: 2557. https://doi.org/10.3390/microorganisms13112557
APA StyleLi, J.-Q., Zhao, Y., Li, Z.-Y., Wu, Y.-J., Chen, X., Zhang, M.-Y., Zhuang, Z.-J., He, A.-B., Zhang, S.-X., Xu, Q., Sheng, P., & Yu, S.-X. (2025). IFI204 Restricts Mannheimia haemolytica Pneumonia via Eliciting Gasdermin D-Dependent Inflammasome Signaling. Microorganisms, 13(11), 2557. https://doi.org/10.3390/microorganisms13112557

