Baculovirus-Displayed ASFV Epitope-Composite Protein Elicits Potent Immune Responses
Abstract
1. Introduction
2. Materials and Methods
2.1. Experimental Materials
2.2. Optimization and Screening of ASFV Multi-Epitope Combination Peptides
2.3. Design and Construction of Recombinant Baculovirus Structures
2.4. Western Blot
2.5. Immunofluorescence Assay
2.6. Transduction of Mammalian Cells by the Recombinant Baculovirus
2.7. Virus Purification
2.8. Mouse Immunization
2.9. Detection of Cytokines
2.10. Detection of T Cell Subtypes
2.11. Statistical Analysis
3. Results
3.1. Construction of the Recombinant Baculoviruses
3.2. Identification of Recombinant Protein
3.3. Cell Location of Recombinant Proteins
3.4. Transduction, Purification and Characterization of Recombinant Baculovirus
3.5. The Recombinant Baculovirus Induced High Antibody Titer in Humoral Immune Response
3.6. Effects of Recombinant Proteins on Cytokines
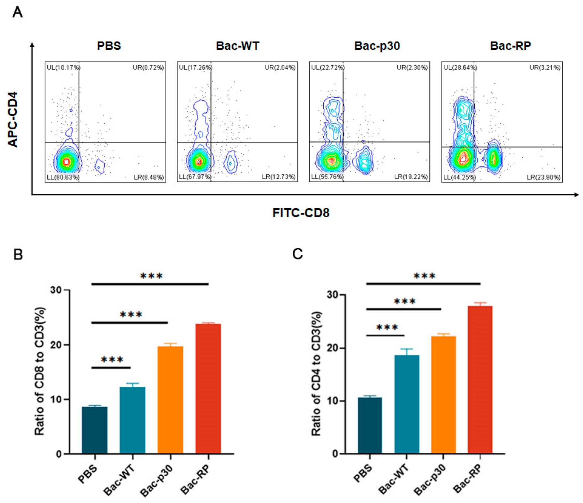
3.7. Effect of Recombinant Proteins on Cellular Immune Response
4. Discussion
5. Conclusions
Author Contributions
Funding
Institutional Review Board Statement
Informed Consent Statement
Data Availability Statement
Conflicts of Interest
References
- Sánchez-Cordón, P.J.; Montoya, M.; Reis, A.L.; Dixon, L.K. African swine fever: A re-emerging viral disease threatening the global pig industry. Vet. J. 2018, 233, 41–48. [Google Scholar] [CrossRef]
- Liu, J.; Liu, B.; Shan, B.; Wei, S.; An, T.; Shen, G.; Chen, Z. Prevalence of African Swine Fever in China, 2018–2019. J. Med. Virol. 2020, 92, 1023–1034. [Google Scholar] [CrossRef]
- Dixon, L.K.; Chapman, D.A.; Netherton, C.L.; Upton, C. African swine fever virus replication and genomics. Virus Res. 2013, 173, 3–14. [Google Scholar] [CrossRef] [PubMed]
- Wang, N.; Zhao, D.; Wang, J.; Zhang, Y.; Wang, M.; Gao, Y.; Li, F.; Wang, J.; Bu, Z.; Rao, Z.; et al. Architecture of African swine fever virus and implications for viral assembly. Science 2019, 366, 640–644. [Google Scholar] [CrossRef] [PubMed]
- Hernáez, B.; Díaz-Gil, G.; García-Gallo, M.; Ignacio Quetglas, J.; Rodríguez-Crespo, I.; Dixon, L.; Escribano, J.M.; Alonso, C. The African swine fever virus dynein-binding protein p54 induces infected cell apoptosis. FEBS Lett. 2004, 569, 224–228. [Google Scholar] [CrossRef] [PubMed]
- Chen, X.; Chen, X.; Liang, Y.; Xu, S.; Weng, Z.; Gao, Q.; Huang, Z.; Zhang, G.; Gong, L. Interaction network of African swine fever virus structural protein p30 with host proteins. Front. Microbiol. 2022, 13, 971888. [Google Scholar] [CrossRef]
- Li, Z.; Chen, W.; Qiu, Z.; Li, Y.; Fan, J.; Wu, K.; Li, X.; Zhao, M.; Ding, H.; Fan, S.; et al. African Swine Fever Virus: A Review. Life 2022, 12, 1255. [Google Scholar] [CrossRef]
- Zhang, H.; Zhao, S.; Zhang, H.; Qin, Z.; Shan, H.; Cai, X. Vaccines for African swine fever: An update. Front. Microbiol. 2023, 14, 1139494. [Google Scholar] [CrossRef]
- Yang, S.; Miao, C.; Liu, W.; Zhang, G.; Shao, J.; Chang, H. Structure and function of African swine fever virus proteins: Current understanding. Front. Microbiol. 2023, 14, 1043129. [Google Scholar] [CrossRef]
- Franzoni, G.; Pedrera, M.; Sánchez-Cordón, P.J. African Swine Fever Virus Infection and Cytokine Response In Vivo: An Update. Viruses 2023, 15, 233. [Google Scholar] [CrossRef]
- Gómez-Puertas, P.; Rodríguez, F.; Oviedo, J.M.; Ramiro-Ibáñez, F.; Ruiz-Gonzalvo, F.; Alonso, C.; Escribano, J.M. Neutralizing antibodies to different proteins of African swine fever virus inhibit both virus attachment and internalization. J. Virol. 1996, 70, 5689–5694. [Google Scholar] [CrossRef]
- Neilan, J.G.; Zsak, L.; Lu, Z.; Burrage, T.G.; Kutish, G.F.; Rock, D.L. Neutralizing antibodies to African swine fever virus proteins p30, p54, and p72 are not sufficient for antibody-mediated protection. Virology 2004, 319, 337–342. [Google Scholar] [CrossRef]
- Cui, Z. DNA vaccine. Adv. Genet. 2005, 54, 257–289. [Google Scholar]
- Chen, Q.; Madson, D.; Miller, C.L.; Harris, D.L. Vaccine development for protecting swine against influenza virus. Anim. Health Res. Rev. 2012, 13, 181–195. [Google Scholar] [CrossRef]
- Ono, C.; Okamoto, T.; Abe, T.; Matsuura, Y. Baculovirus as a Tool for Gene Delivery and Gene Therapy. Viruses 2018, 10, 510. [Google Scholar] [CrossRef]
- Zhu, Y.; Qi, Y.; Liu, Z.; Xiao, G. Baculovirus-mediated gene transfer into mammalian cells. Sci. China C Life Sci. 1998, 41, 473–478. [Google Scholar] [CrossRef] [PubMed]
- Liu, C.Y.Y.; Wang, C.H.; Wang, J.C.; Chao, Y.C. Stimulation of baculovirus transcriptome expression in mammalian cells by baculoviral transcriptional activators. J. Gen. Virol. 2007, 88 Pt 8, 2176–2184. [Google Scholar] [CrossRef] [PubMed]
- Wu, Q.; Fang, L.; Wu, X.; Li, B.; Luo, R.; Yu, Z.; Jin, M.; Chen, H.; Xiao, S. A pseudotype baculovirus-mediated vaccine confers protective immunity against lethal challenge with H5N1 avian influenza virus in mice and chickens. Mol. Immunol. 2009, 46, 2210–2217. [Google Scholar] [CrossRef] [PubMed]
- Huang, H.; Xiao, S.; Qin, J.; Jiang, Y.; Yang, S.; Li, T.; Gao, Y.; Li, Z.; Li, T.; Su, X.; et al. Construction and immunogenicity of a recombinant pseudotype baculovirus expressing the glycoprotein of rabies virus in mice. Arch. Virol. 2011, 156, 753–758. [Google Scholar] [CrossRef]
- Ye, Y.; Cheng, X.; Zhang, J.; Tong, T.; Lin, W.; Liao, M.; Fan, H. Induction of robust immunity response in mice by dual-expression-system-based recombinant baculovirus expressing the capsid protein of porcine circovirus type 2. Virol. J. 2013, 10, 316. [Google Scholar] [CrossRef]
- Madhan, S.; Prabakaran, M.; Kwang, J. Baculovirus as vaccine vectors. Curr. Gene Ther. 2010, 10, 201–213. [Google Scholar] [CrossRef]
- Jin, J.; Bai, Y.; Zhang, Y.; Lu, W.; Zhang, S.; Zhao, X.; Sun, Y.; Wu, Y.; Zhang, A.; Zhang, G.; et al. Establishment and characterization of a novel indirect ELISA method based on ASFV antigenic epitope-associated recombinant protein. Int. J. Biol. Macromol. 2023, 253 Pt 7, 127311. [Google Scholar] [CrossRef]
- Koga, N.; Tatsumi-Koga, R.; Liu, G.; Xiao, R.; Acton, T.B.; Montelione, G.T.; Baker, D. Principles for designing ideal protein structures. Nature 2012, 491, 222–227. [Google Scholar] [CrossRef]
- Liu, Z.; Liu, Y.; Zhang, Y.; Yang, Y.; Ren, J.; Zhang, X.; Du, E. Surface displaying of swine IgG1 Fc enhances baculovirus-vectored vaccine efficacy by facilitating viral complement escape and mammalian cell transduction. Vet. Res. 2017, 48, 29. [Google Scholar] [CrossRef]
- Murhammer, D.W. Baculovirus and Insect CelExpression Protocols, 3rd ed.; Humana Press: New York, NY, USA, 2016. [Google Scholar]
- Hitchman, R.B.; Siaterli, E.A.; Nixon, C.P.; King, L.A. Quantitative real-time PCR for rapid and accurate titration of recombinant baculovirus particles. Biotechnol. Bioeng. 2007, 96, 810–814. [Google Scholar] [CrossRef] [PubMed]
- Argilaguet, J.M.; Pérez-Martín, E.; López, S.; Goethe, M.; Escribano, J.M.; Giesow, K.; Keil, G.M.; Rodríguez, F. BacMam immunization partially protects pigs against sublethal challenge with African swine fever virus. Antivir. Res. 2013, 98, 61–65. [Google Scholar] [CrossRef]
- Xu, X.G.; Tong, D.W.; Wang, Z.S.; Zhang, Q.; Li, Z.C.; Zhang, K.; Li, W.; Liu, H.J. Baculovirus virions displaying infectious bursal disease virus VP2 protein protect chickens against infectious bursal disease virus infection. Avian Dis. 2011, 55, 223–229. [Google Scholar] [CrossRef]
- Grabherr, R.; Ernst, W.; Doblhoff-Dier, O.; Sara, M.; Katinger, H. Expression of foreign proteins on the surface of Autographa californica nuclear polyhedrosis virus. Biotechniques 1997, 22, 730–735. [Google Scholar] [CrossRef]
- Mottershead, D.; van der Linden, I.; von Bonsdorff, C.H.; Keinänen, K.; Oker-Blom, C. Baculoviral display of the green fluorescent protein and rubella virus envelope proteins. Biochem. Biophys. Res. Commun. 1997, 238, 717–722. [Google Scholar] [CrossRef] [PubMed]
- Mottershead, D.G.; Alfthan, K.; Ojala, K.; Takkinen, K.; Oker-Blom, C. Baculoviral display of functional scFv and synthetic IgG-binding domains. Biochem. Biophys. Res. Commun. 2000, 275, 84–90. [Google Scholar] [CrossRef] [PubMed]
- Hu, Z.P.; Yin, J.; Zhang, Y.Y.; Jia, S.Y.; Chen, Z.J.; Zhong, J. Characterization of the immune responses elicited by baculovirus-based vector vaccines against influenza virus hemagglutinin. Acta Pharmacol. Sin. 2012, 33, 783–790. [Google Scholar] [CrossRef]
- Feng, Q.; Liu, Y.; Qu, X.; Deng, H.; Ding, M.; Lau, T.L.; Yu, A.C.; Chen, J. Baculovirus surface display of SARS coronavirus (SARS-CoV) spike protein and immunogenicity of the displayed protein in mice models. DNA Cell Biol. 2006, 25, 668–673. [Google Scholar] [CrossRef]
- Liu, N.; Xu, Y.; Sun, L.; Li, M.; Huang, J.; Hao, B. The signal peptide of BmNPV GP64 activates the ERAD pathway to regulate heterogeneous secretory protein expression. Microb. Cell Fact. 2024, 23, 284. [Google Scholar] [CrossRef]
- Grabherr, R.; Ernst, W. Baculovirus for eukaryotic protein display. Curr. Gene Ther. 2010, 10, 195–200. [Google Scholar] [CrossRef]
- Barsoum, J.; Brown, R.; McKee, M.; Boyce, F.M. Efficient transduction of mammalian cells by a recombinant baculovirus having the vesicular stomatitis virus G glycoprotein. Hum. Gene Ther. 1997, 8, 2011–2018. [Google Scholar] [CrossRef]
- Wang, S.; Fang, L.; Fan, H.; Jiang, Y.; Pan, Y.; Luo, R.; Zhao, Q.; Chen, H.; Xiao, S. Construction and immunogenicity of pseudotype baculovirus expressing GP5 and M protein of porcine reproductive and respiratory syndrome virus. Vaccine 2007, 25, 8220–8227. [Google Scholar] [CrossRef]
- Chapple, S.D.; Jones, I.M. Non-polar distribution of green fluorescent protein on the surface of Autographa californica nucleopolyhedrovirus using a heterologous membrane anchor. J. Biotechnol. 2002, 95, 269–275. [Google Scholar] [CrossRef]
- Ruiz-Gonzalvo, F.; Rodríguez, F.; Escribano, J.M. Functional and immunological properties of the baculovirus-expressed hemagglutinin of African swine fever virus. Virology 1996, 218, 285–289. [Google Scholar] [CrossRef] [PubMed]
- Ruíz-Gonzalvo, F.; Coll, J.M. Characterization of a soluble hemagglutinin induced in African swine fever virus-infected cells. Virology 1993, 196, 769–777. [Google Scholar] [CrossRef] [PubMed]
- Gómez-Puertas, P.; Rodríguez, F.; Oviedo, J.M.; Brun, A.; Alonso, C.; Escribano, J.M. The African swine fever virus proteins p54 and p30 are involved in two distinct steps of virus attachment and both contribute to the antibody-mediated protective immune response. Virology 1998, 243, 461–471. [Google Scholar] [CrossRef] [PubMed]
- Angulo, A.; Viñuela, E.; Alcamí, A. Inhibition of African swine fever virus binding and infectivity by purified recombinant virus attachment protein p12. J. Virol. 1993, 67, 5463–5471. [Google Scholar] [CrossRef]
- Mandel, B. Neutralization of animal viruses. Adv. Virus Res. 1978, 23, 205–268. [Google Scholar]
- Diep, N.V.; Duc, N.V.; Ngoc, N.T.; Dang, V.X.; Tiep, T.N.; Nguyen, V.D.; Than, T.T.; Maydaniuk, D.; Goonewardene, K.; Ambagala, A.; et al. Genotype II Live-Attenuated ASFV Vaccine Strains Unable to Completely Protect Pigs against the Emerging Recombinant ASFV Genotype I/II Strain in Vietnam. Vaccines 2024, 12, 1114. [Google Scholar] [CrossRef]
- Czajkowsky, D.M.; Hu, J.; Shao, Z.; Pleass, R.J. Fc-fusion proteins: New developments and future perspectives. EMBO Mol. Med. 2012, 4, 1015–1028. [Google Scholar] [CrossRef] [PubMed]
- Du, L.; Leung, V.H.; Zhang, X.; Zhou, J.; Chen, M.; He, W.; Zhang, H.Y.; Chan, C.C.; Poon, V.K.; Zhao, G.; et al. A recombinant vaccine of H5N1 HA1 fused with foldon and human IgG Fc induced complete cross-clade protection against divergent H5N1 viruses. PLoS ONE 2011, 6, e16555. [Google Scholar] [CrossRef] [PubMed]
- Rath, T.; Baker, K.; Dumont, J.A.; Peters, R.T.; Jiang, H.; Qiao, S.W.; Lencer, W.I.; Pierce, G.F.; Blumberg, R.S. Fc-fusion proteins and FcRn: Structural insights for longer-lasting and more effective therapeutics. Crit. Rev. Biotechnol. 2015, 35, 235–254. [Google Scholar] [CrossRef]
- Li, J.; Li, X.; Hao, G.; Zhang, H.; Yang, H.; Chen, H.; Qian, P. Fusion of pseudorabies virus glycoproteins to IgG Fc enhances protective immunity against pseudorabies virus. Virology 2019, 536, 49–57. [Google Scholar] [CrossRef] [PubMed]
- Escribano, J.M.; Galindo, I.; Alonso, C. Antibody-mediated neutralization of African swine fever virus: Myths and facts. Virus Res. 2013, 173, 101–109. [Google Scholar] [CrossRef]
- Onisk, D.V.; Borca, M.V.; Kutish, G.; Kramer, E.; Irusta, P.; Rock, D.L. Passively transferred African swine fever virus antibodies protect swine against lethal infection. Virology 1994, 198, 350–354. [Google Scholar] [CrossRef]
- Oura, C.A.L.; Denyer, M.S.; Takamatsu, H.; Parkhouse, R.M.E. In vivo depletion of CD8+ T lymphocytes abrogates protective immunity to African swine fever virus. J. Gen. Virol. 2005, 86 Pt 9, 2445–2450. [Google Scholar] [CrossRef]
- Zakaryan, H.; Revilla, Y. African swine fever virus: Current state and future perspectives in vaccine and antiviral research. Vet. Microbiol. 2016, 185, 15–19. [Google Scholar] [CrossRef] [PubMed]
- Esparza, I.; González, J.C.; Viñuela, E. Effect of interferon-alpha, interferon-gamma and tumour necrosis factor on African swine fever virus replication in porcine monocytes and macrophages. J. Gen. Virol. 1988, 69 Pt 12, 2973–2980. [Google Scholar] [CrossRef] [PubMed]
- Schneider, W.M.; Chevillotte, M.D.; Rice, C.M. Interferon-stimulated genes: A complex web of host defenses. Annu. Rev. Immunol. 2014, 32, 513–545. [Google Scholar] [CrossRef] [PubMed]
- Yang, Y.; Xia, Q.; Zhou, L.; Zhang, Y.; Guan, Z.; Zhang, J.; Li, Z.; Liu, K.; Li, B.; Shao, D.; et al. B602L-Fc fusion protein enhances the immunogenicity of the B602L protein of the African swine fever virus. Front. Immunol. 2023, 14, 1186299. [Google Scholar] [CrossRef]
- Barderas, M.G.; Rodríguez, F.; Gómez-Puertas, P.; Avilés, M.; Beitia, F.; Alonso, C.; Escribano, J.M. Antigenic and immunogenic properties of a chimera of two immunodominant African swine fever virus proteins. Arch. Virol. 2001, 146, 1681–1691. [Google Scholar] [CrossRef]
- Zhang, G.; Liu, W.; Gao, Z.; Yang, S.; Zhou, G.; Chang, Y.; Ma, Y.; Liang, X.; Shao, J.; Chang, H. Antigenicity and immunogenicity of recombinant proteins comprising African swine fever virus proteins p30 and p54 fused to a cell-penetrating peptide. Int. Immunopharmacol. 2021, 101 Pt A, 108251. [Google Scholar] [CrossRef]
- Lu, W.; Bai, Y.; Zhang, S.; Zhao, X.; Jin, J.; Zhu, X.; Wang, R.; Wu, Y.; Zhang, A.; Zhang, G.; et al. An Intracellular Epitope of ASFV CD2v Protein Elicits Humoral and Cellular Immune Responses. Animals 2023, 13, 1967. [Google Scholar] [CrossRef]
- Chang, Z.; Du, Y.; Li, R.; Sun, X.; Chen, Y.; Li, M.; Fan, L.; Liu, S.; Wang, S.; Ding, P.; et al. Development and characterization of monoclonal antibody against the critical loop structure of african swine fever virus P72 protein. Vet. Microbiol. 2023, 283, 109776. [Google Scholar] [CrossRef]
- Zhang, G.; Liu, W.; Yang, S.; Song, S.; Ma, Y.; Zhou, G.; Liang, X.; Miao, C.; Li, J.; Liu, Y.; et al. Evaluation of humoral and cellular immune responses induced by a cocktail of recombinant African swine fever virus antigens fused with OprI in domestic pigs. Virol. J. 2023, 20, 104. [Google Scholar] [CrossRef]
- Pimentel, T.A.; Yan, Z.; Jeffers, S.A.; Holmes, K.V.; Hodges, R.S.; Burkhard, P. Peptide nanoparticles as novel immunogens: Design and analysis of a prototypic severe acute respiratory syndrome vaccine. Chem. Biol. Drug Des. 2009, 73, 53–61. [Google Scholar] [CrossRef]
- McKay, P.F.; Hu, K.; Blakney, A.K.; Samnuan, K.; Brown, J.C.; Penn, R.; Zhou, J.; Bouton, C.R.; Rogers, P.; Polra, K.; et al. Self-amplifying RNA SARS-CoV-2 lipid nanoparticle vaccine candidate induces high neutralizing antibody titers in mice. Nat. Commun. 2020, 11, 3523. [Google Scholar] [CrossRef]
- Schulz, M.; Zinkernagel, R.M.; Hengartner, H. Peptide-induced antiviral protection by cytotoxic T cells. Proc. Natl. Acad. Sci. USA 1991, 88, 991–993. [Google Scholar] [CrossRef]
- Kast, W.M.; Roux, L.; Curren, J.; Blom, H.J.; Voordouw, A.C.; Meloen, R.H.; Kolakofsky, D.; Melief, C.J. Protection against lethal Sendai virus infection by in vivo priming of virus-specific cytotoxic T lymphocytes with a free synthetic peptide. Proc. Natl. Acad. Sci. USA 1991, 88, 2283–2287. [Google Scholar] [CrossRef] [PubMed]
- Feltkamp, M.C.; Smits, H.L.; Vierboom, M.P.; Minnaar, R.P.; de Jongh, B.M.; Drijfhout, J.W.; ter Schegget, J.; Melief, C.J.; Kast, W.M. Vaccination with cytotoxic T lymphocyte epitope-containing peptide protects against a tumor induced by human papillomavirus type 16-transformed cells. Eur. J. Immunol. 1993, 23, 2242–2249. [Google Scholar] [CrossRef] [PubMed]
- Nguyen, T.L.; Samuel Leon Magdaleno, J.; Rajjak Shaikh, A.; Choowongkomon, K.; Li, V.; Lee, Y.; Kim, H. Designing a multi-epitope candidate vaccine by employing immunoinformatics approaches to control African swine fever spread. J. Biomol. Struct. Dyn. 2023, 41, 10214–10229. [Google Scholar] [CrossRef] [PubMed]
- Imdhiyas, M.; Sen, S.; Barman, N.; Buragohain, L.; Malik, Y.; Kumar, S. Computational analysis of immunogenic epitopes in the p30 and p54 proteins of African swine fever virus. J. Biomol. Struct. Dyn. 2023, 41, 7480–7489. [Google Scholar] [CrossRef]
- Herrera, L.R.M.; Bisa, E.P. In silico analysis of highly conserved cytotoxic T-cell epitopes in the structural proteins of African swine fever virus. Vet. World 2021, 14, 2625–2633. [Google Scholar] [CrossRef]
- Ros-Lucas, A.; Correa-Fiz, F.; Bosch-Camós, L.; Rodriguez, F.; Alonso-Padilla, J. Computational Analysis of African Swine Fever Virus Protein Space for the Design of an Epitope-Based Vaccine Ensemble. Pathogens 2020, 9, 1078. [Google Scholar] [CrossRef]






| Primer Number | Primer Name | Sequence 5′-3′ | 
|---|---|---|
| 1 | RP-F | CTCGAGATGGGTCTGACCCGTACCA | 
| 2 | RP-R | GCTAGCGTGGTGGTGGTGGTGGTGGCTATCTTTCGGCACTTCGC | 
| 3 | p30-F | CTCGAGATGGATTTTATTTTAAATATATCCATGAAAATGGAGGTCATC | 
| 4 | p30-R | GGTACCTTATTTTTTTTTTAAAAGTTTAAT | 
| 5 | Actin-F | ACTGCCGAGCGTGAGATTGTC | 
| 6 | Actin-R | GATGAAGGAGGGCTGGAACA | 
| 7 | qRP-F | CGGTTTATTTGTCGCACTGCCTTTC | 
| 8 | qRP-R | ATCAGAATCCGCATCAGCATCGT | 
| 9 | q30-F | ATGAATGTTCTCCGAAGATGCTG | 
| 10 | q30-R | ATGATATTGTGAAATCTGCTCGT | 
| 11 | Gp-64-F | CGGCGTGAGTATGATTCTCAAA | 
| 12 | Gp-64-R | ATGAGCAGACACGCAGCTTTT | 
| Disclaimer/Publisher’s Note: The statements, opinions and data contained in all publications are solely those of the individual author(s) and contributor(s) and not of MDPI and/or the editor(s). MDPI and/or the editor(s) disclaim responsibility for any injury to people or property resulting from any ideas, methods, instructions or products referred to in the content. | 
© 2025 by the authors. Licensee MDPI, Basel, Switzerland. This article is an open access article distributed under the terms and conditions of the Creative Commons Attribution (CC BY) license (https://creativecommons.org/licenses/by/4.0/).
Share and Cite
Zhang, W.; Yang, X.; Chen, X.; Jin, J.; Zhang, Y.; Gong, L.; Zhang, S.; Zhao, X.; Du, Y.; Wu, Y.; et al. Baculovirus-Displayed ASFV Epitope-Composite Protein Elicits Potent Immune Responses. Microorganisms 2025, 13, 2468. https://doi.org/10.3390/microorganisms13112468
Zhang W, Yang X, Chen X, Jin J, Zhang Y, Gong L, Zhang S, Zhao X, Du Y, Wu Y, et al. Baculovirus-Displayed ASFV Epitope-Composite Protein Elicits Potent Immune Responses. Microorganisms. 2025; 13(11):2468. https://doi.org/10.3390/microorganisms13112468
Chicago/Turabian StyleZhang, Wenkai, Xing Yang, Xingyu Chen, Jiaxin Jin, Yuanyuan Zhang, Lele Gong, Shuai Zhang, Xuyang Zhao, Yongkun Du, Yanan Wu, and et al. 2025. "Baculovirus-Displayed ASFV Epitope-Composite Protein Elicits Potent Immune Responses" Microorganisms 13, no. 11: 2468. https://doi.org/10.3390/microorganisms13112468
APA StyleZhang, W., Yang, X., Chen, X., Jin, J., Zhang, Y., Gong, L., Zhang, S., Zhao, X., Du, Y., Wu, Y., Sun, A., & Zhuang, G. (2025). Baculovirus-Displayed ASFV Epitope-Composite Protein Elicits Potent Immune Responses. Microorganisms, 13(11), 2468. https://doi.org/10.3390/microorganisms13112468
 
        


 
       