Differential Patterns of Gut and Oral Microbiomes in Hispanic Individuals with Cognitive Impairment
Abstract
1. Background
2. Material and Methods
2.1. Study Population and Sample Collection
2.2. Clinical Labs
2.3. 16S rRNA Gene Sequencing Analysis and Microbial Profiling
2.4. Predictive Functional Content of Microbial Communities
2.5. Differential Abundance Analysis of Microbial Communities
3. Results
3.1. Participants’ Oral and Gut Microbial Contents Differ Between the Cognitively Impaired and Normal Groups
3.2. No Difference in Alpha and Beta Diversity Metrics
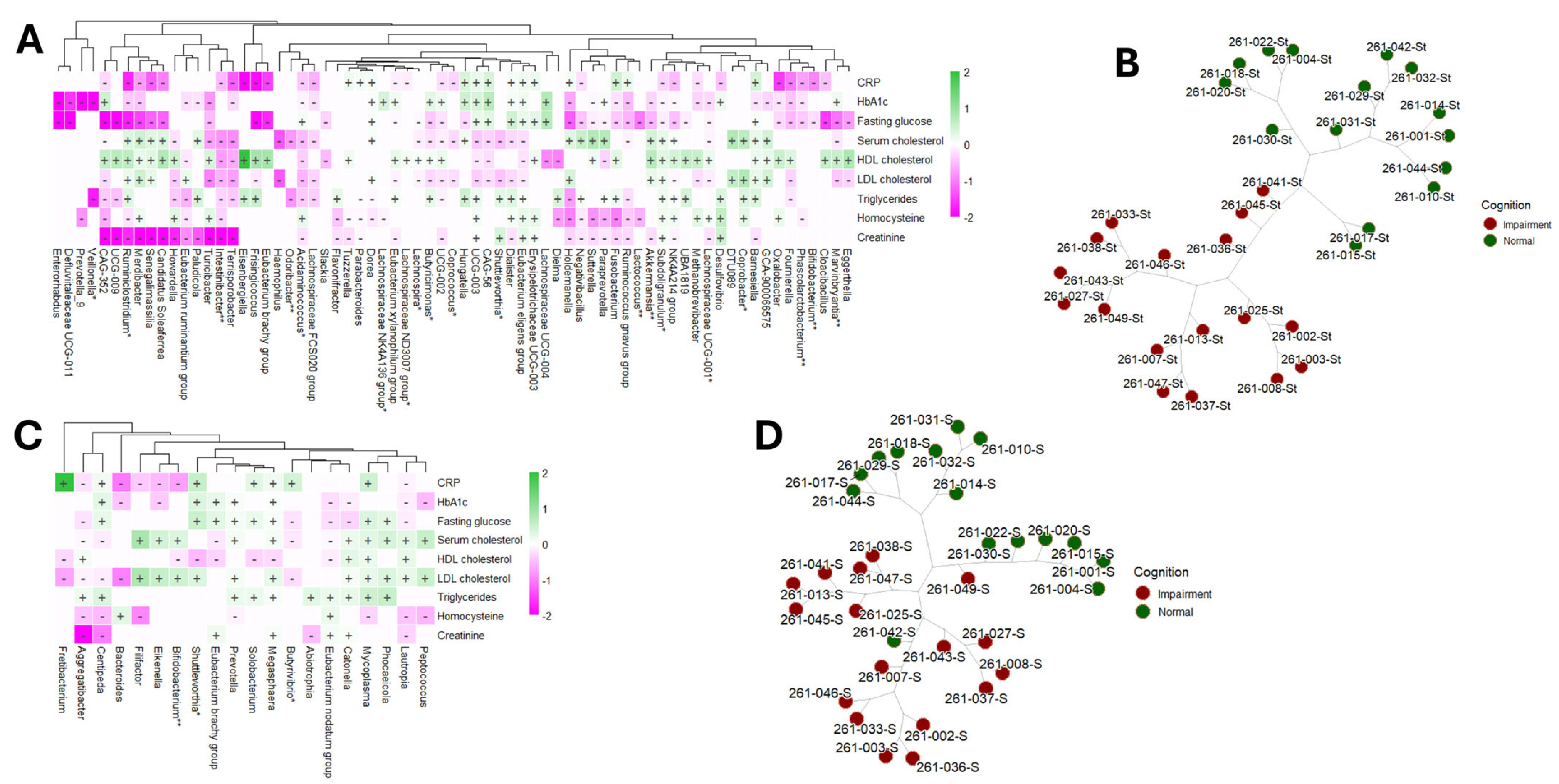
3.3. Oral Genera Are Differentially Abundant Between NC and CI Participants
3.4. Differential Abundance Analysis of the Gut Microbiome in CI and NC Participants
3.5. Functional Potential of the Gut and Oral Microbial Communities Associated with Cognitive Health
3.6. KEGG Pathways Associated with Gut Microbiome Profiles in Cognitive Health
3.7. KEGG Pathways Associated with Oral Microbiome Profiles in Cognitive Health
3.8. On the Synergistic Contribution of Oral and Gut Microbiomes to Brain Health
4. Discussion
5. Conclusions
Supplementary Materials
Author Contributions
Funding
Institutional Review Board Statement
Informed Consent Statement
Data Availability Statement
Acknowledgments
Conflicts of Interest
References
- Larson, P.J.; Zhou, W.; Santiago, A.; Driscoll, S.; Fleming, E.; Voigt, A.Y.; Chun, O.K.; Grady, J.J.; Kuchel, G.A.; Robison, J.T. Associations of the skin, oral and gut microbiome with aging, frailty and infection risk reservoirs in older adults. Nat. Aging 2022, 2, 941–955. [Google Scholar] [CrossRef]
- Wilmanski, T.; Diener, C.; Rappaport, N.; Patwardhan, S.; Wiedrick, J.; Lapidus, J.; Earls, J.C.; Zimmer, A.; Glusman, G.; Robinson, M. Gut microbiome pattern reflects healthy ageing and predicts survival in humans. Nat. Metab. 2021, 3, 274–286, Erratum in Nat. Metab. 2021, 3, 586. [Google Scholar] [CrossRef]
- Ghosh, T.S.; Shanahan, F.; O’Toole, P.W. The gut microbiome as a modulator of healthy ageing. Nat. Rev. Gastroenterol. Hepatol. 2022, 19, 565–584. [Google Scholar] [CrossRef]
- Morais, L.H.; Schreiber IV, H.L.; Mazmanian, S.K. The gut microbiota–brain axis in behaviour and brain disorders. Nat. Rev. Microbiol. 2021, 19, 241–255. [Google Scholar] [CrossRef]
- Liu, L.; Huh, J.R.; Shah, K. Microbiota and the gut-brain-axis: Implications for new therapeutic design in the CNS. EBioMedicine 2022, 77, 103908. [Google Scholar] [CrossRef]
- Chakrabarti, A.; Geurts, L.; Hoyles, L.; Iozzo, P.; Kraneveld, A.D.; La Fata, G.; Miani, M.; Patterson, E.; Pot, B.; Shortt, C. The microbiota–gut–brain axis: Pathways to better brain health. Perspectives on what we know, what we need to investigate and how to put knowledge into practice. Cell. Mol. Life Sci. 2022, 79, 80. [Google Scholar] [CrossRef]
- Schupack, D.A.; Mars, R.A.T.; Voelker, D.H.; Abeykoon, J.P.; Kashyap, P.C. The promise of the gut microbiome as part of individualized treatment strategies. Nat. Rev. Gastroenterol. Hepatol. 2022, 19, 7–25. [Google Scholar] [CrossRef] [PubMed]
- Guo, C.; Huo, Y.-J.; Li, Y.; Han, Y.; Zhou, D. Gut-brain axis: Focus on gut metabolites short-chain fatty acids. World J. Clin. Cases 2022, 10, 1754–1763. [Google Scholar] [CrossRef] [PubMed]
- Varesi, A.; Pierella, E.; Romeo, M.; Piccini, G.B.; Alfano, C.; Bjørklund, G.; Oppong, A.; Ricevuti, G.; Esposito, C.; Chirumbolo, S.; et al. The Potential Role of Gut Microbiota in Alzheimer’s Disease: From Diagnosis to Treatment. Nutrients 2022, 14, 668. [Google Scholar] [CrossRef] [PubMed]
- Bonfili, L.; Cuccioloni, M.; Gong, C.; Cecarini, V.; Spina, M.; Zheng, Y.; Angeletti, M.; Eleuteri, A.M. Gut microbiota modulation in Alzheimer’s disease: Focus on lipid metabolism. Clin. Nutr. 2022, 41, 698–708. [Google Scholar] [CrossRef]
- Tarawneh, R.; Penhos, E. The Gut Microbiome and Alzheimer’s Disease: Complex and Bidirectional Interactions. Neurosci. Biobehav. Rev. 2022, 141, 104814. [Google Scholar] [CrossRef]
- Barrio, C.; Arias-Sánchez, S.; Martín-Monzón, I. The gut microbiota-brain axis, psychobiotics and its influence on brain and behaviour: A systematic review. Psychoneuroendocrinology 2022, 137, 105640. [Google Scholar] [CrossRef]
- Verhaar, B.J.H.; Hendriksen, H.M.A.; de Leeuw, F.A.; Doorduijn, A.S.; van Leeuwenstijn, M.; Teunissen, C.E.; Barkhof, F.; Scheltens, P.; Kraaij, R.; van Duijn, C.M.; et al. Gut Microbiota Composition Is Related to AD Pathology. Front. Immunol. 2022, 12, 794519. [Google Scholar] [CrossRef]
- Fongang, B.; Satizabal, C.; Kautz, T.F.; Wadop, Y.N.; Muhammad, J.A.S.; Vasquez, E.; Mathews, J.; Gireud-Goss, M.; Saklad, A.R.; Himali, J.; et al. Cerebral small vessel disease burden is associated with decreased abundance of gut Barnesiella intestinihominis bacterium in the Framingham Heart Study. Sci. Rep. 2023, 13, 13622. [Google Scholar] [CrossRef]
- Deo, P.N.; Deshmukh, R. Oral microbiome: Unveiling the fundamentals. J. Oral Maxillofac. Pathol. JOMFP 2019, 23, 122. [Google Scholar] [CrossRef] [PubMed]
- Kitamoto, S.; Nagao-Kitamoto, H.; Hein, R.; Schmidt, T.; Kamada, N. The bacterial connection between the oral cavity and the gut diseases. J. Dent. Res. 2020, 99, 1021–1029. [Google Scholar] [CrossRef] [PubMed]
- Hou, K.; Wu, Z.-X.; Chen, X.-Y.; Wang, J.-Q.; Zhang, D.; Xiao, C.; Zhu, D.; Koya, J.B.; Wei, L.; Li, J.; et al. Microbiota in health and diseases. Signal Transduct. Target. Ther. 2022, 7, 135. [Google Scholar] [CrossRef]
- Pathak, J.L.; Yan, Y.; Zhang, Q.; Wang, L.; Ge, L. The role of oral microbiome in respiratory health and diseases. Respir. Med. 2021, 185, 106475. [Google Scholar] [CrossRef]
- Maki, K.A.; Kazmi, N.; Barb, J.J.; Ames, N. The Oral and Gut Bacterial Microbiomes: Similarities, Differences, and Connections. Biol. Res. Nurs. 2021, 23, 7–20. [Google Scholar] [CrossRef] [PubMed]
- Park, S.-Y.; Hwang, B.-O.; Lim, M.; Ok, S.-H.; Lee, S.-K.; Chun, K.-S.; Park, K.-K.; Hu, Y.; Chung, W.-Y.; Song, N.-Y. Oral-Gut Microbiome Axis in Gastrointestinal Disease and Cancer. Cancers 2021, 13, 2124. [Google Scholar] [CrossRef]
- Shen, L. Gut, oral and nasal microbiota and Parkinson’s disease. Microb. Cell Fact. 2020, 19, 50. [Google Scholar] [CrossRef]
- Maitre, Y.; Micheneau, P.; Delpierre, A.; Mahalli, R.; Guerin, M.; Amador, G.; Denis, F. Did the Brain and Oral Microbiota Talk to Each Other? A Review of the Literature. J. Clin. Med. 2020, 9, 3876. [Google Scholar] [CrossRef]
- Sureda, A.; Daglia, M.; Castilla, S.A.; Sanadgol, N.; Nabavi, S.F.; Khan, H.; Belwal, T.; Jeandet, P.; Marchese, A.; Pistollato, F. Oral microbiota and Alzheimer’s disease: Do all roads lead to Rome? Pharmacol. Res. 2020, 151, 104582. [Google Scholar] [CrossRef] [PubMed]
- Tsai, C.; Hayes, C.; Taylor, G.W. Glycemic control of type 2 diabetes and severe periodontal disease in the US adult population. Community Dent. Oral Epidemiol. 2002, 30, 182–192. [Google Scholar] [CrossRef]
- Mesa, F.; Magan-Fernandez, A.; Castellino, G.; Chianetta, R.; Nibali, L.; Rizzo, M. Periodontitis and mechanisms of cardiometabolic risk: Novel insights and future perspectives. Biochim. Biophys. Acta (BBA)-Mol. Basis Dis. 2019, 1865, 476–484. [Google Scholar] [CrossRef]
- Yu, J.C.; Khodadadi, H.; Baban, B. Innate immunity and oral microbiome: A personalized, predictive, and preventive approach to the management of oral diseases. EPMA J. 2019, 10, 43–50. [Google Scholar] [CrossRef]
- Chu, H.; Mazmanian, S.K. Innate immune recognition of the microbiota promotes host-microbial symbiosis. Nat. Immunol. 2013, 14, 668–675. [Google Scholar] [CrossRef] [PubMed]
- Adil, N.A.; Omo-Erigbe, C.; Yadav, H.; Jain, S. The oral–gut microbiome–brain axis in cognition. Microorganisms 2025, 13, 814. [Google Scholar] [CrossRef] [PubMed]
- Santonocito, S.; Giudice, A.; Polizzi, A.; Troiano, G.; Merlo, E.M.; Sclafani, R.; Grosso, G.; Isola, G. A Cross-Talk between Diet and the Oral Microbiome: Balance of Nutrition on Inflammation and Immune System’s Response during Periodontitis. Nutrients 2022, 14, 2426. [Google Scholar] [CrossRef]
- Chandra, S.; Alam, M.T.; Dey, J.; Chakrapani, P.S.B.; Ray, U.; Srivastava, A.K.; Gandhi, S.; Tripathi, P.P. Healthy Gut, Healthy Brain: The Gut Microbiome in Neurodegenerative Disorders. Curr. Top. Med. Chem. 2020, 20, 1142–1153. [Google Scholar] [CrossRef]
- Wardman, J.F.; Bains, R.K.; Rahfeld, P.; Withers, S.G. Carbohydrate-active enzymes (CAZymes) in the gut microbiome. Nat. Rev. Microbiol. 2022, 20, 542–556. [Google Scholar] [CrossRef]
- Gacesa, R.; Kurilshikov, A.; Vich Vila, A.; Sinha, T.; Klaassen, M.A.Y.; Bolte, L.A.; Andreu-Sánchez, S.; Chen, L.; Collij, V.; Hu, S.; et al. Environmental factors shaping the gut microbiome in a Dutch population. Nature 2022, 604, 732–739. [Google Scholar] [CrossRef]
- Berding, K.; Vlckova, K.; Marx, W.; Schellekens, H.; Stanton, C.; Clarke, G.; Jacka, F.; Dinan, T.G.; Cryan, J.F. Diet and the Microbiota-Gut-Brain Axis: Sowing the Seeds of Good Mental Health. Adv. Nutr. 2021, 12, 1239–1285. [Google Scholar] [CrossRef]
- Frausto, D.M.; Forsyth, C.B.; Keshavarzian, A.; Voigt, R.M. Dietary Regulation of Gut-Brain Axis in Alzheimer’s Disease: Importance of Microbiota Metabolites. Front. Neurosci. 2021, 15, 736814. [Google Scholar] [CrossRef] [PubMed]
- Lorenzo, D.; GianVincenzo, Z.; Carlo Luca, R.; Karan, G.; Jorge, V.; Roberto, M.; Javad, P. Oral-Gut Microbiota and Arthritis: Is There an Evidence-Based Axis? J. Clin. Med. 2019, 8, 1753. [Google Scholar] [CrossRef]
- Lamont, R.J.; Koo, H.; Hajishengallis, G. The oral microbiota: Dynamic communities and host interactions. Nat. Rev. Microbiol. 2018, 16, 745–759. [Google Scholar] [CrossRef]
- Astafurov, K.; Elhawy, E.; Ren, L.; Dong, C.Q.; Igboin, C.; Hyman, L.; Griffen, A.; Mittag, T.; Danias, J. Oral microbiome link to neurodegeneration in glaucoma. PLoS ONE 2014, 9, e104416. [Google Scholar] [CrossRef]
- Guo, H.; Chang, S.; Pi, X.; Hua, F.; Jiang, H.; Liu, C.; Du, M. The effect of periodontitis on dementia and cognitive impairment: A meta-analysis. Int. J. Environ. Res. Public Health 2021, 18, 6823. [Google Scholar] [CrossRef]
- Seyedmoalemi, M.A.; Saied-Moallemi, Z. Association between periodontitis and Alzheimer’s disease: A narrative review. IBRO Neurosci. Rep. 2025, 18, 360–365. [Google Scholar] [CrossRef]
- Georges, F.; Do, N.; Seleem, D. Oral dysbiosis and systemic diseases. Front. Dent. Med. 2022, 3, 995423. [Google Scholar] [CrossRef]
- Suárez, L.J.; Garzón, H.; Arboleda, S.; Rodríguez, A. Oral dysbiosis and autoimmunity: From local periodontal responses to an imbalanced systemic immunity. A review. Front. Immunol. 2020, 11, 591255. [Google Scholar] [CrossRef] [PubMed]
- Peng, X.; Cheng, L.; You, Y.; Tang, C.; Ren, B.; Li, Y.; Xu, X.; Zhou, X. Oral microbiota in human systematic diseases. Int. J. Oral Sci. 2022, 14, 14. [Google Scholar] [CrossRef]
- Corrêa, J.D.; Fernandes, G.R.; Calderaro, D.C.; Mendonça, S.M.S.; Silva, J.M.; Albiero, M.L.; Cunha, F.Q.; Xiao, E.; Ferreira, G.A.; Teixeira, A.L. Oral microbial dysbiosis linked to worsened periodontal condition in rheumatoid arthritis patients. Sci. Rep. 2019, 9, 8379. [Google Scholar] [CrossRef]
- Hajishengallis, G.; Chavakis, T. Local and systemic mechanisms linking periodontal disease and inflammatory comorbidities. Nat. Rev. Immunol. 2021, 21, 426–440. [Google Scholar] [CrossRef]
- Olsen, I.; Yamazaki, K. Can oral bacteria affect the microbiome of the gut? J. Oral Microbiol. 2019, 11, 1586422. [Google Scholar] [CrossRef]
- Weintraub, S.; Besser, L.; Dodge, H.H.; Teylan, M.; Ferris, S.; Goldstein, F.C.; Giordani, B.; Kramer, J.; Loewenstein, D.; Marson, D. Version 3 of the Alzheimer Disease Centers’ neuropsychological test battery in the Uniform Data Set (UDS). Alzheimer Dis. Assoc. Disord. 2018, 32, 10–17. [Google Scholar] [CrossRef]
- Besser, L.; Kukull, W.; Knopman, D.S.; Chui, H.; Galasko, D.; Weintraub, S.; Jicha, G.; Carlsson, C.; Burns, J.; Quinn, J. Version 3 of the national Alzheimer’s coordinating center’s uniform data set. Alzheimer Dis. Assoc. Disord. 2018, 32, 351–358. [Google Scholar] [CrossRef]
- Monsell, S.E.; Dodge, H.H.; Zhou, X.-H.; Bu, Y.; Besser, L.M.; Mock, C.; Hawes, S.E.; Kukull, W.A.; Weintraub, S. Results from the NACC uniform data set neuropsychological battery crosswalk study. Alzheimer Dis. Assoc. Disord. 2016, 30, 134–139. [Google Scholar] [CrossRef]
- Jack Jr., C.R.; Albert, M.S.; Knopman, D.S.; McKhann, G.M.; Sperling, R.A.; Carrillo, M.C.; Thies, B.; Phelps, C.H. Introduction to the recommendations from the National Institute on Aging-Alzheimer’s Association workgroups on diagnostic guidelines for Alzheimer’s disease. Alzheimer’s Dement. 2011, 7, 257–262. [Google Scholar] [CrossRef] [PubMed]
- Morris, J.C. Clinical dementia rating: A reliable and valid diagnostic and staging measure for dementia of the Alzheimer type. Int. Psychogeriatr. 1997, 9, 173–176. [Google Scholar] [CrossRef] [PubMed]
- Caporaso, J.G.; Lauber, C.L.; Walters, W.A.; Berg-Lyons, D.; Lozupone, C.A.; Turnbaugh, P.J.; Fierer, N.; Knight, R. Global patterns of 16S rRNA diversity at a depth of millions of sequences per sample. Proc. Natl. Acad. Sci. USA 2011, 108, 4516–4522. [Google Scholar] [CrossRef]
- Caporaso, J.G.; Lauber, C.L.; Walters, W.A.; Berg-Lyons, D.; Huntley, J.; Fierer, N.; Owens, S.M.; Betley, J.; Fraser, L.; Bauer, M. Ultra-high-throughput microbial community analysis on the Illumina HiSeq and MiSeq platforms. ISME J. 2012, 6, 1621–1624. [Google Scholar] [CrossRef] [PubMed]
- Nkouonlack, C.D.; Njamnshi, W.Y.; Angwafor, S.A.; Siewe Fodjo, J.N.; Mengnjo, M.K.; Ngarka, L.; Mbede, M.; Nfor, L.N.; Abomate, C.; Maestre, G.E. Dementia and cognitive impairment in French-speaking Sub-Saharan Africa: A comprehensive review on moving out of the shadows of neglect. Res. Sq. 2024; preprint. [Google Scholar] [CrossRef]
- Bolyen, E.; Rideout, J.R.; Dillon, M.R.; Bokulich, N.A.; Abnet, C.C.; Al-Ghalith, G.A.; Alexander, H.; Alm, E.J.; Arumugam, M.; Asnicar, F. Reproducible, interactive, scalable and extensible microbiome data science using QIIME 2. Nat. Biotechnol. 2019, 37, 852–857, Erratum in Nat. Biotechnol. 2019, 37,1091. [Google Scholar] [CrossRef]
- Douglas, G.M.; Maffei, V.J.; Zaneveld, J.R.; Yurgel, S.N.; Brown, J.R.; Taylor, C.M.; Huttenhower, C.; Langille, M.G.I. PICRUSt2 for prediction of metagenome functions. Nat. Biotechnol. 2020, 38, 685–688. [Google Scholar] [CrossRef]
- Mallick, H.; Rahnavard, A.; McIver, L.J.; Ma, S.; Zhang, Y.; Nguyen, L.H.; Tickle, T.L.; Weingart, G.; Ren, B.; Schwager, E.H.; et al. Multivariable association discovery in population-scale meta-omics studies. PLoS Comput. Biol. 2021, 17, e1009442. [Google Scholar] [CrossRef]
- Callahan, B.J.; Sankaran, K.; Fukuyama, J.A.; McMurdie, P.J.; Holmes, S.P. Bioconductor workflow for microbiome data analysis: From raw reads to community analyses. F1000Research 2016, 5, 1492. [Google Scholar] [CrossRef]
- Yu, G.; Wang, L.-G.; Han, Y.; He, Q.-Y. clusterProfiler: An R package for comparing biological themes among gene clusters. Omics A J. Integr. Biol. 2012, 16, 284–287. [Google Scholar] [CrossRef]
- Khemwong, T.; Kobayashi, H.; Ikeda, Y.; Matsuura, T.; Sudo, T.; Kano, C.; Mikami, R.; Izumi, Y. Fretibacterium sp. human oral taxon 360 is a novel biomarker for periodontitis screening in the Japanese population. PLoS ONE 2019, 14, e0218266. [Google Scholar] [CrossRef]
- Kang, Y.; Sun, B.; Chen, Y.; Lou, Y.; Zheng, M.; Li, Z. Dental plaque microbial resistomes of periodontal health and disease and their changes after scaling and root planing therapy. Msphere 2021, 6, e00121–e00162. [Google Scholar] [CrossRef] [PubMed]
- Kwek, H.; Wilson, M.; Newman, H. Mycoplasma in relation to gingivitis and periodontitis. J. Clin. Periodontol. 1990, 17, 119–122. [Google Scholar] [CrossRef]
- Deng, Z.-L.; Szafrański, S.P.; Jarek, M.; Bhuju, S.; Wagner-Döbler, I. Dysbiosis in chronic periodontitis: Key microbial players and interactions with the human host. Sci. Rep. 2017, 7, 3703. [Google Scholar] [CrossRef]
- Lee, J.W.; Lee, Y.K.; Yuk, D.Y.; Choi, D.Y.; Ban, S.B.; Oh, K.W.; Hong, J.T. Neuro-inflammation induced by lipopolysaccharide causes cognitive impairment through enhancement of beta-amyloid generation. J. Neuroinflammation 2008, 5, 37. [Google Scholar] [CrossRef]
- Zhou, B.; Szymanski, C.M.; Baylink, A. Bacterial chemotaxis in human diseases. Trends Microbiol. 2023, 31, 453–467. [Google Scholar] [CrossRef] [PubMed]
- Killingsworth, J.; Sawmiller, D.; Shytle, R.D. Propionate and Alzheimer’s disease. Front. Aging Neurosci. 2021, 12, 580001. [Google Scholar] [CrossRef] [PubMed]
- Troesch, B.; Weber, P.; Mohajeri, M.H. Potential links between impaired one-carbon metabolism due to polymorphisms, inadequate B-vitamin status, and the development of Alzheimer’s disease. Nutrients 2016, 8, 803. [Google Scholar] [CrossRef]
- Kodam, P.; Sai Swaroop, R.; Pradhan, S.S.; Sivaramakrishnan, V.; Vadrevu, R. Integrated multi-omics analysis of Alzheimer’s disease shows molecular signatures associated with disease progression and potential therapeutic targets. Sci. Rep. 2023, 13, 3695. [Google Scholar] [CrossRef] [PubMed]
- LaRock, C.N.; Nizet, V. Cationic antimicrobial peptide resistance mechanisms of streptococcal pathogens. Biochim. Biophys. Acta (BBA)-Biomembr. 2015, 1848, 3047–3054. [Google Scholar] [CrossRef]
- Wang, C.; Feng, S.; Qie, J.; Wei, X.; Yan, H.; Liu, K. Polyion complexes of a cationic antimicrobial peptide as a potential systemically administered antibiotic. Int. J. Pharm. 2019, 554, 284–291. [Google Scholar] [CrossRef]
- Geitani, R.; Ayoub Moubareck, C.; Touqui, L.; Karam Sarkis, D. Cationic antimicrobial peptides: Alternatives and/or adjuvants to antibiotics active against methicillin-resistant Staphylococcus aureus and multidrug-resistant Pseudomonas aeruginosa. BMC Microbiol. 2019, 19, 54. [Google Scholar] [CrossRef]
- Sansores-España, L.D.; Melgar-Rodríguez, S.; Olivares-Sagredo, K.; Cafferata, E.A.; Martínez-Aguilar, V.M.; Vernal, R.; Paula-Lima, A.C.; Díaz-Zúñiga, J. Oral-gut-brain axis in experimental models of periodontitis: Associating gut dysbiosis with neurodegenerative diseases. Front. Aging 2021, 2, 781582. [Google Scholar] [CrossRef]
- Bertani, B.; Ruiz, N. Function and biogenesis of lipopolysaccharides. EcoSal Plus 2018, 8, 10–1128. [Google Scholar] [CrossRef]
- Rhee, S.H. Lipopolysaccharide: Basic biochemistry, intracellular signaling, and physiological impacts in the gut. Intest. Res. 2014, 12, 90–95. [Google Scholar] [CrossRef]
- Iniesta, M.; Chamorro, C.; Ambrosio, N.; Marín, M.J.; Sanz, M.; Herrera, D. Subgingival microbiome in periodontal health, gingivitis and different stages of periodontitis. J. Clin. Periodontol. 2023, 50, 905–920. [Google Scholar] [CrossRef] [PubMed]
- Bertelsen, R.J.; Barrionuevo, A.M.P.; Shigdel, R.; Lie, S.A.; Lin, H.; Real, F.G.; Ringel-Kulka, T.; Åstrøm, A.N.; Svanes, C. Association of oral bacteria with oral hygiene habits and self-reported gingival bleeding. J. Clin. Periodontol. 2022, 49, 768–781. [Google Scholar] [CrossRef] [PubMed]
- Ortiz, A.P.; Acosta-Pagán, K.T.; Oramas-Sepúlveda, C.; Castañeda-Avila, M.A.; Vilanova-Cuevas, B.; Ramos-Cartagena, J.M.; Vivaldi, J.A.; Pérez-Santiago, J.; Pérez, C.M.; Godoy-Vitorino, F. Oral microbiota and periodontitis severity among Hispanic adults. Front. Cell. Infect. Microbiol. 2022, 12, 965159. [Google Scholar] [CrossRef]
- Yussof, A.; Yoon, P.; Krkljes, C.; Schweinberg, S.; Cottrell, J.; Chu, T.; Chang, S.L. A meta-analysis of the effect of binge drinking on the oral microbiome and its relation to Alzheimer’s disease. Sci. Rep. 2020, 10, 19872. [Google Scholar] [CrossRef]
- Nędzi-Góra, M.; Kowalski, J.; Górska, R. The immune response in periodontal tissues. Arch. Immunol. Ther. Exp. 2017, 65, 421–429. [Google Scholar] [CrossRef]
- Mao, S.; Huang, C.-P.; Lan, H.; Lau, H.-G.; Chiang, C.-P.; Chen, Y.-W. Association of periodontitis and oral microbiomes with Alzheimer’s disease: A narrative systematic review. J. Dent. Sci. 2022, 17, 1762–1779. [Google Scholar] [CrossRef] [PubMed]
- Bathini, P.; Foucras, S.; Dupanloup, I.; Imeri, H.; Perna, A.; Berruex, J.L.; Doucey, M.A.; Annoni, J.M.; Auber Alberi, L. Classifying dementia progression using microbial profiling of saliva. Alzheimer’s Dement. Diagn. Assess. Dis. Monit. 2020, 12, e12000. [Google Scholar] [CrossRef]
- Van Hul, M.; Le Roy, T.; Prifti, E.; Dao, M.C.; Paquot, A.; Zucker, J.-D.; Delzenne, N.M.; Muccioli, G.G.; Clément, K.; Cani, P.D. From correlation to causality: The case of Subdoligranulum. Gut Microbes 2020, 12, 1849998. [Google Scholar] [CrossRef]
- Lu, Y.; Zhang, Y.; Zhao, X.; Shang, C.; Xiang, M.; Li, L.; Cui, X. Microbiota-derived short-chain fatty acids: Implications for cardiovascular and metabolic disease. Front. Cardiovasc. Med. 2022, 9, 900381. [Google Scholar] [CrossRef] [PubMed]
- O’Connor, K.M.; Lucking, E.F.; Bastiaanssen, T.F.; Peterson, V.L.; Crispie, F.; Cotter, P.D.; Clarke, G.; Cryan, J.F.; O’Halloran, K.D. Prebiotic administration modulates gut microbiota and faecal short-chain fatty acid concentrations but does not prevent chronic intermittent hypoxia-induced apnoea and hypertension in adult rats. EBioMedicine 2020, 59, 102968. [Google Scholar] [CrossRef]
- Yang, F.; Chen, H.; Gao, Y.; An, N.; Li, X.; Pan, X.; Yang, X.; Tian, L.; Sun, J.; Xiong, X. Gut microbiota-derived short-chain fatty acids and hypertension: Mechanism and treatment. Biomed. Pharmacother. 2020, 130, 110503. [Google Scholar] [CrossRef] [PubMed]
- Liu, Y.; Li, S.; Wang, X.; Xing, T.; Li, J.; Zhu, X.; Zhang, L.; Gao, F. Microbiota populations and short-chain fatty acids production in cecum of immunosuppressed broilers consuming diets containing γ-irradiated Astragalus polysaccharides. Poult. Sci. 2021, 100, 273–282. [Google Scholar] [CrossRef] [PubMed]
- Larsen, J.M. The immune response to Prevotella bacteria in chronic inflammatory disease. Immunology 2017, 151, 363–374. [Google Scholar] [CrossRef]
- Jiang, H.; Ling, Z.; Zhang, Y.; Mao, H.; Ma, Z.; Yin, Y.; Wang, W.; Tang, W.; Tan, Z.; Shi, J. Altered fecal microbiota composition in patients with major depressive disorder. Brain Behav. Immun. 2015, 48, 186–194. [Google Scholar] [CrossRef]
- Eslami, S.; Hosseinzadeh Shakib, N.; Fooladfar, Z.; Nasrollahian, S.; Baghaei, S.; Mosaddad, S.A.; Motamedifar, M. The role of periodontitis-associated bacteria in Alzheimer’s disease: A narrative review. J. Basic. Microbiol. 2023, 63, 1059–1072. [Google Scholar] [CrossRef]
- Zhao, J.; Bi, W.; Xiao, S.; Lan, X.; Cheng, X.; Zhang, J.; Lu, D.; Wei, W.; Wang, Y.; Li, H. Neuroinflammation induced by lipopolysaccharide causes cognitive impairment in mice. Sci. Rep. 2019, 9, 5790. [Google Scholar] [CrossRef]
- Kalyan, M.; Tousif, A.H.; Sonali, S.; Vichitra, C.; Sunanda, T.; Praveenraj, S.S.; Ray, B.; Gorantla, V.R.; Rungratanawanich, W.; Mahalakshmi, A.M. Role of endogenous lipopolysaccharides in neurological disorders. Cells 2022, 11, 4038. [Google Scholar] [CrossRef]
- Ostfeld, I.; Ben-Zeev, T.; Zamir, A.; Levi, C.; Gepner, Y.; Springer, S.; Hoffman, J.R. Role of β-Alanine Supplementation on Cognitive Function, Mood, and Physical Function in Older Adults; Double-Blind Randomized Controlled Study. Nutrients 2023, 15, 923. [Google Scholar] [CrossRef]
- Neuffer, J.; González-Domínguez, R.; Lefèvre-Arbogast, S.; Low, D.Y.; Driollet, B.; Helmer, C.; Du Preez, A.; de Lucia, C.; Ruigrok, S.R.; Altendorfer, B. Exploration of the gut–brain axis through metabolomics identifies serum propionic acid associated with higher cognitive decline in older persons. Nutrients 2022, 14, 4688. [Google Scholar] [CrossRef] [PubMed]
- Zhang, D.; Li, N.; Wang, Y.; Lu, W.; Zhang, Y.; Chen, Y.; Deng, X.; Yu, X. Methane ameliorates post-operative cognitive dysfunction by inhibiting microglia NF-κB/MAPKs pathway and promoting IL-10 expression in aged mice. Int. Immunopharmacol. 2019, 71, 52–60. [Google Scholar] [CrossRef] [PubMed]
- González-Domínguez, R.; Castellano-Escuder, P.; Lefèvre-Arbogast, S.; Low, D.Y.; Du Preez, A.; Ruigrok, S.R.; Lee, H.; Helmer, C.; Pallàs, M.; Urpi-Sarda, M. Apolipoprotein E and sex modulate fatty acid metabolism in a prospective observational study of cognitive decline. Alzheimer’s Res. Ther. 2022, 14, 1. [Google Scholar] [CrossRef] [PubMed]







| Variables | Impairment (n = 17) | Normal (n = 15) | p-Value |
|---|---|---|---|
| Age, yrs., mean [min, max] | 71.9 [61.9, 83.7] | 68.7 [56.8, 77.5] | 0.14 |
| Female, n (%) | 8 (40%) | 12 (60%) | 0.34 |
| BMI, mean [min, max] | 28.7 [17.6, 38.9] | 29.8 [20.2, 47.5] | 0.69 |
| hbA1c mmol/mol mean [min, max] | 41.7 [32, 62] | 40.8 [32, 58] | 0.69 |
| Glucose fasting mmol/L, mean [min, max] | 5.6 [4.8, 7.9] | 5.5 [4.6, 7.9] | 0.74 |
| Serum cholesterol mg/dL mean [min, max] | 181.4 [96, 295] | 193.2 [141, 270] | 0.44 |
| HDL cholesterol mg/dL mean [min, max] | 61.4 [34, 111] | 65.8 [35, 93] | 0.52 |
| LDL cholesterol mg/dL mean [min, max] | 100.6 [29, 173] | 108.7 [44, 198] | 0.55 |
| Triglycerides mg/dL mean [min, max] | 100.6 [65, 170] | 114.9 [29, 226] | 0.35 |
| Homocysteine µmol/L mean [min, max] | 0.14 [0.07, 0.19] | 0.15 [0.11, 0.37] | 0.74 |
| Creatinine mg/dL mean [min, max] | 0.79 [0.55, 1.13] | 1.27 [0.57, 8.17] | 0.34 |
| Gum disease, n (%) | 2 (0.12) | 1 (0.07) | 1 |
| Positive Correlation | Negative Correlation | ||
|---|---|---|---|
| Lipids | Serum cholesterol | Paraprevotella, Sutterella, Akkermansia, Subdoligranulum, Negativibacillus, DTU089, Holdemanella, Barnesiella, Merdibacter, Coprobacter, GCA-900066575, Ruminiclostridium, Paludicola, Senegalimassilia, NK4A214 group Dorea, Candidatus Soleaferrea, Hungatella | UCG-003, Coprococcus, Haemophilus, UCG-002, Eubacterium eligens group, Acidaminococcus, Dialister, Intestinibacter, CAG-56, Lachnospira, Butyricimonas, Terrisporobacter, Turicibacter, Shuttleworthia, Lachnospiraceae FCS020 group, Lachnospiraceae UCG-001, CAG-352, Marvinbryantia, Howardella, Ruminococcus gnavus group, Odoribacter |
| HDL cholesterol | Subdoligranulum, Akkermansia, NK4A214 group, CAG-352, UCG-002, Eisenbergiella, Fusobacterium, UBA1819, Eubacterium xylanophilum group, Sutterella, Frisingicoccus, Eggerthella, Marvinbryantia, Ruminiclostridium, Methanobrevibacter, Lachnospiraceae UCG-001, UCG-009, Oxalobacter, Barnesiella, Howardella, Erysipelotrichaceae UCG-003, Candidatus Soleaferrea, Eubacterium brachy group, Cloacibacillus, Fournierella, Lachnospiraceae ND3007 group, Tuzzerella, Turicibacter, Merdibacter, Senegalimassilia, Butyricimonas, GCA-900066575, Lachnospira | Paraprevotella, Eubacterium eligens group, UCG-003, Acidaminococcus, Intestinibacter, CAG-56, Terrisporobacter, Slackia, Dielma, Eubacterium ruminantium group, Lachnospiraceae UCG-004 | |
| LDL cholesterol | Akkermansia, Subdoligranulum, Holdemanella, Coprobacter, Barnesiella, DTU089, Merdibacter, GCA-900066575, Eubacterium ruminantium group, Dorea, Ruminiclostridium, Senegalimassilia, | UCG-003, UCG-002, Coprococcus, Haemophilus, Acidaminococcus, CAG-352, Dialister, Butyricimonas, Eubacterium eligens group, Turicibacter, Intestinibacter, CAG-56, Lachnospira, Marvinbryantia, Terrisporobacter, NK4A214 group, Lachnospiraceae UCG-001, Howardella, Lachnospiraceae FCS020 group, Shuttleworthia, Fournierella, Eggerthella, Methanobrevibacter, Eubacterium xylanophilum group, Frisingicoccus | |
| Triglycerides | Subdoligranulum, Dialister, Barnesiella, UCG-003, Desulfovibrio, Butyricimonas, Eisenbergiella, UBA1819, Flavonifractor, Frisingicoccus, Hungatella, Fusobacterium, Paludicola, NK4A214 group, Eubacterium eligens group, Ruminiclostridium, Eubacterium xylanophilum group, Paraprevotella, Coprobacter, Negativibacillus, Shuttleworthia, Dielma | Holdemanella, CAG-352, Eubacterium ruminantium group, Acidaminococcus, UCG-002, Ruminococcus gnavus group, Howardella, Intestinibacter, Lachnospiraceae FCS020 group, Parabacteroides, UCG-009, Dorea, Terrisporobacter, Fournierella, Odoribacter, Veillonella, | |
| Inflammation | C-reactive protein (CRP) | Fusobacterium, Barnesiella, UCG-003, Parabacteroides, CAG-56, Eubacterium eligens group, Erysipelotrichaceae UCG-003, Dorea, Hungatella, Tuzzerella, Holdemanella, Dialister, Ruminococcus gnavus group | Subdoligranulum, Phascolarctobacterium, NK4A214 group, UCG-002, Coprococcus, CAG-352, Negativibacillus, Acidaminococcus, Desulfovibrio, Ruminiclostridium, Frisingicoccus, Fournierella, Senegalimassilia, Merdibacter, Intestinibacter, Terrisporobacter, Lachnospiraceae ND3007 group, Eubacterium xylanophilum group, Lachnospiraceae FCS020 group, Candidatus Soleaferrea, Eubacterium brachy group, Methanobrevibacter, Cloacibacillus, Eisenbergiella, Oxalobacter, Bifidobacterium |
| Positive Correlation | Negative Correlation | ||
|---|---|---|---|
| Diabetes | hbA1c | Lachnospiraceae NK4A136 group, UCG-003, CAG-352, CAG-56, UCG-002, Butyricimonas, Eubacterium eligens group, Hungatella, Eubacterium xylanophilum group, Dialister, Paraprevotella, Desulfovibrio, Dorea, Marvinbryantia, Lachnospiraceae UCG-004 | Akkermansia, Phascolarctobacterium, Holdemanella, Subdoligranulum, Enterorhabdus, Fusobacterium, Lachnospiraceae UCG-001, Ruminococcus gnavus group, Barnesiella, Defluviitaleaceae UCG-011, Turicibacter, Merdibacter, Eubacterium ruminantium group, Sutterella, NK4A214 group, Fournierella, Ruminiclostridium, Methanobrevibacter, GCA-900066575, Prevotella_9, Acidaminococcus, Lachnospiraceae FCS020 group, Paludicola, Oxalobacter, Veillonella, Terrisporobacter |
| Fasting glucose | Dialister, Alloprevotella, Eubacterium eligens group, UCG-003, CAG-56, Barnesiella, Acidaminococcus, Dorea, Lachnospiraceae UCG-004 | Akkermansia, Phascolarctobacterium, CAG-352, NK4A214 group, Holdemanella, Fusobacterium, UCG-002, Subdoligranulum, Negativibacillus, Butyricimonas, Merdibacter, Bifidobacterium, Ruminiclostridium, Ruminococcus gnavus group, Marvinbryantia, Frisingicoccus, Sutterella, Senegalimassilia, Cloacibacillus, Lactococcus, Eggerthella, Paraprevotella, Fournierella, Candidatus Soleaferrea, Eubacterium brachy group, Turicibacter, Oxalobacter, Lachnospira, Hungatella, Lachnospiraceae UCG-001, Slackia, UCG-009, Eubacterium xylanophilum group, Defluviitaleaceae UCG-011, UBA1819, Enterorhabdus, | |
| Metabolism | Homocysteine | Desulfovibrio, Subdoligranulum, Eubacterium eligens group, NK4A214 group, Erysipelotrichaceae UCG-003, Acidaminococcus, UCG-003, Dialister, Turicibacter, Methanobrevibacter, Howardella, Coprobacter, Lachnospiraceae UCG-001, Merdibacter, Oxalobacter | Prevotella_9, Sutterella, Fusobacterium, Paraprevotella, CAG-352, Holdemanella, Flavonifractor, Lachnospiraceae NK4A136 group, Phascolarctobacterium, Dorea, Negativibacillus, Parabacteroides, Ruminococcus gnavus group, Eubacterium ruminantium group, Intestinibacter, Lactococcus, Dielma, Tuzzerella, Ruminiclostridium |
| Enriched KEGG Pathways | |
|---|---|
| 22 Unique in Gut Microbiome | 11 Unique in Saliva Microbiome |
| Photosynthesis; Photosynthesis-antenna proteins; Methane metabolism; Carbon metabolism; Flagellar assembly; Cell cycle–Caulobacter; Steroid degradation; Glyoxylate and dicarboxylate metabolism; Oxidative phosphorylation; Lipopolysaccharide biosynthesis; Riboflavin metabolism; Propanoate metabolism; Xylene degradation; beta-Alanine metabolism; Sulfur metabolism; Ubiquinone and other terpenoid-quinone biosynthesis; Pentose phosphate pathway; Bacterial chemotaxis,; Glycine, serine and threonine metabolism; Nicotinate and nicotinamide metabolism; C5-Branched dibasic acid metabolism; Pyrimidine metabolism | Arginine and proline metabolism; Phosphonate and phosphinate metabolism; Aminobenzoate degradation; Pinene, camphor and geraniol degradation; Fructose and mannose metabolism; Tyrosine metabolism; Biofilm formation-Pseudomonas aeruginosa; Fatty acid degradation; Biosynthesis of cofactors; Degradation of aromatic compounds; Exopolysaccharide biosynthesis |
Disclaimer/Publisher’s Note: The statements, opinions and data contained in all publications are solely those of the individual author(s) and contributor(s) and not of MDPI and/or the editor(s). MDPI and/or the editor(s) disclaim responsibility for any injury to people or property resulting from any ideas, methods, instructions or products referred to in the content. |
© 2025 by the authors. Licensee MDPI, Basel, Switzerland. This article is an open access article distributed under the terms and conditions of the Creative Commons Attribution (CC BY) license (https://creativecommons.org/licenses/by/4.0/).
Share and Cite
Wadop, Y.N.; Vasquez, E.L.; Mathews, J.J.; Muhammad, J.A.S.; Pirela Mavarez, R.; Satizabal, C.L.; Gonzales, M.M.; Tanner, J.; Maestre, G.; Fonteh, A.N.; et al. Differential Patterns of Gut and Oral Microbiomes in Hispanic Individuals with Cognitive Impairment. Microorganisms 2025, 13, 2350. https://doi.org/10.3390/microorganisms13102350
Wadop YN, Vasquez EL, Mathews JJ, Muhammad JAS, Pirela Mavarez R, Satizabal CL, Gonzales MM, Tanner J, Maestre G, Fonteh AN, et al. Differential Patterns of Gut and Oral Microbiomes in Hispanic Individuals with Cognitive Impairment. Microorganisms. 2025; 13(10):2350. https://doi.org/10.3390/microorganisms13102350
Chicago/Turabian StyleWadop, Yannick N., Erin L. Vasquez, Julia J. Mathews, Jazmyn A. S. Muhammad, Rosa Pirela Mavarez, Claudia L. Satizabal, Mitzi M. Gonzales, Jeremy Tanner, Gladys Maestre, Alfred N. Fonteh, and et al. 2025. "Differential Patterns of Gut and Oral Microbiomes in Hispanic Individuals with Cognitive Impairment" Microorganisms 13, no. 10: 2350. https://doi.org/10.3390/microorganisms13102350
APA StyleWadop, Y. N., Vasquez, E. L., Mathews, J. J., Muhammad, J. A. S., Pirela Mavarez, R., Satizabal, C. L., Gonzales, M. M., Tanner, J., Maestre, G., Fonteh, A. N., Seshadri, S., Kautz, T. F., & Fongang, B. (2025). Differential Patterns of Gut and Oral Microbiomes in Hispanic Individuals with Cognitive Impairment. Microorganisms, 13(10), 2350. https://doi.org/10.3390/microorganisms13102350

