Capsaicin Modulates Ruminal Fermentation and Bacterial Communities in Beef Cattle with High-Grain Diet-Induced Subacute Ruminal Acidosis
Abstract
1. Introduction
2. Materials and Methods
2.1. Animals, Diets, and Study Design
2.2. Sample Collection
2.3. Analyses of Rumen Fermentation Characteristics
2.4. MiSeq Sequencing
2.5. Correlative Associations Between Ruminal Bacteria and VFAs
2.6. Statistical Analysis
3. Results
3.1. Ruminal pH and Fermentation Parameters
3.2. 16S rRNA Sequencing Results and Ruminal Alpha Diversity
3.3. Composition of the Ruminal Microbiome
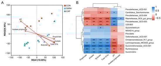
3.4. Correlation Analyses
4. Discussion
5. Conclusions
Supplementary Materials
Author Contributions
Funding
Institutional Review Board Statement
Informed Consent Statement
Data Availability Statement
Acknowledgments
Conflicts of Interest
References
- Wierenga, K.T.; McAllister, T.A.; Gibb, D.J.; Chaves, A.V.; Okine, E.K.; Beauchemin, K.A.; Oba, M. Evaluation of triticale dried distillers grains with solubles as a substitute for barley grain and barley silage in feedlot finishing diets. J. Anim. Sci. 2010, 88, 3018–3029. [Google Scholar] [CrossRef]
- Khorrami, B.; Khiaosa-ard, R.; Zebeli, Q. Models to predict the risk of subacute ruminal acidosis in dairy cows based on dietary and cow factors: A meta-analysis. J. Dairy Sci. 2021, 104, 7761–7780. [Google Scholar] [CrossRef] [PubMed]
- Fernando, S.C.; Purvis, H.T.; Najar, F.Z.; Sukharnikov, L.O.; Krehbiel, C.R.; Nagaraja, T.G.; Roe, B.A.; DeSilva, U. Rumen microbial population dynamics during adaptation to a high-grain diet. Appl. Environ. Microb. 2010, 76, 7482–7490. [Google Scholar] [CrossRef]
- Penner, G.B.; Beauchemin, K.A.; Mutsvangwa, T. Severity of ruminal acidosis in primiparous Holstein cows during the periparturient period. J. Dairy Sci. 2007, 90, 365–375. [Google Scholar] [CrossRef]
- Elmhadi, M.E.; Ali, D.K.; Khogali, M.K.; Wang, H. Subacute ruminal acidosis in dairy herds: Microbiological and nutritional causes, consequences, and prevention strategies. Anim. Nutr. 2022, 10, 148–155. [Google Scholar] [CrossRef]
- Chapa-Oliver, A.M.; Mejía-Teniente, L. Capsaicin: From plants to a cancer-suppressing agent. Molecules 2016, 21, 931. [Google Scholar] [CrossRef] [PubMed]
- Wang, F.; Xue, Y.; Fu, L.; Wang, Y.; He, M.; Zhao, L.; Liao, X. Extraction, purification, bioactivity and pharmacological effects of capsaicin: A review. Crit. Rev. Food Sci. 2022, 62, 5322–5348. [Google Scholar] [CrossRef] [PubMed]
- Lv, Z.; Xu, X.; Sun, Z.; Yang, Y.X.; Guo, H.; Li, J.; Sun, K.; Wu, R.; Xu, J.; Jiang, Q.; et al. TRPV1 alleviates osteoarthritis by inhibiting M1 macrophage polarization via Ca2+/CaMKII/Nrf2 signaling pathway. Cell Death Dis. 2021, 12, 504. [Google Scholar] [CrossRef]
- Srinivasan, K. Biological Activities of red pepper (Capsicum annuum) and its pungent principle capsaicin: A review. Crit. Rev. Food Sci. 2016, 56, 1488–1500. [Google Scholar] [CrossRef]
- Oh, J.; Harper, M.T.; Melgar, A.; Räisänen, S.; Chen, X.; Nedelkov, K.; Fetter, M.; Ott, T.; Wall, E.H.; Hristov, A.N. Dietary supplementation with rumen-protected capsicum during the transition period improves the metabolic status of dairy cows. J. Dairy Sci. 2021, 104, 11609–11620. [Google Scholar] [CrossRef]
- Oh, J.; Giallongo, F.; Frederick, T.; Pate, J.; Walusimbi, S.; Elias, R.J.; Wall, E.H.; Bravo, D.; Hristov, A.N. Effects of dietary Capsicum oleoresin on productivity and immune responses in lactating dairy cows. J. Dairy Sci. 2015, 98, 6327–6339. [Google Scholar] [CrossRef] [PubMed]
- Westphalen, M.F.; Carvalho, P.H.V.; Oh, J.; Hristov, A.N.; Staniar, W.B.; Felix, T.L. Effects of feeding rumen-protected Capsicum oleoresin on growth performance, health status, and total tract digestibility of growing beef cattle. Anim. Feed Sci. Tech. 2021, 271, 114778. [Google Scholar] [CrossRef]
- Oh, J.; Harper, M.; Giallongo, F.; Bravo, D.M.; Wall, E.H.; Hristov, A.N. Effects of rumen-protected Capsicum oleoresin on immune responses in dairy cows intravenously challenged with lipopolysaccharide. J. Dairy Sci. 2017, 100, 1902–1913. [Google Scholar] [CrossRef] [PubMed]
- Silvestre, T.; Räisänen, S.E.; Cueva, S.F.; Wasson, D.E.; Lage, C.F.A.; Martins, L.F.; Wall, E.; Hristov, A.N. Effects of a combination of Capsicum oleoresin and clove essential oil on metabolic status, lactational performance, and enteric methane emissions in dairy cows. J. Dairy Sci. 2022, 105, 9610–9622. [Google Scholar] [CrossRef] [PubMed]
- Oh, J.; Wall, E.H.; Bravo, D.M.; Hristov, A.N. Host-mediated effects of phytonutrients in ruminants: A review. J. Dairy Sci. 2017, 100, 5974–5983. [Google Scholar] [CrossRef]
- Oh, J.; Harper, M.; Giallongo, F.; Bravo, D.M.; Wall, E.H.; Hristov, A.N. Effects of rumen-protected Capsicum oleoresin on productivity and responses to a glucose tolerance test in lactating dairy cows. J. Dairy Sci. 2017, 100, 1888–1901. [Google Scholar] [CrossRef]
- Hossain, E. Sub-acute ruminal acidosis in dairy cows: Its causes, consequences and preventive measures. Online J. Anim. Feed Res. 2020, 10, 302–312. [Google Scholar] [CrossRef]
- Mertens, D.R. Creating a system for meeting the fiber requirements of dairy cows. J. Dairy Sci. 1997, 80, 1463–1481. [Google Scholar] [CrossRef] [PubMed]
- Cong, X.; Zhang, Y.; Shi, L.; Yang, N.-Y.; Ding, C.; Li, J.; Ding, Q.-W.; Su, Y.-C.; Xiang, R.-L.; Wu, L.-L.; et al. Activation of transient receptor potential vanilloid subtype 1 increases expression and permeability of tight junction in normal and hyposecretory submandibular gland. Lab. Investig. 2012, 92, 753–768. [Google Scholar] [CrossRef]
- Cong, X.; Zhang, Y.; Yang, N.-Y.; Li, J.; Ding, C.; Ding, Q.-W.; Su, Y.-C.; Mei, M.; Guo, X.-H.; Wu, L.-L.; et al. Occludin is required for TRPV1-modulated paracellular permeability in the submandibular gland. J. Cell Sci. 2013, 126, 1109–1121. [Google Scholar] [CrossRef] [PubMed]
- Li, J.; Cong, X.; Zhang, Y.; Xiang, R.L.; Mei, M.; Yang, N.Y.; Su, Y.C.; Choi, S.; Park, K.; Zhang, L.W.; et al. ZO-1 and -2 are required for TRPV1-modulated paracellular permeability. J. Den. Res. 2015, 94, 1748–1756. [Google Scholar] [CrossRef]
- Hooker, K.; Forwood, D.L.; Caro, E.; Huo, Y.; Holman, D.B.; Chaves, A.V.; Meale, S.J. Microbial characterization and fermentative characteristics of crop maize ensiled with unsalable vegetables. Sci. Rep. 2019, 9, 13183. [Google Scholar] [CrossRef] [PubMed]
- Hou, M.; Wang, Z.; Sun, L.; Jia, Y.; Wang, S.; Cai, Y. Characteristics of lactic acid bacteria, microbial community and fermentation dynamics of native grass silage prepared in Inner Mongolian Plateau. Front. Microbiol. 2023, 13, 1072140. [Google Scholar] [CrossRef] [PubMed]
- Bolger, A.M.; Lohse, M.; Usadel, B. Trimmomatic: A flexible trimmer for Illumina sequence data. Bioinformatics 2014, 30, 2114–2120. [Google Scholar] [CrossRef] [PubMed]
- Reyon, D.; Tsai, S.Q.; Khayter, C.; Foden, J.A.; Sander, J.D.; Joung, J.K. FLASH assembly of TALENs for high-throughput genome editing. Nat. Biotechnol. 2012, 30, 460–465. [Google Scholar] [CrossRef]
- Caporaso, J.G.; Kuczynski, J.; Stombaugh, J.; Bittinger, K.; Bushman, F.D.; Costello, E.K.; Fierer, N.; Peña, A.G.; Goodrich, J.K.; Gordon, J.I.; et al. QIIME allows analysis of high-throughput community sequencing data. Nat. Methods 2010, 7, 335–336. [Google Scholar] [CrossRef]
- Edgar, R.C. UPARSE: Highly accurate OTU sequences from microbial amplicon reads. Nat. Methods 2013, 10, 996–998. [Google Scholar] [CrossRef]
- Wang, Q.; Garrity, G.M.; Tiedje, J.M.; Cole, J.R. Naïve bayesian classifier for rapid assignment of rRNA sequences into the new bacterial taxonomy. Appl. Environ. Microb. 2007, 73, 5261–5267. [Google Scholar] [CrossRef] [PubMed]
- Schloss, P.D.; Westcott, S.L.; Ryabin, T.; Hall, J.R.; Hartmann, M.; Hollister, E.B.; Lesniewski, R.A.; Oakley, B.B.; Parks, D.H.; Robinson, C.J.; et al. Introducing mothur: Open-Source, platform-independent, community-supported software for describing and comparing microbial communities. Appl. Environ. Microb. 2009, 75, 7537–7541. [Google Scholar] [CrossRef]
- Vázquez-Baeza, Y.; Pirrung, M.; Gonzalez, A.; Knight, R. EMPeror: A tool for visualizing high-throughput microbial community data. GigaScience 2013, 2, 16. [Google Scholar] [CrossRef]
- Lozupone, C.; Knight, R. UniFrac: A new phylogenetic method for comparing microbial communities. Appl. Environ. Microb. 2005, 71, 8228–8235. [Google Scholar] [CrossRef] [PubMed]
- Segata, N.; Izard, J.; Waldron, L.; Gevers, D.; Miropolsky, L.; Garrett, W.S.; Huttenhower, C. Metagenomic biomarker discovery and explanation. Genome Biol. 2011, 12, R60. [Google Scholar] [CrossRef] [PubMed]
- Zhang, Z.; Wang, L.; Li, Q.; Li, F.; Ma, Z.; Li, F.; Wang, Z.; Chen, L.; Yang, X.; Wang, X.; et al. Effects of dietary forage neutral detergent fiber and rumen degradable starch ratios on chewing activity, ruminal fermentation, ruminal microbes and nutrient digestibility of Hu sheep fed a pelleted total mixed ration. J. Anim. Sci. 2024, 102, skae100. [Google Scholar] [CrossRef] [PubMed]
- Dai, H.; Ma, N.; Chang, G.; Aabdin, Z.u.; Shen, X. Long-term high-concentrate diet feeding induces apoptosis of rumen epithelial cells and inflammation of rumen epithelium in dairy cows. Anim. Biotechnol. 2022, 33, 289–296. [Google Scholar] [CrossRef]
- Zhang, R.; Ye, H.; Liu, J.; Mao, S. High-grain diets altered rumen fermentation and epithelial bacterial community and resulted in rumen epithelial injuries of goats. Appl. Microbiol. Biot. 2017, 101, 6981–6992. [Google Scholar] [CrossRef] [PubMed]
- Ferguson, H.J.; Koh-Tan, H.H.C.; Johnston, P.E.J.; Wallace, R.J.; Andonovic, I.; Michie, C.; McCartney, C.A.; Strachan, E.M.; Snelling, T.J.; Harvey, C.D.; et al. Light microscopic observations of the ruminal papillae of cattle on diets with divergent forage to cereal ratios. Animals 2022, 16, 100462. [Google Scholar] [CrossRef] [PubMed]
- Fu, Y.; He, Y.; Xiang, K.; Zhao, C.; He, Z.; Qiu, M.; Hu, X.; Zhang, N. The role of rumen microbiota and its metabolites in subacute ruminal acidosis (SARA)-induced inflammatory diseases of ruminants. Microorganisms 2022, 10, 1495. [Google Scholar] [CrossRef]
- Humer, E.; Petri, R.M.; Aschenbach, J.R.; Bradford, B.J.; Penner, G.B.; Tafaj, M.; Südekum, K.H.; Zebeli, Q. Invited review: Practical feeding management recommendations to mitigate the risk of subacute ruminal acidosis in dairy cattle. J. Dairy Sci. 2018, 101, 872–888. [Google Scholar] [CrossRef] [PubMed]
- Li, W.; Gelsinger, S.; Edwards, A.; Riehle, C.; Koch, D. Transcriptome analysis of rumen epithelium and meta-transcriptome analysis of rumen epimural microbial community in young calves with feed induced acidosis. Sci. Rep. 2019, 9, 4744. [Google Scholar] [CrossRef]
- Plaizier, J.C. Replacing chopped alfalfa hay with alfalfa silage in barley grain and alfalfa-based total mixed rations for lactating dairy cows. J. Dairy Sci. 2004, 87, 2495–2505. [Google Scholar] [CrossRef] [PubMed]
- Garrett, E.F.; Pereira, M.N.; Nordlund, K.V.; Armentano, L.E.; Goodger, W.J.; Oetzel, G.R. Diagnostic methods for the detection of subacute ruminal acidosis in dairy cows. J. Dairy Sci. 1999, 82, 1170–1178. [Google Scholar] [CrossRef]
- Schwaiger, T.; Beauchemin, K.A.; Penner, G.B. The duration of time that beef cattle are fed a high-grain diet affects the recovery from a bout of ruminal acidosis: Dry matter intake and ruminal fermentation1. J. Anim. Sci. 2013, 91, 5729–5742. [Google Scholar] [CrossRef]
- Plaizier, J.C.; Krause, D.O.; Gozho, G.N.; McBride, B.W. Subacute ruminal acidosis in dairy cows: The physiological causes, incidence and consequences. Vet. J. 2008, 176, 21–31. [Google Scholar] [CrossRef]
- Zebeli, Q.; Dijkstra, J.; Tafaj, M.; Steingass, H.; Ametaj, B.N.; Drochner, W. Modeling the adequacy of dietary fiber in dairy cows based on the responses of ruminal pH and milk fat production to composition of the diet. J. Dairy Sci. 2008, 91, 2046–2066. [Google Scholar] [CrossRef]
- Huot, F.; Claveau, S.; Bunel, A.; Santschi, D.E.; Gervais, R.; Paquet, É.R. Relationship between farm management strategies, reticuloruminal pH variations, and risks of subacute ruminal acidosis. J. Dairy Sci. 2023, 106, 2487–2497. [Google Scholar] [CrossRef] [PubMed]
- Wang, K.; Song, D.; Zhang, X.; Datsomor, O.; Jiang, M.; Zhao, G. Effects of high-grain diet on performance, ruminal fermentation, and rumen microbial flora of lactating Holstein dairy cows. Animals 2024, 14, 2522. [Google Scholar] [CrossRef]
- Mu, Y.; Qi, W.; Zhang, T.; Zhang, J.; Mao, S. Multi-omics analysis revealed coordinated responses of rumen microbiome and epithelium to high-grain-induced subacute rumen acidosis in lactating dairy cows. mSystems 2022, 7, e01490-21. [Google Scholar] [CrossRef] [PubMed]
- Federiconi, A.; Ghiaccio, F.; Mammi, L.; Cavallini, D.; Visentin, G.; Formigoni, A.; Palmonari, A. Changes on the rumen microbial community composition in dairy cows subjected to an acidogenic diet. J. Dairy Sci. 2024, 107, 7810–7821. [Google Scholar] [CrossRef] [PubMed]
- Mao, J.; Wang, L.; Wang, Z.; Xue, B.; Peng, Q.; Hu, R.; Xiao, J. High concentrate diets altered the structure and function of rumen microbiome in goats. Front. Microbiol. 2024, 15, 1416883. [Google Scholar] [CrossRef]
- Mu, Y.Y.; Qi, W.P.; Zhang, T.; Zhang, J.Y.; Mei, S.J.; Mao, S.Y. Changes in rumen fermentation and bacterial community in lactating dairy cows with subacute rumen acidosis following rumen content transplantation. J. Dairy Sci. 2021, 104, 10780–10795. [Google Scholar] [CrossRef]
- Zebeli, Q.; Aschenbach, J.R.; Tafaj, M.; Boguhn, J.; Ametaj, B.N.; Drochner, W. Invited review: Role of physically effective fiber and estimation of dietary fiber adequacy in high-producing dairy cattle. J. Dairy Sci. 2012, 95, 1041–1056. [Google Scholar] [CrossRef]
- Caterina, M.J.; Schumacher, M.A.; Tominaga, M.; Rosen, T.A.; Levine, J.D.; Julius, D. The capsaicin receptor: A heat-activated ion channel in the pain pathway. Nature 1997, 389, 816–824. [Google Scholar] [CrossRef] [PubMed]
- Suntrup-Krueger, S.; Muhle, P.; Kampe, I.; Egidi, P.; Ruck, T.; Lenze, F.; Jungheim, M.; Gminski, R.; Labeit, B.; Claus, I.; et al. Effect of capsaicinoids on neurophysiological, biochemical, and mechanical parameters of swallowing function. Neurotherapeutics 2021, 18, 1360–1370. [Google Scholar] [CrossRef] [PubMed]
- Abdel Salam, O.M.E.; Heikal, O.A.; El-Shenawy, S.M. Effect of capsaicin on bile secretion in the rat. Pharmacology 2005, 73, 121–128. [Google Scholar] [CrossRef] [PubMed]
- Wright, A.-D.G.; Klieve, A.V. Does the complexity of the rumen microbial ecology preclude methane mitigation? Anim. Feed Sci. Tech. 2011, 166–167, 248–253. [Google Scholar] [CrossRef]
- Wen, K.; Zhao, M.M.; Liu, L.; Khogali, M.K.; Geng, T.Y.; Wang, H.R.; Gong, D.Q. Thiamine modulates intestinal morphological structure and microbiota under subacute ruminal acidosis induced by a high-concentrate diet in Saanen goats. Animals 2021, 15, 100370. [Google Scholar] [CrossRef] [PubMed]
- Zhao, S.; Min, L.; Zheng, N.; Wang, J. Effect of heat stress on bacterial composition and metabolism in the rumen of lactating dairy cows. Animals 2019, 9, 925. [Google Scholar] [CrossRef] [PubMed]
- Plaizier, J.C.; Mulligan, F.J.; Neville, E.W.; Guan, L.L.; Steele, M.A.; Penner, G.B. Invited review: Effect of subacute ruminal acidosis on gut health of dairy cows. J. Dairy Sci. 2022, 105, 7141–7160. [Google Scholar] [CrossRef]
- Danscher, A.M.; Li, S.; Andersen, P.H.; Khafipour, E.; Kristensen, N.B.; Plaizier, J.C. Indicators of induced subacute ruminal acidosis (SARA) in Danish Holstein cows. Acta Vet. Scand. 2015, 57, 39. [Google Scholar] [CrossRef]
- Wu, Y.; Sun, Y.; Zhang, R.; He, T.; Huang, G.; Tian, K.; Liu, J.; Chen, J.; Dong, G. Sodium butyrate more effectively mitigates the negative effects of high-concentrate diet in dairy cows than sodium β-hydroxybutyrate via reducing free bacterial cell wall components in rumen fluid and plasma. Toxins 2021, 13, 352. [Google Scholar] [CrossRef]
- Steele, M.A.; Vandervoort, G.; AlZahal, O.; Hook, S.E.; Matthews, J.C.; McBride, B.W. Rumen epithelial adaptation to high-grain diets involves the coordinated regulation of genes involved in cholesterol homeostasis. Physiol. Genom. 2011, 43, 308–316. [Google Scholar] [CrossRef] [PubMed]
- Zhou, M.; Hernandez-Sanabria, E.; Guan, L.L. Characterization of variation in rumen methanogenic communities under different dietary and host feed efficiency conditions, as determined by PCR-denaturing gradient gel electrophoresis analysis. Appl. Environ. Microb. 2010, 76, 3776–3786. [Google Scholar] [CrossRef] [PubMed]
- Wei, H.; Liu, J.; Liu, M.; Zhang, H.; Chen, Y. Rumen fermentation and microbial diversity of sheep fed a high-concentrate diet supplemented with hydroethanolic extract of walnut green husks. Anim. Biosci. 2024, 37, 655–667. [Google Scholar] [CrossRef]
- Carberry, C.A.; Kenny, D.A.; Han, S.; McCabe, M.S.; Waters, S.M. Effect of phenotypic residual feed intake and dietary forage content on the rumen microbial community of beef cattle. Appl. Environ. Microb. 2012, 78, 4949–4958. [Google Scholar] [CrossRef] [PubMed]
- Chen, D.; Jin, D.; Huang, S.; Wu, J.; Xu, M.; Liu, T.; Dong, W.; Liu, X.; Wang, S.; Zhong, W.; et al. Clostridium butyricum, a butyrate-producing probiotic, inhibits intestinal tumor development through modulating Wnt signaling and gut microbiota. Cancer Lett. 2020, 469, 456–467. [Google Scholar] [CrossRef] [PubMed]
- Wang, Y.; Tang, P.; Xiao, Y.; Liu, J.; Chen, Y.; Yang, Y. Alterations in rumen bacterial community and metabolome characteristics of cashmere goats in response to dietary nutrient density. Animals 2020, 10, 1193. [Google Scholar] [CrossRef]
- van Gylswyk, N.O. Succiniclasticum ruminis gen. nov., sp. nov., a ruminal bacterium converting succinate to propionate as the sole energy-yielding mechanism. Int. J. Syst. Evol. Microbiol. 1995, 45, 297–300. [Google Scholar] [CrossRef] [PubMed]
- Qiu, X.; Qin, X.; Chen, L.; Chen, Z.; Hao, R.; Zhang, S.; Yang, S.; Wang, L.; Cui, Y.; Li, Y.; et al. Serum biochemical parameters, rumen fermentation, and rumen bacterial communities are partly driven by the breed and sex of cattle when fed high-grain diet. Microorganisms 2022, 10, 323. [Google Scholar] [CrossRef] [PubMed]
- Wang, Z.; Li, X.; Zhang, L.; Wu, J.; Zhao, S.; Jiao, T. Effect of oregano oil and cobalt lactate on sheep in vitro digestibility, fermentation characteristics and rumen microbial community. Animals 2022, 12, 118. [Google Scholar] [CrossRef] [PubMed]
- Su, X.L.; Tian, Q.; Zhang, J.; Yuan, X.Z.; Shi, X.S.; Guo, R.B.; Qiu, Y.L. Acetobacteroides hydrogenigenes gen. nov., sp. nov., an anaerobic hydrogen-producing bacterium in the family Rikenellaceae isolated from a reed swamp. Int. J. Syst. Evol. Microbiol. 2014, 64, 2986–2991. [Google Scholar] [CrossRef] [PubMed]
- Russell, J.B.; Rychlik, J.L. Factors That alter rumen microbial ecology. Science 2001, 292, 1119–1122. [Google Scholar] [CrossRef]
- Danielsson, R.; Dicksved, J.; Sun, L.; Gonda, H.; Müller, B.; Schnürer, A.; Bertilsson, J. Methane production in dairy cows correlates with rumen methanogenic and bacterial community structure. Front. Microbiol. 2017, 8, 226. [Google Scholar] [CrossRef]
- Pal, D.; Naskar, M.; Bera, A.; Mukhopadhyay, B. Chemical synthesis of the pentasaccharide repeating unit of the O-specific polysaccharide from Ruminococcus gnavus. Carbohyd. Res. 2021, 507, 108384. [Google Scholar] [CrossRef] [PubMed]





| Items | CON | SARA |
|---|---|---|
| Ingredients, % of DM | ||
| Corn grain | 8.35 | 57.65 |
| Soybean meal | 6.35 | 10.95 |
| Wheat bran | 2.10 | 8.21 |
| Corn straw silage | 53.28 | 13.31 |
| Wheat straw | 26.72 | 6.68 |
| CaHPO4 | 0.80 | 0.80 |
| CaCO3 | 0.80 | 0.80 |
| NaCl | 0.80 | 0.80 |
| Premix 1 | 0.80 | 0.80 |
| Chemical composition 2 | ||
| CP, % of DM | 8.87 | 12.81 |
| NDF, % of DM | 59.07 | 24.88 |
| ADF, % of DM | 41.69 | 14.38 |
| Ash, % of DM | 8.83 | 4.06 |
| ME, MJ/kg | 7.96 | 11.38 |
| NEm, MJ/kg | 4.47 | 7.51 |
| NEg, MJ/kg | 2.19 | 4.91 |
| Item | CON | SARA | CAP | SEM | p-Value |
|---|---|---|---|---|---|
| pH | 6.61 a | 5.40 b | 6.36 a | 0.145 | <0.001 |
| VFAs, mmol/L | |||||
| Total VFA | 74.48 b | 133.95 a | 82.86 b | 7.728 | <0.001 |
| Acetate | 49.71 b | 77.06 a | 52.11 b | 3.810 | <0.001 |
| Propionate | 16.09 b | 36.76 a | 17.90 b | 2.998 | 0.002 |
| Butyrate | 5.74 b | 15.32 a | 7.67 b | 1.345 | 0.002 |
| Isobutyrate | 1.15 | 0.94 | 1.05 | 0.161 | 0.887 |
| Valerate | 0.57 b | 1.59 a | 1.25 a | 0.136 | 0.002 |
| Isovalerate | 1.15 b | 1.93 ab | 2.73 a | 0.222 | 0.006 |
| Acetate/propionate | 3.28 | 2.34 | 3.03 | 0.199 | 0.132 |
Disclaimer/Publisher’s Note: The statements, opinions and data contained in all publications are solely those of the individual author(s) and contributor(s) and not of MDPI and/or the editor(s). MDPI and/or the editor(s) disclaim responsibility for any injury to people or property resulting from any ideas, methods, instructions or products referred to in the content. |
© 2025 by the authors. Licensee MDPI, Basel, Switzerland. This article is an open access article distributed under the terms and conditions of the Creative Commons Attribution (CC BY) license (https://creativecommons.org/licenses/by/4.0/).
Share and Cite
You, W.; Cheng, H.; Hu, X.; Song, E.; Jiang, F. Capsaicin Modulates Ruminal Fermentation and Bacterial Communities in Beef Cattle with High-Grain Diet-Induced Subacute Ruminal Acidosis. Microorganisms 2025, 13, 84. https://doi.org/10.3390/microorganisms13010084
You W, Cheng H, Hu X, Song E, Jiang F. Capsaicin Modulates Ruminal Fermentation and Bacterial Communities in Beef Cattle with High-Grain Diet-Induced Subacute Ruminal Acidosis. Microorganisms. 2025; 13(1):84. https://doi.org/10.3390/microorganisms13010084
Chicago/Turabian StyleYou, Wei, Haijian Cheng, Xin Hu, Enliang Song, and Fugui Jiang. 2025. "Capsaicin Modulates Ruminal Fermentation and Bacterial Communities in Beef Cattle with High-Grain Diet-Induced Subacute Ruminal Acidosis" Microorganisms 13, no. 1: 84. https://doi.org/10.3390/microorganisms13010084
APA StyleYou, W., Cheng, H., Hu, X., Song, E., & Jiang, F. (2025). Capsaicin Modulates Ruminal Fermentation and Bacterial Communities in Beef Cattle with High-Grain Diet-Induced Subacute Ruminal Acidosis. Microorganisms, 13(1), 84. https://doi.org/10.3390/microorganisms13010084

