Seasonal Dynamics of Eukaryotic Microbial Communities in the Water-Receiving Reservoir of the Long-Distance Water Diversion Project, China
Abstract
1. Introduction
2. Materials and Methods
2.1. Study Area and Sample Collection
2.2. Physicochemical Parameter Monitoring
2.3. DNA Extraction and High-Throughput Sequencing
2.4. Sequencing Data Processing
2.5. Statistical Analysis
3. Results
3.1. Seasonal Variations in Water Physicochemical Properties
3.2. Seasonal Changes in OUTs and Alpha Diversity
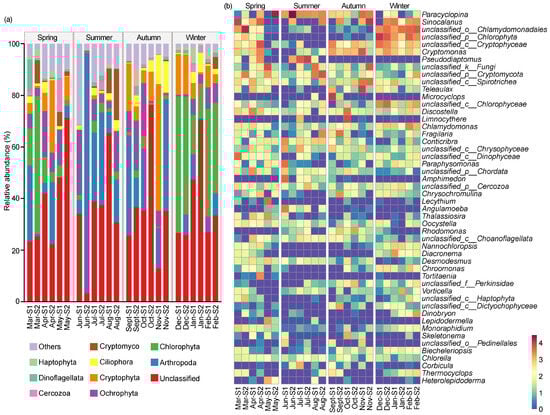
3.3. Eukaryotic Microbial Community Composition and Biomarkers Analysis
3.4. Correlations between Eukaryotic Microbial Communities and Environmental Variables
3.5. Co-Existence Network Analysis
4. Discussion
4.1. Seasonal Dynamics of Eukaryotic Microbial Diversity and Structure
4.2. Environmental Factors and Eukaryotic Microbial Communities
4.3. Co-Occurrence Patterns of Eukaryotic Microbial Communities and Keystone Taxa
5. Conclusions
Supplementary Materials
Author Contributions
Funding
Data Availability Statement
Conflicts of Interest
References
- Yan, H.; Lin, Y.; Chen, Q.; Zhang, J.; He, S.; Feng, T.; Wang, Z.; Chen, C.; Ding, J. A Review of the Eco-Environmental Impacts of the South-to-North Water Diversion: Implications for Interbasin Water Transfers. Engineering 2023, 30, 161–169. [Google Scholar] [CrossRef]
- Chou, Q.; Nielsen, A.; Andersen, T.K.; Hu, F.; Chen, W.; Zhang, X.; Cao, T.; Ni, L.; Jeppesen, E.; Trolle, D. Assessing Impacts of Changes in External Nutrient Loadings on a Temperate Chinese Drinking Water Reservoir. Front. Environ. Sci. 2021, 9, 108695. [Google Scholar] [CrossRef]
- Sun, B.; Wang, G.; Chen, W.; Li, W.; Kong, F.; Li, N.; Liu, Y.; Gao, X. Integrated modeling framework to evaluate the impacts of multi-source water replenishment on lacustrine phytoplankton communities. J. Hydrol. 2022, 612, 128272. [Google Scholar] [CrossRef]
- Zhu, K.; Cheng, Y.; Zhou, Q. China’s water diversion carries invasive species. Science 2023, 380, 1230. [Google Scholar] [CrossRef] [PubMed]
- Shen, Z.; Yu, B.; Gong, Y.; Shao, K.; Gao, G.; Tang, X. Unraveling the impact of climatic warming and wetting on eukaryotic microbial diversity and assembly mechanisms: A 10-year case study in Lake Bosten, NW China. Water Res. 2024, 256, 121559. [Google Scholar] [CrossRef]
- Logares, R.; Tesson, S.V.M.; Canbäck, B.; Pontarp, M.; Hedlund, K.; Rengefors, K. Contrasting prevalence of selection and drift in the community structuring of bacteria and microbial eukaryotes. Environ. Microbiol. 2018, 20, 2231–2240. [Google Scholar] [CrossRef]
- Siriarchawatana, P.; Harnpicharnchai, P.; Phithakrotchanakoon, C.; Kitikhun, S.; Mayteeworakoon, S.; Chunhametha, S.; Eurwilaichitr, L.; Ingsriswang, S. Elucidating potential bioindicators from insights in the diversity and assembly processes of prokaryotic and eukaryotic communities in the Mekong River. Environ. Res. 2024, 243, 117800. [Google Scholar] [CrossRef]
- Li, Y.; Zhang, H.; Huo, S.; Zhang, J.; Ma, C.; Weng, N.; Zhang, P.; Shi, Z. Microbial eukaryote community succession over hundreds of years in Chinese lakes. Ecol. Indic. 2024, 158, 111512. [Google Scholar] [CrossRef]
- Yang, J.R.; Yu, X.; Chen, H.; Kuo, Y.-M.; Yang, J. Structural and functional variations of phytoplankton communities in the face of multiple disturbances. J. Environ. Sci. 2021, 100, 287–297. [Google Scholar] [CrossRef]
- Xue, Y.; Chen, H.; Xiao, P.; Jin, L.; Logares, R.; Yang, J. Core taxa drive microeukaryotic community stability of a deep subtropical reservoir after complete mixing. Environ. Microbiol. Rep. 2023, 15, 769–782. [Google Scholar] [CrossRef]
- Mikhailov, I.S.; Galachyants, Y.P.; Bukin, Y.S.; Petrova, D.P.; Bashenkhaeva, M.V.; Sakirko, M.V.; Blinov, V.V.; Titova, L.A.; Zakharova, Y.R.; Likhoshway, Y.V. Seasonal Succession and Coherence Among Bacteria and Microeukaryotes in Lake Baikal. Microb. Ecol. 2022, 84, 404–422. [Google Scholar] [CrossRef] [PubMed]
- Marquardt, M.; Vader, A.; Stübner, E.I.; Reigstad, M.; Gabrielsen, T.M. Strong Seasonality of Marine Microbial Eukaryotes in a High-Arctic Fjord (Isfjorden, in West Spitsbergen, Norway). Appl. Environ. Microbiol. 2016, 82, 1868–1880. [Google Scholar] [CrossRef] [PubMed]
- Wang, H.; Weil, M.; Dumack, K.; Zak, D.; Münch, D.; Günther, A.; Jurasinski, G.; Blume-Werry, G.; Kreyling, J.; Urich, T. Eukaryotic rather than prokaryotic microbiomes change over seasons in rewetted fen peatlands. FEMS Microbiol. Ecol. 2021, 97, fiab121. [Google Scholar] [CrossRef] [PubMed]
- Lv, J.; Yuan, R.; Wang, S. Water diversion induces more changes in bacterial and archaeal communities of river sediments than seasonality. J. Environ. Manag. 2021, 293, 112876. [Google Scholar] [CrossRef] [PubMed]
- Zhang, C.; Zhu, F.; Wang, Y.; Zhu, Y.; Song, G.; Mi, W.; Bi, Y. Assembly processes of eukaryotic plankton communities in the world’s largest drinking water diversion project. Sci. Total Environ. 2023, 884, 163665. [Google Scholar] [CrossRef]
- Ouyang, L.; Chen, H.; Liu, X.; Wong, M.H.; Xu, F.; Yang, X.; Xu, W.; Zeng, Q.; Wang, W.; Li, S. Characteristics of spatial and seasonal bacterial community structures in a river under anthropogenic disturbances. Environ. Pollut. 2020, 264, 114818. [Google Scholar] [CrossRef]
- Zhang, H.; Yang, Y.; Liu, X.; Huang, T.; Ma, B.; Li, N.; Yang, W.; Li, H.; Zhao, K. Novel insights in seasonal dynamics and co-existence patterns of phytoplankton and micro-eukaryotes in drinking water reservoir, Northwest China: DNA data and ecological model. Sci. Total Environ. 2023, 857, 159160. [Google Scholar] [CrossRef]
- Yang, Q.; Zhang, P.; Li, X.; Yang, S.; Chao, X.; Liu, H.; Ba, S. Distribution patterns and community assembly processes of eukaryotic microorganisms along an altitudinal gradient in the middle reaches of the Yarlung Zangbo River. Water Res. 2023, 239, 120047. [Google Scholar] [CrossRef]
- Ma, B.; Wang, Y.; Ye, S.; Liu, S.; Stirling, E.; Gilbert, J.A.; Faust, K.; Knight, R.; Jansson, J.K.; Cardona, C.; et al. Earth microbial co-occurrence network reveals interconnection pattern across microbiomes. Microbiome 2020, 8, 82. [Google Scholar] [CrossRef]
- Yuan, M.M.; Guo, X.; Wu, L.W.; Zhang, Y.; Xiao, N.J.; Ning, D.L.; Shi, Z.; Zhou, X.S.; Wu, L.Y.; Yang, Y.F.; et al. Climate warming enhances microbial network complexity and stability. Nat. Clim. Chang. 2021, 11, 343–348. [Google Scholar] [CrossRef]
- Faust, K.; Raes, J. Microbial interactions: From networks to models. Nat. Rev. Microbiol. 2012, 10, 538–550. [Google Scholar] [CrossRef] [PubMed]
- Liu, J.; Sun, X.; Zuo, Y.; Hu, Q.; He, X. Plant species shape the bacterial communities on the phyllosphere in a hyper-arid desert. Microbiol. Res. 2023, 269, 127314. [Google Scholar] [CrossRef] [PubMed]
- Fuhrman, J.A. Microbial community structure and its functional implications. Nature 2009, 459, 193–199. [Google Scholar] [CrossRef] [PubMed]
- Berry, D.; Widder, S. Deciphering microbial interactions and detecting keystone species with co-occurrence networks. Front. Microbiol. 2014, 5, 219. [Google Scholar] [CrossRef]
- Banerjee, S.; Schlaeppi, K.; van der Heijden, M.G.A. Keystone taxa as drivers of microbiome structure and functioning. Nat. Rev. Microbiol. 2018, 16, 567–576. [Google Scholar] [CrossRef]
- Wang, L.; Wang, Z.; Li, Y.; Cai, W.; Zou, Y.; Hui, C. Deciphering solute transport, microbiota assembly patterns and metabolic functions in the hyporheic zone of an effluent-dominated river. Water Res. 2024, 251, 121190. [Google Scholar] [CrossRef] [PubMed]
- Liu, S.W.; Yu, H.; Yu, Y.H.; Huang, J.; Zhou, Z.Y.; Zeng, J.X.; Chen, P.B.; Xiao, F.S.; He, Z.L.; Yan, Q.Y. Ecological stability of microbial communities in Lake Donghu regulated by keystone taxa. Ecol. Indic. 2022, 139, 108695. [Google Scholar] [CrossRef]
- Chen, C.; Li, P.; Yin, M.; Wang, J.; Sun, Y.; Ju, W.; Liu, L.; Li, Z.-H. Deciphering characterization of seasonal variations in microbial communities of marine ranching: Diversity, co-occurrence network patterns, and assembly processes. Mar. Pollut. Bull. 2023, 197, 115739. [Google Scholar] [CrossRef]
- Li, S.; Luo, N.; Li, C.; Mao, S.; Huang, H. Diversity and distribution analysis of eukaryotic communities in the Xiangshan Bay, East China sea by metabarcoding approach. Mar. Environ. Res. 2024, 197, 106451. [Google Scholar] [CrossRef] [PubMed]
- Stoeck, T.; Bass, D.; Nebel, M.; Christen, R.; Jones, M.D.M.; Breiner, H.-W.; Richards, T.A. Multiple marker parallel tag environmental DNA sequencing reveals a highly complex eukaryotic community in marine anoxic water. Mol. Ecol. 2010, 19, 21–31. [Google Scholar] [CrossRef]
- Chen, S.; Zhou, Y.; Chen, Y.; Gu, J. fastp: An ultra-fast all-in-one FASTQ preprocessor. Bioinformatics 2018, 34, i884–i890. [Google Scholar] [CrossRef] [PubMed]
- Magoč, T.; Salzberg, S.L. FLASH: Fast length adjustment of short reads to improve genome assemblies. Bioinformatics 2011, 27, 2957–2963. [Google Scholar] [CrossRef] [PubMed]
- Edgar, R.C. UPARSE: Highly accurate OTU sequences from microbial amplicon reads. Nat. Methods 2013, 10, 996–998. [Google Scholar] [CrossRef] [PubMed]
- Wang, Q.; Garrity, G.M.; Tiedje, J.M.; Cole, J.R. Naïve Bayesian Classifier for Rapid Assignment of rRNA Sequences into the New Bacterial Taxonomy. Appl. Environ. Microbiol. 2007, 73, 5261–5267. [Google Scholar] [CrossRef]
- Gu, Z.; Hübschmann, D. Make Interactive Complex Heatmaps in R. Bioinformatics 2021, 38, 1460–1462. [Google Scholar] [CrossRef]
- Gloor, G.B.; Macklaim, J.M.; Pawlowsky-Glahn, V.; Egozcue, J.J. Microbiome Datasets Are Compositional: And This Is Not Optional. Front. Microbiol. 2017, 8, 2224. [Google Scholar] [CrossRef]
- Zhang, C.; Li, H.; Zeng, Y.; Ding, H.; Wang, B.; Li, Y.; Ji, Z.; Bi, Y.; Luo, W. Diversity and assembly processes of microbial eukaryotic communities in Fildes Peninsula Lakes (West Antarctica). Biogeosciences 2022, 19, 4639–4654. [Google Scholar] [CrossRef]
- Cao, Y.; Dong, Q.; Wang, D.; Zhang, P.; Liu, Y.; Niu, C. microbiomeMarker: An R/Bioconductor package for microbiome marker identification and visualization. Bioinformatics 2022, 38, 4027–4029. [Google Scholar] [CrossRef]
- Zhou, T.; Wang, Z.; Lv, Q.; Zhang, Y.; Tao, S.; Ren, X.; Gao, H.; Gao, Z.; Hu, S. Sulfur dynamics in saline sodic soils: The role of paddy cultivation and organic amendments. Ecol. Indic. 2024, 162, 112014. [Google Scholar] [CrossRef]
- Wen, T.; Xie, P.; Yang, S.; Niu, G.; Liu, X.; Ding, Z.; Xue, C.; Liu, Y.-X.; Shen, Q.; Yuan, J. ggClusterNet: An R package for microbiome network analysis and modularity-based multiple network layouts. iMeta 2022, 1, e32. [Google Scholar] [CrossRef]
- Guimerà, R.; Nunes Amaral, L.A. Functional cartography of complex metabolic networks. Nature 2005, 433, 895–900. [Google Scholar] [CrossRef] [PubMed]
- Fang, W.; Fan, T.; Wang, S.; Yu, X.; Lu, A.; Wang, X.; Zhou, W.; Yuan, H.; Zhang, L. Seasonal changes driving shifts in microbial community assembly and species coexistence in an urban river. Sci. Total Environ. 2023, 905, 167027. [Google Scholar] [CrossRef] [PubMed]
- Yang, Y.; Stenger-Kovács, C.; Padisák, J.; Pettersson, K. Effects of winter severity on spring phytoplankton development in a temperate lake (Lake Erken, Sweden). Hydrobiologia 2016, 780, 47–57. [Google Scholar] [CrossRef]
- Brown, J.H.; Gillooly, J.F.; Allen, A.P.; Savage, V.M.; West, G.B. Toward a metabolic theory of ecology. Ecology 2004, 85, 1771–1789. [Google Scholar] [CrossRef]
- Guo, J.; Zheng, Y.; Teng, J.; Song, J.; Wang, X.; Zhao, Q. The seasonal variation of microbial communities in drinking water sources in Shanghai. J. Clean. Prod. 2020, 265, 121604. [Google Scholar] [CrossRef]
- Tseng, C.H.; Chiang, P.W.; Shiah, F.K.; Chen, Y.L.; Liou, J.R.; Hsu, T.C.; Maheswararajah, S.; Saeed, I.; Halgamuge, S.; Tang, S.L. Microbial and viral metagenomes of a subtropical freshwater reservoir subject to climatic disturbances. ISME J. 2013, 7, 2374–2386. [Google Scholar] [CrossRef]
- Mo, Y.; Peng, F.; Gao, X.; Xiao, P.; Logares, R.; Jeppesen, E.; Ren, K.; Xue, Y.; Yang, J. Low shifts in salinity determined assembly processes and network stability of microeukaryotic plankton communities in a subtropical urban reservoir. Microbiome 2021, 9, 128. [Google Scholar] [CrossRef]
- Dai, J.; Wu, S.; Wu, X.; Lv, X.; Sivakumar, B.; Wang, F.; Zhang, Y.; Yang, Q.; Gao, A.; Zhao, Y.; et al. Impacts of a large river-to-lake water diversion project on lacustrine phytoplankton communities. J. Hydrol. 2020, 587, 124938. [Google Scholar] [CrossRef]
- Liu, Y.; Pan, B.; Zhu, X.; Zhao, X.; Sun, H.; He, H.; Jiang, W. Patterns of microbial communities and their relationships with water quality in a large-scale water transfer system. J. Environ. Manag. 2022, 319, 115678. [Google Scholar] [CrossRef]
- Yang, Y.; Zhang, J.; Yan, W.; Zhang, Y.; Wang, J.; Wang, G.; Yan, F. Impact assessment of water diversion project on urban aquatic ecological environment. Ecol. Indic. 2021, 125, 107496. [Google Scholar] [CrossRef]
- Ziadi, B.; Dhib, A.; Turki, S.; Aleya, L. Factors driving the seasonal distribution of zooplankton in a eutrophicated Mediterranean Lagoon. Mar. Pollut. Bull. 2015, 97, 224–233. [Google Scholar] [CrossRef] [PubMed]
- Min, C.; Johansson, L.S.; Søndergaard, M.; Lauridsen, T.L.; Chen, F.; Sh, T.; Jeppesen, E. Copepods as environmental indicator in lakes: Special focus on changes in the proportion of calanoids along nutrient and pH gradients. Aquat. Ecol. 2021, 55, 1241–1252. [Google Scholar] [CrossRef]
- Hébert, M.-P.; Soued, C.; Fussmann, G.F.; Beisner, B.E. Dissolved organic matter mediates the effects of warming and inorganic nutrients on a lake planktonic food web. Limnol. Oceanogr. 2023, 68, S23–S38. [Google Scholar] [CrossRef]
- Li, Z.; Lu, X.; Fan, Y. Seasonal shifts in assembly dynamics of phytoplankton communities in a humans-affected river in NE China. J. Oceanol. Limnol. 2022, 40, 1985–2000. [Google Scholar] [CrossRef]
- Li, Q.; Wang, G.; Tan, Z.; Wang, H. Succession of phytoplankton in a shallow lake under the alternating influence of runoff and reverse water transfer. Hydrol. Res. 2020, 51, 1077–1090. [Google Scholar] [CrossRef]
- Zhang, X.; Wang, G.; Tan, Z.; Wang, Y.; Li, Q. Effects of ecological protection and restoration on phytoplankton diversity in impounded lakes along the eastern route of China’s South-to-North Water Diversion Project. Sci. Total Environ. 2021, 795, 148870. [Google Scholar] [CrossRef]
- Dai, J.; Sha, H.; Wu, X.; Wu, S.; Zhang, Y.; Wang, F.; Gao, A.; Xu, J.; Tian, F.; Zhu, S.; et al. Pulses outweigh cumulative effects of water diversion from river to lake on lacustrine phytoplankton communities. Environ. Geochem. Health 2023, 45, 3025–3039. [Google Scholar] [CrossRef]
- Istvánovics, V.; Honti, M. Efficiency of nutrient management in controlling eutrophication of running waters in the Middle Danube Basin. Hydrobiologia 2012, 686, 55–71. [Google Scholar] [CrossRef]
- Zhang, S.; Pang, Y.; Xu, H.; Wei, J.; Jiang, S.; Pei, H. Shift of phytoplankton assemblages in a temperate lake located on the eastern route of the South-to-North Water Diversion Project. Environ. Res. 2023, 227, 115805. [Google Scholar] [CrossRef]
- Sun, R.; Wei, J.; Zhang, S.; Pei, H. The dynamic changes in phytoplankton and environmental factors within Dongping Lake (China) before and after the South-to-North Water Diversion Project. Environ. Res. 2024, 246, 118138. [Google Scholar] [CrossRef]
- Huo, S.; Zhang, H.; Wang, J.; Chen, J.; Wu, F. Temperature and precipitation dominates millennium changes of eukaryotic algal communities in Lake Yamzhog Yumco, Southern Tibetan Plateau. Sci. Total Environ. 2022, 829, 154636. [Google Scholar] [CrossRef] [PubMed]
- Margesin, R.; Miteva, V. Diversity and ecology of psychrophilic microorganisms. Res. Microbiol. 2011, 162, 346–361. [Google Scholar] [CrossRef] [PubMed]
- Li, C.; Feng, W.; Chen, H.; Li, X.; Song, F.; Guo, W.; Giesy, J.P.; Sun, F. Temporal variation in zooplankton and phytoplankton community species composition and the affecting factors in Lake Taihu—A large freshwater lake in China. Environ. Pollut. 2019, 245, 1050–1057. [Google Scholar] [CrossRef] [PubMed]
- Buchan, A.; LeCleir, G.R.; Gulvik, C.A.; González, J.M. Master recyclers: Features and functions of bacteria associated with phytoplankton blooms. Nat. Rev. Microbiol. 2014, 12, 686–698. [Google Scholar] [CrossRef]
- Singer, D.; Seppey, C.V.W.; Lentendu, G.; Dunthorn, M.; Bass, D.; Belbahri, L.; Blandenier, Q.; Debroas, D.; de Groot, G.A.; de Vargas, C.; et al. Protist taxonomic and functional diversity in soil, freshwater and marine ecosystems. Environ. Int. 2021, 146, 106262. [Google Scholar] [CrossRef]
- Santini, T.C.; Gramenz, L.; Southam, G.; Zammit, C. Microbial Community Structure Is Most Strongly Associated with Geographical Distance and pH in Salt Lake Sediments. Front. Microbiol. 2022, 13, 920056. [Google Scholar] [CrossRef]
- Barberán, A.; Bates, S.T.; Casamayor, E.O.; Fierer, N. Using network analysis to explore co-occurrence patterns in soil microbial communities. ISME J. 2012, 6, 343–351. [Google Scholar] [CrossRef]
- Wang, M.; Liu, X.; Qu, L.; Wang, T.; Zhu, L.; Feng, J. Untangling microbiota diversity and assembly patterns in the world’s longest underground culvert water diversion canal. Environ. Monit. Assess. 2023, 195, 981. [Google Scholar] [CrossRef]
- Hernandez, D.J.; David, A.S.; Menges, E.S.; Searcy, C.A.; Afkhami, M.E. Environmental stress destabilizes microbial networks. ISME J. 2021, 15, 1722–1734. [Google Scholar] [CrossRef]
- Coyte, K.Z.; Schluter, J.; Foster, K.R. The ecology of the microbiome: Networks, competition, and stability. Science 2015, 350, 663–666. [Google Scholar] [CrossRef]
- de Vries, F.T.; Griffiths, R.I.; Bailey, M.; Craig, H.; Girlanda, M.; Gweon, H.S.; Hallin, S.; Kaisermann, A.; Keith, A.M.; Kretzschmar, M.; et al. Soil bacterial networks are less stable under drought than fungal networks. Nat. Commun. 2018, 9, 3033. [Google Scholar] [CrossRef] [PubMed]
- Liu, Y.; Zhang, M.; Peng, W.; Wu, N.; Qu, X.; Yu, Y.; Zhang, Y.; Yang, C. The effects of flood pulse on multiple aquatic organisms in a seasonal shallow lake. Aquat. Ecol. 2021, 55, 379–399. [Google Scholar] [CrossRef]
- Grilli, J.; Rogers, T.; Allesina, S. Modularity and stability in ecological communities. Nat. Commun. 2016, 7, 12031. [Google Scholar] [CrossRef] [PubMed]
- Dang, C.; Wang, J.; He, Y.; Yang, S.; Chen, Y.; Liu, T.; Fu, J.; Chen, Q.; Ni, J. Rare biosphere regulates the planktonic and sedimentary bacteria by disparate ecological processes in a large source water reservoir. Water Res. 2022, 216, 118296. [Google Scholar] [CrossRef]
- Xue, Y.; Chen, H.; Yang, J.R.; Liu, M.; Huang, B.; Yang, J. Distinct patterns and processes of abundant and rare eukaryotic plankton communities following a reservoir cyanobacterial bloom. ISME J. 2018, 12, 2263–2277. [Google Scholar] [CrossRef]
- Li, C.; Jin, L.; Zhang, C.; Li, S.; Zhou, T.; Hua, Z.; Wang, L.; Ji, S.; Wang, Y.; Gan, Y.; et al. Destabilized microbial networks with distinct performances of abundant and rare biospheres in maintaining networks under increasing salinity stress. iMeta 2023, 2, e79. [Google Scholar] [CrossRef]







| Sources | Spr | Sum | Aut | Win |
|---|---|---|---|---|
| ESNWD | 0.7127 | - | 0.1607 | 1.2141 |
| YQWD | 0.5428 | 0.2630 | - | 0.2571 |
| XR | - | 0.2839 | 0.3845 | - |
| Total | 1.2555 | 0.5469 | 0.5452 | 1.4712 |
Disclaimer/Publisher’s Note: The statements, opinions and data contained in all publications are solely those of the individual author(s) and contributor(s) and not of MDPI and/or the editor(s). MDPI and/or the editor(s) disclaim responsibility for any injury to people or property resulting from any ideas, methods, instructions or products referred to in the content. |
© 2024 by the authors. Licensee MDPI, Basel, Switzerland. This article is an open access article distributed under the terms and conditions of the Creative Commons Attribution (CC BY) license (https://creativecommons.org/licenses/by/4.0/).
Share and Cite
Yang, Y.; Ci, F.; Xu, A.; Zhang, X.; Ding, N.; Wan, N.; Lv, Y.; Song, Z. Seasonal Dynamics of Eukaryotic Microbial Communities in the Water-Receiving Reservoir of the Long-Distance Water Diversion Project, China. Microorganisms 2024, 12, 1873. https://doi.org/10.3390/microorganisms12091873
Yang Y, Ci F, Xu A, Zhang X, Ding N, Wan N, Lv Y, Song Z. Seasonal Dynamics of Eukaryotic Microbial Communities in the Water-Receiving Reservoir of the Long-Distance Water Diversion Project, China. Microorganisms. 2024; 12(9):1873. https://doi.org/10.3390/microorganisms12091873
Chicago/Turabian StyleYang, Yingying, Fangfang Ci, Ailing Xu, Xijian Zhang, Ning Ding, Nianxin Wan, Yuanyuan Lv, and Zhiwen Song. 2024. "Seasonal Dynamics of Eukaryotic Microbial Communities in the Water-Receiving Reservoir of the Long-Distance Water Diversion Project, China" Microorganisms 12, no. 9: 1873. https://doi.org/10.3390/microorganisms12091873
APA StyleYang, Y., Ci, F., Xu, A., Zhang, X., Ding, N., Wan, N., Lv, Y., & Song, Z. (2024). Seasonal Dynamics of Eukaryotic Microbial Communities in the Water-Receiving Reservoir of the Long-Distance Water Diversion Project, China. Microorganisms, 12(9), 1873. https://doi.org/10.3390/microorganisms12091873

