Response of Soil Fungal Community to Reforestation on Shifting Sand Dune in the Horqin Sandy Land, Northeast China
Abstract
1. Introduction
2. Materials and Methods
2.1. Study Location and Site Description
2.2. Soil Sampling
2.3. Soil Property Determination
2.4. DNA Extraction, ITS rDNA Sequencing, and Data Processing and Analysis
2.5. Regression Analysis and Redundancy Analysis (RDA)
3. Results
3.1. Improvement of CM Plantation on Soil Properties
3.2. Variation in Soil Fungal Diversity along Plantation Development
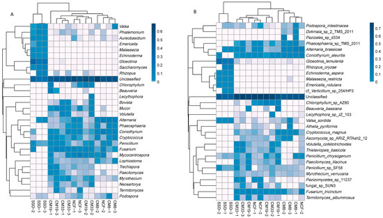
3.3. Taxonomic Compositions of Soil Fungal Communities across Plantation Development
3.4. Dependence of Fungal Community Structure on Soil Property
4. Discussion
4.1. Amelioration of Soil Properties and Microbiological Properties via Reforestation on Shifting Sand Dunes
4.2. Recovery of Soil Fungal Community during Reforestation on Shifting Sand Dunes
4.3. Relationship between Soil Fungal Community and Soil Factors
5. Conclusions
Supplementary Materials
Author Contributions
Funding
Data Availability Statement
Acknowledgments
Conflicts of Interest
References
- Treseder, K.K.; Lennon, J.T. Fungal traits that drive ecosystem dynamics on land. Microbiol. Mol. Biol. Rev. 2015, 79, 243–262. [Google Scholar] [CrossRef] [PubMed]
- Frac, M.; Hannula, S.E.; Belka, M.; Jedryczka, M. Fungal biodiversity and their role in soil health. Front. Microbiol. 2018, 9, 707. [Google Scholar] [CrossRef] [PubMed]
- Begum, N.; Qin, C.; Ahanger, M.A.; Raza, S.; Khan, M.I.; Ashraf, M.; Ahmed, N.; Zhang, L.X. Role of arbuscular mycorrhizal fungi in plant growth regulation: Implications in abiotic stress tolerance. Front. Plant Sci. 2019, 10, 1068. [Google Scholar] [CrossRef] [PubMed]
- Almeida, B.K.; Ross, M.S.; Stoffella, S.L.; Sah, J.P.; Cline, E.; Sklar, F.; Afkhami, M.E. Diversity and structure of soil fungal communities across experimental Everglades Tree Islands. Diversity 2020, 12, 9. [Google Scholar] [CrossRef]
- Barea, J.M.; Palenzuela, J.; Cornejo, P.; Sanchez-Castro, I.; Navarro-Fernandez, C.; Lopez-Garcia, A.; Estrada, B.; Azcon, R.; Ferrol, N.; Azcon-Aguilar, C. Ecological and functional roles of mycorrhizas in semi-arid ecosystems of Southeast Spain. J. Arid Environ. 2011, 75, 1292–1301. [Google Scholar] [CrossRef]
- Avis, P.G.; Gaswick, W.C.; Tonkovich, G.S.; Leacock, P.R. Monitoring fungi in ecological restorations of coastal Indiana, USA. Restor. Ecol. 2017, 25, 92–100. [Google Scholar] [CrossRef]
- van der Heijden, M.G.A.; Klironomos, J.N.; Ursic, M.; Moutoglis, P.; Streitwolf-Engel, R.; Boller, T.; Wiemken, A.; Sanders, I.R. Mycorrhizal fungal diversity determines plant biodiversity, ecosystem variability and productivity. Nature 1998, 396, 69–72. [Google Scholar] [CrossRef]
- Maltz, M.R.; Treseder, K.K. Sources of inocula influence mycorrhizal colonization of plants in restoration projects: A meta-analysis. Restor. Ecol. 2015, 23, 625–634. [Google Scholar] [CrossRef]
- Emam, T. Local soil, but not commercial AMF inoculum, increases native and non-native grass growth at a mine restoration site. Restor. Ecol. 2016, 24, 35–44. [Google Scholar] [CrossRef]
- Wubs, E.R.J.; van der Putten, W.H.; Bosch, M.; Bezemer, T.M. Soil inoculation steers restoration of terrestrial ecosystems. Nat. Plants 2016, 2, 16107. [Google Scholar] [CrossRef]
- Wardle, D.A.; Lindahl, B.D. Disentangling global soil fungal diversity. Science 2014, 6213, 1052–1053. [Google Scholar] [CrossRef]
- Monkai, J.; Hyde, K.D.; Xu, J.C.; Mortimer, P.E. Diversity and ecology of soil fungal communities in rubber plantations. Fungal Biol. Rev. 2017, 31, 1–11. [Google Scholar] [CrossRef]
- Wang, T.; Zhu, Z.D. Study on sandy desertification in China-definition of sandy desertification and its connotation. J. Desert Res. 2003, 23, 209–214. [Google Scholar]
- Liu, X.M.; Zhao, H.L. Comprehensive Strategy for Eco-Environmental Control in Horqin Sand Land; Gansu Science and Technology Publishing House: Lanzhou, China, 1993. [Google Scholar]
- Su, Y.Z.; Zhao, H.F. Soil properties and plant species in an age sequence of Caragana microphylla plantations in the Horqin Sandy Land, north China. Ecol. Eng. 2003, 20, 223–235. [Google Scholar] [CrossRef]
- Wang, T.; Xue, X.; Zhou, L.; Guo, J. Combating aeolian desertification in northern China. Land Degrad. Dev. 2015, 26, 118–132. [Google Scholar] [CrossRef]
- Li, S.G.; Harazono, Y.; Zhao, H.L.; He, Z.Y.; Chang, X.L.; Zhao, X.Y.; Zhang, T.H.; Oikawa, T. Micrometeorological changes following establishment of artificially established Artemisia vegetation on desertified sandy land in the Horqin sandy land, China and their implication on regional environmental change. J. Arid. Environ. 2002, 52, 101–119. [Google Scholar] [CrossRef]
- Su, Y.Z.; Zhang, T.H.; Li, Y.L.; Wang, F. Changes in soil properties after establishment of Artemisia halodendron and Caragana microphylla on shifting sand dunes in semi-arid Horqin Sandy Land, Northern China. Environ. Manag. 2005, 36, 272–281. [Google Scholar] [CrossRef]
- Miao, R.H.; Jiang, D.M.; Musa, A.; Zhou, Q.L.; Guo, M.X.; Wang, Y.C. Effectiveness of shrub planting and grazing exclusion on degraded sandy grassland restoration in Horqin sandy land in Inner Mongolia. Ecol. Eng. 2015, 74, 164–173. [Google Scholar] [CrossRef]
- Yang, T.; Adams, J.M.; Shi, Y.; He, J.S.; Jing, X.; Chen, L.T.; Tedersoo, L.; Chu, H.Y. Soil fungal diversity in natural grasslands of the Tibetan Plateau: Associations with plant diversity and productivity. New Phytol. 2017, 215, 756–765. [Google Scholar] [CrossRef]
- Yang, Y.; Dou, Y.X.; Huang, Y.M.; An, S.S. Links between soil fungal diversity and plant and soil properties on the Loess Plateau. Front. Microbiol. 2017, 8, 2198. [Google Scholar] [CrossRef]
- Liu, J.J.; Sui, Y.Y.; Yu, Z.H.; Shi, Y.; Chu, H.Y.; Jin, J.; Liu, X.B.; Wang, G.H. Soil carbon content drives the biogeographical distribution of fungal communities in the black soil zone of northeast China. Soil Biol. Biochem. 2015, 83, 29–39. [Google Scholar] [CrossRef]
- Li, P.; Li, Y.C.; Zheng, X.Q.; Ding, L.N.; Ming, F.; Pan, A.H.; Lv, W.G.; Tang, X.M. Rice straw decomposition affects diversity and dynamics of soil fungal community, but not bacteria. J. Soils Sediments 2018, 18, 248–258. [Google Scholar] [CrossRef]
- Zhou, J.; Jiang, X.; Zhou, B.K.; Zhao, B.S.; Ma, M.C.; Guan, D.W.; Li, J.; Chen, S.F.; Cao, F.M.; Shen, D.L.; et al. Thirty four years of nitrogen fertilization decreases fungal diversity and alters fungal community composition in black soil in northeast China. Soil Biol. Biochem. 2016, 95, 135–143. [Google Scholar] [CrossRef]
- Li, H.L.; Zhang, Y.; Wang, T.T.; Feng, S.W.; Ren, Q.; Cui, Z.B.; Cao, C.Y. Responses of soil denitrifying bacterial communities carrying nirS, nirK, and nosZ genes to revegetation of moving sand dunes. Ecol. Indic. 2019, 107, 105541. [Google Scholar] [CrossRef]
- Wang, F.; Zhang, Y.; Xia, Y.; Cui, Z.B.; Cao, C.Y. Soil microbial community succession based on phoD and gcd genes along a chronosequence of sand-fixation forest. Forests 2021, 12, 1707. [Google Scholar] [CrossRef]
- FAO; FAO/IUSS Working Group WRB. World Reference Base for Soil Resources 2006; World Soil Resources Reports No. 103; FAO: Rome, Italy, 2006. [Google Scholar]
- Lin, D.Y. Guidance of Soil Science Experiment; China Forestry Publishing House: Beijing, China, 2004; pp. 45–70. [Google Scholar]
- Kandeler, E.; Gerber, H. Short-term assay of soil urease activity using colorimetric determination of ammonium. Biol. Fertil. Soils 1988, 6, 68–72. [Google Scholar] [CrossRef]
- Ladd, J.N.; Butler, J.H.A. Short-term assays of soil proteolytic enzyme activities using proteins and dipeptide derivatives as substrates. Soil Biol. Biochem. 1972, 4, 19–30. [Google Scholar] [CrossRef]
- Xu, G.H.; Zheng, H.Y. Manual of Analytical Methods of Soil Microorganism; China Agriculture Press: Beijing, China, 1986; pp. 266–269. [Google Scholar]
- Tabatabai, M.A. Soil enzymes. In Methods of Soil Analysis; Page, A.L., Millar, E.M., Keeney, D.R., Eds.; ASA and SSSA: Madison, WI, USA, 1982; pp. 501–538. [Google Scholar]
- Sardans, J.; Peñuelas, J. Drought decreases soil enzyme activity in a Mediterranean Quercus ilex L. forest. Soil Biol. Biochem. 2005, 37, 455–461. [Google Scholar] [CrossRef]
- Perucci, P.; Casucc, C.; Dumontet, S. An improved method to evaluate the o-diphenol oxidase activity of soil. Soil Biol. Biochem. 2000, 32, 1927–1933. [Google Scholar] [CrossRef]
- Institute of Soil Science, Chinese Academy of Sciences (ISSCAS). Methods on Soil Microorganism Study; Science Press: Beijing, China, 1985; pp. 260–275. [Google Scholar]
- Kirk, P.M.; Cannon, P.F.; Minter, D.W.; Stalpers, J.A. Ainsworth & Bisby’s Dictionary of the Fungi, 10th ed.; CAB International: Wallingford, UK, 2008. [Google Scholar]
- Badiane, N.N.Y.; Chotte, J.L.; Pate, E.; Masse, D.; Rouland, C. Use of soil enzyme activities to monitor soil quality in natural and improved fallows in semi-arid tropical regions. Appl. Soil Ecol. 2001, 18, 229–238. [Google Scholar] [CrossRef]
- Yang, H.; Guo, Z.L.; Chu, X.L.; Man, R.Z.; Chen, J.X.; Liu, C.J.; Tao, J.; Jiang, Y. Comment on impacts of species richness on productivity in a large-scale subtropical forest experiment. Science 2019, 363, 80–83. [Google Scholar] [CrossRef]
- Ngugi, M.R.; Fechner, N.; Neldner, V.J.; Dennis, P.G. Successional dynamics of soil fungal diversity along a restoration chronosequence post-coal mining. Retor. Ecol. 2020, 28, 543–552. [Google Scholar] [CrossRef]
- Suleiman, A.K.A.; Manoeli, L.; Boldo, J.T.; Pereira, M.G.; Roesch, L.F.W. Shifts in soil bacterial community after eight years of land-use change. Syst. Appl. Microbiol. 2013, 36, 137–144. [Google Scholar] [CrossRef]
- Chaer, G.; Fernandes, M.; Myrold, D.; Bottomley, P. Comparative resistance and resilience of soil microbial communities and enzyme activities in adjacent native forest and agricultural soils. Microb. Ecol. 2009, 58, 414–424. [Google Scholar] [CrossRef]
- Ullah, S.; Ai, C.; Ding, W.C.; Jiang, R.; Zhao, S.C.; Zhang, J.J.; Zhou, W.; Hou, Y.P.; He, P. The response of soil fungal diversity and community composition to long-term fertilization. Appl. Soil Ecol. 2019, 140, 35–41. [Google Scholar] [CrossRef]
- Six, J.; Frey, S.; Thiet, R.; Batten, K. Bacterial and fungal contributions to carbon sequestration in agroecosystems. Soil Sci. Soc. Am. J. 2006, 70, 555–569. [Google Scholar] [CrossRef]
- Bender, S.F.; Plantenga, F.; Neftel, A.; Jocher, M.; Oberholzer, H.R.; Kohl, L.; Giles, M.; Daniell, T.J.; van der Heijden, M.G.A. Symbiotic relationships between soil fungi and plants reduce N2O emissions from soil. ISME J. 2014, 8, 1336–1345. [Google Scholar] [CrossRef]
- Delgado, E.F.; Valdez, A.T.; Covarrubias, S.A.; Tosi, S.; Nicola, L. Soil fungal diversity of the Aguarongo Andean forest (Ecuador). Biology 2022, 10, 1289. [Google Scholar] [CrossRef]
- Ren, C.J.; Liu, W.C.; Zhao, F.Z.; Zhong, Z.K.; Deng, J.; Han, X.H.; Yang, G.H.; Feng, Y.Z.; Ren, G.X. Soil bacterial and fungal diversity and compositions respond differently to forest development. Catena 2019, 181, 104071. [Google Scholar] [CrossRef]
- Fu, Z.Q.; Chen, Q.; Lei, P.F.; Xiang, W.H.; Ouyang, S.; Chen, L. Soil fungal communities and enzyme activities along local tree species diversity gradient in subtropical evergreen forest. Forests 2021, 12, 1321. [Google Scholar] [CrossRef]
- Hu, X.; Liu, J.; Wei, D.; Zhu, P.; Cui, X.; Zhou, B.; Chen, X.; Jin, J.; Liu, X.; Wang, G. Effects of over 30-year of different fertilization regimes on fungal community compositions in the black soils of Northeast China. Agric. Ecosyst. Environ. 2017, 248, 113–122. [Google Scholar] [CrossRef]
- Abu Hanif, M.; Guo, Z.M.; Moniruzzaman, M.; He, D.; Yu, Q.S.; Rao, X.Q.; Liu, S.P.; Tan, X.P.; Shen, W.J. Plant taxonomic diversity better explains soil fungal and bacterial diversity than functional diversity in restored forest ecosystems. Plant 2019, 8, 479. [Google Scholar] [CrossRef] [PubMed]
- Miki, T.; Ushio, M.; Fukui, S.; Kondoh, M. Functional diversity of microbial decomposers facilitates plant coexistence in a plant-microbe-soil feedback model. Proc. Natl. Acad. Sci. USA 2010, 107, 14251–14256. [Google Scholar] [CrossRef] [PubMed]




| Site | Average Height (cm) | Crown Diameter (cm × cm) | Shoot Number (N/clump) | Vegetation Coverage (%) | Dominant Herbaceous Plant Species under Crown |
|---|---|---|---|---|---|
| SSD | - | - | - | <5% | Agriophyllum squarrosum, Setaria viridis |
| CM8 | 70.3 ± 12.6a | 70 × 75 | 10.5 ± 2.8a | 60 | Setaria viridis, Corispermum sibiricum, Salsola collina, Bassia dasyphylla |
| CM19 | 84.4 ± 19.2b | 95 × 85 | 21.4 ± 4.8b | 80 | Cynachum sibiricum, Chenopodium acuminatum, B. dasyphylla, Eragrostis poaeoides |
| CM33 | 88.5 ± 23.6b | 105 × 88 | 28.3 ± 5.6b | 85 | Pennisetum flaccidum, Chenopodium acuminatum, Artemisia sieversiana |
| NCF | 135.8 ± 25.7c | 150 × 140 | 50.5 ± 23.5c | 90 | Agropyron cristatum, P. flaccidum, Cleistogenes squarrosa, Lespedeza davurica |
| Item | SSD | CM8 | CM19 | CM33 | NCF | ANOVA in Response to Age | ||
|---|---|---|---|---|---|---|---|---|
| R2 | F | p | ||||||
| Soil moisture (%) | 0.161 ± 0.020a | 0.290 ± 0.071ab | 0.487 ± 0.083ab | 0.681 ± 0.277b | 1.135 ± 0.318b | 0.807 | 57.39 | <0.001 |
| pH | 6.782 ± 0.040a | 6.877 ± 0.018ab | 6.937 ± 0.066ab | 6.973 ± 0.145ab | 7.042 ± 0.071b | 0.598 | 19.34 | 0.001 |
| Electrical conductivity (µs cm−1) | 29.23 ± 3.990a | 48.35 ± 4.753b | 57.36 ± 2.900bc | 66.34 ± 4.920c | 80.94 ± 7.230d | 0.894 | 109.8 | <0.001 |
| Organic matter (%) | 0.043 ± 0.011a | 0.189 ± 0.013b | 0.259 ± 0.047b | 0.539 ± 0.087c | 0.977 ± 0.139d | 0.931 | 174.1 | <0.001 |
| Total N (%) | 0.009 ± 0.003a | 0.053 ± 0.008b | 0.061 ± 0.005bc | 0.069 ± 0.009c | 0.083 ± 0.005d | 0.737 | 36.41 | <0.001 |
| Total P (%) | 0.032 ± 0.001a | 0.048 ± 0.006ab | 0.056 ± 0.004bc | 0.072 ± 0.006c | 0.112 ± 0.021d | 0.876 | 91.79 | <0.001 |
| Total K (%) | 1.972 ± 0.046a | 2.192 ± 0.114b | 2.229 ± 0.060b | 2.319 ± 0.082b | 2.353 ± 0.088b | 0.634 | 22.53 | <0.001 |
| NH4-N (mg kg−1) | 2.007 ± 0.583a | 2.758 ± 0.149b | 3.343 ± 0.259bc | 3.785 ± 0.117c | 4.198 ± 0.557c | 0.795 | 50.39 | <0.001 |
| Available P (mg kg−1) | 4.700 ± 0.633a | 5.654 ± 0.183a | 6.731 ± 0.587b | 6.981 ± 0.322b | 8.423 ± 0.930c | 0.819 | 64.44 | <0.001 |
| Available K (mg kg−1) | 415.2 ± 10.48a | 437.5 ± 4.553b | 448.4 ± 1.691b | 461.5 ± 3.549d | 471.6 ± 4.766d | 0.868 | 85.78 | <0.001 |
| Urease (mg 100 g−1 24 h−1) | 0.590 ± 0.115a | 3.510 ± 0.710a | 8.619 ± 1.592b | 17.94 ± 2.346c | 32.92 ± 3.916d | 0.953 | 263.1 | <0.001 |
| APA (mg g−1 h−1) | 2.485 ± 0.948a | 18.87 ± 3.915a | 47.313 ± 10.68b | 92.50 ± 8.293c | 156.9 ± 25.81d | 0.954 | 267.5 | <0.001 |
| Protease (mg Tyr g−1 2 h−1) | 7.321 ± 1.113a | 18.30 ± 6.427a | 50.82 ± 8.216b | 87.93 ± 11.167c | 109.6 ± 13.88d | 0.944 | 217.3 | <0.001 |
| Glucosidase (μg g−1 h−1) | 0.153 ± 0.016a | 0.469 ± 0.057b | 0.579 ± 0.065b | 0.947 ± 0.120d | 1.334 ± 0.155d | 0.950 | 245.2 | <0.001 |
| Dehydrogenase (mg TPF kg−1 24 h−1) | 24.77 ± 8.124a | 47.29 ± 1.942a | 64.45 ± 5.051a | 129.5 ± 23.52b | 174.3 ± 61.62b | 0.823 | 60.30 | <0.001 |
| POA (µmol g−1 10 min−1) | 1.784 ± 0.325a | 2.523 ± 0.643a | 3.167 ± 0.354ab | 4.225 ± 0.709b | 4.765 ± 1.302b | 0.737 | 36.42 | <0.001 |
| Index | SSD | CM8 | CM19 | CM33 | NCF | ANOVA in Response to Age | ||
|---|---|---|---|---|---|---|---|---|
| R2 | F | p | ||||||
| ACE | 76.895 ± 18.29a | 406.52 ± 26.98b | 452.93 ± 44.55b | 552.65 ± 62.88c | 590.6 ± 41.68c | 0.704 | 30.976 | <0.001 |
| Chao | 68.83 ± 18.45a | 411.8 ± 26.53b | 457.75 ± 45.83b | 566.8 ± 60.97b | 599.1 ± 38.61b | 0.703 | 30.745 | <0.001 |
| Shannon–Wiener | 4.428 ± 0.182a | 5.896 ± 0.078b | 5.599 ± 0.735b | 6.557 ± 0.404c | 6.567 ± 0.388c | 0.597 | 19.267 | 0.001 |
| Observed OTUs | 63.7 ± 20.90a | 388.8 ± 16.88b | 426.5 ± 40.01b | 508.6 ± 56.18c | 556.5 ± 37.52c | 0.693 | 29.364 | <0.001 |
Disclaimer/Publisher’s Note: The statements, opinions and data contained in all publications are solely those of the individual author(s) and contributor(s) and not of MDPI and/or the editor(s). MDPI and/or the editor(s) disclaim responsibility for any injury to people or property resulting from any ideas, methods, instructions or products referred to in the content. |
© 2024 by the authors. Licensee MDPI, Basel, Switzerland. This article is an open access article distributed under the terms and conditions of the Creative Commons Attribution (CC BY) license (https://creativecommons.org/licenses/by/4.0/).
Share and Cite
Cao, C.; Zhang, Y.; Cui, Z. Response of Soil Fungal Community to Reforestation on Shifting Sand Dune in the Horqin Sandy Land, Northeast China. Microorganisms 2024, 12, 1545. https://doi.org/10.3390/microorganisms12081545
Cao C, Zhang Y, Cui Z. Response of Soil Fungal Community to Reforestation on Shifting Sand Dune in the Horqin Sandy Land, Northeast China. Microorganisms. 2024; 12(8):1545. https://doi.org/10.3390/microorganisms12081545
Chicago/Turabian StyleCao, Chengyou, Ying Zhang, and Zhenbo Cui. 2024. "Response of Soil Fungal Community to Reforestation on Shifting Sand Dune in the Horqin Sandy Land, Northeast China" Microorganisms 12, no. 8: 1545. https://doi.org/10.3390/microorganisms12081545
APA StyleCao, C., Zhang, Y., & Cui, Z. (2024). Response of Soil Fungal Community to Reforestation on Shifting Sand Dune in the Horqin Sandy Land, Northeast China. Microorganisms, 12(8), 1545. https://doi.org/10.3390/microorganisms12081545

