Metagenomic and Culturomics Analysis of Microbial Communities within Surface Sediments and the Prevalence of Antibiotic Resistance Genes in a Pristine River: The Zaqu River in the Lancang River Source Region, China
Abstract
1. Introduction
2. Materials and Methods
2.1. Sample Collection
2.2. Incubation of Sediment Samples
2.3. Identification of Anaerobic and Aerobic Bacteria
2.4. DNA Extraction, Metagenomic Sequencing, and Assembly of the Sediment Samples
2.5. ARGs, MGEs, and VFs Annotation as Well as ARGs Risk Assessment
2.6. Composition, Correlation, and Pathogenicity Analysis
2.7. Statistical Analysis and Data Visualization
3. Results
3.1. River Sediments as a Microbial Biobank of Microorganisms
3.2. The Obtainment of Most Species Was Anaerobic and Rare
3.3. Human Pathogen Bacteria Existing in the River Sediment
- (1)
- Enterococcaceae family
- (2)
- Moraxellaceae family
- (3)
- Pseudomonadaceae family
- (4)
- Corynebacteriaceae family
- (5)
- Staphylococcaceae family
- (6)
- Alcaligenaceae family
| Num | Atmosphere | Taxonomy (Phylum-Genus) | Species | HPB | Pathogenicity and Antibiotic Resistance | Ref. |
|---|---|---|---|---|---|---|
| 1 | Anaerobic | Pseudomonadota; Gammaproteobacteria; Moraxellales; Moraxellaceae; Acinetobacter | Acinetobacter baumannii | - | Opportunistic nosocomial pathogen with multidrug resistance | [76,77] |
| 2 | Anaerobic and Aerobic | Acinetobacter johnsonii | + | Co-culture enhancing antibiotic resistance to Salmonella, a potentially opportunistic pathogen widely distributed in nosocomial and natural environments, and its biofilms evolve resistance to tetracycline | [78,79,80] | |
| 3 | Aerobic | Pseudomonadota; Gammaproteobacteria; Moraxellales; Moraxellaceae; Acinetobacter | Acinetobacter sp. | + | ||
| 4 | Anaerobic | Bacillota; Bacilli; Lactobacillales; Aerococcaceae; Aerococcus | Aerococcus viridans | + | A human and animal pathogen causing urinary tract infection, arthritis, pneumonia, meningitis, and endocarditis; Wild-type strains of Aerococcus viridans resistant to erythromycin, tetracycline and minocycline, chloramphenicol, and high levels of streptomycin | [81,82] |
| 5 | Aerobic | Pseudomonadota; Betaproteobacteria; Burkholderiales; Alcaligenaceae; Alcaligenes | Alcaligenaceae sp. | + | ||
| 6 | Aerobic | Pseudomonadota; Alphaproteobacteria; Caulobacterales; Caulobacteraceae; Brevundimonas | Brevundimonas diminuta | - | The emerging global opportunistic pathogen | [83] |
| 7 | Aerobic | Brevundimonas vesicularis | + | Emerging global opportunistic pathogen | [83] | |
| 8 | Aerobic | Ascomycota; Sordariomycetes; Sordariales; Chaetomiaceae; Chaetomium | Chaetomium globosum | + | Belonged to fungus and was reported as a cause of invasive pulmonary infection in a patient with Wegener’s granulomatosis. | [84] |
| 9 | Anaerobic and Aerobic | Pseudomonadota; Gammaproteobacteria; Enterobacterales; Enterobacteriaceae; Citrobacter | Citrobacter freundii | - | Recognized as significant pathogens in patients with underlying diseases or immunocompromised status, with multidrug-resistant strains emerging | [85] |
| 10 | Anaerobic | Bacillota; Clostridia; Eubacteriales; Clostridiaceae; Clostridium | Clostridium sordellii | + | Clostridial pathogen | [86] |
| 11 | Anaerobic | Clostridium bifermentans | + | A rare pathogen in humans that causes death to a young woman | [87] | |
| 12 | Anaerobic | Clostridium sporogenes | + | Several findings of ARGs (VmlR2, Ard1, CplR) | [88] | |
| 13 | Anaerobic | Actinomycetota; Actinomycetes; Mycobacteriales; Corynebacteriaceae; Corynebacterium | Corynebacterium flavescens | - | Opportunistic pathogen | |
| 14 | Anaerobic | Corynebacterium lubricantis | - | Opportunistic pathogen | ||
| 15 | Aerobic | Corynebacterium sp. | + | |||
| 16 | Anaerobic | Corynebacterium variabile | - | Opportunistic pathogen | ||
| 17 | Anaerobic | Corynebacterium vitaeruminis | - | Resistance to vancomycin | [89] | |
| 18 | Anaerobic | Bacillota; Bacilli; Lactobacillales; Enterococcaceae; Enterococcus | Enterococcus durans | - | Potential clinical pathogen | [90] |
| 19 | Anaerobic | Enterococcus faecalis | - | A common cause of nosocomial infections worldwide | [91] | |
| 20 | Anaerobic | Enterococcus faecium | - | A hospital-adapted opportunistic pathogen | [92] | |
| 21 | Anaerobic | Enterococcus gallinarum | - | Inherent resistance to vancomycin | [93] | |
| 22 | Anaerobic | Enterococcus mundtii | + | A pathogen of human infectious disease | [94] | |
| 23 | Anaerobic | Enterococcus hirae | + | A zoonotic pathogen rarely isolated from human infections | [95] | |
| 24 | Anaerobic and Aerobic | Pseudomonadota; Gammaproteobacteria; Enterobacterales; Enterobacteriaceae; Escherichia | Escherichia coli | - | An opportunistic pathogen involved in various intestinal and extra-intestinal infections | [96] |
| 25 | Aerobic | Pseudomonadota; Gammaproteobacteria; Enterobacterales; Erwiniaceae; Pantoea; | Pantoea agglomerans | + | A plant pathogen causing human disease | [97] |
| 26 | Aerobic | Ascomycota; Dothideomycetes; Pleosporales; Didymosphaeriaceae; Paraconiothyrium | Paracoccidioides brasiliensis | + | Cause systemic paracoccidioidomycosis, a granulomatous disease | [98] |
| 27 | Anaerobic | Pseudomonadota; Gammaproteobacteria; Pseudomonadales; Pseudomonadaceae; Stutzerimonas | Pseudomonas kunmingensis | - | Opportunistic pathogen | |
| 28 | Anaerobic and Aerobic | Pseudomonas stutzeri | + | Pseudomonas bacteria are widespread pathogens that account for considerable infections | [99] | |
| 29 | Anaerobic and Aerobic | Pseudomonadota; Gammaproteobacteria; Enterobacterales; Enterobacteriaceae; Shigella | Shigella flexneri | + | Emerging pathogenic bacteria; research on evolutionary history and antibacterial activity | [100] |
| 30 | Anaerobic | Bacillota; Bacilli; Bacillales; Staphylococcaceae; Staphylococcus | Staphylococcus epidermidis | + | Pathogenic bacteria, causing nosocomial infections | [101] |
3.4. The Discovery of Potential Novel Strains Revealing Microbial Dark Matter
3.5. Composition and Diversity in the Pristine River Ecosystem
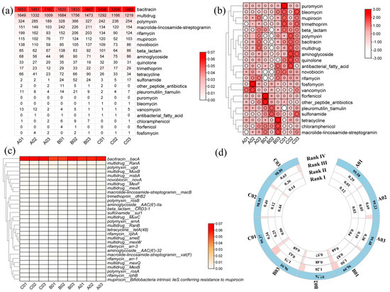
3.6. Profiles of ARGs, MGEs, and VFs, and Identification of Risk Genes
3.7. The Correlations between ARGs and MGEs
4. Discussion
5. Conclusions
Supplementary Materials
Author Contributions
Funding
Data Availability Statement
Acknowledgments
Conflicts of Interest
Abbreviations
| ARDB | Antibiotic-Resistance Gene Database |
| ARGs | Antibiotic resistance genes |
| CARD | Comprehensive Antibiotic Resistance Database |
| HGT | Horizontal gene transfer |
| HPB | Human pathogen bacteria |
| MAG | Metagenome-assembled genome |
| MGE | Mobile Genetic Elements |
| MGEdb | Mobile Genetic Element Database |
| SARG | Structured Antibiotic Resistance Genes Database |
| VF | Virulence factors |
| VFDB | VF Database |
References
- Ding, H.; Zhang, J.; Wang, Y.; Hu, M.; Wen, J.; Li, S.; Bao, Y.; Zhao, J. Community composition and abundance of complete ammonia oxidation (comammox) bacteria in the Lancang River cascade reservoir. Ecotoxicol. Environ. Saf. 2023, 256, 114907. [Google Scholar] [CrossRef] [PubMed]
- Sheng, W.; Zhen, L.; Xiao, Y.; Hu, Y. Ecological and socioeconomic effects of ecological restoration in China’s Three Rivers Source Region. Sci. Total Environ. 2019, 650, 2307–2313. [Google Scholar] [CrossRef] [PubMed]
- Yao, T.; Bolch, T.; Chen, D.; Gao, J.; Immerzeel, W.; Piao, S.; Su, F.; Thompson, L.; Wada, Y.; Wang, L.; et al. The imbalance of the Asian water tower. Nat. Rev. Earth Environ. 2022, 3, 618–632. [Google Scholar] [CrossRef]
- Liu, J.; Xu, X.; Shao, Q. Grassland degradation in the “Three-River Headwaters” region, Qinghai Province. J. Geogr. Sci. 2008, 18, 259–273. [Google Scholar] [CrossRef]
- Liu, X.; Zhang, J.; Zhu, X.; Pan, Y.; Liu, Y.; Zhang, D.; Lin, Z. Spatiotemporal changes in vegetation coverage and its driving factors in the Three-River Headwaters Region during 2000–2011. J. Geogr. Sci. 2014, 24, 288–302. [Google Scholar] [CrossRef]
- Liu, S.; Wang, P.; Wang, C.; Wang, X.; Chen, J. Anthropogenic disturbances on antibiotic resistome along the Yarlung Tsangpo River on the Tibetan Plateau: Ecological dissemination mechanisms of antibiotic resistance genes to bacterial pathogens. Water Res. 2021, 202, 117447. [Google Scholar] [CrossRef] [PubMed]
- Roberto, A.A.; Van Gray, J.B.; Leff, L.G. Sediment bacteria in an urban stream: Spatiotemporal patterns in community composition. Water Res. 2018, 134, 353–369. [Google Scholar] [CrossRef]
- Zeglin, L.H. Stream microbial diversity in response to environmental changes: Review and synthesis of existing research. Front. Microbiol. 2015, 6, 454. [Google Scholar] [CrossRef]
- Nealson, K.H. Sediment bacteria: Who’s there, what are they doing, and what’s new? Annu. Rev. Earth Planet. Sci. 1997, 25, 403–434. [Google Scholar] [CrossRef]
- Kaeberlein, T.; Lewis, K.; Epstein, S.S. Isolating “uncultivable” microorganisms in pure culture in a simulated natural environment. Science 2002, 296, 1127–1129. [Google Scholar] [CrossRef]
- Lynch, M.D.J.; Neufeld, J.D. Ecology and exploration of the rare biosphere. Nat. Rev. Microbiol. 2015, 13, 217–229. [Google Scholar] [CrossRef] [PubMed]
- Garcia, S.L. Mixed cultures as model communities: Hunting for ubiquitous microorganisms, their partners, and interactions. Aquat. Microb. Ecol. 2016, 77, 79–85. [Google Scholar] [CrossRef]
- Lagier, J.C.; Million, M.; Hugon, P.; Armougom, F.; Raoult, D. Human gut microbiota: Repertoire and variations. Front. Cell. Infect. Microbiol. 2012, 2, 136. [Google Scholar] [CrossRef] [PubMed]
- Li, S.; Lian, W.-H.; Han, J.-R.; Ali, M.; Lin, Z.-L.; Liu, Y.-H.; Li, L.; Zhang, D.-Y.; Jiang, X.-Z.; Li, W.-J.; et al. Capturing the microbial dark matter in desert soils using culturomics-based metagenomics and high-resolution analysis. NPJ Biofilms Microbiomes 2023, 9, 67. [Google Scholar] [CrossRef] [PubMed]
- Lagier, J.C.; Dubourg, G.; Million, M.; Cadoret, F.; Bilen, M.; Fenollar, F.; Levasseur, A.; Rolain, J.M.; Fournier, P.E.; Raoult, D. Culturing the human microbiota and culturomics. Nat. Rev. Microbiol. 2018, 16, 540–550. [Google Scholar] [CrossRef]
- Mu, D.-S.; Liang, Q.-Y.; Wang, X.-M.; Lu, D.-C.; Shi, M.-J.; Chen, G.-J.; Du, Z.-J. Metatranscriptomic and comparative genomic insights into resuscitation mechanisms during enrichment culturing. Microbiome 2018, 6, 230. [Google Scholar] [CrossRef] [PubMed]
- Lagier, J.C.; Hugon, P.; Khelaifia, S.; Fournier, P.E.; La Scola, B.; Raoult, D. The rebirth of culture in microbiology through the example of culturomics to study human gut microbiota. Clin. Microbiol. Rev. 2015, 28, 237–264. [Google Scholar] [CrossRef]
- Rinke, C.; Schwientek, P.; Sczyrba, A.; Ivanova, N.N.; Anderson, I.J.; Cheng, J.F.; Darling, A.; Malfatti, S.; Swan, B.K.; Gies, E.A.; et al. Insights into the phylogeny and coding potential of microbial dark matter. Nature 2013, 499, 431–437. [Google Scholar] [CrossRef] [PubMed]
- Liu, S.; Moon, C.D.; Zheng, N.; Huws, S.; Zhao, S.; Wang, J. Opportunities and challenges of using metagenomic data to bring uncultured microbes into cultivation. Microbiome 2022, 10, 76. [Google Scholar] [CrossRef]
- Zengler, K.; Zaramela, L.S. The social network of microorganisms—How auxotrophies shape complex communities. Nat. Rev. Microbiol. 2018, 16, 383–390. [Google Scholar] [CrossRef]
- Lagier, J.C.; Armougom, F.; Million, M.; Hugon, P.; Pagnier, I.; Robert, C.; Bittar, F.; Fournous, G.; Gimenez, G.; Maraninchi, M.; et al. Microbial culturomics: Paradigm shift in the human gut microbiome study. Clin. Microbiol. Infect. 2012, 18, 1185–1193. [Google Scholar] [CrossRef] [PubMed]
- Lagier, J.C.; Khelaifia, S.; Alou, M.T.; Ndongo, S.; Dione, N.; Hugon, P.; Caputo, A.; Cadoret, F.; Traore, S.I.; Seck, E.H.; et al. Culture of previously uncultured members of the human gut microbiota by culturomics. Nat. Microbiol. 2016, 1, 16203. [Google Scholar] [CrossRef] [PubMed]
- Du, J.; Lai, Q.; Liu, Y.; Dong, C.; Xie, Y.; Shao, Z. Draconibacterium sediminis sp. nov., isolated from river sediment. Int. J. Syst. Evol. Microbiol. 2015, 65, 2310–2314. [Google Scholar] [CrossRef] [PubMed]
- Jiao, Y.; Zhang, S.; Yang, J.; Lai, X.H.; Dong, K.; Cheng, Y.; Xu, M.; Zhu, W.; Lu, S.; Jin, D.; et al. Changpingibacter yushuensis gen. nov., sp. nov., isolated from fluvial sediment in Qinghai Tibet Plateau of China. J. Microbiol. 2022, 60, 147–155. [Google Scholar] [CrossRef] [PubMed]
- Quince, C.; Walker, A.W.; Simpson, J.T.; Loman, N.J.; Segata, N. Shotgun metagenomics, from sampling to analysis. Nat. Biotechnol. 2017, 35, 833–844. [Google Scholar] [CrossRef] [PubMed]
- Nowrotek, M.; Jalowiecki, L.; Harnisz, M.; Plaza, G.A. Culturomics and metagenomics: In understanding of environmental resistome. Front. Environ. Sci. Eng. 2019, 13, 40. [Google Scholar] [CrossRef]
- Wang, J.; Pan, R.; Dong, P.; Liu, S.; Chen, Q.; Borthwick, A.G.L.; Sun, L.; Xu, N.; Ni, J. Supercarriers of antibiotic resistome in a world’s large river. Microbiome 2022, 10, 111. [Google Scholar] [CrossRef] [PubMed]
- Zinger, L.; Gobet, A.; Pommier, T. Two decades of describing the unseen majority of aquatic microbial diversity. Mol. Ecol. 2012, 21, 1878–1896. [Google Scholar] [CrossRef]
- Larsson, D.G.J.; Flach, C.F. Antibiotic resistance in the environment. Nat. Rev. Microbiol. 2022, 20, 257–269. [Google Scholar] [CrossRef] [PubMed]
- Marti, E.; Variatza, E.; Balcazar, J.L. The role of aquatic ecosystems as reservoirs of antibiotic resistance. Trends Microbiol. 2014, 22, 36–41. [Google Scholar] [CrossRef]
- Liu, S.; Wang, P.; Wang, X.; Chen, J. Ecological insights into the elevational biogeography of antibiotic resistance genes in a pristine river: Metagenomic analysis along the Yarlung Tsangpo River on the Tibetan Plateau. Environ. Pollut. 2021, 286, 117101. [Google Scholar] [CrossRef] [PubMed]
- Ferri, M.; Ranucci, E.; Romagnoli, P.; Giaccone, V. Antimicrobial resistance: A global emerging threat to public health systems. Crit. Rev. Food Sci. Nutr. 2017, 57, 2857–2876. [Google Scholar] [CrossRef]
- Carvalho, I.T.; Santos, L. Antibiotics in the aquatic environments: A review of the European scenario. Env. Int. 2016, 94, 736–757. [Google Scholar] [CrossRef] [PubMed]
- Wang, X.; Han, C.; Lan, B.; Wang, C.; Zhu, G. Antibiotic resistance genes on the Qinghai-Tibet Plateau above an elevation of 5000 m. Environ. Sci. Pollut. Res. 2021, 29, 4508–4518. [Google Scholar] [CrossRef] [PubMed]
- Liu, J.; Lu, G.; Yang, H.; Dang, T.; Yan, Z. Ecological impact assessment of 110 micropollutants in the Yarlung Tsangpo River on the Tibetan Plateau. J. Environ. Manag. 2020, 262, 4508–4518. [Google Scholar] [CrossRef] [PubMed]
- Liu, S.; Wang, C.; Wang, P.; Chen, J.; Wang, X.; Yuan, Q. Anthropogenic disturbances on distribution and sources of pharmaceuticals and personal care products throughout the Jinsha River Basin, China. Environ. Res. 2021, 198, 110291. [Google Scholar] [CrossRef] [PubMed]
- Frost, L.S.; Leplae, R.; Summers, A.O.; Toussaint, A. Mobile genetic elements: The agents of open source evolution. Nat. Rev. Microbiol. 2005, 3, 722–732. [Google Scholar] [CrossRef]
- Lal Gupta, C.; Kumar Tiwari, R.; Cytryn, E. Platforms for elucidating antibiotic resistance in single genomes and complex metagenomes. Environ. Int. 2020, 138, 722–732. [Google Scholar] [CrossRef]
- Wang, J.; Gu, J.; Wang, X.; Song, Z.; Dai, X.; Guo, H.; Yu, J.; Zhao, W.; Lei, L. Enhanced removal of antibiotic resistance genes and mobile genetic elements during swine manure composting inoculated with mature compost. J. Hazard. Mater. 2021, 411, 105667. [Google Scholar] [CrossRef]
- Zou, Y.; Xiao, Z.; Wang, L.; Wang, Y.; Yin, H.; Li, Y. Prevalence of antibiotic resistance genes and virulence factors in the sediment of WWTP effluent-dominated rivers. Sci. Total Environ. 2023, 897, 125135. [Google Scholar] [CrossRef]
- Liu, B.; Zheng, D.; Zhou, S.; Chen, L.; Yang, J. VFDB 2022: A general classification scheme for bacterial virulence factors. Nucleic Acids Res. 2022, 50, D912–D917. [Google Scholar] [CrossRef]
- Okeke, E.S.; Chukwudozie, K.I.; Nyaruaba, R.; Ita, R.E.; Oladipo, A.; Ejeromedoghene, O.; Atakpa, E.O.; Agu, C.V.; Okoye, C.O. Antibiotic resistance in aquaculture and aquatic organisms: A review of current nanotechnology applications for sustainable management. Environ. Sci. Pollut. Res. 2022, 29, 69241–69274. [Google Scholar] [CrossRef]
- Hsu, C.-Y.; Hsu, B.-M.; Ji, W.-T.; Chen, J.-S.; Hsu, T.-K.; Ji, D.-D.; Tseng, S.-F.; Chiu, Y.-C.; Kao, P.-M.; Huang, Y.-L. Antibiotic resistance pattern and gene expression of non-typhoid Salmonella in riversheds. Environ. Sci. Pollut. Res. 2015, 22, 7843–7850. [Google Scholar] [CrossRef] [PubMed]
- Leonard, A.F.C.; Zhang, L.; Balfour, A.J.; Garside, R.; Gaze, W.H. Human recreational exposure to antibiotic resistant bacteria in coastal bathing waters. Environ. Int. 2015, 82, 92–100. [Google Scholar] [CrossRef] [PubMed]
- Sharma, V.K.; Johnson, N.; Cizmas, L.; McDonald, T.J.; Kim, H. A review of the influence of treatment strategies on antibiotic resistant bacteria and antibiotic resistance genes. Chemosphere 2016, 150, 702–714. [Google Scholar] [CrossRef]
- Han, Z.; Zhang, Y.; An, W.; Lu, J.; Hu, J.; Yang, M. Antibiotic resistomes in drinking water sources across a large geographical scale: Multiple drivers and co-occurrence with opportunistic bacterial pathogens. Water Res. 2020, 183, 702–714. [Google Scholar] [CrossRef]
- Madigan, B. Buckley, Sattley, Stahl. Brock Biol. Microorg. 2021, 22, 772–774. [Google Scholar]
- Su, W.; Wang, X.; Yang, J.; Yu, Q.; Li, X.; Zhang, S.; Li, H. Multi-omics methods reveal that putrescine and cadaverine cause different degrees of enrichment of high-risk resistomes and opportunistic pathogens in the water and sediment of the Yellow River. Environ. Res. 2023, 219, 115069. [Google Scholar] [CrossRef]
- Yu, Q.; Feng, T.; Yang, J.; Su, W.; Zhou, R.; Wang, Y.; Zhang, H.; Li, H. Seasonal distribution of antibiotic resistance genes in the Yellow River water and tap water, and their potential transmission from water to human. Environ. Pollut. 2022, 292, 118304. [Google Scholar] [CrossRef]
- Mu, D.-S.; Ouyang, Y.; Chen, G.-J.; Du, Z.-J. Strategies for culturing active/dormant marine microbes. Mar. Life Sci. Technol. 2021, 3, 121–131. [Google Scholar] [CrossRef]
- McInerney, M.J.; Bryant, M.P.; Pfennig, N. Anaerobic bacterium that degrades fatty acids in syntrophic association with methanogens. Arch. Microbiol. 1979, 122, 129–135. [Google Scholar] [CrossRef]
- Xu, J.; Sun, L.; Xing, X.; Sun, Z.; Gu, H.; Lu, X.; Li, Z.; Ren, Q. Culturing Bacteria From Fermentation Pit Muds of Baijiu With Culturomics and Amplicon-Based Metagenomic Approaches. Front. Microbiol. 2020, 11, 1223. [Google Scholar] [CrossRef]
- Yan, Y.; Xing, X.; Sun, Z.; Li, J.; Hao, S.; Xu, J. Brevibacterium renqingii sp. nov., isolated from the Daqu of Baijiu. Arch. Microbiol. 2021, 203, 2291–2296. [Google Scholar] [CrossRef]
- Yan, Y.; Sun, L.; Xing, X.; Wu, H.; Lu, X.; Zhang, W.; Xu, J.; Ren, Q. Microbial succession and exploration of higher alcohols-producing core bacteria in northern Huangjiu fermentation. AMB Express 2022, 12, 79. [Google Scholar] [CrossRef] [PubMed]
- Akasaka, H.; Izawa, T.; Ueki, K.; Ueki, A. Phylogeny of numerically abundant culturable anaerobic bacteria associated with degradation of rice plant residue in Japanese paddy field soil. FEMS Microbiol. Ecol. 2003, 43, 149–161. [Google Scholar] [CrossRef]
- Kim, Y.B.; Kim, J.Y.; Song, H.S.; Lee, C.; Kim, J.; Whon, T.W.; Lee, S.H.; Rhee, J.-K.; Roh, S.W. Raineyella fluvialis sp. nov., an actinobacterium isolated from freshwater sediment. Int. J. Syst. Evol. Microbiol. 2020, 70, 4298–4304. [Google Scholar] [CrossRef]
- Kim, Y.B.; Kim, J.Y.; Kim, J.; Song, H.S.; Whon, T.W.; Lee, S.H.; Yoo, S.; Myoung, J.; Son, H.S.; Roh, S.W. Aminipila terrae sp. nov., a strictly anaerobic bacterium isolated from river sediment. Arch. Microbiol. 2021, 203, 3163–3169. [Google Scholar] [CrossRef]
- Nagy, E. Matrix-assisted laser desorption/ionization time-of-flight mass spectrometry: A new possibility for the identification and typing of anaerobic bacteria. Futur. Microbiol. 2014, 9, 217–233. [Google Scholar] [CrossRef] [PubMed]
- Richter, M.; Rossello-Mora, R. Shifting the genomic gold standard for the prokaryotic species definition. Proc. Natl. Acad. Sci. USA 2009, 106, 19126–19131. [Google Scholar] [CrossRef] [PubMed]
- Li, D.; Luo, R.; Liu, C.-M.; Leung, C.-M.; Ting, H.-F.; Sadakane, K.; Yamashita, H.; Lam, T.-W. MEGAHIT v1.0: A fast and scalable metagenome assembler driven by advanced methodologies and community practices. Methods 2016, 102, 3–11. [Google Scholar] [CrossRef]
- Yin, X.; Zheng, X.; Li, L.; Zhang, A.-N.; Jiang, X.-T.; Zhang, T. ARGs-OAP v3.0: Antibiotic-Resistance Gene Database Curation and Analysis Pipeline Optimization. Engineering 2022, 27, 234–241. [Google Scholar] [CrossRef]
- Pärnänen, K.; Karkman, A.; Hultman, J.; Lyra, C.; Bengtsson-Palme, J.; Larsson, D.G.J.; Rautava, S.; Isolauri, E.; Salminen, S.; Kumar, H.; et al. Maternal gut and breast milk microbiota affect infant gut antibiotic resistome and mobile genetic elements. Nat. Commun. 2018, 9, 3891. [Google Scholar] [CrossRef]
- Fan, Y.; Li, Z.; Li, B.; Ke, B.; Zhao, W.; Lu, P.; Li, Z.; Zhang, T.; Lu, X.; Kan, B. Metagenomic profiles of planktonic bacteria and resistome along a salinity gradient in the Pearl River Estuary, South China. Sci. Total Environ. 2023, 889, 164265. [Google Scholar] [CrossRef] [PubMed]
- Zhang, A.-N.; Gaston, J.M.; Dai, C.L.; Zhao, S.; Poyet, M.; Groussin, M.; Yin, X.; Li, L.-G.; van Loosdrecht, M.C.M.; Topp, E.; et al. An omics-based framework for assessing the health risk of antimicrobial resistance genes. Nat. Commun. 2021, 12, 4765. [Google Scholar] [CrossRef]
- Blanco-Míguez, A.; Beghini, F.; Cumbo, F.; McIver, L.J.; Thompson, K.N.; Zolfo, M.; Manghi, P.; Dubois, L.; Huang, K.D.; Thomas, A.M.; et al. Extending and improving metagenomic taxonomic profiling with uncharacterized species using MetaPhlAn 4. Nat. Biotechnol. 2023, 41, 1633–1644. [Google Scholar] [CrossRef]
- Truong, D.T.; Tett, A.; Pasolli, E.; Huttenhower, C.; Segata, N. Microbial strain-level population structure and genetic diversity from metagenomes. Genome Res. 2017, 27, 626–638. [Google Scholar] [CrossRef]
- Zhang, Z.; Zhang, Q.; Wang, T.; Xu, N.; Lu, T.; Hong, W.; Penuelas, J.; Gillings, M.; Wang, M.; Gao, W.; et al. Assessment of global health risk of antibiotic resistance genes. Nat. Commun. 2022, 13, 1553. [Google Scholar] [CrossRef] [PubMed]
- Li, B.; Ju, F.; Cai, L.; Zhang, T. Profile and Fate of Bacterial Pathogens in Sewage Treatment Plants Revealed by High-Throughput Metagenomic Approach. Environ. Sci. Technol. 2015, 49, 10492–10502. [Google Scholar] [CrossRef] [PubMed]
- Wang, B.; Xu, J.; Wang, Y.; Stirling, E.; Zhao, K.; Lu, C.; Tan, X.; Kong, D.; Yan, Q.; He, Z.; et al. Tackling Soil ARG-Carrying Pathogens with Global-Scale Metagenomics. Adv. Sci. 2023, 10, e2301980. [Google Scholar] [CrossRef]
- Lex, A.; Gehlenborg, N.; Strobelt, H.; Vuillemot, R.; Pfister, H. UpSet: Visualization of Intersecting Sets. IEEE Trans. Vis. Comput. Graph. 2014, 20, 1983–1992. [Google Scholar] [CrossRef]
- Conway, J.R.; Lex, A.; Gehlenborg, N.; Hancock, J. UpSetR: An R package for the visualization of intersecting sets and their properties. Bioinformatics 2017, 33, 2938–2940. [Google Scholar] [CrossRef] [PubMed]
- Chen, C.; Wu, Y.; Li, J.; Wang, X.; Zeng, Z.; Xu, J.; Liu, Y.; Feng, J.; Chen, H.; He, Y.; et al. TBtools-II: A “One for All, All for One” Bioinformatics Platform for Biological Big-data Mining. Mol. Plant 2023, 16, 1733–1742. [Google Scholar] [CrossRef] [PubMed]
- Soni, J.; Sinha, S.; Pandey, R. Understanding bacterial pathogenicity: A closer look at the journey of harmful microbes. Front. Microbiol. 2024, 15, 1370818. [Google Scholar] [CrossRef] [PubMed]
- Nie, Y.; Zhong, X.; Lin, T.; Wang, W. Pathogen diversity in meta-population networks. Chaos Solitons Fractals 2023, 166, 112909. [Google Scholar] [CrossRef] [PubMed]
- Atuk, T.; Craddock, S.L. Social pathologies and urban pathogenicity: Moving towards better pandemic futures. Urban. Stud. 2022, 60, 1668–1689. [Google Scholar] [CrossRef]
- Lee, C.-R.; Lee, J.H.; Park, M.; Park, K.S.; Bae, I.K.; Kim, Y.B.; Cha, C.-J.; Jeong, B.C.; Lee, S.H. Biology of Acinetobacter baumannii: Pathogenesis, Antibiotic Resistance Mechanisms, and Prospective Treatment Options. Front. Cell. Infect. Microbiol. 2017, 7, 55. [Google Scholar] [CrossRef]
- Nie, D.; Hu, Y.; Chen, Z.; Li, M.K.; Hou, Z.; Luo, X.X.; Mao, X.G.; Xue, X.Y. Outer membrane protein A (OmpA) as a potential therapeutic target for Acinetobacter baumannii infection. J. Biomed. Sci. 2020, 27, 26. [Google Scholar] [CrossRef] [PubMed]
- Wilson, A.; Fegan, N.; Turner, M.S. Co-culture with Acinetobacter johnsonii enhances benzalkonium chloride resistance in Salmonella enterica via triggering lipid A modifications. Int. J. Food Microbiol. 2022, 381, 109905. [Google Scholar] [CrossRef] [PubMed]
- Jia, J.; Guan, Y.; Li, X.; Fan, X.; Zhu, Z.; Xing, H.; Wang, Z. Phenotype profiles and adaptive preference of Acinetobacter johnsonii isolated from Ba River with different environmental backgrounds. Environ. Res. 2021, 196, 110913. [Google Scholar] [CrossRef]
- Jia, J.; Xue, X.; Guan, Y.; Fan, X.; Wang, Z. Biofilm characteristics and transcriptomic profiling of Acinetobacter johnsonii defines signatures for planktonic and biofilm cells. Environ. Res. 2022, 213, 113714. [Google Scholar] [CrossRef]
- Buu-Hoï, A.L.B.C.; Horaud, T. Genetic Basis of Antibiotic Resistance in Aerococcus viridans. Antimicrob. Agents Chemother. 1989, 33, 529–534. [Google Scholar] [CrossRef] [PubMed]
- Moreno, L.Z.; Matajira, C.E.C.; Gomes, V.T.M.; Silva, A.P.S.; Mesquita, R.E.; Christ, A.P.G.; Sato, M.I.Z.; Moreno, A.M. Molecular and antibiotic susceptibility characterization of Aerococcus viridans isolated from porcine urinary infection. Vet. Microbiol. 2016, 184, 7–10. [Google Scholar] [CrossRef] [PubMed]
- Ryan, M.P.; Pembroke, J.T. Brevundimonas spp.: Emerging global opportunistic pathogens. Virulence 2018, 9, 480–493. [Google Scholar] [CrossRef] [PubMed]
- Capoor, M.R.; Agarwal, P.; Goel, M.; Jain, S.; Shivaprakash, M.R.; Honnavar, P.; Gupta, S.; Chakrabarti, A. Invasive pulmonary mycosis due to Chaetomium globosum with false-positive galactomannan test: A case report and literature review. Mycoses 2015, 59, 186–193. [Google Scholar] [CrossRef]
- Liu, L.H.; Wang, N.Y.; Wu, A.Y.; Lin, C.C.; Lee, C.M.; Liu, C.P. Citrobacter freundii bacteremia: Risk factors of mortality and prevalence of resistance genes. J. Microbiol. Immunol. Infect. 2018, 51, 565–572. [Google Scholar] [CrossRef] [PubMed]
- Vidor, C.J.; Watts, T.D.; Adams, V.; Bulach, D.; Couchman, E.; Rood, J.I.; Fairweather, N.F.; Awad, M.; Lyras, D. Clostridium sordellii Pathogenicity Locus Plasmid pCS1-1 Encodes a Novel Clostridial Conjugation Locus. MBio 2018, 9, e01761-17. [Google Scholar] [CrossRef] [PubMed]
- Hale, A.; Kirby, J.E.; Albrecht, M. Fatal Spontaneous Clostridium bifermentans Necrotizing Endometritis: A Case Report and Literature Review of the Pathogen. Open Forum Infect. Dis. 2016, 3, ofw095. [Google Scholar] [CrossRef] [PubMed]
- Obana, N.; Takada, H.; Crowe-McAuliffe, C.; Iwamoto, M.; Egorov, A.A.; Wu, K.J.Y.; Chiba, S.; Murina, V.; Paternoga, H.; Tresco, B.I.C.; et al. Genome-encoded ABCF factors implicated in intrinsic antibiotic resistance in Gram-positive bacteria: VmlR2, Ard1 and CplR. Nucleic Acids Res. 2023, 51, 4536–4554. [Google Scholar] [CrossRef] [PubMed]
- Colombo, M.; Castilho, N.P.A.; Todorov, S.D.; Nero, L.A. Beneficial and Safety Properties of a Corynebacterium vitaeruminis Strain Isolated from the Cow Rumen. Probiotics Antimicrob. Proteins 2017, 9, 157–162. [Google Scholar] [CrossRef]
- Li, B.; Zhan, M.; Evivie, S.E.; Jin, D.; Zhao, L.; Chowdhury, S.; Sarker, S.K.; Huo, G.; Liu, F. Evaluating the Safety of Potential Probiotic Enterococcus durans KLDS6.0930 Using Whole Genome Sequencing and Oral Toxicity Study. Front. Microbiol. 2018, 9, 1943. [Google Scholar] [CrossRef]
- Jamet, A.; Dervyn, R.; Lapaque, N.; Bugli, F.; Perez-Cortez, N.G.; Blottière, H.M.; Twizere, J.-C.; Sanguinetti, M.; Posteraro, B.; Serror, P.; et al. The Enterococcus faecalis virulence factor ElrA interacts with the human Four-and-a-Half LIM Domains Protein 2. Sci. Rep. 2017, 7, 4581. [Google Scholar] [CrossRef] [PubMed]
- Gao, W.; Howden, B.P.; Stinear, T.P. Evolution of virulence in Enterococcus faecium, a hospital-adapted opportunistic pathogen. Curr. Opin. Microbiol. 2018, 41, 76–82. [Google Scholar] [CrossRef] [PubMed]
- Vieira, S.M.; Hiltensperger, M.; Kumar, V.; Zegarra-Ruiz, D.; Dehner, C.; Khan, N.; Costa, F.R.C.; Tiniakou, E.; Greiling, T.; Ruff, W.; et al. Translocation of a gut pathobiont drives autoimmunity in mice and humans. Science 2018, 359, 1156–1161. [Google Scholar] [CrossRef] [PubMed]
- Higashide, T.; Takahashi, M.; Kobayashi, A.; Ohkubo, S.; Sakurai, M.; Shirao, Y.; Tamura, T.; Sugiyama, K. Endophthalmitis Caused by Enterococcus mundtii. J. Clin. Microbiol. 2005, 43, 1475–1476. [Google Scholar] [CrossRef] [PubMed]
- Bourafa, N.; Loucif, L.; Boutefnouchet, N.; Rolain, J.M. Enterococcus hirae, an unusual pathogen in humans causing urinary tract infection in a patient with benign prostatic hyperplasia: First case report in Algeria. New Microbes New Infect. 2015, 8, 7–9. [Google Scholar] [CrossRef] [PubMed]
- Denamur, E.; Clermont, O.; Bonacorsi, S.; Gordon, D. The population genetics of pathogenic Escherichia coli. Nat. Rev. Microbiol. 2020, 19, 37–54. [Google Scholar] [CrossRef] [PubMed]
- Cruz, A.T.; Cazacu, A.C.; Allen, C.H. Pantoea agglomerans, a Plant Pathogen Causing Human Disease. J. Clin. Microbiol. 2007, 45, 1989–1992. [Google Scholar] [CrossRef] [PubMed]
- Longo, L.V.G.; Breyer, C.A.; Novaes, G.M.; Gegembauer, G.; Leitão, N.P.; Octaviano, C.E.; Toyama, M.H.; de Oliveira, M.A.; Puccia, R. The Human Pathogen Paracoccidioides brasiliensis Has a Unique 1-Cys Peroxiredoxin That Localizes Both Intracellularly and at the Cell Surface. Front. Cell. Infect. Microbiol. 2020, 10, 394. [Google Scholar] [CrossRef] [PubMed]
- Alwazzeh, M.J.; Alkuwaiti, F.A.; Alqasim, M.; Alwarthan, S.; El-ghoneimy, Y. Infective Endocarditis Caused by Pseudomonas stutzeri: A Case Report and Literature Review. Infect. Dis. Rep. 2020, 12, 105–109. [Google Scholar] [CrossRef]
- Chung The, H.; Bodhidatta, L.; Pham, D.T.; Mason, C.J.; Ha Thanh, T.; Voong Vinh, P.; Turner, P.; Hem, S.; Dance, D.A.B.; Newton, P.N.; et al. Evolutionary histories and antimicrobial resistance in Shigella flexneri and Shigella sonnei in Southeast Asia. Commun. Biol. 2021, 4, 353. [Google Scholar] [CrossRef]
- Otto, M. Staphylococcus epidermidis—The ‘accidental’ pathogen. Nat. Rev. Microbiol. 2009, 7, 555–567. [Google Scholar] [CrossRef] [PubMed]
- Her, J.; Lee, S.-S. Leucobacter humi sp. nov., Isolated from Forest Soil. Curr. Microbiol. 2015, 71, 235–242. [Google Scholar] [CrossRef] [PubMed]
- Bae, H.-S.; Moe, W.M.; Yan, J.; Tiago, I.; da Costa, M.S.; Rainey, F.A. Brooklawnia cerclae gen. nov., sp. nov., a propionate-forming bacterium isolated from chlorosolvent-contaminated groundwater. Int. J. Syst. Evol. Microbiol. 2006, 56, 1977–1983. [Google Scholar] [CrossRef] [PubMed]
- Xu, G.t.; Xue, H.; Piao, C.g.; Guo, M.w.; Li, Y. Ancrocorticia populi gen. nov., sp. nov, isolated from the symptomatic bark of Populus × euramericana canker. MicrobiologyOpen 2019, 8, e792. [Google Scholar] [CrossRef] [PubMed]
- Zamora, L.; Pérez-Sancho, M.; Domínguez, L.; Fernández-Garayzábal, J.F.; Vela, A.I. Jeotgalibaca porci sp. nov. and Jeotgalibaca arthritidis sp. nov., isolated from pigs, and emended description of the genus Jeotgalibaca. Int. J. Syst. Evol. Microbiol. 2017, 67, 1473–1477. [Google Scholar] [CrossRef]
- Mu, D.-S.; Du, Z.-J.; Chen, J.; Austin, B.; Zhang, X.-H. What do we mean by viability in terms of ‘viable but non-culturable’ cells? Environ. Microbiol. Rep. 2021, 13, 248–252. [Google Scholar] [CrossRef] [PubMed]
- Zhang, J.-Y.; Jiang, X.-B.; Zhu, D.; Wang, X.-M.; Du, Z.-J.; Mu, D.-S. Roseomonas bella sp. nov., isolated from lake sediment. Int. J. Syst. Evol. Microbiol. 2020, 70, 5473–5478. [Google Scholar] [CrossRef] [PubMed]
- Zhou, L.-Y.; Meng, X.; Zhong, Y.-L.; Li, G.-Y.; Du, Z.-J.; Mu, D.-S. Dokdonia sinensis sp. nov., a flavobacterium isolated from surface seawater. Int. J. Syst. Evol. Microbiol. 2020, 70, 1617–1622. [Google Scholar] [CrossRef]
- Thänert, R.; Choi, J.; Reske, K.A.; Hink, T.; Thänert, A.; Wallace, M.A.; Wang, B.; Seiler, S.; Cass, C.; Bost, M.H.; et al. Persisting uropathogenic Escherichia coli lineages show signatures of niche-specific within-host adaptation mediated by mobile genetic elements. Cell Host Microbe 2022, 30, 1034–1047.e1036. [Google Scholar] [CrossRef]
- Jang, J.; Hur, H.G.; Sadowsky, M.J.; Byappanahalli, M.N.; Yan, T.; Ishii, S. Environmental Escherichia coli: Ecology and public health implications-a review. J. Appl. Microbiol. 2017, 123, 570–581. [Google Scholar] [CrossRef]
- Zeng, Y.; Baumbach, J.; Barbosa, E.G.V.; Azevedo, V.; Zhang, C.; Koblížek, M. Metagenomic evidence for the presence of phototrophic Gemmatimonadetes bacteria in diverse environments. Environ. Microbiol. Rep. 2016, 8, 139–149. [Google Scholar] [CrossRef] [PubMed]
- Wang, Y.; Yang, L.; Ma, J.; Tang, J.; Chen, M. Unraveling the antibiotic resistome in backwater zones of large cascade reservoirs: Co-occurrence patterns, horizontal transfer directions and health risks. J. Environ. Manag. 2023, 347, 119144. [Google Scholar] [CrossRef] [PubMed]
- Li, B.; Yang, Y.; Ma, L.; Ju, F.; Guo, F.; Tiedje, J.M.; Zhang, T. Metagenomic and network analysis reveal wide distribution and co-occurrence of environmental antibiotic resistance genes. ISME J. 2015, 9, 2490–2502. [Google Scholar] [CrossRef] [PubMed]
- Jing, L.I.; Li, L.; Li, Q.; Fang, W.; Sun, Y.; Lu, Y.; Wang, J.; Zhu, Y.; Zhang, Y. Distribution and relationship of antibiotics, heavy metals and resistance genes in the Hanjiang Reservoir, Shiyan, China. Environ. Geochem. Health 2023, 45, 7115–7130. [Google Scholar] [CrossRef]
- Gao, Q.; Li, Y.; Qi, Z.; Yue, Y.; Min, M.; Peng, S.; Shi, Z.; Gao, Y. Diverse and abundant antibiotic resistance genes from mariculture sites of China’s coastline. Sci. Total Environ. 2018, 630, 117–125. [Google Scholar] [CrossRef] [PubMed]
- Zhao, R.; Feng, J.; Yin, X.; Liu, J.; Fu, W.; Berendonk, T.U.; Zhang, T.; Li, X.; Li, B. Antibiotic resistome in landfill leachate from different cities of China deciphered by metagenomic analysis. Water Res. 2018, 134, 126–139. [Google Scholar] [CrossRef] [PubMed]
- Greene, N.P.; Kaplan, E.; Crow, A.; Koronakis, V. Antibiotic Resistance Mediated by the MacB ABC Transporter Family: A Structural and Functional Perspective. Front. Microbiol. 2018, 9, 950. [Google Scholar] [CrossRef] [PubMed]
- Yewale, P.P.; Lokhande, K.B.; Sridhar, A.; Vaishnav, M.; Khan, F.A.; Mandal, A.; Swamy, K.V.; Jass, J.; Nawani, N. Molecular profiling of multidrug-resistant river water isolates: Insights into resistance mechanism and potential inhibitors. Environ. Sci. Pollut. Res. 2019, 27, 27279–27292. [Google Scholar] [CrossRef] [PubMed]
- Pang, Z.; Raudonis, R.; Glick, B.R.; Lin, T.-J.; Cheng, Z. Antibiotic resistance in Pseudomonas aeruginosa: Mechanisms and alternative therapeutic strategies. Biotechnol. Adv. 2019, 37, 177–192. [Google Scholar] [CrossRef]
- Liu, X.; Zhang, G.; Liu, Y.; Lu, S.; Qin, P.; Guo, X.; Bi, B.; Wang, L.; Xi, B.; Wu, F.; et al. Occurrence and fate of antibiotics and antibiotic resistance genes in typical urban water of Beijing, China. Environ. Pollut. 2019, 246, 163–173. [Google Scholar] [CrossRef]
- Tiedje, J.M.; Wang, F.; Manaia, C.M.; Virta, M.; Sheng, H.; Ma, L.; Zhang, T.; Topp, E. Antibiotic Resistance Genes in the Human-Impacted Environment: A One Health Perspective. Pedosphere 2019, 29, 273–282. [Google Scholar] [CrossRef]
- Xu, K.; Liu, X.; Pang, L.; Yue, Y.; Chatzisymeon, E.; Yang, P. Response behavior of antibiotic resistance genes and human pathogens to slope gradient and position: An environmental risk analysis in sloping cultivated land. Sci. Total Environ. 2023, 905, 166994. [Google Scholar] [CrossRef] [PubMed]
- Mendiola, M.V.; de la Cruz, F. lS91 transposase is related to the rolling-circle-type replication proteins of the pUB110 family of plasmids. Nucleic Acids Res. 1992, 20, 3521. [Google Scholar] [CrossRef] [PubMed][Green Version]
- Garcillán-Barcia, M.P.; de la Cruz, F. Distribution of IS91 family insertion sequences in bacterial genomes: Evolutionary implications. FEMS Microbiol. Ecol. 2002, 42, 303–313. [Google Scholar] [CrossRef] [PubMed]







| Name | Type Strain | Rank | Num | Isolation Condition | ANI (%) | dDDH (%) | 16S rRNA Gene Sequence Similarity (%) | Ref. |
|---|---|---|---|---|---|---|---|---|
| XY-01 | Leucobacter humi Re6(T) | Species nov. | 2 | Aerobic | 74.38 | 14.20 | 98.01 | [102] |
| XY-02 | Brooklawnia cerclage strain BL-34(T) | Species nov. | 6 | Anaerobic | 75.77 | 17.30 | 97.48 | [103] |
| XY-03 | Ancrocorticia populi strain sk1b4(T) | Species nov. | 1 | Anaerobic | 77.12 | 21.30 | 97.27 | [104] |
| XY-04 | Jeotgalibaca porci strain CCUG 69148(T) | Species nov. | 1 | Anaerobic | 77.28 | 23.50 | 97.79 | [105] |
Disclaimer/Publisher’s Note: The statements, opinions and data contained in all publications are solely those of the individual author(s) and contributor(s) and not of MDPI and/or the editor(s). MDPI and/or the editor(s) disclaim responsibility for any injury to people or property resulting from any ideas, methods, instructions or products referred to in the content. |
© 2024 by the authors. Licensee MDPI, Basel, Switzerland. This article is an open access article distributed under the terms and conditions of the Creative Commons Attribution (CC BY) license (https://creativecommons.org/licenses/by/4.0/).
Share and Cite
Yan, Y.; Xu, J.; Huang, W.; Fan, Y.; Li, Z.; Tian, M.; Ma, J.; Lu, X.; Liang, J. Metagenomic and Culturomics Analysis of Microbial Communities within Surface Sediments and the Prevalence of Antibiotic Resistance Genes in a Pristine River: The Zaqu River in the Lancang River Source Region, China. Microorganisms 2024, 12, 911. https://doi.org/10.3390/microorganisms12050911
Yan Y, Xu J, Huang W, Fan Y, Li Z, Tian M, Ma J, Lu X, Liang J. Metagenomic and Culturomics Analysis of Microbial Communities within Surface Sediments and the Prevalence of Antibiotic Resistance Genes in a Pristine River: The Zaqu River in the Lancang River Source Region, China. Microorganisms. 2024; 12(5):911. https://doi.org/10.3390/microorganisms12050911
Chicago/Turabian StyleYan, Yi, Jialiang Xu, Wenmin Huang, Yufeng Fan, Zhenpeng Li, Mingkai Tian, Jinsheng Ma, Xin Lu, and Jian Liang. 2024. "Metagenomic and Culturomics Analysis of Microbial Communities within Surface Sediments and the Prevalence of Antibiotic Resistance Genes in a Pristine River: The Zaqu River in the Lancang River Source Region, China" Microorganisms 12, no. 5: 911. https://doi.org/10.3390/microorganisms12050911
APA StyleYan, Y., Xu, J., Huang, W., Fan, Y., Li, Z., Tian, M., Ma, J., Lu, X., & Liang, J. (2024). Metagenomic and Culturomics Analysis of Microbial Communities within Surface Sediments and the Prevalence of Antibiotic Resistance Genes in a Pristine River: The Zaqu River in the Lancang River Source Region, China. Microorganisms, 12(5), 911. https://doi.org/10.3390/microorganisms12050911

