Associations of Chronic Marijuana Use with Changes in Salivary Microbiome
Abstract
1. Introduction
2. Materials and Methods
3. Results
3.1. Characteristics of Study Participants
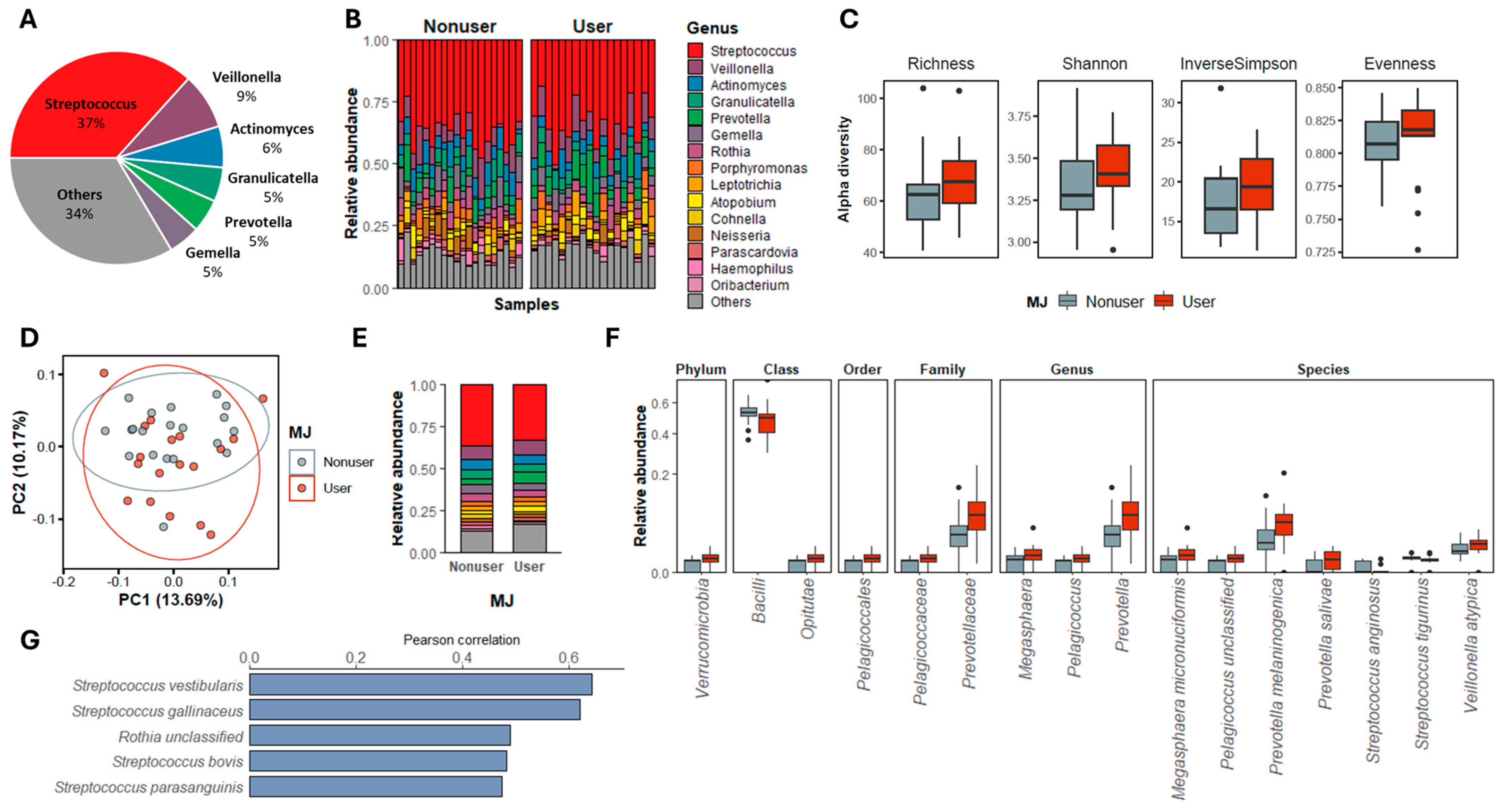
3.2. Composition and Diversity of the Salivary Microbiome
3.3. Bacterial Taxa Associated with MJ Use
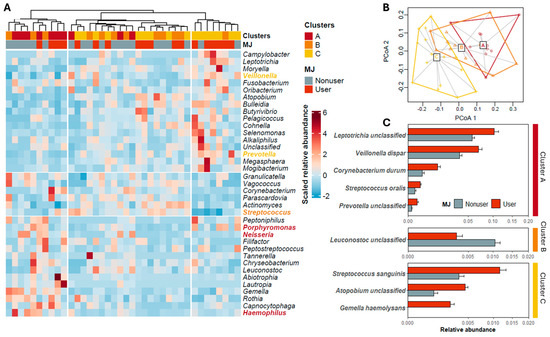
3.4. Salivary Microbial Community Clustering and MJ Status in Oral Health
4. Discussion
4.1. Major Salivary Bacterial Species Associated with MJ Status and Their Potential Effects on Health
4.2. Salivary Bacterial Species Associated with Both MJ and Tobacco Smoking
4.3. Does MJ Use Affect Oral Health via Affecting the Structure of the Microbial Community?
4.4. Comparative Analysis of Factors Influencing the Salivary Microbiome in MJ Users
4.5. Strength and Limitation of This Study
5. Conclusions
Supplementary Materials
Author Contributions
Funding
Data Availability Statement
Conflicts of Interest
References
- Darling, M.R.; Arendorf, T.M. Effects of Cannabis Smoking on Oral Soft Tissues. Community Dent. Oral Epidemiol. 1993, 21, 78–81. [Google Scholar] [CrossRef] [PubMed]
 - Sordi, M.B.; Massochin, R.C.; de Camargo, A.R.; Lemos, T.; Munhoz, E.D.A. Oral Health Assessment for Users of Marijuana and Cocaine/Crack Substances. Braz. Oral Res. 2017, 31, e102. [Google Scholar] [CrossRef] [PubMed]
 - Darling, M.R.; Arendorf, T.M. Review of the Effects of Cannabis Smoking on Oral Health. Int. Dent. J. 1992, 42, 19–22. [Google Scholar] [PubMed]
 - Darling, M.R.; Arendorf, T.M.; Coldrey, N.A. Effect of Cannabis Use on Oral Candidal Carriage. J. Oral Pathol. Med. 1990, 19, 319–321. [Google Scholar] [CrossRef]
 - Newman, T.; Krishnan, L.P.; Lee, J.; Adami, G.R. Microbiomic Differences at Cancer-Prone Oral Mucosa Sites with Marijuana Usage. Sci. Rep. 2019, 9, 12697. [Google Scholar] [CrossRef]
 - Luo, Z.; Fitting, S.; Robinson, C.; Benitez, A.; Li, M.; Wu, Y.; Fu, X.; Amato, D.; Ning, W.; Funderburg, N.; et al. Chronic Cannabis Smoking-Enriched Oral Pathobiont Drives Behavioral Changes, Macrophage Infiltration, and Increases β-Amyloid Protein Production in the Brain. eBioMedicine 2021, 74, 103701. [Google Scholar] [CrossRef]
 - Yamashita, Y.; Takeshita, T. The Oral Microbiome and Human Health. J. Oral Sci. 2017, 59, 201–206. [Google Scholar] [CrossRef]
 - Panee, J.; Gerschenson, M.; Chang, L. Associations Between Microbiota, Mitochondrial Function, and Cognition in Chronic Marijuana Users. J. Neuroimmune Pharmacol. 2018, 13, 113–122. [Google Scholar] [CrossRef]
 - Oksanen, J.; Simpson, G.L.; Blanchet, F.G.; Legendre, P.; Minchin, P.R.; O’Hara, R.B.; Solymos, P.; Stevens, M.H.H.; Szoecs, E.; Wagner, H.; et al. Vegan: Community Ecology Package. R Package Version 2.6-2. 2022. Available online: https://CRAN.R-project.org/package=vegan (accessed on 3 November 2024).
 - Takeshita, T.; Kageyama, S.; Furuta, M.; Tsuboi, H.; Takeuchi, K.; Shibata, Y.; Shimazaki, Y.; Akifusa, S.; Ninomiya, T.; Kiyohara, Y.; et al. Bacterial Diversity in Saliva and Oral Health-Related Conditions: The Hisayama Study. Sci. Rep. 2016, 6, 22164. [Google Scholar] [CrossRef]
 - Karabudak, S.; Ari, O.; Durmaz, B.; Dal, T.; Basyigit, T.; Kalcioglu, M.T.; Durmaz, R. Analysis of the Effect of Smoking on the Buccal Microbiome Using Next-Generation Sequencing Technology. J. Med. Microbiol. 2019, 68, 1148–1158. [Google Scholar] [CrossRef]
 - Bao, K.; Li, X.; Poveda, L.; Qi, W.; Selevsek, N.; Gumus, P.; Emingil, G.; Grossmann, J.; Diaz, P.I.; Hajishengallis, G.; et al. Proteome and Microbiome Mapping of Human Gingival Tissue in Health and Disease. Front. Cell. Infect. Microbiol. 2020, 10, 588155. [Google Scholar] [CrossRef] [PubMed]
 - Tsang, T.K.; Lee, K.H.; Foxman, B.; Balmaseda, A.; Gresh, L.; Sanchez, N.; Ojeda, S.; Lopez, R.; Yang, Y.; Kuan, G.; et al. Association Between the Respiratory Microbiome and Susceptibility to Influenza Virus Infection. Clin. Infect. Dis. 2020, 71, 1195–1203. [Google Scholar] [CrossRef] [PubMed]
 - Zhu, F.; Ju, Y.; Wang, W.; Wang, Q.; Guo, R.; Ma, Q.; Sun, Q.; Fan, Y.; Xie, Y.; Yang, Z.; et al. Metagenome-Wide Association of Gut Microbiome Features for Schizophrenia. Nat. Commun. 2020, 11, 1612. [Google Scholar] [CrossRef] [PubMed]
 - Bowerman, K.L.; Rehman, S.F.; Vaughan, A.; Lachner, N.; Budden, K.F.; Kim, R.Y.; Wood, D.L.A.; Gellatly, S.L.; Shukla, S.D.; Wood, L.G.; et al. Disease-Associated Gut Microbiome and Metabolome Changes in Patients with Chronic Obstructive Pulmonary Disease. Nat. Commun. 2020, 11, 5886. [Google Scholar] [CrossRef] [PubMed]
 - Doel, J.J.; Benjamin, N.; Hector, M.P.; Rogers, M.; Allaker, R.P. Evaluation of Bacterial Nitrate Reduction in the Human Oral Cavity. Eur. J. Oral Sci. 2005, 113, 14–19. [Google Scholar] [CrossRef]
 - Feng, J.; Liu, J.; Jiang, M.; Chen, Q.; Zhang, Y.; Yang, M.; Zhai, Y. The Role of Oral Nitrate-Reducing Bacteria in the Prevention of Caries: A Review Related to Caries and Nitrate Metabolism. Caries Res. 2023, 57, 119–132. [Google Scholar] [CrossRef]
 - Papapanou, P.N.; Park, H.; Cheng, B.; Kokaras, A.; Paster, B.; Burkett, S.; Watson, C.W.-M.; Annavajhala, M.K.; Uhlemann, A.-C.; Noble, J.M. Subgingival Microbiome and Clinical Periodontal Status in an Elderly Cohort: The WHICAP Ancillary Study of Oral Health. J. Periodontol. 2020, 91 (Suppl. 1), S56–S67. [Google Scholar] [CrossRef]
 - Qudeimat, M.A.; Alyahya, A.; Karched, M.; Behbehani, J.; Salako, N.O. Dental Plaque Microbiota Profiles of Children with Caries-Free and Caries-Active Dentition. J. Dent. 2021, 104, 103539. [Google Scholar] [CrossRef]
 - de Jesus, V.C.; Shikder, R.; Oryniak, D.; Mann, K.; Alamri, A.; Mittermuller, B.; Duan, K.; Hu, P.; Schroth, R.J.; Chelikani, P. Sex-Based Diverse Plaque Microbiota in Children with Severe Caries. J. Dent. Res. 2020, 99, 703–712. [Google Scholar] [CrossRef]
 - Yang, X.; He, L.; Yan, S.; Chen, X.; Que, G. The Impact of Caries Status on Supragingival Plaque and Salivary Microbiome in Children with Mixed Dentition: A Cross-Sectional Survey. BMC Oral Health 2021, 21, 319. [Google Scholar] [CrossRef]
 - Jia, Y.-J.; Liao, Y.; He, Y.-Q.; Zheng, M.-Q.; Tong, X.-T.; Xue, W.-Q.; Zhang, J.-B.; Yuan, L.-L.; Zhang, W.-L.; Jia, W.-H. Association Between Oral Microbiota and Cigarette Smoking in the Chinese Population. Front. Cell. Infect. Microbiol. 2021, 11, 658203. [Google Scholar] [CrossRef]
 - Yang, Y.; Yu, X.; Yang, X.; Zeng, K.; Liu, G.; Hao, W.; Zhang, S.; Wang, G. Oral Microbiota Profile of Individuals Who Abuse Methamphetamine. Front. Cell. Infect. Microbiol. 2021, 11, 706961. [Google Scholar] [CrossRef] [PubMed]
 - Xu, P.; Shao, R.-R.; Zhang, S.; Tan, Z.-W.; Guo, Y.-T.; He, Y. The Mechanism on Prevotella melaninogenica Promoting the Inflammatory Progression of Oral Lichen Planus. Clin. Exp. Immunol. 2022, 209, 215–224. [Google Scholar] [CrossRef] [PubMed]
 - Pietropaoli, D.; Del Pinto, R.; Ferri, C.; Ortu, E.; Monaco, A. Definition of Hypertension-Associated Oral Pathogens in NHANES. J. Periodontol. 2019, 90, 866–876. [Google Scholar] [CrossRef] [PubMed]
 - Liu, X.; Shao, L.; Liu, X.; Ji, F.; Mei, Y.; Cheng, Y.; Liu, F.; Yan, C.; Li, L.; Ling, Z. Alterations of Gastric Mucosal Microbiota across Different Stomach Microhabitats in a Cohort of 276 Patients with Gastric Cancer. eBioMedicine 2019, 40, 336–348. [Google Scholar] [CrossRef]
 - Rai, A.K.; Panda, M.; Das, A.K.; Rahman, T.; Das, R.; Das, K.; Sarma, A.; Kataki, A.C.; Chattopadhyay, I. Dysbiosis of Salivary Microbiome and Cytokines Influence Oral Squamous Cell Carcinoma through Inflammation. Arch. Microbiol. 2021, 203, 137–152. [Google Scholar] [CrossRef]
 - Beydoun, M.A.; Beydoun, H.A.; Hossain, S.; El-Hajj, Z.W.; Weiss, J.; Zonderman, A.B. Clinical and Bacterial Markers of Periodontitis and Their Association with Incident All-Cause and Alzheimer’s Disease Dementia in a Large National Survey. J. Alzheimers Dis. JAD 2020, 75, 157–172. [Google Scholar] [CrossRef]
 - Vogtmann, E.; Flores, R.; Yu, G.; Freedman, N.D.; Shi, J.; Gail, M.H.; Dye, B.A.; Wang, G.-Q.; Klepac-Ceraj, V.; Paster, B.J.; et al. Association between Tobacco Use and the Upper Gastrointestinal Microbiome among Chinese Men. Cancer Causes Control CCC 2015, 26, 581–588. [Google Scholar] [CrossRef]
 - Al Kawas, S.; Al-Marzooq, F.; Rahman, B.; Shearston, J.A.; Saad, H.; Benzina, D.; Weitzman, M. The Impact of Smoking Different Tobacco Types on the Subgingival Microbiome and Periodontal Health: A Pilot Study. Sci. Rep. 2021, 11, 1113. [Google Scholar]
 



| Marijuana Users (n = 18) | Nonusers (n = 20) | p Value 1 | |
|---|---|---|---|
| Age (years) | 27.5 (22.3–31.5) | 27.0 (21.5–36.0) | 0.91 | 
| Sex (female/male) | 7/11 | 7/13 | 0.90 | 
| % Race (Asian/mixed/Pacific Islander/White) | 11.1/27.8/11.1/50 | 30/20/0/50 | 0.26 | 
| % Ethnicity (Hispanic/non-Hispanic) | 27.8/72.2 | 15/85 | 0.44 | 
| Education (years) | 14.5 (12.3–16) | 14.8 (14–16.3) | 0.25 | 
| Body Mass Index (kg/m2) | 23.5 (21.7–27.6) | 26.3 (23.6–29.6) | 0.45 | 
| Waist/hip circumference ratio | 0.86 (0.83–0.88) | 0.86 (0.82–0.92) | 0.93 | 
| Neck circumference (cm) | 36.3 (33.6–38.0) | 36.5 (34.5–39.0) | 0.65 | 
| Substance Use Patterns | |||
| Marijuana (MJ) Use | |||
| # used MJ in past month (%) | 18/18 (100%) | ||
| Age of first MJ use (year) | 16.0 (15.0–18.8) | ||
| Daily average MJ used (g) | 1.2 (0.6–2.0) | ||
| Duration of MJ use (year) | 7.3 (4.0–10.8) | ||
| Total lifetime MJ used (kg) | 2.7 (1.6–4.7) | ||
| Alcohol Use | |||
| # used alcohol in past month (%) | 16/18 (90%) | 12/20 (60%) | 0.064 | 
| Age of first alcohol use (year) | 19.0 (16.0–22.0) | 21.0 (20.0–21.0) | 0.057 | 
| Daily average alcohol used (mL) | 6.7 (2.7–12.1) | 1.6 (0.5–7.3) | 0.066 | 
| Duration of alcohol use (year) | 8.5 (4.25–10.75) | 2.0 (1.0–8.0) | 0.10 | 
| Alcohol use abstinence (day) | 4.0 (1.0–9.0) | 14.0 (4.0–30.0) | 0.14 | 
| Lifetime alcohol used (L) | 19.4 (9.8–28.0) | 0.6 (0.2–19.0) | 0.10 | 
| Tobacco Use | |||
| # used tobacco in past month (%) | 5/18 (28%) | 3/20 (15%) | 0.44 | 
| Age of first tobacco use (year) | 15.8 (14.5–17.9) | 29.0 (26.0–36.0) | 0.003 | 
| Daily tobacco use (cigarette#/day) | 0 (0–5.0) | 0 (0–0.8) | 0.99 | 
| Duration of tobacco use (year) | 0 (0–11.9) | 0 (0–0.5) | 0.055 | 
| Nicotine abstinence (day) | 3.5 (0–489.5) | 11.0 (0–62.0) | 0.98 | 
| Lifetime nicotine used (g) | 0 (0–157.2) | 0 (0–19.6) | 0.58 | 
| All | Cluster A | Cluster B | Cluster C | |||||
|---|---|---|---|---|---|---|---|---|
| R2 | p | R2 | p | R2 | p | R2 | p | |
| Cluster | 20.84% | 0.001 * | - | - | - | - | - | - | 
| MJ | 3.78% | 0.154 | 16.21% | 0.045 * | 5.04% | 0.92 | 3.76% | 0.898 | 
| Sex | 3.21% | 0.292 | 6.98% | 0.929 | 10.01% | 0.271 | 5.98% | 0.509 | 
| BMI | 2.69% | 0.401 | 15.92% | 0.09 | 8.58% | 0.448 | 17.70% | 0.004 * | 
| Age | 2.99% | 0.31 | 16.51% | 0.078 | 12.19% | 0.186 | 8.43% | 0.207 | 
Disclaimer/Publisher’s Note: The statements, opinions and data contained in all publications are solely those of the individual author(s) and contributor(s) and not of MDPI and/or the editor(s). MDPI and/or the editor(s) disclaim responsibility for any injury to people or property resulting from any ideas, methods, instructions or products referred to in the content.  | 
© 2024 by the authors. Licensee MDPI, Basel, Switzerland. This article is an open access article distributed under the terms and conditions of the Creative Commons Attribution (CC BY) license (https://creativecommons.org/licenses/by/4.0/).
Share and Cite
Panee, J.; Qin, Y.; Deng, Y. Associations of Chronic Marijuana Use with Changes in Salivary Microbiome. Microorganisms 2024, 12, 2244. https://doi.org/10.3390/microorganisms12112244
Panee J, Qin Y, Deng Y. Associations of Chronic Marijuana Use with Changes in Salivary Microbiome. Microorganisms. 2024; 12(11):2244. https://doi.org/10.3390/microorganisms12112244
Chicago/Turabian StylePanee, Jun, Yujia Qin, and Youping Deng. 2024. "Associations of Chronic Marijuana Use with Changes in Salivary Microbiome" Microorganisms 12, no. 11: 2244. https://doi.org/10.3390/microorganisms12112244
APA StylePanee, J., Qin, Y., & Deng, Y. (2024). Associations of Chronic Marijuana Use with Changes in Salivary Microbiome. Microorganisms, 12(11), 2244. https://doi.org/10.3390/microorganisms12112244
        
                                                
