The Catalog of Microbial Genes and Metagenome-Assembled Genomes from the Gut Microbiomes of Five Typical Crow Species on the Qinghai–Tibetan Plateau
Abstract
1. Introduction
2. Materials and Methods
2.1. Ethics Statement
2.2. Sample Collection
2.3. Metagenomic Sequencing
2.4. Genome Binning
2.5. Statistical Analysis
2.6. Data Availability
3. Results
3.1. Metagenome Sequencing Data
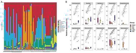
3.2. Microbial Composition and Variation in the Gut Microbiome at the Phylum Level
3.3. Microbial Composition and Variation in the Gut Microbiome at the Genus Level
3.4. Analyses of Shared and Exclusive Microbial Genera
3.5. Alpha and Beta Diversity Analyses
3.6. Functional Annotation and Characteristics of the Crow Gut Microbial Gene Catalog
3.7. Profiles of VFGs and Bacterial Pathogens
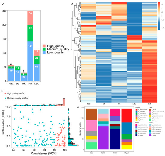
3.8. Metagenome-Assembled Genomes (MAGs) from the Crow Gut Metagenome
4. Discussion
5. Conclusions
Supplementary Materials
Author Contributions
Funding
Data Availability Statement
Conflicts of Interest
References
- Peixoto, R.S.; Harkins, D.M.; Nelson, K.E. Advances in Microbiome Research for Animal Health. Annu. Rev. Anim. Biosci. 2021, 9, 289–311. [Google Scholar] [CrossRef] [PubMed]
- Bodawatta, K.H.; Klečková, I.; Klečka, J.; Pužejová, K.; Koane, B.; Poulsen, M.; Jønsson, K.A.; Sam, K. Specific gut bacterial responses to natural diets of tropical birds. Sci. Rep. 2022, 12, 713. [Google Scholar] [CrossRef] [PubMed]
- McDermott, A.J.; Huffnagle, G.B. The microbiome and regulation of mucosal immunity. Immunology 2014, 142, 24–31. [Google Scholar] [CrossRef] [PubMed]
- Weitzman, C.L.; Rostama, B.; Thomason, C.A.; May, M.; Belden, L.K.; Hawley, D.M. Experimental test of microbiome protection across pathogen doses reveals importance of resident microbiome composition. FEMS Microbiol. Ecol. 2021, 97, 141. [Google Scholar] [CrossRef]
- Trabelcy, B.; Shteindel, N.; Lalzar, M.; Izhaki, I.; Gerchman, Y. Bacterial detoxification of plant defence secondary metabolites mediates the interaction between a shrub and frugivorous birds. Nat. Commun. 2023, 14, 1821. [Google Scholar] [CrossRef]
- Sun, F.; Chen, J.; Liu, K.; Tang, M.; Yang, Y. The avian gut microbiota: Diversity, influencing factors, and future directions. Front. Microbiol. 2022, 13, 934272. [Google Scholar] [CrossRef]
- Lee, C.Y.; Peralta-Sánchez, J.M.; Martínez-Bueno, M.; Møller, A.P.; Rabelo-Ruiz, M.; Zamora-Muñoz, C.; Soler, J.J. The gut microbiota of brood parasite and host nestlings reared within the same environment: Disentangling genetic and environmental effects. ISME J. 2020, 14, 2691–2702. [Google Scholar] [CrossRef]
- Bodawatta, K.H.; Koane, B.; Maiah, G.; Sam, K.; Poulsen, M.; Jønsson, K.A. Species-specific but not phylosymbiotic gut microbiomes of New Guinean passerine birds are shaped by diet and flight-associated gut modifications. Proc. Biol. Sci. 2021, 288, 20210446. [Google Scholar] [CrossRef]
- Loo, W.T.; García-Loor, J.; Dudaniec, R.Y.; Kleindorfer, S.; Cavanaugh, C.M. Host phylogeny, diet, and habitat differentiate the gut microbiomes of Darwin’s finches on Santa Cruz Island. Sci. Rep. 2019, 9, 18781. [Google Scholar] [CrossRef]
- Song, S.J.; Sanders, J.G.; Delsuc, F.; Metcalf, J.; Amato, K.; Taylor, M.W.; Mazel, F.; Lutz, H.L.; Winker, K.; Graves, G.R.; et al. Comparative Analyses of Vertebrate Gut Microbiomes Reveal Convergence between Birds and Bats. mBio 2020, 11, e02901-19. [Google Scholar] [CrossRef]
- Grond, K.; Sandercock, B.K.; Jumpponen, A.; Zeglin, L.H. The avian gut microbiota: Community, physiology and function in wild birds. J. Avian Biol. 2018, 49, e01788. [Google Scholar] [CrossRef]
- Bodawatta, K.H.; Hird, S.M.; Grond, K.; Poulsen, M.; Jønsson, K.A. Avian gut microbiomes taking flight. Trends Microbiol. 2022, 30, 268–280. [Google Scholar] [CrossRef] [PubMed]
- Ma, L.; Lyu, W.; Zeng, T.; Wang, W.; Chen, Q.; Zhao, J.; Zhang, G.; Lu, L.; Yang, H.; Xiao, Y. Duck gut metagenome reveals the microbiome signatures linked to intestinal regional, temporal development, and rearing condition. iMeta 2024, 3, e198. [Google Scholar] [CrossRef] [PubMed]
- Waite, D.W.; Taylor, M.W. Exploring the avian gut microbiota: Current trends and future directions. Front. Microbiol. 2015, 6, 673. [Google Scholar] [CrossRef]
- Rasmussen, J.A.; Chua, P.Y.S. Genome-resolving metagenomics reveals wild western capercaillies (Tetrao urogallus) as avian hosts for antibiotic-resistance bacteria and their interactions with the gut-virome community. Microbiol. Res. 2023, 271, 127372. [Google Scholar] [CrossRef]
- Zhang, S.; Shen, Y.; Wang, S.; Lin, Z.; Su, R.; Jin, F.; Zhang, Y. Responses of the gut microbiota to environmental heavy metal pollution in tree sparrow (Passer montanus) nestlings. Ecotoxicol. Environ. Saf. 2023, 264, 115480. [Google Scholar] [CrossRef]
- Benmazouz, I.; Jokimäki, J.; Lengyel, S.; Juhász, L.; Kaisanlahti-Jokimäki, M.L.; Kardos, G.; Paládi, P.; Kövér, L. Corvids in Urban Environments: A Systematic Global Literature Review. Animals 2021, 11, 3226. [Google Scholar] [CrossRef]
- Kersten, Y.; Friedrich-Müller, B.; Nieder, A. A brain atlas of the carrion crow (Corvus corone). J. Comp. Neurol. 2022, 530, 3011–3038. [Google Scholar] [CrossRef]
- Szala, K.; Dylewski, Ł.; Tobolka, M. Winter Habitat Selection of Corvids in an Urban Ecosystem. Urban Ecosyst. 2020, 23, 483–493. [Google Scholar] [CrossRef]
- Abou Zeid, F.; Morelli, F.; Ibáñez-Álamo, J.D.; Díaz, M.; Reif, J.; Jokimäki, J.; Suhonen, J.; Kaisanlahti-Jokimäki, M.L.; Markó, G.; Bussière, R.; et al. Spatial Overlap and Habitat Selection of Corvid Species in European Cities. Animals 2023, 13, 1192. [Google Scholar] [CrossRef]
- Juozaitytė-Ngugu, E.; Švažas, S.; Šneideris, D.; Rudaitytė-Lukošienė, E.; Butkauskas, D.; Prakas, P. The Role of Birds of the Family Corvidae in Transmitting Sarcocystis Protozoan Parasites. Animals 2021, 11, 3258. [Google Scholar] [CrossRef] [PubMed]
- Chang, W.S.; Eden, J.S.; Hall, J.; Shi, M.; Rose, K.; Holmes, E.C. Metatranscriptomic Analysis of Virus Diversity in Urban Wild Birds with Paretic Disease. J. Virol. 2020, 94, e00606-20. [Google Scholar] [CrossRef] [PubMed]
- Wang, W.; Wang, A.; Yang, Y.; Wang, F.; Liu, Y.; Zhang, Y.; Sharshov, K.; Gui, L. Composition, diversity and function of gastrointestinal microbiota in wild red-billed choughs (Pyrrhocorax pyrrhocorax). Int. Microbiol. 2019, 22, 491–500. [Google Scholar] [CrossRef] [PubMed]
- Bolger, A.M.; Lohse, M.; Usadel, B. Trimmomatic: A Flexible Trimmer for Illumina Sequence Data. Bioinformatics 2014, 15, 2114–2120. [Google Scholar] [CrossRef]
- Langmead, B.; Salzberg, S.L. Fast gapped-read alignment with Bowtie 2. Nat. Methods 2012, 9, 357–359. [Google Scholar] [CrossRef]
- Li, D.; Liu, C.M.; Luo, R.; Sadakane, K.; Lam, T.W. MEGAHIT: An ultra-fast single-node solution for large and complex metagenomics assembly via succinct de Bruijn graph. Bioinformatics 2015, 31, 1674–1676. [Google Scholar] [CrossRef]
- Hyatt, D.; Chen, G.L.; Locascio, P.F.; Land, M.L.; Larimer, F.W.; Hauser, L.J. Prodigal: Prokaryotic gene recognition and translation initiation site identification. BMC Bioinform. 2010, 11, 119. [Google Scholar] [CrossRef]
- Fu, L.; Niu, B.; Zhu, Z.; Wu, S.; Li, W. CD-HIT: Accelerated for clustering the next-generation sequencing data. Bioinformatics 2012, 28, 3150–3152. [Google Scholar] [CrossRef]
- Buchfink, B.; Xie, C.; Huson, D.H. Fast and sensitive protein alignment using DIAMOND. Nat. Methods 2015, 12, 59–60. [Google Scholar] [CrossRef]
- Kanehisa, M.; Goto, S.; Kawashima, S.; Okuno, Y.; Hattori, M. The KEGG resource for deciphering the genome. Nucleic Acids Res. 2004, 32, 277–280. [Google Scholar] [CrossRef]
- Kang, D.D.; Froula, J.; Egan, R.; Wang, Z. MetaBAT, an efficient tool for accurately reconstructing single genomes from complex microbial communities. PeerJ 2015, 27, 1165. [Google Scholar] [CrossRef] [PubMed]
- Parks, D.H.; Imelfort, M.; Skennerton, C.T.; Hugenholtz, P.; Tyson, G.W. CheckM: Assessing the quality of microbial genomes recovered from isolates, single cells, and metagenomes. Genome Res. 2015, 25, 1043–1055. [Google Scholar] [CrossRef] [PubMed]
- Olm, M.R.; Brown, C.T.; Brooks, B.; Banfield, J.F. dRep: A tool for fast and accurate genomic comparisons that enables improved genome recovery from metagenomes through de-replication. ISME J. 2017, 11, 2864–2868. [Google Scholar] [CrossRef]
- Jain, C.; Rodriguez-R, L.M.; Phillippy, A.M.; Konstantinidis, K.T.; Aluru, S. High throughput ANI analysis of 90K prokaryotic genomes reveals clear species boundaries. Nat. Commun. 2018, 30, 5114. [Google Scholar] [CrossRef] [PubMed]
- Chaumeil, P.A.; Mussig, A.J.; Hugenholtz, P.; Parks, D.H. GTDB-Tk: A toolkit to classify genomes with the Genome Taxonomy Database. Bioinformatics 2019, 15, 1925–1927. [Google Scholar] [CrossRef]
- Segata, N.; Izard, J.; Waldron, L.; Gevers, D.; Miropolsky, L.; Garrett, W.S.; Huttenhower, C. Metagenomic biomarker discovery and explanation. Genome Biol. 2011, 24, 60. [Google Scholar] [CrossRef]
- Yi, X.; Liang, J.L.; Su, J.Q.; Jia, P.; Lu, J.L.; Zheng, J.; Wang, Z.; Feng, S.W.; Luo, Z.H.; Ai, H.X.; et al. Globally distributed mining-impacted environments are underexplored hotspots of multidrug resistance genes. ISME J. 2022, 16, 2099–2113. [Google Scholar] [CrossRef]
- Gadau, A.; Crawford, M.S.; Mayek, R.; Giraudeau, M.; McGraw, K.J.; Whisner, C.M.; Kondrat-Smith, C.; Sweazea, K.L. A comparison of the nutritional physiology and gut microbiome of urban and rural house sparrows (Passer domesticus). Comp. Biochem. Physiol. B Biochem. Mol. Biol. 2019, 237, 110332. [Google Scholar] [CrossRef]
- Phillips, J.N.; Berlow, M.; Derryberry, E.P. The Effects of Landscape Urbanization on the Gut Microbiome: An Exploration Into the Gut of Urban and Rural White-Crowned Sparrows. Front. Ecol. 2018, 6, 148. [Google Scholar] [CrossRef]
- Waite, D.W.; Taylor, M.W. Characterizing the avian gut microbiota: Membership, driving influences, and potential function. Front. Microbiol. 2014, 16, 223. [Google Scholar] [CrossRef]
- Bradley, P.H.; Pollard, K.S. Proteobacteria explain significant functional variability in the human gut microbiome. Microbiome 2017, 23, 36. [Google Scholar] [CrossRef] [PubMed]
- John, G.K.; Mullin, G.E. The gut microbiome and obesity. Curr. Oncol. 2016, 18, 45. [Google Scholar] [CrossRef]
- Angelakis, E.; Raoult, D. The increase of Lactobacillus species in the gut flora of newborn broiler chicks and ducks is associated with weight gain. PLoS ONE 2010, 5, 10463. [Google Scholar] [CrossRef] [PubMed]
- Thomas, F.; Hehemann, J.H.; Rebuffet, E.; Czjzek, M.; Michel, G. Environmental and gut bacteroidetes: The food connection. Front. Microbiol. 2011, 2, 93. [Google Scholar] [CrossRef] [PubMed]
- Hird, S.M.; Sánchez, C.; Carstens, B.C.; Brumfield, R.T. Comparative Gut Microbiota of 59 Neotropical Bird Species. Front. Microbiol. 2015, 6, 1403. [Google Scholar] [CrossRef] [PubMed]
- Alber, A.; Stevens, M.P.; Vervelde, L. The bird’s immune response to avian pathogenic Escherichia coli. Avian Pathol. 2021, 50, 382–391. [Google Scholar] [CrossRef]
- Jansson, D.S.; Bröjer, C.; Gavier-Widén, D.; Gunnarsson, A.; Fellström, C. Brachyspira spp. (Serpulina spp.) in birds: A review and results from a study of Swedish game birds. Anim. Health Res. Rev. 2001, 2, 93–100. [Google Scholar] [CrossRef]
- Gaspar, B.L. The significance of Sarcina in routine surgical pathology practice. APMIS 2016, 124, 436–443. [Google Scholar] [CrossRef]
- Fancher, C.A.; Zhang, L.; Kiess, A.S.; Adhikari, P.A.; Dinh, T.T.N.; Sukumaran, A.T. Avian Pathogenic Escherichia coli and Clostridium perfringens: Challenges in No Antibiotics Ever Broiler Production and Potential Solutions. Microorganisms 2020, 8, 1533. [Google Scholar] [CrossRef]
- Spergser, J.; Loncaric, I.; Tichy, A.; Fritz, J.; Scope, A. The cultivable autochthonous microbiota of the critically endangered Northern bald ibis (Geronticus eremita). PLoS ONE 2018, 13, e0195255. [Google Scholar] [CrossRef]
- Song, X.; Zhong, Z.; Bai, J.; Pu, T.; Wang, X.; He, H.; Chen, Y.; Yang, C.; Zhang, Q. Emergence of genetic diversity and multi-drug resistant Clostridium perfringens from wild birds. BMC Vet. Res. 2024, 20, 300. [Google Scholar] [CrossRef] [PubMed]
- Gauba, A.; Rahman, K.M. Evaluation of Antibiotic Resistance Mechanisms in Gram-Negative Bacteria. Antibiotics 2023, 12, 1590. [Google Scholar] [CrossRef] [PubMed]
- Neu, A.T.; Allen, E.E.; Roy, K. Defining and quantifying the core microbiome: Challenges and prospects. Proc. Natl. Acad. Sci. USA 2021, 118, e2104429118. [Google Scholar] [CrossRef] [PubMed]
- Perlman, D.; Martínez-Álvaro, M.; Moraïs, S.; Altshuler, I.; Hagen, L.H.; Jami, E.; Roehe, R.; Pope, P.B.; Mizrahi, I. Concepts and Consequences of a Core Gut Microbiota for Animal Growth and Development. Annu. Rev. Anim. Biosci. 2022, 10, 177–201. [Google Scholar] [CrossRef] [PubMed]
- Youngblut, N.D.; Reischer, G.H.; Walters, W.; Schuster, N.; Walzer, C.; Stalder, G.; Ley, R.E.; Farnleitner, A.H. Host diet and evolutionary history explain different aspects of gut microbiome diversity among vertebrate clades. Nat. Commun. 2019, 10, 2200. [Google Scholar] [CrossRef]
- Omland, K.E.; Tarr, C.L.; Boarma, W.I.; Marzluff, J.M.; Fleischer, R.C. Cryptic genetic variation and paraphyly in ravens. Proc. Biol. Sci. 2000, 267, 2475–2482. [Google Scholar] [CrossRef]
- Bugnyar, T. Why are ravens smart? Exploring the social intelligence hypothesis. J. Ornithol. 2024, 165, 15–26. [Google Scholar] [CrossRef]
- Holscher, H.D. Dietary fiber and prebiotics and the gastrointestinal microbiota. Gut Microbes 2017, 8, 172–184. [Google Scholar] [CrossRef]
- Yu, H.W.; Im, J.H.; Kong, W.S.; Park, Y.J. Comparative Analysis of Carbohydrate Active Enzymes in the Flammulina velutipes var. lupinicola Genome. Microorganisms 2020, 9, 20. [Google Scholar] [CrossRef]
- Park, I.; Park, M.; Yoon, N.; Cha, J. Comparison of the Structural Properties and Nutritional Fraction of Corn Starch Treated with Thermophilic GH13 and GH57 α-Glucan Branching Enzymes. Foods 2019, 8, 452. [Google Scholar] [CrossRef]
- Ju, F.; Li, B.; Ma, L.; Wang, Y.; Huang, D.; Zhang, T. Antibiotic resistance genes and human bacterial pathogens: Co-occurrence, removal, and enrichment in municipal sewage sludge digesters. Water Res. 2016, 91, 1–10. [Google Scholar] [CrossRef]








Disclaimer/Publisher’s Note: The statements, opinions and data contained in all publications are solely those of the individual author(s) and contributor(s) and not of MDPI and/or the editor(s). MDPI and/or the editor(s) disclaim responsibility for any injury to people or property resulting from any ideas, methods, instructions or products referred to in the content. |
© 2024 by the authors. Licensee MDPI, Basel, Switzerland. This article is an open access article distributed under the terms and conditions of the Creative Commons Attribution (CC BY) license (https://creativecommons.org/licenses/by/4.0/).
Share and Cite
Tang, B.; Wang, Y.; Dong, Y.; Cui, Q.; Zeng, Z.; He, S.; Zhao, W.; Lancuo, Z.; Li, S.; Wang, W. The Catalog of Microbial Genes and Metagenome-Assembled Genomes from the Gut Microbiomes of Five Typical Crow Species on the Qinghai–Tibetan Plateau. Microorganisms 2024, 12, 2033. https://doi.org/10.3390/microorganisms12102033
Tang B, Wang Y, Dong Y, Cui Q, Zeng Z, He S, Zhao W, Lancuo Z, Li S, Wang W. The Catalog of Microbial Genes and Metagenome-Assembled Genomes from the Gut Microbiomes of Five Typical Crow Species on the Qinghai–Tibetan Plateau. Microorganisms. 2024; 12(10):2033. https://doi.org/10.3390/microorganisms12102033
Chicago/Turabian StyleTang, Boyu, You Wang, Yonggang Dong, Quanchao Cui, Zhanhao Zeng, Shunfu He, Wenxin Zhao, Zhuoma Lancuo, Shaobin Li, and Wen Wang. 2024. "The Catalog of Microbial Genes and Metagenome-Assembled Genomes from the Gut Microbiomes of Five Typical Crow Species on the Qinghai–Tibetan Plateau" Microorganisms 12, no. 10: 2033. https://doi.org/10.3390/microorganisms12102033
APA StyleTang, B., Wang, Y., Dong, Y., Cui, Q., Zeng, Z., He, S., Zhao, W., Lancuo, Z., Li, S., & Wang, W. (2024). The Catalog of Microbial Genes and Metagenome-Assembled Genomes from the Gut Microbiomes of Five Typical Crow Species on the Qinghai–Tibetan Plateau. Microorganisms, 12(10), 2033. https://doi.org/10.3390/microorganisms12102033

