The Special and General Mechanism of Cyanobacterial Harmful Algal Blooms
Abstract
1. Introduction
2. Broad Niche Establishment by Cyanobacteria on Oligotrophic Earth

3. The Special Mechanism of CyanoHABs
4. Is there a Priori Adaptation to Eutrophic Water?
5. The General Mechanism of CyanoHABs
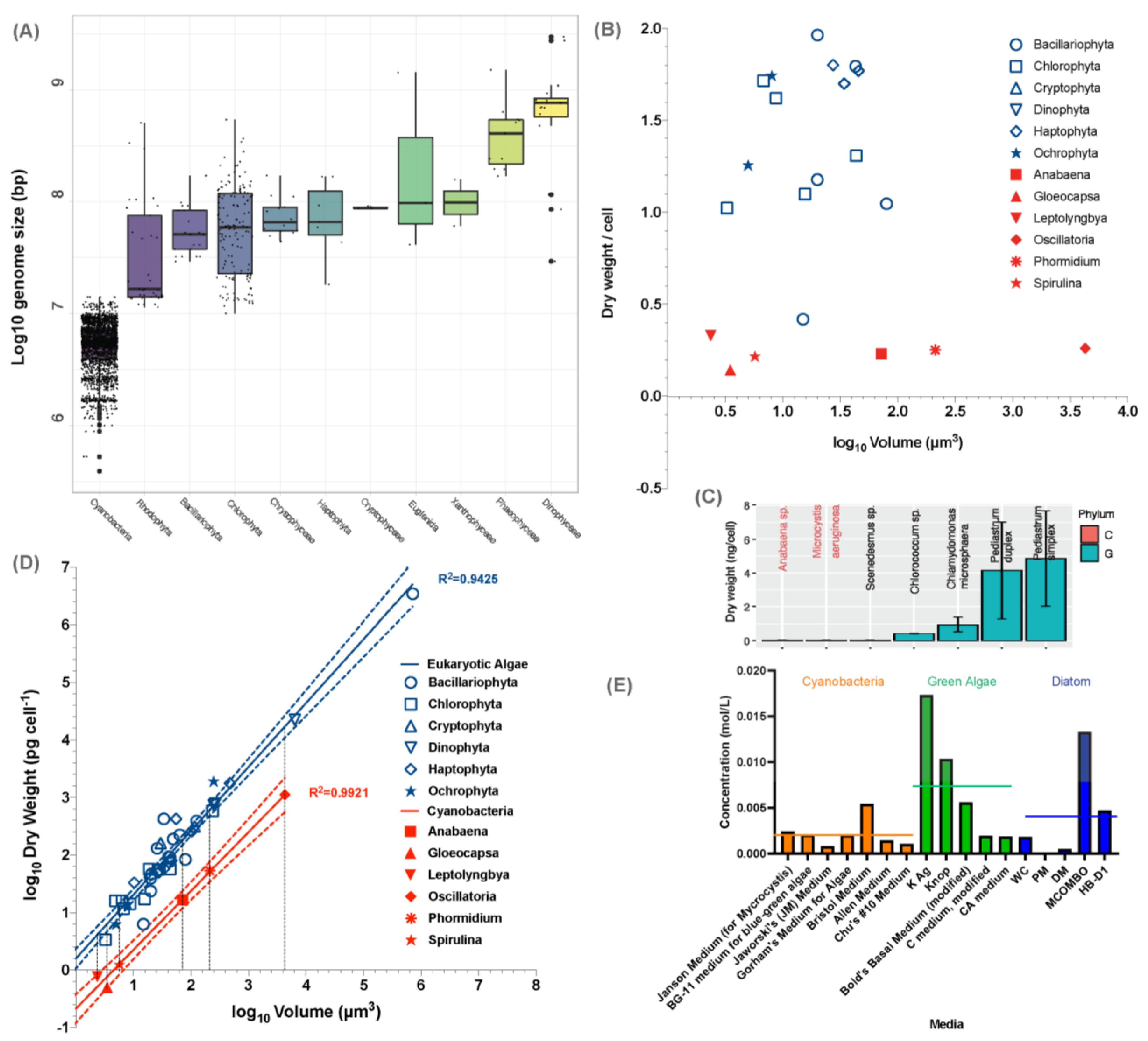
5.1. Cell Structure and Size
5.2. Genome Size
5.3. Genome-Scale Metabolic Networks (GSMs)
| Organism | Genes | Model Genes | Metabolites | Reactions | Reference | |
|---|---|---|---|---|---|---|
| Cyanophyta | Arthrospira platensis | 6631 | 620 | 673 | 746 | [55] |
| Cyanothece sp. ATCC 51142 | 4912 | 806 | 651 | 667 | [56] | |
| Spirulina platensis C1 | 6153 | 692 | 837 | 875 | [57] | |
| Synechococcus elongatus | 2723 | 785 | 768 | 850 | [58] | |
| Synechococcus sp. PCC 7002 | 3179 | 821 | 777 | 792 | [59] | |
| Synechocystis sp. PCC6803 | 3221 | 678 | 795 | 863 | [60] | |
| Synechocystis sp. PCC6803 | 3221 | 669 | 790 | 882 | [61] | |
| Chlorophyta | Chlamydomonas reinhardtii | 16,709 | 866 | 1862 | 1725 | [62] |
| Chlamydomonas reinhardtii | 16,709 | 1080 | 1068 | 2190 | [63] | |
| Chlorella variabilis | 9879 | 526 | 1236 | 1455 | [64] | |
| Chlorella vulgaris | 7100 | 843 | 1770 | 2286 | [65] | |
| Bacillariophyta | Phaeodactylum tricornutum CCAP 1055/1 | 12,280 | 1027 | 2172 | 4456 | [66] |
| Schizochytrium limacinum SR21 | 63,000 | 1170 | 1659 | 1769 | [67] |
5.4. Per Capita Cell Content

5.5. Concentration of Synthetic Media
5.6. Golden Test of Nutrient Demand: Whole-Lake Nutrient Manipulation
| Study | Nutrient Variation | Dominant Species | Dominance |
|---|---|---|---|
| Wascana Lake, Canada Mesocosm Study [71] | 1–8 mg Urea-N L−1 | Colonial cyanobacteria | C |
| >8 mg Urea-N L−1 | Chlorophytes | G | |
| 210 Danish lakes in situ Study [70] | 0.25–0.8 mg TP L−1 | Non-heterocystous cyanobacteria | C |
| >1.0 mg TP L−1 | Chlorophytes | G | |
| Lake Tai, China Laboratory and in situ study [72] | 3 mg/L (TN) and 0.2 mg/L (TP) | M. aeruginosa | C |
| 10, 15, or 20 mg/L (TN), and 1 mg/L (TP) | Scenedesmus quadricauda | G | |
| Archipelago Sea Mesocosm Study [73] | 1N:1P 1.7 μg L−1:1.7 μg L−1 | Aphanizomenon sp., Nodularia spumigena, Anabaena spp., Synechococcus spp. | C |
| 7N:1P 12 μg L−1:1.7 μg L−1 | Dictyosphaerium subsolitarium, Monoraphidium contortum, and Monoraphidium contortum, Oocystis spp. | G | |
| Taipei Feitsui Reservoir Laboratory and in situ study [74] | 7–9 mg Ca2+ L−1 | Microcystis spp. and Aphanocapsa delicatissima. | C |
| 9, 11, 13, 15, 18 mg Ca2+ L−1 | Eutetramorus, Coelastrum, Coenocystis, and Dictyosphaerium | G | |
| Laboratory Study [75] | 32 μM (NO3) after 48 h; 32 μM NH4+ after 48 h | Synechococcus 6301 | C |
| 32 μM NO3 after 25 h; 32 μM NH4 after 18 h | Scenedesmus sp. | G | |
| Vila Lake, Central Portugal in situ study [76] | 0.66–2.42 mg L (DIN); 0–0.24 mg L (SRP) | Aphanizomenon flos-aquae, Ch roococcus limneticus, M. aeruginosa and Pseudanabaena sp. | C |
| 0.7–3.3 mg L (DIN); 0.19–0.93 mg L (SRP) | Coelastrum reticulatum var. reticulatum, Kirchneriella lunaris, Monoraphidium contortum, Scenedesmus acuminatus var. acuminatus and Pediastrum boryanum var. boryanum | G |
6. Synthesis and Outlook
Author Contributions
Funding
Data Availability Statement
Conflicts of Interest
References
- Paerl, H.W.; Havens, K.E.; Hall, N.S.; Otten, T.G.; Zhu, M.; Xu, H.; Zhu, G.; Qin, B. Mitigating a global expansion of toxic cyanobacterial blooms: Confounding effects and challenges posed by climate change. Mar. Freshw. Res. 2020, 71, 579–592. [Google Scholar] [CrossRef]
- Francis, G. Poisonous Australian Lake. Nature 1878, 18, 11–12. [Google Scholar] [CrossRef]
- Lathrop, R.C.; Carpenter, S.R. Phytoplankton and Their Relationship to Nutrients. In Food Web Management: A Case Study of Lake Mendota; Kitchell, J.F., Ed.; Springer: New York, NY, USA, 1992; pp. 97–126. [Google Scholar]
- Steffensen, D.A. Economic cost of cyanobacterial blooms. In Cyanobacterial Harmful Algal Blooms: State of the Science and Research Needs; Hudnell, H.K., Ed.; Springer: New York, NY, USA, 2008; pp. 855–865. [Google Scholar]
- Chapra, S.C.; Boehlert, B.; Fant, C.; Bierman, V.J.; Henderson, J.; Mills, D.; Mas, D.M.L.; Rennels, L.; Jantarasami, L.; Martinich, J.; et al. Climate Change Impacts on Harmful Algal Blooms in U.S. Freshwaters: A Screening-Level Assessment. Environ. Sci. Technol. 2017, 51, 8933–8943. [Google Scholar] [CrossRef] [PubMed]
- Gobler, C.J. Climate Change and Harmful Algal Blooms: Insights and perspective. Harmful Algae 2020, 91, 101731. [Google Scholar] [CrossRef]
- Wilhelm, S.W.; Bullerjahn, G.S.; McKay, R.M.L.; Moran, M.A. The Complicated and Confusing Ecology of Microcystis Blooms. mBio 2020, 11, e00529-20. [Google Scholar] [CrossRef]
- Gevorgyan, G.; Rinke, K.; Schultze, M.; Mamyan, A.; Kuzmin, A.; Belykh, O.; Sorokovikova, E.; Hayrapetyan, A.; Hovsepyan, A.; Khachikyan, T.; et al. First report about toxic cyanobacterial bloom occurrence in Lake Sevan, Armenia. Int. Rev. Hydrobiol. 2020, 105, 131–142. [Google Scholar] [CrossRef]
- Steffen, M.M.; Belisle, B.S.; Watson, S.B.; Boyer, G.L.; Wilhelm, S.W. Status, causes and controls of cyanobacterial blooms in Lake Erie. J. Great Lakes Res. 2014, 40, 215–225. [Google Scholar] [CrossRef]
- Heisler, J.; Glibert, P.M.; Burkholder, J.M.; Anderson, D.M.; Cochlan, W.; Dennison, W.C.; Dortch, Q.; Gobler, C.J.; Heil, C.A.; Humphries, E.; et al. Eutrophication and harmful algal blooms: A scientific consensus. Harmful Algae 2008, 8, 3–13. [Google Scholar] [CrossRef]
- Cook, K.V.; Li, C.; Cai, H.; Krumholz, L.R.; Hambright, K.D.; Paerl, H.W.; Steffen, M.M.; Wilson, A.E.; Burford, M.A.; Grossart, H.-P.; et al. The global Microcystis interactome. Limnol. Oceanogr. 2020, 65, S194–S207. [Google Scholar] [CrossRef]
- Whitton, B.A.; Potts, M. Introduction to the Cyanobacteria. In Ecology of Cyanobacteria II: Their Diversity in Space and Time; Whitton, B.A., Ed.; Springer: Dordrecht, The Netherlands, 2012; pp. 1–13. [Google Scholar]
- Falkowski, P.G. Evolution of the nitrogen cycle and its influence on the biological sequestration of CO2 in the ocean. Nature 1997, 387, 272–275. [Google Scholar] [CrossRef]
- Reinhard, C.T.; Planavsky, N.J.; Gill, B.C.; Ozaki, K.; Robbins, L.J.; Lyons, T.W.; Fischer, W.W.; Wang, C.; Cole, D.B.; Konhauser, K.O. Evolution of the global phosphorus cycle. Nature 2017, 541, 386–389. [Google Scholar] [CrossRef]
- Bjerrum, C.J.; Canfield, D.E. Ocean productivity before about 1.9 Gyr ago limited by phosphorus adsorption onto iron oxides. Nature 2002, 417, 159–162. [Google Scholar] [CrossRef]
- Kipp, M.A.; Stüeken, E.E. Biomass recycling and Earth’s early phosphorus cycle. Sci. Adv. 2017, 3, eaao4795. [Google Scholar] [CrossRef]
- Anbar, A.D.; Knoll, A.H. Proterozoic Ocean Chemistry and Evolution: A Bioinorganic Bridge? Science 2002, 297, 1137–1142. [Google Scholar] [CrossRef]
- Saito, M.A.; Sigman, D.M.; Morel, F.M.M. The bioinorganic chemistry of the ancient ocean: The co-evolution of cyanobacterial metal requirements and biogeochemical cycles at the Archean–Proterozoic boundary? Inorg. Chim. Acta 2003, 356, 308–318. [Google Scholar] [CrossRef]
- Goldford, J.E.; Segrè, D. Modern views of ancient metabolic networks. Curr. Opin. Syst. Biol. 2018, 8, 117–124. [Google Scholar] [CrossRef]
- Schopf, J.W. The Fossil Record: Tracing the Roots of the Cyanobacterial Lineage. In The Ecology of Cyanobacteria: Their Diversity in Time and Space; Whitton, B.A., Potts, M., Eds.; Springer: Dordrecht, The Netherlands, 2002; pp. 13–35. [Google Scholar]
- Raymond, J.; Segrè, D. The Effect of Oxygen on Biochemical Networks and the Evolution of Complex Life. Science 2006, 311, 1764–1767. [Google Scholar] [CrossRef] [PubMed]
- Moore, E.K.; Jelen, B.I.; Giovannelli, D.; Raanan, H.; Falkowski, P.G. Metal availability and the expanding network of microbial metabolisms in the Archaean eon. Nature Geosci. 2017, 10, 629–636. [Google Scholar] [CrossRef]
- Garcia-Pichel, F.; Lombard, J.; Soule, T.; Dunaj, S.; Wu, S.H.; Wojciechowski, M.F.; Giovannoni, S.J. Timing the Evolutionary Advent of Cyanobacteria and the Later Great Oxidation Event Using Gene Phylogenies of a Sunscreen. mBio 2019, 10, e00561-19. [Google Scholar] [CrossRef]
- Boden, J.S.; Konhauser, K.O.; Robbins, L.J.; Sánchez-Baracaldo, P. Timing the evolution of antioxidant enzymes in cyanobacteria. Nat. Commun. 2021, 12, 1–12. [Google Scholar] [CrossRef]
- Orf, G.S.; Gisriel, C.; Redding, K.E. Evolution of photosynthetic reaction centers: Insights from the structure of the heliobacterial reaction center. Photosynth. Res. 2018, 138, 11–37. [Google Scholar] [CrossRef]
- García-Cañas, R.; Giner-Lamia, J.; Florencio, F.J.; López-Maury, L. A protease-mediated mechanism regulates the cytochrome c 6/plastocyanin switch in Synechocystis sp. PCC 6803. Proc. Natl. Acad. Sci. USA 2021, 118, e2017898118. [Google Scholar] [CrossRef] [PubMed]
- Schirrmeister, B.E.; de Vos, J.M.; Antonelli, A.; Bagheri, H.C. Evolution of multicellularity coincided with increased diversification of cyanobacteria and the Great Oxidation Event. Proc. Natl. Acad. Sci. USA 2013, 110, 1791. [Google Scholar] [CrossRef]
- Lyons, T.W.; Reinhard, C.T.; Planavsky, N.J. Evolution: A fixed-nitrogen fix in the early ocean? Curr. Biol. 2014, 24, R276–R278. [Google Scholar] [CrossRef]
- Mangan, N.M.; Brenner, M.P. Systems analysis of the CO2 concentrating mechanism in cyanobacteria. eLife 2014, 3, e02043. [Google Scholar] [CrossRef]
- Hammerschmidt, K.; Landan, G.; Domingues Kümmel Tria, F.; Alcorta, J.; Dagan, T. The Order of Trait Emergence in the Evolution of Cyanobacterial Multicellularity. Genome Biol. Evol. 2020, 13, evaa249. [Google Scholar] [CrossRef] [PubMed]
- Paerl, H.W. Mitigating Harmful Cyanobacterial Blooms in a Human- and Climatically-Impacted World. Life 2014, 4, 988–1012. [Google Scholar] [CrossRef]
- Chen, M.-Y.; Teng, W.-K.; Zhao, L.; Hu, C.-X.; Zhou, Y.-K.; Han, B.-P.; Song, L.-R.; Shu, W.-S. Comparative genomics reveals insights into cyanobacterial evolution and habitat adaptation. ISME J. 2021, 15, 211–227. [Google Scholar] [CrossRef] [PubMed]
- Shi, T.; Falkowski, P.G. Genome evolution in cyanobacteria: The stable core and the variable shell. Proc. Natl. Acad. Sci. USA 2008, 105, 2510. [Google Scholar] [CrossRef]
- Tomitani, A.; Knoll, A.H.; Cavanaugh, C.M.; Ohno, T. The evolutionary diversification of cyanobacteria: Molecular–phylogenetic and paleontological perspectives. Proc. Natl. Acad. Sci. USA 2006, 103, 5442. [Google Scholar] [CrossRef] [PubMed]
- Zhang, M.; Duan, H.; Shi, X.; Yu, Y.; Kong, F. Contributions of meteorology to the phenology of cyanobacterial blooms: Implications for future climate change. Water Res. 2012, 46, 442–452. [Google Scholar] [CrossRef]
- O’Neil, J.M.; Davis, T.W.; Burford, M.A.; Gobler, C.J. The rise of harmful cyanobacteria blooms: The potential roles of eutrophication and climate change. Harmful Algae 2012, 14, 313–334. [Google Scholar] [CrossRef]
- Beaulieu, M.; Pick, F.; Gregory-Eaves, I. Nutrients and water temperature are significant predictors of cyanobacterial biomass in a 1147 lakes data set. Limnol. Oceanogr. 2013, 58, 1736–1746. [Google Scholar] [CrossRef]
- Cao, H.; Shimura, Y.; Steffen, M.; Yang, Z.; Lu, J.; Joel, A.; Jenkins, L.; Kawachi, M.; Yin, Y.; Garcia-Pichel, F. The trait repertoire enabling cyanobacteria to bloom assessed through comparative genomic complexity and metatranscriptomics. mBio, 2020; Accepted. [Google Scholar] [CrossRef]
- Du, W.; Li, G.; Ho, N.; Jenkins, L.; Hockaday, D.; Tan, J.; Cao, H. CyanoPATH: A knowledgebase of genome-scale functional repertoire for toxic cyanobacterial blooms. Briefings Bioinform. 2021, 22, bbaa375. [Google Scholar] [CrossRef]
- Schindler, D.W.; Carpenter, S.R.; Chapra, S.C.; Hecky, R.E.; Orihel, D.M. Reducing Phosphorus to Curb Lake Eutrophication is a Success. Environ. Sci. Technol. 2016, 50, 8923–8929. [Google Scholar] [CrossRef]
- Molot, L.A.; Higgins, S.N.; Schiff, S.L.; Venkiteswaran, J.J.; Paterson, M.J.; Baulch, H.M. Phosphorus-only fertilization rapidly initiates large nitrogen-fixing cyanobacteria blooms in two oligotrophic lakes. Environ. Res. Lett. 2021, 16, 064078. [Google Scholar] [CrossRef]
- Wilkinson, G.M.; Carpenter, S.R.; Cole, J.J.; Pace, M.L.; Batt, R.D.; Buelo, C.D.; Kurtzweil, J.T. Early warning signals precede cyanobacterial blooms in multiple whole-lake experiments. Ecol. Monogr. 2018, 88, 188–203. [Google Scholar] [CrossRef]
- Yu, Y.; Cheng, W.; Chen, X.; Guo, Q.; Cao, H. Cyanobacterial Blooms Are Not a Result of Positive Selection by Freshwater Eutrophication. Microbiol. Spectr. 2022, 10, e03194-22. [Google Scholar] [CrossRef]
- Chen, K.; Allen, J.; Lu, J. Community Structures of Phytoplankton with Emphasis on Toxic Cyanobacteria in an Ohio Inland Lake during Bloom Season. J. Water Resour. Prot. 2017, 9, 1299–1318. [Google Scholar] [CrossRef]
- Stockenreiter, M.; Isanta Navarro, J.; Buchberger, F.; Stibor, H. Community shifts from eukaryote to cyanobacteria dominated phytoplankton: The role of mixing depth and light quality. Freshw. Biol. 2021, 66, 2145–2157. [Google Scholar] [CrossRef]
- Agusti, S.; Duarte, C.M.; Kalff, J. Algal cell size and the maximum density and biomass of phytoplankton. Limnol. Oceanogr. 1987, 32, 983–986. [Google Scholar] [CrossRef]
- Hu, W.J. Dry Weight and Cell Density of Individual Algal and Cyanobacterial Cells for Algae Research and Development. Master’s Thesis, University of Missouri, Columbia, MO, USA, 2014. [Google Scholar]
- Kaneko, T.; Nakajima, N.; Okamoto, S.; Suzuki, I.; Tanabe, Y.; Tamaoki, M.; Nakamura, Y.; Kasai, F.; Watanabe, A.; Kawashima, K.; et al. Complete genomic structure of the bloom-forming toxic cyanobacterium Microcystis aeruginosa NIES-843. DNA Res. 2007, 14, 247–256. [Google Scholar] [CrossRef]
- Frangeul, L.; Quillardet, P.; Castets, A.-M.; Humbert, J.-F.; Matthijs, H.C.; Cortez, D.; Tolonen, A.; Zhang, C.-C.; Gribaldo, S.; Kehr, J.-C.; et al. Highly plastic genome of Microcystis aeruginosa PCC 7806, a ubiquitous toxic freshwater cyanobacterium. BMC Genom. 2008, 9, 274. [Google Scholar] [CrossRef]
- Chen, B.-L.; Mhuantong, W.; Ho, S.-H.; Chang, J.-S.; Zhao, X.-Q.; Bai, F.-W. Genome sequencing, assembly, and annotation of the self-flocculating microalga Scenedesmus obliquus AS-6-11. BMC Genom. 2020, 21, 743. [Google Scholar] [CrossRef]
- Armbrust, E.V.; Berges John, A.; Bowler, C.; Green Beverley, R.; Martinez, D.; Putnam Nicholas, H.; Zhou, S.; Allen Andrew, E.; Apt Kirk, E.; Bechner, M.; et al. The Genome of the Diatom Thalassiosira Pseudonana: Ecology, Evolution, and Metabolism. Science 2004, 306, 79–86. [Google Scholar] [CrossRef]
- Li, G.; Cao, H.; Xu, Y. Structural and functional analyses of microbial metabolic networks reveal novel insights into genome-scale metabolic fluxes. Briefings Bioinform. 2018, bby022. [Google Scholar] [CrossRef]
- López-Urrutia, Á.; San Martin, E.; Harris Roger, P.; Irigoien, X. Scaling the metabolic balance of the oceans. Proc. Natl. Acad. Sci. USA 2006, 103, 8739–8744. [Google Scholar] [CrossRef]
- Finkel, Z.V.; Beardall, J.; Flynn, K.J.; Quigg, A.; Rees, T.A.V.; Raven, J.A. Phytoplankton in a changing world: Cell size and elemental stoichiometry. J. Plankton Res. 2010, 32, 119–137. [Google Scholar] [CrossRef]
- Yoshikawa, K.; Aikawa, S.; Kojima, Y.; Toya, Y.; Furusawa, C.; Kondo, A.; Shimizu, H. Construction of a Genome-Scale Metabolic Model of Arthrospira platensis NIES-39 and Metabolic Design for Cyanobacterial Bioproduction. PLoS ONE 2015, 10, e0144430. [Google Scholar] [CrossRef]
- Vu, T.T.; Stolyar, S.M.; Pinchuk, G.E.; Hill, E.A.; Kucek, L.A.; Brown, R.N.; Lipton, M.S.; Osterman, A.; Fredrickson, J.K.; Konopka, A.E.; et al. Genome-Scale Modeling of Light-Driven Reductant Partitioning and Carbon Fluxes in Diazotrophic Unicellular Cyanobacterium Cyanothece sp. ATCC 51142. PLOS Comput. Biol. 2012, 8, e1002460. [Google Scholar] [CrossRef]
- Klanchui, A.; Khannapho, C.; Phodee, A.; Cheevadhanarak, S.; Meechai, A. i AK692: A genome-scale metabolic model of Spirulina platensis C1. BMC Syst. Biol. 2012, 6, 71. [Google Scholar] [CrossRef]
- Broddrick, J.T.; Rubin, B.E.; Welkie, D.G.; Du, N.; Mih, N.; Diamond, S.; Lee, J.J.; Golden, S.S.; Palsson, B.O. Unique attributes of cyanobacterial metabolism revealed by improved genome-scale metabolic modeling and essential gene analysis. Proc. Natl. Acad. Sci. USA 2016, 113, E8344. [Google Scholar] [CrossRef]
- Qian, X.; Kim, M.K.; Kumaraswamy, G.K.; Agarwal, A.; Lun, D.S.; Dismukes, G.C. Flux balance analysis of photoautotrophic metabolism: Uncovering new biological details of subsystems involved in cyanobacterial photosynthesis. Biochim. Biophys. Acta (BBA)-Bioenerg. 2017, 1858, 276–287. [Google Scholar] [CrossRef]
- Nogales, J.; Gudmundsson, S.; Knight, E.M.; Palsson, B.O.; Thiele, I. Detailing the optimality of photosynthesis in cyanobacteria through systems biology analysis. Proc. Natl. Acad. Sci. USA 2012, 109, 2678. [Google Scholar] [CrossRef]
- Montagud, A.; Navarro, E.; Fernández de Córdoba, P.; Urchueguía, J.F.; Patil, K.R. Reconstruction and analysis of genome-scale metabolic model of a photosynthetic bacterium. BMC Syst. Biol. 2010, 4, 156. [Google Scholar] [CrossRef]
- Gomes de Oliveira Dal’Molin, C.; Quek, L.-E.; Palfreyman, R.W.; Nielsen, L.K. AlgaGEM—A genome-scale metabolic reconstruction of algae based on the Chlamydomonas reinhardtii genome. BMC Genom. 2011, 12, S5. [Google Scholar] [CrossRef]
- Chang, R.L.; Ghamsari, L.; Manichaikul, A.; Hom, E.F.Y.; Balaji, S.; Fu, W.; Shen, Y.; Hao, T.; Palsson, B.Ø.; Salehi-Ashtiani, K.; et al. Metabolic network reconstruction of Chlamydomonas offers insight into light-driven algal metabolism. Mol. Syst. Biol. 2011, 7, 518. [Google Scholar] [CrossRef]
- Juneja, A.; Chaplen, F.W.R.; Murthy, G.S. Genome scale metabolic reconstruction of Chlorella variabilis for exploring its metabolic potential for biofuels. Bioresour. Technol. 2016, 213, 103–110. [Google Scholar] [CrossRef]
- Zuñiga, C.; Li, C.-T.; Huelsman, T.; Levering, J.; Zielinski, D.C.; McConnell, B.O.; Long, C.P.; Knoshaug, E.P.; Guarnieri, M.T.; Antoniewicz, M.R.; et al. Genome-Scale Metabolic Model for the Green Alga Chlorella vulgaris UTEX 395 Accurately Predicts Phenotypes under Autotrophic, Heterotrophic, and Mixotrophic Growth Conditions. Plant Physiol. 2016, 172, 589–602. [Google Scholar] [CrossRef]
- Levering, J.; Broddrick, J.; Dupont, C.L.; Peers, G.; Beeri, K.; Mayers, J.; Gallina, A.A.; Allen, A.E.; Palsson, B.O.; Zengler, K. Genome-Scale Model Reveals Metabolic Basis of Biomass Partitioning in a Model Diatom. PLoS ONE 2016, 11, e0155038. [Google Scholar] [CrossRef]
- Ye, C.; Qiao, W.; Yu, X.; Ji, X.; Huang, H.; Collier, J.L.; Liu, L. Reconstruction and analysis of the genome-scale metabolic model of schizochytrium limacinum SR21 for docosahexaenoic acid production. BMC Genom. 2015, 16, 799. [Google Scholar] [CrossRef]
- Mahlmann, D.M.; Jahnke, J.; Loosen, P. Rapid determination of the dry weight of single, living cyanobacterial cells using the Mach-Zehnder double-beam interference microscope. Eur. J. Phycol. 2008, 43, 355–364. [Google Scholar] [CrossRef]
- Finkel, Z.V.; Follows, M.J.; Irwin, A.J. Size-scaling of macromolecules and chemical energy content in the eukaryotic microalgae. J. Plankton Res. 2016, 38, 1151–1162. [Google Scholar] [CrossRef]
- Jensen, J.P.; Jeppesen, E.; Olrik, K.; Kristensen, P. Impact of Nutrients and Physical Factors on the Shift from Cyanobacterial to Chlorophyte Dominance in Shallow Danish Lakes. Can. J. Fish. Aquat. Sci. 1994, 51, 1692–1699. [Google Scholar] [CrossRef]
- Bogard, M.J.; Bergamaschi, B.A.; Butman, D.E.; Anderson, F.; Knox, S.H.; Windham-Myers, L. Hydrologic Export Is a Major Component of Coastal Wetland Carbon Budgets. Glob. Biogeochem. Cycles 2020, 34, e2019GB006430. [Google Scholar] [CrossRef]
- Zhu, W.; Wan, L.; Zhao, L. Effect of nutrient level on phytoplankton community structure in different water bodies. J. Environ. Sci. 2010, 22, 32–39. [Google Scholar] [CrossRef] [PubMed]
- Vuorio, K.; Lagus, A.; Lehtimäki, J.M.; Suomela, J.; Helminen, H. Phytoplankton community responses to nutrient and iron enrichment under different nitrogen to phosphorus ratios in the northern Baltic Sea. J. Exp. Mar. Biol. Ecol. 2005, 322, 39–52. [Google Scholar] [CrossRef]
- Wu, J.-T.; Kow, L.-C. Alteration of phytoplankton assemblages caused by changes in water hardness in Feitsui Reservoir, Taiwan. Bot. Stud. 2010, 51. [Google Scholar]
- Hyenstrand, P.; Burkert, U.; Pettersson, A.; Blomqvist, P. Competition between the green alga Scenedesmus and the cyanobacterium Synechococcus under different modes of inorganic nitrogen supply. Hydrobiologia 2000, 435, 91–98. [Google Scholar] [CrossRef]
- de Figueiredo, D.R.; Reboleira, A.S.; Antunes, S.C.; Abrantes, N.; Azeiteiro, U.; Goncalves, F.; Pereira, M.J. The effect of environmental parameters and cyanobacterial blooms on phytoplankton dynamics of a Portuguese temperate lake. Hydrobiologia 2006, 568, 145–157. [Google Scholar] [CrossRef]


Disclaimer/Publisher’s Note: The statements, opinions and data contained in all publications are solely those of the individual author(s) and contributor(s) and not of MDPI and/or the editor(s). MDPI and/or the editor(s) disclaim responsibility for any injury to people or property resulting from any ideas, methods, instructions or products referred to in the content. |
© 2023 by the authors. Licensee MDPI, Basel, Switzerland. This article is an open access article distributed under the terms and conditions of the Creative Commons Attribution (CC BY) license (https://creativecommons.org/licenses/by/4.0/).
Share and Cite
Cheng, W.; Hwang, S.; Guo, Q.; Qian, L.; Liu, W.; Yu, Y.; Liu, L.; Tao, Y.; Cao, H. The Special and General Mechanism of Cyanobacterial Harmful Algal Blooms. Microorganisms 2023, 11, 987. https://doi.org/10.3390/microorganisms11040987
Cheng W, Hwang S, Guo Q, Qian L, Liu W, Yu Y, Liu L, Tao Y, Cao H. The Special and General Mechanism of Cyanobacterial Harmful Algal Blooms. Microorganisms. 2023; 11(4):987. https://doi.org/10.3390/microorganisms11040987
Chicago/Turabian StyleCheng, Wenduo, Somin Hwang, Qisen Guo, Leyuan Qian, Weile Liu, Yang Yu, Li Liu, Yi Tao, and Huansheng Cao. 2023. "The Special and General Mechanism of Cyanobacterial Harmful Algal Blooms" Microorganisms 11, no. 4: 987. https://doi.org/10.3390/microorganisms11040987
APA StyleCheng, W., Hwang, S., Guo, Q., Qian, L., Liu, W., Yu, Y., Liu, L., Tao, Y., & Cao, H. (2023). The Special and General Mechanism of Cyanobacterial Harmful Algal Blooms. Microorganisms, 11(4), 987. https://doi.org/10.3390/microorganisms11040987

