Abstract
Grassland degradation is a major ecological problem at present, leading to changes in the grassland environment and the soil microbial community. Here, based on full-length 16S rRNA gene sequencing, we highlight the importance of small-scale environmental changes on the Qinghai-Tibet Plateau grassland for the composition and assembly processes of abundant and rare bacterial taxa. The results showed that grassland vegetation coverage affected the taxonomic and phylogenetic composition of rare bacterial taxa more than abundant bacterial taxa. The taxonomic composition and phylogenetic composition of rare bacterial taxa were also affected by soil nutrients. The relative contribution of deterministic processes (variable selection and homogeneous selection) to rare bacterial taxa was higher than that of the abundant bacterial taxa. The competitive potential within rare bacterial taxa was lower than that of the competitive potential between rare and non-rare bacterial taxa or within non-rare bacterial taxa. The assembly of rare bacterial taxa was more susceptible to environmental changes caused by grassland degradation than the abundant bacterial taxa. Furthermore, the distribution of rare bacterial taxa in the different degraded grassland soil was more local than that of abundant bacterial taxa. Thus, rare bacterial taxa could be considered an ecological indicator of grassland degradation. These findings help to improve our understanding of the composition and assembly mechanism of the bacterial communities in degraded grassland and provide a basis for the establishment of the grassland degradation management strategy.
1. Introduction
The grassland ecosystem covers more than 60% of the Qinghai-Tibet Plateau and provides important ecosystem functions, such as pastoral production, soil and water conservation, and biodiversity protection []. Grassland ecosystem health refers to the maintenance degree of land, vegetation, water, air, and ecological processes in the grassland ecosystem. Healthy grasslands maintain ecological balance and species diversity while providing continuous utilization opportunities for grassland livestock producers and supporting a range of production practices []. However, the grassland ecosystem may be more susceptible to environmental pressures than other terrestrial ecosystems [], especially as the unique geographical environment and the climate of the Qinghai-Tibet Plateau make the grassland ecosystem more fragile []. Therefore, grassland on the Qinghai-Tibet Plateau is facing serious degradation problems [,]. Grassland degradation not only affects vegetation characteristics but also changes soil physicochemistry and nutrient characteristics, which directly affects the soil microbial community [].
Microbial communities play a vital role in the soil biogeochemical cycles and in maintaining ecosystem sustainability []. Bacterial communities are a major component of biodiversity in the soil and play a vital ecological role in the global biogeochemical cycles []. The heterogeneity of environmental stress adaptation and substrate preference led to the differences in the growth and biomass yield of the microbial community [,]. This results in an often skewed abundance distribution in local microbial communities, where a large number of rare species coexist with a relatively small number of dominant species [,]. Some studies have confirmed that rare and abundant bacterial taxa in different soil samples often show different distribution patterns and functional traits [,,], especially as rare species are increasingly recognized as vital and yet still vulnerable components of the earth’s ecosystems []. Grassland degradation will also lead to changes in the soil environment, which will affect the composition of microorganisms. Therefore, unraveling the composition, biogeographical distribution, and assembly processes of abundant and rare microbial taxa in degraded grassland soils on the Qinghai-Tibet Plateau is critical to understanding microbial-driven ecosystem processes.
Previous studies on the effects of grassland degradation on soil nutrients and microbial communities on the Qinghai-Tibet Plateau have shown that grassland degradation can lead to changes in the composition of microbial communities [,]. These studies provide a good perspective for understanding the soil microbial composition of different degraded grassland. However, grazing will lead to different grassland degradation of the same grassland types under the same climatic environmental region. Little is known, in fact, about the composition and assembly of abundant and rare microbial taxa in degraded grassland soils and their driving mechanisms at small region scales.
Given the unique geographical and climatic conditions, clarifying the relationship of composition and the assembly of soil abundant and rare bacterial taxa with vegetation and soil characteristics on the Qinghai-Tibet Plateau is of great significance to understanding the ecological mechanism of soil bacterial communities under different degraded grasslands. Thus, this study takes the typical mountain meadow of the Qinghai-Tibet Plateau in Bailang County, Xigaze City, Tibet, China as the research object, highlighting the importance of small-scale environmental changes on the Qinghai-Tibet Plateau grassland for the composition and assembly processes of abundant and rare bacterial taxa via full-length 16S rRNA gene sequencing. We expect the results of this study to provide a basis for the health assessment and management of the grassland ecosystem on the Qinghai-Tibet Plateau by revealing the response of abundant and rare bacterial taxa to grassland degradation, and the identification of key soil environmental factors related to grassland degradation.
2. Methods and Materials
2.1. Sampling Site and Sampling
The sampling area (89°20′ E, 29°13′ N) is located in Bailang County, Xigaze City, Tibet, China, with an altitude of 4300 m, which is a typical mountain meadow of the Qinghai-Tibet Plateau (Figure 1). This region belongs to the plateau temperate semi-arid monsoon climate, with an average annual rainfall of 360 mm and an average annual temperature of 5.9 °C. The soil samples were collected in the grassland after grazing Tibetan sheep. A total of 18 sampling sites were randomly set, and the distance between each two sampling sites was about 200 m. 0.5 × 0.5 m2. Parallel quadrats were set up at each sampling site to measure the vegetation coverage of grassland. The vegetation coverage was 5.25% to 69.96% (mean = 29.36%). Detailed data on vegetation coverage were shown in Table S1 (Supplementary Materials). Five 0–20 cm surface soil subsamples in the 0.5 × 0.5 m2 parallel quadrats were then collected by a stainless steel cylindrical ring knife. Five subsamples from each site were mixed evenly as soil samples for that site. Part of the soil sample was frozen in liquid nitrogen and stored at −80 °C for the determination of the bacterial community composition. The other part of the sample was dried naturally for the determination of soil physicochemistry properties.

Figure 1.
Information of sampling sites in the typical mountain meadow of Qinghai-Tibet Plateau. (A–C) Geographic information of sampling site. (D–F) The degree of grassland degradation in the sample site was different.
2.2. Analysis of Soil Physicochemical Properties
Soil physicochemical properties were discussed because of their importance in influencing the composition and structure of soil bacterial communities in cropland and grassland soil ecosystems [,]. In this study, the following soil physicochemical and nutrient variables were quantified according to the method described by Qiu et al. []. Soil physicochemical variables included pH and soil water content (SWC). Soil nutrient variables included total nitrogen (TN), total organic carbon (TOC), total phosphorus (TP), hydrolyzable nitrogen (HN), and available phosphorus (AP). Detailed data on soil physicochemical and nutrient variables are shown in Table S1.
2.3. DNA Extraction and Full-Length 16S rRNA Gene Sequencing
Total DNA was extracted from each sample using the DNeasy PowerSoil Kit (QIAGEN, Inc., Venlo, The Netherlands), following the manufacturer’s instructions. Specific primers 27F (5′-AGRGTTYGATYMTGGCTCAG-3′) and 1492R (5′-RGYTACCTTGTTACGACTT-3′) were designed to target full-length amplicon. []. Target sequences were amplified by PCR and its products were purified, quantified, and homogenized to generate the SMRT bell library []. Library QC was performed on the libraries and the qualified ones were processed for sequencing on the PacBio Sequel platform []. The sequences were identified by barcode sequences, which resulted in the fastq sequences file of each sample. Dada2 in QIIME2 was applied to denoise sequences, generating ASVs []. Taxonomic annotation of feature sequences was processed by a Bayesian classifier and blast using Silva.138 as a reference database []. According to the method described by Wemheuer et al. [], we use the package “Tax4Fun2” in R to analyze the function and functional redundancy index (FRI) of abundant and rare bacterial taxa.
2.4. Statistical Analysis
According to previous studies [,], we defined ASVs at the regional level with average relative abundances >0.10% as “abundant,” those with average relative abundances <0.01% as “rare”, and those in between as “intermediate”. The composition similarity of the bacterial community at taxonomic and phylogenetic levels was estimated based on the ASVs level via the “vegan” package and the “picante” package, respectively []. The assembly processes of the bacterial community were applied via the “picante” package, according to methods described in the previous study [,,]. The potential associations of the bacterial community composition and the assembly processes on grassland environmental factors were calculated by SPSS 19.0. The niche width of bacterial communities was evaluated via the “spaa” package []. Co-occurrence networks of bacterial communities were constructed based on a strong (|r|> 0.7) and significant (p-value < 0.001) Spearman correlation at the ASVs level. The networks were visualized via Gephi, and the topological properties of the network were also calculated via Gephi.
3. Results
3.1. Diversity and Composition of Abundant and Rare Bacterial Taxa
The Shannon index curve of the sequence number showed that all soil samples were deeply sequenced and could be used to analyze soil bacterial communities in degraded grasslands (Figure 2A). A total of 193 ASVs of bacterial communities in all degraded grassland soil samples were classified as abundant bacterial taxa, and 2216 ASVs were classified as rare bacterial taxa. The average relative abundance of abundant bacterial taxa (54.16%) was higher than that of rare bacterial taxa (8.72%) (Figure 2B). However, the Chao1 richness (Figure 2C) and Shannon diversity (Figure 2D) of abundant bacterial taxa were lower than those of rare ones. This also means that rare bacterial taxa with a large number of species in the soil bacterial community of degraded grassland exist in the form of low abundance.

Figure 2.
Alpha diversity and composition of abundant and rare bacterial taxa in degraded grassland soils of Tibet. (A) Shannon index curve of sequence number showed all soil samples. (B) Relative abundance of abundant and rare bacterial taxa in whole bacterial communities. (C,D) Chao1 richness and Shannon diversity of abundant and rare bacterial taxa. (E) Composition of abundant and rare bacterial taxa at the phylum level. (F) Abundance-occupancy relationship of abundant and rare bacterial taxa. (G,H) Petal diagram showing the shared pattern of abundant and rare bacterial taxa in degraded grassland soils. The number on each petal represents the number of ASVs per soil sample, and the number in the middle core represents the number of ASVs shared. (I) Heat maps show the relative abundances of the shared abundant bacterial taxa in different degraded grassland soils at the phylum level. Red means having a high relative abundance and green means having a low relative abundance. Asterisks denote significance (**: p-value < 0.01; ***: p-value < 0.001).
Figure 2E showed that the abundant bacterial taxa at the phylum taxonomic level were mainly composed of Acidobacteriota (24.48%), Verrucomicrobiota (24.42%), Proteobacteria (18.26%), Bacteroidota (13.26%), and Gemmatimonadota (6.60%), while the main composition of rare bacterial taxa was Proteobacteria (14.42%), Patescibacteria (14.42%), Bacteroidota (11.29%), Planctomycetota (10.72%), and Acidobacteriota (10.71%). The abundance-occupancy relationship showed that soil rare bacterial taxa had a stronger positive correlation than abundant bacterial taxa (Figure 2F). Meanwhile, abundant bacterial taxa in the different degraded grassland soil were more widespread than rare ones. The flower diagram showed that 129 ASVs of the abundant bacterial taxa were present in all soil samples (Figure 2G), while the rare bacterial taxa were not detected in all soil samples (Figure 2H). The niche width of the abundant bacterial taxa was also more than the rare bacterial taxa (Figure S1). This also indicates that the abundant bacterial taxa in the different degraded grassland soil were more regional, while the rare bacterial taxa were more local. However, even the relative abundance of these shared abundant bacterial taxa varied from sample to sample (Figure 2I).
3.2. Responses of Bacterial Communities to Vegetation Characteristics and Soil Physicochemical and Nutrients
The taxonomic similarity and phylogenetic similarity of the abundant bacterial taxa were higher than that of the whole bacterial community, while the taxonomic similarity and phylogenetic similarity of the rare bacterial taxa were lower than that of the whole bacterial community (Figure 3A,B). This indicates that the rare bacterial taxa in the different degraded grassland soil had more variation taxonomically and phylogenetically than the abundant bacterial taxa. The taxonomic similarity of the abundant and rare bacterial taxa was significantly positively correlated with their corresponding phylogenetic similarity, and the correlation of rare bacterial taxa was stronger than that of abundant bacterial taxa (Figure 3C,D), indicating that these rich and rare bacterial taxa at the taxonomic and phylogenetic level had different sensitivities to environmental changes. Moreover, the correlation between the taxonomic similarity of the abundant bacterial taxa and the whole bacterial community was stronger than that between the rare bacterial taxa and the whole bacterial community (Figure 3E). Meanwhile, the correlation between the phylogenetic similarity of the abundant bacterial taxa and the whole bacterial community was stronger than that between the rare bacterial taxa and the whole bacterial community (Figure 3F). This suggests that abundant bacterial taxa play a more important role than rare bacterial taxa in the taxonomic and phylogenetic variation of the whole bacterial community.

Figure 3.
The composition similarity of the bacterial community at the taxonomic and phylogenetic levels. (A,B) Differential analysis of taxonomic similarity (1–Bray-Curtis) and phylogenetic similarity (1-βMNTD) between abundant and rare bacterial taxa at the ASVs level. (C,D) Potential association of taxonomic similarity of abundant and rare bacterial taxa with corresponding phylogenetic similarity. (E) Potential association of taxonomic similarity of abundant and rare bacterial taxa with the whole bacterial community. (F) Potential association of phylogenetic similarity of abundant and rare bacterial taxa with the whole bacterial community. Asterisks denote significance (***: p-value < 0.001).
We further evaluated the responses of bacterial communities to vegetation characteristics and soil physicochemical and nutrients (Table 1). The taxonomic similarity of abundant bacterial taxa was affected by pH, SWC, TN, TOC, TP, and HN, while the taxonomic similarity of rare bacterial taxa was affected by vegetation coverage, SWC, TN, TOC, TP, HN, and AP. Among them, TN was an important factor affecting the variation of the taxonomic composition of abundant and rare bacterial taxa. However, the phylogenetic similarity of abundant bacterial taxa was only affected by pH, while the phylogenetic similarity of rare bacterial taxa was only affected by pH, vegetation coverage, SWC, TN, TOC, TP, and HN.

Table 1.
Relationships of taxonomic similarity and phylogenetic similarity of bacterial communities with vegetation characteristics and soil physicochemistry and nutrients were revealed based on Pearson correlation analysis. Asterisks denote significance (*: p-value < 0.05; **: p-value < 0.01). SWC = soil water content. TN = total nitrogen, TOC = total organic carbon, TP = total phosphorus, HN = hydrolyzable nitrogen, and AP = available phosphorus.
3.3. Assembly Processes of Abundant and Rare Bacterial Taxa in Degraded Grassland Soil
Figure 4A showed that the dispersal limitation contributed more to the assembly of abundant bacterial taxa (88.24%) in degraded grassland soils than rare bacterial taxa (45.10%), while the variable selection, homogeneous selection, homogenizing dispersal, and undominated contributed more to the assembly of rare bacterial taxa (13.73%, 3.92%, 5.23%, and 32.03%, respectively) than abundant bacterial taxa (11.11%, 0.00%, 0.00%, and 0.65%). Although the ecological assembly processes of abundant (88.89%) and rare bacterial taxa (82.35%) in degraded grassland soils were mainly stochastic processes, the relative contribution of stochastic processes to the assembly of different bacterial taxa in degraded grassland soil was different (Figure 4B). The relative contribution of differentiation to the assembly of abundant bacterial taxa (99.35%) in degraded grassland soils was greater than that of rare bacterial taxa (58.82%).

Figure 4.
(A) Showed that the ecological processes in the assembly of abundant and rare bacterial taxa were calculated via the null model. (B) Showed that the Stochastic = Dispersal limitation + Homogenising dispersal + Undominated processes; Deterministic = Variable selection + Homogeneous selection; Homogenising = Homogeneous selection + Homogenising dispersal; Differentiating = Variable selection + Dispersal limitation.
We evaluated the relationship between the assembly processes of abundant and rare bacterial taxa in degraded grassland soils with their corresponding vegetation characteristics and soil physicochemical and nutrients (Table S2). Pairwise comparison βNTI values of soil abundant bacterial taxa had a significant positive correlation with pH, TOC, TP, HN, and AP, while the βNTI values of soil rare bacterial taxa had a significant positive correlation with pH, vegetation coverage, SWC, TN, TOC, TP, and HN. This also suggests that the assembly of abundant and rare bacterial taxa was influenced by different environmental factors. The βNTI values of soil abundant bacterial taxa also had a stronger correlation with TP (r = 0.272), while the βNTI values of soil rare bacterial taxa had a stronger correlation with TN (r = 0.304). This indicates that TP may be an important driving factor in the assembly of abundant bacterial taxa in degraded grassland soils, while TP may be an important driving factor in the assembly of rare bacterial taxa.
3.4. Co-Occurrence Network of Abundant and Rare Bacterial Taxa in Degraded Grassland Soil
The co-occurrence network was constructed based on strong (r > 0.7) and significant (p-value < 0.01) Spearman’s correlation relationships to understand the potential connections among different bacterial taxa in the degraded grassland soils (Figure 5A). The co-occurrence network of different bacterial taxa in degraded grassland soils were the scale-free small-world networks (Figure S2). Figure 5A showed that the network consisted of 1527 nodes linked by 8051 edges, with a much larger number of positive correlations (62.13%) than negative correlations (37.87%). The percentage of negative correlations within rare bacterial taxa (3.70%) was lower than those within abundant (37.98%) and intermediate bacterial taxa (37.01%). Moreover, the percentage of negative correlations was higher between the abundant and rare bacterial taxa (48.33%) than within themselves. Although more members of rare bacterial taxa (16.76%) participated in the construction of a co-occurrence network than those of abundant bacterial taxa (12.12%), the potential connections within abundant bacterial taxa (366) were higher than those within rare bacterial taxa (108). We compared unique node-level topological features of different bacterial taxa (Figure 5B). The degree, betweenness centrality, and eigenvector centrality values of abundant bacterial taxa were significantly higher than those of intermediate and rare bacterial taxa. However, the closeness centrality values showed no significant differences among these three bacterial taxa.

Figure 5.
Co-occurrence patterns of the abundant, intermediate, and rare bacterial taxa in degraded grassland soils from Qinghai-Tibet Plateau. (A) Network analysis showing the intra-associations and inter-associations between different bacterial taxa. A connection was based on a strong (|r| > 0.7) and significant (p-value < 0.01) Spearman’s correlation. The size of each node is proportional to the degree. The numbers outside and inside parentheses represent the total edge numbers and negative edge numbers and their ratio, respectively. (B) Comparison of node-level topological features among three different bacterial taxa. Asterisks denote significance (***: p-value < 0.001).
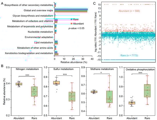
3.5. Potential Ecological Function of Abundant and Rare Bacterial Taxa in Degraded Grassland Soils
The abundant bacterial taxa in degraded grassland soils had a strong potential ecological function of environmental adaptation, xenobiotics biodegradation and metabolism, lipid metabolism, and metabolism of other amino acids (Figure 6A). However, the potential ecological function of metabolism nucleotide metabolism, metabolism of terpenoids and polyketides, metabolism of cofactors and vitamins, glycan biosynthesis and metabolism, global and overview maps (e.g., carbon metabolism and fatty acid metabolism), and biosynthesis of other secondary metabolites of abundant bacterial taxa in degraded grassland soils were significantly weaker than those of rare bacterial taxa (Figure 6A). Moreover, the potential ecological function of nitrogen metabolism, sulfur metabolism, and methane metabolism of abundant bacterial taxa in degraded grassland soils were all significantly stronger than those of rare bacterial taxa, while the oxidative phosphorylation of rare bacterial taxa was stronger than that of abundant bacterial taxa (Figure 6B). The FRI of rare bacterial taxa (7773) in degraded grassland soils was higher than that of abundant bacterial taxa (588), indicating that the probability of potential ecological function loss of rare bacterial taxa after grassland degraded disturbance was lower than that of abundant taxa (Figure 6C).

Figure 6.
Potential ecological function difference and community functional redundancy of abundant and rare bacterial taxa in degraded grassland soils. (A) Difference of Potential ecological function between abundant and rare bacterial taxa in degraded grassland soils. Global and overview maps include the following metabolic pathways: biosynthesis of secondary metabolites, microbial metabolism in diverse environments, biosynthesis of antibiotics, carbon metabolism, 2-oxocarboxylic acid metabolism, fatty acid metabolism, degradation of aromatic compounds, and biosynthesis of amino acids. (B) Differences in potential nutrient metabolism between abundant and rare bacterial taxa in degraded grassland soils. Asterisks denote significance (*: p-value < 0.05, ***: p-value < 0.001). (C) Potential functional redundancy of abundant and rare bacterial taxa in degraded grassland soils.
4. Discussion
Grassland degradation is a serious global ecological problem []. In recent decades, the grassland across the Qinghai-Tibet Plateau in China has been degraded to varying degrees due to the joint influence of human activities and climate change [,,]. A soil bacterial community in the grassland is an important indicator to reflect environmental changes and the ecosystem status during grassland degradation because its response to environmental disturbance is rapid and strong [,]. Abundant and rare bacterial taxa coexisting in grassland soils form complex interspecific interaction systems. However, the assembly process of these abundant and rare bacterial taxa in degraded grasslands remains unclear. Therefore, this study revealed the effects of environmental factors caused by grassland degradation on the composition, assembly, and function of rare and abundant bacterial taxa from the Qinghai-Tibet Plateau. The results showed that abundant and rare bacterial taxa had different and complex responses to environmental changes under grassland degradation.
A total of 129 ASVs of abundant bacterial taxa persisted in degraded grassland and occupied a significant portion of the abundant bacterial taxa (Figure 2G). This suggests that the abundant bacteria have broader environmental adaptability than rare bacteria (Figure 2G,H), which is consistent with the observation of Wan et al. [] that abundant bacteria have a higher environmental threshold than rare bacteria in the wetland soil of the Qinghai-Tibet Plateau. This phenomenon may be because abundant bacterial taxa have the potential for easier nutrient utilization than rare bacterial taxa [,]. The results of functional prediction showed that the abundant bacterial taxa had a stronger potential for nitrogen, sulfur, and methane metabolism than the rare bacterial taxa (Figure 6B), which better supported the views above. In any case, the rarest bacteria occur in fewer grassland soils and were unevenly distributed. This may be attributed to the lower competitive potential and growth rate of rare bacterial taxa, thus limiting their niche width []. This study showed that the niche width of abundant bacterial taxa was significantly higher than that of rare bacterial taxa (Figure S1), which proves the abovementioned view.
The high functional redundancy of rare bacterial taxa was to enhance the ability of the system to cope with complex environments and resist environmental disturbance. Even though the rare bacterial taxa had a high degree of functional redundancy, the rare bacterial taxa were more sensitive to grassland degradation. This indicates that the composition of rare species is highly responsive to grassland degradation. Furthermore, the taxonomic and phylogenetic similarities of abundant bacterial taxa were significantly higher than those of rare ones. Some studies suggested that the more susceptible the microbial community is to environmental variation, the more responsive the composition variation for the microbial community. This may indicate that rare bacterial taxa in different degraded grassland soils may be more susceptible to environmental variation than abundant bacterial taxa. This also suggested that the variation of soil environmental factors induced by grassland degradation may be responsible for the different distribution patterns of soil abundant and rare bacterial taxa on the Qinghai-Tibet Plateau.
Assessing the relative ecological contribution of stochastic and deterministic processes to the assembly of the microbial community is an important topic in microbial ecology [,]. This study found that the assembly of abundant and rare bacterial taxa in degraded grassland soils on the Qinghai-Tibet Plateau was dominated by stochastic processes. Stochastic processes include unpredictable perturbations, probabilistic dispersion, and random birth-death events []. This also implies that grassland degradation caused by grazing makes the ecological assembly processes of soil bacterial communities in the grassland more random, and this stochastic assembly process has a greater impact on abundant bacterial groups than rare bacterial taxa. Deterministic processes are related to ecological selection, in which abiotic and biological factors determine the presence or absence of species and their relative abundance []. The assembly processes of variable selection and homogeneous selection belong to deterministic processes to have a higher influence on rare bacterial taxa than abundant bacterial taxa in degraded grassland soils from the Tibetan Plateau.
The combined effects of abiotic environmental filtration and biological interactions on the bacterial community composition are well established. Cooperation between rare and non-rare bacterial taxa may contribute to the resilience of bacterial communities in changing environments [,]. However, the competitive potential within the rare bacterial taxa in degraded grassland soils from the Tibetan Plateau was lower than that of the competitive potential between rare and non-rare bacterial taxa (Figure 5A). This may be related to the strong potential of the nutrient metabolism of abundant bacterial taxa in degraded grassland soil. Soil environmental factors such as soil organic matter and pH value are the key factors affecting the assembly of the soil microbial community [,]. This study showed that the taxonomic and phylogenetic composition of abundant bacterial taxa in degraded grassland soil were affected by pH, while only the phylogenetic composition of rare bacterial taxa was affected by pH (Table S2). The phylogenetic composition of rare bacterial taxa rather than abundant ones was also affected by SWC, TN, TOC, TP, and HN. This suggests that rare bacterial taxa were more susceptible to soil nutrient variation than abundant bacterial taxa at the phylogenetic level. This may be because variations in soil nutrients may push bacterial communities toward phylogenetic classifications [,].
Some potential limitations warrant further discussion. Our results highlight the importance of small-scale grassland environmental changes to the composition and assembly processes of abundant and rare bacterial taxa. However, there is a wide variety of grassland types throughout the Tibetan Plateau. Therefore, more studies on the entire Qinghai-Tibet Plateau need to be carried out in the future combined with remote sensing data sets.
5. Conclusions
Grazing will lead to different grassland degradation of the same grassland types under the same climatic environmental region. In this study, we highlight the importance of small-scale grassland environmental changes for the composition and assembly processes of abundant and rare bacterial taxa. The taxonomic composition and phylogenetic composition of rare bacterial taxa were not only affected by grassland vegetation coverage, but also the assembly processes dominated by deterministic processes. This indicated that the composition and assembly of rare bacterial taxa were susceptible to grassland environmental changes caused by grassland degradation. In any case, the distribution of rare bacterial taxa in the different degraded grassland soil was more local than that of abundant bacterial taxa. Therefore, rare bacterial taxa could be considered as ecological indicators of grassland degradation.
Supplementary Materials
The following supporting information can be downloaded at: https://www.mdpi.com/article/10.3390/microorganisms11030754/s1.
Author Contributions
Conceptualization: M.L. and W.Z.; Methodology and Visualization: M.L. and Y.R.; original draft and Validation: M.L.; Writing—Reviewing and editing: W.Z. All authors have read and agreed to the published version of the manuscript.
Funding
This work was supported by the Tibetan sheep breed selection and healthy breeding (Funding number: XZ2021ZD0001N) funded by the science and technology department of Tibet.
Data Availability Statement
The raw sequencing data were deposited in the National Center for Biotechnology Information (NCBI, https://www.ncbi.nlm.nih.gov/, accessed on 21 December 2022) Short Read Archive (SRA) database under accession number PRJNA914547.
Conflicts of Interest
The authors declare that they have no known competing financial interest or personal relationships that could have appeared to influence the work reported in this paper.
References
- Dong, S.; Shang, Z.; Gao, J.; Boone, R.B. Enhancing sustainability of grassland ecosystems through ecological restoration and grazing management in an era of climate change on Qinghai-Tibetan Plateau. Agric. Ecosyst. Environ. 2020, 287, 106684. [Google Scholar] [CrossRef]
- Zhao, Y.; Long, R.; Lin, H.; Ren, J. Study on pastoral ecosystem security and its assessment. Acta Pratacult. Sin. 2008, 17, 143–150. [Google Scholar]
- Zhang, H.; Fu, G. Responses of plant, soil bacterial and fungal communities to grazing vary with pasture seasons and grassland types, northern Tibet. Land Degrad. Dev. 2021, 32, 1821–1832. [Google Scholar] [CrossRef]
- Li, H.; Song, W. Spatiotemporal distribution and influencing factors of ecosystem vulnerability on Qinghai-Tibet Plateau. Int. J. Environ. Res. Public Health 2021, 18, 6508. [Google Scholar] [CrossRef] [PubMed]
- Dong, L.; Li, J.; Sun, J.; Yang, C. Soil degradation influences soil bacterial and fungal community diversity in overgrazed alpine meadows of the Qinghai-Tibet Plateau. Sci. Rep. 2021, 11, 11538. [Google Scholar] [CrossRef]
- Yu, Y.; Zheng, L.; Zhou, Y.; Sang, W.; Zhao, J.; Liu, L.; Li, C.; Xiao, C. Changes in soil microbial community structure and function following degradation in a temperate grassland. J. Plant Ecol. 2021, 14, 384–397. [Google Scholar] [CrossRef]
- Cao, J.; Jiao, Y.; Che, R.; Holden, N.M.; Zhang, X.; Biswas, A.; Biswas, A.; Feng, Q. The effects of grazer exclosure duration on soil microbial communities on the Qinghai-Tibetan Plateau. Sci. Total Environ. 2022, 839, 156238. [Google Scholar] [CrossRef]
- Bahram, M.; Hildebrand, F.; Forslund, S.K.; Anderson, J.L.; Soudzilovskaia, N.A.; Bodegom, P.M.; Bengtsson-Palme, J.; Anslan, S.; Coelho, L.P.; Harend, H.; et al. Structure and function of the global topsoil microbiome. Nature 2018, 560, 233–237. [Google Scholar] [CrossRef]
- Malik, A.A.; Martiny, J.B.H.; Brodie, E.L.; Martiny, A.C.; Treseder, K.K.; Allison, S.D. Defining trait-based microbial strategies with consequences for soil carbon cycling under climate change. ISME J. 2020, 14, 1–9. [Google Scholar] [CrossRef]
- Wan, W.; Gadd, G.M.; Yang, Y.; Yuan, W.; Gu, J.; Ye, L.; Liu, W. Environmental adaptation is stronger for abundant rather than rare microorganisms in wetland soils from the Qinghai-Tibet Plateau. Mol. Ecol. 2021, 30, 2390–2403. [Google Scholar] [CrossRef]
- Jia, X.; Dini-Andreote, F.; Salles, J.F. Community assembly processes of the microbial rare biosphere. Trends Microbiol. 2018, 26, 738–747. [Google Scholar] [CrossRef] [PubMed]
- Hou, J.; Wu, L.; Liu, W.; Ge, Y.; Mu, T.; Zhou, T.; Li, Z.; Zhou, J.; Sun, X.; Luo, Y.; et al. Biogeography and diversity patterns of abundant and rare bacterial communities in rice paddy soils across China. Sci. Total Environ. 2020, 730, 139116. [Google Scholar] [CrossRef] [PubMed]
- Jiao, S.; Lu, Y. Soil pH and temperature regulate assembly processes of abundant and rare bacterial communities in agricultural ecosystems. Environ. Microbiol. 2020, 22, 1052–1065. [Google Scholar] [CrossRef] [PubMed]
- Jousset, A.; Bienhold, C.; Chatzinotas, A.; Gallien, L.; Gobet, A.; Kurm, V.; Küsel, K.; Rillig, M.; Rivett, D.; Salles, J.; et al. Where less may be more: How the rare biosphere pulls ecosystems strings. ISME J. 2017, 11, 853–862. [Google Scholar] [CrossRef]
- Li, H.; Qiu, Y.; Yao, T.; Han, D.; Gao, Y.; Zhang, J.; Ma, Y.; Zhang, H.; Yang, X. Nutrients available in the soil regulate the changes of soil microbial community alongside degradation of alpine meadows in the northeast of the Qinghai-Tibet Plateau. Sci. Total Environ. 2021, 792, 148363. [Google Scholar] [CrossRef]
- Fierer, N. Embracing the unknown: Disentangling the complexities of the soil microbiome. Nat. Rev. Microbiol. 2017, 15, 579–590. [Google Scholar] [CrossRef]
- Qiu, L.; Zhang, Q.; Zhu, H.; Reich, P.B.; Banerjee, S.; van der Heijden, M.G.A.; Sadowsky, M.J.; Ishii, S.; Jia, X.; Shao, M.; et al. Erosion reduces soil microbial diversity, network complexity and multifunctionality. ISME J. 2021, 15, 2474–2489. [Google Scholar] [CrossRef]
- Numberger, D.; Ganzert, L.; Zoccarato, L.; Muehidorfer, K.; Sauer, S.; Grossart, H.; Greenwood, A.D. Characterization of bacterial communities in wastewater with enhanced taxonomic resolution by full-length 16S rRNA sequencing. Sci. Rep. 2019, 9, 9673. [Google Scholar] [CrossRef]
- Earl, J.P.; Adappa, N.D.; Krol, J.; Bhat, A.S.; Balashov, S.; Ehrlich, R.L.; Palmer, J.N.; Workman, A.D.; Blasetti, M.; Sen, B.; et al. Species-level bacterial community profiling of the healthy sinonasal microbiome using Pacific Biosciences sequencing of full-length 16S rRNA genes. Microbiome 2018, 6, 190. [Google Scholar] [CrossRef]
- Tremblay, J.; Yergeau, E. Systematic processing of ribosomal RNA gene amplicon sequencing data. GigaScience 2019, 8, giz146. [Google Scholar] [CrossRef]
- Jeong, J.; Yun, K.; Mun, S.; Chung, W.; Choi, S.; Nam, Y.; Lim, M.Y.; Hong, C.P.; Park, C.; Ahn, Y.; et al. The effect of taxonomic classification by full-length 16S rRNA sequencing with a synthetic long-read technology. Sci. Rep. 2021, 11, 1727. [Google Scholar] [CrossRef] [PubMed]
- Dueholm, M.S.; Andersen, K.S.; McIlroy, S.J.; Kristensen, J.M.; Yashiro, E.; Karst, S.M.; Albertsen, M.; Nielsen, P.H. Generation of comprehensive ecosystem-specific reference databases with species-level resolution by high-throughput full-length 16S rRNA gene sequencing and automated taxonomy assignment (AutoTax). MBio 2020, 11, e01557-20. [Google Scholar] [CrossRef] [PubMed]
- Wemheuer, F.; Taylor, J.A.; Daniel, R.; Johnston, E.; Meinicke, P.; Thomas, T.; Wemheuer, B. Tax4Fun2: Prediction of habitat-specific functional profiles and functional redundancy based on 16S rRNA gene sequences. Environ. Microb. 2020, 15, 11. [Google Scholar] [CrossRef] [PubMed]
- Zhang, W.; Wan, W.; Lin, H.; Pan, X.; Lin, L.; Yang, Y. Nitrogen rather than phosphorus driving the biogeographic patterns of abundant bacterial taxa in a eutrophic plateau lake. Sci. Total Environ. 2021, 806, 150947. [Google Scholar] [CrossRef]
- Zhao, Y.; Lin, H.; Liu, Y.; Jiang, Y.; Zhang, W. Abundant bacteria shaped by deterministic processes have a high abundance of potential antibiotic resistance genes in a plateau river sediment. Front. Microbiol. 2022, 13, 977037. [Google Scholar] [CrossRef]
- Stegen, J.C.; Lin, X.; Konopka, A.E.; Fredrickson, J.K. Stochastic and deterministic assembly processes in subsurface microbial communities. ISME J. 2012, 6, 1653–1664. [Google Scholar] [CrossRef]
- Zhang, W.; Chen, L.; Chen, H.; Liu, W.; Yang, Y. Geographic dispersal limitation dominated assembly processes of bacterial communities on microplastics compared to water and sediment. Appl. Environ. Microbiol. 2022, 88, e00482-22. [Google Scholar] [CrossRef]
- Zhang, J. Package ‘Spaa’, R Package Version 1; CRAN, 2013. Available online: https://cran.r-project.org/web/packages/spaa/spaa.pdf (accessed on 14 February 2023).
- Bardgett, R.D.; Bullock, J.M.; Lavorel, S.; Manning, P.; Schaffner, U.; Ostle, N.; Chomel, M.; Durigan, G.; Fry, E.L.; Johnson, D.; et al. Combatting global grassland degradation. Nat. Rev. Earth Environ. 2021, 2, 720–735. [Google Scholar] [CrossRef]
- Wang, Y.; Ren, Z.; Ma, P.; Wang, Z.; Niu, D.; Fu, H.; Elser, J.J. Effects of grassland degradation on ecological stoichiometry of soil ecosystems on the Qinghai-Tibet Plateau. Sci. Total Environ. 2020, 722, 137910. [Google Scholar] [CrossRef]
- Hermans, S.M.; Buckley, H.L.; Case, B.S.; Curran-Cournane, F.; Taylor, M.; Lear, G. Bacteria as emerging indicators of soil condition. Appl. Environ. Microbiol. 2017, 83, e02826-16. [Google Scholar] [CrossRef]
- Zhalnina, K.; Louie, K.B.; Hao, Z.; Mansoori, N.; da Rocha, U.N.; Shi, S.; Cho, H.J.; Karaoz, U.; Loque, D.; Bowen, B.P.; et al. Dynamic root exudate chemistry and microbial substrate preferences drive patterns in rhizosphere microbial community assembly. Nat. Microbiol. 2018, 3, 470–480. [Google Scholar] [CrossRef] [PubMed]
- Jiao, S.; Luo, Y.; Lu, M.; Xiao, X.; Lin, Y.; Chen, W.; Wei, G. Distinct succession patterns of abundant and rare bacteria in temporal microcosms with pollutants. Environ. Pollut. 2017, 225, 497–505. [Google Scholar] [CrossRef] [PubMed]
- Chase, J.M.; Myers, J.A. Disentangling the importance of ecological niches from stochastic processes across scales. Philos. Trans. R. Soc. B-Biol. Sci. 2011, 366, 2351–2363. [Google Scholar] [CrossRef] [PubMed]
- Vellend, M. Conceptual synthesis in community ecology. Q. Rev. Biol. 2010, 85, 183–206. [Google Scholar] [CrossRef]
- Xue, Y.; Chen, H.; Yang, J.; Liu, M.; Huang, B.; Yang, J. Distinct patterns and processes of abundant and rare eukaryotic plankton communities following a reservoir cyanobacterial bloom. ISME J. 2018, 12, 2263–2277. [Google Scholar] [CrossRef] [PubMed]
- Knelman, J.E.; Schmidt, S.K.; Lynch, R.C.; Darcy, J.L.; Castle, S.C.; Cleveland, C.C.; Nemergut, D.R. Nutrient addition dramatically accelerates microbial community succession. PLoS ONE 2014, 9, e102609. [Google Scholar] [CrossRef]
Disclaimer/Publisher’s Note: The statements, opinions and data contained in all publications are solely those of the individual author(s) and contributor(s) and not of MDPI and/or the editor(s). MDPI and/or the editor(s) disclaim responsibility for any injury to people or property resulting from any ideas, methods, instructions or products referred to in the content. |
© 2023 by the authors. Licensee MDPI, Basel, Switzerland. This article is an open access article distributed under the terms and conditions of the Creative Commons Attribution (CC BY) license (https://creativecommons.org/licenses/by/4.0/).