The Epibiotic Microbiota of Wild Caribbean Sea Urchin Spines Is Species Specific
Abstract
1. Introduction
2. Materials and Methods
2.1. Study Site and Sample Collection
2.2. Sample Processing
2.3. Genomic DNA Extractions
2.4. 16S rRNA Gene Amplification, Sequencing, and QC Processing
2.5. Bioinformatic Analyses and Statistical Tests
2.6. Beta Diversity Analyses
2.7. Alpha Diversity, Taxonomic Barplots, and LEfSe Analysis
3. Results
3.1. General Description of Animal Samples
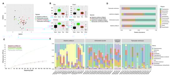
3.2. Comparisons of Epibiotic Microbiota between Sea Urchin Species
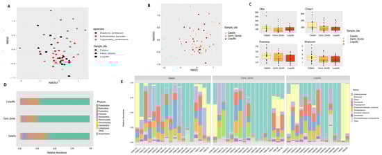
3.3. Comparison of the Microbiota between Reef and Seagrass Niches
3.4. Putative Biomarker Identification Using Linear Discriminant Analysis Effect Size (LEfSe)
3.5. Comparing Sea Urchin Microbiota among Geographical Locations
4. Discussion
5. Conclusions
Supplementary Materials
Author Contributions
Funding
Data Availability Statement
Conflicts of Interest
References
- Godoy-Vitorino, F.; Toledo-Hernandez, C. Reef-Building Corals as a Tool for Climate Change Research in the Genomics Era. In Marine Organisms as Model Systems in Biology and Medicine; Springer: Berlin/Heidelberg, Germany, 2018; pp. 529–546. [Google Scholar] [CrossRef]
- Hakim, J.A.; Schram, J.B.; Galloway, A.W.; Morrow, C.D.; Crowley, M.R.; Watts, S.A.; Bej, A.K. The purple sea urchin Strongylocentrotus purpuratus demonstrates a compartmentalization of gut bacterial microbiota, predictive functional attributes, and taxonomic co-occurrence. Microorganisms 2019, 7, 35. [Google Scholar] [CrossRef] [PubMed]
- Gajardo, K.; Rodiles, A.; Kortner, T.M.; Krogdahl, Å.; Bakke, A.M.; Merrifield, D.L.; Sørum, H. A high-resolution map of the gut microbiota in Atlantic salmon (Salmo salar): A basis for comparative gut microbial research. Sci. Rep. 2016, 6, 30893. [Google Scholar] [CrossRef] [PubMed]
- Rodríguez-Barreras, R.; Tosado-Rodríguez, E.L.; Godoy-Vitorino, F. Trophic niches reflect compositional differences in microbiota among Caribbean sea urchins. PeerJ 2021, 9, e12084. [Google Scholar] [CrossRef] [PubMed]
- Godoy-Vitorino, F.; Goldfarb, K.C.; Karaoz, U.; Leal, S.; Garcia-Amado, M.A.; Hugenholtz, P.; Dominguez-Bello, M.G. Comparative analyses of foregut and hindgut bacterial communities in hoatzins and cows. ISME J. 2012, 6, 531–541. [Google Scholar] [CrossRef] [PubMed]
- Hird, S.M.; Sánchez, C.; Carstens, B.C.; Brumfield, R.T. Comparative gut microbiota of 59 neotropical bird species. Front. Microbiol. 2015, 6, 1403. [Google Scholar] [CrossRef]
- Fricker, A.M.; Podlesny, D.; Fricke, W.F. What is new and relevant for sequencing-based microbiome research? A mini-review. J. Adv. Res. 2019, 19, 105–112. [Google Scholar] [CrossRef]
- Godoy-Vitorino, F.; Ruiz-Diaz, C.P.; Rivera-Seda, A.; Ramírez-Lugo, J.S.; Toledo-Hernández, C. The microbial biosphere of the coral Acropora cervicornis in Northeastern Puerto Rico. PeerJ 2017, 5, e3717. [Google Scholar] [CrossRef]
- Faddetta, T.; Ardizzone, F.; Faillaci, F.; Reina, C.; Palazzotto, E.; Strati, F.; Cavalieri, V. Composition and geographic variation of the bacterial microbiota associated with the coelomic fluid of the sea urchin Paracentrotus lividus. Sci. Rep. 2020, 10, 21443. [Google Scholar] [CrossRef]
- Zhang, X.; Li, X.; Lu, J.; Qiu, Q.; Chen, J.; Xiong, J. Quantifying the importance of external and internal sources to the gut microbiota in juvenile and adult shrimp. Aquaculture 2021, 531, 735910. [Google Scholar] [CrossRef]
- Colston, T.J.; Jackson, C.R. Microbiome evolution along divergent branches of the vertebrate tree of life: What is known and unknown. Mol. Ecol. 2016, 25, 3776–3800. [Google Scholar] [CrossRef]
- Bouslimani, A.; Porto, C.; Rath, C.M.; Wang, M.; Guo, Y.; Gonzalez, A.; Zhang, L. Molecular cartography of the human skin surface in 3D. Proc. Natl. Acad. Sci. USA 2015, 112, 2120–2129. [Google Scholar] [CrossRef] [PubMed]
- Divya, S.; Sriharsha, M.; Narotham, R.K.; Krupa, S.N.; Siva, T.R.K. Role of diet in dermatological conditions. J. Nutr. Food Sci. 2015, 5, 1–7. [Google Scholar]
- Li, J.; Rui, J.; Li, Y.; Tang, N.; Zhan, S.; Jiang, J.; Li, X. Ambient temperature alters body size and gut microbiota of Xenopus tropicalis. Sci. China Life Sci. 2020, 63, 915–925. [Google Scholar] [CrossRef]
- Tarnecki, A.M.; Levi, N.J.; Resley, M.; Main, K. Effect of copper sulfate on the external microbiota of adult common snook (Centropomus undecimalis). Anim. Microbiome 2021, 3, 21. [Google Scholar] [CrossRef] [PubMed]
- Grice, E.A.; Kong, H.H.; Renaud, G.; Young, A.C.; Bouffard, G.G.; Blakesley, R.W.; Segre, J.A. A diversity profile of the human skin microbiota. Genome Res. 2008, 18, 1043–1050. [Google Scholar] [CrossRef]
- Ross, A.A.; Hoffmann, A.R.; Neufeld, J.D. The skin microbiome of vertebrates. Microbiome 2019, 7, 79. [Google Scholar] [CrossRef]
- Skowron, K.; Bauza-Kaszewska, J.; Kraszewska, Z.; Wiktorczyk-Kapischke, N.; Grudlewska-Buda, K.; Kwiecińska-Piróg, J.; Gospodarek-Komkowska, E. Human Skin Microbiome: Impact of Intrinsic and Extrinsic Factors on Skin Microbiota. Microorganisms 2021, 9, 543. [Google Scholar] [CrossRef]
- Larsen, A.M.; Bullard, S.A.; Womble, M.; Arias, C.R. Community structure of skin microbiome of gulf killifish, Fundulus grandis, is driven by seasonality and not exposure to oiled sediments in a Louisiana salt marsh. Microb. Ecol. 2015, 70, 534–544. [Google Scholar] [CrossRef]
- Chiarello, M.; August, J.C.; Bettarel, Y.; Bouvier, C.; Claverie, T.; Graham, N.A.; Villéger, S. Skin microbiome of coral reef fish is highly variable and driven by host phylogeny and diet. Microbiome 2018, 6, 147. [Google Scholar] [CrossRef]
- Jackson, E.W.; Pepe-Ranney, C.; Debenport, S.J.; Buckley, D.H.; Hewson, I. The microbial landscape of sea stars and the anatomical and interspecies variability of their microbiome. Front. Microbiol. 2018, 9, 1829. [Google Scholar] [CrossRef]
- Hendler, G.; Miller, J.E.; Pawson, D.L.; Kier, P.M. Sea Stars, Sea Urchins, and Allies: Echinoderms of Florida and the Caribbean; Smithsonian Institution Press: Washington, DC, USA, 1995; 390p, ISBN 1-56098-450-3. [Google Scholar]
- Gökoğlu, N. Shellfish Processing and Preservation; Springer: Cham, Switzerland, 2021; pp. 251–280. [Google Scholar] [CrossRef]
- Rodríguez-Barreras, R.; Sabat, A.M.; Calzada-Marrero, J.R. The new list of shallow water echinoids (Echinodermata: Echinoidea) for Puerto Rico. Mar. Biodivers. Rec. 2013, 6, e49. [Google Scholar] [CrossRef]
- Williams, S.M.; Benavides-Serrato, M.; García-Arrarás, J.E.; Hernández-Delgado, E.A.; Rodríguez-Barreras, R. Review of echinoderm research in Puerto Rico, with the focus on biological and ecological aspects. In Echinoderm Research and Diversity in Latin America; Springer: Berlin/Heidelberg, Germany, 2013; pp. 437–469. [Google Scholar] [CrossRef]
- Fonseca, P.; Abrantes, F.; Aguilar, R.; Campos, A.; Cunha, M.; Ferreira, D.; Fonseca, T.P.; García, S.; Henriques, V.; Machado, M.; et al. A deep-water crinoid Leptometra celtica bed off the Portuguese south coast. Mar. Biodivers 2014, 44, 223–228. [Google Scholar] [CrossRef]
- Shiell, G.; Knott, B. Aggregations and temporal changes in the activity and bioturbation contribution of the sea cucumber Holothuria whitmaei (Echinodermata: Holothuroidea). Mar. Ecol. Prog. Ser. 2012, 415, 127–139. [Google Scholar] [CrossRef]
- Mironov, A.N.; Minin, K.V.; Dilman, A.B. Abyssal echinoid and asteroid fauna of the North Pacific. Deep Sea Res. II Top. Stud. Oceanogr. 2014, 111, 357–375. [Google Scholar] [CrossRef]
- Guarnieri, G.; Bevilacqua, S.; Figueras, N.; Tamburello, L.; Fraschetti, S. Large-scale sea urchin culling drives the reduction of subtidal barren grounds in the Mediterranean Sea. Front. Mar. Sci. 2020, 7, 519. [Google Scholar] [CrossRef]
- Weitzman, B.; Konar, B. Biological correlates of sea urchin recruitment in kelp forest and urchin barren habitats. Mar. Ecol. Prog. Ser. 2021, 663, 115–125. [Google Scholar] [CrossRef]
- Gonzalez-Irusta, J.M.; Punzon, A.; Serrano, A. Environmental and fisheries effects on Gracilechinus acutus (Echinodermata: Echinoidea) distribution: Is it a suitable bioindicator of trawling disturbance? ICES J. Mar. Sci. 2012, 69, 1457–1465. [Google Scholar] [CrossRef]
- Brothers, C.J.; Van der Pol, W.J.; Morrow, C.D.; Hakim, J.A.; Koo, H.; McClintock, J.B. Ocean warming alters predicted microbiome functionality in a common sea urchin. Proc. R. Soc. B Biol. Sci. 2018, 285, 20180340. [Google Scholar] [CrossRef]
- Darius, H.T.; Roué, M.; Sibat, M.; Viallon, J.; Gatti, C.M.; Vandersea, M.W.; Tester, P.A.; Litaker, R.W.; Amzil, Z.; Hess, P.; et al. Toxicological investigations on the sea urchin Tripneustes gratilla (Toxopneustidae, Echinoid) from Anaho Bay (Nuku Hiva, French Polynesia): Evidence for the presence of pacific ciguatoxins. Mar. Drugs 2018, 16, 122. [Google Scholar] [CrossRef]
- Cabanillas-Teran, N.; Hernandez-Arana, H.A.; Ruiz-Zarate, M.A.; Vega-Zepeda, A.; Sanchez-Gonzalez, A. Sargassum blooms in the Caribbean alter the trophic structure of the sea urchin Diadema antillarum. PeerJ 2019, 7, e7589. [Google Scholar] [CrossRef]
- Bodmer, M.D.V.; Wheeler, P.M.; Anand, P.; Cameron, S.E.; Hintikka, S.; Cai, W.; Borcsok, A.O.; Exton, D.A. The ecological importance of habitat complexity to the Caribbean coral reef herbivore Diadema antillarum: Three lines of evidence. Sci. Rep. 2021, 11, 9382. [Google Scholar] [CrossRef] [PubMed]
- Rodríguez-Barreras, R.; Cuevas, E.; Cabanillas-Terán, N.; Branoff, B. Understanding trophic relationships among Caribbean sea urchins. Rev. Biol. Trop. 2016, 64, 837–848. [Google Scholar] [CrossRef] [PubMed]
- Maciá, S.; Robinson, M.P. Habitat-dependent growth in a Caribbean sea urchin Tripneustes ventricosus: The importance of food type. Helgol. Mar. Res. 2008, 62, 303–308. [Google Scholar] [CrossRef]
- Moses, C.S.; Bonem, R.M. Recent population dynamics of Diadema antillarum and Tripneustes ventricosus along the north coast of Jamaica, WI. Bull. Mar. Sci. 2001, 68, 327–336. [Google Scholar]
- Cogen, A.L.; Nizet, V.; Gallo, R.L. Skin microbiota: A source of disease or defence? Br. J. Dermatol. 2008, 158, 442–455. [Google Scholar] [CrossRef]
- Lessios, H.A. The Great Diadema antillarum die-off: 30 year later. Annu. Rev. Mar. Sci 2015, 8, 267–283. [Google Scholar] [CrossRef]
- Myhre, S.; Acevedo-Gutierrez, A. Recovery of sea urchin Diadema antillarum populations is correlated to increased coral and reduced macroalgal cover. Mar. Ecol. Prog. Ser. 2007, 329, 205–210. [Google Scholar] [CrossRef]
- Response Network, AGRRA 2022. Available online: https://www.agrra.org/sea-urchin-die-off/ (accessed on 5 December 2022).
- Gomez, D.; Sunyer, J.O.; Salinas, I. The mucosal immune system of fish: The evolution of tolerating commensals while fighting pathogens. Fish Shellfish Immunol. 2013, 35, 1729–1739. [Google Scholar] [CrossRef]
- Moeller, A.H.; Sanders, J.G. Roles of the gut microbiota in the adaptive evolution of mammalian species. Philos. Trans. R. Soc. B 2020, 375, 20190597. [Google Scholar] [CrossRef]
- Becker, P.; Gillan, D.; Lanterbecq, D.; Jangoux, M.; Rasolofonirina, R.; Rakotovao, J.; Eeckhaut, I. The skin ulceration disease in cultivated juveniles of Holothuria scabra (Holothuroidea, Echinodermata). Aquaculture 2004, 242, 13–30. [Google Scholar] [CrossRef]
- Belkaid, Y.; Segre, J.A. Dialogue between skin microbiota and immunity. Science 2014, 346, 954–959. [Google Scholar] [CrossRef] [PubMed]
- Nakagawa, S.; Saito, H.; Tame, A.; Hirai, M.; Yamaguchi, H.; Sunata, T.; Takaki, Y. Microbiota in the coelomic fluid of two common coastal starfish species and characterization of an abundant Helicobacter-related taxon. Sci. Rep. 2017, 7, 8764. [Google Scholar] [CrossRef] [PubMed]
- Pagán-Jiménez, M.; Ruiz-Calderón, J.F.; Dominguez-Bello, M.G.; García-Arrarás, J.E. Characterization of the intestinal microbiota of the sea cucumber Holothuria glaberrima. PLoS ONE 2019, 14, e0208011. [Google Scholar] [CrossRef] [PubMed]
- Arafa, S.; Sadok, S.; Abed, A.E. Assessment of magnesium chloride as an anaesthetic for adult sea urchins (Paracentrotus lividus): Incidence on mortality and spawning. Aquac. Res. 2007, 38, 1673–1678. [Google Scholar] [CrossRef]
- Caporaso, J.G.; Lauber, C.L.; Walters, W.A.; Berg-Lyons, D.; Huntley, J.; Fierer, N.; Knight, R. Ultra-high-throughput microbial community analysis on the Illumina HiSeq and MiSeq platforms. ISME J. 2012, 6, 1621–1624. [Google Scholar] [CrossRef]
- Abarca, J.G.; Zuniga, I.; Ortiz-Morales, G.; Lugo, A.; Viquez-Cervilla, M.; Rodriguez-Hernandez, N.; Godoy-Vitorino, F. Characterization of the skin microbiota of the cane toad Rhinella cf. marina in Puerto Rico and Costa Rica. Front. Microbiol. 2018, 8, 2624. [Google Scholar] [CrossRef]
- Gonzalez, A.; Navas-Molina, J.A.; Kosciolek, T.; McDonald, D.; Vazquez-Baeza, Y.; Ackermann, G.; Knight, R. Qiita: Rapid, web-enabled microbiome meta-analysis. Nat. Methods 2018, 15, 796–798. [Google Scholar] [CrossRef]
- Pruesse, E.; Quast, C.; Knittel, K.; Fuchs, B.M.; Ludwig, W.; Peplies, J.; Glöckner, F.O. SILVA: A comprehensive online resource for quality checked and aligned ribosomal RNA sequence data compatible with ARB. Nucleic Acids Res. 2007, 35, 7188–7196. [Google Scholar] [CrossRef]
- Bolyen, E.; Rideout, J.R.; Dillon, M.R.; Bokulich, N.A.; Abnet, C.C.; Al-Ghalith, G.A.; Caporaso, J.G. Reproducible, interactive, scalable and extensible microbiome data science using QIIME 2. Nat. Biotechnol. 2019, 37, 852–857. [Google Scholar] [CrossRef]
- Caporaso, J.G.; Kuczynski, J.; Stombaugh, J.; Bittinger, K.; Bushman, F.D.; Costello, E.K.; Knight, R. QIIME allows analysis of high-throughput community sequencing data. Nat. Methods 2010, 7, 335–336. [Google Scholar] [CrossRef]
- Anderson, M.J. Permutation tests for univariate or multivariate analysis of variance and regression. Can. J. Fish. Aquat. Sci. 2001, 58, 626–639. [Google Scholar] [CrossRef]
- Kuczynski, J.; Stombaugh, J.; Walters, W.A.; González, A.; Caporaso, J.G.; Knight, R. Using QIIME to analyze 16S rRNA gene sequences from microbial communities. Curr. Protoc. Microbiol. 2012, 27, 1E.5.1–1E.5.20. [Google Scholar] [CrossRef] [PubMed]
- Chao, A.; Chiu, C.H. Species Richness: Estimation and Comparison. In Wiley StatsRef: Statistics Reference Online; Balakrishnan, N., Colton, T., Everitt, B., Piegorsch, W., Ruggeri, F., Teugels, J., Eds.; John Wiley & Sons: Hoboken, NJ, USA, 2016. [Google Scholar] [CrossRef]
- Ortiz-Burgos, S. Shannon-Weaver Diversity Index. In Encyclopedia of Estuaries; Encyclopedia of Earth Sciences Series; Kennish, M.J., Ed.; Springer: Dordrecht, The Netherlands, 2016. [Google Scholar] [CrossRef]
- McMurdie, P.J.; Holmes, S. Phyloseq: An R Package for Reproducible Interactive Analysis and Graphics of Microbiome Census Data. PLoS ONE 2013, 8, e61217. [Google Scholar] [CrossRef]
- Hadley, W. Ggplot2; Springer Science+Business Media, LLC: New York, NY, USA, 2016. [Google Scholar]
- Pielou, E.C. The measurement of diversity in different types of biological collections. J. Theor. Biol. 2016, 13, 131–144. [Google Scholar] [CrossRef]
- Team, R.C. R: A Language and Environment for Statistical Computing; R Foundation for Statistical Computing: Vienna, Austria, 2020; Available online: https://www.r-project.org/ (accessed on 10 July 2022).
- Heberle, H.; Meirelles, G.V.; da Silva, F.R.; Telles, G.P.; Minghim, R. InteractiVenn: A web-based tool for the analysis of sets through Venn diagrams. BMC Bioinform. 2015, 16, 169. [Google Scholar] [CrossRef] [PubMed]
- Zackular, J.P.; Baxter, N.T.; Iverson, K.D.; Sadler, W.D.; Petrosino, J.F.; Chen, G.Y.; Schloss, P.D. The gut microbiome modulates colon tumorigenesis. MBio 4 2013, 6, e00692-13. [Google Scholar] [CrossRef]
- Bordenstein, S.R.; Theis, K.R. Host biology in light of the microbiome: Ten principles of holobionts and hologenomes. PLoS Biol. 2015, 13, e1002226. [Google Scholar] [CrossRef]
- Rogers, A.; Lorenzen, K. Does slow and viable recovery of Diadema antillarum on Caribbean Fore-Reefs reflect density-dependent habitat selection? Front. Mar. Sci. 2016, 3, 63. [Google Scholar] [CrossRef]
- Thayer, G.W.; Bjorndal, K.A.; Ogden, J.C.; Williams, S.L.; Zieman, J.C. Role of larger herbivores in seagrass communities. Estuaries 1984, 7, 351–376. [Google Scholar] [CrossRef]
- Yang, S.-H.; Chiang, P.-W.; Hsu, T.-C.; Kao, S.-J.; Tang, S.-L. Bacterial Community Associated with Organs of Shallow Hydrothermal Vent Crab Xenograpsus testudinatus near Kuishan Island, Taiwan. PLoS ONE 2016, 11, e0150597. [Google Scholar] [CrossRef]
- Haley, M.P.; Solandt, J.L. Population fluctuations of the sea urchins Diadema antillarum and Tripneustes ventricosus at Discovery Bay, Jamaica: A case of biological succession? Caribb. J. Sci. 2001, 37, 239–245. [Google Scholar]
- Beddingfield, S.D.; McClintock, J.B. Demographic characteristics of Lytechinus variegatus (Echinoidea: Echinodermata) from three habitats in a North Florida Bay, Gulf of Mexico. Mar. Ecol. 2000, 21, 17–40. [Google Scholar] [CrossRef]
- Neave, M.J.; Michell, C.T.; Apprill, A.; Voolstra, C.R. Endozoicomonas genomes reveal functional adaptation and plasticity in bacterial strains symbiotically associated with diverse marine hosts. Sci. Rep. 2017, 7, 40579. [Google Scholar] [CrossRef] [PubMed]
- Neave, M.J.; Michell, C.T.; Apprill, A.; Voolstra, C.R. Whole-Genome Sequences of Three Symbiotic Endozoicomonas Strains. Genome Announc. 2014, 2, e00802-14. [Google Scholar] [CrossRef]
- Ding, J.Y.; Shiu, J.H.; Chen, W.M.; Chiang, Y.R.; Tang, S.L. Genomic Insight into the Host–Endosymbiont Relationship of Endozoicomonas montiporae CL-33T with its Coral Host. Front. Microbiol. 2016, 7, 251. [Google Scholar] [CrossRef] [PubMed]
- Kurahashi, M.; Yokota, A. Endozoicomonas elysicola gen. nov., sp. nov., a γ-proteobacterium isolated from the sea slug Elysia ornata. Syst. Appl. Microbiol. 2007, 30, 202–206. [Google Scholar] [CrossRef]
- Tandon, K.; Lu, C.Y.; Chiang, P.W.; Wada, N.; Yang, S.H.; Chan, Y.F.; Tang, S.L. Comparative genomics: Dominant coral-bacterium Endozoicomonas acroporae metabolizes dimethylsulfoniopropionate (DMSP). ISME J. 2020, 14, 1290–1303. [Google Scholar] [CrossRef]
- Bartz, J.O.; Blom, J.; Busse, H.J.; Mvie, J.B.; Hardt, M.; Schubert, P.; Glaeser, S.P. Parendozoicomonas haliclonae gen. nov. sp. nov. isolated from a marine sponge of the genus Haliclona and description of the family Endozoicomonadaceae fam. nov. comprising the genera Endozoicomonas, Parendozoicomonas, and Kistimonas. Syst. Appl. Microbiol. 2018, 41, 73–84. [Google Scholar] [CrossRef]
- Camp, E.F.; Suggett, D.J.; Pogoreutz, C.; Nitschke, M.R.; Houlbreque, F.; Hume, B.C.; Voolstra, C.R. Corals exhibit distinct patterns of microbial reorganisation to thrive in an extreme inshore environment. Coral Reefs 2020, 39, 701–716. [Google Scholar] [CrossRef]
- Lee, J.; Shin, N.R.; Lee, H.W.; Roh, S.W.; Kim, M.S.; Kim, Y.O.; Bae, J.W. Kistimonas scapharcae sp. nov., isolated from a dead ark clam (Scapharca broughtonii), and emended description of the genus Kistimonas. Int. J. Syst. Evol. Microbiol. 2012, 62 Pt 12, 2865–2869. [Google Scholar] [CrossRef]
- Neave, M.J.; Apprill, A.; Ferrier-Pagès, C.; Voolstra, C.R. Diversity and function of prevalent symbiotic marine bacteria in the genus Endozoicomonas. Appl. Microbiol. Biotechnol. 2016, 100, 8315–8324. [Google Scholar] [CrossRef] [PubMed]
- Morrow, K.M.; Bourne, D.G.; Humphrey, C.B.; Emmanuelle, S.; Laffy, P.; Zaneveld, J.; Uthicke, S.; Fabricius, K.E.; Webster, N.S. Natural volcanic CO2 seeps reveal future trajectories for host-microbial associations in corals and sponges. ISME J. 2015, 9, 894–908. [Google Scholar] [CrossRef] [PubMed]
- Ellis, J.C.; Thomas, M.S.; Lawson, P.A.; Patel, N.B.; Faircloth, W.; Hayes, S.E.; Linton, E.E.; Norden, D.M.; Severenchuk, I.S.; West, C.H.; et al. Kistimonas alittae sp. nov., a gamma proteobacterium isolated from the marine annelid Alitta succinea. Int. J. Syst. Evol. Microbiol. 2019, 69, 235–410. [Google Scholar] [CrossRef]
- Holmes, D.E.; Nevin, K.P.; Woodard, T.L.; Peacock, A.D.; Lovley, D.R. Prolixibacter bellariivorans gen. nov., sp. nov., a sugar-fermenting, psychrotolerant anaerobe of the phylum Bacteroidetes, isolated from a marine-sediment fuel cell. Int J Syst Evol Microbiol. 2007, 57 Pt 4, 701–707. [Google Scholar] [CrossRef]
- Schink, B.; Pfennig, N. Propionigenium modestum Gen. Nov. Sp. Nov. a New Strictly Anaerobic, Nonsporing Bacterium Growing on Succinate. Arch. Microbiol. 1982, 133, 209–216. [Google Scholar] [CrossRef]
- Hilpert, W.; Schink, B.; Dimroth, P. Life by a new decarboxylation-dependent energy conservation mechanism with Na+ as coupling ion. EMBO J. 1984, 3, 1655–1670. [Google Scholar] [CrossRef]
- Moreno-Letelier, A.; Olmedo, G.; Eguiarte, L.E.; Martinez-Castilla, L.; Souza, V. Parallel evolution and horizontal gene transfer of the pst operon in Firmicutes from oligotrophic environments. Int. J. Evol. Biol. 2011, 2011, 781642. [Google Scholar] [CrossRef] [PubMed]
- Wada, N.; Yuasa, H.; Kajitani, R.; Gotoh, Y.; Ogura, Y.; Yoshimura, D.; Toyoda, A.; Tang, S.L.; Higashimura, Y.; Sweatman, H.; et al. A ubiquitous subcuticular bacterial symbiont of a coral predator, the crown-of-thorns starfish, in the Indo-Pacific. Microbiome 2020, 8, 123. [Google Scholar] [CrossRef]
- Burge, C.A.; Mark, E.C.; Friedman, C.S.; Froelich, B.; Hershberger, P.K.; Hofmann, E.E.; Harvell, C.D. Climate change influences on marine infectious diseases: Implications for management and society. Annu. Rev. Mar. Sci. 2014, 6, 249–277. [Google Scholar] [CrossRef]
- Suarez, J.D.U.; Wong, J.C.Y.; Lui, G.; Dumont, C.P.; Qiu, J.W.; Ganmanee, M. Seasonal growth of the purple sea urchin Heliocidaris crassispina revealed by sequential fluorochrome tagging. Zool. Stud. 2021, 60, e38. [Google Scholar] [CrossRef]





| Site/Species | Sample Size | Σ Reads | Σ OTU’s |
|---|---|---|---|
| Cataño | |||
| Diadema antillarum | 6 | 168,753 | 1332 |
| Echinometra lucunter | 6 | 243,333 | 2645 |
| Lytechinus variegatus | 3 | 10,116 | 844 |
| Tripneustes ventricosus | 6 | 210,389 | 2369 |
| Total | 21 | 632,591 | 7190 |
| Cerro Gordo | |||
| Diadema antillarum | 6 | 133,216 | 1640 |
| Echinometra lucunter | 6 | 159,781 | 1443 |
| Lytechinus variegatus | 1 | 1,421 | 197 |
| Tripneustes ventricosus | 6 | 105,271 | 1230 |
| Total | 19 | 399,689 | 4510 |
| Luquillo | |||
| Diadema antillarum | 6 | 61,529 | 1096 |
| Echinometra lucunter | 5 | 128,920 | 1565 |
| Tripneustes ventricosus | 6 | 135,881 | 1113 |
| Total | 17 | 326,330 | 3774 |
| Grand Total | 57 | 1,380,601 | 15,474 |
| Species | Sample Size | Σ Reads | Σ OTU’s |
|---|---|---|---|
| Diadema antillarum | 18 | 20,194.33 ± 18,481.94 | 226 ± 147.929236 |
| Echinometra lucunter | 17 | 31,296.12 ± 25,474.61 | 332.53 ± 180.55 |
| Tripneustes ventricosus | 18 | 25,085.61 ± 19,937.05 | 261.78 ± 194.87 |
| Lytechinus variegatus | 4 | 2884.25 ± 2241.36 | 260.25 ± 56.08 |
| Grand Total | 57 | 23,835.26 ± 21,063.80 | 271.47 ± 173.27 |
Disclaimer/Publisher’s Note: The statements, opinions and data contained in all publications are solely those of the individual author(s) and contributor(s) and not of MDPI and/or the editor(s). MDPI and/or the editor(s) disclaim responsibility for any injury to people or property resulting from any ideas, methods, instructions or products referred to in the content. |
© 2023 by the authors. Licensee MDPI, Basel, Switzerland. This article is an open access article distributed under the terms and conditions of the Creative Commons Attribution (CC BY) license (https://creativecommons.org/licenses/by/4.0/).
Share and Cite
Rodríguez-Barreras, R.; Dominicci-Maura, A.; Tosado-Rodríguez, E.L.; Godoy-Vitorino, F. The Epibiotic Microbiota of Wild Caribbean Sea Urchin Spines Is Species Specific. Microorganisms 2023, 11, 391. https://doi.org/10.3390/microorganisms11020391
Rodríguez-Barreras R, Dominicci-Maura A, Tosado-Rodríguez EL, Godoy-Vitorino F. The Epibiotic Microbiota of Wild Caribbean Sea Urchin Spines Is Species Specific. Microorganisms. 2023; 11(2):391. https://doi.org/10.3390/microorganisms11020391
Chicago/Turabian StyleRodríguez-Barreras, Ruber, Anelisse Dominicci-Maura, Eduardo L. Tosado-Rodríguez, and Filipa Godoy-Vitorino. 2023. "The Epibiotic Microbiota of Wild Caribbean Sea Urchin Spines Is Species Specific" Microorganisms 11, no. 2: 391. https://doi.org/10.3390/microorganisms11020391
APA StyleRodríguez-Barreras, R., Dominicci-Maura, A., Tosado-Rodríguez, E. L., & Godoy-Vitorino, F. (2023). The Epibiotic Microbiota of Wild Caribbean Sea Urchin Spines Is Species Specific. Microorganisms, 11(2), 391. https://doi.org/10.3390/microorganisms11020391

