Supplementation of Weizmannia coagulans BC2000 and Ellagic Acid Inhibits High-Fat-Induced Hypercholesterolemia by Promoting Liver Primary Bile Acid Biosynthesis and Intestinal Cholesterol Excretion in Mice
Abstract
1. Introduction
2. Materials and Methods
2.1. Reagent
2.2. Diets and Animals
2.3. Biochemical Analyses
2.4. Visceral Organ Indices
2.5. Analysis of EA and Urolithins by UPLC-ESI-QTOF-MS/MS
2.6. 16S rRNA Sequencing of Microbiota in the Cecum Content
2.7. Determination of Cecum SCFAs
2.8. Plasma Metabolomics by UPLC-QTOF-MS
2.9. RNA Sequencing and Gene Set Enrichment Analysis
2.10. Statistical Analysis
3. Results
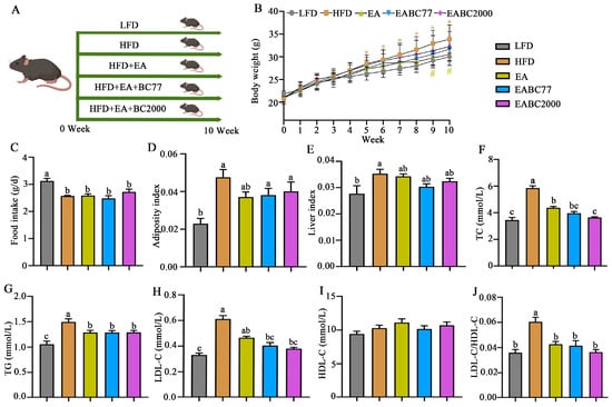
3.1. Joint Consumption of W. coagulans BC2000 and EA for the Prevention of Abnormal Lipid Metabolism in Mice Fed an HFD
3.2. W. coagulans Promotes the Transformation of EA into Urolithin in the Liver of Mice
3.3. Joint Consumption of W. coagulans BC2000 and EA to Reshape the Cecum Microbiota in Mice
3.4. Joint Consumption of W. coagulans BC2000 and EA Does Not Regulate the Metabolism of SCFAs in Mice
3.5. Joint Consumption of W. coagulans BC2000 and EA Alters Plasma Metabolites in Mice
3.6. Joint Consumption of W. coagulans BC2000 and EA Promotes Hepatic BA Biosynthesis and Cholesterol Excretion in Mice
3.7. Gut Microbiota Is Correlated with Indicators Related to Lipid Metabolism
4. Discussion
5. Conclusions
Supplementary Materials
Author Contributions
Funding
Data Availability Statement
Conflicts of Interest
References
- Bialonska, D.; Kasimsetty, S.G.; Schrader, K.K.; Ferreira, D. The Effect of Pomegranate (Punica granatum L.) Byproducts and Ellagitannins on the Growth of Human Gut Bacteria. J. Agric. Food Chem. 2009, 57, 8344–8349. [Google Scholar] [CrossRef]
- Xu, Q.; Li, S.; Tang, W.; Yan, J.; Wei, X.; Zhou, M.; Diao, H. The Effect of Ellagic Acid on Hepatic Lipid Metabolism and Antioxidant Activity in Mice. Front. Physiol. 2021, 12, 751501. [Google Scholar] [CrossRef]
- Liu, R.; Li, J.; Cheng, Y.; Huo, T.; Xue, J.; Liu, Y.; Liu, J.; Chen, X. Effects of Ellagic Acid-Rich Extract of Pomegranates Peel on Regulation of Cholesterol Metabolism and Its Molecular Mechanism in Hamsters. Food Funct. 2015, 6, 780–787. [Google Scholar] [CrossRef] [PubMed]
- Zhang, M.; Cui, S.; Mao, B.; Zhang, Q.; Zhao, J.; Zhang, H.; Tang, X.; Chen, W. Ellagic Acid and Intestinal Microflora Metabolite Urolithin A: A Review on Its Sources, Metabolic Distribution, Health Benefits, and Biotransformation. Crit. Rev. Food Sci. Nutr. 2022, 1–23. [Google Scholar] [CrossRef]
- Yang, J.; Guo, Y.; Henning, S.M.; Chan, B.; Long, J.; Zhong, J.; Acin-Perez, R.; Petcherski, A.; Shirihai, O.; Heber, D.; et al. Ellagic Acid and Its Microbial Metabolite Urolithin A Alleviate Diet-Induced Insulin Resistance in Mice. Mol. Nutr. Food Res. 2020, 64, e2000091. [Google Scholar] [CrossRef] [PubMed]
- García-Villalba, R.; Tomás-Barberán, F.A.; Iglesias-Aguirre, C.E.; Giménez-Bastida, J.A.; González-Sarrías, A.; Selma, M.V.; Espín, J.C. Ellagitannins, Urolithins, and Neuroprotection: Human Evidence and the Possible Link to the Gut Microbiota. Mol. Asp. Med. 2022, 89, 101109. [Google Scholar] [CrossRef]
- Selma, M.V.; Beltrán, D.; Luna, M.C.; Romo-Vaquero, M.; García-Villalba, R.; Mira, A.; Espín, J.C.; Tomás-Barberán, F.A. Isolation of Human Intestinal Bacteria Capable of Producing the Bioactive Metabolite Isourolithin A from Ellagic Acid. Front. Microbiol. 2017, 8, 1521. [Google Scholar] [CrossRef]
- Tomás-Barberán, F.A.; García-Villalba, R.; González-Sarrías, A.; Selma, M.V.; Espín, J.C. Ellagic Acid Metabolism by Human Gut Microbiota: Consistent Observation of Three Urolithin Phenotypes in Intervention Trials, Independent of Food Source, Age, and Health Status. J. Agric. Food Chem. 2014, 62, 6535–6538. [Google Scholar] [CrossRef] [PubMed]
- Milenkovic, D.; Morand, C.; Cassidy, A.; Konic-Ristic, A.; Tomás-Barberán, F.; Ordovas, J.M.; Kroon, P.; De Caterina, R.; Rodriguez-Mateos, A. Interindividual Variability in Biomarkers of Cardiometabolic Health after Consumption of Major Plant-Food Bioactive Compounds and the Determinants Involved. Adv. Nutr. 2017, 8, 558–570. [Google Scholar] [CrossRef]
- Redan, B.W.; Buhman, K.K.; Novotny, J.A.; Ferruzzi, M.G. Altered Transport and Metabolism of Phenolic Compounds in Obesity and Diabetes: Implications for Functional Food Development and Assessment. Adv. Nutr. 2016, 7, 1090–1104. [Google Scholar] [CrossRef] [PubMed]
- Vita, A.A.; McClure, R.; Farris, Y.; Danczak, R.; Gundersen, A.; Zwickey, H.; Bradley, R. Associations between Frequency of Culinary Herb Use and Gut Microbiota. Nutrients 2022, 14, 1981. [Google Scholar] [CrossRef]
- Chen, P.; Yan, L.; Wu, Z.; Li, S.; Bai, Z.; Yan, X.; Wang, N.; Liang, N.; Li, H. A Microbial Transformation Using Bacillus subtilis B7-S to Produce Natural Vanillin from Ferulic Acid. Sci. Rep. 2016, 6, 20400. [Google Scholar] [CrossRef]
- Martinez-Blanch, J.F.; Ramón, D.; Beltrán, D.; Romo-Vaquero, M.; García-Villalba, R.; Espín, J.C.; Tomás-Barberán, F.A.; Codoñer, F.M.; Selma, M.V. Complete Genome Sequence of the New Urolithin-Producing Bacterium Gordonibacter urolithinfaciens DSM 27213(T). Genome Announc. 2017, 5, e01120-17. [Google Scholar] [CrossRef]
- Beltrán, D.; Romo-Vaquero, M.; Espín, J.C.; Tomás-Barberán, F.A.; Selma, M.V. Ellagibacter isourolithinifaciens Gen. Nov., Sp. Nov., a New Member of the Family Eggerthellaceae, Isolated from Human Gut. Int. J. Syst. Evol. Microbiol. 2018, 68, 1707–1712. [Google Scholar] [CrossRef]
- Tripathi, M.K.; Giri, S.K. Probiotic Functional Foods: Survival of Probiotics during Processing and Storage. J. Funct. Foods 2014, 9, 225–241. [Google Scholar] [CrossRef]
- Jin, L.; Dang, H.; Wu, J.; Yuan, L.; Chen, X.; Yao, J. Weizmannia Coagulans BC2000 Plus Ellagic Acid Inhibits High-Fat-Induced Insulin Resistance by Remodeling the Gut Microbiota and Activating the Hepatic Autophagy Pathway in Mice. Nutrients 2022, 14. [Google Scholar] [CrossRef]
- Ryu, D.; Mouchiroud, L.; Andreux, P.A.; Katsyuba, E.; Moullan, N.; Nicolet-Dit-Félix, A.A.; Williams, E.G.; Jha, P.; Lo Sasso, G.; Huzard, D.; et al. Urolithin A Induces Mitophagy and Prolongs Lifespan in C. Elegans and Increases Muscle Function in Rodents. Nat. Med. 2016, 22, 879–888. [Google Scholar] [CrossRef]
- Kang, I.; Kim, Y.; Tomás-Barberán, F.A.; Espín, J.C.; Chung, S. Urolithin A, C, and D, but Not Iso-Urolithin A and Urolithin B, Attenuate Triglyceride Accumulation in Human Cultures of Adipocytes and Hepatocytes. Mol. Nutr. Food Res. 2016, 60, 1129–1138. [Google Scholar] [CrossRef]
- Ding, Y.; Zhang, B.; Zhou, K.; Chen, M.; Wang, M.; Jia, Y.; Song, Y.; Li, Y.; Wen, A. Dietary Ellagic Acid Improves Oxidant-Induced Endothelial Dysfunction and Atherosclerosis: Role of Nrf2 Activation. Int. J. Cardiol. 2014, 175, 508–514. [Google Scholar] [CrossRef]
- Lin, M.-C.; Yin, M.-C. Preventive Effects of Ellagic Acid against Doxorubicin-Induced Cardio-Toxicity in Mice. Cardiovasc. Toxicol. 2013, 13, 185–193. [Google Scholar] [CrossRef]
- Yang, M.; Zheng, J.; Zong, X.; Yang, X.; Zhang, Y.; Man, C.; Jiang, Y. Preventive Effect and Molecular Mechanism of Lactobacillus rhamnosus JL1 on Food-Borne Obesity in Mice. Nutrients 2021, 13, 3989. [Google Scholar] [CrossRef]
- Nuñez-Sánchez, M.A.; García-Villalba, R.; Monedero-Saiz, T.; García-Talavera, N.V.; Gómez-Sánchez, M.B.; Sánchez-Álvarez, C.; García-Albert, A.M.; Rodríguez-Gil, F.J.; Ruiz-Marín, M.; Pastor-Quirante, F.A.; et al. Targeted Metabolic Profiling of Pomegranate Polyphenols and Urolithins in Plasma, Urine and Colon Tissues from Colorectal Cancer Patients. Mol. Nutr. Food Res. 2014, 58, 1199–1211. [Google Scholar] [CrossRef]
- Münzker, J.; Haase, N.; Till, A.; Sucher, R.; Haange, S.-B.; Nemetschke, L.; Gnad, T.; Jäger, E.; Chen, J.; Riede, S.J.; et al. Functional Changes of the Gastric Bypass Microbiota Reactivate Thermogenic Adipose Tissue and Systemic Glucose Control via Intestinal FXR-TGR5 Crosstalk in Diet-Induced Obesity. Microbiome 2022, 10, 96. [Google Scholar] [CrossRef]
- Espín, J.C.; González-Barrio, R.; Cerdá, B.; López-Bote, C.; Rey, A.I.; Tomás-Barberán, F.A. Iberian Pig as a Model to Clarify Obscure Points in the Bioavailability and Metabolism of Ellagitannins in Humans. J. Agric. Food Chem. 2007, 55, 10476–10485. [Google Scholar] [CrossRef]
- Qi, C.; Ding, M.; Li, S.; Zhou, Q.; Li, D.; Yu, R.; Sun, J. Sex-Dependent Modulation of Immune Development in Mice by Secretory IgA-Coated Lactobacillus reuteri Isolated from Breast Milk. J. Dairy Sci. 2021, 104, 3863–3875. [Google Scholar] [CrossRef]
- Liu, Y.-X.; Qin, Y.; Chen, T.; Lu, M.; Qian, X.; Guo, X.; Bai, Y. A Practical Guide to Amplicon and Metagenomic Analysis of Microbiome Data. Protein Cell 2021, 12, 315–330. [Google Scholar] [CrossRef]
- Hoffman, C.; Siddiqui, N.Y.; Fields, I.; Gregory, W.T.; Simon, H.M.; Mooney, M.A.; Wolfe, A.J.; Karstens, L. Species-Level Resolution of Female Bladder Microbiota from 16S RRNA Amplicon Sequencing. Msystems 2021, 6, e00518-21. [Google Scholar] [CrossRef]
- Zhao, Y.; Qi, C.; Li, X.; Lu, M.; Zhang, H.; Zhou, J.; Dang, H.; Chen, J.; Li, S.; Sun, J.; et al. Prevention of Atopic Dermatitis in Mice by Lactobacillus reuteri Fn041 Through Induction of Regulatory T Cells and Modulation of the Gut Microbiota. Mol. Nutr. Food Res. 2022, 66, e2100699. [Google Scholar] [CrossRef]
- Liang, D.; Liu, Q.; Zhou, K.; Jia, W.; Xie, G.; Chen, T. IP4M: An Integrated Platform for Mass Spectrometry-Based Metabolomics Data Mining. BMC Bioinform. 2020, 21, 444. [Google Scholar] [CrossRef]
- Szklarczyk, D.; Gable, A.L.; Nastou, K.C.; Lyon, D.; Kirsch, R.; Pyysalo, S.; Doncheva, N.T.; Legeay, M.; Fang, T.; Bork, P.; et al. The STRING Database in 2021: Customizable Protein-Protein Networks, and Functional Characterization of User-Uploaded Gene/Measurement Sets. Nucleic Acids Res. 2021, 49, D605–D612. [Google Scholar] [CrossRef]
- McNamara, M.P.; Singleton, J.M.; Cadney, M.D.; Ruegger, P.M.; Borneman, J.; Garland, T. Early-Life Effects of Juvenile Western Diet and Exercise on Adult Gut Microbiome Composition in Mice. J. Exp. Biol. 2021, 224, jeb239699. [Google Scholar] [CrossRef]
- Rodríguez-Daza, M.-C.; Roquim, M.; Dudonné, S.; Pilon, G.; Levy, E.; Marette, A.; Roy, D.; Desjardins, Y. Berry Polyphenols and Fibers Modulate Distinct Microbial Metabolic Functions and Gut Microbiota Enterotype-Like Clustering in Obese Mice. Front. Microbiol. 2020, 11, 2032. [Google Scholar] [CrossRef] [PubMed]
- Huang, W.-C.; Chen, Y.-M.; Kan, N.-W.; Ho, C.-S.; Wei, L.; Chan, C.-H.; Huang, H.-Y.; Huang, C.-C. Hypolipidemic Effects and Safety of Lactobacillus reuteri 263 in a Hamster Model of Hyperlipidemia. Nutrients 2015, 7, 3767–3782. [Google Scholar] [CrossRef] [PubMed]
- Kotewicz, M.; Krauze-Baranowska, M.; Daca, A.; Płoska, A.; Godlewska, S.; Kalinowski, L.; Lewko, B. Urolithins Modulate the Viability, Autophagy, Apoptosis, and Nephrin Turnover in Podocytes Exposed to High Glucose. Cells 2022, 11, 2471. [Google Scholar] [CrossRef] [PubMed]
- Xia, B.; Shi, X.C.; Xie, B.C.; Zhu, M.Q.; Chen, Y.; Chu, X.Y.; Cai, G.H.; Liu, M.; Yang, S.Z.; Mitchell, G.A.; et al. Urolithin A Exerts Antiobesity Effects through Enhancing Adipose Tissue Thermogenesis in Mice. PLoS Biol. 2020, 18, e3000688. [Google Scholar] [CrossRef]
- Cortés-Martín, A.; Selma, M.V.; Tomás-Barberán, F.A.; González-Sarrías, A.; Espín, J.C. Where to Look into the Puzzle of Polyphenols and Health? The Postbiotics and Gut Microbiota Associated with Human Metabotypes. Mol. Nutr. Food Res. 2020, 64, 1900952. [Google Scholar] [CrossRef]
- Neyrinck, A.M.; Van Hée, V.F.; Bindels, L.B.; De Backer, F.; Cani, P.D.; Delzenne, N.M. Polyphenol-Rich Extract of Pomegranate Peel Alleviates Tissue Inflammation and Hypercholesterolaemia in High-Fat Diet-Induced Obese Mice: Potential Implication of the Gut Microbiota. Br. J. Nutr. 2013, 109, 802–809. [Google Scholar] [CrossRef]
- Yoshimura, Y.; Nishii, S.; Zaima, N.; Moriyama, T.; Kawamura, Y. Ellagic Acid Improves Hepatic Steatosis and Serum Lipid Composition through Reduction of Serum Resistin Levels and Transcriptional Activation of Hepatic Ppara in Obese, Diabetic KK-A(y) Mice. Biochem. Biophys. Res. Commun. 2013, 434, 486–491. [Google Scholar] [CrossRef]
- Kannan, M.M.; Quine, S.D. Ellagic Acid Inhibits Cardiac Arrhythmias, Hypertrophy and Hyperlipidaemia during Myocardial Infarction in Rats. Metabolism 2013, 62, 52–61. [Google Scholar] [CrossRef] [PubMed]
- Salem, A.M.; Mohammaden, T.F.; Ali, M.A.M.; Mohamed, E.A.; Hasan, H.F. Ellagic and Ferulic Acids Alleviate Gamma Radiation and Aluminium Chloride-Induced Oxidative Damage. Life Sci. 2016, 160, 2–11. [Google Scholar] [CrossRef] [PubMed]
- García-Niño, W.R.; Zazueta, C. Ellagic Acid: Pharmacological Activities and Molecular Mechanisms Involved in Liver Protection. Pharmacol. Res. 2015, 97, 84–103. [Google Scholar] [CrossRef] [PubMed]
- Zhao, W.; Wang, L.; Haller, V.; Ritsch, A. A Novel Candidate for Prevention and Treatment of Atherosclerosis: Urolithin B Decreases Lipid Plaque Deposition in ApoE(-/-) Mice and Increases Early Stages of Reverse Cholesterol Transport in Ox-LDL Treated Macrophages Cells. Mol. Nutr. Food Res. 2019, 63, e1800887. [Google Scholar] [CrossRef] [PubMed]
- Abdulrahman, A.O.; Kuerban, A.; Alshehri, Z.A.; Abdulaal, W.H.; Khan, J.A.; Khan, M.I. Urolithins Attenuate Multiple Symptoms of Obesity in Rats Fed on a High-Fat Diet. Diabetes Metab. Syndr. Obes. 2020, 13, 3337–3348. [Google Scholar] [CrossRef]
- Van den Abbeele, P.; Duysburgh, C.; Jiang, T.A.; Rebaza, M.; Pinheiro, I.; Marzorati, M. A Combination of Xylooligosaccharides and a Polyphenol Blend Affect Microbial Composition and Activity in the Distal Colon Exerting Immunomodulating Properties on Human Cells. J. Funct. Foods 2018, 47, 163–171. [Google Scholar] [CrossRef]
- Żary-Sikorska, E.; Fotschki, B.; Jurgoński, A.; Kosmala, M.; Milala, J.; Kołodziejczyk, K.; Majewski, M.; Ognik, K.; Juśkiewicz, J. Protective Effects of a Strawberry Ellagitannin-Rich Extract against Pro-Oxidative and Pro-Inflammatory Dysfunctions Induced by a High-Fat Diet in a Rat Model. Molecules 2020, 25, 5874. [Google Scholar] [CrossRef]
- Banc, R.; Rusu, M.E.; Filip, L.; Popa, D.-S. The Impact of Ellagitannins and Their Metabolites through Gut Microbiome on the Gut Health and Brain Wellness within the Gut-Brain Axis. Foods 2023, 12, 270. [Google Scholar] [CrossRef]
- Watanabe, H.; Kishino, S.; Kudoh, M.; Yamamoto, H.; Ogawa, J. Evaluation of Electron-Transferring Cofactor Mediating Enzyme Systems Involved in Urolithin Dehydroxylation in Gordonibacter Urolithinfaciens DSM 27213. J. Biosci. Bioeng. 2020, 129, 552–557. [Google Scholar] [CrossRef] [PubMed]
- García-Villalba, R.; Beltrán, D.; Frutos, M.D.; Selma, M.V.; Espín, J.C.; Tomás-Barberán, F.A. Metabolism of Different Dietary Phenolic Compounds by the Urolithin-Producing Human-Gut Bacteria Gordonibacter urolithinfaciens and Ellagibacter isourolithinifaciens. Food Funct. 2020, 11, 7012–7022. [Google Scholar] [CrossRef]
- Jia, X.; Xu, W.; Zhang, L.; Li, X.; Wang, R.; Wu, S. Impact of Gut Microbiota and Microbiota-Related Metabolites on Hyperlipidemia. Front. Cell. Infect. Microbiol. 2021, 11, 634780. [Google Scholar] [CrossRef]
- Flint, H.J.; Duncan, S.H.; Scott, K.P.; Louis, P. Links between Diet, Gut Microbiota Composition and Gut Metabolism. Proc. Nutr. Soc. 2015, 74, 13–22. [Google Scholar] [CrossRef]
- Schroeder, B.O.; Bäckhed, F. Signals from the Gut Microbiota to Distant Organs in Physiology and Disease. Nat. Med. 2016, 22, 1079–1089. [Google Scholar] [CrossRef] [PubMed]
- Hameed, A.; Galli, M.; Adamska-Patruno, E.; Krętowski, A.; Ciborowski, M. Select Polyphenol-Rich Berry Consumption to Defer or Deter Diabetes and Diabetes-Related Complications. Nutrients 2020, 12, 2538. [Google Scholar] [CrossRef]
- Ma, H.; Zhang, B.; Hu, Y.; Wang, J.; Liu, J.; Qin, R.; Lv, S.; Wang, S. Correlation Analysis of Intestinal Redox State with the Gut Microbiota Reveals the Positive Intervention of Tea Polyphenols on Hyperlipidemia in High Fat Diet Fed Mice. J. Agric. Food Chem. 2019, 67, 7325–7335. [Google Scholar] [CrossRef] [PubMed]
- Naito, E.; Yoshida, Y.; Makino, K.; Kounoshi, Y.; Kunihiro, S.; Takahashi, R.; Matsuzaki, T.; Miyazaki, K.; Ishikawa, F. Beneficial Effect of Oral Administration of Lactobacillus casei Strain Shirota on Insulin Resistance in Diet-Induced Obesity Mice. J. Appl. Microbiol. 2011, 110, 650–657. [Google Scholar] [CrossRef]
- Li, Z.; Henning, S.M.; Lee, R.-P.; Lu, Q.-Y.; Summanen, P.H.; Thames, G.; Corbett, K.; Downes, J.; Tseng, C.-H.; Finegold, S.M.; et al. Pomegranate Extract Induces Ellagitannin Metabolite Formation and Changes Stool Microbiota in Healthy Volunteers. Food Funct. 2015, 6, 2487–2495. [Google Scholar] [CrossRef]
- Pérez Escriva, P.; Fuhrer, T.; Sauer, U. Distinct N and C Cross-Feeding Networks in a Synthetic Mouse Gut Consortium. mSystems 2022, 7, e0148421. [Google Scholar] [CrossRef] [PubMed]
- Canfora, E.E.; Meex, R.C.R.; Venema, K.; Blaak, E.E. Gut Microbial Metabolites in Obesity, NAFLD and T2DM. Nat. Rev. Endocrinol. 2019, 15, 261–273. [Google Scholar] [CrossRef]
- Lodowska, J.; Wolny, D.; Jaworska-Kik, M.; Kurkiewicz, S.; Dzierżewicz, Z.; Węglarz, L. The Chemical Composition of Endotoxin Isolated from Intestinal Strain of Desulfovibrio desulfuricans. Sci. World J. 2012, 2012, 647352. [Google Scholar] [CrossRef]
- de Souza, E.L.; de Albuquerque, T.M.R.; Dos Santos, A.S.; Massa, N.M.L.; de Brito Alves, J.L. Potential Interactions among Phenolic Compounds and Probiotics for Mutual Boosting of Their Health-Promoting Properties and Food Functionalities—A Review. Crit. Rev. Food Sci. Nutr. 2019, 59, 1645–1659. [Google Scholar] [CrossRef]
- Insull, W.J. Clinical Utility of Bile Acid Sequestrants in the Treatment of Dyslipidemia: A Scientific Review. South. Med. J. 2006, 99, 257–273. [Google Scholar] [CrossRef]
- Kiriyama, Y.; Nochi, H. The Biosynthesis, Signaling, and Neurological Functions of Bile Acids. Biomolecules 2019, 9, 232. [Google Scholar] [CrossRef] [PubMed]
- Cheema, S.K.; Agellon, L.B. The Murine and Human Cholesterol 7alpha-Hydroxylase Gene Promoters Are Differentially Responsive to Regulation by Fatty Acids Mediated via Peroxisome Proliferator-Activated Receptor Alpha. J. Biol. Chem. 2000, 275, 12530–12536. [Google Scholar] [CrossRef] [PubMed]
- Pullinger, C.R.; Eng, C.; Salen, G.; Shefer, S.; Batta, A.K.; Erickson, S.K.; Verhagen, A.; Rivera, C.R.; Mulvihill, S.J.; Malloy, M.J.; et al. Human Cholesterol 7alpha-Hydroxylase (CYP7A1) Deficiency Has a Hypercholesterolemic Phenotype. J. Clin. Investig. 2002, 110, 109–117. [Google Scholar] [CrossRef]
- Miyake, J.H.; Doung, X.D.; Strauss, W.; Moore, G.L.; Castellani, L.W.; Curtiss, L.K.; Taylor, J.M.; Davis, R.A. Increased Production of Apolipoprotein B-Containing Lipoproteins in the Absence of Hyperlipidemia in Transgenic Mice Expressing Cholesterol 7alpha-Hydroxylase. J. Biol. Chem. 2001, 276, 23304–23311. [Google Scholar] [CrossRef] [PubMed]
- Muku, G.E.; Murray, I.A.; Espín, J.C.; Perdew, G.H. Urolithin A Is a Dietary Microbiota-Derived Human Aryl Hydrocarbon Receptor Antagonist. Metabolites 2018, 8, 86. [Google Scholar] [CrossRef] [PubMed]







| Metabolites | RT (min) | M/Z [M-H]- | MS/MS Fragments | EABC2000 VS EA | EABC77 VS EA | EABC2000 VS EABC77 | |||
|---|---|---|---|---|---|---|---|---|---|
| Log2FC a | p b | Log2FC a | p b | Log2FC a | p b | ||||
| Urolithin-B sulphate | 7.10 | 290 | 211 | 2.12 ↑ | 0.84 | 1.41 ↑ | 0.12 | 1.08 ↑ | 0.69 |
| Iso-urolithin A glucuronide | 12.81 | 403 | 227 | 2.11 ↑ | 0.22 | 1.26 ↑ | 0.09 | 1.27 ↑ | 0.69 |
| Urolithin-C isomer | 13.03 | 243 | 163, 183, 199 | 3.07 ↑ | 0.20 | 1.16 ↑ | 0.06 | 2.16 ↑ | 0.55 |
| Urolithin-A diglucuronide | 14.43 | 579 | 175, 227 | 2.24 ↑ | 0.84 | 1.35 ↑ | 0.16 | 0.70 ↑ | 1.00 |
| Iso-urolithin A | 17.52 | 227 | 159, 171 | 2.71 ↑ | 0.84 | 0.55 ↑ | 0.22 | 1.72 ↑ | 1.00 |
| Urolithin A | 18.05 | 227 | 160, 183 | 5.20 ↑ | 0.01 * | 3.81 ↑ | 0.01* | 2.58 ↑ | 0.03 * |
| Urolithin B | 20.29 | 211 | 139, 167 | 3.83 ↑ | 0.02 * | 0.85 ↑ | 0.02* | 1.39 ↑ | 0.15 |
| Metabolites | HFD vs. LFD | EA vs. HFD | EABC77 vs. HFD | EABC2000 vs. HFD | ||||
|---|---|---|---|---|---|---|---|---|
| Log2FC a | VIP b | Log2FC a | VIP b | Log2FC a | VIP b | Log2FC a | VIP b | |
| Adrenic acid | 0.66 ↑ | 1.86 | 0.64 ↑ | 1.99 | - | - | 0.50 ↑ | 1.96 |
| Docosapentaenoic acid | 3.03 ↑ | 1.79 | - | - | - | - | - | - |
| Butyric acid | −0.66 ↓ | 1.52 | - | - | - | - | - | - |
| Eicosadienoic acid | - | - | 0.99 ↑ | 2.16 | 0.57 ↑ | 2.03 | 0.72 ↑ | 2.11 |
| Myristic acid | - | - | 0.64 ↑ | 2.08 | 0.45 ↑ | 1.77 | 0.54 ↑ | 1.99 |
| Alpha-Linolenic acid | - | - | 0.93 ↑ | 1.93 | - | - | 0.65 ↑ | 1.72 |
| Arachidonic acid | - | - | 0.52 ↑ | 1.55 | - | - | 0.46 ↑ | 1.69 |
| Docosahexaenoic acid | - | - | 0.52 ↑ | 1.43 | - | - | - | - |
| Eicosapentaenoic acid | - | - | 0.54 ↑ | 1.39 | - | - | - | - |
| 7Z,10Z-Hexadecadienoic acid | - | - | 1.24 ↑ | 1.99 | - | - | 0.83 ↑ | 1.83 |
| Palmitic acid | - | - | - | - | −0.42 ↓ | 1.70 | −0.66 ↓ | 2.21 |
| Stearoylcarnitine | - | - | - | - | - | - | −0.48 ↓ | 1.82 |
| Tetradecanoylcarnitine | - | - | −0.52 ↓ | 1.92 | - | - | - | - |
| 3, 5-Tetradecadiencarnitine | - | - | - | - | - | - | −0.38 ↓ | 1.69 |
| Linoleoyl ethanolamide | - | - | 0.80 ↑ | 1.53 | - | - | - | - |
| L-Palmitoylcarnitine | - | - | - | - | - | - | −0.28 ↓ | 1.56 |
| 2-Methylacetoacetyl-CoA | - | - | - | - | - | - | 1.03 ↑ | 1.50 |
| PS (18:0/18:0) | 1.11 ↑ | 2.19 | - | - | 0.35 ↑ | 1.64 | 0.18 ↑ | 2.04 |
| PC (16:0/18:1(9Z)) | 1.39 ↑ | 1.67 | - | - | 0.71 ↑ | 1.70 | 2.39 ↑ | 1.38 |
| PC (15:0/22:4(7Z,10Z,13Z,16Z)) | - | - | −1.64 ↓ | 1.89 | −0.89 ↓ | 1.47 | −0.88 ↓ | 1.55 |
| LysoPC (20:4(5Z,8Z,11Z,14Z)) | 0.75 ↑ | 1.42 | −1.20 ↓ | 1.84 | - | - | - | - |
| LysoPC (20:1(11Z)) | −3.15 ↓ | 1.96 | −0.46 ↓ | 1.70 | −0.34 ↓ | 1.63 | −0.68 ↓ | 1.99 |
| LysoPC (22:1(13Z)) | −0.42 ↓ | 1.92 | −0.30 ↓ | 1.80 | - | - | - | - |
| LysoPC (14:0) | −0.78 ↓ | 1.57 | −0.27 ↓ | 1.47 | - | - | −0.42 ↓ | 2.02 |
| LysoPC (18:1(9Z)) | - | - | - | - | −0.23 ↓ | 1.70 | −0.41 ↓ | 1.83 |
| LysoPC (P-18:0) | - | - | - | - | - | - | 0.27 ↑ | 1.64 |
| Phosphocholine | 0.53 ↑ | 1.68 | - | - | - | - | - | - |
| Creatine | 1.31 ↑ | 1.96 | - | - | - | - | - | - |
| Leucine | −0.59 ↓ | 1.65 | - | - | −0.47 ↓ | 2.27 | −0.57 ↓ | 2.28 |
| Anserine | −0.66 ↓ | 1.48 | - | - | - | - | - | - |
| L-Valine | −1.54 ↓ | 1.53 | - | - | - | - | - | - |
| Kynurenine | −0.54 ↓ | 1.54 | 0.64 ↑ | 1.61 | - | - | - | - |
| L-Methionine | −0.62 ↓ | 1.79 | - | - | 0.37 ↑ | 1.52 | - | - |
| 3-Sulfino-L-alanine | - | - | −0.70 ↓ | 1.93 | −0.66 ↓ | 2.06 | - | - |
| Norvaline | - | - | - | - | −0.53 ↓ | 1.81 | −0.76 ↓ | 2.13 |
| L-Lysine | - | - | 0.48 ↑ | 2.08 | 0.33 ↑ | 1.50 | 0.36 ↑ | 1.63 |
| Prolylhydroxyproline | −0.48 ↓ | 1.72 | 0.32 ↑ | 1.71 | - | - | - | - |
| Taurocholic acid | −3.52 ↓ | 1.64 | - | - | - | - | - | - |
| Tauroursodeoxycholic acid | −1.01 ↓ | 1.52 | - | - | - | - | - | - |
| Glycocholic acid | −0.70 ↓ | 1.41 | - | - | - | - | - | - |
| Pregnenolone | −1.74 ↓ | 1.51 | - | - | - | - | - | - |
| Epiandrosterone | −0.73 ↓ | 1.69 | 0.66 ↑ | 1.43 | - | - | - | - |
| Androsterone | −0.64 ↓ | 1.49 | 0.76 ↑ | 1.58 | - | - | - | - |
| Cortolone-3-glucuronide | −0.88 ↓ | 1.74 | - | - | - | - | - | - |
| Cholesteryl acetate | −0.99 ↓ | 1.40 | - | - | - | - | - | - |
| Dehydroepiandrosterone sulfate | - | - | 0.64 ↑ | 1.83 | - | - | - | - |
| 4,4-Dimethylcholesta-8,14,24-trienol | - | - | 1.16 ↑ | 1.61 | - | - | - | - |
| Sphingosine | −0.46 ↓ | 1.25 | 0.80 ↑ | 1.57 | - | - | 0.69 ↑ | 1.96 |
| Sphinganine 1-phosphate | −0.55 ↓ | 1.43 | 0.54 ↑ | 1.70 | 0.51 ↑ | 1.46 | - | - |
| Phytosphingosine | - | - | - | - | −0.52 ↓ | 1.86 | - | - |
| CerP (d18:1/22:0) | - | - | - | - | 0.75 ↑ | 2.27 | 0.75 ↑ | 2.19 |
| Cer (d18:0/12:0) | - | - | 0.61 ↑ | 1.45 | 0.68 ↑ | 1.87 | 0.84 ↑ | 2.05 |
| Cer (d18:0/16:0) | - | - | - | - | 0.54 ↑ | 1.73 | 0.71 ↑ | 1.87 |
| Retinoic acid | 0.80 ↑ | 1.83 | 0.70 ↑ | 1.74 | - | - | 0.37 ↑ | 1.60 |
| Biotin | - | - | −0.49 ↓ | 1.53 | −0.37 ↓ | 1.59 | - | - |
| MG (0:0/18:3(6Z,9Z,12Z)/0:0) | - | - | 1.14 ↑ | 1.60 | 1.22 ↑ | 2.03 | - | - |
| Choline | −0.30 ↓ | 0.65 | - | - | −0.57 ↓ | 1.52 | −1.09 ↓ | 2.11 |
| Theophylline | - | - | −0.42 ↓ | 1.70 | - | - | - | - |
| N-Acetyl-6-O-L-fucosyl-D-glucosamine | - | - | −1.78 ↓ | 2.31 | −1.70 ↓ | 2.30 | −1.46 ↓ | 1.87 |
| Uracil | - | - | - | - | −0.20 ↓ | 1.47 | −0.52 ↓ | 2.14 |
Disclaimer/Publisher’s Note: The statements, opinions and data contained in all publications are solely those of the individual author(s) and contributor(s) and not of MDPI and/or the editor(s). MDPI and/or the editor(s) disclaim responsibility for any injury to people or property resulting from any ideas, methods, instructions or products referred to in the content. |
© 2023 by the authors. Licensee MDPI, Basel, Switzerland. This article is an open access article distributed under the terms and conditions of the Creative Commons Attribution (CC BY) license (https://creativecommons.org/licenses/by/4.0/).
Share and Cite
Jin, L.; Dang, H.; Wu, J.; Yuan, L.; Chen, X.; Yao, J. Supplementation of Weizmannia coagulans BC2000 and Ellagic Acid Inhibits High-Fat-Induced Hypercholesterolemia by Promoting Liver Primary Bile Acid Biosynthesis and Intestinal Cholesterol Excretion in Mice. Microorganisms 2023, 11, 264. https://doi.org/10.3390/microorganisms11020264
Jin L, Dang H, Wu J, Yuan L, Chen X, Yao J. Supplementation of Weizmannia coagulans BC2000 and Ellagic Acid Inhibits High-Fat-Induced Hypercholesterolemia by Promoting Liver Primary Bile Acid Biosynthesis and Intestinal Cholesterol Excretion in Mice. Microorganisms. 2023; 11(2):264. https://doi.org/10.3390/microorganisms11020264
Chicago/Turabian StyleJin, Long, Hongyang Dang, Jinyong Wu, Lixia Yuan, Xiangsong Chen, and Jianming Yao. 2023. "Supplementation of Weizmannia coagulans BC2000 and Ellagic Acid Inhibits High-Fat-Induced Hypercholesterolemia by Promoting Liver Primary Bile Acid Biosynthesis and Intestinal Cholesterol Excretion in Mice" Microorganisms 11, no. 2: 264. https://doi.org/10.3390/microorganisms11020264
APA StyleJin, L., Dang, H., Wu, J., Yuan, L., Chen, X., & Yao, J. (2023). Supplementation of Weizmannia coagulans BC2000 and Ellagic Acid Inhibits High-Fat-Induced Hypercholesterolemia by Promoting Liver Primary Bile Acid Biosynthesis and Intestinal Cholesterol Excretion in Mice. Microorganisms, 11(2), 264. https://doi.org/10.3390/microorganisms11020264

