Molecular Characterization and Assessment of Risk Factors Associated with Theileria annulata Infection
Abstract
:Simple Summary
Abstract
1. Introduction
2. Materials and Methods
2.1. Ethical Approval
2.2. Sample Collection and Study Area
2.3. Microscopic Examination and Clinical Signs
2.4. DNA Extraction and PCR
2.5. DNA Sequencing and Phylogenetic Analysis
2.6. Statistical Analyses
3. Results
3.1. Collected Blood Samples
3.2. Microscopic Examination
3.3. Molecular Confirmation of Theileria Infection
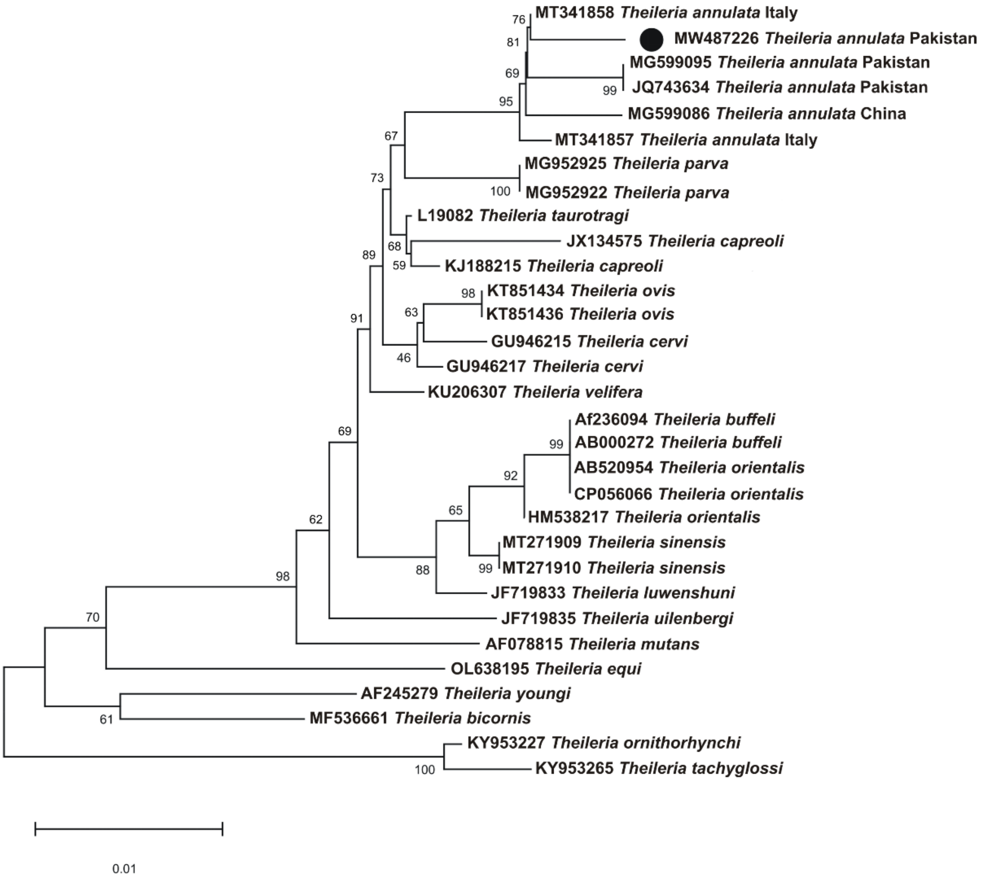
3.4. Sequence and Phylogenetic Analyses
3.5. Risk Factors Associated with Theileria Infection
4. Discussion
5. Conclusions
Supplementary Materials
Author Contributions
Funding
Institutional Review Board Statement
Informed Consent Statement
Data Availability Statement
Acknowledgments
Conflicts of Interest
References
- Mans, B.J.; Pienaar, R.; Latif, A.A. A review of Theileria diagnostics and epidemiology. Int. J. Parasitol. Parasites Wildl. 2015, 4, 104–118. [Google Scholar] [CrossRef] [PubMed] [Green Version]
- Ali, A.; Khan, M.A.; Zahid, H.; Yaseen, P.M.; Qayash Khan, M.; Nawab, J.; Ur Rehman, Z.; Ateeq, M.; Khan, S.; Ibrahim, M. Seasonal dynamics, record of ticks infesting humans, wild and domestic animals and molecular phylogeny of Rhipicephalus microplus in Khyber Pakhtunkhwa Pakistan. Front. Physiol. 2019, 10, 793. [Google Scholar] [CrossRef] [PubMed] [Green Version]
- Kamran, K.; Ali, A.; Villagra, C.A.; Bazai, Z.A.; Iqbal, A.; Sajid, M.S. Hyalomma anatolicum resistance against ivermectin and fipronil is associated with indiscriminate use of acaricides in southwestern Balochistan, Pakistan. Parasitol. Res. 2021, 120, 15–25. [Google Scholar] [CrossRef] [PubMed]
- Yam, J.; Bogema, D.R.; Jenkins, C. Oriental theileriosis. Ticks Tick Borne Pathog. 2018, 1, 31. [Google Scholar] [CrossRef] [Green Version]
- Ghafar, A.; Koehler, A.V.; Hall, R.S.; Gauci, C.G.; Gasser, R.B.; Jabbar, A. Targeted next-generation sequencing and informatics as an effective tool to establish the composition of bovine piroplasm populations in endemic regions. Microorganisms 2020, 9, 21. [Google Scholar] [CrossRef]
- Abid, K.; Bukhari, S.; Asif, M.; Sattar, A.; Arshad, M.; Aktas, M.; Ozubek, S.; Shaikh, R.S.; Iqbal, F. Molecular detection and prevalence of Theileria ovis and Anaplasma marginale in sheep blood samples collected from Layyah district in Punjab, Pakistan. Trop. Anim. Health Prod. 2021, 53, 439. [Google Scholar] [CrossRef]
- Hassan, M.A.; Liu, J.; Rashid, M.; Iqbal, N.; Guan, G.; Yin, H.; Luo, J. Molecular survey of piroplasm species from selected areas of China and Pakistan. Parasit Vectors 2018, 11, 457. [Google Scholar] [CrossRef] [Green Version]
- Mamatha, G.S.; Shruthi, R.; Chandranaik, B.M.; D’Souza, P.E.; Thimmareddy, P.M.; Shivashankar, B.P.; Puttalakshmamma, G.C. Molecular epidemiology and phylogenetic characterisation of Theileria luwenshuni in India: A first report. Small Rumin. Res. 2017, 154, 52–57. [Google Scholar] [CrossRef]
- Imam, E.; Ahmed, H.; Khalid, M.T. Malignant ovine theileriosis (Theileria lestoquardi): A review. Jordan J. Biol. Sci. 2015, 147, 165–174. [Google Scholar] [CrossRef] [Green Version]
- Criado-Fornelio, A. A review of nucleic acid-based diagnostic tests for Babesia and Theileria, with emphasis on bovine piroplasms. Parassitologia 2007, 49, S39–S44. [Google Scholar]
- Skilton, R.A.; Bishop, R.P.; Katende, J.M.; Mwaura, S.; Morzaria, S.P. The persistence of Theileria parva infection in cattle immunized using two stocks which differ in their ability to induce a carrier state: Analysis using a novel blood spot PCR assay. Parasitology 2002, 124, 265–276. [Google Scholar] [CrossRef] [PubMed]
- Bakheit, M.A.; Schnittger, L.; Salih, D.A.; Boguslawski, K.; Beyer, D.; Fadl, M.; Ahmed, J.S. Application of the recombinant Theileria annulata surface protein in an indirect ELISA for the diagnosis of tropical theileriosis. Parasitol. Res. 2004, 92, 299–302. [Google Scholar] [CrossRef] [PubMed]
- Swai, E.S.; Karimuribo, E.D.; Kambarage, D.M.; Moshy, W.E.; Mbise, A.N. A comparison of seroprevalence and risk factors for Theileria parva and T. mutans in smallholder dairy cattle in the Tanga and Iringa regions of Tanzania. Vet. J. 2007, 174, 390–396. [Google Scholar] [CrossRef] [PubMed]
- Mans, B.J. The basis of molecular diagnostics for piroplasmids: Do the sequences lie? Ticks Tick Borne Dis. 2022, 13, 101907. [Google Scholar] [CrossRef]
- Gubbels, J.M.; De Vos, A.P.; Van der Weide, M.; Viseras, J.; Schouls, L.M.; De Vries, E.; Jongejan, F. Simultaneous detection of bovine Theileria and Babesia species by reverse line blot hybridization. J. Clin. Microbiol. 1999, 37, 1782–1789. [Google Scholar] [CrossRef] [Green Version]
- Zaeemi, M.; Haddadzadeh, H.; Khazraiinia, P.; Kazemi, B.; Bandehpour, M. Identification of different Theileria species (Theileria lestoquardi, Theileria ovis, and Theileria annulata) in naturally infected sheep using nested PCR–RFLP. Parasitol. Res. 2011, 108, 837–843. [Google Scholar] [CrossRef]
- Yokoyama, N.; Ueno, A.; Mizuno, D.; Kuboki, N.; Khukhuu, A.; Igarashi, I.; Miyahara, T.; Shiraishi, T.; Kudo, R.; Oshiro, M.; et al. Genotypic diversity of Theileria orientalis detected from cattle grazing in Kumamoto and Okinawa prefectures of Japan. J. Vet. Med. Sci. 2010, 73, 305. [Google Scholar] [CrossRef] [Green Version]
- Sivakumar, T.; Hayashida, K.; Sugimoto, C.; Yokoyama, N. Evolution and genetic diversity of Theileria. Infect. Genet. Evol. 2014, 27, 250–263. [Google Scholar] [CrossRef] [Green Version]
- Karim, S.; Budachetri, K.; Mukherjee, N.; Williams, J.; Kausar, A.; Hassan, M.J.; Adamson, S.; Dowd, S.E.; Apanskevich, D.; Arijo, A.; et al. A study of ticks and tick-borne livestock pathogens in Pakistan. PLoS Negl. Trop. Dis. 2017, 11, e0005681. [Google Scholar] [CrossRef] [Green Version]
- Gebrekidan, H.; Perera, P.K.; Ghafar, A.; Abbas, T.; Gasser, R.B.; Jabbar, A. An appraisal of oriental theileriosis and the Theileria orientalis complex, with an emphasis on diagnosis and genetic characterization. Parasitol. Res. 2020, 119, 11–22. [Google Scholar] [CrossRef]
- Ali, A.; Mulenga, A.; Vaz, I.S., Jr. Tick and tick-borne pathogens: Molecular and immune targets for control strategies. Front. Physiol. 2020, 11, 744. [Google Scholar] [CrossRef] [PubMed]
- Ali, A.; Shehla, S.; Zahid, H.; Ullah, F.; Zeb, I.; Ahmed, H.; da Silva Vaz, I., Jr.; Tanaka, T. Molecular survey and spatial distribution of Rickettsia spp. in ticks infesting free-ranging wild animals in Pakistan (2017–2021). Pathogens 2022, 11, 162. [Google Scholar] [CrossRef] [PubMed]
- Ali, A.; Zahid, H.; Zeb, I.; Tufail, M.; Khan, S.; Haroon, M.; Bilal, M.; Hussain, M.; Alouffi, A.S.; Muñoz-Leal, S.; et al. Risk factors associated with tick infestations on equids in Khyber Pakhtunkhwa, Pakistan, with notes on Rickettsia massiliae detection. Parasit. Vectors. 2021, 14, 363. [Google Scholar] [CrossRef]
- Corrons, J.L.V.; Albarède, S.; Flandrin, G.; Heller, S.; Horvath, K.; Houwen, B.; Nordin, G.; Sarkani, E.; Skitek, M.; Van Blerk, M.; et al. Guidelines for blood smear preparation and staining procedure for setting up an external quality assessment scheme for blood smear interpretation. Part I: Control material. Clin. Chem. Lab. Med. 2004, 42, 922–926. [Google Scholar] [CrossRef] [PubMed]
- Gm, U.; Armour, J.; Duncan, J.L.; Dunn, A.M.; Fw, J. Veterinary Parasitology, 2nd ed.; Black well Science Co.: London, UK, 2003; pp. 254–255. [Google Scholar]
- Sambrook, J.; Fritsch, E.F.; Maniatis, T. Molecular Cloning: A Laboratory Manual, 2nd ed.; Cold Spring Harbor Laboratory Press: Cold Spring Harbor, NY, USA, 1989. [Google Scholar]
- Sangioni, L.A.; Horta, M.C.; Vianna, M.C.; Gennari, S.M.; Soares, R.M.; Galvão, M.A.; Schumaker, T.T.; Ferreira, F.; Vidotto, O.; Labruna, M.B. Rickettsial infection in animals and Brazilian spotted fever endemicity. Emerg. Infect. Dis. 2005, 11, 265. [Google Scholar] [CrossRef] [PubMed]
- Sibeko, K.P.; Oosthuizen, M.C.; Collins, N.E.; Geysen, D.; Rambritch, N.E.; Latif, A.A.; Groeneveld, H.T.; Potgieter, F.T.; Coetzer, J.A. Development and evaluation of a real-time polymerase chain reaction test for the detection of Theileria parva infections in Cape buffalo (Syncerus caffer) and cattle. Vet. Parasitol. 2008, 155, 37–48. [Google Scholar] [CrossRef]
- Habibi, G. A comparative phylogenetic analysis of Theileria spp. by using two “18S ribosomal RNA” and “Theileria annulata merozoite surface antigen” gene sequences. Arch. Razi Inst. 2013, 68, 47–52. [Google Scholar] [CrossRef]
- Altschul, S.F.; Gish, W.; Miller, W.C.; Myers, E.W.; Lipman, D.J. Basic Local Alignment Search Tool. J. Mol. Biol. 1990, 215, 403–410. [Google Scholar] [CrossRef]
- Hall, T.; Biosciences, I.; Arlsbad, C. BioEdit: An important software for molecular biology. GERF Bull. Biosci. 2011, 2, 60–61. [Google Scholar]
- Kumar, S.; Stecher, G.; Li, M.; Knyaz, C.; Tamura, K. MEGA X: Molecular evolutionary genetics analysis across computing platforms. Mol. Biol. Evol. 2018, 35, 1547. [Google Scholar] [CrossRef]
- Motulsky, H.J. Prism 5 Statistics Guide; GraphPad Software Inc.: San Diego, CA, USA, 2007. [Google Scholar]
- Gart, J.J. On the combination of relative risks. Biometrics 1962, 18, 601–610. [Google Scholar] [CrossRef]
- Blyth, C.R.; Still, H.A. Binomial Confidence Intervals. J. Am. Stat. Assoc. 1983, 78, 108–116. [Google Scholar] [CrossRef]
- Jabbar, A.; Abbas, T.; Saddiqi, H.A.; Qamar, M.F.; Gasser, R.B. Tick-borne diseases of bovines in Pakistan: Major scope for future research and improved control. Parasit. Vectors 2015, 8, 283. [Google Scholar] [CrossRef] [Green Version]
- Mosqueda, J.; Olvera-Ramirez, A.; Aguilar-Tipacamu, G.; Canto, G.J. Current advances in detection and treatment of babesiosis. Curr. Med. Chem. 2012, 19, 1504–1518. [Google Scholar] [CrossRef] [Green Version]
- El-Ashker, M.; Hotzel, H.; Gwida, M.; El-Beskawy, M.; Silaghi, C.; Tomaso, H. Molecular biological identification of Babesia, Theileria, and Anaplasma species in cattle in Egypt using PCR assays, gene sequence analysis and a novel DNA microarray. Vet. Parasitol. 2015, 207, 329–334. [Google Scholar] [CrossRef] [Green Version]
- Swai, E.S.; Mbise, A.N.; Kessy, V.; Kaaya, E.; Sanka, P.; Loomu, P.M. Farm constraints, cattle disease perception and tick management practices in pastoral Maasai community-Ngorongoro, Tanzania. Livest. Res. Rural. Dev. 2005, 17, 17–20. [Google Scholar]
- Vlasova, A.N.; Saif, L.J. Bovine immunology: Implications for dairy cattle. Front. Immunol. 2021, 12, 643206. [Google Scholar] [CrossRef]
- Khan, Z.; Shehla, S.; Alouffi, A.; Kashif Obaid, M.; Zeb Khan, A.; Almutairi, M.M.; Numan, M.; Aiman, O.; Alam, S.; Ullah, S.; et al. Molecular survey and genetic characterization of Anaplasma marginale in ticks collected from livestock hosts in Pakistan. Animals 2022, 12, 1708. [Google Scholar] [CrossRef]
- Rizk, M.A.; Salama, A.; El-Sayed, S.A.E.S.; Elsify, A.; El-Ashkar, M.; Ibrahim, H.; Youssef, M.; El-Khodery, S. Animal level risk factors associated with Babesia and Theileria infections in cattle in Egypt. Acta Parasitol. 2017, 62, 796–804. [Google Scholar] [CrossRef]
- Tabor, A.E.; Ali, A.; Rehman, G.; Rocha Garcia, G.; Zangirolamo, A.F.; Malardo, T.; Jonsson, N.N. Cattle tick Rhipicephalus microplus-host interface: A review of resistant and susceptible host responses. Front. Cell. Infect. Microbiol. 2017, 7, 506. [Google Scholar] [CrossRef] [Green Version]
- Ponnudurai, R.; Sayavedra, L.; Kleiner, M.; Heiden, S.E.; Thürmer, A.; Felbeck, H.; Schlüter, R.; Sievert, S.M.; Daniel, R.; Schweder, T.; et al. Genome sequence of the sulfur oxidizing Bathymodiolus thermophilus gill endosymbiont. Stand. Genom. Sci. 2017, 12, 50. [Google Scholar] [CrossRef] [Green Version]
- Nijhof, A.M.; Bodaan, C.; Postigo, M.; Nieuwenhuijs, H.; Opsteegh, M.; Franssen, L.; Jebbink, F.; Jongejan, F. Ticks and associated pathogens collected from domestic animals in the Netherlands. Vector Borne Zoonotic Dis. 2007, 7, 585–596. [Google Scholar] [CrossRef]
- Gharbi, M.; Sassi, L.; Dorchies, P.; Darghouth, M.A. Infection of calves with Theileria annulata in Tunisia: Economic analysis and evaluation of the potential benefit of vaccination. Vet. Parasitol. 2006, 137, 231–241. [Google Scholar] [CrossRef]
- Tuli, A.; Singla, L.D.; Sharma, A.; Bal, M.S.; Filia, G.; Kaur, P. Molecular epidemiology, risk factors and hematochemical alterations induced by Theileria annulata in bovines of Punjab (India). Acta Parasitol. 2015, 60, 378–390. [Google Scholar] [CrossRef]
- Carroll, J.A.; Forsberg, N.E. Influence of stress and nutrition on cattle immunity. Vet. Clin. N. Am. Food Anim. Pract. 2007, 23, 105–149. [Google Scholar] [CrossRef]
- Ogden, N.H.; Lindsay, L.R. Effects of climate and climate change on vectors and vector-borne diseases: Ticks are different. Trends Parasitol. 2016, 32, 646–656. [Google Scholar] [CrossRef]


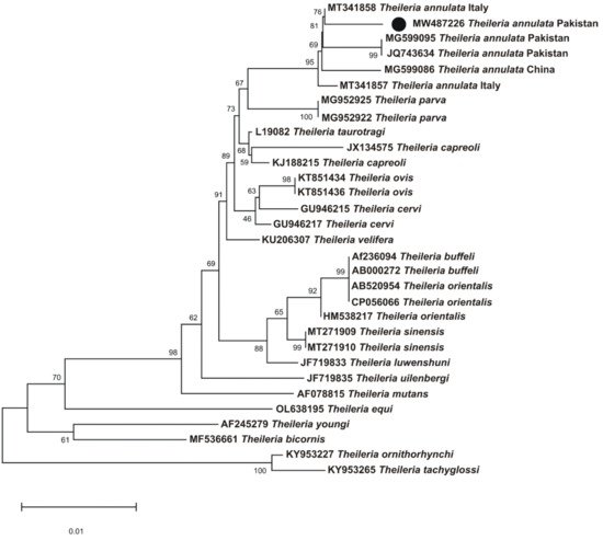
| Districts | Cattle Breeds | Blood Sample (%) | Microscopy +ve (%) | 95% CI | p Value | PCR +ve (%) | 95% CI | p Value |
|---|---|---|---|---|---|---|---|---|
| Peshawar | Holstein Friesian | 21 (26.2) | 6 (7.5) | −39.7–6.4 | 0.0449 | 11 (13.75) | −2–2 | 0.05 |
| Jersey | 24 (30) | 5 (6.25) | 12 (15) | |||||
| Sahiwal | 35 (43.7) | 4 (5) | 17 (21.25) | |||||
| Total | 80 (100) | 15 (18.75) | 40 (50) | |||||
| Charsadda | Holstein Friesian | 38 (33.9) | 12 (10.7) | −29–6.30 | 0.0260 | 18 (16.07) | −2–17 | 0.31 |
| Jersey | 41 (36.6) | 16 (14.2) | 15 (13.39) | |||||
| Sahiwal | 33 (29.4) | 6 (5.3) | 19 (16.96) | |||||
| Total | 112 (100) | 34 (30.35) | 52 (46.4) | |||||
| Malakand | Holstein Friesian | 26 (29.5) | 8 (9.09) | −27.8–(−2.89) | 0.0170 | 21 (23.8) | −2–3 | 0.24 |
| Jersey | 30 (34.1) | 7 (7.9) | 13 (14.7) | |||||
| Sahiwal | 32 (36.3) | 6 (6.8) | 17 (19.3) | |||||
| Total | 88 (100) | 21 (23.8) | 51 (57.9) | |||||
| Lower Dir | Holstein Friesian | 40 (44.4) | 12 (13.3) | −27–4.6 | 0.046 | 23 (25.5) | −3–15 | 0.06 |
| Jersey | 26 (28.8) | 6 (6.6) | 18 (20) | |||||
| Sahiwal | 24 (26.6) | 10 (11.1) | 13 (14.4) | |||||
| Total | 90 (100) | 28 (31.1) | 54 (60) | |||||
| Upper Dir | Holstein Friesian | 15 (20) | 5 (6.6) | −24–3 | 0.041 | 12 (16) | −2–3 | 0.25 |
| Jersey | 28 (37.3) | 9 (12) | 22 (29.3) | |||||
| Sahiwal | 32 (42.6) | 8 (10.6) | 12 (16) | |||||
| Total | 75 (100) | 22 (29.3) | 46 (61.3) | |||||
| Bajaur | Holstein Friesian | 48 (43.6) | 9 (8.1) | −37–(−14) | 0.005 | 27 (24.5) | −2–18 | 0.31 |
| Jersey | 27 (24.5) | 3 (2.7) | 12 (10.9) | |||||
| Sahiwal | 35 (31.8) | 4 (3.6) | 12 (10.9) | |||||
| Total | 110 (100) | 16 (14.5) | 51 (46.36) | |||||
| Overall Total | 555 (100) | 136 (24.5) | 294 (53) | |||||
| Variable | Total Examined | Positive Sample (%) | 95% CI | RR | p Value | |
|---|---|---|---|---|---|---|
| Age | ≤2 years | 195 | 78/195 (40) | 1.26–1.77 | 1.5 | <0.0001 |
| >2 years–6 years | 360 | 216/360 (60) | – | – | ||
| Gender | Female | 377 | 218/377 (57.8) | – | – | 0.0006 |
| Male | 178 | 76/178 (42.6) | 0.61–0.86 | 0.727 | ||
| Breeds | Holstein Friesian | 180 | 120/180 (66.6) | – | – | 0.0001 |
| Jersey | 176 | 106/176 (60.2) | 0.63–1.09 | 0.833 | ||
| Sahiwal | 199 | 68/199 (34.2) | 0.40–0.64 | 0.509 | ||
| Feeding system | Free-grazing | 412 | 190/412 (42.2) | – | – | <0.0001 |
| Stall fed | 143 | 104/143 (72.7) | 1.4 9–2.62 | 1.976 | ||
| Hygienic measures | Hygienic | 150 | 48/150 (32) | – | – | <0.0001 |
| Unhygienic | 405 | 246/405 (60.7) | 1.48–2.06 | 1.754 | ||
| Farming system | Combine | 255 | 165/255 (64.8) | – | – | <0.0001 |
| Isolated | 300 | 129/300 (43) | 1.284–1.764 | 1.505 | ||
| Stall system | Congested | 218 | 150/218 (68.8) | – | – | <0.001 |
| Open | 337 | 144/337 (42.7) | 1.3–1.8 | 1.6 | ||
| Seasons | Summer | 350 | 215/350 (61.4) | – | – | <0.0001 |
| Winter | 205 | 79/205 (38.5) | 0.52–0.74 | 0.628 | ||
| Total samples | 555 | 294/555 (53) | ||||
Publisher’s Note: MDPI stays neutral with regard to jurisdictional claims in published maps and institutional affiliations. |
© 2022 by the authors. Licensee MDPI, Basel, Switzerland. This article is an open access article distributed under the terms and conditions of the Creative Commons Attribution (CC BY) license (https://creativecommons.org/licenses/by/4.0/).
Share and Cite
Ullah, K.; Numan, M.; Alouffi, A.; Almutairi, M.M.; Zahid, H.; Khan, M.; Islam, Z.U.; Kamil, A.; Safi, S.Z.; Ahmed, H.; et al. Molecular Characterization and Assessment of Risk Factors Associated with Theileria annulata Infection. Microorganisms 2022, 10, 1614. https://doi.org/10.3390/microorganisms10081614
Ullah K, Numan M, Alouffi A, Almutairi MM, Zahid H, Khan M, Islam ZU, Kamil A, Safi SZ, Ahmed H, et al. Molecular Characterization and Assessment of Risk Factors Associated with Theileria annulata Infection. Microorganisms. 2022; 10(8):1614. https://doi.org/10.3390/microorganisms10081614
Chicago/Turabian StyleUllah, Karim, Muhammad Numan, Abdulaziz Alouffi, Mashal M. Almutairi, Hafsa Zahid, Majid Khan, Zia Ul Islam, Atif Kamil, Sher Zaman Safi, Haroon Ahmed, and et al. 2022. "Molecular Characterization and Assessment of Risk Factors Associated with Theileria annulata Infection" Microorganisms 10, no. 8: 1614. https://doi.org/10.3390/microorganisms10081614
APA StyleUllah, K., Numan, M., Alouffi, A., Almutairi, M. M., Zahid, H., Khan, M., Islam, Z. U., Kamil, A., Safi, S. Z., Ahmed, H., Tanaka, T., & Ali, A. (2022). Molecular Characterization and Assessment of Risk Factors Associated with Theileria annulata Infection. Microorganisms, 10(8), 1614. https://doi.org/10.3390/microorganisms10081614

