Factors Affecting Spontaneous Endocytosis and Survival of Probiotic Lactobacilli in Human Intestinal Epithelial Cells
Abstract
:1. Introduction
2. Materials and Methods
2.1. Bacterial Strains Growth Conditions
2.2. Epithelial Cell Culture and Other Reagents Used
2.3. Standard Gentamicin Protection Assay and Reagents Used in Internalization Assays
2.4. Analysis of Bacterial Endocytosis by Fluorescence and Confocal Microscopy
2.5. Flow Cytometry Assays
2.6. Transcytosis, Transepithelial Electrical Resistance (TEER) and Paracellular Permeability
2.7. Analysis of L. paracasei [pT1-GR::p127] Colocalization with Clathrin and Caveolin Vesicles by Immunofluorescence
2.8. Determination of Relative Intestinal Alkaline Phosphatase Activity
2.9. Statistical Analysis
3. Results
3.1. Spontaneous Internalization of BL23 and LGG by Caco-2 and T84
3.2. Influence of the Physiological Status of Epithelial Cells on Internalization of BL23 and LGG
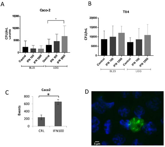
3.2.1. IFN-γ Treatment
3.2.2. Active Growth Influences Internalization
3.3. Analysis of Likely Mechanisms of Internalization
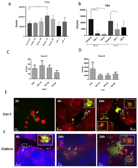
3.3.1. Effect of Inhibitors on Internalization
3.3.2. Immunofluorescence Co-Localization of BL23 [pT1-GR::p127] with Clathrin and Caveolin-1
3.4. Consequences of Probiotic Internalization in the Interaction with Host Cells
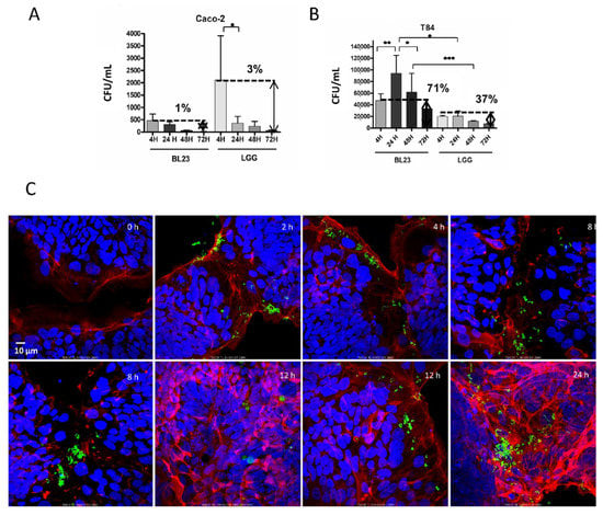
3.4.1. Intracellular Survival
3.4.2. Biofilm Formation
3.4.3. Cytotoxicity of Lactobacilli
3.4.4. Transcytosis
4. Discussion
5. Conclusions
Supplementary Materials
Author Contributions
Funding
Institutional Review Board Statement
Informed Consent Statement
Data Availability Statement
Conflicts of Interest
References
- Hooper, L.V.; Gordon, J.I. Commensal Host-Bacterial Relationships in the Gut. Science 2001, 292, 1115–1118. [Google Scholar] [CrossRef]
- do Carmo, F.L.R.; Rabah, H.; De Oliveira Carvalho, R.D.; Gaucher, F.; Cordeiro, B.F.; da Silva, S.H.; Le Loir, Y.; Azevedo, V.; Jan, G. Extractable Bacterial Surface Proteins in Probiotic–Host Interaction. Front. Microbiol. 2018, 9, 645. [Google Scholar] [CrossRef] [PubMed]
- Ruiz, L.; Hevia, A.; Bernardo, D.; Margolles, A.; Sánchez, B. Extracellular molecular effectors mediating probiotic attributes. FEMS Microbiol. Lett. 2014, 359, 1–11. [Google Scholar] [CrossRef] [PubMed]
- Wu, L.-L.; Peng, W.-H.; Kuo, W.-T.; Huang, C.-Y.; Ni, Y.-H.; Lu, K.-S.; Turner, J.R.; Yu, L.C.H. Commensal Bacterial Endocytosis in Epithelial Cells Is Dependent on Myosin Light Chain Kinase–Activated Brush Border Fanning by Interferon-γ. Am. J. Pathol. 2014, 184, 2260–2274. [Google Scholar] [CrossRef] [PubMed] [Green Version]
- Yu, L.C.-H. Commensal bacterial internalization by epithelial cells: An alternative portal for gut leakiness. Tissue Barriers 2015, 3, e1008895. [Google Scholar] [CrossRef] [PubMed] [Green Version]
- Ladinsky, M.S.; Araujo, L.P.; Zhang, X.; Veltri, J.; Galan-Diez, M.; Soualhi, S.; Lee, C.; Irie, K.; Pinker, E.Y.; Narushima, S.; et al. Endocytosis of commensal antigens by intestinal epithelial cells regulates mucosal T cell homeostasis. Science 2019, 363, eaat4042. [Google Scholar] [CrossRef] [Green Version]
- Bouchard, D.S.; Rault, L.; Berkova, N.; Le Loir, Y.; Even, S. Inhibition of Staphylococcus aureus invasion into bovine mammary epithelial cells by contact with live Lactobacillus casei. Appl. Environ. Microbiol. 2013, 79, 877–885. [Google Scholar] [CrossRef] [PubMed] [Green Version]
- Christophe, M.; Kuczkowska, K.; Langella, P.; Eijsink, V.G.H.; Mathiesen, G.; Chatel, J.-M. Surface display of an anti-DEC-205 single chain Fv fragment in Lactobacillus plantarum increases internalization and plasmid transfer to dendritic cells in vitro and in vivo. Microb. Cell. Factories 2015, 14, 95. [Google Scholar] [CrossRef]
- Souza, R.F.S.; Jardin, J.; Cauty, C.; Rault, L.; Bouchard, D.S.; Bermúdez-Humarán, L.G.; Langella, P.; Monedero, V.; Seyffert, N.; Azevedo, V.; et al. Contribution of sortase SrtA2 to Lactobacillus casei BL23 inhibition of Staphylococcus aureus internalization into bovine mammary epithelial cells. PLoS ONE 2017, 12, e0174060. [Google Scholar] [CrossRef]
- Guha, D.; Mukherjee, R.; Aich, P. Effects of two potential probiotic Lactobacillus bacteria on adipogenesis in vitro. Life Sci. 2021, 278, 119538. [Google Scholar] [CrossRef]
- Machado, F.S.; Rodriguez, N.E.; Adesse, D.; Garzoni, L.R.; Esper, L.; Lisanti, M.P.; Burk, R.D.; Albanese, C.; Van Doorslaer, K.; Weiss, L.M.; et al. Recent developments in the interactions between caveolin and pathogens. Adv. Exp. Med. Biol. 2012, 729, 65–82. [Google Scholar] [CrossRef] [PubMed] [Green Version]
- Kline, K.A.; Fälker, S.; Dahlberg, S.; Normark, S.; Henriques-Normark, B. Bacterial Adhesins in Host-Microbe Interactions. Cell Host Microbe 2009, 5, 580–592. [Google Scholar] [CrossRef] [PubMed] [Green Version]
- Ribet, D.; Cossart, P. How bacterial pathogens colonize their hosts and invade deeper tissues. Microbes Infect. 2015, 17, 173–183. [Google Scholar] [CrossRef] [PubMed]
- Kassa, E.G.; Zlotkin-Rivkin, E.; Friedman, G.; Ramachandran, R.P.; Melamed-Book, N.; Weiss, A.M.; Belenky, M.; Reichmann, D.; Breuer, W.; Pal, R.R.; et al. Enteropathogenic Escherichia coli remodels host endosomes to promote endocytic turnover and breakdown of surface polarity. PLoS Pathog. 2019, 15, e1007851. [Google Scholar] [CrossRef] [PubMed] [Green Version]
- Agerer, F.; Lux, S.; Michel, A.; Rohde, M.; Ohlsen, K.; Hauck, C.R. Cellular invasion by Staphylococcus aureus reveals a functional link between focal adhesion kinase and cortactin in integrin-mediated internalisation. J. Cell Sci. 2005, 118, 2189–2200. [Google Scholar] [CrossRef] [Green Version]
- Kankainen, M.; Paulin, L.; Tynkkynen, S.; von Ossowski, I.; Reunanen, J.; Partanen, P.; Satokari, R.; Vesterlund, S.; Hendrickx, A.P.A.; Lebeer, S.; et al. Comparative genomic analysis of Lactobacillus rhamnosus GG reveals pili containing a human- mucus binding protein. Proc. Natl. Acad. Sci. USA 2009, 106, 17193–17198. [Google Scholar] [CrossRef] [Green Version]
- Tytgat, H.L.P.; van Teijlingen, N.H.; Sullan, R.M.A.; Douillard, F.P.; Rasinkangas, P.; Messing, M.; Reunanen, J.; Satokari, R.; Vanderleyden, J.; Dufrêne, Y.F.; et al. Probiotic Gut Microbiota Isolate Interacts with Dendritic Cells via Glycosylated Heterotrimeric Pili. PLoS ONE 2016, 11, e0151824. [Google Scholar] [CrossRef] [Green Version]
- Konstantinov, S.R.; Smidt, H.; de Vos, W.M.; Bruijns, S.C.; Singh, S.K.; Valence, F.; Molle, D.; Lortal, S.; Altermann, E.; Klaenhammer, T.R.; et al. S layer protein A of Lactobacillus acidophilus NCFM regulates immature dendritic cell and T cell functions. Proc. Natl. Acad. Sci. USA 2008, 105, 19474–19479. [Google Scholar] [CrossRef] [Green Version]
- Sillanpaa, J.; Martinez, B.; Antikainen, J.; Toba, T.; Kalkkinen, N.; Tankka, S.; Lounatmaa, K.; Keranen, J.; Hook, M.; Westerlund-Wikstrom, B.; et al. Characterization of the Collagen-Binding S-Layer Protein CbsA of Lactobacillus crispatus. J. Bacteriol. 2000, 182, 6440–6450. [Google Scholar] [CrossRef] [Green Version]
- Wang, L.; Si, W.; Xue, H.; Zhao, X. A fibronectin-binding protein (FbpA) of Weissella cibaria inhibits colonization and infection of Staphylococcus aureus in mammary glands. Cell. Microbiol. 2017, 19, e12731. [Google Scholar] [CrossRef] [Green Version]
- Botha, M.; Botes, M.; Loos, B.; Smith, C.; Dicks, L.M.T. Lactobacillus equigenerosi strain Le1 invades equine epithelial cells. Appl. Environ. Microbiol. 2012, 78, 4248–4255. [Google Scholar] [CrossRef] [PubMed] [Green Version]
- Leccese Terraf, M.C.; Juarez Tomás, M.S.; Rault, L.; Le Loir, Y.; Even, S.; Nader-Macías, M.E.F. In vitro effect of vaginal lactobacilli on the growth and adhesion abilities of uropathogenic Escherichia coli. Arch. Microbiol. 2017, 199, 767–774. [Google Scholar] [CrossRef] [PubMed] [Green Version]
- Tian, T.; Zhu, Y.-L.; Zhou, Y.-Y.; Liang, G.-F.; Wang, Y.-Y.; Hu, F.-H.; Xiao, Z.-D. Exosome Uptake through Clathrin-mediated Endocytosis and Macropinocytosis and Mediating miR-21 Delivery. J. Biol. Chem. 2014, 289, 22258–22267. [Google Scholar] [CrossRef] [PubMed] [Green Version]
- Almeida, J.F.; Mariat, D.; Azevedo, V.; Miyoshi, A.; de Moreno de LeBlanc, A.; Del Carmen, S.; Martin, R.; Langella, P.; LeBlanc, J.-G.; Chatel, J.-M. Correlation between fibronectin binding protein a expression level at the surface of recombinant Lactococcus lactis and plasmid transfer in vitro and in vivo. BMC Microbiol. 2014, 14, 248. [Google Scholar] [CrossRef] [Green Version]
- Guimarães, V.D.; Gabriel, J.E.; Lefèvre, F.; Cabanes, D.; Gruss, A.; Cossart, P.; Azevedo, V.; Langella, P. Internalin-expressing Lactococcus lactis is able to invade small intestine of guinea pigs and deliver DNA into mammalian epithelial cells. Microbes Infect. 2005, 7, 836–844. [Google Scholar] [CrossRef]
- Innocentin, S.; Guimarães, V.; Miyoshi, A.; Azevedo, V.; Langella, P.; Chatel, J.-M.; Lefèvre, F. Lactococcus lactis Expressing either Staphylococcus aureus Fibronectin-Binding Protein A or Listeria monocytogenes Internalin a Can Efficiently Internalize and Deliver DNA in Human Epithelial Cells. Appl. Environ. Microbiol. 2009, 75, 4870–4878. [Google Scholar] [CrossRef] [Green Version]
- Pontes, D.; Innocentin, S.; del Carmen, S.; Almeida, J.F.; LeBlanc, J.-G.; de Moreno de LeBlanc, A.; Blugeon, S.; Cherbuy, C.; Lefèvre, F.; Azevedo, V.; et al. Production of Fibronectin Binding Protein A at the Surface of Lactococcus lactis Increases Plasmid Transfer In Vitro and In Vivo. PLoS ONE 2012, 7, e44892. [Google Scholar] [CrossRef]
- Mathipa, M.G.; Thantsha, M.S.; Bhunia, A.K. Lactobacillus casei expressing Internalins A and B reduces Listeria monocytogenes interaction with Caco-2 cells in vitro. Microb. Biotechnol. 2019, 12, 715–729. [Google Scholar] [CrossRef] [Green Version]
- Zocco, M.A.; Dal Verme, L.Z.; Cremonini, F.; Piscaglia, A.C.; Nista, E.C.; Candelli, M.; Novi, M.; Rigante, D.; Cazzato, I.A.; Ojetti, V.; et al. Efficacy of Lactobacillus GG in maintaining remission of ulcerative colitis. Aliment. Pharm. Ther. 2006, 23, 1567–1574. [Google Scholar] [CrossRef]
- Szajewska, H.; Wanke, M.; Patro, B. Meta-analysis: The effects of Lactobacillus rhamnosus GG supplementation for the prevention of healthcare-associated diarrhoea in children. Aliment. Pharm. Ther. 2011, 34, 1079–1087. [Google Scholar] [CrossRef]
- McFarland, V.L. Meta-analysis of probiotics for the prevention of traveler’s diarrhea. Travel Med. Infect. Dis. 2007, 5, 97–105. [Google Scholar] [CrossRef] [PubMed]
- Dietrich, C.; Kottmann, T.; Alavi, M. Commercially available probiotic drinks containing Lactobacillus casei DN-114001 reduce antibiotic-associated diarrhea. World J. Gastroenterol. 2014, 20, 15837–15844. [Google Scholar] [CrossRef] [PubMed]
- Lee, B.; Yin, X.; Griffey, S.M.; Marco, M.L. Attenuation of colitis by Lactobacillus casei BL23 is dependent on the dairy delivery matrix. Appl. Environ. Microbiol. 2015, 81, 6425–6435. [Google Scholar] [CrossRef] [Green Version]
- Auclair, J.; Frappier, M.; Millette, M. Lactobacillus acidophilus CL1285, Lactobacillus casei LBC80R, and Lactobacillus rhamnosus CLR2 (Bio-K+): Characterization, Manufacture, Mechanisms of Action, and Quality Control of a Specific Probiotic Combination for Primary Prevention of Clostridium difficile Infection. Clin. Infect. Dis. 2015, 60, S135–S143. [Google Scholar] [CrossRef] [PubMed]
- Hirano, J.; Yoshida, T.; Sugiyama, T.; Koide, N.; Mori, I.; Yokochi, T. The effect of Lactobacillus rhamnosus on enterohemorrhagic Escherichia coli infection of human intestinal cells in vitro. Microbiol. Immunol. 2003, 47, 405–409. [Google Scholar] [CrossRef] [PubMed]
- Vargas García, C.E.; Petrova, M.; Claes, I.J.J.; De Boeck, I.; Verhoeven, T.L.A.; Dilissen, E.; von Ossowski, I.; Palva, A.; Bullens, D.M.; Vanderleyden, J.; et al. Piliation of Lactobacillus rhamnosus GG Promotes Adhesion, Phagocytosis, and Cytokine Modulation in Macrophages. Appl. Environ. Microbiol. 2015, 81, 2050–2062. [Google Scholar] [CrossRef] [Green Version]
- Lebeer, S.; Claes, I.; Tytgat, H.L.P.; Verhoeven, T.L.A.; Marien, E.; von Ossowski, I.; Reunanen, J.; Palva, A.; Vos, W.M.d.; Keersmaecker, S.C.J.D.; et al. Functional analysis of Lactobacillus rhamnosus GG pili in relation to adhesion and immunomodulatory interactions with intestinal epithelial cells. Appl. Environ. Microbiol. 2012, 78, 185–193. [Google Scholar] [CrossRef] [Green Version]
- Tripathi, P.; Beaussart, A.; Alsteens, D.; Dupres, V.; Claes, I.; von Ossowski, I.; de Vos, W.M.; Palva, A.; Lebeer, S.; Vanderleyden, J.; et al. Adhesion and Nanomechanics of Pili from the Probiotic Lactobacillus rhamnosus GG. ACS Nano 2013, 7, 3685–3697. [Google Scholar] [CrossRef]
- Coll-Marqués, J.M.; Bäuerl, C.; Zúñiga, M.; Pérez-Martínez, G. Differences in the expression of cell envelope proteinases (CEP) in two Lactobacillus paracasei probiotic strains. FEMS Microbiol. Lett. 2020, 367, fnaa102. [Google Scholar] [CrossRef]
- Bäuerl, C.; Abitayeva, G.; Sosa-Carrillo, S.; Mencher-Beltrán, A.; Navarro-Lleó, N.; Coll-Marqués, J.M.; Zúñiga-Cabrera, M.; Shaikhin, S.; Pérez-Martinez, G. P40 and P75 Are Singular Functional Muramidases Present in the Lactobacillus casei/paracasei/rhamnosus Taxon. Front. Microbiol. 2019, 10, 1420. [Google Scholar] [CrossRef]
- Clark, E.; Hoare, C.; Tanianis-Hughes, J.; Carlson, G.L.; Warhurst, G. Interferon γ Induces Translocation of Commensal Escherichia coli Across Gut Epithelial Cells via a Lipid Raft—Mediated Process. Gastroenterology 2005, 128, 1258–1267. [Google Scholar] [CrossRef] [PubMed]
- Kalischuk, L.D.; Inglis, G.D.; Buret, A.G. Campylobacter jejuni induces transcellular translocation of commensal bacteria via lipid rafts. Gut Pathog. 2009, 1, 2. [Google Scholar] [CrossRef] [PubMed] [Green Version]
- Srinivasan, B.; Kolli, A.R.; Esch, M.B.; Abaci, H.E.; Shuler, M.L.; Hickman, J.J. TEER measurement techniques for in vitro barrier model systems. J. Lab. Autom. 2015, 20, 107–126. [Google Scholar] [CrossRef] [PubMed] [Green Version]
- Ferruzza, S.; Rossi, C.; Scarino, M.L.; Sambuy, Y. A protocol for in situ enzyme assays to assess the differentiation of human intestinal Caco-2 cells. Toxicol. In Vitro 2012, 26, 1247–1251. [Google Scholar] [CrossRef] [PubMed]
- Bäuerl, C.; Coll-Marqués, J.M.; Tarazona-González, C.; Pérez-Martínez, G. Lactobacillus casei extracellular vesicles stimulate EGFR pathway likely due to the presence of proteins P40 and P75 bound to their surface. Sci. Rep. 2020, 10, 19237. [Google Scholar] [CrossRef]
- Fan, Y.; Pedersen, O. Gut microbiota in human metabolic health and disease. Nat. Rev. Microbiol. 2021, 19, 55–71. [Google Scholar] [CrossRef]
- Ikari, A.; Takiguchi, A.; Atomi, K.; Sugatani, J. Epidermal growth factor increases clathrin-dependent endocytosis and degradation of claudin-2 protein in MDCK II cells. J. Cell. Physiol. 2011, 226, 2448–2456. [Google Scholar] [CrossRef]
- Yoshida, S.; Pacitto, R.; Inoki, K.; Swanson, J. Macropinocytosis, mTORC1 and cellular growth control. Cell. Mol. Life Sci. 2018, 75, 1227–1239. [Google Scholar] [CrossRef] [Green Version]
- Yan, F.; Cao, H.; Cover, T.L.; Whitehead, R.; Washington, M.K.; Polk, D.B. Soluble Proteins Produced by Probiotic Bacteria Regulate Intestinal Epithelial Cell Survival and Growth. Gastroenterology 2007, 132, 562–575. [Google Scholar] [CrossRef] [PubMed] [Green Version]
- Lu, R.; Shang, M.; Zhang, Y.G.; Jiao, Y.; Xia, Y.; Garrett, S.; Bakke, D.; Bäuerl, C.; Martinez, G.P.; Kim, C.H.; et al. Lactic Acid Bacteria Isolated from Korean Kimchi Activate the Vitamin D Receptor-autophagy Signaling Pathways. Inflamm. Bowel Dis. 2020, 26, 1199–1211. [Google Scholar] [CrossRef]
- Yeruva, S.; Ramadori, G.; Raddatz, D. NF-κB-dependent synergistic regulation of CXCL10 gene expression by IL-1β and IFN-γ in human intestinal epithelial cell lines. Int. J. Colorectal Dis. 2008, 23, 305–317. [Google Scholar] [CrossRef] [PubMed] [Green Version]
- Paulus, G.L.C.; Xavier, R.J. Autophagy and checkpoints for intracellular pathogen defense. Curr. Opin. Gastroenterol. 2015, 31, 14–23. [Google Scholar] [CrossRef] [PubMed] [Green Version]
- Smyth, D.; McKay, C.M.; Gulbransen, B.D.; Phan, V.C.; Wang, A.; McKay, D.M. Interferon-gamma signals via an ERK1/2-ARF6 pathway to promote bacterial internalization by gut epithelia. Cell. Microbiol. 2012, 14, 1257–1270. [Google Scholar] [CrossRef]
- Lamaze, C.; Fujimoto, L.M.; Yin, H.L.; Schmid, S.L. The Actin Cytoskeleton Is Required for Receptor-mediated Endocytosis in Mammalian Cells. J. Biol. Chem. 1997, 272, 20332–20335. [Google Scholar] [CrossRef] [PubMed] [Green Version]
- Gottlieb, T.A.; Ivanov, I.E.; Adesnik, M.; Sabatini, D.D. Actin microfilaments play a critical role in endocytosis at the apical but not the basolateral surface of polarized epithelial cells. J. Cell. Biol. 1993, 120, 695–710. [Google Scholar] [CrossRef] [Green Version]
- Olazabal, I.M.; Caron, E.; May, R.C.; Schilling, K.; Knecht, D.A.; Machesky, L.M. Rho-Kinase and Myosin-II Control Phagocytic Cup Formation during CR, but Not FcγR, Phagocytosis. Curr. Biol. 2002, 12, 1413–1418. [Google Scholar] [CrossRef] [Green Version]
- Preta, G.; Cronin, J.G.; Sheldon, I.M. Dynasore-not just a dynamin inhibitor. Cell. Commun. Signal 2015, 13, 24. [Google Scholar] [CrossRef] [Green Version]
- Loh, L.N.; Gao, G.; Tuomanen, E.I. Dissecting Bacterial Cell Wall Entry and Signaling in Eukaryotic Cells: An Actin-Dependent Pathway Parallels Platelet-Activating Factor Receptor-Mediated Endocytosis. mBio 2017, 8, e02030-16. [Google Scholar] [CrossRef] [Green Version]





| Mean Values at 2.5 h | Mean Values at 5 h | |||||||
|---|---|---|---|---|---|---|---|---|
| CFU/mL | Sdev (CFU) | % LY | TEER | CFU/mL | Sdev (CFU) | %LY | TEER | |
| CTRL | - | - | 1.01 | 229.25 | - | - | 1.13 | 219.00 |
| CTRL + Dyn | - | - | 0.43 | 214.50 | - | - | 1.40 | 201.50 |
| BL23 | 70,355.00 | 75,797.59 | 0.09 | 230.00 | 43,720.00 | 42,619.50 | 0.65 | 222.25 |
| BL23 + Dyn | 61,050.00 | 58,889.13 | 0.42 | 226.25 | 44,025.00 | 29,161.32 | 1.49 | 226.00 |
| LGG | 16,355.00 | 21,959.19 | 0.03 | 237.00 | 7020.00 | 3838.78 | 0.56 | 228.50 |
| LGG + Dyn | 31,100.00 | 22,343.83 | 0.60 | 244.25 | 13,005.00 | 13,527.80 | 1.98 | 226.00 |
Publisher’s Note: MDPI stays neutral with regard to jurisdictional claims in published maps and institutional affiliations. |
© 2022 by the authors. Licensee MDPI, Basel, Switzerland. This article is an open access article distributed under the terms and conditions of the Creative Commons Attribution (CC BY) license (https://creativecommons.org/licenses/by/4.0/).
Share and Cite
Ramirez-Sánchez, D.A.; Navarro-Lleó, N.; Bäuerl, C.; Campista-León, S.; Coll-Marqués, J.M.; Pérez-Martínez, G. Factors Affecting Spontaneous Endocytosis and Survival of Probiotic Lactobacilli in Human Intestinal Epithelial Cells. Microorganisms 2022, 10, 1142. https://doi.org/10.3390/microorganisms10061142
Ramirez-Sánchez DA, Navarro-Lleó N, Bäuerl C, Campista-León S, Coll-Marqués JM, Pérez-Martínez G. Factors Affecting Spontaneous Endocytosis and Survival of Probiotic Lactobacilli in Human Intestinal Epithelial Cells. Microorganisms. 2022; 10(6):1142. https://doi.org/10.3390/microorganisms10061142
Chicago/Turabian StyleRamirez-Sánchez, Diana Aurora, Noemi Navarro-Lleó, Christine Bäuerl, Samuel Campista-León, José María Coll-Marqués, and Gaspar Pérez-Martínez. 2022. "Factors Affecting Spontaneous Endocytosis and Survival of Probiotic Lactobacilli in Human Intestinal Epithelial Cells" Microorganisms 10, no. 6: 1142. https://doi.org/10.3390/microorganisms10061142
APA StyleRamirez-Sánchez, D. A., Navarro-Lleó, N., Bäuerl, C., Campista-León, S., Coll-Marqués, J. M., & Pérez-Martínez, G. (2022). Factors Affecting Spontaneous Endocytosis and Survival of Probiotic Lactobacilli in Human Intestinal Epithelial Cells. Microorganisms, 10(6), 1142. https://doi.org/10.3390/microorganisms10061142

