Mycobacterium tuberculosis PE_PGRS19 Induces Pyroptosis through a Non-Classical Caspase-11/GSDMD Pathway in Macrophages
Abstract
1. Introduction
2. Materials and Methods
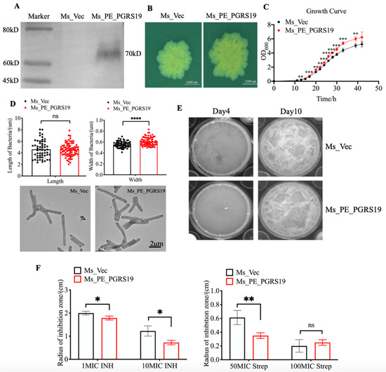
2.1. Construction of Recombinant M. smegmatis (Ms_PE_PGRS19)
2.2. Growth and Phenotype of the Recombinant Bacteria In Vitro
2.3. Intracellular Survival Assays and Lactate Dehydrogenase (LDH) Cytotoxicity Assay
2.4. Cytokine Analysis via Enzyme-Linked Immunosorbent Assay and Quantitative Real-Time PCR
2.5. Cell Death Analysis by Flow Cytometry and Observation under Microscope
2.6. Macrophage Protein Collection and Western Blot
2.7. Statistical Analysis
3. Results
3.1. PE_PGRS19 Accelerates the Growth of M. smegmatis In Vitro
3.2. PE_PGRS19 Enhances the Intracellular Survival and Cell Damaging Capacity of M. smegmatis
3.3. PE_PGRS19 Changes the Cytokine Profile in Macrophages
3.4. PE_PGRS19 Induces Cell Pyroptosis by Promoting the Cleavage of Caspase-11 and GSDMD
3.5. PE_PGRS19 Also Inhibits p38 Mitogen-Activated Protein Kinase (MAPK) Phosphorylation
4. Discussion
Supplementary Materials
Author Contributions
Funding
Data Availability Statement
Conflicts of Interest
References
- Mahadevan, R.; Cole, S.T.; Brosch, R.; Parkhill, J.; Garnier, T.; Churcher, C.; Harris, D.; Gordon, S.V.; Eiglmeier, K.; Gas, S.; et al. Reconciling the Spectrum of Sagittarius A* with a Two-Temperature Plasma Model. Nature 1998, 396, 27. [Google Scholar] [CrossRef]
- McGuire, A.; Weiner, B.; Park, S.; Wapinski, I.; Raman, S.; Dolganov, G.; Peterson, M.; Riley, R.; Zucker, J.; Abeel, T.; et al. Comparative Analysis of Mycobacterium and Related Actinomycetes Yields Insight into the Evolution of Mycobacterium Tuberculosis Pathogenesis. BMC Genom. 2012, 13, 120. [Google Scholar] [CrossRef]
- Grover, S.; Sharma, T.; Singh, Y.; Kohli, S.; Manjunath, P.; Singh, A.; Semmler, T.; Wieler, L.H.; Tedin, K.; Ehtesham, N.Z.; et al. The PGRS Domain of Mycobacterium Tuberculosis PE_PGRS Protein Rv0297 Is Involved in Endoplasmic Reticulum Stress-Mediated Apoptosis through Toll-Like Receptor 4. mBio 2018, 9, e01017-18. [Google Scholar] [CrossRef]
- Schaible, U.E.; Winau, F.; Sieling, P.A.; Fischer, K.; Collins, H.L.; Hagens, K.; Modlin, R.L.; Brinkmann, V.; Kaufmann, S.H.E. Apoptosis Facilitates Antigen Presentation to T Lymphocytes through MHC-I and CD1 in Tuberculosis. Nat. Med. 2003, 9, 1039–1046. [Google Scholar] [CrossRef]
- Srinivasan, L.; Ahlbrand, S.; Briken, V. Interaction of Mycobacterium Tuberculosis with Host Cell Death Pathways. Cold Spring Harb. Perspect. Med. 2014, 4, a022459. [Google Scholar] [CrossRef]
- Long, Q.; Xiang, X.; Yin, Q.; Li, S.; Yang, W.; Sun, H.; Liu, Q.; Xie, J.; Deng, W. PE_PGRS62 Promotes the Survival of Mycobacterium Smegmatis within Macrophages via Disrupting ER Stress-mediated Apoptosis. J. Cell. Physiol. 2019, 234, 19774–19784. [Google Scholar] [CrossRef]
- Yang, W.; Deng, W.; Zeng, J.; Ren, S.; Ali, M.K.; Gu, Y.; Li, Y.; Xie, J. Mycobacterium Tuberculosis PE_PGRS18 Enhances the Intracellular Survival of M. Smegmatis via Altering Host Macrophage Cytokine Profiling and Attenuating the Cell Apoptosis. Apoptosis 2017, 22, 502–509. [Google Scholar] [CrossRef]
- Deng, W.; Long, Q.; Zeng, J.; Li, P.; Yang, W.; Chen, X.; Xie, J. Mycobacterium Tuberculosis PE_PGRS41 Enhances the Intracellular Survival of M. Smegmatis within Macrophages Via Blocking Innate Immunity and Inhibition of Host Defense. Sci. Rep. 2017, 7, 46716. [Google Scholar] [CrossRef]
- Saini, N.K.; Baena, A.; Ng, T.W.; Venkataswamy, M.M.; Kennedy, S.C.; Kunnath-Velayudhan, S.; Carreño, L.J.; Xu, J.; Chan, J.; Larsen, M.H.; et al. Suppression of Autophagy and Antigen Presentation by Mycobacterium Tuberculosis PE_PGRS47. Nat. Microbiol. 2016, 1, 16133. [Google Scholar] [CrossRef]
- Gong, Z.; Kuang, Z.; Li, H.; Li, C.; Ali, M.K.; Huang, F.; Li, P.; Li, Q.; Huang, X.; Ren, S.; et al. Regulation of Host Cell Pyroptosis and Cytokines Production by Mycobacterium Tuberculosis Effector PPE60 Requires LUBAC Mediated NF-ΚB Signaling. Cell. Immunol. 2019, 335, 41–50. [Google Scholar] [CrossRef]
- Qian, J.; Chen, R.; Wang, H.; Zhang, X. Role of the PE/PPE Family in Host–Pathogen Interactions and Prospects for Anti-Tuberculosis Vaccine and Diagnostic Tool Design. Front. Cell. Infect. Microbiol. 2020, 10, 594288. [Google Scholar] [CrossRef]
- Fishbein, S.; van Wyk, N.; Warren, R.M.; Sampson, S.L. Phylogeny to Function: PE/PPE Protein Evolution and Impact on M Ycobacterium Tuberculosis Pathogenicity: Evolution of PE/PPE-Associated Virulence. Mol. Microbiol. 2015, 96, 901–916. [Google Scholar] [CrossRef]
- Chakraborty, P.; Bajeli, S.; Kaushal, D.; Radotra, B.D.; Kumar, A. Biofilm Formation in the Lung Contributes to Virulence and Drug Tolerance of Mycobacterium Tuberculosis. Nat. Commun. 2021, 12, 1606. [Google Scholar] [CrossRef]
- He, W.; Wan, H.; Hu, L.; Chen, P.; Wang, X.; Huang, Z.; Yang, Z.-H.; Zhong, C.-Q.; Han, J. Gasdermin D Is an Executor of Pyroptosis and Required for Interleukin-1β Secretion. Cell Res. 2015, 25, 1285–1298. [Google Scholar] [CrossRef]
- Fink, S.L.; Cookson, B.T. Apoptosis, Pyroptosis, and Necrosis: Mechanistic Description of Dead and Dying Eukaryotic Cells. Infect. Immun. 2005, 73, 1907–1916. [Google Scholar] [CrossRef]
- Ding, J.; Wang, K.; Liu, W.; She, Y.; Sun, Q.; Shi, J.; Sun, H.; Wang, D.-C.; Shao, F. Pore-Forming Activity and Structural Autoinhibition of the Gasdermin Family. Nature 2016, 535, 111–116. [Google Scholar] [CrossRef]
- Man, S.M.; Karki, R.; Kanneganti, T.-D. Molecular Mechanisms and Functions of Pyroptosis, Inflammatory Caspases and Inflammasomes in Infectious Diseases. Immunol. Rev. 2017, 277, 61–75. [Google Scholar] [CrossRef]
- Guo, Q.; Bi, J.; Li, M.; Ge, W.; Xu, Y.; Fan, W.; Wang, H.; Zhang, X. ESX Secretion-Associated Protein C From Mycobacterium Tuberculosis Induces Macrophage Activation Through the Toll-Like Receptor-4/Mitogen-Activated Protein Kinase Signaling Pathway. Front. Cell. Infect. Microbiol. 2019, 9, 158. [Google Scholar] [CrossRef]
- Whitaker, R.H.; Cook, J.G. Stress Relief Techniques: P38 MAPK Determines the Balance of Cell Cycle and Apoptosis Pathways. Biomolecules 2021, 10, 1444. [Google Scholar] [CrossRef]
- Shi, J.; Zhao, Y.; Wang, K.; Shi, X.; Wang, Y.; Huang, H.; Zhuang, Y.; Cai, T.; Wang, F.; Shao, F. Cleavage of GSDMD by Inflammatory Caspases Determines Pyroptotic Cell Death. Nature 2015, 526, 660–665. [Google Scholar] [CrossRef]
- Chen, X.; He, W.; Hu, L.; Li, J.; Fang, Y.; Wang, X.; Xu, X.; Wang, Z.; Huang, K.; Han, J. Pyroptosis Is Driven by Non-Selective Gasdermin-D Pore and Its Morphology Is Different from MLKL Channel-Mediated Necroptosis. Cell Res. 2016, 26, 1007–1020. [Google Scholar] [CrossRef] [PubMed]
- Behar, S.M.; Divangahi, M.; Remold, H.G. Evasion of Innate Immunity by Mycobacterium Tuberculosis: Is Death an Exit Strategy? Nat. Rev. Microbiol. 2010, 8, 668–674. [Google Scholar] [CrossRef] [PubMed]
- Liu, C.H.; Liu, H.; Ge, B. Innate Immunity in Tuberculosis: Host Defense vs Pathogen Evasion. Cell. Mol. Immunol. 2017, 14, 963–975. [Google Scholar] [CrossRef]
- Qu, Z.; Zhou, J.; Zhou, Y.; Xie, Y.; Jiang, Y.; Wu, J.; Luo, Z.; Liu, G.; Yin, L.; Zhang, X.-L. Mycobacterial EST12 Activates a RACK1–NLRP3–Gasdermin D Pyroptosis–IL-1β Immune Pathway. Sci. Adv. 2020, 6, eaba4733. [Google Scholar] [CrossRef] [PubMed]
- Kayagaki, N.; Warming, S.; Lamkanfi, M.; Walle, L.V.; Louie, S.; Dong, J.; Newton, K.; Qu, Y.; Liu, J.; Heldens, S.; et al. Non-Canonical Inflammasome Activation Targets Caspase-11. Nature 2011, 479, 117–121. [Google Scholar] [CrossRef] [PubMed]
- Kovacs, S.B.; Oh, C.; Maltez, V.I.; McGlaughon, B.D.; Verma, A.; Miao, E.A.; Aachoui, Y. Neutrophil Caspase-11 Is Essential to Defend against a Cytosol-Invasive Bacterium. Cell Rep. 2020, 32, 107967. [Google Scholar] [CrossRef]
- Wang, J.; Sahoo, M.; Lantier, L.; Warawa, J.; Cordero, H.; Deobald, K.; Re, F. Caspase-11-Dependent Pyroptosis of Lung Epithelial Cells Protects from Melioidosis While Caspase-1 Mediates Macrophage Pyroptosis and Production of IL-18. PLoS Pathog. 2018, 14, e1007105. [Google Scholar] [CrossRef]
- Brokatzky, D.; Mostowy, S. Pyroptosis in Host Defence against Bacterial Infection. Dis. Model. Mech. 2022, 15, dmm049414. [Google Scholar] [CrossRef]
- Rastogi, S.; Ellinwood, S.; Augenstreich, J.; Mayer-Barber, K.D.; Briken, V. Mycobacterium Tuberculosis Inhibits the NLRP3 Inflammasome Activation via Its Phosphokinase PknF. PLoS Pathog. 2021, 17, e1009712. [Google Scholar] [CrossRef]
- Chai, Q.; Wang, L.; Liu, C.H.; Ge, B. New Insights into the Evasion of Host Innate Immunity by Mycobacterium Tuberculosis. Cell. Mol. Immunol. 2020, 17, 901–913. [Google Scholar] [CrossRef]
- Chai, Q.; Yu, S.; Zhong, Y.; Lu, Z.; Qiu, C.; Yu, Y.; Zhang, X.; Zhang, Y.; Lei, Z.; Qiang, L.; et al. A Bacterial Phospholipid Phosphatase Inhibits Host Pyroptosis by Hijacking Ubiquitin. Science 2022, 378, eabq0132. [Google Scholar] [CrossRef]
- Tobin, D.M.; Roca, F.J.; Oh, S.F.; McFarland, R.; Vickery, T.W.; Ray, J.P.; Ko, D.C.; Zou, Y.; Bang, N.D.; Chau, T.T.H.; et al. Host Genotype-Specific Therapies Can Optimize the Inflammatory Response to Mycobacterial Infections. Cell 2012, 148, 434–446. [Google Scholar] [CrossRef] [PubMed]
- Mahamed, D.; Boulle, M.; Ganga, Y.; Mc Arthur, C.; Skroch, S.; Oom, L.; Catinas, O.; Pillay, K.; Naicker, M.; Rampersad, S.; et al. Intracellular Growth of Mycobacterium Tuberculosis after Macrophage Cell Death Leads to Serial Killing of Host Cells. eLife 2017, 6, e22028. [Google Scholar] [CrossRef] [PubMed]
- Mariño, G.; Niso-Santano, M.; Baehrecke, E.H.; Kroemer, G. Self-Consumption: The Interplay of Autophagy and Apoptosis. Nat. Rev. Mol. Cell Biol. 2014, 15, 81–94. [Google Scholar] [CrossRef] [PubMed]
- Danelishvili, L.; Everman, J.; Bermudez, L.E. Mycobacterium Tuberculosis PPE68 and Rv2626c Genes Contribute to the Host Cell Necrosis and Bacterial Escape from Macrophages. Virulence 2016, 7, 23–32. [Google Scholar] [CrossRef]
- Mohareer, K.; Asalla, S.; Banerjee, S. Cell Death at the Cross Roads of Host-Pathogen Interaction in Mycobacterium Tuberculosis Infection. Tuberculosis 2018, 113, 99–121. [Google Scholar] [CrossRef]
- Guo, Q.; Bi, J.; Wang, H.; Zhang, X. Mycobacterium Tuberculosis ESX-1-Secreted Substrate Protein EspC Promotes Mycobacterial Survival through Endoplasmic Reticulum Stress-Mediated Apoptosis. Emerg. Microbes Infect. 2021, 10, 19–36. [Google Scholar] [CrossRef]
- Deng, W.; Yang, W.; Zeng, J.; Abdalla, A.E.; Xie, J. Mycobacterium Tuberculosis PPE32 Promotes Cytokines Production and Host Cell Apoptosis through Caspase Cascade Accompanying with Enhanced ER Stress Response. Oncotarget 2016, 7, 67347–67359. [Google Scholar] [CrossRef]
- Li, H.; Li, Q.; Yu, Z.; Zhou, M.; Xie, J. Mycobacterium Tuberculosis PE13 (Rv1195) Manipulates the Host Cell Fate via P38-ERK-NF-ΚB Axis and Apoptosis. Apoptosis 2016, 21, 795–808. [Google Scholar] [CrossRef]
- Beckwith, K.S.; Beckwith, M.S.; Ullmann, S.; Sætra, R.S.; Kim, H.; Marstad, A.; Åsberg, S.E.; Strand, T.A.; Haug, M.; Niederweis, M.; et al. Plasma Membrane Damage Causes NLRP3 Activation and Pyroptosis during Mycobacterium Tuberculosis Infection. Nat. Commun. 2020, 11, 2270. [Google Scholar] [CrossRef]
- Shi, J.; Gao, W.; Shao, F. Pyroptosis: Gasdermin-Mediated Programmed Necrotic Cell Death. Trends Biochem. Sci. 2017, 42, 245–254. [Google Scholar] [CrossRef] [PubMed]






| Primers | 5′-3′ Sequence | 3′-5′ Sequence |
|---|---|---|
| Rv1067 | GCAATGGCCAAGACAATTGCGTGTCGTTTGTGTTGGTGTC | TTAACTACGTCGACATCGATTTAGTGGTGGTGGTGGTGGTGCTGCCCCGGCGTGCCGGCGT |
| β-actin | ATTACTGCTCTGGCTCCTA | CAAGACAAGATGGTGAATGG |
| il-6 | ATCATACTCTCCAGATACATCC | GTTCATAGCAGCCTTATTCATA |
| il-12 | GAATGGCGTCTCTGTCTG | GCTGGTGCTGTAGTTCTC |
| il-1β | TCGTGAATGAGCAGACAG | ATCAGAGGCAAGGAGGAA |
| il-18 | CCTGCCTTCTTCCTCATTCTTG | AACCTGCTGTCTGCTTCTGT |
| il-10 | CTGCTAACCGACTCCTTAATGC | CTTGACTGCTGGCGATATGC |
| tnf-α | AGTGACAAGCCTGTAGCCC | GAGGTTGACTTTCTCCTGGTAT |
Publisher’s Note: MDPI stays neutral with regard to jurisdictional claims in published maps and institutional affiliations. |
© 2022 by the authors. Licensee MDPI, Basel, Switzerland. This article is an open access article distributed under the terms and conditions of the Creative Commons Attribution (CC BY) license (https://creativecommons.org/licenses/by/4.0/).
Share and Cite
Qian, J.; Hu, Y.; Zhang, X.; Chi, M.; Xu, S.; Wang, H.; Zhang, X. Mycobacterium tuberculosis PE_PGRS19 Induces Pyroptosis through a Non-Classical Caspase-11/GSDMD Pathway in Macrophages. Microorganisms 2022, 10, 2473. https://doi.org/10.3390/microorganisms10122473
Qian J, Hu Y, Zhang X, Chi M, Xu S, Wang H, Zhang X. Mycobacterium tuberculosis PE_PGRS19 Induces Pyroptosis through a Non-Classical Caspase-11/GSDMD Pathway in Macrophages. Microorganisms. 2022; 10(12):2473. https://doi.org/10.3390/microorganisms10122473
Chicago/Turabian StyleQian, Jianing, Youwei Hu, Xiao Zhang, Mingzhe Chi, Siyue Xu, Honghai Wang, and Xuelian Zhang. 2022. "Mycobacterium tuberculosis PE_PGRS19 Induces Pyroptosis through a Non-Classical Caspase-11/GSDMD Pathway in Macrophages" Microorganisms 10, no. 12: 2473. https://doi.org/10.3390/microorganisms10122473
APA StyleQian, J., Hu, Y., Zhang, X., Chi, M., Xu, S., Wang, H., & Zhang, X. (2022). Mycobacterium tuberculosis PE_PGRS19 Induces Pyroptosis through a Non-Classical Caspase-11/GSDMD Pathway in Macrophages. Microorganisms, 10(12), 2473. https://doi.org/10.3390/microorganisms10122473

