Multi-Time-Point Fecal Sampling in Human and Mouse Reveals the Formation of New Homeostasis in Gut Microbiota after Bowel Cleansing
Abstract
1. Introduction
2. Materials and Methods
2.1. Human Subjects
2.2. Study Design and Sample Collection
2.3. 16S rRNA Gene Sequencing and Analysis
2.4. Establishing the Humanized Mouse Model
2.5. Humanized Mouse Data Analyses
2.6. Statistical Analysis
3. Results
3.1. Bowel Cleansing Altered the Microbiota Composition
3.2. Dynamic Changes of the Microbiota after Bowel Cleansing
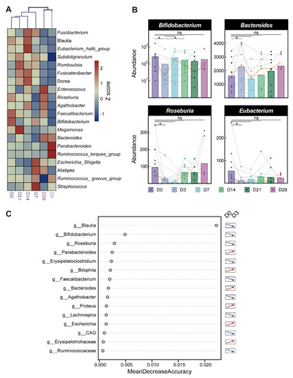
3.3. Changes in Specific Microbiota after Bowel Cleansing
3.4. The Response of the Humanized Mice Model to Bowel Cleansing
3.5. The Key Bacteria in Humanized Mice after Bowel Cleansing
4. Discussion
5. Conclusions
Supplementary Materials
Author Contributions
Funding
Institutional Review Board Statement
Data Availability Statement
Conflicts of Interest
References
- Hassan, C.; East, J.; Radaelli, F.; Spada, C.; Benamouzig, R.; Bisschops, R.; Bretthauer, M.; Dekker, E.; Dinis-Ribeiro, M.; Ferlitsch, M.; et al. Bowel Preparation for Colonoscopy: European Society of Gastrointestinal Endoscopy (ESGE) Guideline—Update 2019. Endoscopy 2019, 51, 775–794. [Google Scholar] [CrossRef] [PubMed]
- Johnson, D.A.; Barkun, A.N.; Cohen, L.B.; Dominitz, J.A.; Kaltenbach, T.; Martel, M.; Robertson, D.J.; Boland, C.R.; Giardello, F.M.; Lieberman, D.A.; et al. Optimizing Adequacy of Bowel Cleansing for Colonoscopy: Recommendations from the US Multi-Society Task Force on Colorectal Cancer. Gastroenterology 2014, 147, 903–924. [Google Scholar] [CrossRef] [PubMed]
- Drago, L.; Valentina, C.; Fabio, P. Gut Microbiota, Dysbiosis and Colon Lavage. Dig. Liver Dis. 2019, 51, 1209–1213. [Google Scholar] [CrossRef] [PubMed]
- Bini, E.J.; Firoozi, B.; Choung, R.J.; Ali, E.M.; Osman, M.; Weinshel, E.H. Systematic Evaluation of Complications Related to Endoscopy in a Train Ing Setting: A Prospective 30-Day Outcomes Study. Gastrointest. Endosc. 2003, 57, 8–16. [Google Scholar] [CrossRef] [PubMed]
- Ko, C.W.; Riffle, S.; Shapiro, J.A.; Saunders, M.D.; Lee, S.D.; Tung, B.Y.; Kuver, R.; Larson, A.M.; Kowdley, K.V.; Kimmey, M.B. Incidence of Minor Complications and Time Lost from Normal Activities after Screening or Surveillance Colonoscopy. Gastrointest. Endosc. 2007, 65, 648–656. [Google Scholar] [CrossRef] [PubMed]
- Fassarella, M.; Blaak, E.E.; Penders, J.; Nauta, A.; Smidt, H.; Zoetendal, E.G. Gut Microbiome Stability and Resilience: Elucidating the Response to Perturbations in Order to Modulate Gut Health. Gut 2021, 70, 595–605. [Google Scholar] [CrossRef]
- Amato, K.R.; Yeoman, C.J.; Cerda, G.; Schmitt, C.A.; Cramer, J.D.; Miller, M.E.B.; Gomez, A.; Turner, T.R.; Wilson, B.A.; Stumpf, R.M.; et al. Variable Responses of Human and Non-Human Primate Gut Microbiomes to a Western Diet. Microbiome 2015, 3, 53. [Google Scholar] [CrossRef]
- Nagata, N.; Tohya, M.; Fukuda, S.; Suda, W.; Nishijima, S.; Takeuchi, F.; Ohsugi, M.; Tsujimoto, T.; Nakamura, T.; Shimomura, A.; et al. Effects of Bowel Preparation on the Human Gut Microbiome and Metabolome. Sci. Rep. 2019, 9, 4042. [Google Scholar] [CrossRef]
- Powles, S.T.R.; Gallagher, K.I.; Chong, L.W.L.; Alexander, J.L.; Mullish, B.H.; Hicks, L.C.; McDonald, J.A.K.; Marchesi, J.R.; Williams, H.R.T.; Orchard, T.R. Effects of Bowel Preparation on Intestinal Bacterial Associated Urine and Faecal Metabolites and the Associated Faecal Microbiome. BMC Gastroenterol. 2022, 22, 240. [Google Scholar] [CrossRef]
- Harrell, L.; Wang, Y.; Antonopoulos, D.; Young, V.; Lichtenstein, L.; Huang, Y.; Hanauer, S.; Chang, E. Standard Colonic Lavage Alters the Natural State of Mucosal-Associated Microbiota in the Human Colon. PLoS ONE 2012, 7, e32545. [Google Scholar] [CrossRef]
- Shobar, R.M.; Velineni, S.; Keshavarzian, A.; Swanson, G.; DeMeo, M.T.; Melson, J.E.; Losurdo, J.; Engen, P.A.; Sun, Y.; Koenig, L.; et al. The Effects of Bowel Preparation on Microbiota-Related Metrics Differ in Health and in Inflammatory Bowel Disease and for the Mucosal and Luminal Microbiota Compartments. Clin. Transl. Gastroenterol. 2016, 7, e143. [Google Scholar] [CrossRef] [PubMed]
- Jalanka, J.; Salonen, A.; Salojärvi, J.; Ritari, J.; Immonen, O.; Marciani, L.; Gowland, P.; Hoad, C.; Garsed, K.; Lam, C.; et al. Effects of Bowel Cleansing on the Intestinal Microbiota. Gut 2015, 64, 1562–1568. [Google Scholar] [CrossRef] [PubMed]
- Drago, L.; Toscano, M.; De Grandi, R.; Casini, V.; Pace, F. Persisting Changes of Intestinal Microbiota after Bowel Lavage and Colonoscopy. Eur. J. Gastroenterol. Hepatol. 2016, 28, 532–537. [Google Scholar] [CrossRef] [PubMed]
- Mai, V.; Greenwald, B.; Morris, J.G.; Raufman, J.P.; Stine, O.C. Effect of Bowel Preparation and Colonoscopy on Post-Procedure Intestinal Microbiota Composition. Gut 2006, 55, 1822–1823. [Google Scholar] [CrossRef] [PubMed]
- Chen, H.M.; Chen, C.C.; Chen, C.C.; Wang, S.C.; Wang, C.L.; Huang, C.H.; Liou, J.S.; Liu, T.W.; Peng, H.L.; Lin, F.M.; et al. Gut Microbiome Changes in Overweight Male Adults Following Bowel Preparation. BMC Genom. 2018, 19, 904. [Google Scholar] [CrossRef] [PubMed]
- Le Roy, T.; Debédat, J.; Marquet, F.; Da-Cunha, C.; Ichou, F.; Guerre-Millo, M.; Kapel, N.; Aron-Wisnewsky, J.; Clément, K. Comparative Evaluation of Microbiota Engraftment Following Fecal Micro Biota Transfer in Mice Models: Age, Kinetic and Microbial Status Matte r. Front. Microbiol. 2019, 9, 3289. [Google Scholar] [CrossRef] [PubMed]
- Zhang, S.-L.; Mao, Y.-Q.; Zhang, Z.-Y.; Li, Z.-M.; Kong, C.-Y.; Chen, H.-L.; Cai, P.-R.; Han, B.; Ye, T.; Wang, L.-S. Pectin Supplement Significantly Enhanced the Anti-PD-1 Efficacy in Tumor-Bearing Mice Humanized with Gut Microbiota from Patients with Colorectal Cancer. Theranostics 2021, 11, 4155–4170. [Google Scholar] [CrossRef] [PubMed]
- Gorkiewicz, G.; Thallinger, G.G.; Trajanoski, S.; Lackner, S.; Stocker, G.; Hinterleitner, T.; Gülly, C.; Högenauer, C. Alterations in the Colonic Microbiota in Response to Osmotic Diarrhea. PLoS ONE 2013, 8, e55817. [Google Scholar] [CrossRef]
- O’Brien, C.L.; Allison, G.E.; Grimpen, F.; Pavli, P. Impact of Colonoscopy Bowel Preparation on Intestinal Microbiota. PLoS ONE 2013, 8, e62815. [Google Scholar] [CrossRef]
- Lozupone, C.A.; Stombaugh, J.I.; Gordon, J.I.; Jansson, J.K.; Knight, R. Diversity, Stability and Resilience of the Human Gut Microbiota. Nature 2012, 489, 220–230. [Google Scholar] [CrossRef]
- Musso, G.; Gambino, R.; Cassader, M. Interactions between Gut Microbiota and Host Metabolism Predisposing to Obesity and Diabetes. Annu. Rev. Med. 2011, 62, 361–380. [Google Scholar] [CrossRef] [PubMed]
- Ge, X.; He, X.; Liu, J.; Zeng, F.; Chen, L.; Xu, W.; Shao, R.; Huang, Y.; Farag, M.A.; Capanoglu, E.; et al. Amelioration of Type 2 Diabetes by the Novel 6, 8-Guanidyl Luteolin Qu Inone-Chromium Coordination via Biochemical Mechanisms and Gut Microbi Ota Interaction. J. Adv. Res. 2022. [Google Scholar] [CrossRef] [PubMed]
- Chong, C.Y.L.; Orr, D.; Plank, L.D.; Vatanen, T.; O’Sullivan, J.M.; Murphy, R. Randomised Double-Blind Placebo-Controlled Trial of Inulin with Metron Idazole in Non-Alcoholic Fatty Liver Disease (NAFLD). Nutrients 2020, 12, 937. [Google Scholar] [CrossRef] [PubMed]
- Barnes, D.; Ng, K.; Smits, S.; Sonnenburg, J.; Kassam, Z.; Park, K.T. Competitively Selected Donor Fecal Microbiota Transplantation: Butyrat e Concentration and Diversity as Measures of Donor Quality. J. Pediatr. Gastroenterol. Nutr. 2018, 67, 185–187. [Google Scholar] [CrossRef] [PubMed]
- Wang, J.; Jia, Z.; Zhang, B.; Peng, L.; Zhao, F. Tracing the Accumulation of in Vivo Human Oral Microbiota Elucidates Microbial Community Dynamics at the Gateway to the GI Tract. Gut 2020, 69, 1355–1356. [Google Scholar] [CrossRef]
- D’Souza, B.; Slack, T.; Wong, S.W.; Lam, F.; Muhlmann, M.; Koestenbauer, J.; Dark, J.; Newstead, G. Randomized Controlled Trial of Probiotics after Colonoscopy: Probiotics after Colonoscopy. ANZ J. Surg. 2017, 87, E65–E69. [Google Scholar] [CrossRef]
- Pop, M.; Walker, A.W.; Paulson, J.; Lindsay, B.; Antonio, M.; Hossain, M.; Oundo, J.; Tamboura, B.; Mai, V.; Astrovskaya, I.; et al. Diarrhea in Young Children from Low-Income Countries Leads to Large-Scale Alterations in Intestinal Microbiota Composition. Genome Biol. 2014, 15, R76. [Google Scholar] [CrossRef]
- Rashidi, A.; Ebadi, M.; Rehman, T.U.; Elhusseini, H.; Nalluri, H.; Kaiser, T.; Holtan, S.G.; Khoruts, A.; Weisdorf, D.J.; Staley, C. Gut Microbiota Response to Antibiotics Is Personalized and Depends on Baseline Microbiota. Microbiome 2021, 9, 211. [Google Scholar] [CrossRef]
- Korpela, K.; Salonen, A.; Virta, L.J.; Kekkonen, R.A.; Forslund, K.; Bork, P.; de Vos, W.M. Intestinal Microbiome Is Related to Lifetime Antibiotic Use in Finnish Pre-School Children. Nat. Commun. 2016, 7, 10410. [Google Scholar] [CrossRef]
- Tropini, C.; Moss, E.L.; Merrill, B.D.; Ng, K.M.; Higginbottom, S.K.; Casavant, E.P.; Gonzalez, C.G.; Fremin, B.; Bouley, D.M.; Elias, J.E.; et al. Transient Osmotic Perturbation Causes Long-Term Alteration to the Gut Microbiota. Cell 2018, 173, 1742–1754.e17. [Google Scholar] [CrossRef]
- Rodriguez, J.; Hiel, S.; Neyrinck, A.M.; Le Roy, T.; Pötgens, S.A.; Leyrolle, Q.; Pachikian, B.D.; Gianfrancesco, M.A.; Cani, P.D.; Paquot, N.; et al. Discovery of the Gut Microbial Signature Driving the Efficacy of Prebiotic Intervention in Obese Patients. Gut 2020, 69, 1975–1987. [Google Scholar] [CrossRef] [PubMed]
- Mullaney, T.G.; Lam, D.; Kluger, R.; D’Souza, B. Randomized Controlled Trial of Probiotic Use for Post-Colonoscopy Symptoms: Probiotics for Post-Colonoscopy Symptoms. ANZ J. Surg. 2019, 89, 234–238. [Google Scholar] [CrossRef] [PubMed]







| Subject ID | Sex | Age | Height (cm) | Weight (kg) | BMI (kg/m2) | Number of Samples |
|---|---|---|---|---|---|---|
| 1 | F | 52 | 170 | 68 | 23.5 | 4 |
| 2 | F | 34 | 162 | 50 | 19.1 | 5 |
| 3 | M | 28 | 173 | 70 | 23.4 | 5 |
| 4 | F | 59 | 163 | 61 | 23.0 | 4 |
| 5 | M | 49 | 173 | 71 | 23.7 | 5 |
| 6 | M | 53 | 173 | 57 | 19.0 | 5 |
| 7 | F | 60 | 165 | 60 | 22.0 | 2 |
| 8 | F | 22 | 158 | 47 | 18.8 | 4 |
| 9 | F | 22 | 163 | 58 | 21.8 | 4 |
| 10 | M | 58 | 170 | 60 | 20.8 | 4 |
| 18 | F | 43 | 160 | 56 | 21.9 | 5 |
| 19 | F | 45 | 172 | 65 | 22.0 | 5 |
Publisher’s Note: MDPI stays neutral with regard to jurisdictional claims in published maps and institutional affiliations. |
© 2022 by the authors. Licensee MDPI, Basel, Switzerland. This article is an open access article distributed under the terms and conditions of the Creative Commons Attribution (CC BY) license (https://creativecommons.org/licenses/by/4.0/).
Share and Cite
Li, M.; Qian, W.; Yu, L.; Tian, F.; Zhang, H.; Chen, W.; Xue, Y.; Zhai, Q. Multi-Time-Point Fecal Sampling in Human and Mouse Reveals the Formation of New Homeostasis in Gut Microbiota after Bowel Cleansing. Microorganisms 2022, 10, 2317. https://doi.org/10.3390/microorganisms10122317
Li M, Qian W, Yu L, Tian F, Zhang H, Chen W, Xue Y, Zhai Q. Multi-Time-Point Fecal Sampling in Human and Mouse Reveals the Formation of New Homeostasis in Gut Microbiota after Bowel Cleansing. Microorganisms. 2022; 10(12):2317. https://doi.org/10.3390/microorganisms10122317
Chicago/Turabian StyleLi, Mingyang, Weike Qian, Leilei Yu, Fengwei Tian, Hao Zhang, Wei Chen, Yuzheng Xue, and Qixiao Zhai. 2022. "Multi-Time-Point Fecal Sampling in Human and Mouse Reveals the Formation of New Homeostasis in Gut Microbiota after Bowel Cleansing" Microorganisms 10, no. 12: 2317. https://doi.org/10.3390/microorganisms10122317
APA StyleLi, M., Qian, W., Yu, L., Tian, F., Zhang, H., Chen, W., Xue, Y., & Zhai, Q. (2022). Multi-Time-Point Fecal Sampling in Human and Mouse Reveals the Formation of New Homeostasis in Gut Microbiota after Bowel Cleansing. Microorganisms, 10(12), 2317. https://doi.org/10.3390/microorganisms10122317

