Bridging the Gap: Type III Secretion Systems in Plant-Beneficial Bacteria
Abstract
1. Introduction
2. T3SSs in Rhizobia-Legume Interaction: Symbiotic Determinants with Multiple Roles
2.1. Modulating the Plant Immune Response
2.2. Initiating the Nodulation Process in the Absence of Nodule Factor Signaling
2.3. Nops Elicit Effector-Triggered Immunity in some Legume Genotypes
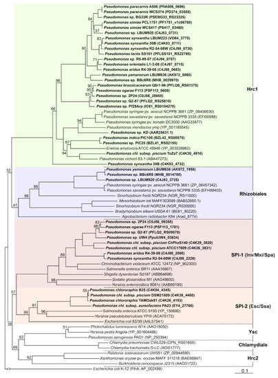
3. T3SSs in Plant-Beneficial Pseudomonas Strains: Many Roles and Little Knowledge
3.1. Manipulating the Plant Immune Response
3.2. T3SSs in Mycorrhiza Helper Pseudomonas Strains: Who Is the Target?
3.3. T3SSs as Subtle Weapons in the Battle against Plant Pathogens
3.4. Being Eaten by Protists? No Thanks
3.5. Are T3SSs Involved in Rhizocompetence?
4. A Big Cog in the Nanomachine: Regulation of T3SSs
5. Concluding Remarks
Author Contributions
Funding
Institutional Review Board Statement
Informed Consent Statement
Data Availability Statement
Conflicts of Interest
References
- Abby, S.S.; Rocha, E.P.C. The Non-Flagellar Type III Secretion System Evolved from the Bacterial Flagellum and Diversified into Host-Cell Adapted Systems. PLoS Genet. 2012, 8, e1002983. [Google Scholar] [CrossRef]
- Deng, W.; Marshall, N.C.; Rowland, J.L.; McCoy, J.M.; Worrall, L.J.; Santos, A.S.; Strynadka, N.C.J.; Finlay, B.B. Assembly, Structure, Function and Regulation of Type III Secretion Systems. Nat. Rev. Microbiol. 2017, 15, 323–337. [Google Scholar] [CrossRef]
- Hu, Y.; Huang, H.; Cheng, X.; Shu, X.; White, A.P.; Stavrinides, J.; Köster, W.; Zhu, G.; Zhao, Z.; Wang, Y. A Global Survey of Bacterial Type III Secretion Systems and Their Effectors. Environ. Microbiol. 2017, 19, 3879–3895. [Google Scholar] [CrossRef] [PubMed]
- Wallis, T.S.; Galyov, E.E. Molecular Basis of Salmonella-Induced Enteritis. Mol. Microbiol. 2000, 36, 997–1005. [Google Scholar] [CrossRef]
- Cornelis, G.R. The Yersinia Ysc–Yop “Type III” Weaponry. Nat. Rev. Mol. Cell. Biol. 2002, 3, 742–753. [Google Scholar] [CrossRef]
- Beeckman, D.S.A.; Vanrompay, D.C. Bacterial Secretion Systems with an Emphasis on the Chlamydial Type III Secretion System. Curr. Issues Mol. Biol. 2009, 12, 17–42. [Google Scholar] [CrossRef] [PubMed]
- Büttner, D.; He, S.Y. Type III Protein Secretion in Plant Pathogenic Bacteria. Plant Physiol. 2009, 150, 1656–1664. [Google Scholar] [CrossRef]
- Xin, X.-F.; Kvitko, B.; He, S.Y. Pseudomonas syringae: What It Takes to Be a Pathogen. Nat. Rev. Microbiol. 2018, 16, 316–328. [Google Scholar] [CrossRef] [PubMed]
- Oldroyd, G.E.D. Speak, Friend and Enter: Signalling Systems That Promote Beneficial Symbiotic Associations in Plants. Nat. Rev. Microbiol. 2013, 11, 252–263. [Google Scholar] [CrossRef]
- Freiberg, C.; Fellay, R.; Bairoch, A.; Broughton, W.J.; Rosenthal, A.; Perret, X. Molecular Basis of Symbiosis between Rhizobium and Legumes. Nature 1997, 387, 394–401. [Google Scholar] [CrossRef]
- de Lyra, M.d.C.; Lopez-Baena, F.J.; Madinabeitia, N.; Vinardell, J.M.; del Espuny, M.R.; Cubo, M.T.; Bellogin, R.A.; Ruiz-Sainz, J.E.; Ollero, F.J. Inactivation of the Sinorhizobium fredii HH103 rhcJ Gene Abolishes Nodulation Outer Proteins (Nops) Secretion and Decreases the Symbiotic Capacity with Soybean. Int. Microbiol. 2006, 9, 125–133. [Google Scholar]
- Okazaki, S.; Zehner, S.; Hempel, J.; Lang, K.; Göttfert, M. Genetic Organization and Functional Analysis of the Type III Secretion System of Bradyrhizobium elkanii. FEMS Microbiol. Lett. 2009, 295, 88–95. [Google Scholar] [CrossRef] [PubMed]
- Okazaki, S.; Okabe, S.; Higashi, M.; Shimoda, Y.; Sato, S.; Tabata, S.; Hashiguchi, M.; Akashi, R.; Göttfert, M.; Saeki, K. Identification and Functional Analysis of Type III Effector Proteins in Mesorhizobium loti. Mol. Plant Microbe Interact 2010, 23, 223–234. [Google Scholar] [CrossRef] [PubMed]
- Staehelin, C.; Krishnan, H.B. Nodulation Outer Proteins: Double-Edged Swords of Symbiotic Rhizobia. Biochem. J. 2015, 470, 263–274. [Google Scholar] [CrossRef] [PubMed]
- Loper, J.E.; Hassan, K.A.; Mavrodi, D.V.; Davis, E.W.; Lim, C.K.; Shaffer, B.T.; Elbourne, L.D.H.; Stockwell, V.O.; Hartney, S.L.; Breakwell, K.; et al. Comparative Genomics of Plant-Associated Pseudomonas spp.: Insights into Diversity and Inheritance of Traits Involved in Multitrophic Interactions. PLoS Genet. 2012, 8, e1002784. [Google Scholar] [CrossRef]
- Berendsen, R.L.; van Verk, M.C.; Stringlis, I.A.; Zamioudis, C.; Tommassen, J.; Pieterse, C.M.J.; Bakker, P.A.H.M. Unearthing the Genomes of Plant-Beneficial Pseudomonas Model Strains WCS358, WCS374 and WCS417. BMC Genom. 2015, 16, 539. [Google Scholar] [CrossRef]
- Biessy, A.; Novinscak, A.; Blom, J.; Léger, G.; Thomashow, L.S.; Cazorla, F.M.; Jošić, D.; Filion, M. Diversity of Phytobeneficial Traits Revealed by Whole-genome Analysis of Worldwide-isolated Phenazine-producing Pseudomonas spp. Environ. Microbiol. 2019, 21, 437–455. [Google Scholar] [CrossRef]
- Lugtenberg, B.; Kamilova, F. Plant-Growth-Promoting Rhizobacteria. Annu. Rev. Microbiol. 2009, 63, 541–556. [Google Scholar] [CrossRef]
- Höfte, M. The Use of Pseudomonas spp. as Bacterial Biocontrol Agents to Control Plant Disease. In Microbial Bioprotectants for Plant Disease Management; Köhl, J., Ravensberg, W.J., Eds.; Burleigh Dodds Series in Agricultural Science: Cambridge, UK, 2021; pp. 1–74. ISBN 978-1-78676-813-1. [Google Scholar]
- Troisfontaines, P.; Cornelis, G.R. Type III Secretion: More Systems Than You Think. Physiology 2005, 20, 326–339. [Google Scholar] [CrossRef]
- Gazi, A.D.; Sarris, P.F.; Fadouloglou, V.E.; Charova, S.N.; Mathioudakis, N.; Panopoulos, N.J.; Kokkinidis, M. Phylogenetic Analysis of a Gene Cluster Encoding an Additional, Rhizobial-like Type III Secretion System That Is Narrowly Distributed among Pseudomonas syringae Strains. BMC Microbiol. 2012, 12, 188. [Google Scholar] [CrossRef]
- Teulet, A.; Gully, D.; Rouy, Z.; Camuel, A.; Koebnik, R.; Giraud, E.; Lassalle, F. Phylogenetic Distribution and Evolutionary Dynamics of Nod and T3SS Genes in the Genus Bradyrhizobium. Microb. Genom. 2020, 6, mgen000407. [Google Scholar] [CrossRef] [PubMed]
- Schmeisser, C.; Liesegang, H.; Krysciak, D.; Bakkou, N.; Le Quéré, A.; Wollherr, A.; Heinemeyer, I.; Morgenstern, B.; Pommerening-Röser, A.; Flores, M.; et al. Rhizobium sp. Strain NGR234 Possesses a Remarkable Number of Secretion Systems. Appl. Environ. Microbiol. 2009, 75, 4035–4045. [Google Scholar] [CrossRef] [PubMed]
- Schuldes, J.; Rodriguez Orbegoso, M.; Schmeisser, C.; Krishnan, H.B.; Daniel, R.; Streit, W.R. Complete Genome Sequence of the Broad-Host-Range Strain Sinorhizobium fredii USDA257. J. Bacteriol. 2012, 194, 4483. [Google Scholar] [CrossRef] [PubMed]
- Busset, N.; Gully, D.; Teulet, A.; Fardoux, J.; Camuel, A.; Cornu, D.; Severac, D.; Giraud, E.; Meraert, P. The Type III Effectome of the Symbiotic Bradyrhizobium vignae Strain ORS3257. Biomolecules 2021, 11, 1592. [Google Scholar] [CrossRef]
- Kouchi, H. Large-Scale Analysis of Gene Expression Profiles during Early Stages of Root Nodule Formation in a Model Legume, Lotus japonicus. DNA Res. 2004, 11, 263–274. [Google Scholar] [CrossRef]
- Lohar, D.P.; Sharopova, N.; Endre, G.; Peñuela, S.; Samac, D.; Town, C.; Silverstein, K.A.T.; VandenBosch, K.A. Transcript Analysis of Early Nodulation Events in Medicago truncatula. Plant Physiol. 2006, 140, 221–234. [Google Scholar] [CrossRef]
- Libault, M.; Farmer, A.; Brechenmacher, L.; Drnevich, J.; Langley, R.J.; Bilgin, D.D.; Radwan, O.; Neece, D.J.; Clough, S.J.; May, G.D.; et al. Complete Transcriptome of the Soybean Root Hair Cell, a Single-Cell Model, and Its Alteration in Response to Bradyrhizobium japonicum Infection. Plant Physiol. 2010, 152, 541–552. [Google Scholar] [CrossRef]
- Gourion, B.; Berrabah, F.; Ratet, P.; Stacey, G. Rhizobium–Legume Symbioses: The Crucial Role of Plant Immunity. Trends Plant. Sci. 2015, 20, 186–194. [Google Scholar] [CrossRef]
- Liang, Y.; Cao, Y.; Tanaka, K.; Thibivilliers, S.; Wan, J.; Choi, J.; Kang, C.h.; Qiu, J.; Stacey, G. Nonlegumes Respond to Rhizobial Nod Factors by Suppressing the Innate Immune Response. Science 2013, 341, 1384–1387. [Google Scholar] [CrossRef]
- Cao, Y.; Halane, M.K.; Gassmann, W.; Stacey, G. The Role of Plant Innate Immunity in the Legume-Rhizobium Symbiosis. Annu. Rev. Plant. Biol. 2017, 68, 535–561. [Google Scholar] [CrossRef]
- Bartsev, A.V.; Deakin, W.J.; Boukli, N.M.; McAlvin, C.B.; Stacey, G.; Malnoë, P.; Broughton, W.J.; Staehelin, C. NopL, an Effector Protein of Rhizobium sp. NGR234, Thwarts Activation of Plant Defense Reactions. Plant Physiol. 2004, 134, 871–879. [Google Scholar] [CrossRef]
- Jiménez-Guerrero, I.; Pérez-Montaño, F.; Medina, C.; Ollero, F.J.; López-Baena, F.J. The Sinorhizobium (Ensifer) fredii HH103 Nodulation Outer Protein NopI Is a Determinant for Efficient Nodulation of Soybean and Cowpea Plants. Appl. Environ. Microbiol. 2017, 83, e02770-16. [Google Scholar] [CrossRef]
- Nguyen, H.P.; Ratu, S.T.N.; Yasuda, M.; Teaumroong, N.; Okazaki, S. Identification of Bradyrhizobium elkanii USDA61 Type III Effectors Determining Symbiosis with Vigna mungo. Genes 2020, 11, 474. [Google Scholar] [CrossRef] [PubMed]
- Zhang, L.; Chen, X.-J.; Lu, H.-B.; Xie, Z.-P.; Staehelin, C. Functional Analysis of the Type 3 Effector Nodulation Outer Protein L (NopL) from Rhizobium sp. NGR234. J. Biol. Chem. 2011, 286, 32178–32187. [Google Scholar] [CrossRef] [PubMed]
- Ge, Y.-Y.; Xiang, Q.-W.; Wagner, C.; Zhang, D.; Xie, Z.-P.; Staehelin, C. The Type 3 Effector NopL of Sinorhizobium sp. Strain NGR234 Is a Mitogen-Activated Protein Kinase Substrate. J. Exp. Bot. 2016, 67, 2483–2494. [Google Scholar] [CrossRef] [PubMed]
- Xin, D.-W.; Liao, S.; Xie, Z.-P.; Hann, D.R.; Steinle, L.; Boller, T.; Staehelin, C. Functional Analysis of NopM, a Novel E3 Ubiquitin Ligase (NEL) Domain Effector of Rhizobium sp. Strain NGR234. PLoS Pathog. 2012, 8, e1002707. [Google Scholar] [CrossRef] [PubMed]
- Ashida, H.; Sasakawa, C. Bacterial E3 Ligase Effectors Exploit Host Ubiquitin Systems. Curr. Opin. Microbiol. 2017, 35, 16–22. [Google Scholar] [CrossRef] [PubMed]
- Ramachandran, P.; Maupin-Furlow, J.A.; Uthandi, S. Bacterial Effectors Mimicking Ubiquitin-Proteasome Pathway Tweak Plant Immunity. Microbiol. Res. 2021, 250, 126810. [Google Scholar] [CrossRef]
- Xu, C.-C.; Zhang, D.; Hann, D.R.; Xie, Z.-P.; Staehelin, C. Biochemical Properties and in Planta Effects of NopM, a Rhizobial E3 Ubiquitin Ligase. J. Biol. Chem. 2018, 293, 15304–15315. [Google Scholar] [CrossRef]
- Limpens, E.; Franken, C.; Smit, P.; Willemse, J.; Bisseling, T.; Geurts, R. LysM Domain Receptor Kinases Regulating Rhizobial Nod Factor-Induced Infection. Science 2003, 302, 630–633. [Google Scholar] [CrossRef]
- Oldroyd, G.E.D.; Murray, J.D.; Poole, P.S.; Downie, J.A. The Rules of Engagement in the Legume-Rhizobial Symbiosis. Annu. Rev. Genet. 2011, 45, 119–144. [Google Scholar] [CrossRef]
- Okazaki, S.; Kaneko, T.; Sato, S.; Saeki, K. Hijacking of Leguminous Nodulation Signaling by the Rhizobial Type III Secretion System. Proc. Natl. Acad. Sci. USA 2013, 110, 17131–17136. [Google Scholar] [CrossRef] [PubMed]
- Okazaki, S.; Tittabutr, P.; Teulet, A.; Thouin, J.; Fardoux, J.; Chaintreuil, C.; Gully, D.; Arrighi, J.-F.; Furuta, N.; Miwa, H. Rhizobium–Legume Symbiosis in the Absence of Nod Factors: Two Possible Scenarios with or without the T3SS. ISME J. 2016, 10, 64–74. [Google Scholar] [CrossRef]
- Ratu, S.T.N.; Teulet, A.; Miwa, H.; Masuda, S.; Nguyen, H.P.; Yasuda, M.; Sato, S.; Kaneko, T.; Hayashi, M.; Giraud, E.; et al. Rhizobia Use a Pathogenic-like Effector to Hijack Leguminous Nodulation Signalling. Sci. Rep. 2021, 11, 2034. [Google Scholar] [CrossRef]
- Ausmees, N.; Kobayashi, H.; Deakin, W.J.; Marie, C.; Krishnan, H.B.; Broughton, W.J.; Perret, X. Characterization of NopP, a Type III Secreted Effector of Rhizobium sp. Strain NGR234. J. Bacteriol. 2004, 186, 4774–4780. [Google Scholar] [CrossRef]
- Dai, W.-J.; Zeng, Y.; Xie, Z.-P.; Staehelin, C. Symbiosis-Promoting and Deleterious Effects of NopT, a Novel Type 3 Effector of Rhizobium sp. Strain NGR234. J. Bacteriol. 2008, 190, 5101–5110. [Google Scholar] [CrossRef]
- Songwattana, P.; Noisangiam, R.; Teamtisong, K.; Prakamhang, J.; Teulet, A.; Tittabutr, P.; Piromyou, P.; Boonkerd, N.; Giraud, E.; Teaumroong, N. Type 3 Secretion System (T3SS) of Bradyrhizobium sp. DOA9 and Its Roles in Legume Symbiosis and Rice Endophytic Association. Front. Microbiol. 2017, 8, 1810. [Google Scholar] [CrossRef]
- Walker, L.; Lagunas, B.; Gifford, M.L. Determinants of Host Range Specificity in Legume-Rhizobia Symbiosis. Front. Microbiol. 2020, 11, 585749. [Google Scholar] [CrossRef]
- Yang, S.; Tang, F.; Gao, M.; Krishnan, H.B.; Zhu, H. R Gene-Controlled Host Specificity in the Legume-Rhizobia Symbiosis. Proc. Natl. Acad. Sci. USA 2010, 107, 18735–18740. [Google Scholar] [CrossRef] [PubMed]
- Hayashi, M.; Shiro, S.; Kanamori, H.; Mori-Hosokawa, S.; Sasaki-Yamagata, H.; Sayama, T.; Nishioka, M.; Takahashi, M.; Ishimoto, M.; Katayose, Y.; et al. A Thaumatin-Like Protein, Rj4, Controls Nodule Symbiotic Specificity in Soybean. Plant Cell Physiol. 2014, 55, 1679–1689. [Google Scholar] [CrossRef] [PubMed]
- Tang, F.; Yang, S.; Liu, J.; Zhu, H. Rj4, a Gene Controlling Nodulation Specificity in Soybeans, Encodes a Thaumatin-Like Protein But Not the One Previously Reported. Plant Physiol. 2016, 170, 26–32. [Google Scholar] [CrossRef]
- Tsukui, T.; Eda, S.; Kaneko, T.; Sato, S.; Okazaki, S.; Kakizaki-Chiba, K.; Itakura, M.; Mitsui, H.; Yamashita, A.; Terasawa, K.; et al. The Type III Secretion System of Bradyrhizobium japonicum USDA122 Mediates Symbiotic Incompatibility with Rj2 Soybean Plants. Appl. Environ. Microbiol. 2013, 79, 1048–1051. [Google Scholar] [CrossRef]
- Faruque, O.M.; Miwa, H.; Yasuda, M.; Fujii, Y.; Kaneko, T.; Sato, S.; Okazaki, S. Identification of Bradyrhizobium elkanii Genes Involved in Incompatibility with Soybean Plants Carrying the Rj4 Allele. Appl. Environ. Microbiol. 2015, 81, 6710–6717. [Google Scholar] [CrossRef]
- Sugawara, M.; Takahashi, S.; Umehara, Y.; Iwano, H.; Tsurumaru, H.; Odake, H.; Suzuki, Y.; Kondo, H.; Konno, Y.; Yamakawa, T.; et al. Variation in Bradyrhizobial NopP Effector Determines Symbiotic Incompatibility with Rj2-Soybeans via Effector-Triggered Immunity. Nat. Commun. 2018, 9, 3139. [Google Scholar] [CrossRef] [PubMed]
- Yasuda, M.; Miwa, H.; Masuda, S.; Takebayashi, Y.; Sakakibara, H.; Okazaki, S. Effector-Triggered Immunity Determines Host Genotype-Specific Incompatibility in Legume–Rhizobium Symbiosis. Plant Cell Physiol. 2016, 57, 1791–1800. [Google Scholar] [CrossRef] [PubMed]
- Mazurier, S.; Merieau, A.; Bergeau, D.; Decoin, V.; Sperandio, D.; Crépin, A.; Barbey, C.; Jeannot, K.; Vicré-Gibouin, M.; Plésiat, P.; et al. Type III Secretion System and Virulence Markers Highlight Similarities and Differences between Human- and Plant-Associated Pseudomonads Related to Pseudomonas fluorescens and P. putida. Appl. Environ. Microbiol. 2015, 81, 2579–2590. [Google Scholar] [CrossRef] [PubMed]
- Nazir, R.; Mazurier, S.; Yang, P.; Lemanceau, P.; van Elsas, J.D. The Ecological Role of Type Three Secretion Systems in the Interaction of Bacteria with Fungi in Soil and Related Habitats Is Diverse and Context-Dependent. Front. Microbiol. 2017, 8, 38. [Google Scholar] [CrossRef]
- Nelkner, J.; Tejerizo, G.T.; Hassa, J.; Lin, T.W.; Witte, J.; Verwaaijen, B.; Winkler, A.; Bunk, B.; Spröer, C.; Overmann, J.; et al. Genetic Potential of the Biocontrol Agent Pseudomonas brassicacearum (Formerly P. trivialis) 3Re2-7 Unraveled by Genome Sequencing and Mining, Comparative Genomics and Transcriptomics. Genes 2019, 10, 601. [Google Scholar] [CrossRef]
- Novinscak, A.; Gadkar, V.J.; Joly, D.L.; Filion, M. Complete Genome Sequence of Pseudomonas brassicacearum LBUM300, a Disease-Suppressive Bacterium with Antagonistic Activity toward Fungal, Oomycete, and Bacterial Plant Pathogens. Genome Announc. 2016, 4, e01623-15. [Google Scholar] [CrossRef] [PubMed]
- Mavrodi, D.V.; Joe, A.; Mavrodi, O.V.; Hassan, K.A.; Weller, D.M.; Paulsen, I.T.; Loper, J.E.; Alfano, J.R.; Thomashow, L.S. Structural and Functional Analysis of the Type III Secretion System from Pseudomonas fluorescens Q8r1-96. J. Bacteriol. 2011, 193, 177–189. [Google Scholar] [CrossRef] [PubMed]
- Gómez-Lama Cabanás, C.; Legarda, G.; Ruano-Rosa, D.; Pizarro-Tobías, P.; Valverde-Corredor, A.; Niqui, J.L.; Triviño, J.C.; Roca, A.; Mercado-Blanco, J. Indigenous Pseudomonas spp. Strains from the Olive (Olea europaea L.) Rhizosphere as Effective Biocontrol Agents against Verticillium dahliae: From the Host Roots to the Bacterial Genomes. Front. Microbiol. 2018, 9, 277. [Google Scholar] [CrossRef]
- Preston, G.M.; Bertrand, N.; Rainey, P.B. Type III Secretion in Plant Growth-Promoting Pseudomonas fluorescens SBW25. Mol. Microbiol. 2001, 41, 999–1014. [Google Scholar] [CrossRef]
- Stringlis, I.A.; Zamioudis, C.; Berendsen, R.L.; Bakker, P.A.H.M.; Pieterse, C.M.J. Type III Secretion System of Beneficial Rhizobacteria Pseudomonas simiae WCS417 and Pseudomonas defensor WCS374. Front. Microbiol. 2019, 10, 1631. [Google Scholar] [CrossRef] [PubMed]
- Cho, S.-T.; Chang, H.-H.; Egamberdieva, D.; Kamilova, F.; Lugtenberg, B.; Kuo, C.-H. Genome Analysis of Pseudomonas fluorescens PCL1751: A Rhizobacterium That Controls Root Diseases and Alleviates Salt Stress for Its Plant Host. PLoS ONE 2015, 10, e0140231. [Google Scholar] [CrossRef] [PubMed]
- Mathimaran, N.; Srivastava, R.; Wiemken, A.; Sharma, A.K.; Boller, T. Genome Sequences of Two Plant Growth-Promoting Fluorescent Pseudomonas Strains, R62 and R81. J. Bacteriol. 2012, 194, 3272–3273. [Google Scholar] [CrossRef][Green Version]
- Rezzonico, F.; Défago, G.; Moënne-Loccoz, Y. Comparison of ATPase-Encoding Type III Secretion System HrcN Genes in Biocontrol Fluorescent Pseudomonads and in Phytopathogenic Proteobacteria. Appl. Environ. Microbiol. 2004, 70, 5119–5131. [Google Scholar] [CrossRef]
- Rezzonico, F.; Binder, C.; Défago, G.; Moënne-Loccoz, Y. The Type III Secretion System of Biocontrol Pseudomonas fluorescens KD Targets the Phytopathogenic Chromista Pythium ultimum and Promotes Cucumber Protection. Mol. Plant Microbe Interact 2005, 18, 991–1001. [Google Scholar] [CrossRef] [PubMed]
- Marchi, M.; Boutin, M.; Gazengel, K.; Rispe, C.; Gauthier, J.-P.; Guillerm-Erckelboudt, A.-Y.; Lebreton, L.; Barret, M.; Daval, S.; Sarniguet, A. Genomic Analysis of the Biocontrol Strain Pseudomonas fluorescens Pf29Arp with Evidence of T3SS and T6SS Gene Expression on Plant Roots. Environ. Microbiol. Rep. 2013, 5, 393–403. [Google Scholar] [CrossRef]
- Park, J.Y.; Han, S.H.; Lee, J.H.; Han, Y.S.; Lee, Y.S.; Rong, X.; Gardener, B.B.M.; Park, H.-S.; Kim, Y.C. Draft Genome Sequence of the Biocontrol Bacterium Pseudomonas putida B001, an Oligotrophic Bacterium That Induces Systemic Resistance to Plant Diseases. J. Bacteriol. 2011, 193, 6795–6796. [Google Scholar] [CrossRef]
- Tampakaki, A.P. Commonalities and Differences of T3SSs in Rhizobia and Plant Pathogenic Bacteria. Front. Plant. Sci. 2014, 5, 114. [Google Scholar] [CrossRef]
- Brown, S.D.; Utturkar, S.M.; Klingeman, D.M.; Johnson, C.M.; Martin, S.L.; Land, M.L.; Lu, T.-Y.S.; Schadt, C.W.; Doktycz, M.J.; Pelletier, D.A. Twenty-One Genome Sequences from Pseudomonas Species and 19 Genome Sequences from Diverse Bacteria Isolated from the Rhizosphere and Endosphere of Populus deltoides. J. Bacteriol. 2012, 194, 5991–5993. [Google Scholar] [CrossRef] [PubMed]
- Barret, M.; Egan, F.; Moynihan, J.; Morrissey, J.P.; Lesouhaitier, O.; O’Gara, F. Characterization of the SPI-1 and Rsp Type Three Secretion Systems in Pseudomonas fluorescens F113. Environ. Microbiol. Rep. 2013, 5, 377–386. [Google Scholar] [CrossRef] [PubMed]
- Duan, J.; Jiang, W.; Cheng, Z.; Heikkila, J.J.; Glick, B.R. The Complete Genome Sequence of the Plant Growth-Promoting Bacterium Pseudomonas sp. UW4. PLoS ONE 2013, 8, e58640. [Google Scholar] [CrossRef]
- Liu, P.; Zhang, W.; Zhang, L.-Q.; Liu, X.; Wei, H.-L. Supramolecular Structure and Functional Analysis of the Type III Secretion System in Pseudomonas fluorescens 2P24. Front. Plant. Sci. 2016, 6, 1190. [Google Scholar] [CrossRef]
- Cusano, A.M.; Burlinson, P.; Deveau, A.; Vion, P.; Uroz, S.; Preston, G.M.; Frey-Klett, P. Pseudomonas fluorescens BBc6R8 Type III Secretion Mutants No Longer Promote Ectomycorrhizal Symbiosis. Environ. Microbiol. Rep. 2010, 3, 203–210. [Google Scholar] [CrossRef] [PubMed]
- Meier-Kolthoff, J.P.; Carbasse, J.S.; Peinado-Olarte, R.L.; Göker, M. TYGS and LPSN: A Database Tandem for Fast and Reliable Genome-Based Classification and Nomenclature of Prokaryotes. Nucleic Acids Res. 2022, 50, D801–D807. [Google Scholar] [CrossRef]
- Weller, D.M.; Mavrodi, D.V.; van Pelt, J.A.; Pieterse, C.M.; van Loon, L.C.; Bakker, P.A. Induced Systemic Resistance in Arabidopsis thaliana against Pseudomonas syringae Pv. Tomato by 2, 4-Diacetylphloroglucinol-Producing Pseudomonas fluorescens. Phytopathology 2012, 102, 403–412. [Google Scholar] [CrossRef] [PubMed]
- Stringlis, I.A.; Proietti, S.; Hickman, R.; Van Verk, M.C.; Zamioudis, C.; Pieterse, C.M.J. Root Transcriptional Dynamics Induced by Beneficial Rhizobacteria and Microbial Immune Elicitors Reveal Signatures of Adaptation to Mutualists. Plant J. 2018, 93, 166–180. [Google Scholar] [CrossRef]
- Edgar, R.C. MUSCLE: Multiple Sequence Alignment with High Accuracy and High Throughput. Nucleic Acids Res. 2004, 32, 1792–1797. [Google Scholar] [CrossRef]
- Viollet, A.; Pivato, B.; Mougel, C.; Cleyet-Marel, J.-C.; Gubry-Rangin, C.; Lemanceau, P.; Mazurier, S. Pseudomonas fluorescens C7R12 Type III Secretion System Impacts Mycorrhization of Medicago Truncatula and Associated Microbial Communities. Mycorrhiza 2017, 27, 23–33. [Google Scholar] [CrossRef]
- Viollet, A.; Corberand, T.; Mougel, C.; Robin, A.; Lemanceau, P.; Mazurier, S. Fluorescent Pseudomonads Harboring Type III Secretion Genes Are Enriched in the Mycorrhizosphere of Medicago Truncatula. FEMS Microbiol. Ecol. 2011, 75, 457–467. [Google Scholar] [CrossRef] [PubMed][Green Version]
- Lemanceau, P.; Alabouvette, C. Biological Control of Fusarium Diseases by Fluorescent Pseudomonas and Non-Pathogenic Fusarium. Crop. Prot. 1991, 10, 279–286. [Google Scholar] [CrossRef]
- Deveau, A.; Palin, B.; Delaruelle, C.; Peter, M.; Kohler, A.; Pierrat, J.C.; Sarniguet, A.; Garbaye, J.; Martin, F.; Frey-Klett, P. The Mycorrhiza Helper Pseudomonas fluorescens BBc6R8 Has a Specific Priming Effect on the Growth, Morphology and Gene Expression of the Ectomycorrhizal Fungus Laccaria bicolor S238N. New Phytol. 2007, 175, 743–755. [Google Scholar] [CrossRef] [PubMed]
- Almario, J.; Gobbin, D.; Défago, G.; Moënne-Loccoz, Y.; Rezzonico, F. Prevalence of Type III Secretion System in Effective Biocontrol Pseudomonads. Res. Microbiol. 2014, 165, 300–304. [Google Scholar] [CrossRef] [PubMed]
- Geisen, S.; Mitchell, E.A.D.; Adl, S.; Bonkowski, M.; Dunthorn, M.; Ekelund, F.; Fernández, L.D.; Jousset, A.; Krashevska, V.; Singer, D.; et al. Soil Protists: A Fertile Frontier in Soil Biology Research. FEMS Microbiol. Rev. 2018, 42, 293–323. [Google Scholar] [CrossRef] [PubMed]
- Gao, Z.; Karlsson, I.; Geisen, S.; Kowalchuk, G.; Jousset, A. Protists: Puppet Masters of the Rhizosphere Microbiome. Trends Plant. Sci. 2019, 24, 165–176. [Google Scholar] [CrossRef] [PubMed]
- Erken, M.; Lutz, C.; McDougald, D. The Rise of Pathogens: Predation as a Factor Driving the Evolution of Human Pathogens in the Environment. Microb. Ecol. 2013, 65, 860–868. [Google Scholar] [CrossRef] [PubMed]
- Garrido-Sanz, D.; Redondo-Nieto, M.; Martin, M.; Rivilla, R. Comparative Genomics of the Pseudomonas corrugata Subgroup Reveals High Species Diversity and Allows the Description of Pseudomonas ogarae sp. Nov. Microb. Genom. 2021, 7, 000593. [Google Scholar] [CrossRef]
- Zboralski, A.; Filion, M. Genetic Factors Involved in Rhizosphere Colonization by Phytobeneficial Pseudomonas spp. Comput. Struct. Biotechnol. J. 2020, 18, 3539–3554. [Google Scholar] [CrossRef]
- Wagner, S.; Diepold, A. A Unified Nomenclature for Injectisome-Type Type III Secretion Systems. In Bacterial Type III Protein Secretion Systems; Wagner, S., Galan, J.E., Eds.; Current Topics in Microbiology and Immunology; Springer International Publishing: Cham, Switzerland, 2020; Volume 427, pp. 1–10. ISBN 978-3-030-52122-6. [Google Scholar]
- Zboralski, A.; Biessy, A.; Savoie, M.-C.; Novinscak, A.; Filion, M. Metabolic and Genomic Traits of Phytobeneficial Phenazine-Producing Pseudomonas spp. Are Linked to Rhizosphere Colonization in Arabidopsis thaliana and Solanum tuberosum. Appl. Environ. Microbiol. 2020, 86, e02443-19. [Google Scholar] [CrossRef]
- Volk, M.; Vollmer, I.; Heroven, A.K.; Dersch, P. Transcriptional and Post-Transcriptional Regulatory Mechanisms Controlling Type III Secretion. In Bacterial Type III Protein Secretion Systems; Wagner, S., Galan, J.E., Eds.; Current Topics in Microbiology and Immunology; Springer International Publishing: Cham, Switzerland, 2019; Volume 427, pp. 11–33. ISBN 978-3-030-52122-6. [Google Scholar]
- Ferreiro, M.; Gallegos, M. Distinctive Features of the Gac-Rsm Pathway in Plant-associated Pseudomonas. Environ. Microbiol. 2021, 23, 5670–5689. [Google Scholar] [CrossRef] [PubMed]
- Wassem, R.; Kobayashi, H.; Kambara, K.; Le Quéré, A.; Walker, G.C.; Broughton, W.J.; Deakin, W.J. TtsI Regulates Symbiotic Genes in Rhizobium Species NGR234 by Binding to Tts Boxes. Mol. Microbiol. 2008, 68, 736–748. [Google Scholar] [CrossRef] [PubMed]
- Jackson, R.W.; Preston, G.M.; Rainey, P.B. Genetic Characterization of Pseudomonas fluorescens SBW25 Rsp Gene Expression in the Phytosphere and In Vitro. J. Bacteriol. 2005, 187, 8477–8488. [Google Scholar] [CrossRef] [PubMed]
- Tampakaki, A.P.; Skandalis, N.; Gazi, A.D.; Bastaki, M.N.; Panagiotis, F.S.; Charova, S.N.; Kokkinidis, M.; Panopoulos, N.J. Playing the “Harp”: Evolution of Our Understanding of Hrp/Hrc Genes. Annu. Rev. Phytopathol. 2010, 48, 347–370. [Google Scholar] [CrossRef]
- Chatterjee, A.; Cui, Y.; Yang, H.; Collmer, A.; Alfano, J.R.; Chatterjee, A.K. GacA, the Response Regulator of a Two-Component System, Acts as a Master Regulator in Pseudomonas syringae Pv. Tomato DC3000 by Controlling Regulatory RNA, Transcriptional Activators, and Alternate Sigma Factors. Mol. Plant Microbe Interact 2003, 16, 1106–1117. [Google Scholar] [CrossRef] [PubMed]
- Latour, X. The Evanescent GacS Signal. Microorganisms 2020, 8, 1746. [Google Scholar] [CrossRef]
- Passera, A.; Compant, S.; Casati, P.; Maturo, M.G.; Battelli, G.; Quaglino, F.; Antonielli, L.; Salerno, D.; Brasca, M.; Toffolatti, S.L.; et al. Not Just a Pathogen? Description of a Plant-Beneficial Pseudomonas syringae Strain. Front. Microbiol. 2019, 10, 1409. [Google Scholar] [CrossRef]


| T3SS Family | Pseudomonas Species | Strain(s) | Demonstrated Plant-Beneficial Effect(s) | References | ||||||
|---|---|---|---|---|---|---|---|---|---|---|
| B | F | O | N | PGP | ISR | MHB | ||||
| Hrc1 | P. aridus | R11-23-07, R2-7-07, R1-43-08 | • | • | • | [17] | ||||
| P. brassicacearum | 3Re2-7 | • | [59] | |||||||
| P. brassicacearum | LBUM300 | • | • | [60] | ||||||
| P. brassicacearum | Q8r1-96 | • | [15,61] | |||||||
| P. chlororaphis | ToZa7 | • | • | • | [17] | |||||
| P. indica | PIC105 | • | • | • | [62] | |||||
| P. lactis * | SS101 | • | [15] | |||||||
| P. orientalis | R2-66-08W, R4-35-08, L1-3-08, 8B | • | • | • | [17] | |||||
| P. marginalis * | SBW25 | • | • | [15,63] | ||||||
| P. paracarnis * | A506 | • | [15] | |||||||
| P. paracarnis * | WCS374 | • | • | [16,64] | ||||||
| P. simiae | PCL1751 | • | • | [58,65] | ||||||
| P. simiae * | R81 | • | [66] | |||||||
| P. simiae | WCS417 | • | • | • | • | • | • | [16,64] | ||
| P. synxantha | 2-79, 30B, LBUM223, R6-28-08 | • | • | • | [17] | |||||
| Pseudomonas sp. | BG33R | • | [15] | |||||||
| Hrc1 (continued) | Pseudomonas sp. | KD | • | [67,68] | ||||||
| Pseudomonas sp. | PIC25 | • | • | • | [62] | |||||
| Pseudomonas sp. | PICF141 | • | • | [62] | ||||||
| Pseudomonas sp. | Pf29Arp | • | [69] | |||||||
| Pseudomonas sp. | R5-89-07 | • | • | • | [17] | |||||
| SPI-1 (Inv-Mxi-Spa) | P. chlororaphis | ATCC 17411, ATCC 17809, ChPhzS140, SLPH10 | • | • | • | [17] | ||||
| P. monteilii * | B001 | • | [70,71] | |||||||
| Pseudomonas sp. | GM49 | • | [72,73] | |||||||
| Pseudomonas sp. | UW4 | • | [74] | |||||||
| SPI-2 (Esc/Ssa) | P. chlororaphis | TAMOak81, B25, PA23, DSM 21509 | • | • | • | [17] | ||||
| Hrc1 and SPI-1 (Inv-Mxi-Spa) | P. aridus | R2-37-08W, R3-18-08, R4-34-07, R4-39-08, R2-60-08W, R4-35-07, R3-52-08, R2-4-08W, R2-54-08W | • | • | • | [17] | ||||
| “P. ogarae” | F113 | • | • | • | [73] | |||||
| Pseudomonas sp. | 2P24 | • | [75] | |||||||
| Pseudomonas sp. | Q2-87 | • | [15] | |||||||
| Hrc1 and Rhizobiales | P. yamanorum | LBUM636 | • | • | • | [17] | ||||
| Pseudomonas sp. | BBc6R8 | • | [76] | |||||||
| Pseudomonas sp. | LBUM920 | • | • | • | [17] | |||||
Publisher’s Note: MDPI stays neutral with regard to jurisdictional claims in published maps and institutional affiliations. |
© 2022 by the authors. Licensee MDPI, Basel, Switzerland. This article is an open access article distributed under the terms and conditions of the Creative Commons Attribution (CC BY) license (https://creativecommons.org/licenses/by/4.0/).
Share and Cite
Zboralski, A.; Biessy, A.; Filion, M. Bridging the Gap: Type III Secretion Systems in Plant-Beneficial Bacteria. Microorganisms 2022, 10, 187. https://doi.org/10.3390/microorganisms10010187
Zboralski A, Biessy A, Filion M. Bridging the Gap: Type III Secretion Systems in Plant-Beneficial Bacteria. Microorganisms. 2022; 10(1):187. https://doi.org/10.3390/microorganisms10010187
Chicago/Turabian StyleZboralski, Antoine, Adrien Biessy, and Martin Filion. 2022. "Bridging the Gap: Type III Secretion Systems in Plant-Beneficial Bacteria" Microorganisms 10, no. 1: 187. https://doi.org/10.3390/microorganisms10010187
APA StyleZboralski, A., Biessy, A., & Filion, M. (2022). Bridging the Gap: Type III Secretion Systems in Plant-Beneficial Bacteria. Microorganisms, 10(1), 187. https://doi.org/10.3390/microorganisms10010187

