Robust H∞ Fault-Tolerant Control with Mixed Time-Varying Delays
Abstract
1. Introduction
- 1.
- An IT2FS model that simultaneously incorporates both input and state TVD is established. Unlike existing works that consider only a single delay type or neglect delays [22,23,26], the controller designed herein can still ensure closed-loop stability and the required performance under the influence of mixed TVD.
- 2.
- A robust controller design method with fault-tolerant capability against actuator faults is proposed. Addressing the issue that existing research often inadequately considers the impact of actuator faults, such as in [17,19,25], the controller designed in this paper can maintain system stability even when the system faces actuator faults.
- 3.
- For the uncertain IT2FS with mixed delays and actuator faults, an appropriate Lyapunov functional is selected, and sufficient solvable conditions for closed-loop system stability are derived. Finally, numerical simulations verify that the proposed method can maintain system stability even when facing actuator faults and mixed TVD. Comparative experiments demonstrate that the fault-tolerant controller designed in this paper can effectively mitigate the adverse effects caused by actuator faults.
2. Problem Statement
3. Main Results
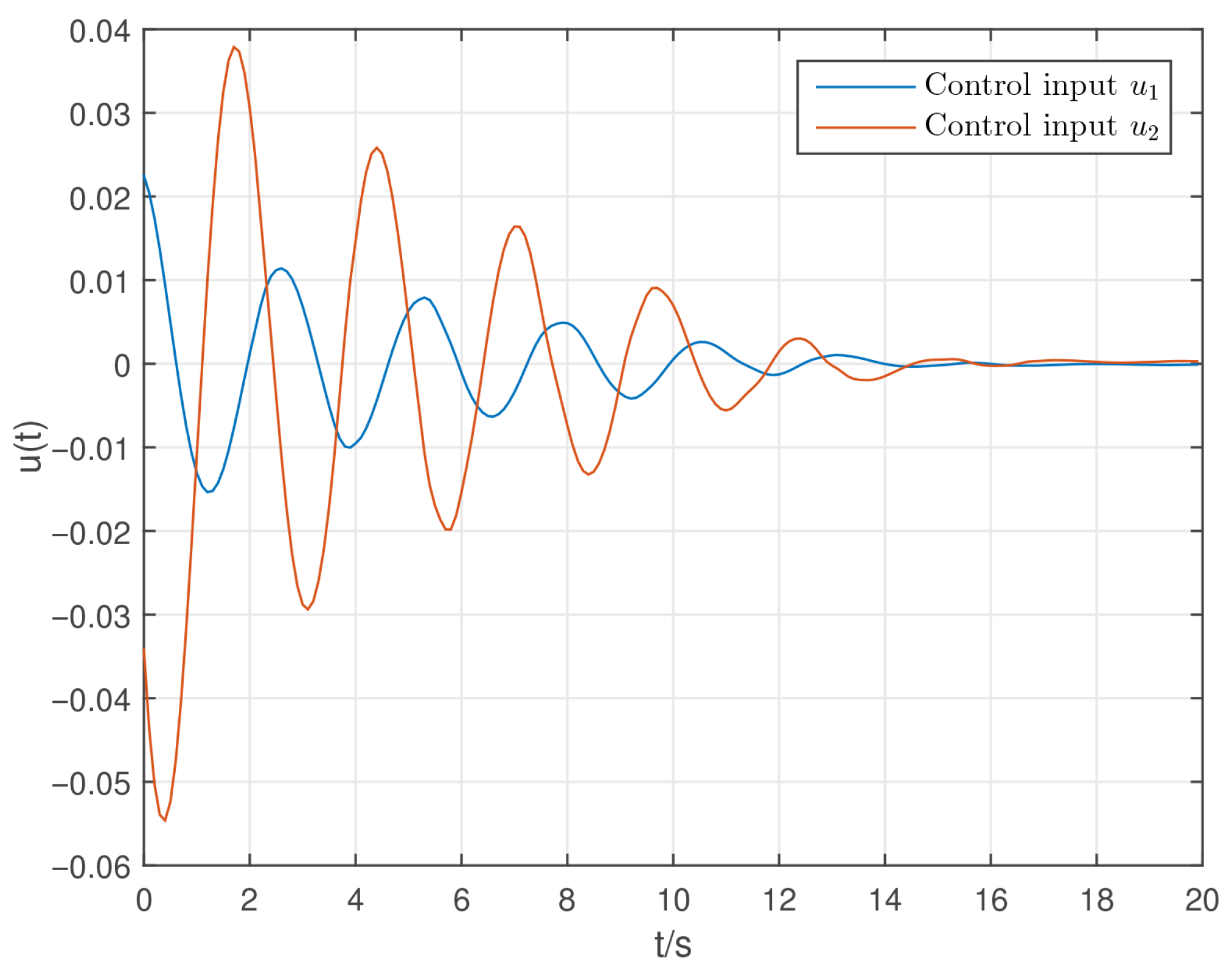
4. Numerical Simulations
5. Conclusions
Author Contributions
Funding
Institutional Review Board Statement
Informed Consent Statement
Data Availability Statement
Conflicts of Interest
References
- Lu, R.; Cheng, H.; Bai, J. Fuzzy-model-based quantized guaranteed cost control of nonlinear networked systems. IEEE Trans. Fuzzy Syst. 2015, 23, 567–580. [Google Scholar] [CrossRef]
- Zuo, Z.; Tie, L. A new class of finite-time nonlinear consensus protocols for multi-agent systems. Int. J. Control 2014, 87, 363–370. [Google Scholar] [CrossRef]
- Allerhand, L.I.; Shaked, U. Robust state-dependent switching of linear systems with dwell time. IEEE Trans. Autom. Control 2014, 87, 363–370. [Google Scholar] [CrossRef]
- Tan, Y.S.; Yuan, Y.; Xie, X.P. Observer-Based Event-Triggered Control for Interval Type-2 Fuzzy Networked System with Network Attacks. IEEE Trans. Fuzzy Syst. 2023, 31, 2788–2798. [Google Scholar] [CrossRef]
- Wang, Y.; Xie, L.; de Souza, C.E. Robust control of a class of uncertain nonlinear systems. Syst. Control Lett. 2020, 22, 380–399. [Google Scholar] [CrossRef]
- Zeng, H.B.; Liu, X.G.; Wang, W. A generalized free-matrix-based integral inequality for stability analysis of time-varying delay systems. Assoc. Comput. Mach. 2019, 35, 1–8. [Google Scholar] [CrossRef]
- Zhang, C.K.; He, Y.; Jiang, L.; Lin, W.-J.; Wu, M. Delay-dependent stability analysis of neural networks with time-varying delay: A generalized free-weighting-matrix approach. Assoc. Comput. Mach. 2017, 294, 102–120. [Google Scholar] [CrossRef]
- Seuret, A.; Gouaisbaut, F. Wirtinger-based integral inequality: Application to time-delay systems. IEEE Trans. Autom. Control 2013, 49, 2860–2866. [Google Scholar] [CrossRef]
- Yoneyama, J. Robust stability and stabilization for uncertain Takagi-Sugeno fuzzy time-delay systems. Fuzzy Sets Syst. 2007, 158, 115–134. [Google Scholar] [CrossRef]
- Qiu, Y.; Park, J.H.; Hua, C.; Wang, X. Stability analysis of time-varying delay T-S fuzzy systems via quadratic-delay-product method. IEEE Trans. Fuzzy Syst. 2023, 31, 129–137. [Google Scholar] [CrossRef]
- Kim, J.H. Further improvement of Jensen inequality and application to stability of time-delayed systems. Automatic 2016, 64, 121–125. [Google Scholar] [CrossRef]
- Zeng, H.B.; Lin, H.C.; He, Y.; Teo, K.L.; Wang, W. Hierarchical stability conditions for time varying delay systems via an extended reciprocally convex quadratic inequality. J. Frankl. Inst. 2020, 357, 9930–9941. [Google Scholar] [CrossRef]
- Zhang, C.K.; Long, F.; He, Y.; Yao, W.; Jiang, L.; Wu, M. A relaxed quadratic function negative-determination lemma and its application to time-delay systems. Automatic 2020, 113, 108756. [Google Scholar] [CrossRef]
- Zhang, X.M.; Han, Q.L.; Ge, X.H. Novel stability criteria for linear time-delay systems using Lyapunov-Krasovskii functionals with a cubic polynomial on time-varying delay. IEEE Trans. Fuzzy Syst. 2021, 8, 77–85. [Google Scholar] [CrossRef]
- Long, F.; Zhang, C.K.; He, Y.; Wang, Q.G.; Wu, M. A sufficient negative-definiteness condition for cubic functions and application to time-delay systems. Robust Nonlinear Control 2021, 31, 7361–7371. [Google Scholar] [CrossRef]
- Zhang, X.M.; Han, Q.L.; Ge, X.H. Sufficient conditions for a class of matrix-valued polynomial inequalities on closed intervals and application to H∞ filtering for linear systems with time-varying delays. Automatica 2021, 125, 109390. [Google Scholar] [CrossRef]
- Lin, H.; Dong, J. Robust H∞ control for uncertain T–S fuzzy systems with state and input time delays: A time-varying matrix-dependent zero-equality method. J. Frankl. Inst. 2024, 361, 106540. [Google Scholar] [CrossRef]
- Cheridi, D.E.; Mansouri, N. Robust H∞ Fault-Tolerant Control for Discrete-Time Nonlinear System with Actuator Faults and Time-Varying Delays Using Nonlinear T–S Fuzzy Models. Circuits Syst. Signal Process. 2020, 39, 175–198. [Google Scholar] [CrossRef]
- Du, Z.; Kao, Y.; Zhao, X. An Input Delay Approach to Interval Type-2 Fuzzy Exponential Stabilization for Nonlinear Unreliable Networked Sampled-Data Control Systems. IEEE Trans. Fuzzy Syst. 2021, 51, 225–235. [Google Scholar] [CrossRef]
- Zhang, S.; Zhao, J. Energy-to-peak combined switching bumpless transfer control for switched interval type-2 fuzzy delayed systems. Inf. Sci. 2022, 611, 364–384. [Google Scholar] [CrossRef]
- Liu, C.; Wu, J. Robust Control for Interval Type-2 T-S Fuzzy Discrete Systems with Input Delays and Cyber Attacks. Int. J. Fuzzy Syst. 2023, 36, 1443–1462. [Google Scholar] [CrossRef]
- Liu, H.; Qian, W.; Xing, W.; Zhao, Z. Further results on delay-dependent robust H∞ control for uncertain systems with interval time-varying delays. Syst. Sci. Control Eng. 2020, 9, 30–40. [Google Scholar] [CrossRef]
- Kchaou, M.; Regaieg, M.A.; Jerbi, H.; Abbassi, R.; Stefanoiu, D.; Popescu, D. Admissible Control for Non-Linear Singular Systems Subject to Time-Varying Delay and Actuator Saturation: An Interval Type-2 Fuzzy Approach. Actuators 2023, 12, 30. [Google Scholar] [CrossRef]
- Saif, A.W.; Mudasar, M.; Mysorewala, M.; Elshafei, M. Observer-Based Interval Type-2 Fuzzy Logic Control for Nonlinear Networked Control Systems with Delays. Int. J. Fuzzy Syst. 2020, 30, 380–399. [Google Scholar] [CrossRef]
- Lahmadi, K.; Lahmadi, O.; Jounaidi, S.; Boumhidi, I. Robust Control and Energy Management in Wind Energy Systems Using LMI-Based Fuzzy H∞ Design and Neural Network Delay Compensation. Processes 2025, 13, 2097. [Google Scholar] [CrossRef]
- Xu, J.; Song, T.; Wang, J. Finite-Time Fuzzy Fault-Tolerant Control for Nonlinear Flexible Spacecraft System with Stochastic Actuator Faults. Mathematics 2024, 12, 503. [Google Scholar] [CrossRef]












| Metric | IT2 | IT1 | Improvement (%) |
|---|---|---|---|
| Angle RMSE (rad) | 0.0592 | 0.0653 | 9.3 |
| Velocity RMSE (rad/s) | 0.0561 | 0.0622 | 9.9 |
| Angle IAE | 0.5904 | 0.6996 | 15.6 |
| Velocity IAE | 0.6688 | 0.7344 | 8.9 |
Disclaimer/Publisher’s Note: The statements, opinions and data contained in all publications are solely those of the individual author(s) and contributor(s) and not of MDPI and/or the editor(s). MDPI and/or the editor(s) disclaim responsibility for any injury to people or property resulting from any ideas, methods, instructions or products referred to in the content. |
© 2026 by the authors. Licensee MDPI, Basel, Switzerland. This article is an open access article distributed under the terms and conditions of the Creative Commons Attribution (CC BY) license.
Share and Cite
Wu, J.; Geng, Y.; Wang, J. Robust H∞ Fault-Tolerant Control with Mixed Time-Varying Delays. Actuators 2026, 15, 73. https://doi.org/10.3390/act15020073
Wu J, Geng Y, Wang J. Robust H∞ Fault-Tolerant Control with Mixed Time-Varying Delays. Actuators. 2026; 15(2):73. https://doi.org/10.3390/act15020073
Chicago/Turabian StyleWu, Jinxia, Yahui Geng, and Juan Wang. 2026. "Robust H∞ Fault-Tolerant Control with Mixed Time-Varying Delays" Actuators 15, no. 2: 73. https://doi.org/10.3390/act15020073
APA StyleWu, J., Geng, Y., & Wang, J. (2026). Robust H∞ Fault-Tolerant Control with Mixed Time-Varying Delays. Actuators, 15(2), 73. https://doi.org/10.3390/act15020073

