Data-Driven Controller Design Based on Response Estimation for Multi-Performance Optimization
Abstract
1. Introduction
- Contrary to traditional DDC methods [3,4,5,6,7,8,9,10,11,12,13,14], our approach can estimate the input/output response during the controller parameter tuning process and before applying updated controllers to practical systems. Hence, it avoids machine wear or damage caused by inappropriate controllers and saves on experimental costs. Moreover, we consider input/output data with noise and introduce a total variation denoising method to remove the noise from the initial data.
- The proposed method utilizes response estimation data to simultaneously optimize the model-matching error, reference tracking error, and control input variation. This differs from conventional model-matching approaches [9,10,19,24], which focus solely on minimizing the model-matching output error. By appropriately adjusting the weighting factors, the designer can achieve a desirable balance between model-matching accuracy, tracking performance, response speed, and input smoothness. In addition, control input constraints can prevent actuator overload and avoid potential machine damage, ensuring that the plant operates safely within its allowed range.
2. System Description and Problem Statement
3. Main Results
3.1. Data-Based Response Estimation Method
3.2. Controller Design Method Based on Response Estimation Data
| Algorithm 1: Proposed controller design approach. |
|
| Algorithm 2: FRIT approach. |
|
3.3. Dealing with Noise
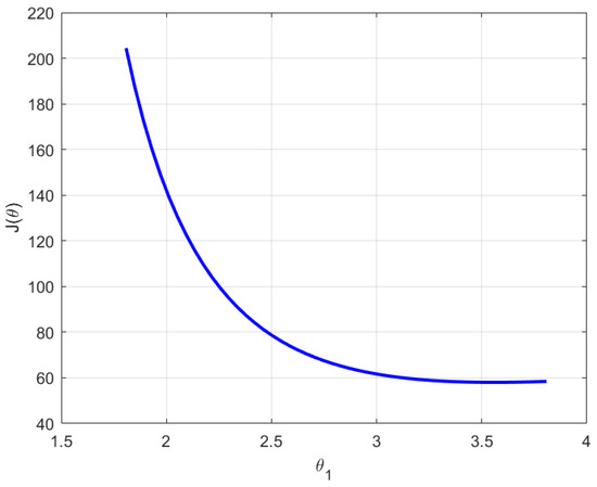
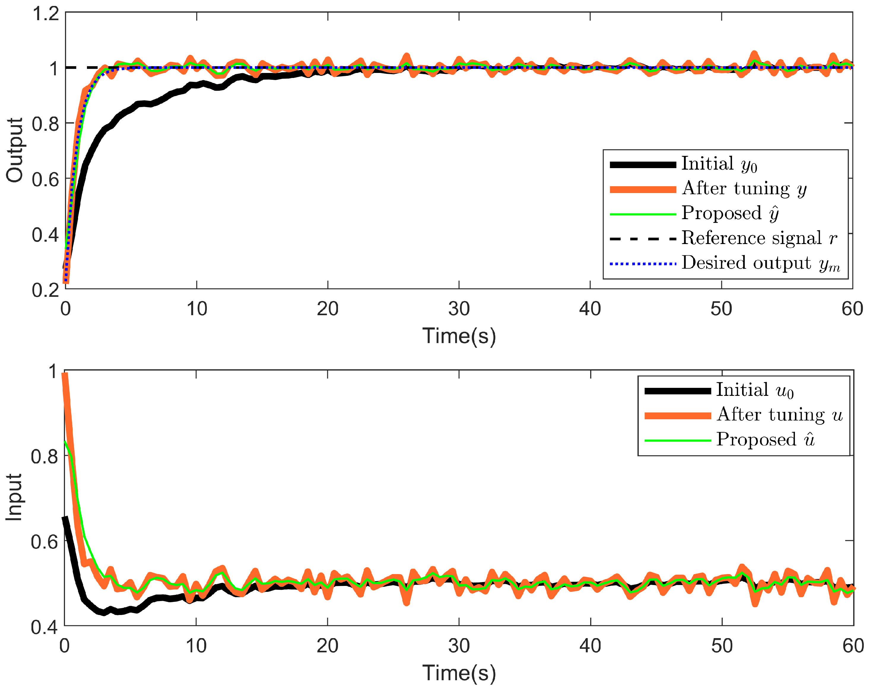
4. Simulation Example
5. Conclusions
Author Contributions
Funding
Data Availability Statement
Acknowledgments
Conflicts of Interest
References
- Ren, W.; Duan, G.R.; Li, P.; Kong, H. Set-Based Fault-Tolerant Control for Continuous-Time Nonlinear Systems: A Fully Actuated System Approach. IEEE/ASME Trans. Mechatronics 2025, 1–12. [Google Scholar] [CrossRef]
- Ren, W.; Duan, G.R.; Li, P.; Kong, H. Observer-Based Active Fault/Disturbance Compensated Control for Fully Actuated Systems. Sci. China Inf. Sci. 2025. [Google Scholar]
- Hou, Z.S.; Wang, Z. From model-based control to data-driven control: Survey, classification and perspective. Inf. Sci. 2013, 235, 3–35. [Google Scholar] [CrossRef]
- Precup, R.E.; Roman, R.C.; Safaei, A. Data-Driven Model-Free Controllers; CRC Press: Boca Raton, FL, USA, 2021. [Google Scholar]
- Campi, M.C.; Lecchini, A.; Savaresi, S.M. Virtual reference feedback tuning: A direct method for the design of feedback controllers. Automatica 2002, 38, 1337–1346. [Google Scholar] [CrossRef]
- Lecchini, A.; Campi, M.C.; Savaresi, S.M. Virtual reference feedback tuning for two degree of freedom controllers. Int. J. Adapt. Control Signal Process. 2002, 16, 355–371. [Google Scholar] [CrossRef]
- Hjalmarsson, H.; Gevers, M.; Gunnarsson, S.; Lequin, O. Iterative feedback tuning: Theory and applications. IEEE Control Syst. Mag. 1998, 18, 26–41. [Google Scholar]
- Karimi, A.; Van Heusden, K.; Bonvin, D. Non-iterative data-driven controller tuning using the correlation approach. In Proceedings of the 2007 European control conference (ECC), Kos, Greece, 2–5 July 2007; IEEE: Piscataway, NJ, USA, 2007; pp. 5189–5195. [Google Scholar]
- Soma, S.; Kaneko, O.; Fujii, T. A new method of controller parameter tuning based on input-output data–Fictitious Reference Iterative Tuning (FRIT)–. IFAC Proc. Vol. 2004, 37, 789–794. [Google Scholar] [CrossRef]
- Kaneko, O.; Yamashina, Y.; Yamamoto, S. Fictitious reference tuning of the feed-forward controller in a two-degree-of-freedom control system. SICE J. Control. Meas. Syst. Integr. 2011, 4, 55–62. [Google Scholar] [CrossRef]
- Vrančić, D.; Moura Oliveira, P.; Bisták, P.; Huba, M. Model-Free VRFT-Based Tuning Method for PID Controllers. Mathematics 2023, 11, 715. [Google Scholar] [CrossRef]
- Yonezawa, A.; Yonezawa, H.; Yahagi, S.; Kajiwara, I. Practical one-shot data-driven design of fractional-order PID controller: Fictitious reference signal approach. ISA Trans. 2024, 152, 208–216. [Google Scholar] [CrossRef]
- Sakatoku, T.; Yubai, K.; Yashiro, D.; Komada, S. Constraints to Guarantee Gain and Phase Margins for Data-Driven Controller Tuning Methods. J. Mar. Sci. Technol. 2020, 28, 8. [Google Scholar]
- Wildhagen, S.; Berberich, J.; Hertneck, M.; Allgöwer, F. Data-driven analysis and controller design for discrete-time systems under aperiodic sampling. IEEE Trans. Autom. Control 2022, 68, 3210–3225. [Google Scholar] [CrossRef]
- Mattera, G.; Caggiano, A.; Nele, L. Optimal data-driven control of manufacturing processes using reinforcement learning: An application to wire arc additive manufacturing. J. Intell. Manuf. 2025, 36, 1291–1310. [Google Scholar] [CrossRef]
- Seuret, A.; Tarbouriech, S. Robust data-driven control design for linear systems subject to input saturation. IEEE Trans. Autom. Control 2024, 69, 6191–6198. [Google Scholar] [CrossRef]
- Shen, H.; Peng, C.; Yan, H.; Xu, S. Data-driven near optimization for fast sampling singularly perturbed systems. IEEE Trans. Autom. Control 2024, 69, 4689–4694. [Google Scholar] [CrossRef]
- Yahagi, S.; Kajiwara, I. Direct tuning of the data-driven controller considering closed-loop stability based on a fictitious reference signal. Meas. Control 2021, 54, 1026–1042. [Google Scholar] [CrossRef]
- Sakai, T.; Yahagi, S.; Kajiwara, I. Two-degree-of-freedom controller design based on a data-driven estimation approach. IEEE Access 2022, 10, 120475–120491. [Google Scholar] [CrossRef]
- Sakatoku, T.; Yubai, K.; Yashiro, D.; Komada, S. Data-Driven Controller Tuning with Closed-Loop Response Estimation. IEEJ Trans. Electr. Electron. Eng. 2021, 16, 1397–1406. [Google Scholar] [CrossRef]
- Yang, R.; Yubai, K.; Komada, S.; Yashiro, D.; Ren, W. Response Estimation and Reference Model-free Controller Design Approach for 2-DOF Control Systems. In Proceedings of the 2024 3rd Conference on Fully Actuated System Theory and Applications (FASTA), Shenzhen, China, 10–12 May 2024; IEEE: Piscataway, NJ, USA, 2024; pp. 314–318. [Google Scholar]
- Sato, T.; Sakai, Y.; Kawaguchi, N.; Hara, M.; Matsuki, T.; Takahashi, M.; Arrieta, O.; Vilanova, R. Data-driven response estimation-based tuning and its validation using a ball-and-beam system. In Proceedings of the 2023 IEEE 28th International Conference on Emerging Technologies and Factory Automation (ETFA), Sinaia, Romania, 12–15 September 2023; IEEE: Piscataway, NJ, USA, 2023; pp. 1–7. [Google Scholar]
- Kaneko, O.; Nakamura, T.; Ikezaki, T. A New Approach to Update of Feedfoward Controller in the Two-degree-of-freedom Control System—A Proposal of Estimated Response Iterative Tuning (ERIT)—. J. Soc. Instrum. Control Eng. 2018, 54, 857–864. (In Japanese) [Google Scholar] [CrossRef]
- Yahagi, S.; Kajiwara, I. One-Shot Data-Driven Design for Feedback Controller and Reference Model With BIBO Stability. IEEE Access 2024, 12, 147882–147893. [Google Scholar] [CrossRef]
- Yahagi, S.; Kajiwara, I. Direct tuning of PID controller and reference model with input constraint. In Proceedings of the 2021 21st International Conference on Control, Automation and Systems (ICCAS), Jeju, Republic of Korea, 12–15 October 2021; IEEE: Piscataway, NJ, USA, 2021; pp. 1424–1429. [Google Scholar]
- Nakatani, Y.; Kinoshita, T.; Yamamoto, T. Design of a Data-Driven Control System based on Reference Model using Predicted Input/Output Responses. J. Robot. Netw. Artif. Life 2021, 8, 170–174. [Google Scholar] [CrossRef]
- Kurokawa, R.; Sato, T.; Vilanova, R.; Konishi, Y. Closed-loop data-driven trade-off PID control design. IFAC-PapersOnLine 2018, 51, 244–249. [Google Scholar] [CrossRef]
- Nishiya, Y.; Kinoshita, T.; Yamamoto, T. Design of a Data-Driven Controller based on Estimated I/O Data using Open-Loop Data. J. Adv. Artif. Life Robot. 2021, 2, 48–52. [Google Scholar]
- Tasaka, K.; Kano, M.; Ogawa, M.; Masuda, S.; Yamamoto, T. Direct PID tuning from closed-loop data and its application to unstable processes. Trans. Inst. Syst. Control Inf. Eng. 2009, 22, 137–144. (In Japanese) [Google Scholar]
- You, Y.L.; Kaveh, M. Fourth-order partial differential equations for noise removal. IEEE Trans. Image Process. 2000, 9, 1723–1730. [Google Scholar] [CrossRef]












Disclaimer/Publisher’s Note: The statements, opinions and data contained in all publications are solely those of the individual author(s) and contributor(s) and not of MDPI and/or the editor(s). MDPI and/or the editor(s) disclaim responsibility for any injury to people or property resulting from any ideas, methods, instructions or products referred to in the content. |
© 2025 by the authors. Licensee MDPI, Basel, Switzerland. This article is an open access article distributed under the terms and conditions of the Creative Commons Attribution (CC BY) license (https://creativecommons.org/licenses/by/4.0/).
Share and Cite
Yang, R.; Yubai, K.; Komada, S.; Yashiro, D. Data-Driven Controller Design Based on Response Estimation for Multi-Performance Optimization. Actuators 2025, 14, 521. https://doi.org/10.3390/act14110521
Yang R, Yubai K, Komada S, Yashiro D. Data-Driven Controller Design Based on Response Estimation for Multi-Performance Optimization. Actuators. 2025; 14(11):521. https://doi.org/10.3390/act14110521
Chicago/Turabian StyleYang, Ruirui, Kazuhiro Yubai, Satoshi Komada, and Daisuke Yashiro. 2025. "Data-Driven Controller Design Based on Response Estimation for Multi-Performance Optimization" Actuators 14, no. 11: 521. https://doi.org/10.3390/act14110521
APA StyleYang, R., Yubai, K., Komada, S., & Yashiro, D. (2025). Data-Driven Controller Design Based on Response Estimation for Multi-Performance Optimization. Actuators, 14(11), 521. https://doi.org/10.3390/act14110521

