Modeling and Control of a Road Wheel Actuation Module in Steer-by-Wire System
Abstract
1. Introduction
2. System Modeling
2.1. Dynamic Equation of Road Wheel Actuator System
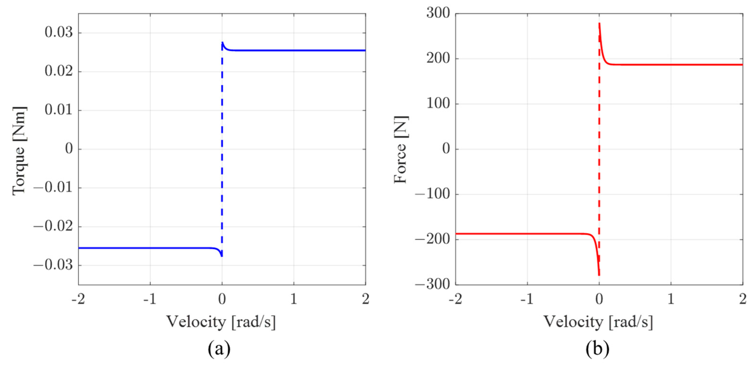
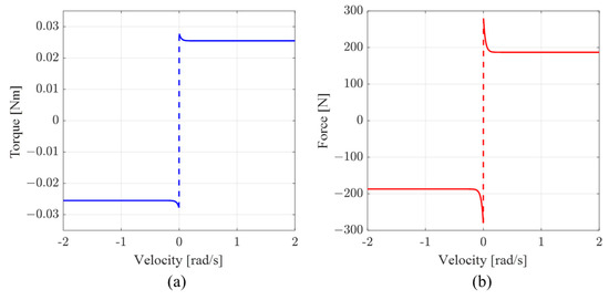
2.2. Friction Model
- Static friction: The input force gradually increased from the initial stationary state of the system until the movement began. The force at this point was identified as static friction.
- Coulomb friction: While the system was in motion, there was a resistive force that acted against the object’s movement and dissipated its energy. The velocity steadily diminished until it reached a state of rest, and the force acting at this moment was determined to be coulomb friction.
- Viscous friction: After the movement of the system begins, the coefficient of proportionality between the friction force and the relative velocity is called the discrete friction.
- Motor positive direction: .
- Motor negative direction: .
- RWA system positive direction: , .
- RWA system negative direction: , .
2.3. Model Identification
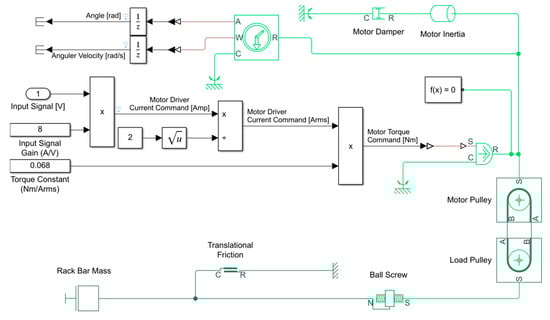
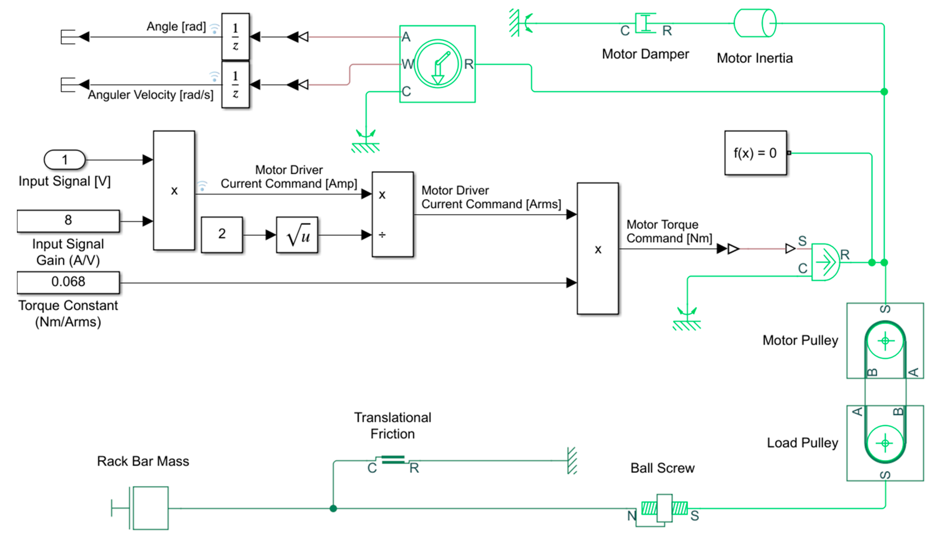
2.4. Digital Model Development
3. Control System Design
4. Experiment Result and Discussion
4.1. Experimental Setup
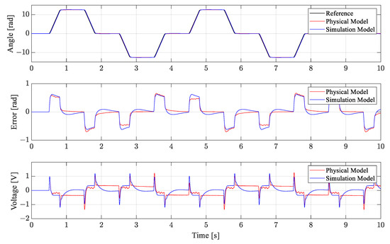
4.2. Experimental Test
5. Conclusions
Author Contributions
Funding
Institutional Review Board Statement
Informed Consent Statement
Data Availability Statement
Conflicts of Interest
References
- Touloupis, E.; Flint, J.A.; Ward, D. Safety-Critical Architectures for Automotive Applications. Electron. Syst. Control Div. Res. 2003, 2003, 47–49. Available online: https://scholar.google.com/scholar?hl=ko&as_sdt=0%2C5&q=Safety-Critical+Architectures+for+Automotive+Applications&btnG= (accessed on 11 June 2024).
- Goyal, A.; Thakur, A. An Overview of Drive by Wire Technology for Automobiles. In Proceedings of the 2019 International Conference on Automation, Computational and Technology Management (ICACTM), London, UK, 24–26 April 2019. [Google Scholar] [CrossRef]
- Kumar, E.A.; Dinesh, D.; Kamble, N. An overview of active front steering system. Int. J. Sci. Eng. Res. 2012, 3, 556–565. [Google Scholar]
- Fahami, S.M.H.; Zamzuri, H.; Mazlan, S.A.; Zulkarnain, N.B. The Design of Vehicle Active Front Steering Based on Steer by Wire System. Adv. Sci. Lett. 2013, 19, 61–65. [Google Scholar] [CrossRef]
- Fahami, S.M.H.; Zamzuri, H.; Mazlan, S.A.; Saruchi, S.A. The Variable Steering Ratio for Vehicle Steer by Wire System Using Hyperbolic Tangent Method. Appl. Mech. Mater. 2014, 575, 781–784. [Google Scholar] [CrossRef]
- Kaufmann, T.; Millsap, S.; Murray, B.; Petrowski, J. Development Experience with Steer-by-Wire. SAE Tech. Pap. Ser. 2001, 110, 583–590. [Google Scholar] [CrossRef]
- Jonner, W.; Winner, H.; Dreilich, L.; Schunck, E. Electrohydraulic Brake System—The First Approach to Brake-By-Wire Technology. SAE Tech. Pap. Ser. 1996, 105, 1368–1375. [Google Scholar] [CrossRef]
- Xiang, W.; Richardson, P.C.; Zhao, C.; Mohammad, S. Automobile Brake-by-Wire Control System Design and Analysis. IEEE Trans. Veh. Technol. 2008, 57, 138–145. [Google Scholar] [CrossRef]
- Peter, D.; Gerhard, R. Electric Power Steering—The First Step on the Way to Steer by Wire. SAE Tech. Pap. Ser. 1999. [Google Scholar] [CrossRef]
- Yao, Y. Vehicle Steer-by-Wire System Control. SAE Tech. Pap. Ser. 2006. [Google Scholar] [CrossRef]
- Wu, X.; Xu, L.Y.M.; Yang, L.; Xu, M. Two-port network based bilateral control of a steer-by-wire system. In Proceedings of the IECON 2015—41st Annual Conference of the IEEE Industrial Electronics Society, Yokohama, Japan, 9–12 November 2015. [Google Scholar] [CrossRef]
- Barricelli, B.R.; Casiraghi, E.; Fogli, D. A Survey on Digital Twin: Definitions, Characteristics, Applications, and Design Implications. IEEE Access 2019, 7, 167653–167671. [Google Scholar] [CrossRef]
- Chancharoen, R.; Chaiprabha, K.; Wuttisittikulkij, L.; Asdornwised, W.; Saadi, M.; Phanomchoeng, G. Digital Twin for a Collaborative Painting Robot. Sensors 2022, 23, 17. [Google Scholar] [CrossRef] [PubMed]
- Zhao, P.; Liu, J.; Jing, X.; Tang, M.; Sheng, S.; Zhou, H.; Liu, X. The Modeling and Using Strategy for the Digital Twin in Process Planning. IEEE Access 2020, 8, 41229–41245. [Google Scholar] [CrossRef]
- Zhang, H.; Liu, Q.; Chen, X.; Zhang, D.; Leng, J. A Digital Twin-Based Approach for Designing and Multi-Objective Optimization of Hollow Glass Production Line. IEEE Access 2017, 5, 26901–26911. [Google Scholar] [CrossRef]
- Koren, Y.; Shpitalni, M. Design of reconfigurable manufacturing systems. J. Manuf. Syst. 2010, 29, 130–141. [Google Scholar] [CrossRef]
- Ryu, J.; Kim, H. Virtual environment for developing electronic power steering and steer-by-wire systems. In Proceedings of the 1999 IEEE/RSJ International Conference on Intelligent Robots and Systems. Human and Environment Friendly Robots with High Intelligence and Emotional Quotients, Kyongju, Republic of Korea, 17–21 October 1999. [Google Scholar] [CrossRef]
- Setlur, P.; Wagner, J.; Dawson, D.; Powers, L. A hardware-in-the-loop and virtual reality test environment for steer-by-wire system evaluations. In Proceedings of the 2003 American Control Conference, Denver, CO, USA, 4–6 June 2003. [Google Scholar] [CrossRef]
- Bolognani, S.; Ciscato, D.; Tomasini, M.; Zigliotto, M. Virtual Mechanical Load Setup For Steer-by-Wire—A Case Study. In Proceedings of the IEEE International Symposium on Industrial Electronics, Dubrovnik, Croatia, 20–23 June 2005. [Google Scholar] [CrossRef]
- Chaiprabha, K.; Chancharoen, R. A Deep Trajectory Controller for a Mechanical Linear Stage Using Digital Twin Concept. Actuators 2023, 12, 91. [Google Scholar] [CrossRef]
- Hwang, H.; Choi, H.; Nam, K. Practical Synchronous Steering Angle Control of a Dual-Motor Driving Steer-by-Wire System. IEEE Access 2019, 7, 133100–133110. [Google Scholar] [CrossRef]
- Wu, X.; Zhang, M.; Xu, M. Active Tracking Control for Steer-by-Wire System With Disturbance Observer. IEEE Trans. Veh. Technol. 2019, 68, 5483–5493. [Google Scholar] [CrossRef]
- Cheon, D.S.; Nam, K.H. Steering torque control using variable impedance models for a steer-by-wire system. Int. J. Automot. Technol. 2017, 18, 263–270. [Google Scholar] [CrossRef]












| Disclaimer/Publisher’s Note: The statements, opinions and data contained in all publications are solely those of the individual author(s) and contributor(s) and not of MDPI and/or the editor(s). MDPI and/or the editor(s) disclaim responsibility for any injury to people or property resulting from any ideas, methods, instructions or products referred to in the content. | 
© 2024 by the authors. Licensee MDPI, Basel, Switzerland. This article is an open access article distributed under the terms and conditions of the Creative Commons Attribution (CC BY) license (https://creativecommons.org/licenses/by/4.0/).
Share and Cite
Chung, I.; Choi, J.; Nam, K. Modeling and Control of a Road Wheel Actuation Module in Steer-by-Wire System. Actuators 2024, 13, 311. https://doi.org/10.3390/act13080311
Chung I, Choi J, Nam K. Modeling and Control of a Road Wheel Actuation Module in Steer-by-Wire System. Actuators. 2024; 13(8):311. https://doi.org/10.3390/act13080311
Chicago/Turabian StyleChung, Insu, Jungdai Choi, and Kanghyun Nam. 2024. "Modeling and Control of a Road Wheel Actuation Module in Steer-by-Wire System" Actuators 13, no. 8: 311. https://doi.org/10.3390/act13080311
APA StyleChung, I., Choi, J., & Nam, K. (2024). Modeling and Control of a Road Wheel Actuation Module in Steer-by-Wire System. Actuators, 13(8), 311. https://doi.org/10.3390/act13080311
 
         
                                                



