Numerical Analysis of Energy Recovery of Hybrid Loader Actuators Based on Parameters Optimization
Abstract
:1. Introduction
2. Principle of Energy Recovery and Regeneration System of the Hybrid Loader Actuator
2.1. Hydraulic System Principle of Loader Actuator
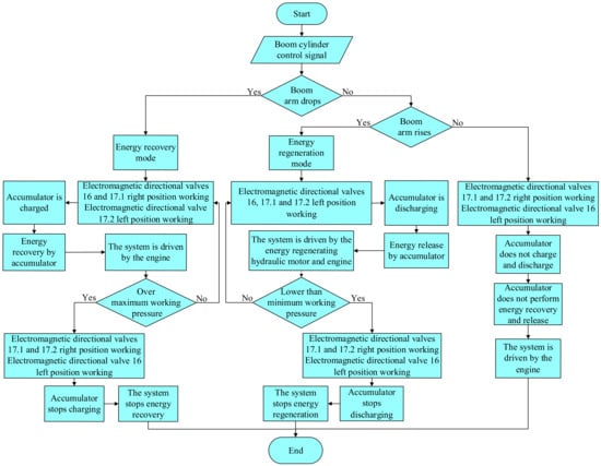
2.2. Principle of Energy Recovery and Regeneration System for Hybrid Loader Actuator
3. Mathematical Model Analysis of Hydraulic Components
3.1. Mathematical Model Analysis of Engine
3.2. Mathematical Model Analysis of Boom Cylinder
3.3. Mathematical Model Analysis of Accumulator
3.4. Mathematical Model Analysis of Energy Regeneration Hydraulic Motor
4. System Modeling and Simulation
4.1. Load-Sensing Pump Modeling
4.2. Actuator Modeling
4.3. Multi-Way Valve Modeling
4.4. System Modeling
5. System Simulation Results Analysis
5.1. Cylinder Motivation Characteristics Analysis
5.2. System Energy Recovery and Regeneration Analysis
6. System Component Parameter Optimization Analysis
6.1. Parameter Optimization Analysis of Accumulator and Energy Regeneration Hydraulic Motor
6.1.1. Analysis of the Effect of the Filling Pressure of the Accumulator on Energy Recovery
6.1.2. Analysis of the Effect of the Rated Volume of the Accumulator on Energy Recovery
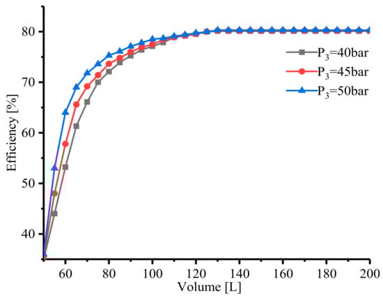
6.1.3. Analysis of Energy Regeneration Hydraulic Motor Displacement on Energy Regeneration
6.2. Analysis of System Energy Recovery and Regeneration after Parameter Optimization
7. System Energy-Saving Analysis
7.1. Engine Power Analysis
7.2. Engine Fuel Consumption Analysis
8. Conclusions
- The system actuator is responsive and can meet the regular operation needs of the loader.
- The energy recovery efficiency of the system shows a rising and then decreasing trend as the accumulator filling pressure and the rated volume of the accumulator rise. The energy regeneration efficiency of the system shows a rising and then maintaining trend as the hydraulic motor displacement rises.
- The system energy recovery and energy regeneration efficiency reaches the maximum when the accumulator filling pressure is 23 bar, the rated volume is 63 L, and the energy regeneration hydraulic motor displacement is 130 mL/rev.
- After optimizing the system parameters, the system energy recovery efficiency is 45.3%, and the system energy regeneration efficiency is 79.8%. The system energy recovery and regeneration efficiency have increased by 9.8% and 5.4%, respectively.
- When the boom arm rises, the hybrid system can effectively reduce the engine power by 42.5% after parameter optimization. The system engine power is reduced by 6.8%.
- The system can effectively reduce the engine fuel consumption by 20.1% after parameter optimization. The engine fuel consumption is reduced by 5%.
- The system provides a reference for designing an energy recovery system and researching the energy-saving technology of loaders.
Author Contributions
Funding
Data Availability Statement
Acknowledgments
Conflicts of Interest
References
- Ranjan, P.; Wrat, G.; Bhola, M.; Mishra, S.K.; Das, J. A Novel Approach for the Energy Recovery and Position Control of a Hybrid Hydraulic Excavator. ISA Trans. 2019, 99, 387–402. [Google Scholar] [CrossRef] [PubMed]
- Luxing, L. Research on Energy Recovery and Reuse of Parallel Hydraulic Hybrid Loader. Master’s Thesis, Yanshan University, Qinhuangdao, China, 2021. [Google Scholar]
- Quanming, Z.; Jinxia, Y.; Binqiang, Z. Research on braking energy recovery system of hydrostatic loader. Constr. Mach. Equip. 2021, 52, 93–99+12. [Google Scholar]
- Chen, Q.; Lin, T.; Ren, H.; Fu, S. Novel potential energy regeneration systems for hybrid hydraulic excavators. Math. Comput. Simul. 2019, 163, 130–145. [Google Scholar] [CrossRef]
- Yanlei, L.; Shanxu, Z.; Li, D.; Kun, L. Analysis of energy recovery system of hybrid agricultural loader. Chin. Hydraul. Pneum. 2021, 45, 109–114. [Google Scholar]
- Xue, L. Research on Energy Management Control Strategy of Hybrid Wheel Loader. Master’s Thesis, Jilin University, Changchun, China, 2021. [Google Scholar]
- Jinxiao, G.; Lianpeng, X.; Lei, G.; Long, Q.; Xiaogang, Z. Operation and energy efficiency characteristics of large-scale mining hydraulic excavator boom. Chin. Hydraul. Pneum. 2022, 46, 108–115. [Google Scholar]
- Jiansong, L.; Shaohui, L.; Bo, Z.; Jinhai, S.; Yuefeng, J. Design of flywheel based energy recovery system integrating flow regeneration for excavators. Chin. Hydraul. Pneum. 2020, 5, 68–74. [Google Scholar]
- Che, G. Research on Electric Energy Recycling System of Electric Drive Hydraulic Excavator Boom. Master’s Thesis, Taiyuan University of Technology, Taiyuan, China, 2020. [Google Scholar]
- Haoqin, M. Research on Energy Regeneration of Excavator Boom Based on Constant Pressure Accumulator. Master’s Thesis, Taiyuan University of Science and Technology, Taiyuan, China, 2020. [Google Scholar]
- Yang, L. Research on energy-saving simulation of rotary device of hydraulic excavator based on energy recovery. Master’s Thesis, University of South China, Hengyang, China, 2019. [Google Scholar]
- Kaoshima, M.; Komiyama, M.; Nanjo, T.; Tsutsui, A. Development of New Hybrid Excavator. Kobelco Technol. Rev. 2007, 27, 39–42. [Google Scholar]
- Weichao, S.; Huijun, G.; Okyay, K. Vibration isolation for active suspensions with performance constraints and actuator saturation. IEEE Trans. Mech. 2015, 20, 675–683. [Google Scholar]
- Weichao, S.; Huijun, G.; Okyay, K. Finite frequency h∞ control for vehicle active suspension systems. IEEE Trans. Control Syst. Technol. 2011, 19, 416–422. [Google Scholar]
- Xiaogang, Z.; Xiangyu, W.; Hongjuan, Z.; Long, Q. Characteristics of wheel loader lifting device based on closed pump-controlled three-chamber hydraulic cylinder. Trans. Chin. Soc. Agric. Mach. 2019, 50, 410–418. [Google Scholar]
- Xiangyun, S. Research on forward Modeling and Simulation for Hybrid Loader. Master’s Thesis, Jilin University, Changchun, China, 2019. [Google Scholar]
- Hui, S.; Jing, J. Research on the System Configuration and Energy Control Strategy for Parallel Hydraulic Hybrid Loader. Autom. Constr. 2010, 19, 213–220. [Google Scholar] [CrossRef]
- Dandan, Z.; Xuewei, Z.; Wei, Z. Double accumulator for parallel hydraulic hybrid vehicle braking characteristics. Chin. Hydraul. Pneum. 2015, 2, 74–78. [Google Scholar]
- Tianliang, L.; Qiang, C.; Haoling, R.; Weiping, H.; Qihuai, C.; Shengjie, F. Boom energy recovery system with auxiliary throttle based on hybrid excavator. Proc. Inst. Mech. Eng. Part C J. Mech. Eng. Sci. 2016, 231, 4250–4262. [Google Scholar] [CrossRef]
- Mandal, P.; Sarkar, B.K.; Saha, R.; Chatterjee, A.; Mookherjee, S.; Sanyal, D. Real-time fuzzy-feedforward controller design by bacterial foraging optimization for an electrohydraulic system. Eng. Appl. Artif. Intell. 2015, 45, 168–179. [Google Scholar] [CrossRef]
- Venkaiah, P.; Sarkar B, K. Electrohydraulic proportional valve-controlled vane type semi-rotary actuated wind turbine control by feedforward fractional-order feedback controller. Proc. Inst. Mech. Eng. Part I J. Syst. Control Eng. 2022, 236, 318–337. [Google Scholar] [CrossRef]
- Tianliang, L. Research on the potential energy regeneration system based on the hybrid hydraulic excavators. Ph.D. Thesis, Zhejiang University, Hangzhou, China, 2011. [Google Scholar]
- Ge, L.; Quan, L.; Li, Y.; Zhang, X.; Yang, J. A novel hydraulic excavator boom driving system with high efficiency and potential energy regeneration capability. Energy Convers. Manag. 2018, 166, 308–317. [Google Scholar] [CrossRef]
- Jinxia, L.; Zhiyuan, J.; Fangxin, X.; Wenting, L. Energy recovery and utilization system of excavator boom based on flow regeneration and balance theory. J. Braz. Soc. Mech. Sci. Eng. 2020, 42, 1–11. [Google Scholar]
- Lin, T.; Chen, Q.; Ren, H.; Zhao, Y.; Miao, C.; Fu, S.; Chen, Q.H. Energy regeneration hydraulic system via a relief valve with energy regeneration unit. Appl. Sci. 2017, 7, 613. [Google Scholar] [CrossRef] [Green Version]
- Liu, X. Study on the Energy Characteristics of Working Device Hydraulic System for 50-type loaders. Master’s Thesis, Jilin University, Changchun, China, 2017. [Google Scholar]
- Wang, C. Research on Hybrid Pressure Compensated Hydraulic Control System. Master’s Thesis, Guizhou University, Guiyang, China, 2021. [Google Scholar]






















| Parameters | Value |
|---|---|
| Load-sensing valve preset differential pressure | 15 bar |
| Pressure cut-off valve pressure | 170 bar |
| Maximum opening area diameter of the proportional throttle | 0.01 m |
| Displacement | 200 mL/rev |
| Power source speed | 2000 rev/min |
| Parameters | Mass | Horizontal Distance from Front Wheel Center | Vertical Distance from the Center of the Front Wheel |
|---|---|---|---|
| Bucket center | — | 1.849 m | 0.3187 m |
| Boom arm | 1219.1 kg | 0.531 m | 0.6138 m |
| Rocker arm | 285.9 kg | 0.9766 m | 0.6301 m |
| Rotary bucket | 1433.8 kg | 1.843 m | 0.1038 m |
| Pull rod | 43 kg | 0.864 m | −0.0591 m |
| Parameters | Value |
|---|---|
| Pilot valve spool diameter | 0.0025 m |
| Main valve spool diameter | 0.01 m |
| Maximum spool displacement of pilot valve | 0.00025 m |
| Maximum spool displacement of main valve | 0.0005 m |
| Pilot valve spool mass | 0.01 kg |
| Main valve spool mass | 0.05 kg |
| Proportional solenoid rated current | 100 mA |
| Damping factor | 50 N/(m/s) |
| Components | Parameters | Value |
|---|---|---|
| Engine | Rated speed | 2000 rev/min |
| Specific heat value of fuel | 42700 kJ/kg | |
| Number of cylinders | 6 | |
| Boom cylinder | Piston diameter | 0.165 m |
| Rod diameter | 0.08 m | |
| Stroke length | 0.757 m | |
| Bucket cylinder | Piston diameter | 0.2 m |
| Rod diameter | 0.1 m | |
| Stroke length | 0.54 m | |
| Pressure compensation valve | Preset differential pressure | 10 bar |
| Accumulator | Initial filling pressure | 13 bar |
| Maximum working pressure | 50 bar | |
| Initial rated volume | 55 L | |
| Energy regeneration hydraulic motor | Initial displacement | 90 mL/rev |
| Efficiency | 80~90% |
Publisher’s Note: MDPI stays neutral with regard to jurisdictional claims in published maps and institutional affiliations. |
© 2022 by the authors. Licensee MDPI, Basel, Switzerland. This article is an open access article distributed under the terms and conditions of the Creative Commons Attribution (CC BY) license (https://creativecommons.org/licenses/by/4.0/).
Share and Cite
Mu, H.; Luo, Y.; Luo, Y.; Chen, L. Numerical Analysis of Energy Recovery of Hybrid Loader Actuators Based on Parameters Optimization. Actuators 2022, 11, 260. https://doi.org/10.3390/act11090260
Mu H, Luo Y, Luo Y, Chen L. Numerical Analysis of Energy Recovery of Hybrid Loader Actuators Based on Parameters Optimization. Actuators. 2022; 11(9):260. https://doi.org/10.3390/act11090260
Chicago/Turabian StyleMu, Hongyun, Yanlei Luo, Yu Luo, and Lunjun Chen. 2022. "Numerical Analysis of Energy Recovery of Hybrid Loader Actuators Based on Parameters Optimization" Actuators 11, no. 9: 260. https://doi.org/10.3390/act11090260
APA StyleMu, H., Luo, Y., Luo, Y., & Chen, L. (2022). Numerical Analysis of Energy Recovery of Hybrid Loader Actuators Based on Parameters Optimization. Actuators, 11(9), 260. https://doi.org/10.3390/act11090260

