Clonal and Plasmid-Mediated Dissemination of Multidrug-Resistant Salmonella Enteritidis in Chicken Production, Northeastern Thailand
Abstract
1. Introduction
2. Materials and Methods
2.1. Bacterial Isolates and Study Design
2.2. DNA Extraction and WGS
2.3. Genomic Analysis Pipeline
2.4. Phylogenetic Analysis
3. Results
3.1. Genome Assembly and Quality Assessment
3.2. Functional Annotation of Coding Sequences
3.3. Genomic Features of Salmonella
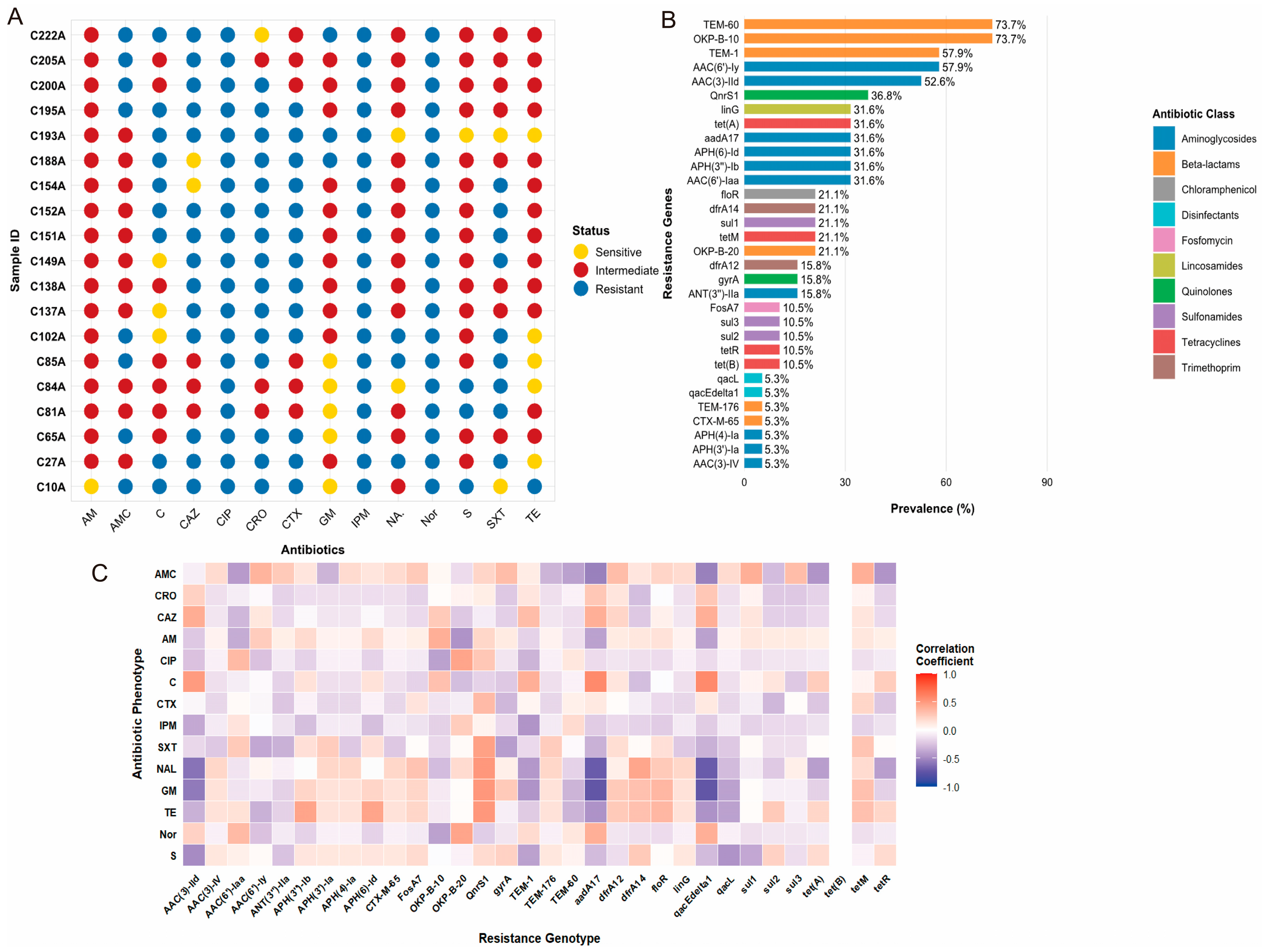
3.4. ARGs Profile
3.5. MGEs and S. Enteritidis Pathogenic Island (SPI) Profile
4. Discussion
5. Conclusions
Supplementary Materials
Author Contributions
Funding
Institutional Review Board Statement
Informed Consent Statement
Data Availability Statement
Acknowledgments
Conflicts of Interest
References
- Teklemariam, A.D.; Al-Hindi, R.R.; Albiheyri, R.S.; Alharbi, M.G.; Alghamdi, M.A.; Filimban, A.A.R.; Al Mutiri, A.S.; Al-Alyani, A.M.; Alseghayer, M.S.; Almaneea, A.M.; et al. Human Salmonellosis: A Continuous Global Threat in the Farm-to-Fork Food Safety Continuum. Foods 2023, 12, 1756. [Google Scholar] [CrossRef]
- Pelyuntha, W.; Vongkamjan, K. Combined effects of Salmonella Phage Cocktail and Organic Acid for Controlling Salmonella Enteritidis in Chicken Meat. Food Control 2022, 133, 108653. [Google Scholar] [CrossRef]
- Reuter, T.; Scharte, F.; Franzkoch, R.; Liss, V.; Hensel, M. Single Cell Analyses Reveal Distinct Adaptation of Typhoidal and Non-Typhoidal Salmonella enterica Serovars to Intracellular Lifestyle. PLoS Pathog. 2021, 17, e1009319. [Google Scholar] [CrossRef]
- European Food Safety Authority (EFSA); European Centre for Disease Prevention and Control (ECDC). The European Union One Health 2022 Zoonoses Report. EFSA J. 2023, 21, e8442. [Google Scholar] [CrossRef] [PubMed]
- Luk-In, S.; Chatsuwan, T.; Kueakulpattana, N.; Rirerm, U.; Wannigama, D.L.; Plongla, R.; Lawung, R.; Pulsrikarn, C.; Chantaroj, S.; Chaichana, P.; et al. Occurrence of Mcr-Mediated Colistin Resistance in Salmonella Clinical Isolates in Thailand. Sci. Rep. 2021, 11, 14170. [Google Scholar] [CrossRef]
- Noenchat, P.; Direksin, K.; Sornplang, P. The Phenotypic and Genotypic Antimicrobial Resistance Patterns of Salmonella Isolated from Chickens and Meat at Poultry Slaughterhouses in Japan and Thailand. Vet. World 2023, 16, 1527–1533. [Google Scholar] [CrossRef]
- Trongjit, S.; Angkititrakul, S.; Tuttle, R.E.; Poungseree, J.; Padungtod, P.; Chuanchuen, R. Prevalence and Antimicrobial Resistance in Salmonella enterica Isolated from Broiler Chickens, Pigs and Meat Products in Thailand-Cambodia Border Provinces. Microbiol. Immunol. 2017, 61, 23–33. [Google Scholar] [CrossRef]
- Meunsene, D.; Eiamsam-Ang, T.; Patchanee, P.; Pascoe, B.; Tadee, P.; Tadee, P. Molecular Evidence for Cross Boundary Spread of Salmonella Spp. in Meat Sold at Retail Markets in the Middle Mekong Basin Area. PeerJ 2021, 9, e11255. [Google Scholar] [CrossRef]
- Sun, T.; Liu, Y.; Qin, X.; Aspridou, Z.; Zheng, J.; Wang, X.; Li, Z.; Dong, Q. The Prevalence and Epidemiology of Salmonella in Retail Raw Poultry Meat in China: A Systematic Review and Meta-Analysis. Foods 2021, 10, 2757. [Google Scholar] [CrossRef] [PubMed]
- Kim, T.; Kim, Y.; Kim, H.; Moon, J.S.; Chon, J.; Song, K.-Y.; Seo, K.-H. Prevalence of Salmonella Serotypes Isolated from Clinical Samples in Chicken Farms and Meat in Slaughterhouses in South Korea. Poult. Sci. 2025, 104, 105147. [Google Scholar] [CrossRef]
- Pavon, R.D.N.; Mendoza, P.D.G.; Flores, C.A.R.; Calayag, A.M.B.; Rivera, W.L. Genotypic Virulence Profiles and Associations in Salmonella Isolated from Meat Samples in Wet Markets and Abattoirs of Metro Manila, Philippines. BMC Microbiol. 2022, 22, 292. [Google Scholar] [CrossRef]
- Taiwo, O.R.; Onyeaka, H.; Akinsemolu, A.A.; Oladipo, E.K. Examining the Nexus of Climate Change and Food Safety: A Review. Appl. Food Res. 2025, 5, 100884. [Google Scholar] [CrossRef]
- Ben Salem, R.; Abbassi, M.S.; García, V.; García-Fierro, R.; Fernández, J.; Kilani, H.; Jaouani, I.; Khayeche, M.; Messadi, L.; Rodicio, M.R. Antimicrobial Drug Resistance and Genetic Properties of Salmonella enterica Serotype Enteritidis Circulating in Chicken Farms in Tunisia. J. Infect. Public Heal. 2017, 10, 855–860. [Google Scholar] [CrossRef]
- Thames, H.T.; Fancher, C.A.; Colvin, M.G.; McAnally, M.; Tucker, E.; Zhang, L.; Kiess, A.S.; Dinh, T.T.N.; Sukumaran, A.T. The Prevalence of Salmonella and Campylobacter on Broiler Meat at Different Stages of Commercial Poultry Processing. Animals 2022, 12, 2460. [Google Scholar] [CrossRef]
- Magiorakos, A.-P.; Srinivasan, A.; Carey, R.B.; Carmeli, Y.; Falagas, M.E.; Giske, C.G.; Harbarth, S.; Hindler, J.F.; Kahlmeter, G.; Olsson-Liljequist, B.; et al. Multidrug-Resistant, Extensively Drug-Resistant and Pandrug-Resistant Bacteria: An International Expert Proposal for Interim Standard Definitions for Acquired Resistance. Clin. Microbiol. Infect. Off. Publ. Eur. Soc. Clin. Microbiol. Infect. Dis. 2012, 18, 268–281. [Google Scholar] [CrossRef]
- Partridge, S.R.; Kwong, S.M.; Firth, N.; Jensen, S.O. Mobile Genetic Elements Associated with Antimicrobial Resistance. Clin. Microbiol. Rev. 2018, 31, e00088-17. [Google Scholar] [CrossRef]
- Khan, M.; Shamim, S. Understanding the Mechanism of Antimicrobial Resistance and Pathogenesis of Salmonella enterica Serovar Typhi. Microorganisms 2022, 10, 2006. [Google Scholar] [CrossRef] [PubMed]
- Patra, S.D.; Mohakud, N.K.; Panda, R.K.; Sahu, B.R.; Suar, M. Prevalence and Multidrug Resistance in Salmonella enterica Typhimurium: An Overview in South East Asia. World J. Microbiol. Biotechnol. 2021, 37, 185. [Google Scholar] [CrossRef]
- Chung The, H.; Pham, P.; Ha Thanh, T.; Phuong, L.V.K.; Yen, N.P.; Le, S.N.H.; Vu Thuy, D.; Chau, T.T.H.; Le Phuc, H.; Ngoc, N.M.; et al. Multidrug Resistance Plasmids Underlie Clonal Expansions and International Spread of Salmonella enterica Serotype 1,4,[5],12:i:- ST34 in Southeast Asia. Commun. Biol. 2023, 6, 1007. [Google Scholar] [CrossRef] [PubMed]
- Li, S.; He, Y.; Mann, D.A.; Deng, X. Global Spread of Salmonella Enteritidis via Centralized Sourcing and International Trade of Poultry Breeding Stocks. Nat. Commun. 2021, 12, 5109. [Google Scholar] [CrossRef] [PubMed]
- Berglund, F.; Böhm, M.E.; Martinsson, A.; Ebmeyer, S.; Österlund, T.; Johnning, A.; Joakim Larsson, D.G.; Kristiansson, E. Comprehensive Screening of Genomic and Metagenomic Data Reveals A Large Diversity Of Tetracycline Resistance Genes. Microb. Genomics 2020, 6, e000455. [Google Scholar] [CrossRef]
- Pelyuntha, W.; Ngasaman, R.; Yingkajorn, M.; Chukiatsiri, K.; Benjakul, S.; Vongkamjan, K. Isolation and Characterization of Potential Salmonella Phages Targeting Multidrug-Resistant and Major Serovars of Salmonella Derived from Broiler Production Chain in Thailand. Front. Microbiol. 2021, 12, 662461. [Google Scholar] [CrossRef]
- Kim, H.; Kim, Y.A.; Seo, Y.H.; Lee, H.; Lee, K. Prevalence and Molecular Epidemiology of Extended-Spectrum-β-Lactamase (ESBL)-Producing Escherichia coli from Multiple Sectors of Poultry Industry in Korea. Antibiotics 2021, 10, 1050. [Google Scholar] [CrossRef] [PubMed]
- International Organization for Standardization. ISO 6579-1:2017; Microbiology of the Food Chain—Horizontal Method for the Detection, Enumeration and Serotyping of Salmonella—Part 1: Detection of Salmonella spp. International Organization for Standardization: Geneva, Switzerland, 2017.
- Humphries, R.; Bobenchik, A.M.; Hindler, J.A.; Schuetz, A.N. Overview of Changes to the Clinical and Laboratory Standards Institute Performance Standards for Antimicrobial Susceptibility Testing, M100, 31st Edition. J. Clin. Microbiol. 2021, 59, e0021321. [Google Scholar] [CrossRef] [PubMed]
- Sewe, S.O.; Silva, G.; Sicat, P.; Seal, S.E.; Visendi, P. Trimming and Validation of Illumina Short Reads Using Trimmomatic, Trinity Assembly, and Assessment of RNA-Seq Data. Methods Mol. Biol. 2022, 2443, 211–232. [Google Scholar] [CrossRef] [PubMed]
- Bankevich, A.; Nurk, S.; Antipov, D.; Gurevich, A.A.; Dvorkin, M.; Kulikov, A.S.; Lesin, V.M.; Nikolenko, S.I.; Pham, S.; Prjibelski, A.D.; et al. SPAdes: A New Genome Assembly Algorithm and Its Applications to Single-Cell Sequencing. J. Comput. Biol. 2012, 19, 455–477. [Google Scholar] [CrossRef]
- Gurevich, A.; Saveliev, V.; Vyahhi, N.; Tesler, G. QUAST: Quality Assessment Tool for Genome Assemblies. Bioinformatics 2013, 29, 1072–1075. [Google Scholar] [CrossRef]
- Parks, D.H.; Imelfort, M.; Skennerton, C.T.; Hugenholtz, P.; Tyson, G.W. CheckM: Assessing the Quality of Microbial Genomes Recovered from Isolates, Single Cells, and Metagenomes. Genome Res. 2015, 25, 1043–1055. [Google Scholar] [CrossRef]
- Carroll, L.M.; Buehler, A.J.; Gaballa, A.; Siler, J.D.; Cummings, K.J.; Cheng, R.A.; Wiedmann, M. Monitoring the Microevolution of Salmonella enterica in Healthy Dairy Cattle Populations at the Individual Farm Level Using Whole-Genome Sequencing. Front. Microbiol. 2021, 12, 763669. [Google Scholar] [CrossRef]
- Carattoli, A.; Hasman, H. PlasmidFinder and In Silico PMLST: Identification and Typing of Plasmid Replicons in Whole-Genome Sequencing (WGS). Methods Mol. Biol. 2020, 2075, 285–294. [Google Scholar] [CrossRef]
- Robertson, J.; Nash, J.H.E. MOB-Suite: Software Tools for Clustering, Reconstruction and Typing of Plasmids from Draft Assemblies. Microb. Genom. 2018, 4, e000206. [Google Scholar] [CrossRef]
- Liu, H.; Wang, N.; Angkititrakul, S.; Li, W.; Luo, Z.; Hou, M.; Wu, Y.; Shi, Y.; Wang, Y.; Li, F.; et al. Genomic Evidence for the Rise of Salmonella Typhimurium ST34 with Increased Plasmid-Mediated Resistance in the Thailand Pork Chain. Pathogens 2025, 14, 1190. [Google Scholar] [CrossRef]
- Cohen, E.; Kriger, O.; Amit, S.; Davidovich, M.; Rahav, G.; Gal-Mor, O. The Emergence of a Multidrug Resistant Salmonella Muenchen in Israel Is Associated with Horizontal Acquisition of the Epidemic PESI Plasmid. Clin. Microbiol. Infect. Off. Publ. Eur. Soc. Clin. Microbiol. Infect. Dis. 2022, 28, 1499.e7–1499.e14. [Google Scholar] [CrossRef]
- McMillan, E.A.; Nguyen, L.-H.T.; Hiott, L.M.; Sharma, P.; Jackson, C.R.; Frye, J.G.; Chen, C.-Y. Genomic Comparison of Conjugative Plasmids from Salmonella enterica and Escherichia coli Encoding Beta-Lactamases and Capable of Mobilizing Kanamycin Resistance Col-like Plasmids. Microorganisms 2021, 9, 2205. [Google Scholar] [CrossRef]
- Aung, K.T.; Khor, W.C.; Ong, K.H.; Tan, W.L.; Wong, Z.N.; Oh, J.Q.; Wong, W.K.; Tan, B.Z.; Maiwald, M.; Tee, N.W.; et al. Characterisation of Salmonella Enteritidis ST11 and ST1925 Associated with Human Intestinal and Extra-Intestinal Infections in Singapore. Int. J. Environ. Res. Public Health 2022, 19, 5671. [Google Scholar] [CrossRef] [PubMed]
- Lay, K.K.; Jeamsripong, S.; Sunn, K.P.; Angkititrakul, S.; Prathan, R.; Srisanga, S.; Chuanchuen, R. Colistin Resistance and ESBL Production in Salmonella and Escherichia coli from Pigs and Pork in the Thailand, Cambodia, Lao PDR, and Myanmar Border Area. Antibiotics 2021, 10, 657. [Google Scholar] [CrossRef] [PubMed]
- Allain, M.; Mahérault, A.C.; Gachet, B.; Martinez, C.; Condamine, B.; Magnan, M.; Kempf, I.; Denamur, E.; Landraud, L. Dissemination of IncI Plasmid Encoding Bla (CTX-M-1) Is Not Hampered by Its Fitness Cost in the Pig’s Gut. Antimicrob. Agents Chemother. 2023, 67, e0011123. [Google Scholar] [CrossRef]
- Kim, J.; Cho, Y.; Lim, S.-K.; Seo, M.-R.; Sohn, J.W.; Kim, B.; Rho, M.; Pai, H. Comparative Analyses of the Faecal Resistome against β-Lactam and Quinolone Antibiotics in Humans and Livestock Using Metagenomic Sequencing. Sci. Rep. 2023, 13, 20993. [Google Scholar] [CrossRef]
- Song, H.-J.; Moon, D.C.; Mechesso, A.F.; Kang, H.Y.; Kim, M.H.; Choi, J.-H.; Kim, S.-J.; Yoon, S.-S.; Lim, S.-K. Resistance Profiling and Molecular Characterization of Extended-Spectrum/Plasmid-Mediated AmpC β-Lactamase-Producing Escherichia coli Isolated from Healthy Broiler Chickens in South Korea. Microorganisms 2020, 8, 1434. [Google Scholar] [CrossRef] [PubMed]
- Syed Abu Thahir, S.; Rajendiran, S.; Shaharudin, R.; Veloo, Y. Multidrug-Resistant Salmonella Species and Their Mobile Genetic Elements from Poultry Farm Environments in Malaysia. Antibiotics 2023, 12, 1330. [Google Scholar] [CrossRef]






| Sample ID | Source | Season | GC Content (%) | N50 (bp) | Completeness (%) | Genome Length (bp) | No of Contigs |
|---|---|---|---|---|---|---|---|
| C10A | Slaughterhouse | Rainy | 52.12 | 256,957 | 100 | 4,968,700 | 61 |
| C27A | Slaughterhouse | Rainy | 52.18 | 528,820 | 100 | 4,903,582 | 44 |
| C65A | Market | Rainy | 51.98 | 456,352 | 99.71 | 4,992,687 | 52 |
| C81A | Market | Rainy | 52.05 | 452,366 | 99.71 | 5,087,732 | 51 |
| C84A | Market | Rainy | 51.95 | 321,932 | 100 | 4,879,865 | 334 |
| C85A | Market | Rainy | 52.25 | 329,450 | 100 | 4,881,272 | 41 |
| C102A | Slaughterhouse | Summer | 51.95 | 287,836 | 100 | 4,993,429 | 58 |
| C137A | Market | Summer | 52.12 | 239,014 | 100 | 4,742,180 | 96 |
| C138A | Market | Summer | 51.7 | 269,537 | 100 | 4,814,615 | 76 |
| C149A | Slaughterhouse | Winter | 52.13 | 390,398 | 100 | 4,761,950 | 70 |
| C151A | Slaughterhouse | Winter | 52.13 | 338,492 | 100 | 4,816,813 | 72 |
| C152A | Slaughterhouse | Winter | 52.12 | 239,014 | 100 | 5,089,386 | 94 |
| C154A | Slaughterhouse | Winter | 52.24 | 373,188 | 100 | 4,979,783 | 51 |
| C188A | Slaughterhouse | Winter | 52.02 | 307,925 | 99.97 | 5,088,165 | 54 |
| C193A | Market | Winter | 52.11 | 406,298 | 100 | 4,851,131 | 40 |
| C195A | Market | Winter | 52.02 | 307,925 | 99.97 | 4,847,405 | 56 |
| C200A | Market | Winter | 51.70 | 323,345 | 100 | 4,885,945 | 72 |
| C205A | Market | Winter | 52.12 | 183,935 | 100 | 5,013,442 | 81 |
| C222A | Market | Winter | 51.70 | 269,711 | 100 | 4,674,178 | 72 |
Disclaimer/Publisher’s Note: The statements, opinions and data contained in all publications are solely those of the individual author(s) and contributor(s) and not of MDPI and/or the editor(s). MDPI and/or the editor(s) disclaim responsibility for any injury to people or property resulting from any ideas, methods, instructions or products referred to in the content. |
© 2026 by the authors. Licensee MDPI, Basel, Switzerland. This article is an open access article distributed under the terms and conditions of the Creative Commons Attribution (CC BY) license.
Share and Cite
Zhang, Z.; Suksawat, F.; Zhang, X.; Shu, X.; Angkititrakul, S. Clonal and Plasmid-Mediated Dissemination of Multidrug-Resistant Salmonella Enteritidis in Chicken Production, Northeastern Thailand. Pathogens 2026, 15, 75. https://doi.org/10.3390/pathogens15010075
Zhang Z, Suksawat F, Zhang X, Shu X, Angkititrakul S. Clonal and Plasmid-Mediated Dissemination of Multidrug-Resistant Salmonella Enteritidis in Chicken Production, Northeastern Thailand. Pathogens. 2026; 15(1):75. https://doi.org/10.3390/pathogens15010075
Chicago/Turabian StyleZhang, Zhihui, Fanan Suksawat, Xue Zhang, Xianghua Shu, and Sunpetch Angkititrakul. 2026. "Clonal and Plasmid-Mediated Dissemination of Multidrug-Resistant Salmonella Enteritidis in Chicken Production, Northeastern Thailand" Pathogens 15, no. 1: 75. https://doi.org/10.3390/pathogens15010075
APA StyleZhang, Z., Suksawat, F., Zhang, X., Shu, X., & Angkititrakul, S. (2026). Clonal and Plasmid-Mediated Dissemination of Multidrug-Resistant Salmonella Enteritidis in Chicken Production, Northeastern Thailand. Pathogens, 15(1), 75. https://doi.org/10.3390/pathogens15010075

