First Detection and Molecular Characterization of Peach Latent Mosaic Viroid (PLMVd) in Kazakhstan
Abstract
1. Introduction
2. Materials and Methods
2.1. Plant Material and RNA Isolation
2.2. Reverse Transcription and PCR
2.3. cDNA Cloning and Sequencing
2.4. Phylogenetic Analysis
2.5. Prediction of Secondary Structures of Viroid RNAs
2.6. Repositories
3. Results
3.1. Samples
3.2. Identification of the PLMVd from Stone Fruit Trees
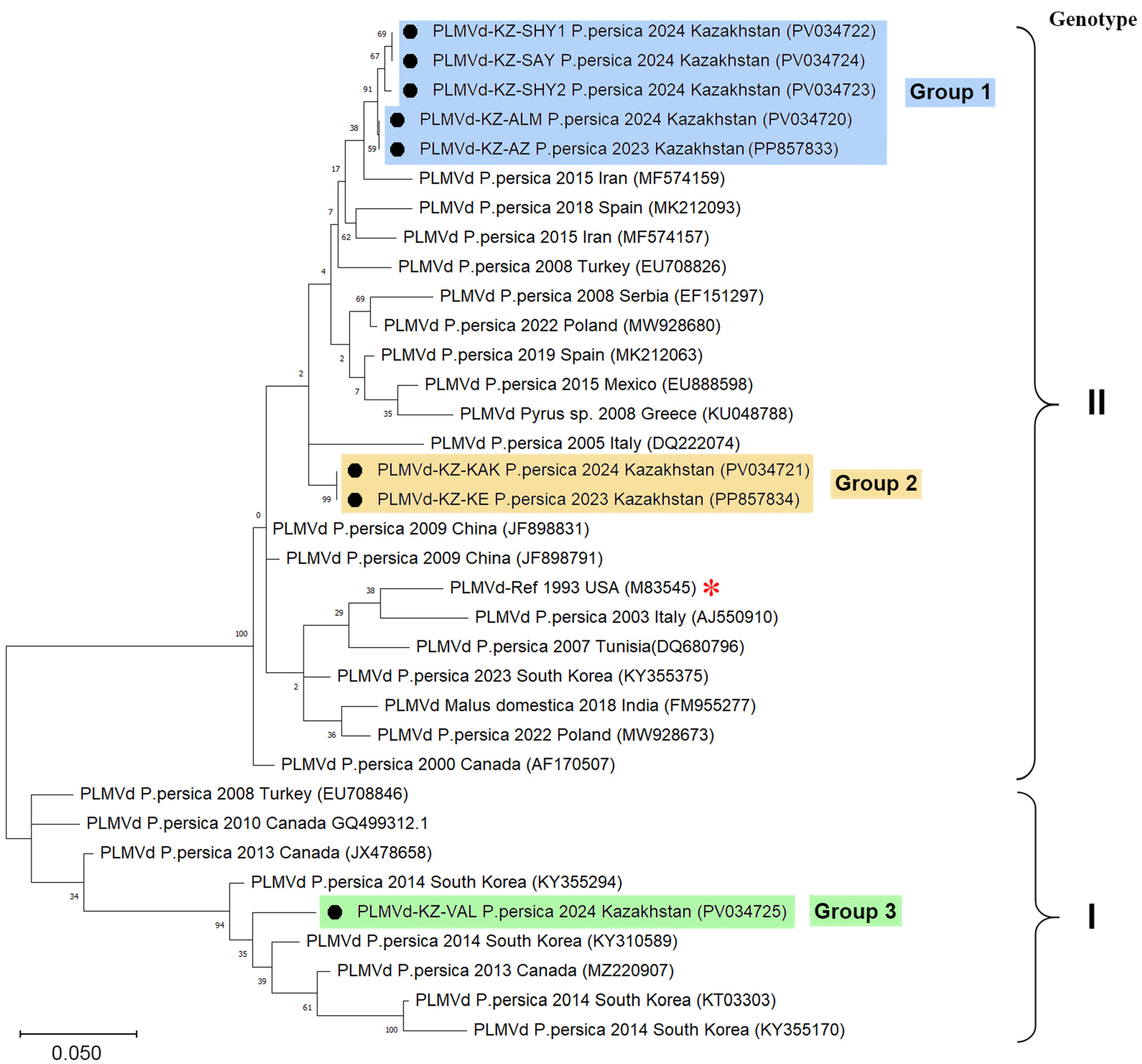
3.3. Phylogenetic Analysis of the Identified PLMVd Variants
3.4. RNA Secondary Structure
4. Discussion
5. Conclusions
Author Contributions
Funding
Institutional Review Board Statement
Informed Consent Statement
Data Availability Statement
Acknowledgments
Conflicts of Interest
Abbreviations
| BLAST | Basic GenBank Local Alignment Search Tool |
| CI | Confidence interval |
| EAEU | The Eurasian Economic Union |
| HSVd | Hop stunt viroid |
| MEGA | Molecular Evolutionary Genetics Analysis |
| PLMVd | Peach latent mosaic viroid |
| SNP | Single nucleotide polymorphism |
References
- Flores, R.; Daròs, J.-A.; Hernández, C.; Navarro, B.; Di Serio, F. Viroids. eLS 2020, 1, 192–203. [Google Scholar] [CrossRef]
- Hadidi, A.; Sun, L.; Randles, J.W. Modes of Viroid Transmission. Cells 2022, 11, 719. [Google Scholar] [CrossRef]
- Itaya, A.; Zhong, X.; Bundschuh, R.; Qi, Y.; Wang, Y.; Takeda, R.; Harris, A.R.; Molina, C.; Nelson, R.S.; Ding, B. A structured viroid RNA serves as a substrate for dicer-like cleavage to produce biologically active small RNAs but is resistant to RNA-induced silencing complex-mediated degradation. J. Virol. 2007, 81, 2980–2994. [Google Scholar] [CrossRef] [PubMed]
- Carbonell, A. RNAi tools for controlling viroid diseases. Virus Res. 2022, 313, 198729. [Google Scholar] [CrossRef] [PubMed]
- Ortolá, B.; Daròs, J.A. Viroids: Non-coding circular RNAs able to autonomously replicate and infect higher plants. Biology 2023, 12, 172. [Google Scholar] [CrossRef] [PubMed]
- Wang, Y. Current view and perspectives in viroid replication. COVIRO 2021, 47, 32–37. [Google Scholar] [CrossRef]
- Di Serio, F.; Ambrós, S.; Sano, T.; Flores, R.; Navarro, B. Viroid Diseases in pome and stone fruit trees and Koch’s postulates: A critical assessment. Viruses 2018, 10, 612. [Google Scholar] [CrossRef]
- CABI Compendium. Peach Latent Mosaic Viroid (American Mosaic of Peach); CABI Compendium: Wallingford, UK, 2022. [Google Scholar] [CrossRef]
- EPPO Global Database, Pelamoviroid Latenspruni (PLMVD0), 2025. Available online: https://gd.eppo.int/taxon/PLMVD0 (accessed on 20 February 2025).
- Flores, R.; Delgado, S.; Rodio, M.E.; Ambrós, S.; Hernández, C.; Serio, F.D. Peach latent mosaic viroid: Not so latent. Mol. Plant Pathol. 2006, 7, 209–221. [Google Scholar] [CrossRef]
- Nadirova, L.T.; Stanbekova, G.E.; Iskakov, B.K.; Zhigailov, A.V. Diagnosis of peach latent mosaic viroid (PLMVd) by RT-PCR. Izdenister Natigeler 2024, 3, 114–123. [Google Scholar] [CrossRef]
- Bureau of National Statistics, Agency for Strategic Planning and Reforms of the Republic of Kazakhstan. Annual Data Report: Statistics of Agriculture, Forestry, Hunting and Fisheries. Available online: https://stat.gov.kz/en/industries/business-statistics/stat-forrest-village-hunt-fish/spreadsheets/ (accessed on 6 February 2025).
- Li, R.; Mock, R.; Huang, Q.; Abad, J.; Hartung, J.; Kinard, G. A reliable and inexpensive method of nucleic acid extraction for the PCR-based detection of diverse plant pathogens. J. Virol. Methods. 2008, 154, 48–55. [Google Scholar] [CrossRef]
- Stanbekova, G.; Zhigailov, A.; Nadirova, L.; Kryldakov, R.; Iskakov, B. Synthetic Oligonucleotide Kit for Detection of Peach Latent Mosaic Viroid by RT-PCR Method. KZ Patent 9347, 25 April 2024. [Google Scholar]
- Zhou, M.-Y.; Gomez-Sanchez, C.E. Universal TA Cloning. Curr. Issues Mol. Biol. 2000, 2, 1–7. [Google Scholar] [CrossRef] [PubMed]
- Tamura, K.; Nei, M. Estimation of the number of nucleotide substitutions in the control region of mitochondrial DNA in humans and chimpanzees. Mol. Biol. Evol. 1993, 10, 512–526. [Google Scholar] [CrossRef]
- Kumar, S.; Stecher, G.; Li, M.; Knyaz, C.; Tamura, K. MEGA X: Molecular Evolutionary Genetics Analysis across computing platforms. Mol. Biol. Evol. 2018, 35, 1547–1549. [Google Scholar] [CrossRef]
- Reuter, J.S.; Mathews, D.H. RNAstructure: Software for RNA secondary structure prediction and analysis. BMC Bioinform. 2010, 11, 129. [Google Scholar] [CrossRef] [PubMed]
- Hernández, C.; Flores, R. Plus and minus RNAs of peach latent mosaic viroid self-cleave in vitro via hammerhead structures. Proc. Natl. Acad. Sci. USA 1992, 89, 3711–3715. [Google Scholar] [CrossRef] [PubMed]
- Malfitano, M.; Di Serio, F.; Covelli, L.; Ragozzino, A.; Hernández, C.; Flores, R. Peach latent mosaic viroid variants inducing peach calico (extreme chlorosis) contain a characteristic insertion that is responsible for this symptomatology. Virology 2003, 313, 492–501. [Google Scholar] [CrossRef] [PubMed]
- Ambrós, S.; Hernández, C.; Desvignes, J.C.; Flores, R. Genomic structure of three phenotypically different isolates of peach latent mosaic viroid: Implications of the existence of constraints limiting the heterogeneity of viroid quasispecies. J. Virol. 1998, 72, 7397–7406. [Google Scholar] [CrossRef] [PubMed]
- Barath, D.; Jaksa-Czotter, N.; Varga, T.; Varallyay, E. Viromes of Hungarian peach trees identified by high-throughput sequencing of small RNAs. Plants 2022, 11, 1591. [Google Scholar] [CrossRef]
- Flores, R.; Gas, M.E.; Molina-Serrano, D.; Nohales, M.Á.; Carbonell, A.; Gago, S.; De la Peña, M.; Daròs, J.A. Viroid replication: Rolling-circles, enzymes and ribozymes. Viruses 2009, 1, 317–334. [Google Scholar] [CrossRef] [PubMed]
- Perreault, J.-P.; Bolduc, F.; Adkar-Purushothama, C.R. Structure of viroids. In Fundamentals of Viroid Biology; Academic Press: London, UK, 2024; pp. 45–61. [Google Scholar] [CrossRef]
- Anikina, I.; Kamarova, A.; Issayeva, K.; Issakhanova, S.; Mustafayeva, N.; Insebayeva, M.; Mukhamedzhanova, A.; Khan, S.M.; Ahmad, Z.; Lho, L.H.; et al. Plant protection from virus: A review of different approaches. Front. Plant Sci. 2023, 14, 1163270. [Google Scholar] [CrossRef]
- Di Serio, F.; Owens, R.A.; Navarro, B.; Serra, P.; Martínez de Alba, Á.E.; Delgado, S.; Carbonell, A.; Gago-Zachert, S. Role of RNA silencing in plant-viroid interactions and in viroid pathogenesis. Virus Res. 2023, 323, 198964. [Google Scholar] [CrossRef] [PubMed]
- Unified List of Quarantine Objects of the Eurasian Economic Union, Approved in Accordance with Paragraph 3 of Article 59 of the Treaty on the Eurasian Economic Union dated May 29, 2014. Available online: https://adilet.zan.kz/rus/docs/H16EV000158 (accessed on 6 February 2025).




| No. | Oblast | District | Locality | Coordinates | Source | ||||
|---|---|---|---|---|---|---|---|---|---|
| Peach | Apricot | Nectarine | Plum | Cherry | |||||
| 1 | Almaty oblast | Karasay | Almalybak | 43.219653, 76.680165 | 2 | 4 | 2 | 7 | |
| 2 | Karasay | Zhalpaksay | 43.237491, 76.682113 | 1 | 2 | 1 | 2 | ||
| 3 | Karasay | Korgauldy | 43.168614, 76.760671 | 3 | |||||
| 4 | Karasay | Zhandosovo | 43.164162, 76.555497 | 5 | 5 | 5 | |||
| 5 | Karasay | Shamalgan | 43.366580, 76.637612 | 5 | 3 | 5 | |||
| 6 | Enbekshikazakh | Esik | 43.357364, 77.458232 | 5 | 1 | 3 | |||
| 7 | Enbekshikazakh | Saymasay | 43.446146, 77.328007 | 2 | |||||
| 8 | Enbekshikazakh | Karaturyk | 43.556985, 77.994449 | 4 | 5 | 3 | 3 | 7 | |
| 9 | Talgar | Baibulak | 43.282523, 77.191661 | 2 | |||||
| 10 | Talgar | Besagash | 43.289931, 77.060820 | 1 | 5 | 5 | |||
| 11 | Ile | Boralday | 43.370097, 76.872323 | 2 | |||||
| 12 | Uygur | Chundzha | 43.524600, 79.474040 | 10 | |||||
| 13 | Almaty 1 | Nauryzbai | Karagaily | 43.161956, 76.847858 | 5 | 3 | 3 | ||
| 14 | Nauryzbai | Tastybulak | 43.172998, 76.81184 | 4 | 2 | ||||
| 15 | Medeu | Ak-Kaiyn | 43.173749, 76.967011 | 2 | 5 | ||||
| 16 | Bostandyq | Botany garden | 43.223860, 76.914160 | 5 | |||||
| 17 | Jetisu oblast | Karatal | Ushtobe | 45.246485, 77.987515 | 4 | 2 | 3 | ||
| 18 | Zhambyl oblast | Taraz | Taraz | 42.864126, 71.410216 | 4 | 3 | 2 | ||
| 19 | Zhambyl | Zhambyl | 42.993133, 71.206504 | 3 | 2 | 1 | |||
| 20 | Shymkent 1 | Karatau | Sayram | 42.297949, 69.716074 | 2 | 2 | |||
| 21 | Shymkent | Dendarium | 42.367953, 69.612962 | 5 | 5 | 2 | 2 | ||
| 22 | Turkistan oblast | Saryagash | Jemisty | 41.491492, 69.316311 | 10 | 7 | 8 | 8 | |
| 23 | Turkistan | Birlik | 43.333654, 68.247169 | 3 | |||||
| 24 | Turkistan | Turkistan | 43.289631, 68.345815 | 2 | 3 | ||||
| 25 | Ordabasy | Badam | 42.393802, 69.251972 | 3 | |||||
| 26 | Kazygurt | Akzhar | 42.234787, 69.492169 | 2 | 6 | 5 | |||
| 27 | Kazygurt | Atbulak | 42.345041, 69.492893 | 5 | 3 | ||||
| Total: | 78 | 74 | 3 | 27 | 64 | ||||
| Isolate | Accession Number | Host | Locality | PLMVd Sequence Analysis | Symptoms 1 | ||
|---|---|---|---|---|---|---|---|
| Group | Length | New SNPs | |||||
| PLMVd-KZ-ALM | PV034720 | peach | Almalybak | 1 | 338 nt | U115C, A143U | CB, DF |
| PLMVd-KZ-AZ | PP857833 | peach | Zhalpaksay | 1 | 338 nt | U115C, A143U, U248G, C249A | CB, D, DF |
| PLMVd-KZ-SAY | PV034724 | peach | Saymasay | 1 | 338 nt | U115C, A143U, U182C | - |
| PLMVd-KZ-SHY1 | PV034722 | peach | Dendarium | 1 | 338 nt | U115C, A143U, U182C | - |
| PLMVd-KZ-SHY2 | PV034723 | peach | Sayram | 1 | 338 nt | U115C, A143U | D, FD |
| PLMVd-KZ-KAK | PV034721 | peach | Karagaily | 2 | 338 nt | U116A, -309A, U334C | - |
| PLMVd-KZ-KE | PP857834 | peach | Ak-Kaiyn | 2 | 338 nt | U116A, -226A, U334C | DF |
| PLMVd-KZ-VAL | PV034725 | peach | Korgauldy | 3 | 337 nt | U115C, C189U, G196-, C213U, A238U, C239A, G243A, C253U, G277A, U294A | CB, D, DF |
Disclaimer/Publisher’s Note: The statements, opinions and data contained in all publications are solely those of the individual author(s) and contributor(s) and not of MDPI and/or the editor(s). MDPI and/or the editor(s) disclaim responsibility for any injury to people or property resulting from any ideas, methods, instructions or products referred to in the content. |
© 2025 by the authors. Licensee MDPI, Basel, Switzerland. This article is an open access article distributed under the terms and conditions of the Creative Commons Attribution (CC BY) license (https://creativecommons.org/licenses/by/4.0/).
Share and Cite
Stanbekova, G.E.; Nadirova, L.T.; Kryldakov, R.V.; Iskakov, B.K.; Zhigailov, A.V. First Detection and Molecular Characterization of Peach Latent Mosaic Viroid (PLMVd) in Kazakhstan. Pathogens 2025, 14, 243. https://doi.org/10.3390/pathogens14030243
Stanbekova GE, Nadirova LT, Kryldakov RV, Iskakov BK, Zhigailov AV. First Detection and Molecular Characterization of Peach Latent Mosaic Viroid (PLMVd) in Kazakhstan. Pathogens. 2025; 14(3):243. https://doi.org/10.3390/pathogens14030243
Chicago/Turabian StyleStanbekova, Gulshan E., Leila T. Nadirova, Ruslan V. Kryldakov, Bulat K. Iskakov, and Andrey V. Zhigailov. 2025. "First Detection and Molecular Characterization of Peach Latent Mosaic Viroid (PLMVd) in Kazakhstan" Pathogens 14, no. 3: 243. https://doi.org/10.3390/pathogens14030243
APA StyleStanbekova, G. E., Nadirova, L. T., Kryldakov, R. V., Iskakov, B. K., & Zhigailov, A. V. (2025). First Detection and Molecular Characterization of Peach Latent Mosaic Viroid (PLMVd) in Kazakhstan. Pathogens, 14(3), 243. https://doi.org/10.3390/pathogens14030243

