Trem2-MICAL1-P-ERK Axis in Macrophages Confers Protection Against Toxoplasma gondii-Induced Adverse Pregnancy Outcomes
Abstract
1. Introduction
2. Materials and Methods
2.1. Mice
2.2. Preparation of T. gondii Antigens
2.3. Cell Culture
2.4. RNA Quantification and Sequencing
2.5. Immunoblotting
2.6. Immunofluorescence Staining
2.7. Co-Immunoprecipitation
2.8. Overexpression Constructs
2.9. Statistical Analysis
3. Results
3.1. T. gondii-Induced Downregulation of Trem2 Expression
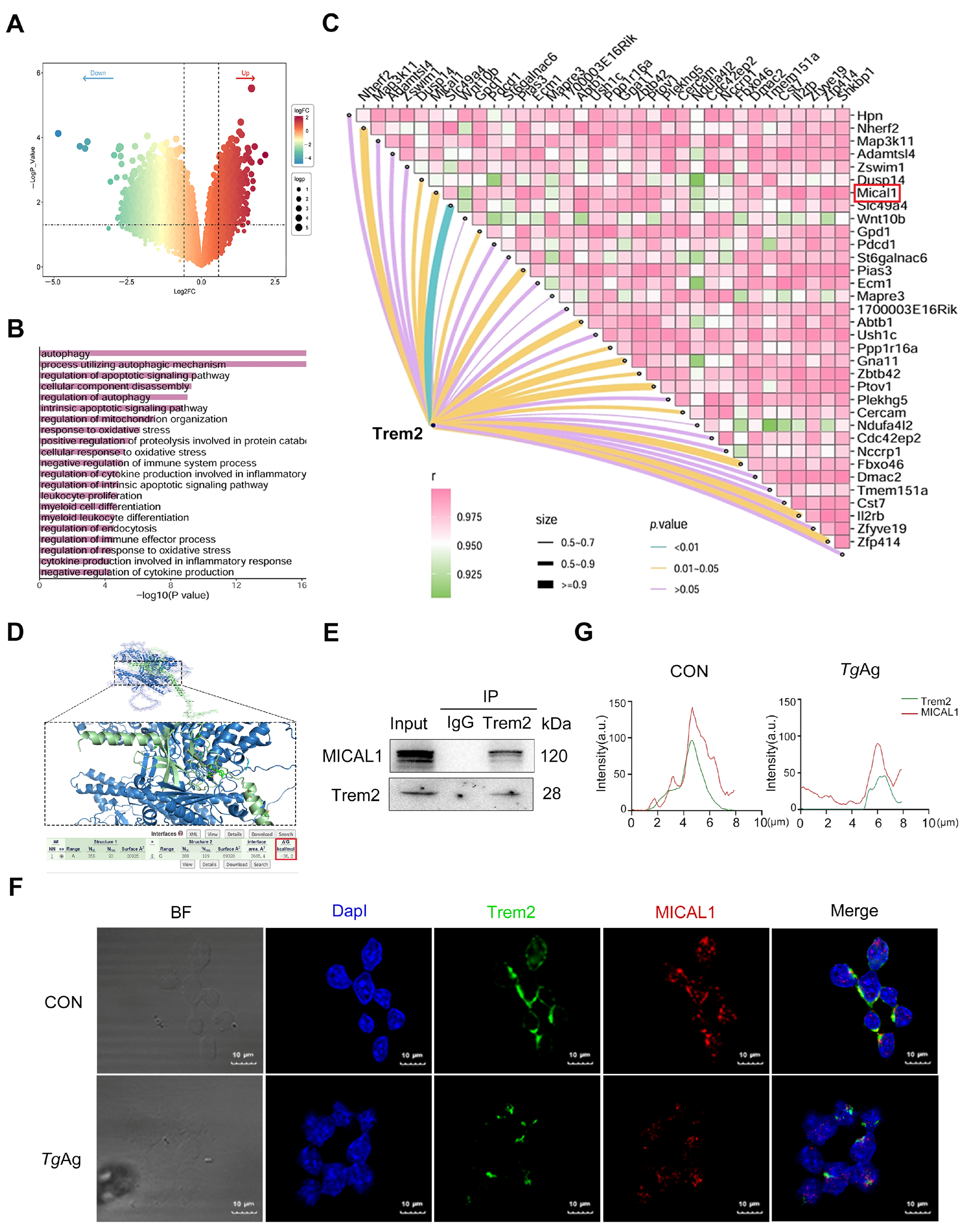
3.2. T. gondii Disrupts Trem2-MICAL1 Molecular Interplay in Macrophages
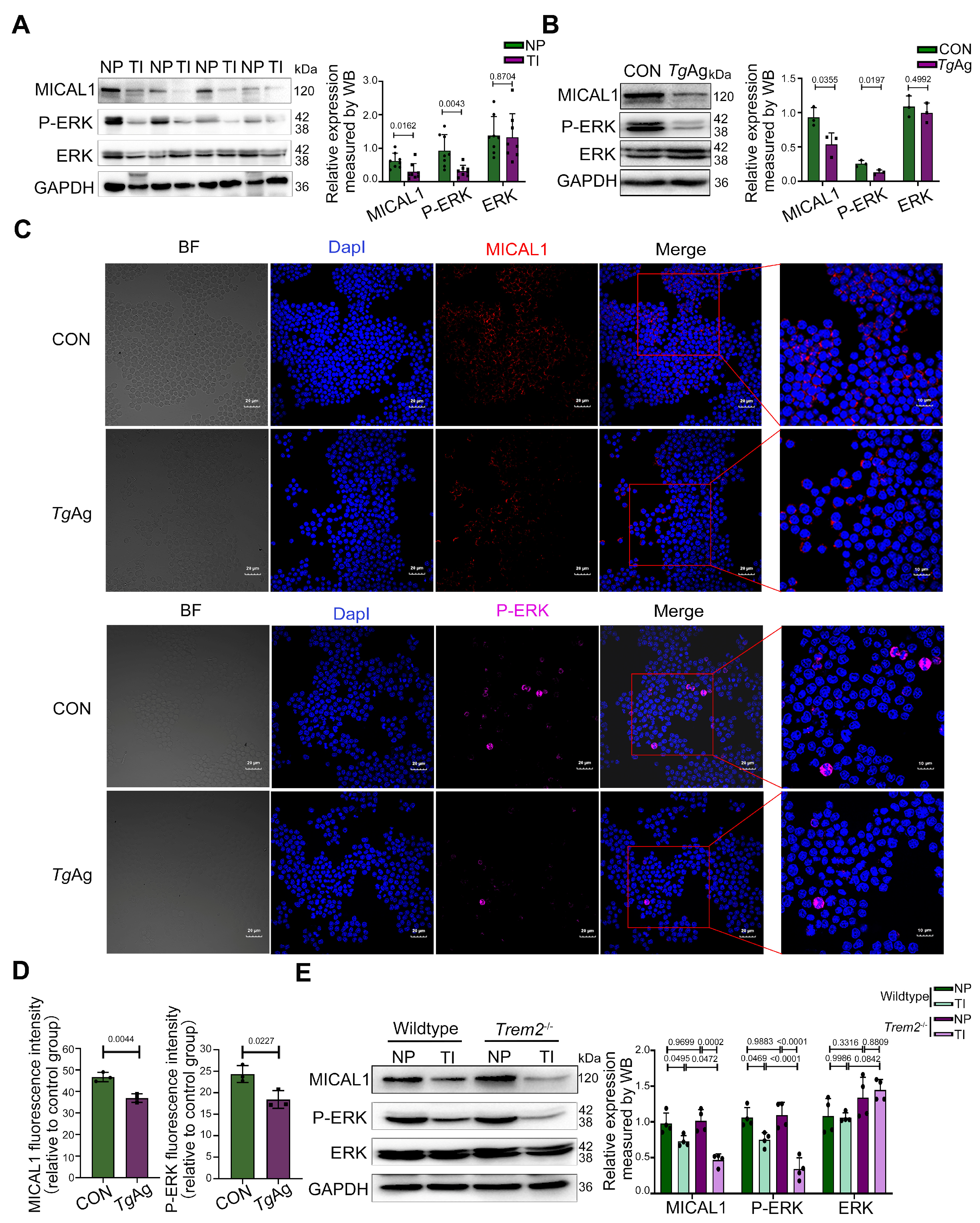
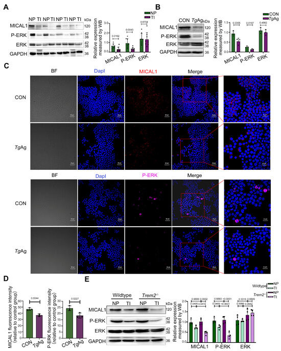
3.3. T. gondii Suppresses Both MICAL1 and P-ERK Expression
3.4. Functional Rescue of MICAL1/P-ERK Pathway by Trem2 in T. gondii-Infected Macrophage
4. Discussion
5. Limitations of the Study
Author Contributions
Funding
Institutional Review Board Statement
Informed Consent Statement
Data Availability Statement
Acknowledgments
Conflicts of Interest
References
- Reimão, J.Q.; Evangelista, F.F.; Alves, S.O.; Torres, T.; Lobo, J.d.E.S.; Perroni, K.T.R.; Mariante, R.M. Chemotherapy against Toxoplasma Gondii: A Bibliometric Analysis of in Vitro and Mouse Model Studies (2015–2024). Biomed. Pharmacother. 2025, 186, 117956. [Google Scholar] [CrossRef]
- Perdana, T.M.; Dwiputro, A.H.; Kusuma, S.; Simanjuntak, A.M.T.; Wijayanto, F.P.S. Seroprevalence of Anti-ToxoplasmaIgG among the Human Population in Indonesia: A Systematic Review and Meta-Analysis. BMC Public Health 2025, 25, 194. [Google Scholar] [CrossRef]
- Gao, X.; Zhong, Y.; Li, K.; Miao, A.; Chen, N.; Ding, R.; Xu, Y.; Chen, J. Toxoplasma Gondii Promotes microRNA-34a to Inhibit Foxp3 Expression in Adverse Outcomes of Pregnancy in Mice. Int. Immunopharmacol. 2022, 107, 108648. [Google Scholar] [CrossRef] [PubMed]
- Salomão Lopes, C.; Carvalho, R.J.V.; da Silva, T.L.; Barros, H.L.S.; Costa, L.V.S.; Mota, D.C.A.M.; Barbosa, B.F.; Vieira, L.S.; de Araújo, T.M.; Costa, A.R.; et al. Pregnant Women Chronically Infected by Toxoplasma Gondii with Depressive Disorder: Differential Modulation of Pro-Inflammatory and Anti-Inflammatory Cytokines. Pathogens 2025, 14, 330. [Google Scholar] [CrossRef] [PubMed]
- Levenson, D.; Romero, R.; Miller, D.; Galaz, J.; Garcia-Flores, V.; Neshek, B.; Pique-Regi, R.; Gomez-Lopez, N. The Maternal-Fetal Interface at Single-Cell Resolution: Uncovering the Cellular Anatomy of the Placenta and Decidua. Am. J. Obstet. Gynecol. 2025, 232, S55–S79. [Google Scholar] [CrossRef]
- Cheng, X.; Zhang, M.; Xie, Y.; Xu, Y.; Du, R.; Wu, B.; Guan, Z.; Wang, W.; Sun, W.; Xu, T.; et al. Bone Marrow-Derived Mesenchymal Stem Cells Accelerate Angiogenesis in Pregnant Experimentally Induced Deep Venous Thrombosis Rat Model via up-Regulation of pro-Angiogenic Secretogranin II. Int. Immunopharmacol. 2023, 118, 110025. [Google Scholar] [CrossRef] [PubMed]
- Duan, H.; Deng, W.; Kzhyshkowska, J.; Chen, D.; Zhang, S. Macrophage at Maternal-Fetal Interface: Perspective on Pregnancy and Related Disorders. Placenta 2025, S0143-4004(25)00158-4. [Google Scholar] [CrossRef]
- Zhan, S.; Zheng, J.; Zhang, H.; Zhao, M.; Liu, X.; Jiang, Y.; Yang, C.; Ren, L.; Liu, Z.; Hu, X. LILRB4 Decrease on uDCs Exacerbate Abnormal Pregnancy Outcomes Following Toxoplasma Gondii Infection. Front. Microbiol. 2018, 9, 588. [Google Scholar] [CrossRef]
- Cui, L.; Wang, Y.; Ren, L.; Li, Z.; Jiang, Y.; Wang, C.; Liu, X.; Ren, Y.; Hu, X. Effect of B7-H4 Downregulation Induced by Toxoplasma Gondii Infection on Dysfunction of Decidual Macrophages Contributes to Adverse Pregnancy Outcomes. Parasites Vectors 2022, 15, 464. [Google Scholar] [CrossRef]
- Wang, X.; Wang, S.; Xu, X.; Jiang, Y.; Ren, L.; Zhang, H.; Li, Z.; Liu, X.; Hu, X.; Ren, Y. The Effect of Toxoplasma Gondii Infection on Galectin-9 Expression in Decidual Macrophages Contributing to Dysfunction of Decidual NK Cells during Pregnancy. Parasites Vectors 2024, 17, 299. [Google Scholar] [CrossRef]
- Lv, M.; Jia, Y.; Dong, J.; Wu, S.; Ying, H. The Landscape of Decidual Immune Cells at the Maternal–Fetal Interface in Parturition and Preterm Birth. Inflamm. Res. 2025, 74, 44. [Google Scholar] [CrossRef]
- Ma, W.; Sun, C.; Mao, S.; Luo, X.; Li, Q.; Hu, M. Interaction of Decidual Macrophages and Other Maternal-Fetal Interface Cells in Recurrent Pregnancy Loss. Placenta 2025, S0143-4004(25)00179-1. [Google Scholar] [CrossRef]
- Guo, J.; Wang, X.; Wei, L.; Li, S.; Wang, J.; Zhang, Y.; Yang, R.; Zhang, H.; Xu, A.; Jiang, Y.; et al. Toxoplasma Gondii ROP18 Induces Maternal-Fetal Dysfunction by Downregulating CD73 Expression on Decidual Macrophages. Parasites Vectors 2025, 18, 72. [Google Scholar] [CrossRef]
- Butcher, B.A.; Fox, B.A.; Rommereim, L.M.; Kim, S.G.; Maurer, K.J.; Yarovinsky, F.; Herbert, D.R.; Bzik, D.J.; Denkers, E.Y. Toxoplasma Gondii Rhoptry Kinase ROP16 Activates STAT3 and STAT6 Resulting in Cytokine Inhibition and Arginase-1-Dependent Growth Control. PLoS Pathog. 2011, 7, e1002236. [Google Scholar] [CrossRef] [PubMed]
- Li, Y.; Guo, J.; Zhang, H.; Li, Z.; Ren, Y.; Jiang, Y.; Liu, X.; Hu, X. LILRB4 Regulates the Function of Decidual MDSCs via the SHP-2/STAT6 Pathway during Toxoplasma Gondii Infection. Parasites Vectors 2023, 16, 237. [Google Scholar] [CrossRef] [PubMed]
- Jensen, K.D.C.; Hu, K.; Whitmarsh, R.J.; Hassan, M.A.; Julien, L.; Lu, D.; Chen, L.; Hunter, C.A.; Saeij, J.P.J. Toxoplasma Gondii Rhoptry 16 Kinase Promotes Host Resistance to Oral Infection and Intestinal Inflammation Only in the Context of the Dense Granule Protein GRA15. Infect. Immun. 2013, 81, 2156–2167. [Google Scholar] [CrossRef] [PubMed]
- Franklin-Murray, A.L.; Mallya, S.; Jankeel, A.; Sureshchandra, S.; Messaoudi, I.; Lodoen, M.B. Toxoplasma Gondii Dysregulates Barrier Function and Mechanotransduction Signaling in Human Endothelial Cells. mSphere 2020, 5, e00550-19. [Google Scholar] [CrossRef]
- Wang, Q.; Cao, Y.; Ye, S.; Ding, M.; Ge, W.; Liang, Y.; Chen, J. Trem2/Syk/PI3K Axis Contributes to the Host Protection against Toxoplasma Gondii-Induced Adverse Pregnancy Outcomes via Modulating Decidual Macrophages. PLoS Pathog. 2024, 20, e1012543. [Google Scholar] [CrossRef]
- Wu, Z.; Yang, S.; Fang, X.; Shu, Q.; Chen, Q. Function and Mechanism of TREM2 in Bacterial Infection. PLoS Pathog. 2024, 20, e1011895. [Google Scholar] [CrossRef]
- Colonna, M. The Biology of TREM Receptors. Nat. Rev. Immunol. 2023, 23, 580–594. [Google Scholar] [CrossRef]
- May, R.C.; Machesky, L.M. Phagocytosis and the Actin Cytoskeleton. J. Cell Sci. 2001, 114, 1061–1077. [Google Scholar] [CrossRef] [PubMed]
- Vanoni, M.A. Structure-Function Studies of MICAL, the Unusual Multidomain Flavoenzyme Involved in Actin Cytoskeleton Dynamics. Arch. Biochem. Biophys. 2017, 632, 118–141. [Google Scholar] [CrossRef] [PubMed]
- Haikazian, S.; Olson, M.F. MICAL1 Monooxygenase in Autosomal Dominant Lateral Temporal Epilepsy: Role in Cytoskeletal Regulation and Relation to Cancer. Genes 2022, 13, 715. [Google Scholar] [CrossRef] [PubMed]
- Zhou, L.-J.; Peng, J.; Chen, M.; Yao, L.-J.; Zou, W.H.; He, C.Y.; Peng, H.-J. Toxoplasma Gondii SAG1 Targeting Host Cell S100A6 for Parasite Invasion and Host Immunity. iScience 2021, 24, 103514. [Google Scholar] [CrossRef]
- Geng, X.; Yao, T.; Wang, X.; Wang, J.; Zhang, T.; Qian, T.; Liu, C.; Chen, J. ATF3-Mediated Inhibition of Trem2 by Toxoplasma Gondii Contributes to Adverse Pregnancy Outcomes. Parasites Vectors 2025, 18, 245. [Google Scholar] [CrossRef]
- Deng, W.; Wang, Y.; Zhao, S.; Zhang, Y.; Chen, Y.; Zhao, X.; Liu, L.; Sun, S.; Zhang, L.; Ye, B.; et al. MICAL1 Facilitates Breast Cancer Cell Proliferation via ROS-sensitive ERK/Cyclin D Pathway. J. Cell Mol. Med. 2018, 22, 3108–3118. [Google Scholar] [CrossRef]
- Guo, M.; Yan, P.; Zhu, M.; Choi, M.; Li, X.; Huang, J.; Zou, J.; Yuan, J.; Ding, W.; Li, D.; et al. Microcystin-LR Prenatal Exposure Drives Preeclampsia-like Changes in Mice by Inhibiting the Expression of TGF-β and VEGFA. Food Chem. Toxicol. 2023, 182, 114189. [Google Scholar] [CrossRef]
- Qiu, J.; Wang, L.; Zhang, R.; Ge, K.; Guo, H.; Liu, X.; Liu, J.; Kong, D.; Wang, Y. Identification of a TNF-α Inducer MIC3 Originating from the Microneme of Non-Cystogenic, Virulent Toxoplasma Gondii. Sci. Rep. 2016, 6, 39407. [Google Scholar] [CrossRef]
- Wang, C.; Ding, S.; Sun, B.; Shen, L.; Xiao, L.; Han, Z.; Huang, H. Hsa-miR-4271 Downregulates the Expression of Constitutive Androstane Receptor and Enhances in Vivo the Sensitivity of Non-Small Cell Lung Cancer to Gefitinib. Pharmacol. Res. 2020, 161, 105110. [Google Scholar] [CrossRef]
- Zhao, P.; Xu, Y.; Jiang, L.-L.; Fan, X.; Ku, Z.; Li, L.; Liu, X.; Deng, M.; Arase, H.; Zhu, J.-J.; et al. LILRB2-Mediated TREM2 Signaling Inhibition Suppresses Microglia Functions. Mol. Neurodegener. 2022, 17, 44. [Google Scholar] [CrossRef]
- Gustafsson, C.; Mjösberg, J.; Matussek, A.; Geffers, R.; Matthiesen, L.; Berg, G.; Sharma, S.; Buer, J.; Ernerudh, J. Gene Expression Profiling of Human Decidual Macrophages: Evidence for Immunosuppressive Phenotype. PLoS ONE 2008, 3, e2078. [Google Scholar] [CrossRef] [PubMed]
- Pocock, J.; Vasilopoulou, F.; Svensson, E.; Cosker, K. Microglia and TREM2. Neuropharmacology 2024, 257, 110020. [Google Scholar] [CrossRef] [PubMed]
- Yang, F.; Chen, M.; Liu, Y.; Hu, Y.; Chen, Y.; Yu, Y.; Deng, L. ANGPTL2 Knockdown Induces Autophagy to Relieve Alveolar Macrophage Pyroptosis by Reducing LILRB2-Mediated Inhibition of TREM2. J. Cell Mol. Med. 2024, 28, e18280. [Google Scholar] [CrossRef] [PubMed]
- Qin, X.-B.; Zhang, W.-J.; Zou, L.; Huang, P.-J.; Sun, B.-J. Identification Potential Biomarkers in Pulmonary Tuberculosis and Latent Infection Based on Bioinformatics Analysis. BMC Infect. Dis. 2016, 16, 500. [Google Scholar] [CrossRef]
- Vanoni, M.A.; Vitali, T.; Zucchini, D. MICAL, the Flavoenzyme Participating in Cytoskeleton Dynamics. Int. J. Mol. Sci. 2013, 14, 6920–6959. [Google Scholar] [CrossRef]
- Xu, C.; Mao, L.; Tian, H.; Lin, S.; Zhao, X.; Lin, J.; Li, D.; Li, X.; Mei, X. MICAL1 (Molecule Interacting with CasL 1) Protects Oligodendrocyte Cells from Oxidative Injury through Regulating Apoptosis, Autophagy in Spinal Cord Injury. Neurosci. Lett. 2021, 750, 135712. [Google Scholar] [CrossRef]
- Huertas-López, A.; Álvarez-García, G.; Sánchez-Sánchez, R.; Cantos-Barreda, A.; Ibáñez-López, F.J.; Martínez-Subiela, S.; Cerón, J.J.; Martínez-Carrasco, C. A Systematic Review and Meta-Analysis of the Serological Diagnosis of Toxoplasma Gondii Infection Highlight the Lack of a One Health Integrative Research. Res. Vet. Sci. 2023, 155, 137–149. [Google Scholar] [CrossRef]
- Aguirre, A.A.; Longcore, T.; Barbieri, M.; Dabritz, H.; Hill, D.; Klein, P.N.; Lepczyk, C.; Lilly, E.L.; McLeod, R.; Milcarsky, J.; et al. The One Health Approach to Toxoplasmosis: Epidemiology, Control, and Prevention Strategies. Ecohealth 2019, 16, 378–390. [Google Scholar] [CrossRef]
- Fan, S.-J.; Pan, M.; Xia, C.-Y.; Yang, P.; Huang, S.-Y. Global Research Landscape and Trends in Toxoplasma Gondii from 2003 to 2022: A Bibliometric Analysis. Vet. Parasitol. 2025, 335, 110438. [Google Scholar] [CrossRef]
- Abamecha, F.; Awel, H. Seroprevalence and Risk Factors of Toxoplasma Gondii Infection in Pregnant Women Following Antenatal Care at Mizan Aman General Hospital, Bench Maji Zone (BMZ), Ethiopia. BMC Infect. Dis. 2016, 16, 460. [Google Scholar] [CrossRef]
- Zhu, L.; Qi, W.; Yang, G.; Yang, Y.; Wang, Y.; Zheng, L.; Fu, Y.; Cheng, X. Toxoplasma Gondii Rhoptry Protein 7 (ROP7) Interacts with NLRP3 and Promotes Inflammasome Hyperactivation in THP-1-Derived Macrophages. Cells 2022, 11, 1630. [Google Scholar] [CrossRef]
- Tomita, T.; Mukhopadhyay, D.; Han, B.; Yakubu, R.; Tu, V.; Mayoral, J.; Sugi, T.; Ma, Y.; Saeij, J.P.J.; Weiss, L.M. Toxoplasma Gondii Matrix Antigen 1 Is a Secreted Immunomodulatory Effector. mBio 2021, 12, e00603-21. [Google Scholar] [CrossRef] [PubMed]
- Matsuno, S.Y.; Pandori, W.J.; Lodoen, M.B. Capers with Caspases: Toxoplasma Gondii Tales of Inflammation and Survival. Curr. Opin. Microbiol. 2023, 72, 102264. [Google Scholar] [CrossRef] [PubMed]
- Shi, Q.; Gutierrez, R.A.; Bhat, M.A. Microglia, Trem2, and Neurodegeneration. Neuroscientist 2025, 31, 159–176. [Google Scholar] [CrossRef]
- Yang, D.; Sun, X.; Wang, H.; Wistuba, I.I.; Wang, H.; Maitra, A.; Chen, Y. TREM2 Depletion in Pancreatic Cancer Elicits Pathogenic Inflammation and Accelerates Tumor Progression via Enriching IL-1β+ Macrophages. Gastroenterology 2025, 168, 1153–1169. [Google Scholar] [CrossRef] [PubMed]
- Pang, X.-W.; Chu, Y.-H.; Zhou, L.-Q.; Chen, M.; You, Y.-F.; Tang, Y.; Yang, S.; Zhang, H.; Xiao, J.; Deng, G.; et al. Trem2 Deficiency Attenuates Microglial Phagocytosis and Autophagic-Lysosomal Activation in White Matter Hypoperfusion. J. Neurochem. 2023, 167, 489–504. [Google Scholar] [CrossRef]
- Walter, J. The Triggering Receptor Expressed on Myeloid Cells 2: A Molecular Link of Neuroinflammation and Neurodegenerative Diseases. J. Biol. Chem. 2016, 291, 4334–4341. [Google Scholar] [CrossRef]
- Wei, W.; Zhang, L.; Xin, W.; Pan, Y.; Tatenhorst, L.; Hao, Z.; Gerner, S.T.; Huber, S.; Juenemann, M.; Butz, M.; et al. TREM2 Regulates Microglial Lipid Droplet Formation and Represses Post-Ischemic Brain Injury. Biomed. Pharmacother. 2024, 170, 115962. [Google Scholar] [CrossRef]
- Underhill, D.M.; Ozinsky, A. Phagocytosis of Microbes: Complexity in Action. Annu. Rev. Immunol. 2002, 20, 825–852. [Google Scholar] [CrossRef]
- Peng, Q.; Malhotra, S.; Torchia, J.A.; Kerr, W.G.; Coggeshall, K.M.; Humphrey, M.B. TREM2- and DAP12-Dependent Activation of PI3K Requires DAP10 and Is Inhibited by SHIP1. Sci. Signal 2010, 3, ra38. [Google Scholar] [CrossRef]
- Subauste, C.S. Interplay Between Toxoplasma Gondii, Autophagy, and Autophagy Proteins. Front. Cell Infect. Microbiol. 2019, 9, 139. [Google Scholar] [CrossRef] [PubMed]
- Rajan, S.; Terman, J.R.; Reisler, E. MICAL-Mediated Oxidation of Actin and Its Effects on Cytoskeletal and Cellular Dynamics. Front. Cell Dev. Biol. 2023, 11, 1124202. [Google Scholar] [CrossRef]
- Hua, R.; Yu, J.; Yan, X.; Ni, Q.; Zhi, X.; Li, X.; Jiang, B.; Zhu, J. Syndecan-2 in Colorectal Cancer Plays Oncogenic Role via Epithelial-Mesenchymal Transition and MAPK Pathway. Biomed. Pharmacother. 2020, 121, 109630. [Google Scholar] [CrossRef] [PubMed]
- Sun, X.; Guo, M.; Su, H.; Liang, M.; Wu, H.; Zhao, L.; Zhang, J.; He, J.; Yong, Y.; Yu, Z.; et al. Baicalin Decreases the LPS-Induced Intestine Inflammatory Responses by ROS/p-ERK/p-P38 Signal Pathways In Vivo and In Vitro. Biomedicines 2025, 13, 251. [Google Scholar] [CrossRef] [PubMed]
- Wang, P.; Li, T.; Niu, C.; Sun, S.; Liu, D. ROS-Activated MAPK/ERK Pathway Regulates Crosstalk between Nrf2 and Hif-1α to Promote IL-17D Expression Protecting the Intestinal Epithelial Barrier under Hyperoxia. Int. Immunopharmacol. 2023, 116, 109763. [Google Scholar] [CrossRef]
- Deng, W.; Wang, Y.; Gu, L.; Duan, B.; Cui, J.; Zhang, Y.; Chen, Y.; Sun, S.; Dong, J.; Du, J. MICAL1 Controls Cell Invasive Phenotype via Regulating Oxidative Stress in Breast Cancer Cells. BMC Cancer 2016, 16, 489. [Google Scholar] [CrossRef]
- Fan, J.; Ren, D.; Wang, J.; Liu, X.; Zhang, H.; Wu, M.; Yang, G. Bruceine D Induces Lung Cancer Cell Apoptosis and Autophagy via the ROS/MAPK Signaling Pathway in Vitro and in Vivo. Cell Death Dis. 2020, 11, 126. [Google Scholar] [CrossRef]




| Disclaimer/Publisher’s Note: The statements, opinions and data contained in all publications are solely those of the individual author(s) and contributor(s) and not of MDPI and/or the editor(s). MDPI and/or the editor(s) disclaim responsibility for any injury to people or property resulting from any ideas, methods, instructions or products referred to in the content. | 
© 2025 by the authors. Licensee MDPI, Basel, Switzerland. This article is an open access article distributed under the terms and conditions of the Creative Commons Attribution (CC BY) license (https://creativecommons.org/licenses/by/4.0/).
Share and Cite
Geng, X.; Yang, H.; Wang, Z.; Chen, Z.; Chen, J.; Yang, M. Trem2-MICAL1-P-ERK Axis in Macrophages Confers Protection Against Toxoplasma gondii-Induced Adverse Pregnancy Outcomes. Pathogens 2025, 14, 1105. https://doi.org/10.3390/pathogens14111105
Geng X, Yang H, Wang Z, Chen Z, Chen J, Yang M. Trem2-MICAL1-P-ERK Axis in Macrophages Confers Protection Against Toxoplasma gondii-Induced Adverse Pregnancy Outcomes. Pathogens. 2025; 14(11):1105. https://doi.org/10.3390/pathogens14111105
Chicago/Turabian StyleGeng, Xiaoyu, Haochen Yang, Zihan Wang, Ziqian Chen, Jinling Chen, and Mei Yang. 2025. "Trem2-MICAL1-P-ERK Axis in Macrophages Confers Protection Against Toxoplasma gondii-Induced Adverse Pregnancy Outcomes" Pathogens 14, no. 11: 1105. https://doi.org/10.3390/pathogens14111105
APA StyleGeng, X., Yang, H., Wang, Z., Chen, Z., Chen, J., & Yang, M. (2025). Trem2-MICAL1-P-ERK Axis in Macrophages Confers Protection Against Toxoplasma gondii-Induced Adverse Pregnancy Outcomes. Pathogens, 14(11), 1105. https://doi.org/10.3390/pathogens14111105
 
        


