The Impact of Body Mass Index on Latent Tuberculosis Infection: Combined Assessment in People Living with HIV
Abstract
1. Introduction
2. Methods
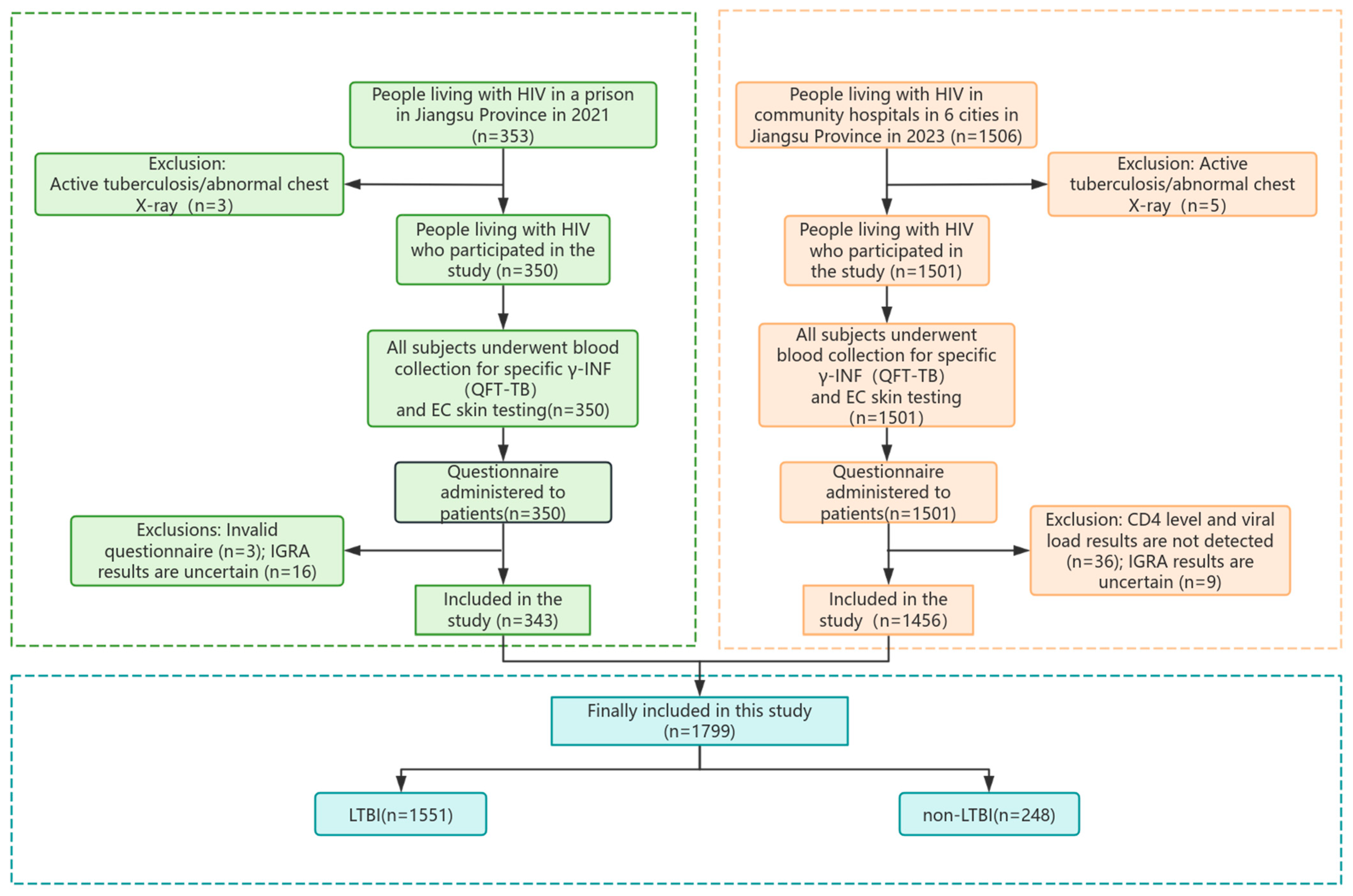
2.1. Study Population and Design
2.2. Inclusion and Exclusion Criteria
2.3. Sample Size Calculation
2.4. Procedures
2.5. ESAT6-CFP10 Skin Test
2.6. Diagnostic Interpretation and Definitions
2.7. Statistical Analysis
3. Results
3.1. Characteristics of Participants by LTBI Status
3.2. Participant Characteristics by BMI Category
3.3. Relationship Between BMI and LTBI
3.4. Relationship Between Obesity and LTBI Under CD4+ T Cell Stratification
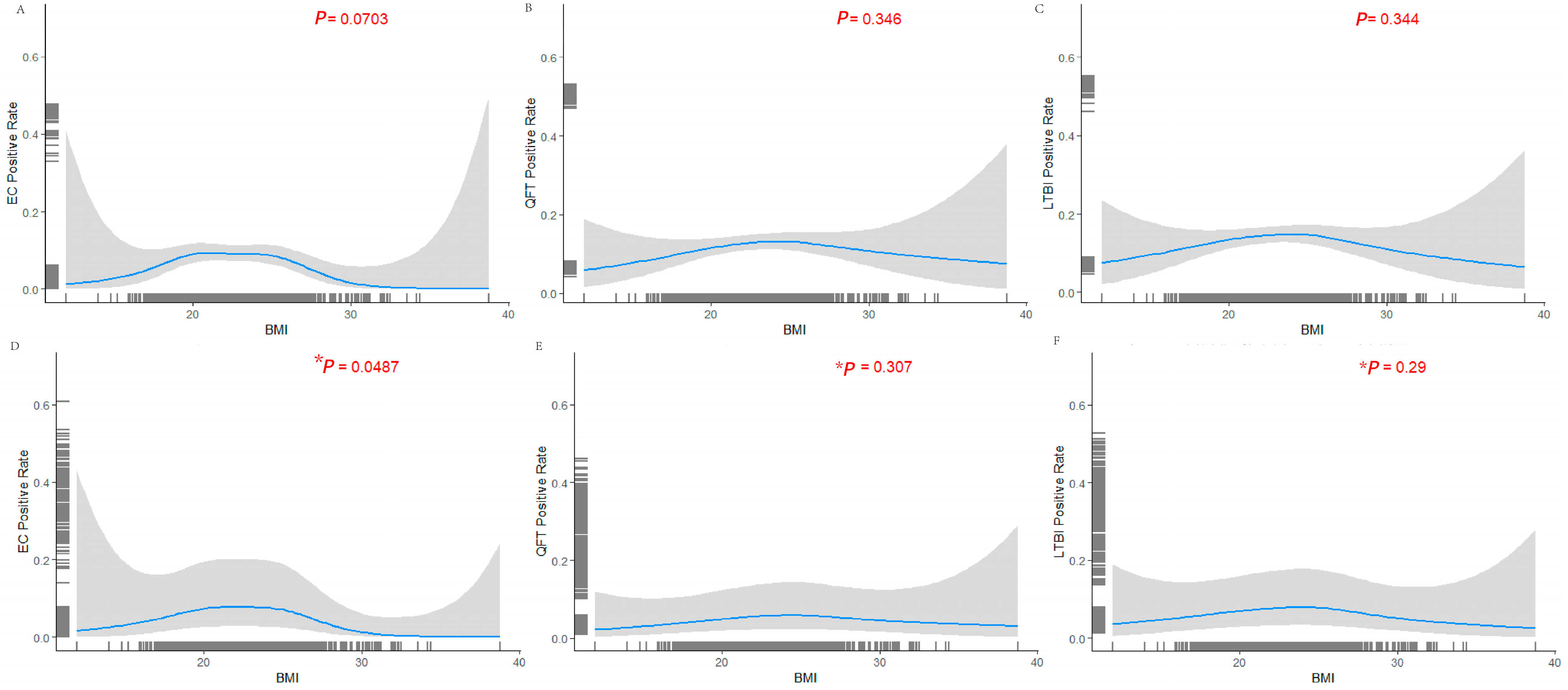
3.5. Relationship Between BMI and LTBI Defined by EC Skin Test or QFT-GIT
4. Discussion
5. Conclusions
Supplementary Materials
Author Contributions
Funding
Institutional Review Board Statement
Informed Consent Statement
Data Availability Statement
Acknowledgments
Conflicts of Interest
References
- World Health Organization. Global Tuberculosis Report 2024. Available online: https://www.who.int/teams/global-tuberculosis-programme/tb-reports/global-tuberculosis-report-2024 (accessed on 24 October 2024).
- Getahun, H.; Matteelli, A.; Abubakar, I.; Aziz, M.A.; Baddeley, A.; Barreira, D.; Den Boon, S.; Borroto Gutierrez, S.M.; Bruchfeld, J.; Burhan, E.; et al. Management of latent Mycobacterium tuberculosis infection: WHO guidelines for low tuberculosis burden countries. Eur. Respir. J. 2015, 46, 1563–1576. [Google Scholar] [CrossRef]
- Min, J.; Kim, J.S.; Kim, H.W.; Ko, Y.; Oh, J.Y.; Jeong, Y.J.; Lee, E.H.; Yang, B.; Lee, K.M.; Ahn, J.H.; et al. Effects of underweight and overweight on mortality in patients with pulmonary tuberculosis. Front. Public Health 2023, 11, 1236099. [Google Scholar] [CrossRef] [PubMed]
- Karlsson, E.A.; Beck, M.A. The burden of obesity on infectious disease. Exp. Biol. Med. 2010, 235, 1412–1424. [Google Scholar] [CrossRef]
- Leung, C.C.; Lam, T.H.; Chan, W.M.; Yew, W.W.; Ho, K.S.; Leung, G.; Law, W.S.; Tam, C.M.; Chan, C.K.; Chang, K.C. Lower risk of tuberculosis in obesity. Arch. Intern. Med. 2007, 167, 1297–1304. [Google Scholar] [CrossRef]
- Lu, P.; Zhang, Y.; Liu, Q.; Ding, X.; Kong, W.; Zhu, L.; Lu, W. Association of BMI, diabetes, and risk of tuberculosis: A population-based prospective cohort. Int. J. Infect. Dis. 2021, 109, 168–173. [Google Scholar] [CrossRef]
- Lönnroth, K.; Williams, B.G.; Cegielski, P.; Dye, C. A consistent log-linear relationship between tuberculosis incidence and body mass index. Int. J. Epidemiol. 2010, 39, 149–155. [Google Scholar] [CrossRef]
- Hanrahan, C.F.; Golub, J.E.; Mohapi, L.; Tshabangu, N.; Modisenyane, T.; Chaisson, R.E.; Gray, G.E.; McIntyre, J.A.; Martinson, N.A. Body mass index and risk of tuberculosis and death. AIDS 2010, 24, 1501–1508. [Google Scholar] [CrossRef]
- Jones, C.Y.; Hogan, J.W.; Snyder, B.; Klein, R.S.; Rompalo, A.; Schuman, P.; Carpenter, C.C. Overweight and human immunodeficiency virus (HIV) progression in women: Associations HIV disease progression and changes in body mass index in women in the HIV epidemiology research study cohort. Clin. Infect. Dis. 2003, 37 (Suppl. 2), S69–S80. [Google Scholar] [CrossRef]
- Shor-Posner, G.; Campa, A.; Zhang, G.; Persaud, N.; Miguez-Burbano, M.J.; Quesada, J.; Fletcher, M.A.; Page, J.B.; Baum, M.K. When obesity is desirable: A longitudinal study of the Miami HIV-1-infected drug abusers (MIDAS) cohort. J. Acquir. Immune Defic. Syndr. 2000, 23, 81–88. [Google Scholar] [CrossRef]
- Badawi, A.; Liu, C.J.; Rehim, A.A.; Gupta, A. Artificial neural network to predict the effect of obesity on the risk of tuberculosis infection. J. Public Health Res. 2021, 10, 1985. [Google Scholar] [CrossRef]
- Zhang, H.; Li, X.; Xin, H.; Li, H.; Li, M.; Lu, W.; Bai, L.; Wang, X.; Liu, J.; Jin, Q.; et al. Association of Body Mass Index with the Tuberculosis Infection: A Population-based Study among 17796 Adults in Rural China. Sci. Rep. 2017, 7, 41933. [Google Scholar] [CrossRef]
- Mabud, T.S.; de Lourdes Delgado Alves, M.; Ko, A.I.; Basu, S.; Walter, K.S.; Cohen, T.; Mathema, B.; Colijn, C.; Lemos, E.; Croda, J.; et al. Evaluating strategies for control of tuberculosis in prisons and prevention of spillover into communities: An observational and modeling study from Brazil. PLoS Med. 2019, 16, e1002737. [Google Scholar] [CrossRef]
- Paião, D.S.; Lemos, E.F.; Carbone, A.D.; Sgarbi, R.V.; Junior, A.L.; da Silva, F.M.; Brandão, L.M.; Dos Santos, L.S.; Martins, V.S.; Simionatto, S.; et al. Impact of mass-screening on tuberculosis incidence in a prospective cohort of Brazilian prisoners. BMC Infect. Dis. 2016, 16, 533. [Google Scholar] [CrossRef] [PubMed]
- Lu, P.; Wu, K.; Zhou, H.; Yu, H.; Yuan, J.; Dong, L.; Liu, Q.; Ding, X.; Lu, W.; Yang, H.; et al. Evaluation of ESAT6-CFP10 Skin Test for Mycobacterium tuberculosis Infection among Persons Living with HIV in China. J. Clin. Microbiol. 2023, 61, e0181622. [Google Scholar] [CrossRef] [PubMed]
- Zhang, X.; Gao, Y.; Shao, L.; Xu, Y.; Jiang, W.; Zhang, W. The incidence of Mycobacterium tuberculosis infection among human immunodeficiency virus-infected individuals in Shanghai and Yunnan Province. Chin. J. Infect. Dis. 2014, 32, 585–588. [Google Scholar] [CrossRef]
- Ding, X.; Du, W.; Liu, Q.; Tao, L.; Shao, Y.; Lu, P.; Yang, H.; Teng, X.; Chen, C.; Li, Z.; et al. Accuracy of ESAT6-CFP10 skin test compared with tuberculin skin test in a healthy population: A randomized, blind, parallel controlled phase III clinical study. BMC Infect. Dis. 2024, 24, 1479. [Google Scholar] [CrossRef] [PubMed]
- Xu, M.; Lu, W.; Li, T.; Li, J.; Du, W.; Wu, Q.; Liu, Q.; Yuan, B.; Lu, J.; Ding, X.; et al. Sensitivity, Specificity, and Safety of a Novel ESAT6-CFP10 Skin Test for Tuberculosis Infection in China: 2 Randomized, Self-Controlled, Parallel-Group Phase 2b Trials. Clin. Infect. Dis. 2022, 74, 668–677. [Google Scholar] [CrossRef]
- Xia, L.; Xu, M.; Li, F.; Li, T.; Yang, H.; Wang, W.; Wu, Q.; Li, Y.; Chen, X.; Ou, Q.; et al. High accuracy of recombinant fusion protein early secretory antigenic target protein 6-culture filtrate protein 10 skin test for the detection of tuberculosis infection: A phase III, multi-centered, double-blind, hospital-based, randomized controlled trial. Int. J. Infect. Dis. 2023, 126, 98–103. [Google Scholar] [CrossRef]
- Li, F.; Xu, M.; Qin, C.; Xia, L.; Xiong, Y.; Xi, X.; Fan, X.; Gu, J.; Pu, J.; Wu, Q.; et al. Recombinant fusion ESAT6-CFP10 immunogen as a skin test reagent for tuberculosis diagnosis: An open-label, randomized, two-centre phase 2a clinical trial. Clin. Microbiol. Infect. 2016, 22, 889.e9–889.e16. [Google Scholar] [CrossRef]
- Li, F.; Xu, M.; Zhou, L.; Xiong, Y.; Xia, L.; Fan, X.; Gu, J.; Pu, J.; Lu, S.; Wang, G. Safety of Recombinant Fusion Protein ESAT6-CFP10 as a Skin Test Reagent for Tuberculosis Diagnosis: An Open-Label, Randomized, Single-Center Phase I Clinical Trial. Clin. Vaccine Immunol. 2016, 23, 767–773. [Google Scholar] [CrossRef]
- Recombinant Mycobacterium Tuberculosis Fusion Protein (ESAT6-CFP10, EC); Anhui Zhifei Longcom Biopharmaceutical Co., Ltd.: Hefei, China, 2020.
- Lu, P.; Martinez, L.; Xue, H.; Liu, Q.; Ding, X.; Pan, J.; Ding, H.; Lu, W.; Zhu, L.; Wang, J. Comparative evaluation of QuantiFERON-TB gold in-tube plus for Mycobacterium tuberculosis infection among adolescents in China. BMC Public Health 2025, 25, 778. [Google Scholar] [CrossRef]
- Jiang, S.; Zhang, H.; Wang, L. Development and Prospects of China’s Tuberculosis Prevention and Control Service System. Chin. J. Antituberc. 2012, 34, 557–559. [Google Scholar]
- Herman, D.; Machmud, R.; Lipoeto, N.I. Unraveling the Link between Obesity and Tuberculosis: A Systematic Review of the Underlying Mechanisms. Biosci. Med. J. Biomed. Transl. Res. 2024, 9, 6453–6466. [Google Scholar] [CrossRef]
- Mantri, A.K.; Meena, P.; Puri, A.S.; Kumar, A.; Sachdeva, S.; Srivastava, S.; Arivarasan, K.; Varakanahali, S. Comparison of Interferon-Gamma Release Assay and Tuberculin Skin Test for the Screening of Latent Tuberculosis in Inflammatory Bowel Disease Patients: Indian Scenario. Tuberc. Res. Treat. 2021, 2021, 6682840. [Google Scholar] [CrossRef]
- Aabye, M.G.; Ravn, P.; PrayGod, G.; Jeremiah, K.; Mugomela, A.; Jepsen, M.; Faurholt, D.; Range, N.; Friis, H.; Changalucha, J.; et al. The impact of HIV infection and CD4 cell count on the performance of an interferon gamma release assay in patients with pulmonary tuberculosis. PLoS ONE 2009, 4, e4220. [Google Scholar] [CrossRef]
- Petruccioli, E.; Chiacchio, T.; Navarra, A.; Vanini, V.; Cuzzi, G.; Cimaglia, C.; Codecasa, L.R.; Pinnetti, C.; Riccardi, N.; Palmieri, F.; et al. Effect of HIV-infection on QuantiFERON-plus accuracy in patients with active tuberculosis and latent infection. The J. Infect. 2020, 80, 536–546. [Google Scholar] [CrossRef] [PubMed]
- Papay, P.; Eser, A.; Winkler, S.; Frantal, S.; Primas, C.; Miehsler, W.; Angelberger, S.; Novacek, G.; Mikulits, A.; Vogelsang, H.; et al. Predictors of indeterminate IFN-γ release assay in screening for latent TB in inflammatory bowel diseases. Eur. J. Clin. Investig. 2011, 41, 1071–1076. [Google Scholar] [CrossRef]
- Shim, T.S. Diagnosis and Treatment of Latent Tuberculosis Infection in Patients with Inflammatory Bowel Diseases due to Initiation of Anti-Tumor Necrosis Factor Therapy. Intest. Res. 2014, 12, 12–19. [Google Scholar] [CrossRef][Green Version]
- Arias-Guillén, M.; Riestra, S.; de Francisco, R.; Palacios, J.J.; Belda, J.; Escalante, P.; Pérez-Martínez, I.; Molinos, L.M.; Garcia-Clemente, M.; Pando-Sandoval, A.; et al. T-cell profiling and the immunodiagnosis of latent tuberculosis infection in patients with inflammatory bowel disease. Inflamm. Bowel Dis. 2014, 20, 329–338. [Google Scholar] [CrossRef]
- Guo, X.; Du, W.; Li, J.; Dong, J.; Shen, X.; Su, C.; Zhao, A.; Wu, Y.; Xu, M. A Comparative Study on the Mechanism of Delayed-Type Hypersensitivity Mediated by the Recombinant Mycobacterium tuberculosis Fusion Protein ESAT6-CFP10 and Purified Protein Derivative. Int. J. Mol. Sci. 2023, 24, 16612. [Google Scholar] [CrossRef] [PubMed]
- Hegde, V.; Dhurandhar, N.V. Microbes and obesity--interrelationship between infection, adipose tissue and the immune system. Clin. Microbiol. Infect. 2013, 19, 314–320. [Google Scholar] [CrossRef]
- Anuradha, R.; Munisankar, S.; Bhootra, Y.; Dolla, C.; Kumaran, P.; Babu, S. High body mass index is associated with heightened systemic and mycobacterial antigen—Specific pro-inflammatory cytokines in latent tuberculosis. Tuberculosis 2016, 101, 56–61. [Google Scholar] [CrossRef]
- Schipper, H.S.; Prakken, B.; Kalkhoven, E.; Boes, M. Adipose tissue-resident immune cells: Key players in immunometabolism. Trends Endocrinol. Metab. TEM 2012, 23, 407–415. [Google Scholar] [CrossRef]
- Weisberg, S.P.; McCann, D.; Desai, M.; Rosenbaum, M.; Leibel, R.L.; Ferrante, A.W., Jr. Obesity is associated with macrophage accumulation in adipose tissue. J. Clin. Investig. 2003, 112, 1796–1808. [Google Scholar] [CrossRef]
- De Rosa, V.; Procaccini, C.; Calì, G.; Pirozzi, G.; Fontana, S.; Zappacosta, S.; La Cava, A.; Matarese, G. A key role of leptin in the control of regulatory T cell proliferation. Immunity 2007, 26, 241–255. [Google Scholar] [CrossRef] [PubMed]
- Fuseini, H.; Smith, R.; Nochowicz, C.H.; Simmons, J.D.; Hannah, L.; Wanjalla, C.N.; Gabriel, C.L.; Mashayekhi, M.; Bailin, S.S.; Castilho, J.L.; et al. Leptin Promotes Greater Ki67 Expression in CD4(+) T Cells From Obese Compared to Lean Persons Living With HIV. Front. Immunol. 2021, 12, 796898. [Google Scholar] [CrossRef]
- Azzoni, L.; Crowther, N.J.; Firnhaber, C.; Foulkes, A.S.; Yin, X.; Glencross, D.; Gross, R.; Kaplan, M.D.; Papasavvas, E.; Schulze, D.; et al. Association between HIV replication and serum leptin levels: An observational study of a cohort of HIV-1-infected South African women. J. Int. AIDS Soc. 2010, 13, 33. [Google Scholar] [CrossRef] [PubMed]
- Martineau, A.R.; Newton, S.M.; Wilkinson, K.A.; Kampmann, B.; Hall, B.M.; Nawroly, N.; Packe, G.E.; Davidson, R.N.; Griffiths, C.J.; Wilkinson, R.J. Neutrophil-mediated innate immune resistance to mycobacteria. J. Clin. Investig. 2007, 117, 1988–1994. [Google Scholar] [CrossRef] [PubMed]
- Levine, A.M.; Karim, R.; Mack, W.; Gravink, D.J.; Anastos, K.; Young, M.; Cohen, M.; Newman, M.; Augenbraun, M.; Gange, S.; et al. Neutropenia in human immunodeficiency virus infection: Data from the women’s interagency HIV study. Arch. Intern. Med. 2006, 166, 405–410. [Google Scholar] [CrossRef][Green Version]
- Uribe-Querol, E.; Rosales, C. Neutrophils Actively Contribute to Obesity-Associated Inflammation and Pathological Complications. Cells 2022, 11, 1883. [Google Scholar] [CrossRef]
- Pang, T.; Wang, L.; Zhang, J.; Duan, S. Association between systemic immune-inflammation index and latent tuberculosis infection: A cross-sectional study. Front. Med. 2025, 12, 1615302. [Google Scholar] [CrossRef]
- Zhang, F.; Gao, Y.; Li, T.; Zhang, W. Development and validation of a nomogram for predicting false negative IGRA results in pulmonary tuberculosis patients using propensity score matching. PLoS ONE 2025, 20, e0327767. [Google Scholar] [CrossRef]
- McLaughlin, T.; Liu, L.F.; Lamendola, C.; Shen, L.; Morton, J.; Rivas, H.; Winer, D.; Tolentino, L.; Choi, O.; Zhang, H.; et al. T-cell profile in adipose tissue is associated with insulin resistance and systemic inflammation in humans. Arterioscler. Thromb. Vasc. Biol. 2014, 34, 2637–2643. [Google Scholar] [CrossRef]
- Bourgeois, C.; Gorwood, J.; Olivo, A.; Le Pelletier, L.; Capeau, J.; Lambotte, O.; Béréziat, V.; Lagathu, C. Contribution of Adipose Tissue to the Chronic Immune Activation and Inflammation Associated With HIV Infection and Its Treatment. Front. Immunol. 2021, 12, 670566. [Google Scholar] [CrossRef] [PubMed]
- Chachaima-Mar, J.; Sánchez-Velazco, D.; Ugarte-Gil, C. Systematic analysis for the relationship between obesity and tuberculosis. Public Health 2021, 198, e5–e6. [Google Scholar] [CrossRef]
- Frasca, D.; Blomberg, B.B.; Paganelli, R. Aging, Obesity, and Inflammatory Age-Related Diseases. Front. Immunol. 2017, 8, 1745. [Google Scholar] [CrossRef]
- Lord, G.M.; Matarese, G.; Howard, J.K.; Baker, R.J.; Bloom, S.R.; Lechler, R.I. Leptin modulates the T-cell immune response and reverses starvation-induced immunosuppression. Nature 1998, 394, 897–901. [Google Scholar] [CrossRef]
- Procaccini, C.; Jirillo, E.; Matarese, G. Leptin as an immunomodulator. Mol. Asp. Med. 2012, 33, 35–45. [Google Scholar] [CrossRef] [PubMed]
- Maurya, R.; Bhattacharya, P.; Dey, R.; Nakhasi, H.L. Leptin Functions in Infectious Diseases. Front. Immunol. 2018, 9, 2741. [Google Scholar] [CrossRef]
- Mahawan, N.; Rattananupong, T.; Sri-Uam, P.; Jiamjarasrangsi, W. Assessment of tuberculosis transmission probability in three Thai prisons based on five dynamic models. PLoS ONE 2024, 19, e0305264. [Google Scholar] [CrossRef] [PubMed]
- Zhang, G.; Zhang, Y.; Zhong, D.; Meng, S.; An, L.; Wei, W.; Zhang, Z.; Fu, Y.; Wang, X. High Prevalence of and Risk Factors for Latent Tuberculosis Infection among Prisoners, Tianjin, China. Emerg. Infect. Dis. 2020, 26, 516–522. [Google Scholar] [CrossRef] [PubMed]
- Mosomi, L.N.; Aceves-Martins, M.; Johnstone, A.M.; de Roos, B. Prevalence of overweight and obesity in incarcerated individuals in developed and developing countries: A systematic review and meta-analysis. Obes. Rev. 2025, 26, e13906. [Google Scholar] [CrossRef] [PubMed]



| Characteristic | Total (n = 1799, %) | Non-LTBI (n = 1551, %) | LTBI (n = 248, %) | Z/χ2 | p |
|---|---|---|---|---|---|
| Age (years) | 44.14 ± 13.51 | 44.23 ± 13.68 | 43.55 ± 12.39 | 0.80 | 0.425 |
| Gender | 0.67 | 0.412 | |||
| Male | 1615 (89.77) | 1396 (90.01) | 219 (88.31) | ||
| Female | 184 (10.23) | 155 (9.99) | 29 (11.69) | ||
| Ethnic | 50.13 | <0.001 | |||
| Minority | 64 (3.56) | 36 (2.32) | 28 (11.29) | ||
| Han | 1735 (96.44) | 1515 (97.68) | 220 (88.71) | ||
| HIV viral load (copies/mL) | 43,520.61 ± 281,469.61 | 43,917.64 ± 287,887.74 | 41,037.57 ± 237,923.23 | 0.15 | 0.881 |
| Education | 19.78 | <0.001 | |||
| Primary school and below | 797 (44.30) | 659 (42.49) | 138 (55.65) | ||
| Middle and high school | 421 (23.40) | 363 (23.40) | 58 (23.39) | ||
| College degree or above | 581 (32.30) | 529 (34.11) | 52 (20.97) | ||
| Occupation | 0.65 | 0.421 | |||
| Incumbency | 763 (42.41) | 652 (42.04) | 111 (44.76) | ||
| Unemployed or retired | 1036 (57.59) | 899 (57.96) | 137 (55.24) | ||
| Smoke | 15.24 | <0.001 | |||
| No | 1115 (61.98) | 989 (63.77) | 126 (50.81) | ||
| Yes | 684 (38.02) | 562 (36.23) | 122 (49.19) | ||
| Drink | 4.40 | 0.036 | |||
| No | 1283 (71.32) | 1120 (72.21) | 163 (65.73) | ||
| Yes | 516 (28.68) | 431 (27.79) | 85 (34.27) | ||
| Contact history | 30.27 | <0.001 | |||
| Yes | 108 (6.00) | 74 (4.77) | 34 (13.71) | ||
| No | 1691 (94.00) | 1477 (95.23) | 214 (86.29) | ||
| BCG scars | 7.58 | 0.006 | |||
| No | 609 (33.85) | 506 (32.62) | 103 (41.53) | ||
| Yes | 1190 (66.15) | 1045 (67.38) | 145 (58.47) | ||
| CD4 T cell (cells/μL) | 2.36 | 0.124 | |||
| ≤500 | 1088 (60.48) | 949 (61.19) | 139 (56.05) | ||
| >500 | 711 (39.52) | 602 (38.81) | 109 (43.95) | ||
| Source | 60.60 | <0.001 | |||
| Prison | 343 (19.07) | 251 (16.18) | 92 (37.10) | ||
| Community | 1456 (80.93) | 1300 (83.82) | 156 (62.90) | ||
| BMI | 4.58 | 0.205 | |||
| Underweight | 106 (5.89) | 95 (6.13) | 11 (4.44) | ||
| Normal weight | 1103 (61.31) | 946 (60.99) | 157 (63.31) | ||
| Overweight | 471 (26.18) | 401 (25.85) | 70 (28.23) | ||
| Obese | 119 (6.61) | 109 (7.03) | 10 (4.03) | ||
| Diabetes | 0.94 | 0.331 | |||
| No | 1431 (79.54) | 1228 (79.17) | 203 (81.85) | ||
| Yes | 368 (20.46) | 323 (20.83) | 45 (18.15) | ||
| Cardiovascular disease | 0.29 | 0.593 | |||
| No | 951 (52.86) | 816 (52.61) | 135 (54.44) | ||
| Yes | 848 (47.14) | 735 (47.39) | 113 (45.56) | ||
| Silicosis | / | 0.143 * | |||
| No | 1794 (99.72) | 1548 (99.81) | 246 (99.19) | ||
| Yes | 5 (0.28) | 3 (0.19) | 2 (0.81) | ||
| Nephropathy | 1.88 | 0.170 | |||
| No | 1736 (96.50) | 1493 (96.26) | 243 (97.98) | ||
| Yes | 63 (3.50) | 58 (3.74) | 5 (2.02) | ||
| Long-term use of immunosuppressants | 2.03 | 0.154 | |||
| No | 1640 (91.16) | 1408 (90.78) | 232 (93.55) | ||
| Yes | 159 (8.84) | 143 (9.22) | 16 (6.45) |
| Variables | Model 1 | Model 2 | Model 3 | |||
|---|---|---|---|---|---|---|
| cOR (95% CI) | p | aOR (95% CI) | p | aOR (95% CI) | p | |
| BMI | ||||||
| Normal weight | 1.00 (Reference) | 1.00 (Reference) | 1.00 (Reference) | |||
| Underweight | 0.70 (0.37–1.33) | 0.275 | 1.24 (0.79–1.94) | 0.360 | 0.82 (0.39–1.73) | 0.607 |
| Overweight | 1.05 (0.78–1.43) | 0.745 | 0.00 (0.00–Inf) | 0.997 | 1.09 (0.78–1.52) | 0.627 |
| Obese | 0.55 (0.28–1.08) | 0.082 | 0.47 (0.23–0.93) | 0.030 | 0.48 (0.24–0.96) | 0.038 |
| Gender | ||||||
| Males | 1.00 (Reference) | 1.00 (Reference) | ||||
| Females | 1.24 (0.79–1.94) | 0.360 | 0.99 (0.61–1.59) | 0.956 | ||
| Age (years) | 0.00 (0.00–Inf) | 0.997 | 0.00 (0.00–Inf) | 0.997 | ||
| Ethnic | ||||||
| Minority | 1.00 (Reference) | |||||
| Han | 0.27 (0.15–0.50) | <0.001 | ||||
| Education | ||||||
| Primary school and below | 1.00 (Reference) | |||||
| Middle and high school | 0.88 (0.60–1.28) | 0.505 | ||||
| College degree or above | 0.61 (0.40–0.94) | 0.024 | ||||
| Occupation | ||||||
| Incumbency | 1.00 (Reference) | |||||
| Unemployed or retired | 0.88 (0.65–1.18) | 0.380 | ||||
| Contact history | ||||||
| Yes | 1.00 (Reference) | |||||
| No | 0.43 (0.26–0.70) | <0.001 | ||||
| Source | ||||||
| Prison | 1.00 (Reference) | |||||
| Community | 0.42 (0.29–0.61) | <0.001 | ||||
| CD4 T cell (cells/μL) | ||||||
| ≤500 | 1.00 (Reference) | |||||
| >500 | 1.58 (1.16–2.15) | 0.003 | ||||
| Characteristic | PLHIV with CD4+ T Cell ≤ 500 (n = 1088) | PLHIV with CD4+ T Cell > 500 (n = 711) | ||
|---|---|---|---|---|
| cOR, 95CI, p | aOR, 95CI, p | cOR, 95CI, p | aOR, 95CI, p | |
| Ethnic | ||||
| Minority | 1.00 (Reference) | 1.00 (Reference) | 1.00 (Reference) | 1.00 (Reference) |
| Han | 0.15 (0.08–0.29), <0.001 | 0.34 (0.17–0.72), 0.004 | 0.25 (0.11–0.58), 0.001 | 0.37 (0.15–0.92), 0.034 |
| Education | ||||
| Primary school and below | 1.00 (Reference) | 1.00 (Reference) | 1.00 (Reference) | 1.00 (Reference) |
| Middle and high school | 0.64 (0.40–1.02), 0.06 | 0.75 (0.46–1.22), 0.253 | 0.86 (0.53–1.41), 0.556 | 1.17 (0.69–1.98), 0.562 |
| College degree or above | 0.39 (0.24–0.63), <0.001 | 0.52 (0.31–0.87), 0.013 | 0.52 (0.32–0.86), 0.01 | 0.73 (0.43–1.24), 0.24 |
| Smoke | ||||
| No | 1.00 (Reference) | 1.00 (Reference) | / | / |
| Yes | 2.17 (1.51–3.10), <0.001 | 1.22 (0.78–1.91), 0.374 | / | / |
| Drink | ||||
| No | 1.00 (Reference) | 1.00 (Reference) | / | / |
| Yes | 1.74 (1.20–2.52), 0.003 | 0.99 (0.63–1.54), 0.995 | / | / |
| Contact history | ||||
| Yes | 1.00 (Reference) | 1.00 (Reference) | 1.00 (Reference) | 1.00 (Reference) |
| No | 0.26 (0.15–0.45), <0.001 | 0.41 (0.22–0.75), 0.004 | 0.42 (0.21–0.86), 0.017 | 0.56 (0.26–1.20), 0.137 |
| Source | ||||
| Prison | 1.00 (Reference) | 1.00 (Reference) | 1.00 (Reference) | 1.00 (Reference) |
| Community | 0.27 (0.19–0.39), <0.001 | 0.43 (0.27–0.68), <0.001 | 0.37 (0.22–0.63), <0.001 | 0.43 (0.23–0.80), 0.007 |
| Obese | ||||
| No | 1.00 (Reference) | 1.00 (Reference) | / | / |
| Yes | 0.21 (0.05–0.86), 0.031 | 0.20 (0.05–0.83), 0.027 | / | / |
| BCG scars | ||||
| No | 1.00 (Reference) | 1.00 (Reference) | 1.00 (Reference) | 1.00 (Reference) |
| Yes | 0.69 (0.48–0.99), 0.046 | 0.94 (0.64–1.39), 0.760 | 0.61 (0.40–0.94), 0.026 | 0.87 (0.54–1.40), 0.56 |
| HIV viral load (copies/mL) | / | / | 1.00 (1.00–1.00), 0.074 | 1.00 (1.00–1.00), 0.085 |
| Long-term use of immunosuppressants | ||||
| No | / | / | 1.00 (Reference) | 1.00 (Reference) |
| Yes | / | / | 0.33 (0.10–1.07), 0.064 | 0.24 (0.07–0.82), 0.023 |
Disclaimer/Publisher’s Note: The statements, opinions and data contained in all publications are solely those of the individual author(s) and contributor(s) and not of MDPI and/or the editor(s). MDPI and/or the editor(s) disclaim responsibility for any injury to people or property resulting from any ideas, methods, instructions or products referred to in the content. |
© 2025 by the authors. Licensee MDPI, Basel, Switzerland. This article is an open access article distributed under the terms and conditions of the Creative Commons Attribution (CC BY) license (https://creativecommons.org/licenses/by/4.0/).
Share and Cite
Ning, J.; Lu, P.; Pan, Y.; Lian, Y.; Zhang, Y.; Jiang, W.; Martinez, L.; Zhu, L.; Liu, Q. The Impact of Body Mass Index on Latent Tuberculosis Infection: Combined Assessment in People Living with HIV. Pathogens 2025, 14, 1078. https://doi.org/10.3390/pathogens14111078
Ning J, Lu P, Pan Y, Lian Y, Zhang Y, Jiang W, Martinez L, Zhu L, Liu Q. The Impact of Body Mass Index on Latent Tuberculosis Infection: Combined Assessment in People Living with HIV. Pathogens. 2025; 14(11):1078. https://doi.org/10.3390/pathogens14111078
Chicago/Turabian StyleNing, Jingxian, Peng Lu, Yuchen Pan, Yilin Lian, Yu Zhang, Wenxin Jiang, Leonardo Martinez, Limei Zhu, and Qiao Liu. 2025. "The Impact of Body Mass Index on Latent Tuberculosis Infection: Combined Assessment in People Living with HIV" Pathogens 14, no. 11: 1078. https://doi.org/10.3390/pathogens14111078
APA StyleNing, J., Lu, P., Pan, Y., Lian, Y., Zhang, Y., Jiang, W., Martinez, L., Zhu, L., & Liu, Q. (2025). The Impact of Body Mass Index on Latent Tuberculosis Infection: Combined Assessment in People Living with HIV. Pathogens, 14(11), 1078. https://doi.org/10.3390/pathogens14111078

