Therapeutic Efficacy of an Anti-P116-661 Polyclonal Antibody Against Mycoplasma pneumoniae Infection
Abstract
1. Introduction
2. Materials and Methods
2.1. Experimental Materials
2.2. Preparation of P116 Protein and Its Polyclonal Antibody
2.2.1. Preparation of Polyclonal Antibody Against P116-661
2.2.2. Characterization of Polyclonal Antibody by Western Blotting and Titer Determination by ELISA
2.3. Inhibition of MP Adhesion Assay with the P116-661 Polyclonal Antibody
2.4. Beas-2b Cell Infection and Treatment
2.4.1. MP Infection Experiment
2.4.2. Screening for Optimal Drug Concentrations
2.4.3. Determination of Optimal Concentration of Each Drug Mixture
2.4.4. Infection of Beas-2b Cells and Drug Addition
2.5. Infection and Treatment of BALB/c Mice
2.5.1. Mouse Model of MP Infection
2.5.2. Treatment of MP-Infected Mice with the Polyclonal Antibody and Each Drug
2.5.3. Protein Extraction from the Lung Tissue of the Left Lobe
2.5.4. HE Staining of the Lung Tissue of the Right Lobe
2.6. Statistical Analysis
3. Results
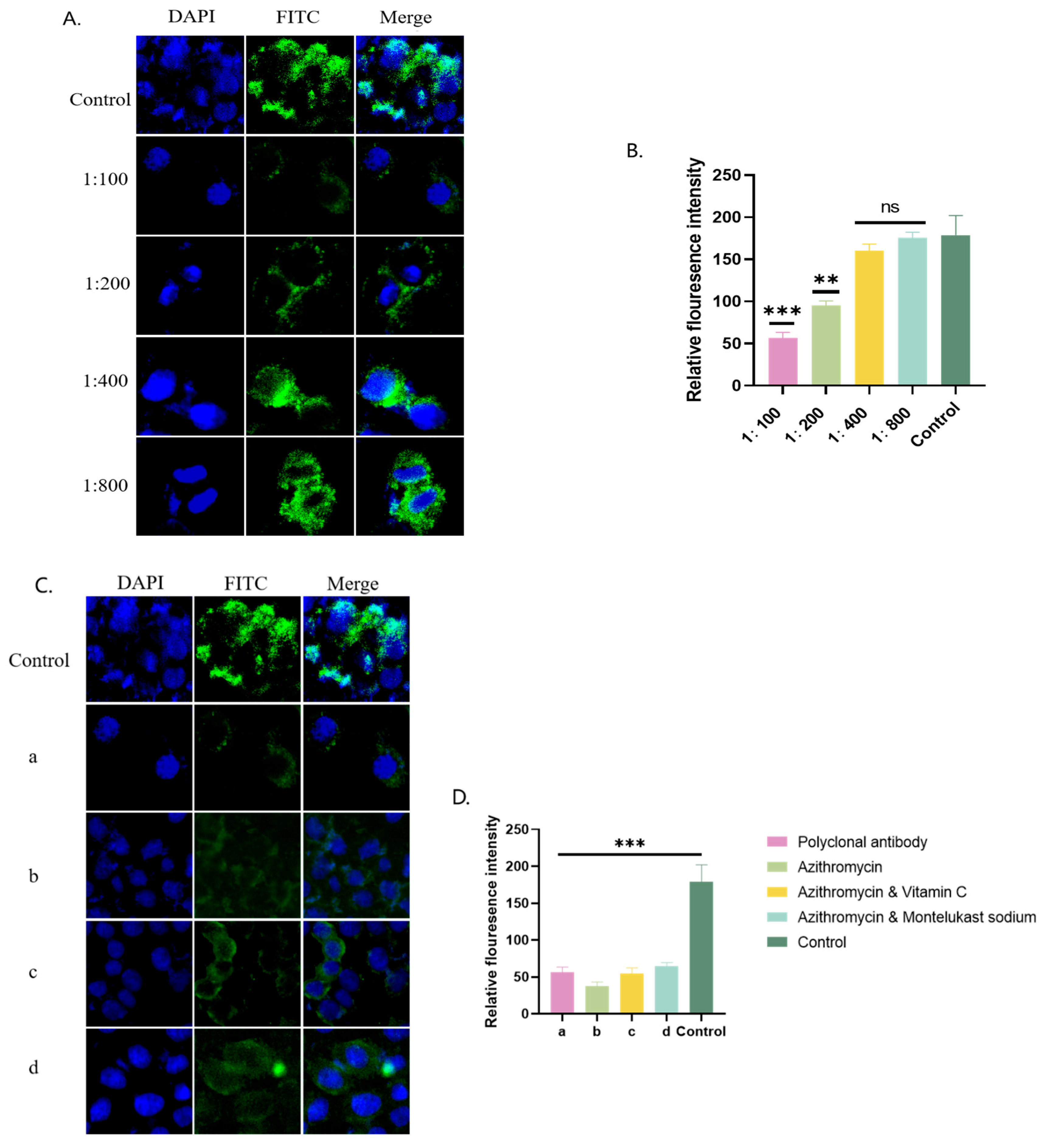
3.1. Titer Detection and Immunoreactivity Analysis of Polyclonal Antibodies
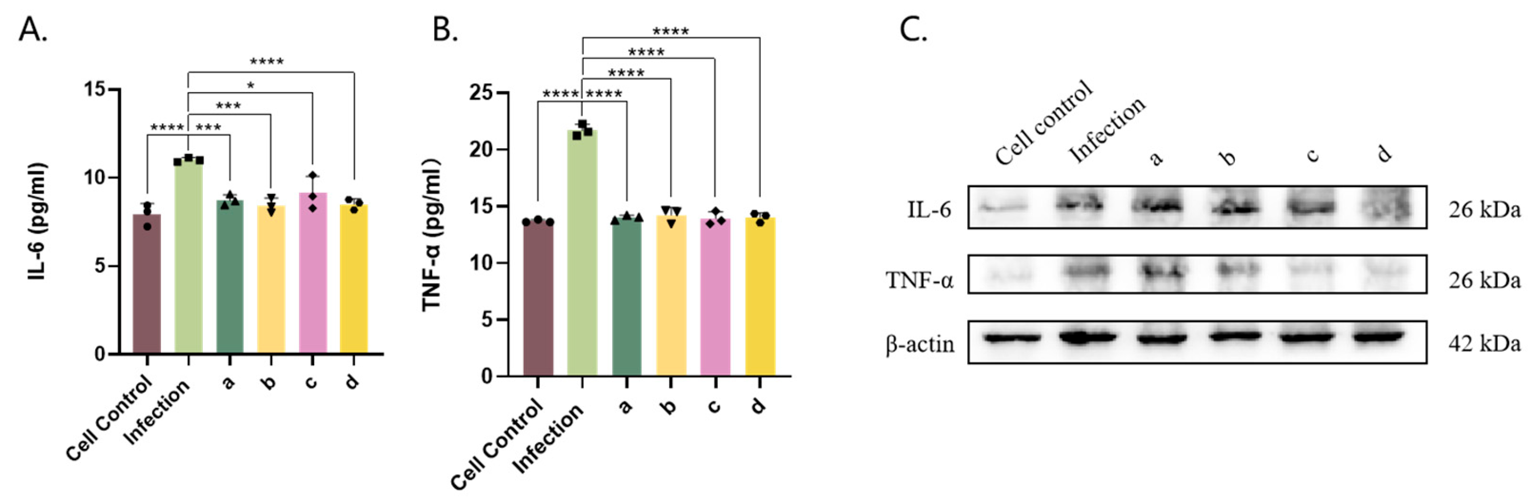
3.2. MP Induces Expression and Secretion of IL-6 and TNF-α in Bronchial Epithelial Cells
3.3. Determination of the Optimal Concentration of Each Therapeutic Drug
3.4. Detection of Cytokine Levels After Polyclonal Antibody and Drug Addition
3.5. Inhibition of MP Adhesion to A549 Cells by the P116-661 Polyclonal Antibody
3.6. Construction of the Mouse Model of MP Infection
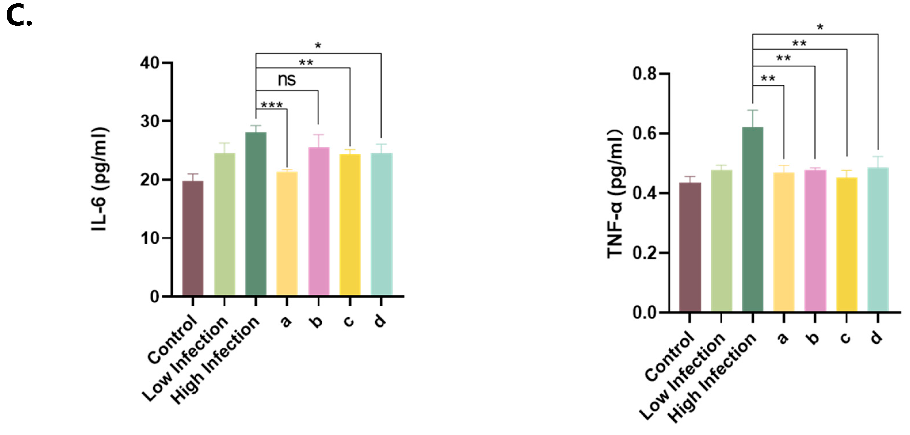
3.7. HE Staining of Lung Tissue and Determination of the Levels of Inflammatory Factors IL-6 and TNF-α in the Supernatant of Eyeball Blood
4. Discussion
Supplementary Materials
Author Contributions
Funding
Institutional Review Board Statement
Informed Consent Statement
Data Availability Statement
Conflicts of Interest
References
- Chaudhry, R.; Varshney, A.K.; Malhotra, P. Adhesion proteins of Mycoplasma pneumoniae. Front. Biosci. 2007, 12, 690–699. [Google Scholar] [CrossRef] [PubMed]
- Kuhner, S.; van Noort, V.; Betts, M.J.; Leo-Macias, A.; Batisse, C.; Rode, M.; Yamada, T.; Maier, T.; Bader, S.; Beltran-Alvarez, P.; et al. Proteome organization in a genome-reduced bacterium. Science 2009, 326, 1235–1240. [Google Scholar] [CrossRef] [PubMed]
- Krause, D.C. Mycoplasma pneumoniae cytadherence: Unravelling the tie that binds. Mol. Microbiol. 1996, 20, 247–253. [Google Scholar] [CrossRef] [PubMed]
- Xiao, L.; Ptacek, T.; Osborne, J.D.; Crabb, D.M.; Simmons, W.L.; Lefkowitz, E.J.; Waites, K.B.; Atkinson, T.P.; Dybvig, K. Comparative genome analysis of Mycoplasma pneumoniae. BMC Genom. 2015, 16, 610. [Google Scholar] [CrossRef]
- Hu, J.; Ye, Y.; Chen, X.; Xiong, L.; Xie, W.; Liu, P. Insight into the Pathogenic Mechanism of Mycoplasma pneumoniae. Curr. Microbiol. 2022, 80, 14. [Google Scholar] [CrossRef]
- Yan, C.; Xue, G.H.; Zhao, H.Q.; Feng, Y.L.; Cui, J.H.; Yuan, J. Current status of Mycoplasma pneumoniae infection in China. World J. Pediatr. 2024, 20, 1–4. [Google Scholar] [CrossRef]
- Guo, Z.Q.; Gu, S.Y.; Tian, Z.H.; Du, B.Y. A comprehensive review of Mycoplasma pneumoniae infection in chronic lung diseases: Recent advances in understanding asthma, COPD, and bronchiectasis. Front. Med. 2024, 11, 1437731. [Google Scholar] [CrossRef]
- Radestock, U.; Bredt, W. Motility of Mycoplasma pneumoniae. J. Bacteriol. 1977, 129, 1495–1501. [Google Scholar] [CrossRef]
- Tabassum, I.; Chaudhry, R.; Chourasia, B.K.; Malhotra, P. Identification of an N-terminal 27 kDa fragment of Mycoplasma pneumoniae P116 protein as specific immunogen in M. pneumoniae infections. BMC Infect. Dis. 2010, 10, 350. [Google Scholar] [CrossRef]
- Zeng, Q.; Sun, P.; Li, W.; Tang, Y.; Hu, Y.; Zhou, J.; Zhou, Y.; Chen, L.; Yimou, W. Protective immunity induced by a novel P1 adhesin C-terminal anchored mRNA vaccine against Mycoplasma pneumoniae infection in BALB/c mice. Microbiol. Spectr. 2025, 13, e0214024. [Google Scholar] [CrossRef]
- Zuo, Y.; Zhang, R.; Li, S. Reviewing advancement in Mycoplasma pneumoniae P30 adhesin protein provides insights for future diagnosis and treatment. Front. Microbiol. 2024, 15, 1515291. [Google Scholar] [CrossRef]
- Sprankel, L.; Vizarraga, D.; Martin, J.; Manger, S.; Meier-Credo, J.; Marcos, M.; Julve, J.; Rotllan, N.; Scheffer, M.P.; Escola-Gil, J.C.; et al. Essential protein P116 extracts cholesterol and other indispensable lipids for Mycoplasmas. Nat. Struct. Mol. Biol. 2023, 30, 321–329. [Google Scholar] [CrossRef] [PubMed]
- Krause, D.C.; Leith, D.K.; Wilson, R.M.; Baseman, J.B. Identification of Mycoplasma pneumoniae proteins associated with hemadsorption and virulence. Infect. Immun. 1982, 35, 809–817. [Google Scholar] [CrossRef] [PubMed]
- Gavitt, T.D.; Mara, A.B.; Goodridge, M.L.; Ozyck, R.G.; Reinhardt, E.; Miller, J.M.; Hunte, M.; Tulman, E.R.; Frasca, S., Jr.; Silbart, L.K.; et al. B cells oppose Mycoplasma pneumoniae vaccine enhanced disease and limit bacterial colonization of the lungs. npj Vaccines 2022, 7, 130. [Google Scholar] [CrossRef] [PubMed]
- Hausner, M.; Schamberger, A.; Naumann, W.; Jacobs, E.; Dumke, R. Development of protective anti-Mycoplasma pneumoniae antibodies after immunization of guinea pigs with the combination of a P1–P30 chimeric recombinant protein and chitosan. Microb. Pathog. 2013, 64, 23–32. [Google Scholar] [CrossRef]
- Yamazaki, T.; Kenri, T. Epidemiology of Mycoplasma pneumoniae Infections in Japan and Therapeutic Strategies for Macrolide-Resistant M. pneumoniae. Front. Microbiol. 2016, 7, 693. [Google Scholar] [CrossRef]
- Kim, W.Y.; Jo, E.J.; Eom, J.S.; Mok, J.; Kim, M.H.; Kim, K.U.; Park, H.K.; Lee, M.K.; Lee, K. Combined vitamin C, hydrocortisone, and thiamine therapy for patients with severe pneumonia who were admitted to the intensive care unit: Propensity score-based analysis of a before-after cohort study. J. Crit. Care 2018, 47, 211–218. [Google Scholar] [CrossRef]
- Liang, Y.; Li, W. Efficacy and safety analysis of montelukast sodium added on azithromycin in the treatment of Mycoplasma pneumoniae pneumonia in children. Front. Med. 2025, 12, 1506621. [Google Scholar] [CrossRef]
- Yeung, M.Y.; Gabardi, S.; Sayegh, M.H. Use of polyclonal/monoclonal antibody therapies in transplantation. Expert Opin. Biol. Ther. 2017, 17, 339–352. [Google Scholar] [CrossRef]
- Cooper, H.M.; Paterson, Y. Production of polyclonal antisera. Curr. Protoc. Immunol. 2001, 2, 2.4.1–2.4.9. [Google Scholar] [CrossRef]
- Lu, B.; Tang, Q.; Wang, Q.; Liu, X.; Peng, H.; Zhu, B.; Xie, L.; Li, Z.; Wang, H.; Zheng, Z.; et al. Recovery Infectious Enterovirus 71 by Bac-to-Bac Expression System in vitro and in vivo. Front. Microbiol. 2022, 13, 825111. [Google Scholar] [CrossRef]
- Fang, Y.; Li, W.; Zhang, Y.; Zhou, C.; Wu, H.; Zhang, Y.; Dai, T.; Wang, J.; Wang, L.; Chen, T.; et al. Seroprevalence of Kaposi’s sarcoma-associated herpesvirus and risk factors in Jiuquan area, China. J. Med. Virol. 2022, 94, 6016–6022. [Google Scholar] [CrossRef]
- Chen, Y.; Wu, Y.; Qin, L.; Yu, L.; Luo, H.; Li, Y.; Wang, K.; Chen, L.; Zhu, C.; He, J.; et al. T-B cell epitope peptides induce protective immunity against Mycoplasma pneumoniae respiratory tract infection in BALB/c mice. Immunobiology 2021, 226, 152077. [Google Scholar] [CrossRef]
- Hayatsu, E.; Kawakubo, Y.; Yayoshi, M.; Araake, M.; Yoshioka, M.; Nishiyama, Y. Role of humoral antibodies in resistance to Mycoplasma pneumoniae pneumonia in hamsters. Microbiol. Immunol. 1980, 24, 585–593. [Google Scholar] [CrossRef]
- Meyer Sauteur, P.M.; de Groot, R.C.A.; Estevao, S.C.; Hoogenboezem, T.; de Bruijn, A.; Sluijter, M.; de Bruijn, M.J.W.; De Kleer, I.M.; van Haperen, R.; van den Brand, J.M.A.; et al. The Role of B Cells in Carriage and Clearance of Mycoplasma pneumoniae From the Respiratory Tract of Mice. J. Infect. Dis. 2018, 217, 298–309. [Google Scholar] [CrossRef]
- Tamiya, S.; Yoshikawa, E.; Ogura, M.; Kuroda, E.; Suzuki, K.; Yoshioka, Y. Neutrophil-Mediated Lung Injury Both via TLR2-Dependent Production of IL-1alpha and IL-12 p40, and TLR2-Independent CARDS Toxin after Mycoplasma pneumoniae Infection in Mice. Microbiol. Spectr. 2021, 9, e0158821. [Google Scholar] [CrossRef]
- Chen, Z.; Shao, X.; Dou, X.; Zhang, X.; Wang, Y.; Zhu, C.; Hao, C.; Fan, M.; Ji, W.; Yan, Y. Role of the Mycoplasma pneumoniae/Interleukin-8/Neutrophil Axis in the Pathogenesis of Pneumonia. PLoS ONE 2016, 11, e0146377. [Google Scholar] [CrossRef]
- Feldner, J.; Gobel, U.; Bredt, W. Mycoplasma pneumoniae adhesin localized to tip structure by monoclonal antibody. Nature 1982, 298, 765–767. [Google Scholar] [CrossRef]
- Gerstenecker, B.; Jacobs, E. Topological mapping of the P1-adhesin of Mycoplasma pneumoniae with adherence-inhibiting monoclonal antibodies. J. Gen. Microbiol. 1990, 136, 471–476. [Google Scholar] [CrossRef]
- Tsai, T.A.; Tsai, C.K.; Kuo, K.C.; Yu, H.R. Rational stepwise approach for Mycoplasma pneumoniae pneumonia in children. J. Microbiol. Immunol. Infect. 2021, 54, 557–565. [Google Scholar] [CrossRef]
- Chih-Cheng, L.; Hsueh, C.C.; Hsu, C.K.; Tsai, Y.W.; Hsueh, P.R. Disease burden and macrolide resistance of Mycoplasma pneumoniae infection in adults in the Asia-Pacific region. Int. J. Antimicrob. Agents 2024, 64, 107205. [Google Scholar] [CrossRef]
- Gao, L.; Sun, Y. Laboratory diagnosis and treatment of Mycoplasma pneumoniae infection in children: A review. Ann. Med. 2024, 56, 2386636. [Google Scholar] [CrossRef]
- Kim, K.; Jung, S.; Kim, M.; Park, S.; Yang, H.J.; Lee, E. Global Trends in the Proportion of Macrolide-Resistant Mycoplasma pneumoniae Infections: A Systematic Review and Meta-analysis. JAMA Netw. Open 2022, 5, e2220949. [Google Scholar] [CrossRef]
- De Martin, E.; Saliba, F. Is There a Place for Induction Therapy With Polyclonal Antibodies to Improve Renal Function After Liver Transplantation? Transplantation 2022, 106, 913–914. [Google Scholar] [CrossRef]








| No. | Blank Control | Negative | Dilutions of Polyclonal Antibody Serum | |||||||
|---|---|---|---|---|---|---|---|---|---|---|
| 1:200 | 1:400 | 1:800 | 1:1600 | 1:3200 | 1:6400 | 1:12,800 | 1:25,600 | |||
| RA1 | 0.0531 | 0.0426 | 1.1648 | 1.0907 | 1.0421 | 1.0283 | 1.0045 | 0.8644 | 0.8338 | 0.7834 |
| RA2 | 0.0502 | 0.0411 | 1.3791 | 1.0712 | 1.0501 | 1.0428 | 1.0177 | 0.9144 | 0.7957 | 0.7567 |
| RA3 | 0.0498 | 0.0514 | 1.0612 | 1.0612 | 1.0433 | 1.0505 | 1.0189 | 0.8820 | 0.8316 | 0.7448 |
Disclaimer/Publisher’s Note: The statements, opinions and data contained in all publications are solely those of the individual author(s) and contributor(s) and not of MDPI and/or the editor(s). MDPI and/or the editor(s) disclaim responsibility for any injury to people or property resulting from any ideas, methods, instructions or products referred to in the content. |
© 2025 by the authors. Licensee MDPI, Basel, Switzerland. This article is an open access article distributed under the terms and conditions of the Creative Commons Attribution (CC BY) license (https://creativecommons.org/licenses/by/4.0/).
Share and Cite
Zhang, Y.; Geng, X.; Liu, Y.; Li, W.; Shao, F.; Jin, M.; Wang, J.; Wang, L. Therapeutic Efficacy of an Anti-P116-661 Polyclonal Antibody Against Mycoplasma pneumoniae Infection. Pathogens 2025, 14, 1038. https://doi.org/10.3390/pathogens14101038
Zhang Y, Geng X, Liu Y, Li W, Shao F, Jin M, Wang J, Wang L. Therapeutic Efficacy of an Anti-P116-661 Polyclonal Antibody Against Mycoplasma pneumoniae Infection. Pathogens. 2025; 14(10):1038. https://doi.org/10.3390/pathogens14101038
Chicago/Turabian StyleZhang, Yiting, Xinqi Geng, Yan Liu, Wenli Li, Feng Shao, Mengmeng Jin, Jinzhi Wang, and Linding Wang. 2025. "Therapeutic Efficacy of an Anti-P116-661 Polyclonal Antibody Against Mycoplasma pneumoniae Infection" Pathogens 14, no. 10: 1038. https://doi.org/10.3390/pathogens14101038
APA StyleZhang, Y., Geng, X., Liu, Y., Li, W., Shao, F., Jin, M., Wang, J., & Wang, L. (2025). Therapeutic Efficacy of an Anti-P116-661 Polyclonal Antibody Against Mycoplasma pneumoniae Infection. Pathogens, 14(10), 1038. https://doi.org/10.3390/pathogens14101038
