Administration of rIL-33 Restores Altered mDC/pDC Ratio, MDSC Frequency, and Th-17/Treg Ratio during Experimental Cerebral Malaria
Abstract
1. Introduction
2. Materials and Methods
2.1. Antibodies and Reagents
2.2. Ethical Statement and Induction of In Vivo Malaria Infection
2.3. Recombinant IL-33 Administration
2.4. MDSC Isolation from Spleen
2.5. Determination of Arginase-1 Activity from Sorted MDSCs
2.6. Determination of Nitric Oxide (NO) Secretion from Sorted MDSCs by Griess Method
2.7. Glycolysis Assay from Sorted MDSCs
2.8. L-Lactate Assay from Sorted MDSCs
2.9. Flow Cytometric Analysis
2.10. Statistical Analysis
3. Results
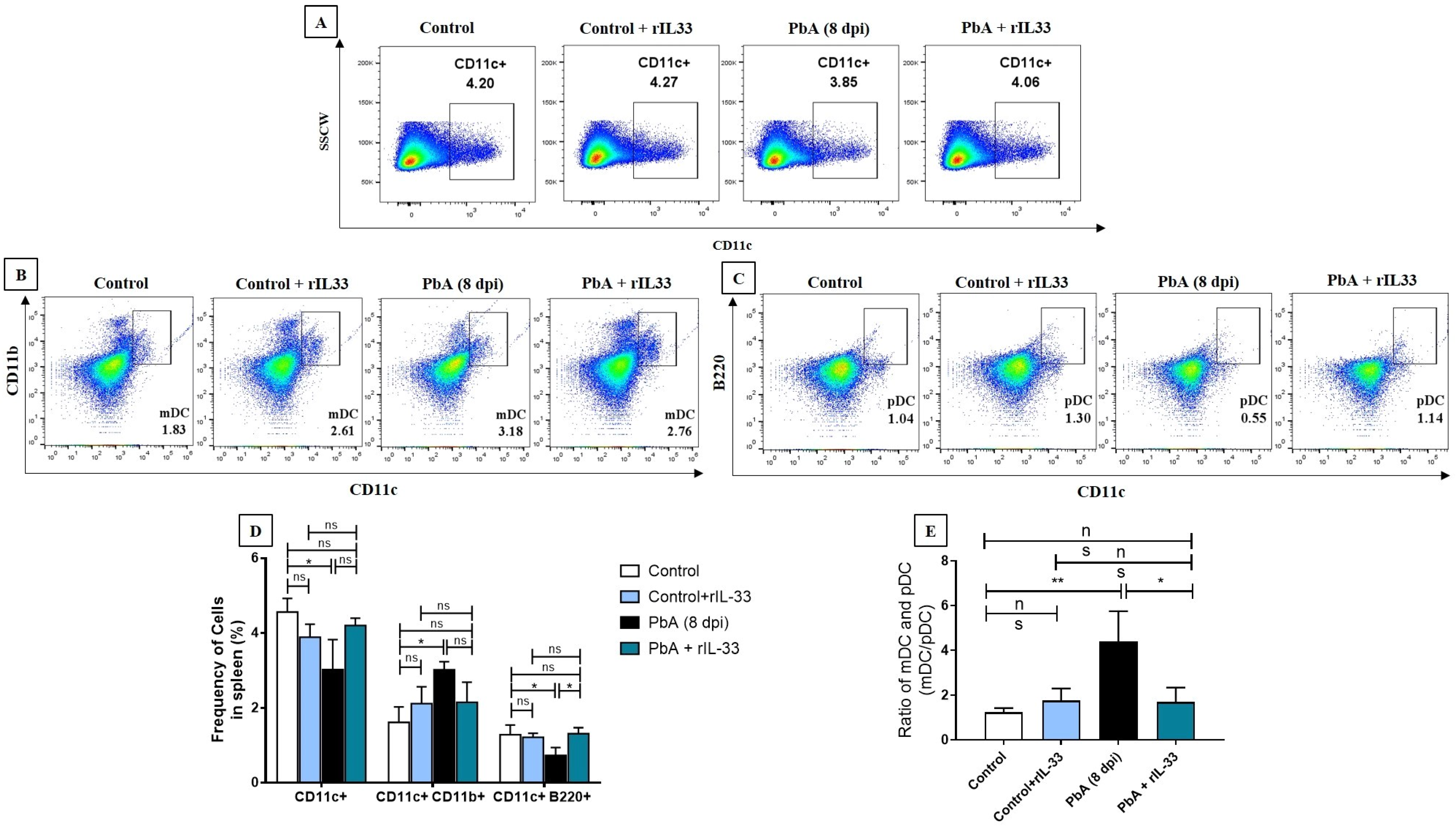
3.1. Treatment with rIL-33 Causes Restoration of Altered mDC/pDC Ratio
3.2. Treatment with rIL-33 Causes Reduction in Inflammatory Marker Expression on DCs
3.3. rIL-33 Regulates the Expansion of MDSCs and Expression of Pro-Inflammatory Markers on Splenic MDSCs during ECM
3.4. Treatment with rIL-33 Reduces the Suppressive Nature of MDSCs
3.5. Metabolic Reprogramming of MDSCs during ECM
3.6. Treatment with rIL-33 Restores Distorted Th-17/Treg Balance
4. Discussion
5. Conclusions
Supplementary Materials
Author Contributions
Funding
Institutional Review Board Statement
Data Availability Statement
Acknowledgments
Conflicts of Interest
References
- World Health Organizatio. World Malaria Report 2023; World Health Organization: Geneva, Switzerland, 2023; ISBN 9789240086173. [Google Scholar]
- World Health Organization. World Malaria Report 2022; World Health Organization: Geneva, Switzerland, 2022. [Google Scholar]
- Talapko, J.; Škrlec, I.; Alebić, T.; Jukić, M.; Včev, A. Malaria: The past and the present. Microorganisms 2019, 7, 179. [Google Scholar] [CrossRef]
- Ripathi, A.K.; Mlambo, G.; Kanatani, S.; Sinnis, P.; Dimopoulos, G. Plasmodium falciparum Gametocyte Culture and Mosquito Infection Through Artificial Membrane Feeding. J. Vis. Exp. 2020, 161, e61426. [Google Scholar] [CrossRef]
- Sato, S. Correction to: Plasmodium—A brief introduction to the parasites causing human malaria and their basic biology. J. Physiol. Anthropol. 2021, 40, 1–13. [Google Scholar] [CrossRef] [PubMed]
- Luzolo, A.L.; Ngoyi, D.M. Cerebral malaria. Brain Res. Bull. 2019, 145, 53–58. [Google Scholar] [CrossRef] [PubMed]
- Amir, A.; Cheong, F.W.; de Silva, J.R.; Liew, J.W.K.; Lau, Y.L. Plasmodium knowlesi malaria: Current research perspectives. Infect. Drug Resist. 2018, 11, 1145–1155. [Google Scholar] [CrossRef] [PubMed]
- Leão, L.; Puty, B.; Dolabela, M.F.; Povoa, M.M.; Gecy, Y.; Né, D.S.; Eiró, L.G.; Carolina, N.; Fagundes, F.; Maia, L.C.; et al. Association of cerebral malaria and TNF- α levels: A systematic review. BMC Infect. Dis. 2020, 20, 442. [Google Scholar] [CrossRef]
- Rosa-Gonçalves, P.; Ribeiro-Gomes, F.L.; Daniel-Ribeiro, C.T. Malaria Related Neurocognitive Deficits and Behavioral Alterations. Front. Cell. Infect. Microbiol. 2022, 12, 829413. [Google Scholar] [CrossRef]
- Movila, A.; Sohet, F.; Girgis, N.M.; Gundra, U.M. Experimental Cerebral Malaria Pathogenesis—Hemodynamics at the Blood Brain Barrier. PLoS Pathog. 2014, 10, e1004528. [Google Scholar] [CrossRef]
- White, N.J.; Turner, G.D.H.; Medana, I.M.; Dondorp, A.M.; Day, N.P.J. The murine cerebral malaria phenomenon. Trends Parasitol. 2009, 26, 11–15. [Google Scholar] [CrossRef]
- Besnard, A.; Guabiraba, R.; Niedbala, W.; Palomo, J. IL-33-Mediated Protection against Experimental Cerebral Malaria Is Linked to Induction of Type 2 Innate Lymphoid Cells, M2 Macrophages and Regulatory T Cells. PLoS Pathog. 2015, 11, e1004607. [Google Scholar] [CrossRef]
- Mabbott, N.A. The Influence of Parasite Infections on Host Immunity to Co-infection with Other Pathogens. Front. Immunol. 2018, 9, 2579. [Google Scholar] [CrossRef] [PubMed]
- Nishanth, G.; Schlüter, D. Blood–Brain Barrier in Cerebral Malaria: Pathogenesis and Therapeutic Intervention. Trends Parasitol. 2019, 35, 516–528. [Google Scholar] [CrossRef] [PubMed]
- Cimperman, C.K.; Pena, M.; Gokcek, S.M.; Theall, B.P.; Patel, M.V.; Sharma, A.; Qi, C.F.; Sturdevant, D.; Miller, L.H.; Collins, P.L.; et al. Cerebral Malaria Is Regulated by Host-Mediated Changes in Plasmodium Gene Expression. MBio 2023, 14, e03391-22. [Google Scholar] [CrossRef] [PubMed]
- Huang, B.; Pearman, E.; Kim, C. Mouse Models of Uncomplicated and Fatal Malaria. Bio-Protocol 2015, 5, e1514. [Google Scholar] [CrossRef] [PubMed]
- Guo, J.; Waknine-grinberg, J.H.; Mitchell, A.J.; Barenholz, Y.; Golenser, J. Reduction of Experimental Cerebral Malaria and Its Related Proinflammatory Responses by the Novel Liposome-Based β-Methasone Nanodrug. BioMed Res. Int. 2014, 2014, 292471. [Google Scholar] [CrossRef]
- Keswani, T.; Bhattacharyya, A. Differential role of T regulatory and Th17 in Swiss mice infected with Plasmodium berghei ANKA and Plasmodium yoelii. Exp. Parasitol. 2014, 141, 82–92. [Google Scholar] [CrossRef]
- Keswani, T.; Sarkar, S.; Sengupta, A.; Bhattacharyya, A. Role of TGF-β and IL-6 in dendritic cells, Treg and Th17 mediated immune response during experimental cerebral malaria. Cytokine 2016, 88, 154–166. [Google Scholar] [CrossRef]
- Mukherjee, S.; Ghosh, S.; Sengupta, A.; Sarkar, S.; Keswani, T.; Chatterjee, R.; Bhattacharyya, A. IL-6 dependent expansion of inflammatory MDSCs (CD11b+ Gr-1+) promote Th-17 mediated immune response during experimental cerebral malaria. Cytokine 2022, 155, 155910. [Google Scholar] [CrossRef]
- Umansky, V.; Blattner, C.; Gebhardt, C.; Utikal, J. The role of myeloid-derived suppressor cells (MDSC) in cancer progression. Vaccines 2016, 4, 36. [Google Scholar] [CrossRef]
- Gabrilovich, D.I.; Ostrand-Rosenberg, S.; Bronte, V. Coordinated regulation of myeloid cells by tumours. Bone 2014, 12, 253–268. [Google Scholar] [CrossRef]
- Dysthe, M.; Parihar, R. Myeloid-Derived Suppressor Cells in the Tumor Microenvironment. Adv. Exp. Med. Biol. 2020, 1224, 117–140. [Google Scholar] [CrossRef] [PubMed]
- Veglia, F.; Sanseviero, E.; Gabrilovich, D.I. Myeloid-derived suppressor cells in the era of increasing myeloid cell diversity. Nat. Rev. Immunol. 2021, 21, 485–498. [Google Scholar] [CrossRef] [PubMed]
- Gabrilovich, D.I. Myeloid-derived suppressor cells. Cancer Immunol. Res. 2017, 5, 3–8. [Google Scholar] [CrossRef] [PubMed]
- Liew, F.Y. IL-33: A Janus cytokine. Ann. Rheum. Dis. 2012, 71, 101–105. [Google Scholar] [CrossRef]
- Li, X.; Li, Y.; Yu, Q.; Qian, P.; Huang, H.; Lin, Y. Metabolic reprogramming of myeloid-derived suppressor cells: An innovative approach confronting challenges. J. Leukoc. Biol. 2021, 110, 257–270. [Google Scholar] [CrossRef]
- Keswani, T.; Sengupta, A.; Sarkar, S.; Bhattacharyya, A. Dendritic cells subsets mediated immune response during Plasmodium berghei ANKA and Plasmodium yoelii infection. Cytokine 2015, 73, 198–206. [Google Scholar] [CrossRef]
- Banchereau, J.; Briere, F.; Caux, C.; Davoust, J.; Lebecque, S.; Liu, Y.; Pulendran, B.; Palucka, K. Mmunobiology of. Annu. Rev. Immunol. 2000, 18, 767–811. [Google Scholar] [CrossRef]
- Cayrol, C.; Girard, J.P. Interleukin-33 (IL-33): A nuclear cytokine from the IL-1 family. Immunol. Rev. 2018, 281, 154–168. [Google Scholar] [CrossRef]
- Pinto, S.M.; Subbannayya, Y.; Rex, D.A.B.; Raju, R.; Chatterjee, O.; Advani, J.; Radhakrishnan, A.; Keshava Prasad, T.S.; Wani, M.R.; Pandey, A. A network map of IL-33 signaling pathway. J. Cell Commun. Signal. 2018, 12, 615–624. [Google Scholar] [CrossRef]
- Braun, H.; Afonina, I.S.; Mueller, C.; Beyaert, R. Dichotomous function of IL-33 in health and disease: From biology to clinical implications. Biochem. Pharmacol. 2018, 148, 238–252. [Google Scholar] [CrossRef]
- Moro, K.; Yamada, T.; Tanabe, M.; Takeuchi, T.; Ikawa, T.; Kawamoto, H.; Furusawa, J.I.; Ohtani, M.; Fujii, H.; Koyasu, S. Innate production of TH 2 cytokines by adipose tissue-associated c-Kit+ Sca-1+ lymphoid cells. Nature 2010, 463, 540–544. [Google Scholar] [CrossRef] [PubMed]
- Griesenauer, B.; Paczesny, S. The ST2/IL-33 axis in immune cells during inflammatory diseases. Front. Immunol. 2017, 8, 475. [Google Scholar] [CrossRef]
- Ghosh, P.; Mukherjee, S.; Ghosh, S.; Gangopadhyay, A.; Keswani, T.; Sengupta, A.; Sarkar, S.; Bhattacharyya, A. Estimating nitric oxide (NO) from MDSCs by Griess method. Methods Cell Biol. 2023, 184, 149. [Google Scholar] [CrossRef]
- Hegde, S.; Leader, A.M.; Merad, M. MDSC: Markers, development, states, and unaddressed complexity. Immunity 2021, 54, 875–884. [Google Scholar] [CrossRef] [PubMed]
- Ghosh, S.; Mukherjee, S.; Sengupta, A.; Chowdhury, S.; Sarkar, S.; Keswani, T.; Bhattacharyya, A. CD4+IL9+ (Th9) cells as the major source of IL-9, potentially modulate Th17/Treg mediated host immune response during experimental cerebral malaria. Mol. Immunol. 2022, 152, 240–254. [Google Scholar] [CrossRef] [PubMed]
- Lewis, S.M.; Williams, A.; Eisenbarth, S.C. Structure and function of the immune system in the spleen. Sci Immunol. 2019, 4, eaau6085. [Google Scholar] [CrossRef]
- Aliyu, M.; Zohora, F.; Akbar Saboor-Yaraghi, A. Spleen in innate and adaptive immunity regulation. AIMS Allergy Immunol. 2021, 5, 1–17. [Google Scholar] [CrossRef]
- Krücken, J.; Mehnert, L.I.; Dkhil, M.A.; El-Khadragy, M.; Benten, W.P.M.; Mossmann, H.; Wunderlich, F. Massive destruction of malaria-parasitized red blood cells despite spleen closure. Infect. Immun. 2005, 73, 6390–6398. [Google Scholar] [CrossRef][Green Version]
- Faucher, J.F.; Créantor, C.; Hustache-Mathieu, L.; Chirouze, C.; Millon, L.; Hoen, B. Paludisme à Plasmodium falciparum d’évolution atypique chez un patient splénectomisé [Atypical course of falciparum malaria in an asplenic patient]. Presse Med. 2006, 35, 793–795. [Google Scholar] [CrossRef]
- del Portillo, H.A.; Ferrer, M.; Brugat, T.; Martin-Jaular, L.; Langhorne, J.; Lacerda, M.V.G. The role of the spleen in malaria. Cell. Microbiol. 2012, 14, 343–355. [Google Scholar] [CrossRef]
- Ghosh, D.; Stumhofer, J.S. The spleen: “epicenter” in malaria infection and immunity. J. Leukoc. Biol. 2021, 110, 753–769. [Google Scholar] [CrossRef] [PubMed]
- Mellman, I. Dendritic cells: Master regulators of the immune response. Cancer Immunol. Res. 2013, 1, 145–149. [Google Scholar] [CrossRef] [PubMed]
- Nizzoli, G.; Krietsch, J.; Weick, A.; Steinfelder, S.; Facciotti, F.; Gruarin, P.; Bianco, A.; Steckel, B.; Moro, M.; Crosti, M.; et al. Human CD1c+ dendritic cells secrete high levels of IL-12 and potently prime cytotoxic T-cell responses. Blood 2013, 122, 932–942. [Google Scholar] [CrossRef] [PubMed]
- Hubo, M.; Trinschek, B.; Kryczanowsky, F.; Tuettenberg, A.; Steinbrink, K.; Jonuleit, H. Costimulatory molecules on immunogenic versus tolerogenic human dendritic cells. Front. Immunol. 2013, 4, 82. [Google Scholar] [CrossRef] [PubMed]
- Youn, J.I.; Gabrilovich, D.I. The biology of myeloid-derived suppressor cells: The blessing and the curse of morphological and functional heterogeneity. Eur. J. Immunol. 2010, 40, 2969–2975. [Google Scholar] [CrossRef]
- Tesmer, L.A.; Lundy, S.K.; Sarkar, S.; Fox, D.A. Th17 cells in human disease. Immunol. Rev. 2008, 223, 87–113. [Google Scholar] [CrossRef]
- Rocamora-Reverte, L.; Melzer, F.L.; Würzner, R.; Weinberger, B. The Complex Role of Regulatory T Cells in Immunity and Aging. Front. Immunol. 2021, 11, 616949. [Google Scholar] [CrossRef]
- Schmitz, J.; Owyang, A.; Oldham, E.; Song, Y.; Murphy, E.; McClanahan, T.K.; Zurawski, G.; Moshrefi, M.; Qin, J.; Li, X.; et al. IL-33, an interleukin-1-like cytokine that signals via the IL-1 receptor-related protein ST2 and induces T helper type 2-associated cytokines. Immunity 2005, 23, 479–490. [Google Scholar] [CrossRef]
- Brown, W.E.; Hu, J.C.; Athanasiou, K.A. Ammonium-Chloride-Potassium Lysing Buffer Treatment of Fully Differentiated Cells Increases Cell Purity and Resulting Neotissue Functional Properties. Tissue Eng. Part C Methods 2016, 22, 895–903. [Google Scholar] [CrossRef] [PubMed] [PubMed Central]








Disclaimer/Publisher’s Note: The statements, opinions and data contained in all publications are solely those of the individual author(s) and contributor(s) and not of MDPI and/or the editor(s). MDPI and/or the editor(s) disclaim responsibility for any injury to people or property resulting from any ideas, methods, instructions or products referred to in the content. |
© 2024 by the authors. Licensee MDPI, Basel, Switzerland. This article is an open access article distributed under the terms and conditions of the Creative Commons Attribution (CC BY) license (https://creativecommons.org/licenses/by/4.0/).
Share and Cite
Mukherjee, S.; Ghosh, P.; Ghosh, S.; Sengupta, A.; Sarkar, S.; Chatterjee, R.; Saha, A.; Bawali, S.; Choudhury, A.; Daptary, A.H.; et al. Administration of rIL-33 Restores Altered mDC/pDC Ratio, MDSC Frequency, and Th-17/Treg Ratio during Experimental Cerebral Malaria. Pathogens 2024, 13, 877. https://doi.org/10.3390/pathogens13100877
Mukherjee S, Ghosh P, Ghosh S, Sengupta A, Sarkar S, Chatterjee R, Saha A, Bawali S, Choudhury A, Daptary AH, et al. Administration of rIL-33 Restores Altered mDC/pDC Ratio, MDSC Frequency, and Th-17/Treg Ratio during Experimental Cerebral Malaria. Pathogens. 2024; 13(10):877. https://doi.org/10.3390/pathogens13100877
Chicago/Turabian StyleMukherjee, Saikat, Pronabesh Ghosh, Soubhik Ghosh, Anirban Sengupta, Samrat Sarkar, Rimbik Chatterjee, Atreyee Saha, Sriparna Bawali, Abhishek Choudhury, Altamas Hossain Daptary, and et al. 2024. "Administration of rIL-33 Restores Altered mDC/pDC Ratio, MDSC Frequency, and Th-17/Treg Ratio during Experimental Cerebral Malaria" Pathogens 13, no. 10: 877. https://doi.org/10.3390/pathogens13100877
APA StyleMukherjee, S., Ghosh, P., Ghosh, S., Sengupta, A., Sarkar, S., Chatterjee, R., Saha, A., Bawali, S., Choudhury, A., Daptary, A. H., Gangopadhyay, A., Keswani, T., & Bhattacharyya, A. (2024). Administration of rIL-33 Restores Altered mDC/pDC Ratio, MDSC Frequency, and Th-17/Treg Ratio during Experimental Cerebral Malaria. Pathogens, 13(10), 877. https://doi.org/10.3390/pathogens13100877
