A Transcriptional Analysis of Cattle Immune Cells Reveals a Central Role of Type 1 Interferon in the In Vitro Innate Immune Response against Mycobacterium bovis
Abstract
:1. Introduction
2. Materials and Methods
2.1. Bacterial Strains and Culture Media
2.2. Sample Collection
2.3. M. bovis Preparation for Cell Infection
2.4. Mononuclear Cell Isolation, Co-Cultures and Infections
2.5. RNA Purification, Quantification and Sequencing
2.6. RNA-Sequencing Analysis
2.7. Indirect Immunofluorescence
2.8. Image Acquisition via Confocal Microscopy
2.9. Image Analysis
2.10. Knockout of esxA-esxB in Mb04-303 Strain
3. Results
3.1. The Interferon Type 1 Signalling Pathway Is Upregulated in PBMC Infected with the Virulent Mb04-303 Strain
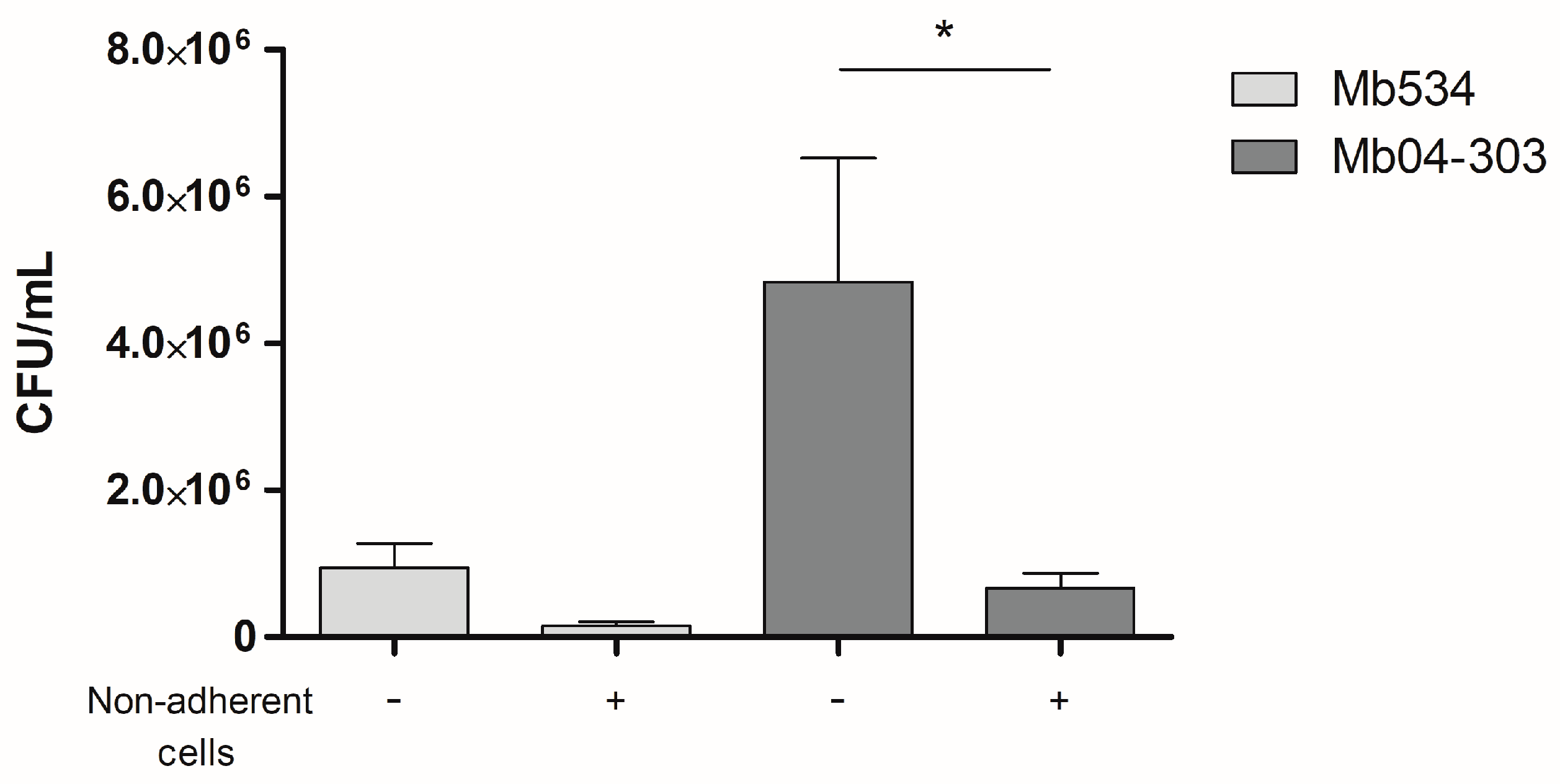
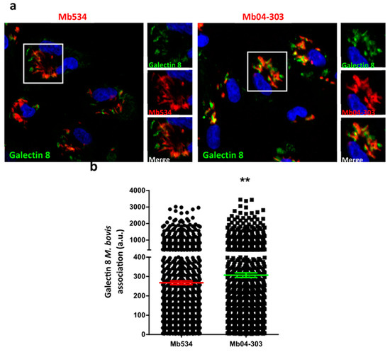
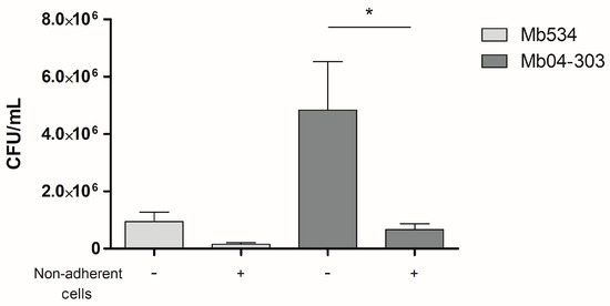
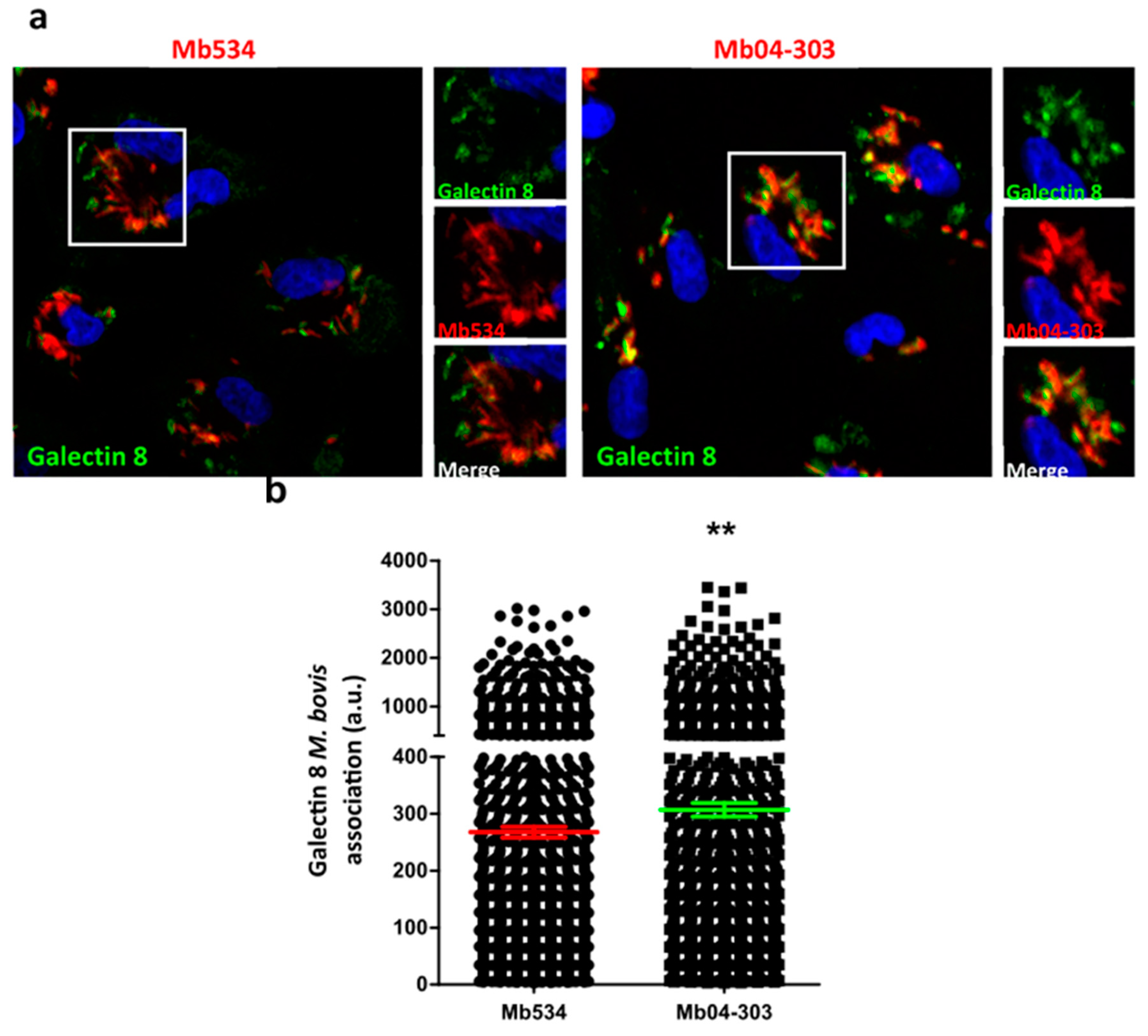
3.2. Mb04-303 Induces More Damage in Endosomal Cell Membranes Than Mb534
3.3. ESAT-6 and CFP-10 Were Not Involved in the Transcriptional Signature Upregulated in Mb04-303 Infections
4. Discussion
Supplementary Materials
Author Contributions
Funding
Institutional Review Board Statement
Data Availability Statement
Acknowledgments
Conflicts of Interest
References
- De Kantor, I.N.; Ritacco, V. An Update on Bovine Tuberculosis Programmes in Latin American and Caribbean Countries. Proc. Vet. Microbiol. 2006, 112, 111–118. [Google Scholar] [CrossRef] [PubMed]
- Sabio y García, J.; Bigi, M.M.; Klepp, L.I.; García, E.A.; Blanco, F.C.; Bigi, F. Does Mycobacterium Bovis Persist in Cattle in a Non-Replicative Latent State as Mycobacterium tuberculosis in Human Beings? Vet. Microbiol. 2020, 247, 108758. [Google Scholar] [CrossRef]
- Blanco, F.C.; Sabio y Garcia, J.; Bigi, F. Recent Advances in Non-Specific Immune Memory against Bovine Tuberculosis. Comp. Immunol. Microbiol. Infect. Dis. 2021, 75, 101615. [Google Scholar] [CrossRef] [PubMed]
- Blanco, F.C.; Gravisaco, M.J.; Bigi, M.M.; García, E.A.; Marquez, C.; McNeil, M.; Jackson, M.; Bigi, F. Identifying Bacterial and Host Factors Involved in the Interaction of Mycobacterium Bovis with the Bovine Innate Immune Cells. Front. Immunol. 2021, 12, 674643. [Google Scholar] [CrossRef] [PubMed]
- Muchtaridi, M.; Amirah, S.R.; Harmonis, J.A.; Ikram, E.H.K. Role of Nuclear Factor Erythroid 2 (Nrf2) in the Recovery of Long COVID-19 Using Natural Antioxidants: A Systematic Review. Antioxidants 2022, 11, 1551. [Google Scholar] [CrossRef] [PubMed]
- Rothchild, A.C.; Oslon, G.S.; Nemeth, J.; Amon, L.M.; Mai, D.; Gold, E.S.; Diercks, A.H.; Aderem, A. Alveolar Macrophages Generate a Non-canonical NRF2-driven Transcriptional Response to Mycobacterium tuberculosis in Vivo. Sci. Immunol. 2019, 4, eaaw6693. [Google Scholar] [CrossRef] [PubMed]
- Jalili, V.; Afgan, E.; Gu, Q.; Clements, D.; Blankenberg, D.; Goecks, J.; Taylor, J.; Nekrutenko, A. The Galaxy Platform for Accessible, Reproducible and Collaborative Biomedical Analyses: 2020 Update. Nucleic Acids Res. 2020, 48, 8205–8207. [Google Scholar] [CrossRef] [PubMed]
- Batut, B.; Hiltemann, S.; Bagnacani, A.; Baker, D.; Bhardwaj, V.; Blank, C.; Bretaudeau, A.; Brillet-Guéguen, L.; Čech, M.; Chilton, J.; et al. Community-Driven Data Analysis Training for Biology. Cell Syst. 2018, 6, 752–758.e1. [Google Scholar] [CrossRef]
- Kim, D.; Paggi, J.M.; Park, C.; Bennett, C.; Salzberg, S.L. Graph-Based Genome Alignment and Genotyping with HISAT2 and HISAT-Genotype. Nat. Biotechnol. 2019, 37, 907–915. [Google Scholar] [CrossRef]
- Pertea, M.; Pertea, G.M.; Antonescu, C.M.; Chang, T.C.; Mendell, J.T.; Salzberg, S.L. StringTie Enables Improved Reconstruction of a Transcriptome from RNA-Seq Reads. Nat. Biotechnol. 2015, 33, 290–295. [Google Scholar] [CrossRef]
- Pertea, M.; Pertea, G. GFF Utilities: GffRead and GffCompare. F1000Research 2020, 28, 9. [Google Scholar] [CrossRef]
- Liao, Y.; Smyth, G.K.; Shi, W. Feature Counts: An Efficient General Purpose Program for Assigning Sequence Reads to Genomic Features. Bioinformatics 2014, 30, 923–930. [Google Scholar] [CrossRef] [PubMed]
- Love, M.I.; Huber, W.; Anders, S. Moderated Estimation of Fold Change and Dispersion for RNA-Seq Data with DESeq2. Genome Biol. 2014, 15, 550. [Google Scholar] [CrossRef] [PubMed]
- Alonso, M.N.; Malaga, W.; Mc Neil, M.; Jackson, M.; Romano, M.I.; Guilhot, C.; Santangelo, M.P. Efficient Method for Targeted Gene Disruption by Homologous Recombination in Mycobacterium Avium Subspecie Paratuberculosis. Res. Microbiol. 2020, 171, 203–210. [Google Scholar] [CrossRef] [PubMed]
- García, E.; Blanco, F.; Muñiz, X.; Eirin, M.; Klepp, L.; Bigi, F. Elimination of ESAT-6 and CFP-10 from a Candidate Vaccine against Bovine Tuberculosis Impaired Its Protection Efficacy in the BALBc Mouse Model. Int. J. Mycobacteriol. 2020, 9, 417–421. [Google Scholar] [PubMed]
- Zhao, J.; Chen, J.; Wang, C.; Liu, Y.; Li, M.; Li, Y.; Li, R.; Han, Z.; Wang, J.; Chen, L.; et al. Kynurenine-3-Monooxygenase (KMO) Broadly Inhibits Viral Infections via Triggering NMDAR/Ca2+ Influx and CaMKII/IRF3-Mediated IFN-β Production. PLoS Pathog. 2022, 18, e1010366. [Google Scholar] [CrossRef] [PubMed]
- Wu, Z.; Jia, X.; de la Cruz, L.; Su, X.C.; Marzolf, B.; Troisch, P.; Zak, D.; Hamilton, A.; Whittle, B.; Yu, D.; et al. Memory T Cell RNA Rearrangement Programmed by Heterogeneous Nuclear Ribonucleoprotein HnRNPLL. Immunity 2008, 29, 863–875. [Google Scholar] [CrossRef]
- Suzuki, M.; Morita, R.; Hirata, Y.; Shichita, T.; Yoshimura, A. Spred1, a Suppressor of the Ras–ERK Pathway, Negatively Regulates Expansion and Function of Group 2 Innate Lymphoid Cells. J. Immunol. 2015, 195, 1273–1281. [Google Scholar] [CrossRef]
- Fu, H.; Zhang, W.; Yuan, Q.; Niu, M.; Zhou, F.; Qiu, Q.; Mao, G.; Wang, H.; Wen, L.; Sun, M.; et al. PAK1 Promotes the Proliferation and Inhibits Apoptosis of Human Spermatogonial Stem Cells via PDK1/KDR/ZNF367 and ERK1/2 and AKT Pathways. Mol. Ther. Nucleic Acids 2018, 12, 769–786. [Google Scholar] [CrossRef]
- Jeyaprakash, A.A.; Santamaria, A.; Jayachandran, U.; Chan, Y.W.; Benda, C.; Nigg, E.A.; Conti, E. Structural and Functional Organization of the Ska Complex, a Key Component of the Kinetochore-Microtubule Interface. Mol. Cell 2012, 46, 274–286. [Google Scholar] [CrossRef]
- Barczak, A.K.; Avraham, R.; Singh, S.; Luo, S.S.; Zhang, W.R.; Bray, M.A.; Hinman, A.E.; Thompson, M.; Nietupski, R.M.; Golas, A.; et al. Systematic, Multiparametric Analysis of Mycobacterium tuberculosis Intracellular Infection Offers Insight into Coordinated Virulence. PLoS Pathog. 2017, 13, e1006363. [Google Scholar] [CrossRef] [PubMed]
- Bigi, M.; Vazquez, C.L.; Castelão, A.B.C.; García, E.A.; Cataldi, A.A.; Jackson, M.; McNeil, M.; Soria, M.; Zumárraga, M.J.; Cabruja, M.; et al. Analysing Nonsynonymous Mutations between Two Mycobacterium Bovis Strains with Contrasting Pathogenic Profiles. Vet. Microbiol. 2019, 239, 108482. [Google Scholar] [CrossRef] [PubMed]
- Bell, S.L.; Lopez, K.L.; Cox, J.S.; Patrick, K.L.; Watson, R.O. Galectin-8 Senses Phagosomal Damage and Recruits Selective Autophagy Adapter Tax1bp1 to Control Mycobacterium tuberculosis Infection in Macrophages. mBio 2021, 12, e0187120. [Google Scholar] [CrossRef] [PubMed]
- Lienard, J.; Movert, E.; Valfridsson, C.; Sturegård, E.; Carlsson, F. ESX-1 Exploits Type I IFN-Signalling to Promote a Regulatory Macrophage Phenotype Refractory to IFNγ-Mediated Autophagy and Growth Restriction of Intracellular Mycobacteria. Cell Microbiol. 2016, 18, 1471–1485. [Google Scholar] [CrossRef] [PubMed]
- Lienard, J.; Nobs, E.; Lovins, V.; Movert, E.; Valfridsson, C.; Carlsson, F. The Mycobacterium Marinum ESX-1 System Mediates Phagosomal Permeabilization and Type I Interferon Production via Separable Mechanisms. Proc. Natl. Acad. Sci. USA 2020, 117, 1160–1166. [Google Scholar] [CrossRef] [PubMed]
- Ahmed, S.M.U.; Luo, L.; Namani, A.; Wang, X.J.; Tang, X. Nrf2 Signaling Pathway: Pivotal Roles in Inflammation. Biochim. Biophys. Acta Mol. Basis Dis. 2017, 1863, 585–597. [Google Scholar] [CrossRef] [PubMed]
- Jhang, J.J.; Yen, G.C. The Role of Nrf2 in NLRP3 Inflammasome Activation. Cell Mol. Immunol. 2017, 14, 1011–1012. [Google Scholar] [CrossRef]
- Nguyen, T.; Sherratt, P.J.; Huang, H.C.; Yang, C.S.; Pickett, C.B. Increased Protein Stability as a Mechanism That Enhances Nrf2-Mediated Transcriptional Activation of the Antioxidant Response Element: Degradation of Nrf2 by the 26 S Proteasome. J. Biol. Chem. 2003, 278, 4536–4541. [Google Scholar] [CrossRef]
- Liu, Q.; Gao, Y.; Ci, X. Role of Nrf2 and Its Activators in Respiratory Diseases. Oxid. Med. Cell Longev. 2019, 2019, 7090534. [Google Scholar] [CrossRef]
- Matsuyama, M.; Hizawa, N.; Nonaka, M.; Nakajima, M.; Morishima, Y.; Ishii, Y. The Role of Nrf2 in Mycobacterial Infection. Antioxidants 2021, 10, 1861. [Google Scholar] [CrossRef]
- McNab, F.; Mayer-Barber, K.; Sher, A.; Wack, A.; O’Garra, A. Type I Interferons in Infectious Disease. Nat. Rev. Immunol. 2015, 15, 87–103. [Google Scholar] [CrossRef] [PubMed]
- Novikov, A.; Cardone, M.; Thompson, R.; Shenderov, K.; Kirschman, K.D.; Mayer-Barber, K.D.; Myers, T.G.; Rabin, R.L.; Trinchieri, G.; Sher, A.; et al. Mycobacterium tuberculosis Triggers Host Type I IFN Signaling to Regulate IL-1β Production in Human Macrophages. J. Immunol. 2011, 187, 2540–2547. [Google Scholar] [CrossRef] [PubMed]
- Wang, J.; Hussain, T.; Zhang, K.; Liao, Y.; Yao, J.; Song, Y.; Sabir, N.; Cheng, G.; Dong, H.; Li, M.; et al. Inhibition of Type I Interferon Signaling Abrogates Early Mycobacterium Bovis Infection. BMC Infect. Dis. 2019, 19, 1031. [Google Scholar] [CrossRef] [PubMed]
- Liao, Y.; Liu, C.; Wang, J.; Song, Y.; Sabir, N.; Hussain, T.; Yao, J.; Luo, L.; Wang, H.; Cui, Y.; et al. Caspase-1 Inhibits IFN-β Production via Cleavage of CGAS during M. Bovis Infection. Vet. Microbiol. 2021, 258, 109126. [Google Scholar] [CrossRef] [PubMed]
- Moreira-Teixeira, L.; Mayer-Barber, K.; Sher, A.; O’Garra, A. Type I Interferons in Tuberculosis: Foe and Occasionally Friend. J. Exp. Med. 2018, 215, 1273–1285. [Google Scholar] [CrossRef] [PubMed]
- Aguilar León, D.; Zumárraga, M.J.; Jiménez Oropeza, R.; Gioffré, A.K.; Bernardelli, A.; Orozco Estévez, H.; Cataldi, A.A.; Hernández Pando, R. Mycobacterium Bovis with Different Genotypes and from Different Hosts Induce Dissimilar Immunopathological Lesions in a Mouse Model of Tuberculosis. Clin. Exp. Immunol. 2009, 157, 139–147. [Google Scholar] [CrossRef]
- Jensen, K.; Gallagher, I.J.; Johnston, N.; Welsh, M.; Skuce, R.; Williams, J.L.; Glass, E.J. Variation in the Early Host-Pathogen Interaction of Bovine Macrophages with Divergent Mycobacterium Bovis Strains in the United Kingdom. Infect. Immun. 2018, 86, e00385-17. [Google Scholar] [CrossRef] [PubMed]
- Swaim, C.D.; Scott, A.F.; Canadeo, L.A.; Huibregtse, J.M. Extracellular ISG15 Signals Cytokine Secretion through the LFA-1 Integrin Receptor. Mol. Cell 2017, 68, 581–590.e5. [Google Scholar] [CrossRef]
- Mayer-Barber, K.D.; Yan, B. Clash of the Cytokine Titans: Counter-Regulation of Interleukin-1 and Type I Interferon-Mediated Inflammatory Responses. Cell Mol. Immunol. 2017, 14, 22–35. [Google Scholar] [CrossRef]
- Teijaro, J.R. Pleiotropic Roles of Type 1 Interferons in Antiviral Immune Responses. Adv. Immunol. 2016, 132, 135–158. [Google Scholar]
- Augenstreich, J.; Arbues, A.; Simeone, R.; Haanappel, E.; Wegener, A.; Sayes, F.; Le Chevalier, F.; Chalut, C.; Malaga, W.; Guilhot, C.; et al. ESX-1 and Phthiocerol Dimycocerosates of Mycobacterium tuberculosis Act in Concert to Cause Phagosomal Rupture and Host Cell Apoptosis. Cell Microbiol. 2017, 19, e12726. [Google Scholar] [CrossRef]
- Manzanillo, P.S.; Shiloh, M.U.; Portnoy, D.A.; Cox, J.S. Mycobacterium tuberculosis Activates the DNA-Dependent Cytosolic Surveillance Pathway within Macrophages. Cell Host Microbe 2012, 11, 469–480. [Google Scholar] [CrossRef]
- Ivashkiv, L.B.; Donlin, L.T. Regulation of Type I Interferon Responses. Nat. Rev. Immunol. 2014, 14, 36–49. [Google Scholar] [CrossRef]
- Guarda, G.; Braun, M.; Staehli, F.; Tardivel, A.; Mattmann, C.; Förster, I.; Farlik, M.; Decker, T.; Du Pasquier, R.A.; Romero, P.; et al. Type I Interferon Inhibits Interleukin-1 Production and Inflammasome Activation. Immunity 2011, 34, 213–223. [Google Scholar] [CrossRef]



Disclaimer/Publisher’s Note: The statements, opinions and data contained in all publications are solely those of the individual author(s) and contributor(s) and not of MDPI and/or the editor(s). MDPI and/or the editor(s) disclaim responsibility for any injury to people or property resulting from any ideas, methods, instructions or products referred to in the content. |
© 2023 by the authors. Licensee MDPI, Basel, Switzerland. This article is an open access article distributed under the terms and conditions of the Creative Commons Attribution (CC BY) license (https://creativecommons.org/licenses/by/4.0/).
Share and Cite
Blanco, F.C.; Bigi, M.M.; García, E.A.; Elola, M.T.; Vázquez, C.L.; Bigi, F. A Transcriptional Analysis of Cattle Immune Cells Reveals a Central Role of Type 1 Interferon in the In Vitro Innate Immune Response against Mycobacterium bovis. Pathogens 2023, 12, 1159. https://doi.org/10.3390/pathogens12091159
Blanco FC, Bigi MM, García EA, Elola MT, Vázquez CL, Bigi F. A Transcriptional Analysis of Cattle Immune Cells Reveals a Central Role of Type 1 Interferon in the In Vitro Innate Immune Response against Mycobacterium bovis. Pathogens. 2023; 12(9):1159. https://doi.org/10.3390/pathogens12091159
Chicago/Turabian StyleBlanco, Federico Carlos, María Mercedes Bigi, Elizabeth Andrea García, María Teresa Elola, Cristina Lourdes Vázquez, and Fabiana Bigi. 2023. "A Transcriptional Analysis of Cattle Immune Cells Reveals a Central Role of Type 1 Interferon in the In Vitro Innate Immune Response against Mycobacterium bovis" Pathogens 12, no. 9: 1159. https://doi.org/10.3390/pathogens12091159
APA StyleBlanco, F. C., Bigi, M. M., García, E. A., Elola, M. T., Vázquez, C. L., & Bigi, F. (2023). A Transcriptional Analysis of Cattle Immune Cells Reveals a Central Role of Type 1 Interferon in the In Vitro Innate Immune Response against Mycobacterium bovis. Pathogens, 12(9), 1159. https://doi.org/10.3390/pathogens12091159

