Two Commercially Available Blood-Stabilization Reagents Serve as Potent Inactivators of Coronaviruses
Abstract
1. Introduction
2. Materials and Methods
2.1. Cell Culture
2.2. MTT Viability Assay
2.3. Virus Inactivation
2.4. Virus Inactivation in Blood
2.5. RNA Stability Assay
2.6. Statistical Analysis
3. Results and Discussion
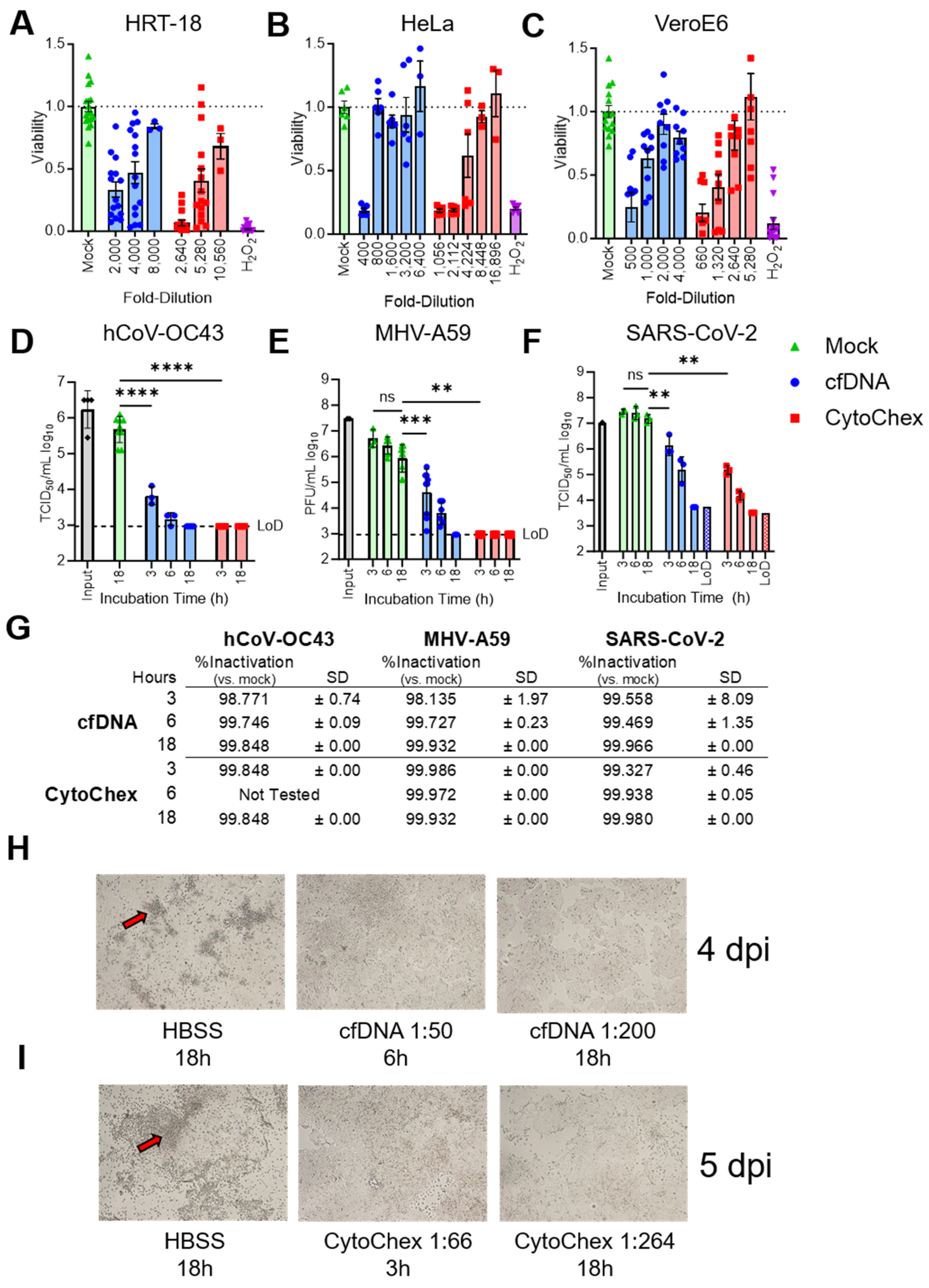
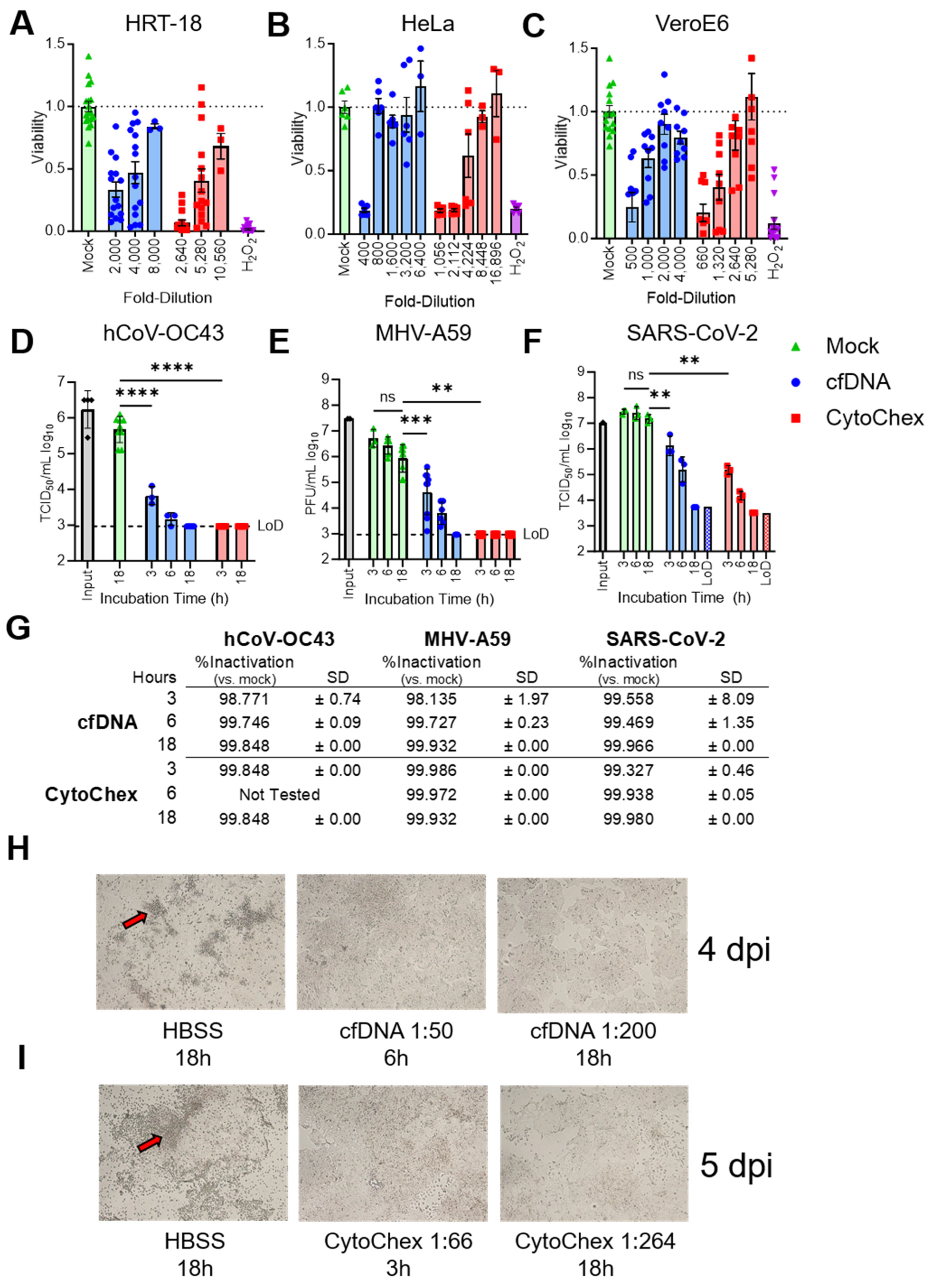
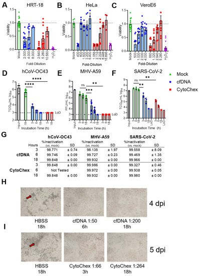
3.1. Blood Stabilization Reagents Inactivate CoVs
3.2. Blood Stabilization Reagents Have Limited to No Impact on Viral RNA Abundance
3.3. Blood Stabilization Reagents Accelerate Viral Inactivation in Human Blood
Author Contributions
Funding
Informed Consent Statement
Data Availability Statement
Conflicts of Interest
References
- Harrison, A.G.; Lin, T.; Wang, P. Mechanisms of SARS-CoV-2 Transmission and Pathogenesis. Trends Immunol. 2020, 41, 1100–1115. [Google Scholar] [CrossRef] [PubMed]
- Lew, T.W.K. Acute Respiratory Distress Syndrome in Critically Ill Patients with Severe Acute Respiratory Syndrome. JAMA 2003, 290, 374–380. [Google Scholar] [CrossRef] [PubMed]
- Zaki, A.M.; van Boheemen, S.; Bestebroer, T.M.; Osterhaus, A.D.M.E.; Fouchier, R.A.M. Isolation of a Novel Coronavirus from a Man with Pneumonia in Saudi Arabia. N. Engl. J. Med. 2012, 367, 1814–1820. [Google Scholar] [CrossRef] [PubMed]
- Zhou, P.; Yang, X.-L.; Wang, X.-G.; Hu, B.; Zhang, L.; Zhang, W.; Si, H.-R.; Zhu, Y.; Li, B.; Huang, C.-L.; et al. A pneumonia outbreak associated with a new coronavirus of probable bat origin. Nature 2020, 579, 270–273. [Google Scholar] [CrossRef] [PubMed]
- Fehr, A.R.; Perlman, S. Coronaviruses: An Overview of Their Replication and Pathogenesis; Springer: Berlin/Heidelberg, Germany, 2015; pp. 1–23. [Google Scholar] [CrossRef]
- Medicine JHU of Johns Hopkins Coronavirus Resource Center. What Is the JHU CRC Now? Available online: https://coronavirus.jhu.edu/ (accessed on 11 May 2020).
- Peng, L.; Liu, J.; Xu, W.; Luo, Q.; Chen, D.; Lei, Z.; Huang, Z.; Li, X.; Deng, K.; Lin, B.; et al. SARS-CoV-2 can be detected in urine, blood, anal swabs, and oropharyngeal swabs specimens. J. Med. Virol. 2020, 92, 1676–1680. [Google Scholar] [CrossRef]
- Wong, L.-Y.R.; Zheng, J.; Wilhelmsen, K.; Li, K.; Ortiz, M.E.; Schnicker, N.J.; Thurman, A.; Pezzulo, A.A.; Szachowicz, P.J.; Li, P.; et al. Eicosanoid signaling blockade protects middle-aged mice from severe COVID-19. Nature 2022, 605, 146–151. [Google Scholar] [CrossRef]
- Wu, L.; O’Kane, A.M.; Peng, H.; Bi, Y.; Motriuk-Smith, D.; Ren, J. SARS-CoV-2 and cardiovascular complications: From molecular mechanisms to pharmaceutical management. Biochem. Pharmacol. 2020, 178, 114114. [Google Scholar] [CrossRef] [PubMed]
- Okor, I.; Bob-Manuel, T.; Price, J.; Sleem, A.; Amoran, O.; Kelly, J.; Ekerete, M.F.; Bamgbose, M.O.; Bolaji, O.A.; Krim, S.R. COVID-19 Myocarditis: An Emerging Clinical Conundrum. Curr. Probl. Cardiol. 2022, 47, 101268. [Google Scholar] [CrossRef] [PubMed]
- Iwanski, J.; Kazmouz, S.G.; Li, S.; Stansfield, B.; Salem, T.T.; Perez-Miller, S.; Kazui, T.; Jena, L.; Uhrlaub, J.L.; Lick, S.; et al. Antihypertensive drug treatment and susceptibility to SARS-CoV-2 infection in human PSC-derived cardiomyocytes and primary endothelial cells. Stem Cell Rep. 2021, 16, 2459–2472. [Google Scholar] [CrossRef] [PubMed]
- Parackal, S.; Zou, D.; Day, R.; Black, M.; Guilford, P. Comparison of Roche Cell-Free DNA collection Tubes ® to Streck Cell-Free DNA BCT® s for sample stability using healthy volunteers. Pract. Lab. Med. 2019, 16, e00125. [Google Scholar] [CrossRef] [PubMed]
- Van Paemel, R.; De Koker, A.; Caggiano, C.; Morlion, A.; Mestdagh, P.; De Wilde, B.; Vandesompele, J.; De Preter, K. Genome-wide study of the effect of blood collection tubes on the cell-free DNA methylome. Epigenetics 2021, 16, 797–807. [Google Scholar] [CrossRef] [PubMed]
- Ng, A.A.P.; Lee, B.T.K.; Teo, T.S.Y.; Poidinger, M.; Connolly, J.E. Optimal cellular preservation for high dimensional flow cytometric analysis of multicentre trials. J. Immunol. Methods 2012, 385, 79–89. [Google Scholar] [CrossRef] [PubMed]
- Kwon, E.; Minhas, V.; Phiri, T.; Wood, C.; Swindells, S.; Hunsley, B.A.; Fernando, M.R. Inactivation and viral load quantitation of human immunodeficiency virus in blood collected into Cyto-Chex® BCT blood collection device. J. Virol. Methods 2014, 196, 50–55. [Google Scholar] [CrossRef] [PubMed][Green Version]



Disclaimer/Publisher’s Note: The statements, opinions and data contained in all publications are solely those of the individual author(s) and contributor(s) and not of MDPI and/or the editor(s). MDPI and/or the editor(s) disclaim responsibility for any injury to people or property resulting from any ideas, methods, instructions or products referred to in the content. |
© 2023 by the authors. Licensee MDPI, Basel, Switzerland. This article is an open access article distributed under the terms and conditions of the Creative Commons Attribution (CC BY) license (https://creativecommons.org/licenses/by/4.0/).
Share and Cite
O’Connor, J.J.; Voth, L.; Athmer, J.; George, N.M.; Connelly, C.M.; Fehr, A.R. Two Commercially Available Blood-Stabilization Reagents Serve as Potent Inactivators of Coronaviruses. Pathogens 2023, 12, 1082. https://doi.org/10.3390/pathogens12091082
O’Connor JJ, Voth L, Athmer J, George NM, Connelly CM, Fehr AR. Two Commercially Available Blood-Stabilization Reagents Serve as Potent Inactivators of Coronaviruses. Pathogens. 2023; 12(9):1082. https://doi.org/10.3390/pathogens12091082
Chicago/Turabian StyleO’Connor, Joseph J., Lynden Voth, Jeremiah Athmer, Nicholas M. George, Christopher M. Connelly, and Anthony R. Fehr. 2023. "Two Commercially Available Blood-Stabilization Reagents Serve as Potent Inactivators of Coronaviruses" Pathogens 12, no. 9: 1082. https://doi.org/10.3390/pathogens12091082
APA StyleO’Connor, J. J., Voth, L., Athmer, J., George, N. M., Connelly, C. M., & Fehr, A. R. (2023). Two Commercially Available Blood-Stabilization Reagents Serve as Potent Inactivators of Coronaviruses. Pathogens, 12(9), 1082. https://doi.org/10.3390/pathogens12091082

