Genetic Characterization of Staphylococcus aureus, Staphylococcus argenteus, and Coagulase-Negative Staphylococci Colonizing Oral Cavity and Hand of Healthy Adults in Northern Japan
Abstract
1. Introduction
2. Results
2.1. Prevalence of Staphylococcal Isolates from Study Subjects
2.2. Genotypes and Antimicrobial Resistance of CoPS
2.3. Species, Genotypes and Antimicrobial Resistance of CoNS
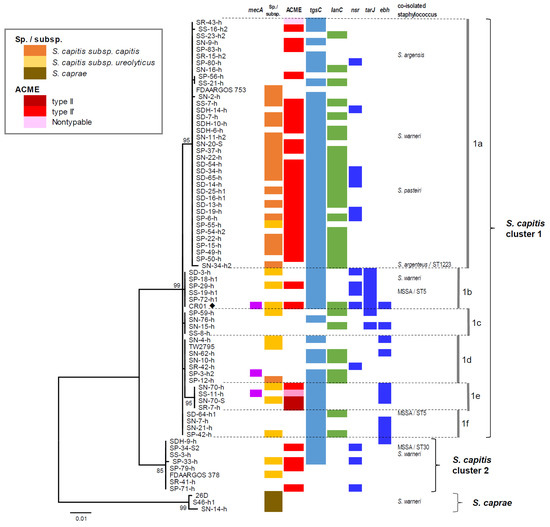
2.4. Genetic Characterization of S. capitis
2.5. Co-Isolation of S. aureus and CoNS
3. Discussion
4. Materials and Methods
4.1. Study Subjects and Isolation of Staphylococcus
4.2. Antimicrobial Susceptibility Testing
4.3. Initial Genetic Characterization of Staphylococcal Isolates
4.4. Genetic Typing and Analysis of S. aureus, S. argenteus, and S. capitis
Supplementary Materials
Author Contributions
Funding
Institutional Review Board Statement
Informed Consent Statement
Data Availability Statement
Conflicts of Interest
References
- Becker, K.; Heilmann, C.; Peters, G. Coagulase-negative staphylococci. Clin. Microbiol. Rev. 2014, 27, 870–926. [Google Scholar] [CrossRef] [PubMed]
- Tong, S.Y.C.; Schaumburg, F.; Ellington, M.J.; Corander, J.; Pichon, B.; Leendertz, F.; Bentley, S.D.; Parkhill, J.; Holt, D.C.; Peters, G.; et al. Novel staphylococcal species that form part of a Staphylococcus aureus-related complex: The non-pigmented Staphylococcus argenteus sp. nov. and the non-human primate-associated Staphylococcus schweitzeri sp. nov. Int. J. Syst. Evol. Microbiol. 2015, 65, 15–22. [Google Scholar] [CrossRef] [PubMed]
- Crossley, K.B.; Jefferson, K.K.; Archer, G.L.; Fowler, V.G., Jr. (Eds.) Staphylococci in Human Disease, 2nd ed.; Wiley-Blackwell: Oxford, UK, 2009. [Google Scholar]
- Becker, K.; Schaumburg, F.; Kearns, A.; Larsen, A.R.; Lindsay, J.A.; Skov, R.L.; Westh, H. Implications of identifying the re-cently defined members of the Staphylococcus aureus complex S. argenteus and S. schweitzeri: A position paper of members of the ESCMID Study Group for Staphylococci and Staphylococcal Diseases (ESGS). Clin. Microbiol. Infect. 2019, 25, 1064–1070. [Google Scholar] [CrossRef] [PubMed]
- Lakhundi, S.; Zhang, K. Methicillin-Resistant Staphylococcus aureus: Molecular Characterization, Evolution, and Epidemiology. Clin. Microbiol. Rev. 2018, 31, e00020-18. [Google Scholar] [CrossRef] [PubMed]
- David, M.Z.; Daum, R.S. Community-associated methicillin-resistant Staphylococcus aureus: Epidemiology and clinical consequences of an emerging epidemic. Clin. Microbiol. Rev. 2010, 23, 616–687. [Google Scholar] [CrossRef] [PubMed]
- Wang, W.; Hu, Y.; Baker, M.; Dottorini, T.; Li, H.; Dong, Y.; Bai, Y.; Fanning, S.; Li, F. Novel SCCmec type XV (7A) and two pseudo-SCCmec variants in foodborne MRSA in China. J. Antimicrob. Chemother. 2022, 77, 903–909. [Google Scholar] [CrossRef]
- DeLeo, F.R.; Otto, M.; Kreiswirth, B.N.; Chambers, H.F. Community-associated meticillin-resistant Staphylococcus aureus. Lancet 2010, 375, 1557–1568. [Google Scholar] [CrossRef]
- Diep, B.A.; Stone, G.G.; Basuino, L.; Graber, C.J.; Miller, A.; des Etages, S.A.; Jones, A.; Palazzolo-Balance, A.M.; Perdreau-Remington, F.; Sensabaugh, G.F.; et al. The arginine catabolic mobile element and staphylococcal chromosomal cassette mec linkage: Convergence of virulence and resistance in the USA300 clone of methicillin-resistant Staphylococcus aureus. J. Infect. Dis. 2008, 197, 1523–1530. [Google Scholar] [CrossRef]
- Urushibara, N.; Kawaguchiya, M.; Kobayashi, N. Two novel arginine catabolic mobile elements and staphylococcal chromosome cassette mec composite islands in community-acquired methicillin-resistant Staphylococcus aureus genotypes ST5-MRSA-V and ST5-MRSA-II. J. Antimicrob. Chemother. 2012, 67, 1828–1834. [Google Scholar] [CrossRef][Green Version]
- Barbier, F.; Lebeaux, D.; Hernandez, D.; Delannoy, A.S.; Caro, V.; François, P.; Schrenzel, J.; Ruppé, E.; Gaillard, K.; Wolff, M.; et al. High prevalence of the arginine catabolic mobile element in carriage isolates of methicillin-resistant Staphylococcus epidermidis. J. Antimicrob. Chemother. 2011, 66, 29–36. [Google Scholar] [CrossRef]
- Onishi, M.; Urushibara, N.; Kawaguchiya, M.; Ghosh, S.; Shinagawa, M.; Watanabe, N.; Kobayashi, N. Prevalence and genetic diversity of arginine catabolic mobile element (ACME) in clinical isolates of coagulase-negative staphylococci: Identification of ACME type I variants in Staphylococcus epidermidis. Infect. Genet. Evol. 2013, 20, 381–388. [Google Scholar] [CrossRef] [PubMed]
- Urushibara, N.; Kawaguchiya, M.; Onishi, M.; Mise, K.; Aung, M.S.; Kobayashi, N. Novel Structures and Temporal Changes of Arginine Catabolic Mobile Elements in Methicillin-Resistant Staphylococcus aureus Genotypes ST5-MRSA-II and ST764-MRSA-II in Japan. Antimicrob. Agents Chemother. 2016, 60, 3119–3122. [Google Scholar] [CrossRef]
- Marzec, N.S.; Bessesen, M.T. Risk and outcomes of methicillin-resistant Staphylococcus aureus (MRSA) bacteremia among patients admitted with and without MRSA nares colonization. Am. J. Infect. Control 2016, 44, 405–408. [Google Scholar] [CrossRef] [PubMed]
- Turtiainen, J.; Hakala, T.; Hakkarainen, T.; Karhukorpi, J. The impact of surgical wound bacterial colonization on the incidence of surgical site infection after lower limb vascular surgery: A prospective observational study. Eur. J. Vasc. Endovasc. Surg. 2014, 47, 411–417. [Google Scholar] [CrossRef]
- Abdullahi, I.N.; Lozano, C.; Ruiz-Ripa, L.; Fernández-Fernández, R.; Zarazaga, M.; Torres, C. Ecology and Genetic Lineages of Nasal Staphylococcus aureus and MRSA Carriage in Healthy Persons with or without Animal-Related Occupational Risks of Colonization: A Review of Global Reports. Pathogens 2021, 10, 1000. [Google Scholar] [CrossRef] [PubMed]
- Marincola, G.; Liong, O.; Schoen, C.; Abouelfetouh, A.; Hamdy, A.; Wencker, F.D.R.; Marciniak, T.; Becker, K.; Köck, R.; Ziebuhr, W. Antimicrobial resistance profiles of coagulase-negative staphylococci in community-based healthy individuals in Germany. Front. Public Health 2021, 9, 684456. [Google Scholar] [CrossRef] [PubMed]
- Wertheim, H.F.; Melles, D.C.; Vos, M.C.; van Leeuwen, W.; van Belkum, A.; Verbrugh, H.A.; Nouwen, J.L. The role of nasal carriage in Staphylococcus aureus infections. Lancet Infect. Dis. 2005, 5, 751–762. [Google Scholar] [CrossRef]
- Williamson, D.A.; Ritchie, S.; Keren, B.; Harrington, M.; Thomas, M.G.; Upton, A.; Lennon, D.; Leversha, A. Persistence, dis-cordance and diversity of Staphylococcus aureus nasal and oropharyngeal colonization in school-aged children. Pediatr. Infect. Dis. J. 2016, 35, 744–748. [Google Scholar] [CrossRef]
- Nilsson, P.; Ripa, T. Staphylococcus aureus throat colonization is more frequent than colonization in the anterior nares. J. Clin. Microbiol. 2006, 44, 3334–3339. [Google Scholar] [CrossRef]
- Petti, S.; Kakisina, N.; Volgenant, C.M.; Messano, G.A.; Barbato, E.; Passariello, C.; de Soet, J.J. Low methicillin-resistant Staphylococcus aureus carriage rate among Italian dental students. Am. J. Infect. Control 2015, 43, e89–e91. [Google Scholar] [CrossRef]
- Kearney, A.; Kinnevey, P.; Shore, A.; Earls, M.; Poovelikunnel, T.T.; Brennan, G.; Humphreys, H.; Coleman, D.C. The oral cavity revealed as a significant reservoir of Staphylococcus aureus in an acute hospital by extensive patient, healthcare worker and environmental sampling. J. Hosp. Infect. 2020, 105, 389–396. [Google Scholar] [CrossRef] [PubMed]
- Hirose, M.; Aung, M.S.; Fukuda, A.; Murata, Y.; Saitoh, M.; Kobayashi, N. Prevalence and genetic characteristics of methicillin-resistant Staphylococcus aureus and coagulase-negative staphylococci isolated from oral cavity of healthy children in Japan. Microb. Drug Resist. 2019, 25, 400–407. [Google Scholar] [CrossRef]
- Hirose, M.; Aung, M.S.; Fukuda, A.; Yahata, S.; Fujita, Y.; Saitoh, M.; Hirose, Y.; Urushibara, N.; Kobayashi, N. Antimicrobial Resistance and Molecular Epidemiological Characteristics of Methicillin-Resistant and Susceptible Staphylococcal Isolates from Oral Cavity of Dental Patients and Staff in Northern Japan. Antibiotics 2021, 10, 1316. [Google Scholar] [CrossRef] [PubMed]
- Rasigade, J.P.; Raulin, O.; Picaud, J.C.; Tellini, C.; Bes, M.; Grando, J.; Ben Saïd, M.; Claris, O.; Etienne, J.; Tigaud, S.; et al. Methicillin-resistant Staphylococcus capitis with reduced vancomycin susceptibility causes late-onset sepsis in intensive care neonates. PLoS ONE 2012, 7, e31548. [Google Scholar] [CrossRef]
- Butin, M.; Rasigade, J.P.; Martins-Simões, P.; Meugnier, H.; Lemriss, H.; Goering, R.V.; Kearns, A.; Deighton, M.A.; Denis, O.; Ibrahimi, A.; et al. Wide geographical dissemination of the multiresistant Staphylococcus capitis NRCS-A clone in neonatal intensive-care units. Clin. Microbiol. Infect. 2016, 22, 46–52. [Google Scholar] [CrossRef] [PubMed]
- Simões, P.M.; Lemriss, H.; Dumont, Y.; Lemriss, S.; Rasigade, J.P.; Assant-Trouillet, S.; Ibrahimi, A.; El Kabbaj, S.; Butin, M.; Laurent, F. Single-Molecule Sequencing (PacBio) of the Staphylococcus capitis NRCS-A Clone Reveals the Basis of Multidrug Resistance and Adaptation to the Neonatal Intensive Care Unit Environment. Front. Microbiol. 2016, 7, 1991. [Google Scholar] [CrossRef]
- Carter, G.P.; Ussher, J.E.; Da Silva, A.G.; Baines, S.L.; Heffernan, H.; Riley, T.V.; Broadbent, R.; van der Linden, A.; Lee, J.; Monk, I.R.; et al. Genomic Analysis of Multiresistant Staphylococcus capitis Associated with Neonatal Sepsis. Antimicrob. Agents Chemother. 2018, 62, e00898-18. [Google Scholar] [CrossRef]
- Stenmark, B.; Hellmark, B.; Söderquist, B. Genomic analysis of Staphylococcus capitis isolated from blood cultures in neonates at a neonatal intensive care unit in Sweden. Eur. J. Clin. Microbiol. Infect. Dis. 2019, 38, 2069–2075. [Google Scholar] [CrossRef]
- Lemriss, H.; Lemriss, S.; Martins-Simoes, P.; Butin, M.; Lahlou, L.; Rasigade, J.P.; Kearns, A.; Denis, O.; Deighton, M.; Ibrahimi, A.; et al. Genome Sequences of Four Staphylococcus capitis NRCS-A Isolates from Geographically Distant Neonatal Intensive Care Units. Genome Announc. 2015, 3, e00501-15. [Google Scholar] [CrossRef]
- Butin, M.; Martins-Simões, P.; Rasigade, J.P.; Picaud, J.C.; Laurent, F. Worldwide Endemicity of a Multidrug-Resistant Staphylococcus capitis Clone Involved in Neonatal Sepsis. Emerg. Infect. Dis. 2017, 23, 538–539. [Google Scholar] [CrossRef]
- Butin, M.; Dumont, Y.; Monteix, A.; Raphard, A.; Roques, C.; Martins Simoes, P.; Picaud, J.C.; Laurent, F. Sources and reservoirs of Staphylococcus capitis NRCS-A inside a NICU. Antimicrob. Resist. Infect. Control. 2019, 8, 157. [Google Scholar] [CrossRef] [PubMed]
- Chin, D.; Goncheva, M.I.; Flannagan, R.S.; Deecker, S.R.; Guariglia-Oropeza, V.; Ensminger, A.W.; Heinrichs, D.E. Coagulase-negative staphylococci release a purine analog that inhibits Staphylococcus aureus virulence. Nat. Commun. 2021, 12, 1887. [Google Scholar] [CrossRef] [PubMed]
- Kwok, A.Y.; Su, S.C.; Reynolds, R.P.; Bay, S.J.; Av-Gay, Y.; Dovichi, N.J.; Chow, A.W. Species identification and phylogenetic relationships based on partial HSP60 gene sequences within the genus Staphylococcus. Int. J. Syst. Bacteriol. 1999, 49 Pt 3, 1181–1192. [Google Scholar] [CrossRef] [PubMed]
- Blomqvist, S.; Leonhardt, Å.; Arirachakaran, P.; Carlen, A.; Dahlén, G. Phenotype, genotype, and antibiotic susceptibility of Swedish and Thai oral isolates of Staphylococcus aureus. J. Oral. Microbiol. 2015, 7, 26250. [Google Scholar] [CrossRef]
- Kim, G.Y.; Lee, C.H. Antimicrobial susceptibility and pathogenic genes of Staphylococcus aureus isolated from the oral cavity of patients with periodontitis. J. Periodontal. Implant. Sci. 2015, 45, 223–228. [Google Scholar] [CrossRef]
- Koukos, G.; Sakellari, D.; Arsenakis, M.; Tsalikis, L.; Slini, T.; Konstantinidis, A. Prevalence of Staphylococcus aureus and methicillin resistant Staphylococcus aureus (MRSA) in the oral cavity. Arch. Oral. Biol. 2015, 60, 1410–1415. [Google Scholar] [CrossRef] [PubMed]
- Kwapisz, E.; Garbacz, K.; Kosecka-Strojek, M.; Schubert, J.; Bania, J.; Międzobrodzki, J. Presence of egc-positive major clones ST 45, 30 and 22 among methicillin-resistant and methicillin-susceptible oral Staphylococcus aureus strains. Sci. Rep. 2020, 10, 18889. [Google Scholar] [CrossRef]
- Chongtrakool, P.; Ito, T.; Ma, X.X.; Kondo, Y.; Trakulsomboon, S.; Tiensasitorn, C.; Jamklang, M.; Chavalit, T.; Song, J.H.; Hiramatsu, K. Staphylococcal cassette chromosome mec (SCCmec) typing of methicillin-resistant Staphylococcus aureus strains isolated in 11 Asian countries: A proposal for a new nomenclature for SCCmec elements. Antimicrob. Agents Chemother. 2006, 50, 1001–1012. [Google Scholar] [CrossRef]
- Aung, M.S.; Urushibara, N.; Kawaguchiya, M.; Sumi, A.; Shinagawa, M.; Takahashi, S.; Kobayashi, N. Clonal Diversity and Genetic Characteristics of Methicillin-Resistant Staphylococcus aureus Isolates from a Tertiary Care Hospital in Japan. Microb. Drug Resist. 2019, 25, 1164–1175. [Google Scholar] [CrossRef]
- Aung, M.S.; Kawaguchiya, M.; Urushibara, N.; Sumi, A.; Ito, M.; Kudo, K.; Morimoto, S.; Hosoya, S.; Kobayashi, N. Molecular Characterization of Methicillin-Resistant Staphylococcus aureus from Outpatients in Northern Japan: Increasing Tendency of ST5/ST764 MRSA-IIa with Arginine Catabolic Mobile Element. Microb. Drug Resist. 2017, 23, 616–625. [Google Scholar] [CrossRef]
- Mediavilla, J.R.; Chen, L.; Mathema, B.; Kreiswirth, B.N. Global epidemiology of community-associated methicillin resistant Staphylococcus aureus (CA-MRSA). Curr. Opin. Microbiol. 2012, 15, 588–595. [Google Scholar] [CrossRef] [PubMed]
- Aung, M.S.; Urushibara, N.; Kawaguchiya, M.; Hirose, M.; Ito, M.; Habadera, S.; Kobayashi, N. Clonal diversity of methicillin-resistant Staphylococcus aureus (MRSA) from bloodstream infections in northern Japan: Identification of spermidine N-acetyltransferase gene (speG) in staphylococcal cassette chromosomes (SCCs) associated with type II and IV SCCmec. J. Glob. Antimicrob. Resist. 2021, 24, 207–214. [Google Scholar] [PubMed]
- Takadama, S.; Nakaminami, H.; Sato, A.; Shoshi, M.; Fujii, T.; Noguchi, N. Dissemination of Panton-Valentine leukocidin-positive methicillin-resistant Staphylococcus aureus USA300 clone in multiple hospitals in Tokyo, Japan. Clin. Microbiol. Infect. 2018, 24, 1211.e1–1211.e7. [Google Scholar] [CrossRef]
- Hata, E.; Katsuda, K.; Kobayashi, H.; Uchida, I.; Tanaka, K.; Eguchi, M. Genetic variation among Staphylococcus aureus strains from bovine milk and their relevance to methicillin-resistant isolates from humans. J. Clin. Microbiol. 2010, 48, 2130–2139. [Google Scholar] [CrossRef] [PubMed]
- Verkade, E.; Kluytmans, J. Livestock-associated Staphylococcus aureus CC398: Animal reservoirs and human infections. Infect. Genet. Evol. 2014, 21, 523–530. [Google Scholar] [CrossRef] [PubMed]
- Rao, Q.; Shang, W.; Hu, X.; Rao, X. Staphylococcus aureus ST121: A globally disseminated hypervirulent clone. J. Med. Microbiol. 2015, 64, 1462–1473. [Google Scholar] [CrossRef]
- Aung, M.S.; Urushibara, N.; Kawaguchiya, M.; Sumi, A.; Takahashi, S.; Ike, M.; Ito, M.; Habadera, S.; Kobayashi, N. Molecular epidemiological characterization of Staphylococcus argenteus clinical isolates in Japan: Identification of three clones (ST1223, ST2198, and ST2550) and a novel staphylocoagulase Genotype XV. Microorganisms 2019, 7, 389. [Google Scholar] [CrossRef] [PubMed]
- Wakabayashi, Y.; Umeda, K.; Yonogi, S.; Nakamura, H.; Yamamoto, K.; Kumeda, Y.; Kawatsu, K. Staphylococcal food poi-soning caused by Staphylococcus argenteus harboring staphylococcal enterotoxin genes. Int. J. Food Microbiol. 2018, 265, 23–29. [Google Scholar] [CrossRef]
- Pinheiro-Hubinger, L.; Moraes Riboli, D.F.; Abraão, L.M.; Pereira Franchi, E.P.L.; Ribeiro de Souza da Cunha, M.L. Coagulase-Negative Staphylococci Clones Are Widely Distributed in the Hospital and Community. Pathogens 2021, 10, 792. [Google Scholar] [CrossRef]
- De Freire Bastos, M.D.C.; Miceli de Farias, F.; Carlin Fagundes, P.; Varella Coelho, M.L. Staphylococcins: An update on antimicrobial peptides produced by staphylococci and their diverse potential applications. Appl. Microbiol. Biotechnol. 2020, 104, 10339–10368. [Google Scholar] [CrossRef]
- Argemi, X.; Hansmann, Y.; Prola, K.; Prévost, G. Coagulase-Negative Staphylococci Pathogenomics. Int. J. Mol. Sci. 2019, 20, 1215. [Google Scholar] [CrossRef] [PubMed]
- Clinical and Laboratory Standards Institute (CLSI). Performance Standards for Antimicrobial Susceptibility Testing; 29th Informational Supplement, M100–S129; Clinical and Laboratory Standards Institute: Wayne, PA, USA, 2019. [Google Scholar]
- The European Committee on Antimicrobial Susceptibility Testing (EUCAST). Breakpoint Tables for Interpretation of MICs and Zone Diameters. Version 9.0. 2019, pp. 25–28. Available online: https://www.eucast.org/fileadmin/src/media/PDFs/EUCAST_files/Breakpoint_tables/v_9.0_Breakpoint_Tables.pdf (accessed on 31 January 2022).
- Watanabe, A.; Yanagihara, K.; Matsumoto, T.; Kohno, S.; Aoki, N.; Oguri, T.; Sato, J.; Muratani, T.; Yagisawa, M.; Ogasawara, K.; et al. Nationwide surveillance of bacterial respiratory pathogens conducted by the Surveillance Committee of Japanese Society of Chemotherapy, Japanese Association for Infectious Diseases, and Japanese Society for Clinical Microbiology in 2009: General view of the pathogens’ antibacterial susceptibility. J. Infect. Chemother. 2012, 18, 609–620. [Google Scholar] [PubMed]
- Zhang, K.; McClure, J.A.; Elsayed, S.; Louie, T.; Conly, J.M. Novel multiplex PCR assay for simultaneous identification of community-associated methicillin-resistant Staphylococcus aureus strains USA300 and USA400 and detection of mecA and panton-valentine leukocidin genes, with discrimination of Staphylococcus aureus from coagulase-negative staphylococci. J. Clin. Microbiol. 2018, 46, 1118–1122. [Google Scholar]
- Zhang, D.F.; Xu, X.; Song, Q.; Bai, Y.; Zhang, Y.; Song, M.; Shi, C.; Shi, X. Identification of Staphylococcus argenteus in Eastern China based on a nonribosomal peptide synthetase (NRPS) gene. Future Microbiol. 2016, 11, 1113–1121. [Google Scholar] [CrossRef]
- Kondo, Y.; Ito, T.; Ma, X.X.; Watanabe, S.; Kreiswirth, B.N.; Etienne, J.; Hiramatsu, K. Combination of multiplex PCRs for staphylococcal cassette chromosome mec type assignment: Rapid identification system for mec, ccr, and major differences in junkyard regions. Antimicrob. Agents Chemother. 2007, 51, 264–274. [Google Scholar] [CrossRef]
- Milheiriço, C.; Oliveira, D.C.; de Lencastre, H. Multiplex PCR strategy for subtyping the staphylococcal cassette chromo-some mec type IV in methicillin-resistant Staphylococcus aureus: ‘SCCmec IV multiplex’. J. Antimicrob. Chemother. 2007, 60, 42–48. [Google Scholar] [CrossRef] [PubMed]
- Hirose, M.; Kobayashi, N.; Ghosh, S.; Paul, S.K.; Shen, T.; Urushibara, N.; Kawaguchiya, M.; Shinagawa, M.; Watanabe, N. Identification of staphylocoagulase genotypes I-X and discrimination of type IV and V subtypes by multiplex PCR assay for clinical isolates of Staphylococcus aureus. Jpn. J. Infect. Dis. 2010, 63, 257–263. [Google Scholar] [CrossRef]
- Enright, M.C.; Day, N.P.; Davies, C.E.; Peacock, S.J.; Spratt, B.G. Multilocus sequence typing for characterization of methicillin-resistant and methicillin-susceptible clones of Staphylococcus aureus. J. Clin. Microbiol. 2000, 38, 1008–1015. [Google Scholar] [CrossRef]
- Bannerman, T.L.; Kloos, W.E. Staphylococcus capitis subsp. ureolyticus subsp. nov. from human skin. Int. J. Syst. Bacteriol. 1991, 41, 144–147. [Google Scholar] [CrossRef][Green Version]
- Osada, M.; Aung, M.S.; Urushibara, N.; Kawaguchiya, M.; Ohashi, N.; Hirose, M.; Kobayashi, N. Prevalence and Antimicrobial Resistance of Staphylococcus aureus and Coagulase-Negative Staphylococcus/Mammaliicoccus from Retail Ground Meat: Identification of Broad Genetic Diversity in Fosfomycin Resistance Gene fosB. Pathogens 2022, 11, 469. [Google Scholar] [CrossRef]

| Staphylococcal Species, Site of Isolation | No. of Subjects | No. of Isolates |
|---|---|---|
| S. aureus/S. argenteus | ||
| oral cavity only | 75 | 75 |
| hand (skin) only | 17 | 17 |
| both oral cavity and hand | 13 | 26 |
| total | 105 | 118 |
| CoNS | ||
| oral cavity only | 7 | 7 |
| hand (skin) only | 140 | 151 |
| both oral cavity and hand | 7 | 14 |
| total | 154 | 172 |
| MRSA/MSSA/S. argenteus | Number of Isolates (Oral Cavity/Hand) | Genotype | PVL Gene/ACME Type | Number of Isolates Showing Resistance to Antimicrobials (%) | ||||||||||
|---|---|---|---|---|---|---|---|---|---|---|---|---|---|---|
| Coagulase Genotype | ST (CC/Variant) | SCCmec Type | OXA | FOX | AMP | CFZ | ERY | CLI-i | CLI-c | GEN | LVX | |||
| MRSA | 2 (1/1) | coa-IIa | ST5 (CC5) | SCCmec IIa | - | 2 | 2 | 2 | 1 | 2 | 0 | 2 | 0 | 2 |
| 1 (1/0) | coa-IIIa | ST8 (CC8) | SCCmec IVh | - | 1 | 1 | 1 | 1 | 1 | 0 | 1 | 0 | 1 | |
| 1 (0/1) | coa-IIIa | ST6562 (CC8) | SCCmec IVa | PVL(+)/ACME-I | 1 | 1 | 1 | 0 | 1 | 0 | 0 | 1 | 1 | |
| 1 (1/0) | coa-VIIb | ST59 (CC59) | SCCmec IVg | - | 1 | 1 | 1 | 1 | 1 | 0 | 1 | 1 | 0 | |
| 1 (1/0) | coa-VIIb | ST45 (CC45) | SCCmec IVa | - | 1 | 1 | 1 | 0 | 0 | 0 | 0 | 0 | 1 | |
| total | 6 (4/2) | 6 | 6 | 6 | 3 | 5 | 0 | 4 | 2 | 5 | ||||
| MSSA | 3 (2/1) | coa-Ia | ST672 | - | 0 | 0 | 0 | 0 | 0 | 0 | 0 | 0 | 0 | |
| 8 (5/3) | coa-IIa | ST5 (CC5) | - | 0 | 0 | 1 | 0 | 1 | 1 | 0 | 0 | 0 | ||
| 1 (1/0) | coa-IIa | ST863 (CC5) | - | 0 | 0 | 0 | 0 | 0 | 0 | 0 | 0 | 0 | ||
| 2 (1/1) | coa-IIa | ST6922 * (CC5) | - | 0 | 0 | 0 | 0 | 0 | 0 | 0 | 0 | 0 | ||
| 9 (8/1) | coa-IIIa | ST8 (CC8) | - | 0 | 0 | 5 | 0 | 0 | 0 | 0 | 1 | 0 | ||
| 1 (1/0) | coa-IIIa | ST6921 * (ST78 SLV) | - | 0 | 0 | 0 | 0 | 1 | 0 | 0 | 0 | 0 | ||
| 8 (5/3) | coa-IVa | ST30 (CC30) | - | 0 | 0 | 8 | 0 | 5 | 5 | 0 | 0 | 0 | ||
| 2 (2/0) | coa-Va | ST121 (CC121) | - | 0 | 0 | 0 | 0 | 0 | 0 | 2 | 0 | 0 | ||
| 2 (2/0) | coa-Vb | ST72 (CC8) | - | 0 | 0 | 2 | 0 | 1 | 1 | 0 | 0 | 0 | ||
| 13 (10/3) | coa-Vb | ST188 (CC1) | - | 0 | 0 | 1 | 0 | 0 | 0 | 0 | 0 | 3 | ||
| 2 (1/1) | coa-Vb | ST432 | - | 0 | 0 | 0 | 0 | 1 | 1 | 0 | 1 | 2 | ||
| 1 (1/0) | coa-Vb | ST6923 * (ST188 SLV) | - | 0 | 0 | 0 | 0 | 0 | 0 | 0 | 0 | 0 | ||
| 7 (7/0) | coa-VIa | ST96 | - | 0 | 0 | 0 | 0 | 0 | 0 | 0 | 0 | 0 | ||
| 6 (4/2) | coa-VIc | ST97 | - | 0 | 0 | 0 | 0 | 2 | 2 | 2 | 0 | 0 | ||
| 12 (10/2) | coa-VIIa | ST12 | - | 0 | 0 | 0 | 0 | 0 | 0 | 0 | 0 | 0 | ||
| 1 (0/1) | coa-VIIb | ST59 | - | 0 | 0 | 0 | 0 | 0 | 0 | 0 | 0 | 0 | ||
| 5 (3/2) | coa-VIIb | ST45 (CC45) | - | 0 | 0 | 2 | 0 | 1 | 1 | 0 | 1 | 0 | ||
| 10 (8/2) | coa-VIIb | ST508 (CC45) | - | 0 | 0 | 2 | 0 | 4 | 0 | 0 | 4 | 0 | ||
| 3 (1/2) | coa-VIIb | ST398 | - | 0 | 0 | 0 | 0 | 2 | 2 | 0 | 0 | 0 | ||
| 3 (3/0) | coa-VIIIa | ST20 | - | 0 | 0 | 1 | 0 | 0 | 0 | 0 | 0 | 0 | ||
| 1 (1/0) | coa-VIIIa | ST6924 * (ST20 DLV) | - | 0 | 0 | 1 | 0 | 0 | 0 | 0 | 0 | 0 | ||
| 9 (7/2) | coa-Xa | ST15 (CC15) | - | 0 | 0 | 4 | 0 | 0 | 0 | 0 | 0 | 0 | ||
| 1 (1/0) | coa-Xa | ST2404 (ST15 SLV) (CC15) | - | 0 | 0 | 0 | 0 | 0 | 0 | 0 | 1 | 0 | ||
| total | 110 (84/26) | - | 0 | 0 | 27 | 0 | 18 | 13 | 4 | 8 | 5 | |||
| S. argenteus | 2 (1/1) | coa-XV | ST1223 | 0 | 0 | 0 | 0 | 0 | 0 | 0 | 0 | 0 | ||
| CoNS Species | Number of Isolates *1 | SCCmec Type of mecA-Positive Isolates (No. of Isolates) *2 | ACME Type (No. of Isolates) *2 | ||
|---|---|---|---|---|---|
| Total (Oral Cavity/Hand) | mecA (+) | ACME (+) | |||
| S. capitis | 66 (3/63) | 2 | 36 | SCCmec III (1), SCCmec NT (1) | II’ (30), II (3), NT (3) |
| S. warneri | 41 (4/37) | 0 | 0 | ||
| S. epidermidis | 26 (4/22) | 5 | 15 | SCCmec IV (4), SCCmec NT (1) | I (6), I’ (1), II (4), II’ (1), III (1), NT (2) |
| S. hominis | 14 (1/13) | 2 | 0 | SCCmec NT (2) | |
| S. pasteuri | 6 (0/6) | 0 | 0 | ||
| S. saprophyticus | 4 (1/3) | 0 | 0 | ||
| S. lugdunensis | 3 (0/3) | 0 | 0 | ||
| S. caprae | 2 (0/2) | 0 | 0 | ||
| S. haemolyticus | 2 (1/1) | 0 | 0 | ||
| S. argensis | 1 (0/1) | 0 | 0 | ||
| S. cohnii | 1 (0/1) | 0 | 0 | ||
| S. condimenti | 1 (0/1) | 0 | 0 | ||
| S. petrasi | 1 (0/1) | 0 | 0 | ||
| S. schleiferi | 1 (0/1) | 0 | 0 | ||
| S. succinus | 1 (0/1) | 0 | 0 | ||
| S. xylosus | 1 (0/1) | 0 | 0 | ||
| M. sciuri *3 | 1 (0/1) | 0 | 0 | ||
| CoNS total | 172 (14/158) | 9 | 51 | SCCmec III (1), SCCmec IV (4), SCCmec NT (4) | I (6), I’ (1), II (7), II’ (31), III (1), NT (5) |
| Site of Isolation | S. aureus/S. argenteus-ST (No.) | CoNS Species (No.) Co-Isolated | Genetic Traits of CoNS |
|---|---|---|---|
| oral cavity | MRSA-ST59 (1) | S. warneri (1) | mecA-, ACME-, tgsC-, lanC- |
| oral cavity | MSSA-ST30 (1) | S. capitis (1) | mecA-, ACME+, tgsC+, lanC- |
| hand | MSSA-ST508 (2) | S. warneri (2) | mecA-, ACME-, tgsC-, lanC- |
| hand | MSSA-ST5 (1) | S. capitis (1) | mecA+, ACME-, tgsC+, lanC+ |
| hand | MSSA-ST5 (1) | S. capitis (1) | mecA-, ACME+, tgsC+, lanC- |
| hand | MSSA-ST672 (1) | S. epidermidis (1) | mecA-, ACME+, tgsC-, lanC- |
| hand | MSSA-ST8 (1) | S. pasteuri (1) | mecA-, ACME-, tgsC-, lanC- |
| hand | MSSA-ST398 (1) | S. lugdunensis (1) | mecA-, ACME-, tgsC-, lanC- |
| hand | S. argenteus, ST1223 (1) | S. capitis (1) | mecA-, ACME-, tgsC+, lanC+ |
| oral cavity | MRSA (3), MSSA (83) | None | |
| oral cavity | S. argenteus, ST1223 (1) | None | |
| hand | MRSA (2), MSSA (19) | None |
Publisher’s Note: MDPI stays neutral with regard to jurisdictional claims in published maps and institutional affiliations. |
© 2022 by the authors. Licensee MDPI, Basel, Switzerland. This article is an open access article distributed under the terms and conditions of the Creative Commons Attribution (CC BY) license (https://creativecommons.org/licenses/by/4.0/).
Share and Cite
Hirose, M.; Aung, M.S.; Fujita, Y.; Kato, T.; Hirose, Y.; Yahata, S.; Fukuda, A.; Saitoh, M.; Urushibara, N.; Kobayashi, N. Genetic Characterization of Staphylococcus aureus, Staphylococcus argenteus, and Coagulase-Negative Staphylococci Colonizing Oral Cavity and Hand of Healthy Adults in Northern Japan. Pathogens 2022, 11, 849. https://doi.org/10.3390/pathogens11080849
Hirose M, Aung MS, Fujita Y, Kato T, Hirose Y, Yahata S, Fukuda A, Saitoh M, Urushibara N, Kobayashi N. Genetic Characterization of Staphylococcus aureus, Staphylococcus argenteus, and Coagulase-Negative Staphylococci Colonizing Oral Cavity and Hand of Healthy Adults in Northern Japan. Pathogens. 2022; 11(8):849. https://doi.org/10.3390/pathogens11080849
Chicago/Turabian StyleHirose, Mina, Meiji Soe Aung, Yusuke Fujita, Taisei Kato, Yukito Hirose, Shoko Yahata, Atsushi Fukuda, Masato Saitoh, Noriko Urushibara, and Nobumichi Kobayashi. 2022. "Genetic Characterization of Staphylococcus aureus, Staphylococcus argenteus, and Coagulase-Negative Staphylococci Colonizing Oral Cavity and Hand of Healthy Adults in Northern Japan" Pathogens 11, no. 8: 849. https://doi.org/10.3390/pathogens11080849
APA StyleHirose, M., Aung, M. S., Fujita, Y., Kato, T., Hirose, Y., Yahata, S., Fukuda, A., Saitoh, M., Urushibara, N., & Kobayashi, N. (2022). Genetic Characterization of Staphylococcus aureus, Staphylococcus argenteus, and Coagulase-Negative Staphylococci Colonizing Oral Cavity and Hand of Healthy Adults in Northern Japan. Pathogens, 11(8), 849. https://doi.org/10.3390/pathogens11080849

