Tospoviruses Induce Small Interfering RNAs Targeting Viral Sequences and Endogenous Transcripts in Solanaceous Plants
Abstract
:1. Introduction
2. Materials and Methods
2.1. Host Plants and Tospovirus Isolates
2.2. Virus Inoculations
2.3. RNA Extraction and Quality Assessment
2.4. Sequencing Methods
2.5. Bioinformatic Analysis
2.6. RT-qPCR Analysis
3. Results
3.1. Tospovirus Infection of Solanaceous Plants
3.2. Tospovirus Infection Induces a Shift in Small RNA Size Distribution
3.3. Hotspots of vsiRNA Abundance Are Evident for TSWV and CaCV
3.4. Virus-Activated siRNAs Associated with Endogenous Transcripts in Solanaceous Plant Species
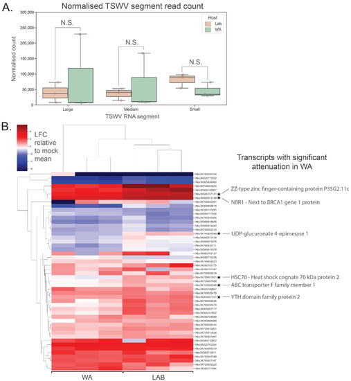
3.5. Expression Analysis of Host Transcripts Targeted by vasiRNAs
3.6. Functional Examination of Host Transcripts Targeted by vasiRNAs
4. Discussion
5. Conclusions
Supplementary Materials
Author Contributions
Funding
Institutional Review Board Statement
Informed Consent Statement
Data Availability Statement
Acknowledgments
Conflicts of Interest
References
- Kuhn, J.H.; Adkins, S.; Agwanda, B.R.; Al Kubrusli, R.; Alkhovsky, S.V.; Amarasinghe, G.K.; Oliveira, R.C. 2021 Taxonomic update of phylum Negarnaviricota (Riboviria: Orthornavirae), including the large orders Bunyavirales and Mononegavirales. Arch Virol. 2021, 166, 3513–3566. [Google Scholar] [CrossRef] [PubMed]
- Mandal, B.; Jain, R.K.; Krishnareddy, M.; Kumar, N.K.K.; Ravi, K.S.; Pappu, H.R. Emerging Problems of Tospoviruses (Bunyaviridae) and their Management in the Indian Subcontinent. Plant Dis. 2012, 96, 468–479. [Google Scholar] [CrossRef] [PubMed] [Green Version]
- McMichael, L.A.; Persley, D.M.; Thomas, J.E. A new tospovirus serogroup IV species infecting capsicum and tomato in Queensland, Australia. Australas Plant Path. 2002, 31, 231–239. [Google Scholar] [CrossRef]
- Whitfield, A.E.; Ullman, D.E.; German, T.L. Tospovirus-thrips interactions. Annu. Rev. Phytopathol. 2005, 43, 459–489. [Google Scholar] [CrossRef] [PubMed]
- Mumford, R.A.; Barker, I.; Wood, K.R. The biology of the tospoviruses. Ann. Appl. Biol. 1996, 128, 159–183. [Google Scholar] [CrossRef]
- Oliver, J.E.; Whitfield, A.E. The Genus Tospovirus: Emerging Bunyaviruses that Threaten Food Security. Ann. Rev. Virol. 2016, 3, 101–124. [Google Scholar] [CrossRef]
- Mlotshwa, S.; Pruss, G.J.; Vance, V. Small RNAs in viral infection and host defense. Trends Plant Sci. 2008, 13, 375–382. [Google Scholar] [CrossRef]
- Fletcher, S.J.; Shrestha, A.; Peters, J.R.; Carroll, B.J.; Srinivasan, R.; Pappu, H.R.; Mitter, N. The Tomato Spotted Wilt Virus Genome is Processed Differentially in its Plant Host Arachis hypogaea and its Thrips Vector Frankliniella fusca. Front Plant Sci. 2016, 7, 1349. [Google Scholar] [CrossRef] [Green Version]
- Olaya, C.; Fletcher, S.J.; Zhai, Y.; Peters, J.; Margaria, P.; Winter, S.; Pappu, H.R. The Tomato spotted wilt virus (TSWV) Genome is Differentially Targeted in TSWV-Infected Tomato (Solanum lycopersicum) with or without Sw-5 Gene. Viruses 2020, 12, 363. [Google Scholar] [CrossRef] [Green Version]
- Mitter, N.; Koundal, V.; Williams, S.; Pappu, H. Differential Expression of Tomato Spotted Wilt Virus-Derived Viral Small RNAs in Infected Commercial and Experimental Host Plants. PLoS ONE 2013, 8, e76276. [Google Scholar] [CrossRef]
- Cao, M.J.; Du, P.; Wang, X.B.; Yu, Y.Q.; Qiu, Y.H.; Li, W.X.; Ding, S.W. Virus infection triggers widespread silencing of host genes by a distinct class of endogenous siRNAs in Arabidopsis. Proc. Natl. Acad. Sci. USA 2014, 111, 14613–14618. [Google Scholar] [CrossRef] [Green Version]
- Guo, Z.X.; Lu, J.F.; Wang, X.B.; Zhan, B.H.; Li, W.X.; Ding, S.W. Lipid flippases promote antiviral silencing and the biogenesis of viral and host siRNAs in Arabidopsis. Proc. Natl. Acad. Sci. USA 2017, 114, 1377–1382. [Google Scholar] [CrossRef] [PubMed] [Green Version]
- Guo, Z.X.; Wang, X.B.; Wang, Y.; Li, W.X.; Gal-On, A.; Ding, S.W. Identification of a New Host Factor Required for Antiviral RNAi and Amplification of Viral siRNAs. Plant Physiol. 2018, 176, 1587–1597. [Google Scholar] [CrossRef] [PubMed]
- Diaz-Pendon, J.A.; Li, F.; Li, W.X.; Ding, S.W. Suppression of antiviral silencing by cucumber mosaic virus 2b protein in Arabidopsis is associated with drastically reduced accumulation of three classes of viral small interfering RNAs. Plant Cell 2007, 19, 2053–2063. [Google Scholar] [CrossRef] [PubMed] [Green Version]
- Pitzalis, N.; Amari, K.; Graindorge, S.; Pflieger, D.; Donaire, L.; Wassenegger, M.; Heinlein, M. Turnip mosaic virus in oilseed rape activates networks of sRNA-mediated interactions between viral and host genomes. Commun. Biol. 2020, 3, 702. [Google Scholar] [CrossRef]
- Leonetti, P.; Ghasemzadeh, A.; Consiglio, A.; Gursinsky, T.; Behrens, S.-E.; Pantaleo, V. Endogenous activated small interfering RNAs in virus-infected Brassicaceae crops show a common host gene-silencing pattern affecting photosynthesis and stress response. New Phytol. 2021, 229, 1650–1664. [Google Scholar] [CrossRef]
- Margaria, P.; Miozzi, L.; Rosa, C.; Axtell, M.J.; Pappu, H.R.; Turina, M. Small RNA profiles of wild-type and silencing suppressor-deficient tomato spotted wilt virus infected Nicotiana benthamiana. Virus Res. 2015, 208, 30–38. [Google Scholar] [CrossRef]
- Prakash, V.; Singh, A.; Singh, A.K.; Dalmay, T.; Chakraborty, S. Tobacco RNA-dependent RNA polymerase 1 affects the expression of defence-related genes in Nicotiana benthamiana upon Tomato leaf curl Gujarat virus infection. Planta 2020, 252, 11. [Google Scholar] [CrossRef]
- Widana Gamage, S.; Persley, D.M.; Higgins, C.M.; Dietzgen, R.G. First complete genome sequence of a capsicum chlorosis tospovirus isolate from Australia with an unusually large S RNA intergenic region. Arch Virol. 2015, 160, 869–872. [Google Scholar] [CrossRef]
- Moyle, R.L.; Pretorius, L.; Carvalhais, L.C.; Schenk, P.M. Complete Nucleotide Sequence of Australian Tomato spotted wilt virus Isolate TSWV-QLD2. Genome Announc. 2017, 5, e01267-17. [Google Scholar] [CrossRef] [Green Version]
- Riley, D.G.; Joseph, S.V.; Kelley, W.T.; Olson, S.; Scott, J. Host Plant Resistance to Tomato spotted wilt virus (Bunyaviridae: Tospovirus) in Tomato. HortSci. Horts 2011, 46, 1626–1633. [Google Scholar] [CrossRef] [Green Version]
- Fletcher, S.J.; Boden, M.; Mitter, N.; Carroll, B.J. SCRAM: A pipeline for fast index-free small RNA read alignment and visualization. Bioinformatics 2018, 34, 2670–2672. [Google Scholar] [CrossRef] [PubMed] [Green Version]
- Bray, N.L.; Pimentel, H.; Melsted, P.; Pachter, L. Near-optimal probabilistic RNA-seq quantification. Nat. Biotechnol. 2016, 34, 525–527. [Google Scholar] [CrossRef] [PubMed]
- Langmead, B.; Trapnell, C.; Pop, M.; Salzberg, S.L. Ultrafast and memory-efficient alignment of short DNA sequences to the human genome. Genome Biol. 2009, 10, R25. [Google Scholar] [CrossRef] [PubMed] [Green Version]
- Kanehisa, M.; Sato, Y.; Morishima, K. BlastKOALA and GhostKOALA: KEGG Tools for Functional Characterization of Genome and Metagenome Sequences. J. Mol. Biol. 2016, 428, 726–731. [Google Scholar] [CrossRef] [Green Version]
- Luo, W.; Pant, G.; Bhavnasi, Y.K.; Blanchard, S.G., Jr.; Brouwer, C. Pathview Web: User friendly pathway visualization and data integration. Nucleic Acids Res. 2017, 45, W501–W508. [Google Scholar] [CrossRef]
- Bally, J.; Jung, H.; Mortimer, C.; Naim, F.; Philips, J.G.; Hellens, R.; Waterhouse, P.M. The Rise and Rise of Nicotiana benthamiana: A Plant for All Reasons. Annu. Rev. Phytopathol. 2018, 56, 405–426. [Google Scholar] [CrossRef]
- Yang, S.J.; Carter, S.A.; Cole, A.B.; Cheng, N.H.; Nelson, R.S. A natural variant of a host RNA-dependent RNA polymerase is associated with increased susceptibility to viruses by Nicotiana benthamiana. Proc. Natl. Acad. Sci. USA 2004, 101, 6297–6302. [Google Scholar] [CrossRef] [Green Version]
- Xie, Z.; Johansen, L.K.; Gustafson, A.M.; Kasschau, K.D.; Lellis, A.D.; Zilberman, D.; Weigel, D. Genetic and Functional Diversification of Small RNA Pathways in Plants. PLoS Biol. 2004, 2, e104. [Google Scholar] [CrossRef] [Green Version]
- Bucher, E.; Lohuis, D.; van Poppel, P.M.J.A.; Geerts-Dimitriadou, C.; Goldbach, R.; Prins, M. Multiple virus resistance at a high frequency using a single transgene construct. J. Gen. Virol. 2006, 87, 3697–3701. [Google Scholar] [CrossRef]
- Hedil, M.; de Ronde, D.; Kormelink, R. Biochemical analysis of NSs from different tospoviruses. Virus Res. 2017, 242, 149–155. [Google Scholar] [CrossRef] [PubMed]
- Fusaro, A.F.; Matthew, L.; Smith, N.A.; Curtin, S.J.; Dedic-Hagan, J.; Ellacott, G.A.; Waterhouse, P.M. RNA interference-inducing hairpin RNAs in plants act through the viral defence pathway. EMBO Rep. 2006, 7, 1168–1175. [Google Scholar] [CrossRef] [PubMed]
- Taochy, C.; Gursanscky, N.R.; Cao, J.; Fletcher, S.J.; Dressel, U.; Mitter, N.; Carroll, B.J. A Genetic Screen for Impaired Systemic RNAi Highlights the Crucial Role of DICER-LIKE 2. Plant Physiol. 2017, 175, 1424–1437. [Google Scholar] [CrossRef] [PubMed]
- Lee, W.-S.; Fu, S.-F.; Li, Z.; Murphy, A.M.; Dobson, E.A.; Garland, L.; Carr, J.P. Salicylic acid treatment and expression of an RNA-dependent RNA polymerase 1 transgene inhibit lethal symptoms and meristem invasion during tobacco mosaic virus infection in Nicotiana benthamiana. BMC Plant Biol. 2016, 16, 15. [Google Scholar] [CrossRef] [Green Version]
- Hunter, L.J.R.; Brockington, S.F.; Murphy, A.M.; Pate, A.E.; Gruden, K.; MacFarlane, S.A.; Carr, J.P. RNA-dependent RNA polymerase 1 in potato (Solanum tuberosum) and its relationship to other plant RNA-dependent RNA polymerases. Sci Rep.-UK 2016, 6, 23082. [Google Scholar] [CrossRef] [Green Version]
- Wu, H.; Li, B.; Iwakawa, H.-o.; Pan, Y.; Tang, X.; Ling-hu, Q.; Guo, H. Plant 22-nt siRNAs mediate translational repression and stress adaptation. Nature 2020, 581, 89–93. [Google Scholar] [CrossRef]
- Verchot, J. Cellular chaperones and folding enzymes are vital contributors to membrane bound replication and movement complexes during plant RNA virus infection. Front Plant Sci. 2012, 3, 275. [Google Scholar] [CrossRef] [Green Version]
- Romero-Brey, I.; Bartenschlager, R. Endoplasmic Reticulum: The Favorite Intracellular Niche for Viral Replication and Assembly. Viruses 2016, 8, 160. [Google Scholar] [CrossRef] [Green Version]
- Feng, Z.K.; Xue, F.; Xu, M.; Chen, X.J.; Zhao, W.Y.; Garcia-Murria, M.J.; Tao, X. The ER-Membrane Transport System Is Critical for Intercellular Trafficking of the NSm Movement Protein and Tomato Spotted Wilt Tospovirus. PLoS Pathog. 2016, 12, e1005443. [Google Scholar] [CrossRef] [Green Version]





Publisher’s Note: MDPI stays neutral with regard to jurisdictional claims in published maps and institutional affiliations. |
© 2022 by the authors. Licensee MDPI, Basel, Switzerland. This article is an open access article distributed under the terms and conditions of the Creative Commons Attribution (CC BY) license (https://creativecommons.org/licenses/by/4.0/).
Share and Cite
Fletcher, S.J.; Peters, J.R.; Olaya, C.; Persley, D.M.; Dietzgen, R.G.; Carroll, B.J.; Pappu, H.; Mitter, N. Tospoviruses Induce Small Interfering RNAs Targeting Viral Sequences and Endogenous Transcripts in Solanaceous Plants. Pathogens 2022, 11, 745. https://doi.org/10.3390/pathogens11070745
Fletcher SJ, Peters JR, Olaya C, Persley DM, Dietzgen RG, Carroll BJ, Pappu H, Mitter N. Tospoviruses Induce Small Interfering RNAs Targeting Viral Sequences and Endogenous Transcripts in Solanaceous Plants. Pathogens. 2022; 11(7):745. https://doi.org/10.3390/pathogens11070745
Chicago/Turabian StyleFletcher, Stephen J., Jonathan R. Peters, Cristian Olaya, Denis M. Persley, Ralf G. Dietzgen, Bernard J. Carroll, Hanu Pappu, and Neena Mitter. 2022. "Tospoviruses Induce Small Interfering RNAs Targeting Viral Sequences and Endogenous Transcripts in Solanaceous Plants" Pathogens 11, no. 7: 745. https://doi.org/10.3390/pathogens11070745
APA StyleFletcher, S. J., Peters, J. R., Olaya, C., Persley, D. M., Dietzgen, R. G., Carroll, B. J., Pappu, H., & Mitter, N. (2022). Tospoviruses Induce Small Interfering RNAs Targeting Viral Sequences and Endogenous Transcripts in Solanaceous Plants. Pathogens, 11(7), 745. https://doi.org/10.3390/pathogens11070745

