Evaluation of Serological Methods and a New Real-Time Nested PCR for Small Ruminant Lentiviruses
Abstract
:1. Introduction
2. Results
2.1. Determination of SRLV True Positive Standard
2.2. Performance of the Serological Tests Based on the Composite Truth Standard vs. Real-Time PCR
2.3. Serological and Molecular Differentiation between MVV and CAEV Infections
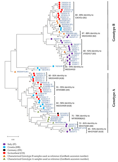
2.4. Phylogenetic Analysis of Sequences
3. Discussion
4. Materials and Methods
4.1. Samples
4.2. Serology
4.3. Multiple Sequence Alignments and Design of Primers and Probes
4.4. DNA Extraction and Two-Step Nested Real-Time PCR System
4.5. Sequencing and Sequence Analysis
4.6. Data Analysis
Author Contributions
Funding
Institutional Review Board Statement
Informed Consent Statement
Data Availability Statement
Acknowledgments
Conflicts of Interest
References
- Narayan, O.; Clements, J.E.; Strandberg, J.D.; Cork, L.C.; Griffin, D.E. Biological characterization of the virus causing leukoencephalitis and arthritis in goats. J. Gen. Virol. 1980, 50, 69–79. [Google Scholar] [CrossRef] [PubMed]
- Pasick, J. Maedi-visna virus and caprine arthritis-encephalitis virus: Distinct species or quasispecies and its implications for laboratory diagnosis. Can. J. Vet. Res.-Rev. Can. Rech. Vet. 1998, 62, 241–244. [Google Scholar]
- Pepin, M.; Vitu, C.; Russo, P.; Mornex, J.F.; Peterhans, E. Maedi-visna virus infection in sheep: A review. Vet. Res. 1998, 29, 341–367. [Google Scholar] [PubMed]
- Shah, C.; Boni, J.; Huder, J.B.; Vogt, H.R.; Muhlherr, J.; Zanoni, R.; Miserez, R.; Lutz, H.; Schupbach, J. Phylogenetic analysis and reclassification of caprine and ovine lentiviruses based on 104 new isolates: Evidence for regular sheep-to-goat transmission and worldwide propagation through livestock trade. Virology 2004, 319, 12–26. [Google Scholar] [CrossRef] [Green Version]
- Blacklaws, B.A. Small ruminant lentiviruses: Immunopathogenesis of visna-maedi and caprine arthritis and encephalitis virus. Comp. Immunol. Microbiol. Infect. Dis. 2012, 35, 259–269. [Google Scholar] [CrossRef] [PubMed]
- Blacklaws, B.A.; Berriatua, E.; Torsteinsdottir, S.; Watt, N.J.; de Andres, D.; Klein, D.; Harkiss, G.D. Transmission of small ruminant lentiviruses. Vet. Microbiol. 2004, 101, 199–208. [Google Scholar] [CrossRef] [PubMed]
- Ramirez, H.; Reina, R.; Amorena, B.; de Andres, D.; Martinez, H.A. Small Ruminant Lentiviruses: Genetic Variability, Tropism and Diagnosis. Viruses 2013, 5, 1175–1207. [Google Scholar] [CrossRef] [PubMed] [Green Version]
- Crawford, T.B.; Adams, D.S. Caprine arthritis-encephalitis: Clinical features and presence of antibody in selected goat populations. J. Am. Vet. Med. Assoc. 1981, 178, 713–719. [Google Scholar]
- Krieg, A.; Peterhans, E. Die Caprine Arthritis-Encephalitis in der Schweiz: Epidemiologische und klinische Untersuchungen. SAT 1990, 132, 345–352. [Google Scholar]
- Peterhans, E.; Greenland, T.; Badiola, J.; Harkiss, G.; Bertoni, G.; Amorena, B.; Eliaszewicz, M.; Juste, R.A.; Krassnig, R.; Lafont, J.P.; et al. Routes of transmission and consequences of small ruminant lentiviruses (SRLVs) infection and eradication schemes. Vet. Res. 2004, 35, 257–274. [Google Scholar] [CrossRef] [Green Version]
- Bulgin, M.S. Ovine progressive pneumonia, caprine arthritis-encephalitis, and related lentiviral diseases of sheep and goats. Vet. Clin. N. Am. Food Anim. Pract. 1990, 6, 691–704. [Google Scholar] [CrossRef]
- Brinkhof, J.; van Maanen, K. Detection and control of lentiviral infections in sheep and goats. Vet. Sci. Tommorrow 2010, 26, 1–18. [Google Scholar]
- Michiels, R.; Van, M.E.; Quinet, C.; Adjadj, N.R.; Cay, A.B.; De, R.N. Comparative Analysis of Different Serological and Molecular Tests for the Detection of Small Ruminant Lentiviruses (SRLVs) in Belgian Sheep and Goats. Viruses 2018, 10, 696. [Google Scholar] [CrossRef] [Green Version]
- Blacklaws, B.A.; Bird, P.; Allen, D.; Roy, D.J.; MacLennan, I.C.M.; Hopkins, J.; Sargan, D.R.; McConnell, I. Initial lentivirus host interactions within lymph nodes: A study of maedi-visna virus infection in sheep. J. Virol. 1995, 69, 1400–1407. [Google Scholar] [CrossRef] [Green Version]
- Straub, O.C. Maedi-visna virus infection in sheep. History and present knowledge. Comp. Immunol. Microbiol. Infect. Dis 2004, 27, 1–5. [Google Scholar] [CrossRef]
- De Miguel, R.; Arrieta, M.; Rodriguez-Largo, A.; Echeverria, I.; Resendiz, R.; Perez, E.; Ruiz, H.; Perez, M.; de Andres, D.; Reina, R.; et al. Worldwide Prevalence of Small Ruminant Lentiviruses in Sheep: A Systematic Review and Meta-Analysis. Animals 2021, 11, 784. [Google Scholar] [CrossRef]
- Reina, R.; Berriatua, E.; Lujan, L.; Juste, R.; Sanchez, A.; de Andres, D.; Amorena, B. Prevention strategies against small ruminant lentiviruses: An update. Vet. J. 2009, 182, 31–37. [Google Scholar] [CrossRef]
- De Azevedo, D.A.A.; Pinheiro, R.R.; dos Santos, V.W.S.; Damasceno, E.M.; de Sousa, A.L.M.; Araujo, J.F.; Andrioli, A.; Sider, L.H.; Peixoto, R.M.; Teixeira, M.F.D. Comparison of Serological and Molecular Tests for Diagnosis of Caprine Arthritis Encephalitis and Clinical Evaluation of Mammary Glands of Infected Dairy Goats. Acta Sci. Vet. 2019, 47. [Google Scholar] [CrossRef]
- Adjadj, N.R.; Vicca, J.; Michiels, R.; De Regge, N. (Non-)Sense of Milk Testing in Small Ruminant Lentivirus Control Programs in Goats. Comparative Analysis of Antibody Detection and Molecular Diagnosis in Blood and Milk. Viruses 2020, 12, 3. [Google Scholar] [CrossRef] [Green Version]
- Thomann, B.; Falzon, L.C.; Bertoni, G.; Vogt, H.R.; Schupbach-Regula, G.; Magouras, I. A census to determine the prevalence and risk factors for caprine arthritis-encephalitis virus and visna/maedi virus in the Swiss goat population. Prev. Vet. Med. 2017, 137, 52–58. [Google Scholar] [CrossRef] [Green Version]
- Zanoni, R.G.; Vogt, H.R.; Pohl, B.; B’ttcher, J.; Bommeli, W.; Peterhans, E. An ELISA based on whole virus for the detection of antibodies to small-ruminant lentiviruses. J. Vet. Med. Ser. B 1994, 41, 662–669. [Google Scholar] [CrossRef]
- Herrmann, L.M.; Cheevers, W.P.; McGuire, T.; Adams, D.S.; Hutton, M.M.; Gavin, W.G.; Knowles, D.P. Competitive-inhibition enzyme-linked immunosorbent assay for detection of serum antibodies to caprine arthritis-encephalitis virus: Diagnostic tool for successful eradication. Clin. Diagn. Lab. Immunol. 2003, 10, 267–271. [Google Scholar] [CrossRef] [Green Version]
- Zanoni, R.; Krieg, A.; Peterhans, E. Detection of antibodies to caprine arthritis-encephalitis virus by protein G enzyme-linked immunosorbent assay and immunoblotting. J. Clin. Microbiol. 1989, 27, 580–582. [Google Scholar] [CrossRef] [Green Version]
- De Martin, E.; Golomingi, A.; Zahno, M.L.; Cachim, J.; Di Labio, E.; Perler, L.; Abril, C.; Zanoni, R.; Bertoni, G. Diagnostic response to a cross-border challenge for the Swiss caprine arthritis encephalitis virus eradication program. SAT 2019, 161, 93–104. [Google Scholar] [CrossRef]
- Chassalevris, T.; Chaintoutis, S.C.; Apostolidi, E.D.; Giadinis, N.D.; Vlemmas, I.; Brellou, G.D.; Dovas, C.I. A highly sensitive semi-nested real-time PCR utilizing oligospermine-conjugated degenerate primers for the detection of diverse strains of small ruminant lentiviruses. Mol. Cell. Probe. 2020, 51, 101528. [Google Scholar] [CrossRef]
- Echeverria, I.; de Miguel, R.; de Pablo-Maiso, L.; Glaria, I.; Benito, A.A.; de Blas, I.; de Andres, D.; Lujan, L.; Reina, R. Multi-Platform Detection of Small Ruminant Lentivirus Antibodies and Provirus as Biomarkers of Production Losses. Front. Vet. Sci. 2020, 7, 182. [Google Scholar] [CrossRef]
- Potarniche, A.V.; Czopowicz, M.; Szalus-Jordanow, O.; Moroz, A.; Mickiewicz, M.; Witkowski, L.; Markowska-Daniel, I.; Bagnicka, E.; Cerbu, C.; Olah, D.; et al. Diagnostic accuracy of three commercial immunoenzymatic assays for small ruminant lentivirus infection in goats performed on individual milk samples. Prev. Vet. Med. 2021, 191, 9. [Google Scholar] [CrossRef]
- Rutjes, A.W.; Reitsma, J.B.; Coomarasamy, A.; Khan, K.S.; Bossuyt, P.M. Evaluation of diagnostic tests when there is no gold standard. A review of methods. Health Technol. Assess. 2007, 11, 1–71. [Google Scholar] [CrossRef]
- Altschul, S.F.; Gish, W.; Miller, W.; Myers, E.W.; Lipman, D.J. Basic local alignment search tool. J. Mol. Biol. 1990, 215, 403–410. [Google Scholar] [CrossRef]
- Colitti, B.; Coradduzza, E.; Puggioni, G.; Capucchio, M.T.; Reina, R.; Bertolotti, L.; Rosati, S. A new approach for Small Ruminant Lentivirus full genome characterization revealed the circulation of divergent strains. PLoS ONE 2019, 14, e0212585. [Google Scholar] [CrossRef]
- Dawson, M. Maedi/visna: A review. Vet. Rec. 1980, 106, 212–216. [Google Scholar] [CrossRef]
- Knowles, D.P. Laboratory diagnostic tests for retrovirus infections of small ruminants. Vet. Clin. N. Am. Food Anim. Pract. 1997, 13, 1–11. [Google Scholar] [CrossRef]
- De Andres, D.; Klein, D.; Watt, N.J.; Berriatua, E.; Torsteinsdottir, S.; Blacklaws, B.A.; Harkiss, G.D. Diagnostic tests for small ruminant lentiviruses. Vet. Microbiol. 2005, 107, 49–62. [Google Scholar] [CrossRef]
- Minguijon, E.; Reina, R.; Perez, M.; Polledo, L.; Villoria, M.; Ramirez, H.; Leginagoikoa, I.; Badiola, J.J.; Garcia-Marin, J.F.; de Andres, D.; et al. Small ruminant lentivirus infections and diseases. Vet. Microbiol. 2015, 181, 75–89. [Google Scholar] [CrossRef]
- Ogden, N.; Davies, P.; Lovatt, F. Dealing with maedi visna in UK sheep flocks. In Pract. 2019, 41, 321–328. [Google Scholar] [CrossRef]
- Lujan, L.; Perez, M.; de Andres, D.; Reina, R. Pulmonary lentivirus infection in sheep. Small Rumin. Res. 2019, 181, 87–90. [Google Scholar] [CrossRef]
- Peixoto, R.M.; de Sousa, A.L.M.; Araujo, J.F.; Pinheiro, R.R. Western Blot in Immunodiagnosis of Small Ruminant Lentivirus. Acta Sci. Vet. 2021, 49, 11. [Google Scholar] [CrossRef]
- Zanoni, R.; Pauli, U.; Peterhans, E. Detection of caprine arthritis-encephalitis- and maedi-visna viruses using the polymerase chain reaction. Experientia 1990, 46, 316–319. [Google Scholar] [CrossRef]
- Petursson, G.; Andresdottir, V.; Andresson, O.S.; Georgsson, G.; Palsson, P.A.; Rafnar, B.; Torsteinsdottir, S. Lentivirus diseases of sheep and goats - maedi-visna and caprine arthritis-encephalitis. In Progress in Sheep and Goat Research; Wallingford: Oxon, UK, 1992; pp. 107–129. [Google Scholar]
- Phelps, S.L.; Smith, M.C. Caprine arthritis-encephalitis virus infection. J. Am. Vet. Med. Assoc. 1993, 203, 1663–1666. [Google Scholar]
- Haase, A.T. The role of active and covert infections in lentivirus pathogenesis. In Slow Infections of the Central Nervous System; Bjornsson, J., Carp, R.I., Love, A., Wisniewski, H.M., Eds.; New York Academy of Sciences: New York, NY, USA, 1994; pp. 75–86. [Google Scholar]
- McConnell, I.; Blacklaws, B.A.; Bird, P.; Lee, W.C.; Roy, D.J.; Sargan, D. Lentivirus replication in lymphoid tissue: Use of lymphatic cannulation to study the initial stages of infection and immunity. Aids Res. Hum. Retrovir. 1996, 12, 417–420. [Google Scholar] [CrossRef] [PubMed]
- Zanoni, R.G. Phylogenetic analysis of small ruminant lentiviruses. J. Gen. Virol. 1998, 79, 1951–1961. [Google Scholar] [CrossRef]
- Brodie, S.J.; Delaconcha-Bermejillo, A.; Snowder, G.D.; DeMartini, J.C. Current concepts in the epizootiology, diagnosis, and economic importance of ovine progressive pneumonia in North America. Small Rumin. Res. 1998, 27, 1–17. [Google Scholar] [CrossRef]
- Panneum, S.; Rukkwamsuk, T. Diagnosis of Caprine Arthritis Encephalitis Virus infection in dairy goats by ELISA, PCR and Viral Culture. Pol. J. Vet. Sci. 2017, 20, 347–353. [Google Scholar] [CrossRef] [PubMed] [Green Version]
- Rimstad, E.; East, N.E.; Torten, M.; Higgins, J.; DeRock, E.; Pedersen, N.C. Delayed seroconversion following naturally acquired caprine arthritis-encephalitis virus infection in goats. Am. J. Vet. Res. 1993, 54, 1858–1862. [Google Scholar] [PubMed]
- Hanson, J.; Hydbring, E.; Olsson, K. A long term study of goats naturally infected with caprine arthritis-encephalitis virus. Acta Vet. Scand. 1996, 37, 31–39. [Google Scholar] [CrossRef]
- Chebloune, Y.; Karr, B.; Sheffer, D.; Leung, K.; Narayan, O. Variations in lentiviral gene expression in monocyte-derived macrophages from naturally infected sheep. J. Gen. Virol. 1996, 77, 2037–2051. [Google Scholar] [CrossRef] [PubMed]
- Wagter, L.H.; Jansen, A.; BleuminkPluym, N.M.C.; Lenstra, J.A.; Houwers, D.J. PCR detection of lentiviral gag segment DNA in the white blood cells of sheep and goats. Vet. Res. Commun. 1998, 22, 355–362. [Google Scholar] [CrossRef] [PubMed]
- Scheer-Czechowski, P.; Vogt, H.R.; Tontis, A.; Peterhans, E.; Zanoni, R. Pilotprojekt zur Sanierung der Maedi-Visna bei Walliser Schwarznasenschafen. SAT 2000, 142, 155–164. [Google Scholar] [PubMed]
- Niesalla, H.; McNeilly, T.N.; Ross, M.; Rhind, S.M.; Harkiss, G.D. Experimental infection of sheep with visna/maedi virus via the conjunctival space. J. Gen. Virol. 2008, 89, 1329–1337. [Google Scholar] [CrossRef]
- Paula, N.R.D.; Andrioli, A.; Cardoso, J.D.S.; Pinheiro, R.R.; Sousa, F.M.L.; de Souza, K.C.; Alves, F.S.F.; Campello, C.C.; Ricarte, A.R.F.; Teixeira, M.F.D. Profile of the Caprine arthritis-encephalitis virus (CAEV) in blood, semen from bucks naturally and experimentally infected in the semi-arid region of Brazil. Small Rumin. Res. 2009, 85, 27–33. [Google Scholar] [CrossRef]
- Kalogianni, A.I.; Bossis, I.; Ekateriniadou, L.V.; Gelasakis, A.I. Etiology, Epizootiology and Control of Maedi-Visna in Dairy Sheep: A Review. Animals 2020, 10, 616. [Google Scholar] [CrossRef] [Green Version]
- Brown, A.J.L. Evolutionary relationships of the human immunodeficiency viruses. Trends Ecol. Evol. 1990, 5, 177–181. [Google Scholar] [CrossRef]
- Burns, D.P.W.; Desrosiers, R.C. Selection of genetic variants of simian immunodeficiency virus in persistently infected rhesus monkeys. J. Virol. 1991, 65, 1843–1854. [Google Scholar] [CrossRef] [PubMed] [Green Version]
- Turelli, P.; Guiguen, F.; Mornex, J.F.; Vigne, R.; Quérat, G. dUTPase-minus caprine arthritis-encephalitis virus is attenuated for pathogenesis and accumulates G-to-A substitutions. J. Virol. 1997, 71, 4522–4530. [Google Scholar] [CrossRef] [Green Version]
- Rolland, M.; Mooney, J.; Valas, S.; Perrin, G.; Mamoun, R.Z. Characterisation of an Irish caprine lentivirus strain—SRLV phylogeny revisited. Virus Res. 2002, 85, 29–39. [Google Scholar] [CrossRef]
- Germain, K.; Valas, S. Distribution and heterogeneity of small ruminant lentivirus envelope subtypes in naturally infected French sheep. Virus Res. 2006, 120, 156–162. [Google Scholar] [CrossRef]
- Fras, M.; Leboeuf, A.; Labrie, F.M.; Laurin, M.A.; Sohal, J.S.; L’Homme, Y. Phylogenetic analysis of small ruminant lentiviruses in mixed flocks: Multiple evidence of dual infection and natural transmission of types A2 and B1 between sheep and goats. Infect. Genet. Evol. 2013, 19, 97–104. [Google Scholar] [CrossRef] [PubMed]
- L’Homme, Y.; Leboeuf, A.; Arsenault, J.; Fras, M. Identification and characterization of an emerging small ruminant lentivirus circulating recombinant form (CRF). Virology 2015, 475, 159–171. [Google Scholar] [CrossRef] [Green Version]
- Olech, M.; Murawski, M.; Kuzmak, J. Molecular analysis of small-ruminant lentiviruses in Polish flocks reveals the existence of a novel subtype in sheep. Arch. Virol. 2019, 164, 1193–1198. [Google Scholar] [CrossRef] [Green Version]
- De Azevedo, D.A.A.; Monteiro, J.P.; Pinheiro, R.R.; Mudadu, M.D.; Andrioli, A.; Araujo, J.F.; de Sousa, A.L.M.; Sider, L.H.; Peixoto, R.M.; Teixeira, M.F.D. Molecular characterization of circulating strains of small ruminant lentiviruses in Brazil based on complete gag and pol genes. Small Rumin. Res. 2019, 177, 160–166. [Google Scholar] [CrossRef]
- Monie, T.P.; Greatorex, J.S.; Maynard-Smith, L.; Hook, B.D.C.; Bishop, N.; Beales, L.P.; Lever, A.M.L. Identification and visualization of the dimerization initiation site of the prototype lentivirus, maedi visna virus: A potential GACG tetraloop displays structural homology with the alpha- and gamma-retroviruses. Biochemistry 2005, 44, 294–302. [Google Scholar] [CrossRef] [PubMed]
- Bjarnadottir, H.; Gudmundsson, B.; Gudnason, J.; Jonsson, J.J. Encapsidation determinants located downstream of the major splice donor in the maedi-visna virus leader region. J. Virol. 2006, 80, 11743–11755. [Google Scholar] [CrossRef] [PubMed] [Green Version]
- Kuhar, U.; Barlic-Maganja, D.; Grom, J. Development and validation of TaqMan probe based real time PCR assays for the specific detection of genotype A and B small ruminant lentivirus strains. BMC Vet. Res. 2013, 9, 172. [Google Scholar] [CrossRef] [Green Version]
- De Regge, N.; Cay, B. Development, validation and evaluation of added diagnostic value of a q(RT)-PCR for the detection of genotype A strains of small ruminant lentiviruses. J. Virol. Methods 2013, 194, 250–257. [Google Scholar] [CrossRef] [PubMed]
- Sandvik, T.; Krogsrud, J. Evaluation of an antigen-capture ELISA for detection of bovine viral diarrhea virus in cattle blood samples. J. Vet. Diagn. Investig. 1995, 7, 65–71. [Google Scholar] [CrossRef] [PubMed]
- Kumar, S.; Stecher, G.; Li, M.; Knyaz, C.; Tamura, K. MEGA X: Molecular Evolutionary Genetics Analysis across Computing Platforms. Mol. Biol. Evol. 2018, 35, 1547–1549. [Google Scholar] [CrossRef]




| Serology | Serology | ||||||||||||||||||||||||||
|---|---|---|---|---|---|---|---|---|---|---|---|---|---|---|---|---|---|---|---|---|---|---|---|---|---|---|---|
| IB * 5 | SU5 * 6 | Sero. Results * 7 | PCR-Results * 8 | IB * 5 | SU5 * 6 | Sero. Results * 7 | PCR-Results * 8 | ||||||||||||||||||||
| ID Number * 1 | IDEXX * 2 | VMRD * 3 | Eradikit * 4 | CA | MA | NC | A4 | A3 | A1 | B1 | B2 | ID Number * 1 | IDEXX * 2 | VMRD * 3 | Eradikit * 4 | CA | MA | NC | A4 | A3 | A1 | B1 | B2 | ||||
| 716/G/HR_1 | 330 | 49.6 | 182 | 3 | 1 | 3 | 0.33 | 0.19 | 0.18 | 0.22 | 0.22 | S | - | 178/S/CH_10 | −16 | 4.4 | 3 | 0 | 0 | 0 | 0.01 | 0.08 | 0.00 | 0.11 | 0.11 | - | - |
| 717/G/HR_1 | 83 | 7 | 96 | 3 | 0 | 0 | 0.16 | 0.18 | 0.26 | 0.18 | 0.27 | S | M | 179/S/CH_10 | −8 | −1.5 | 2 | 1 | 0 | 1 | 0.19 | 0.35 | 0.42 | 0.16 | 0.44 | - | - |
| 718/G/HR_1 | 181 | 39.1 | 147 | 3 | 0 | 3 | 0.46 | 0.14 | 0.11 | 0.14 | 0.19 | M | M | 180/S/CH_10 | −11 | −2.4 | 3 | 1 | 0 | 1 | 0.06 | 0.08 | 0.21 | 0.03 | 0.04 | - | - |
| 719/G/HR_1 | 338 | 39.4 | 177 | 3 | 2 | 0 | 1.02 | 0.34 | 0.30 | 0.38 | 0.64 | M | M | 181/S/CH_10 | −15 | −5.9 | 14 | 1 | 0 | 1 | 0.26 | 0.06 | 0.00 | −0.01 | 0.05 | - | - |
| 720/G/HR_1 | 87 | 11.7 | 46 | 3 | 0 | 1 | 0.14 | 0.14 | 0.15 | 0.18 | 0.16 | S | M | 182/S/CH_10 | −16 | 5.4 | 39 | 1 | 0 | 0 | 0.05 | 0.09 | 0.08 | 0.07 | 0.06 | - | - |
| 721/G/HR_1 | 168 | 39.9 | 160 | 3 | 0 | 1 | 0.16 | 0.20 | 0.15 | 0.18 | 0.29 | S | - | 183/S/CH_10 | −13 | 14.4 | −1 | 1 | 0 | 0 | 0.01 | 0.11 | 0.02 | 0.22 | 0.07 | - | - |
| 722/G/HR_1 | 9 | 44.6 | 79 | 0 | 0 | 1 | 0.12 | 0.13 | 0.12 | 0.14 | 0.13 | S | M | 184/S/CH_10 | −18 | −2 | 3 | 1 | 0 | 0 | −0.06 | −0.03 | −0.04 | 0.06 | −0.01 | - | - |
| 723/G/HR_1 | 332 | 50.3 | 182 | 3 | 1 | 3 | 0.13 | 0.14 | 0.14 | 0.22 | 0.14 | S | M | 185/S/CH_10 | −19 | −4.7 | 29 | 1 | 0 | 0 | −0.02 | −0.03 | −0.04 | 0.03 | −0.01 | - | - |
| 724/G/HR_1 | 16 | 18.1 | 42 | 2 | 0 | 0 | 0.61 | 0.23 | 0.17 | 0.33 | 0.16 | - | - | 186/S/CH_10 | −17 | −0.2 | 1 | 1 | 0 | 0 | −0.07 | −0.02 | −0.03 | 0.11 | 0.02 | - | - |
| 725/G/HR_1 | 257 | 40.3 | 175 | 3 | 1 | 3 | 0.13 | 0.13 | 0.12 | 0.28 | 0.13 | S | M | 187/S/CH_10 | −10 | 29.5 | 91 | 1 | 0 | 0 | 0.43 | −0.03 | −0.03 | −0.12 | 0.01 | - | - |
| 726/G/HR_2 | 357 | 87.8 | 176 | 3 | 2 | 3 | 3.15 | 2.21 | 2.48 | 4.00 | 2.52 | C | C | 188/S/CH_10 | −3 | 34.3 | 1 | 0 | 0 | 2.68 | 0.08 | 0.17 | −0.07 | 0.05 | - | - | |
| 727/G/HR_2 | 344 | 92.5 | 181 | 3 | 2 | 3 | 0.52 | 0.62 | 0.68 | 3.11 | 0.63 | C | C | 189/S/CH_10 | −16 | −8.7 | 3 | 3 | 0 | 0 | 0.03 | 0.01 | −0.03 | −0.03 | 0.05 | - | - |
| 728/G/HR_2 | 248 | 90.7 | 175 | 3 | 2 | 3 | 0.32 | 0.54 | 0.75 | 3.75 | 0.28 | C | C | 190/S/CH_10 | 19 | 35.3 | 0 | 0 | 0 | 2.57 | 0.12 | 0.18 | 0.01 | −0.01 | - | - | |
| 729/G/HR_2 | 336 | 77.1 | 172 | 3 | 2 | 3 | 0.27 | 1.80 | 3.42 | 4.00 | 1.15 | C | C | 191/S/CH_10 | 209 | 17.3 | 216 | 1 | 0 | 0 | 3.26 | 2.66 | 2.00 | 0.09 | 0.22 | M | - |
| 730/G/HR_2 | 244 | 90.7 | 132 | 3 | 2 | 3 | 0.17 | 0.20 | 0.19 | 1.53 | 0.16 | C | C | 192/G/CH_10 | −16 | −2.7 | 12 | 1 | 0 | 0 | −0.05 | 0.00 | −0.02 | 0.08 | 0.01 | - | - |
| 731/G/HR_2 | 353 | 89.7 | 185 | 3 | 2 | 3 | 0.21 | 0.35 | 0.46 | 1.27 | 0.25 | C | - | 193/G/CH_10 | −17 | −9.9 | 14 | 1 | 0 | 0 | −0.05 | 0.05 | −0.01 | 0.10 | 0.05 | - | - |
| 732/G/HR_2 | 302 | 78 | 187 | 3 | 2 | 3 | 0.13 | 0.52 | 0.79 | 4.00 | 0.18 | C | - | 596/S/CH_11 | 79 | 62.4 | 113 | 1 | 0 | 1 | 1.43 | 2.65 | 1.56 | 0.33 | 0.52 | M | M |
| 733/G/HR_2 | 312 | 85.4 | 182 | 3 | 2 | 3 | 0.14 | 0.19 | 0.16 | 1.52 | 0.18 | C | - | 597/S/CH_11 | 60 | 57.8 | 81 | 0 | 0 | 0 | 1.19 | 2.38 | 0.92 | 0.08 | 0.14 | M | M |
| 734/G/HR_2 | 341 | 89.1 | 177 | 3 | 2 | 3 | 0.15 | 0.14 | 0.14 | 4.00 | 0.16 | C | C | 598/S/CH_11 | 80 | 49.3 | 79 | 0 | 0 | 0 | 0.39 | 0.63 | 0.42 | 0.30 | 0.18 | M | M |
| 735/G/HR_2 | 320 | 83.8 | 177 | 3 | 2 | 3 | 0.27 | 0.64 | 1.22 | 1.64 | 0.12 | C | - | 599/S/CH_11 | 73 | 43.8 | 127 | 0 | 0 | 0 | 0.92 | 1.30 | 0.41 | 0.04 | 0.15 | M | M |
| 736/G/HR_3 | 269 | 91.7 | 169 | 3 | 1 | 2 | 0.71 | 1.99 | 2.08 | 4.00 | 0.71 | C | C | 600/S/CH_11 | 354 | 69.5 | 149 | 0 | 0 | 0 | 0.95 | 2.32 | 1.92 | 1.45 | 0.06 | M | M |
| 737/G/HR_3 | 211 | 90.5 | 149 | 3 | 1 | 2 | 0.18 | 0.35 | 3.65 | 1.04 | 0.30 | C | - | 601/S/CH_11 | 283 | 46.2 | 141 | 0 | 0 | 0 | 0.36 | 1.16 | 1.40 | 0.07 | 0.15 | M | M |
| 738/G/HR_3 | 200 | 83.3 | 183 | 3 | 2 | 3 | 0.26 | 0.29 | 0.17 | 3.65 | 0.14 | C | - | 602/S/CH_11 | 155 | 46.4 | 169 | 0 | 0 | 0 | 0.36 | 0.32 | 0.18 | −0.02 | −0.04 | M | M |
| 739/G/HR_3 | 217 | 89.2 | 128 | 3 | 0 | 1 | 0.20 | 0.19 | 0.24 | 0.36 | 0.16 | C | C | 603/S/CH_11 | 140 | 74.2 | 142 | 0 | 0 | 0 | 3.04 | 0.82 | 0.32 | 0.46 | 0.20 | M | M |
| 740/G/HR_3 | 352 | 72.1 | 171 | 3 | 2 | 3 | 0.11 | 0.48 | 0.60 | 3.32 | 0.11 | C | MC | 604/S/CH_11 | 106 | 77.7 | 126 | 0 | 0 | 0 | 3.09 | 1.80 | 0.97 | 0.06 | 0.04 | M | M |
| 741/G/HR_3 | 292 | 92.5 | 162 | 3 | 2 | 3 | 1.81 | 1.47 | 2.47 | 4.00 | 2.29 | C | C | 605/S/CH_11 | 113 | 51 | 135 | 0 | 0 | 0 | 1.67 | 0.74 | 0.54 | −0.01 | 0.00 | M | M |
| 742/G/HR_3 | 208 | 89.6 | 129 | 3 | 1 | 1 | 0.61 | 0.50 | 1.08 | 2.92 | 0.56 | C | C | 606/S/CH_11 | 149 | 55.9 | 143 | 0 | 0 | 0 | 1.92 | 0.86 | 0.60 | 0.04 | 0.23 | M | M |
| 743/G/HR_3 | 346 | 91.6 | 160 | 3 | 2 | 3 | 0.59 | 0.45 | 0.63 | 4.00 | 0.42 | C | C | 607/S/CH_11 | −3 | 1.3 | −2 | 0 | 0 | 0 | 0.08 | −0.01 | 0.01 | 0.00 | 0.05 | - | - |
| 744/G/HR_3 | 291 | 93.8 | 134 | 3 | 2 | 3 | 0.30 | 0.27 | 0.41 | 3.85 | 0.45 | C | C | 608/S/CH_11 | 79 | 31.5 | 50 | 0 | 0 | 0 | 0.02 | 0.07 | 0.00 | −0.01 | 0.03 | S | - |
| 745/G/HR_3 | 353 | 92.7 | 162 | 3 | 1 | 3 | 0.74 | 0.85 | 0.81 | 4.00 | 0.75 | C | C | 609/S/CH_11 | 293 | 67.4 | 155 | 0 | 0 | 0 | 0.87 | 0.56 | 1.14 | 0.08 | 0.07 | M | M |
| 746/G/HR_4 | −9 | 11.4 | −3 | 0 | 0 | 0 | 0.14 | 0.13 | 0.10 | 0.14 | 0.12 | - | - | 610/S/CH_11 | 233 | 71.2 | 159 | 0 | 0 | 0 | 0.31 | 0.50 | 0.14 | 0.00 | 0.27 | M | M |
| 747/G/HR_4 | 116 | 48 | 148 | 3 | 1 | 3 | 0.19 | 0.14 | 0.14 | 0.16 | 0.14 | S | - | 611/S/CH_11 | 173 | 60.7 | 156 | 0 | 0 | 0 | 0.33 | 0.65 | 0.12 | 0.05 | 0.01 | M | M |
| 748/G/HR_4 | 88 | 36.8 | 98 | 3 | 0 | 1 | 0.24 | 0.35 | 0.22 | 0.39 | 0.41 | C | C | 612/S/CH_11 | 232 | 45.6 | 127 | 0 | 0 | 0 | 0.89 | 2.03 | 0.62 | 0.02 | 0.60 | M | M |
| 749/G/HR_4 | 228 | 60.5 | 152 | 2 | 1 | 3 | 0.44 | 0.22 | 0.12 | 0.18 | 0.13 | M | M | 613/S/CH_11 | 145 | 35.7 | 105 | 0 | 0 | 0 | 0.14 | 1.17 | 0.09 | −0.01 | 0.14 | M | M |
| 750/G/HR_4 | 141 | 39.4 | 101 | 3 | 0 | 1 | 0.13 | 0.25 | 0.11 | 0.17 | 0.14 | S | M | 614/S/CH_11 | 240 | 31.3 | 90 | 0 | 0 | 0 | 0.17 | 0.31 | 0.08 | −0.01 | 0.00 | S | M |
| 751/G/HR_4 | −9 | 5.8 | 0 | 0 | 0 | 0 | 0.30 | 0.41 | 0.12 | 0.19 | 0.17 | - | - | 615/S/CH_11 | 6 | 17.7 | 3 | 0 | 0 | 0 | 0.00 | −0.02 | 0.01 | −0.02 | 0.01 | - | - |
| 752/G/HR_4 | −1 | 10.4 | 0 | 0 | 0 | 1 | 0.22 | 0.15 | 0.11 | 0.14 | 0.12 | - | - | 616/S/CH_11 | 9 | 37.3 | 9 | 0 | 0 | 0 | −0.04 | −0.03 | −0.01 | 0.09 | 0.08 | - | - |
| 753/G/HR_4 | 243 | 79.1 | 119 | 3 | 0 | 3 | 0.16 | 0.15 | 0.43 | 0.14 | 0.17 | M | - | 617/S/CH_11 | 121 | 47.8 | 84 | 0 | 0 | 0 | 0.00 | 0.60 | 0.05 | 0.01 | 0.10 | M | M |
| 754/G/HR_4 | −5 | −1.3 | 5 | 1 | 0 | 0 | 0.14 | 0.19 | 0.14 | 0.22 | 0.22 | - | - | 618/S/CH_11 | 108 | 35 | −3 | 2 | 0 | 0 | 0.06 | −0.07 | 0.02 | 0.02 | 0.30 | S | M |
| 755/G/HR_4 | 248 | 31.6 | 129 | 3 | 2 | 3 | 0.14 | 0.14 | 0.11 | 0.13 | 0.14 | S | - | 619/S/CH_11 | 2 | 13.9 | 2 | 0 | 0 | 0 | −0.01 | 0.00 | 0.00 | −0.02 | −0.03 | - | - |
| 756/G/HR_5 | 352 | 81.9 | 150 | 3 | 2 | 3 | 0.21 | 0.22 | 0.21 | 4.00 | 0.13 | C | C | 620/S/CH_11 | 5 | 16.2 | 3 | 1 | 0 | 0 | 0.00 | 0.17 | 0.03 | 0.01 | 0.02 | - | - |
| 757/G/HR_5 | 306 | 92.8 | 128 | 3 | 2 | 3 | 0.27 | 0.48 | 0.23 | 1.24 | 0.51 | C | C | 621/S/CH_11 | 4 | 26.8 | 9 | 0 | 0 | 0 | 0.04 | 0.05 | 0.06 | −0.01 | 0.02 | - | - |
| 758/G/HR_5 | 200 | 87.8 | 157 | 3 | 2 | 3 | 0.95 | 1.55 | 1.16 | 4.00 | 0.26 | C | C | 622/S/CH_11 | 22 | 51.1 | 18 | 0 | 0 | 0 | 0.01 | 0.31 | 0.11 | 0.00 | 0.05 | - | - |
| 759/G/HR_5 | 278 | 89.1 | 141 | 3 | 2 | 3 | 0.12 | 0.16 | 0.13 | 2.14 | 0.16 | C | C | 623/S/CH_11 | 272 | 53 | 36 | 2 | 0 | 0 | −0.01 | 0.20 | 0.05 | 0.00 | 0.13 | S | M |
| 760/G/HR_5 | 300 | 77.4 | 152 | 3 | 2 | 3 | 0.15 | 0.20 | 0.24 | 1.35 | 0.19 | C | - | 624/S/CH_11 | 22 | 41 | 38 | 1 | 0 | 0 | −0.04 | −0.09 | −0.01 | −0.03 | 0.01 | - | - |
| 761/G/HR_5 | 231 | 76.9 | 136 | 3 | 2 | 3 | 0.20 | 0.20 | 0.17 | 0.43 | 0.28 | C | C | 625/S/CH_11 | 20 | 25.9 | 36 | 1 | 0 | 0 | 0.11 | −0.06 | 0.00 | 0.01 | 0.07 | - | - |
| 762/G/HR_5 | 119 | 50 | 115 | 3 | 1 | 1 | 0.12 | 0.15 | 0.17 | 0.38 | 0.12 | C | M | 626/S/CH_11 | 21 | 22 | 65 | 1 | 0 | 0 | −0.01 | −0.04 | 0.01 | −0.02 | 0.00 | - | - |
| 763/G/HR_5 | 189 | 46.3 | 53 | 3 | 0 | 0 | 0.32 | 0.12 | 0.12 | 0.37 | 0.11 | C | C | 627/S/CH_11 | 13 | 30 | 52 | 0 | 0 | 0 | 0.26 | 0.17 | 0.07 | 0.00 | 0.04 | - | - |
| 764/G/HR_5 | 155 | 88.8 | 130 | 3 | 1 | 2 | 0.49 | 1.19 | 1.39 | 3.18 | 0.63 | C | C | 628/S/CH_11 | 16 | 36.2 | 49 | 1 | 0 | 0 | 0.52 | 0.48 | 0.20 | 0.06 | 0.08 | M | - |
| 765/G/HR_5 | 212 | 46.4 | 112 | 3 | 1 | 2 | 0.14 | 0.13 | 0.12 | 3.82 | 0.15 | C | C | 629/S/CH_11 | 268 | 56.7 | 2 | 0 | 0 | 0.98 | 1.08 | 1.29 | 0.07 | 0.07 | M | M | |
| 299/S/IT_6 | 305 | 81 | 105 | 1 | 0 | 1 | 0.40 | 0.16 | 0.18 | 0.21 | 0.28 | M | M | 630/S/CH_11 | 41 | 23.1 | 49 | 1 | 0 | 0 | −0.01 | 0.13 | 0.06 | −0.02 | 0.50 | M | M |
| 300/S/IT_6 | 269 | 92.7 | 118 | 1 | 0 | 1 | 1.96 | 2.51 | 1.65 | 2.42 | 2.34 | M | C | 631/S/CH_11 | 10 | 7.2 | 4 | 1 | 0 | 0 | 0.02 | 0.34 | 0.03 | 0.12 | 0.38 | - | - |
| 301/S/IT_6 | 400 | 91.3 | 122 | 1 | 0 | 1 | 0.81 | 2.20 | 0.68 | 1.82 | 0.96 | M | C | 194/S/CH_12 | −15 | 8.6 | 1 | 1 | 0 | 0 | 0.26 | 0.06 | 0.00 | 0.07 | 0.05 | - | - |
| 302/S/IT_6 | 304 | 41.2 | 47 | 1 | 0 | 0 | 1.56 | 0.57 | 0.33 | 1.85 | 1.57 | C | C | 195/S/CH_12 | −9 | −3.2 | 1 | 0 | 0 | 0 | −0.03 | 0.03 | −0.01 | −0.07 | 0.07 | - | - |
| 303/S/IT_6 | 192 | 94.8 | 122 | 1 | 0 | 0 | 2.67 | 2.28 | 2.34 | 2.91 | 2.14 | C | C | 196/S/CH_12 | −14 | −3 | 0 | 1 | 0 | 0 | 0.05 | 0.07 | 0.97 | 0.28 | 0.35 | - | - |
| 304/S/IT_6 | 320 | 92.4 | 121 | 3 | 2 | 3 | 3.96 | 4.00 | 3.27 | 4.00 | 3.92 | C | C | 197/S/CH_12 | 214 | 64.4 | 240 | 1 | 0 | 0 | 3.45 | 1.48 | 3.77 | 0.09 | 0.73 | M | M |
| 305/S/IT_6 | 219 | 90.7 | 105 | 1 | 1 | 1 | 0.15 | 0.27 | 0.18 | 0.33 | 1.48 | C | MC | 198/S/CH_12 | −12 | 1.8 | 7 | 1 | 0 | 0 | 0.00 | 0.07 | 0.04 | 0.10 | 0.20 | - | - |
| 306/S/IT_6 | 205 | 72.1 | 117 | 1 | 0 | 2 | 1.66 | 1.45 | 1.40 | 1.25 | 0.87 | M | MC | 199/S/CH_12 | 8 | 2.9 | 15 | 2 | 0 | 0 | 0.02 | 0.14 | 0.25 | 0.08 | 0.18 | - | - |
| 307/S/IT_6 | 117 | 76.1 | 125 | 1 | 0 | 1 | 0.12 | 1.54 | 0.86 | 0.05 | 0.19 | M | M | 200/S/CH_12 | −21 | 10.6 | 5 | 1 | 0 | 0 | −0.02 | 0.04 | 0.02 | −0.01 | 0.10 | - | - |
| 308/S/IT_6 | 295 | 77.4 | 114 | 1 | 0 | 3 | 3.10 | 3.67 | 3.90 | 2.82 | 2.60 | M | MC | 201/S/CH_12 | 160 | 74.3 | 179 | 1 | 0 | 0 | 1.17 | 2.96 | 0.69 | 0.26 | 0.48 | M | M |
| 309/S/IT_6 | −7 | −17 | 11 | 1 | 0 | 0 | 0.19 | 0.25 | 0.25 | 0.20 | 0.15 | - | - | 202/S/CH_12 | −21 | 1.5 | 3 | 0 | 0 | 0 | 0.36 | 0.11 | 0.07 | 0.17 | 0.20 | - | - |
| 310/S/IT_7 | 186 | 37.1 | 94 | 2 | 0 | 0 | 0.21 | 0.26 | 0.38 | 0.41 | 0.34 | C | - | 203/S/CH_12 | −17 | 6.4 | 34 | 1 | 0 | 0 | −0.02 | 0.09 | 0.00 | 0.15 | 0.18 | - | - |
| 311/S/IT_7 | 400 | 83.5 | 121 | 2 | 1 | 0 | 1.79 | 0.32 | 0.02 | 0.07 | 1.56 | M | C | 204/S/CH_12 | 80 | 54.4 | 211 | 1 | 0 | 0 | 0.32 | 0.28 | 0.15 | 0.26 | 0.32 | S | M |
| 312/S/IT_7 | 309 | 86.9 | 119 | 1 | 0 | 0 | 0.33 | 0.34 | 0.12 | 0.22 | 0.28 | S | - | 205/S/CH_12 | 66 | 57.1 | 147 | 1 | 0 | 0 | 1.26 | 0.66 | 0.01 | 0.09 | 0.11 | M | M |
| 313/S/IT_7 | 158 | 50.8 | 54 | 1 | 0 | 0 | 1.12 | 0.34 | 0.92 | 0.04 | 0.01 | M | C | 206/S/CH_12 | −19 | 3.2 | 6 | 1 | 0 | 0 | 0.03 | 0.23 | 0.09 | 0.27 | 0.31 | - | - |
| 314/S/IT_7 | 193 | 92.6 | 126 | 0 | 0 | 0 | 0.06 | 0.41 | 0.11 | 0.13 | 0.10 | M | C | 207/S/CH_12 | 217 | 69.3 | 221 | 1 | 0 | 0 | 0.08 | 0.04 | 0.28 | 0.07 | 0.05 | S | M |
| 315/S/IT_7 | 400 | 84.1 | 125 | 3 | 0 | 0 | 0.31 | 0.77 | 0.97 | 0.50 | 0.05 | M | C | 208/S/CH_12 | −20 | 8.9 | 1 | 1 | 0 | 0 | 0.43 | 0.29 | 2.48 | 0.40 | 0.32 | - | - |
| 316/S/IT_7 | 280 | 80 | 124 | 3 | 0 | 0 | 0.14 | 0.35 | 0.59 | 0.14 | 0.14 | M | C | 209/S/CH_12 | 194 | 68 | 235 | 2 | 0 | 0 | 2.89 | 2.57 | 1.88 | 0.14 | 0.25 | M | M |
| 317/S/IT_7 | 340 | 87.4 | 118 | 2 | 0 | 0 | 1.60 | 2.41 | 2.17 | 0.45 | 1.33 | M | C | 210/S/CH_12 | 197 | 68 | 250 | 1 | 0 | 2 | 4.00 | 4.00 | 4.00 | 0.14 | 0.15 | M | M |
| 318/S/IT_7 | 108 | 90.3 | 85 | 2 | 0 | 0 | 0.39 | 0.65 | 0.66 | 0.50 | 0.31 | M | C | 211/S/CH_12 | 48 | 45 | 229 | 1 | 0 | 0 | 0.84 | 2.46 | 2.49 | 0.06 | 0.30 | M | M |
| 319/S/IT_7 | 174 | 58.7 | 93 | 1 | 0 | 0 | 0.10 | −0.10 | 0.07 | 0.04 | 0.06 | S | - | 212/S/CH_12 | 103 | 66.3 | 252 | 1 | 0 | 0 | 2.73 | 1.36 | 3.27 | 0.15 | 0.22 | M | M |
| 320/S/IT_7 | 100 | 80.4 | 126 | 1 | 0 | 0 | 0.35 | 0.57 | 0.02 | 0.07 | 0.10 | M | - | 213/S/CH_12 | 64 | 49.2 | 257 | 1 | 0 | 0 | 0.33 | 0.45 | 0.89 | 0.14 | 0.23 | M | - |
| 321/S/IT_7 | 400 | 87.8 | 123 | 3 | 0 | 0 | 0.05 | 1.26 | 1.26 | 0.26 | 0.08 | M | C | 214/S/CH_12 | 36 | 44.8 | 220 | 0 | 0 | 0 | 0.97 | 0.46 | 0.69 | 0.10 | 0.31 | M | M |
| 322/S/IT_7 | 302 | 73.3 | 121 | 2 | 2 | 2 | 0.47 | 0.82 | 0.42 | 0.47 | 0.68 | M | C | 215/S/CH_12 | 212 | 67.5 | 226 | 1 | 0 | 0 | 0.69 | 1.41 | 1.91 | 0.05 | 0.10 | M | M |
| 323/S/IT_7 | −5 | −24 | 7 | 1 | 0 | 0 | 0.21 | 0.10 | 0.06 | 0.25 | 0.12 | - | - | 216/S/CH_12 | 8 | 28.8 | 35 | 0 | 0 | 0 | 0.14 | 0.22 | 0.07 | −0.01 | 0.06 | - | M |
| 324/S/IT_7 | 324 | 66.7 | 97 | 3 | 1 | 1 | 0.30 | 0.45 | 0.18 | 0.73 | 0.22 | C | C | 217/S/CH_12 | −3 | 41.6 | 81 | 0 | 0 | 0 | 0.15 | 1.45 | 0.02 | 0.03 | 0.17 | M | - |
| 325/S/IT_7 | 295 | 82.7 | 115 | 2 | 1 | 1 | 0.25 | 0.24 | 0.18 | 0.12 | 0.13 | S | C | 218/S/CH_12 | 1 | 46.1 | 145 | 1 | 0 | 0 | 0.04 | 0.06 | 0.05 | 0.10 | −0.02 | S | - |
| 326/S/IT_7 | −6 | −18 | 15 | 1 | 0 | 0 | 0.09 | −0.06 | 0.10 | 0.12 | 0.08 | - | - | 219/S/CH_12 | −16 | 20.3 | 8 | 0 | 0 | 0 | 0.19 | −0.01 | 0.02 | 0.07 | −0.03 | - | - |
| 327/S/IT_7 | −10 | −19 | 81 | 0 | 0 | 0 | 0.01 | 0.06 | 0.02 | 0.05 | 0.01 | - | - | 220/S/CH_12 | 17 | 55.8 | 170 | 1 | 0 | 0 | 0.00 | 0.21 | 0.07 | 0.18 | 0.05 | S | - |
| 328/S/IT_7 | 346 | 72.2 | 131 | 3 | 0 | 0 | 1.67 | 0.19 | 0.13 | 0.39 | 0.48 | M | C | 221/S/CH_12 | 5 | 52.8 | 125 | 1 | 0 | 0 | 0.16 | 0.13 | −0.01 | 0.03 | −0.02 | S | - |
| 329/S/IT_7 | 186 | 87.9 | 121 | 1 | 0 | 0 | 0.36 | 0.56 | 0.36 | 0.57 | 0.57 | C | C | 222/S/CH_12 | 16 | 25.3 | 194 | 1 | 0 | 0 | 0.47 | 0.22 | 0.25 | 0.21 | 0.22 | - | - |
| 330/S/IT_8 | −13 | −9 | −1 | 1 | 0 | 0 | 0.29 | 0.61 | 0.23 | 0.07 | 0.03 | - | - | 60/S/CH_13 | 158 | 70.1 | 173 | 2 | 0 | 2 | 3.00 | 1.87 | 3.50 | 0.21 | 0.20 | M | M |
| 331/S/IT_8 | 57 | 49.9 | 115 | 1 | 0 | 0 | 0.82 | 0.51 | 0.59 | 0.21 | 0.60 | M | - | 62/S/CH_13 | 125 | 15.5 | 85 | 1 | 0 | 0 | 3.89 | 3.17 | 3.25 | 2.05 | 0.01 | M | M |
| 332/S/IT_8 | −8 | −11 | 28 | 1 | 0 | 0 | 0.06 | 0.15 | 0.04 | 0.05 | 0.04 | - | - | 64/S/CH_13 | 109 | 30.3 | 145 | 2 | 0 | 0 | 4.16 | 3.57 | 4.15 | 0.03 | 0.04 | M | M |
| 333/S/IT_8 | 204 | 59.7 | 121 | 2 | 0 | 1 | 0.11 | 0.70 | 0.27 | 0.33 | 0.07 | M | M | 65/S/CH_13 | 107 | 21.8 | 87 | 2 | 0 | 0 | 4.25 | 3.90 | 4.21 | 0.16 | 1.23 | M | - |
| 334/S/IT_8 | 86 | 49.2 | 113 | 1 | 0 | 1 | 0.23 | 0.00 | 0.13 | 1.73 | 0.11 | C | M | 68/S/CH_13 | 75 | 15.4 | 32 | 0 | 0 | 0 | 3.86 | 1.90 | 1.98 | 1.32 | 1.28 | - | - |
| 335/S/IT_8 | −8 | −11 | −1 | 0 | 0 | 0 | 0.13 | −0.08 | 0.07 | 0.22 | 0.05 | - | - | 70/S/CH_13 | 92 | 56.2 | 24 | 1 | 0 | 0 | 3.11 | 2.90 | 2.45 | 0.25 | 0.26 | M | M |
| 336/S/IT_8 | −12 | −6.1 | −4 | 0 | 0 | 0 | 0.07 | 0.21 | 0.09 | 0.07 | 0.07 | - | - | 93/S/CH_14 | 372 | 76.1 | 92 | 2 | 1 | 3 | 2.01 | 2.25 | 2.01 | 1.55 | 1.78 | M | C |
| 337/S/IT_8 | −16 | −11 | −4 | 0 | 0 | 0 | 0.07 | −0.07 | 0.03 | 0.04 | 0.01 | - | - | 94/S/CH_14 | 185 | 69.1 | 24 | 1 | 0 | 0 | 0.80 | −0.13 | −0.03 | −0.04 | 0.99 | M | - |
| 338/S/IT_8 | −6 | −15 | −1 | 0 | 0 | 0 | 0.08 | 0.35 | 0.11 | 0.07 | 0.05 | - | - | 95/S/CH_14 | 56 | 81.9 | 28 | 1 | 0 | 0 | 0.04 | −0.04 | −0.03 | −0.08 | −0.06 | S | C |
| 339/S/IT_8 | 130 | 56.2 | 117 | 1 | 0 | 0 | 1.02 | 0.17 | 1.03 | 0.26 | 0.99 | M | M | 99/S/CH_14 | 349 | 61.9 | 65 | 1 | 0 | 0 | 0.38 | 0.12 | 0.13 | −0.09 | 0.88 | C | - |
| 340/S/IT_8 | −6 | 2 | 48 | 0 | 0 | 0 | 0.97 | 0.19 | 0.79 | 0.15 | 0.12 | - | M | 100/S/CH_14 | 420 | 90 | 113 | 1 | 0 | 2 | 0.86 | 0.02 | 1.76 | 0.14 | 0.27 | M | C |
| 341/S/IT_8 | −15 | −8.4 | 10 | 0 | 0 | 0 | 0.40 | 0.22 | 0.05 | 0.26 | 0.07 | - | - | 101/S/CH_14 | 359 | 66.4 | 101 | 1 | 0 | 0 | 0.05 | −0.18 | 0.07 | −0.04 | 0.46 | C | - |
| 342/S/IT_8 | 93 | 80.2 | 111 | 1 | 0 | 1 | 0.97 | 1.28 | 1.11 | 2.64 | 0.54 | C | MC | 102/S/CH_14 | 128 | 70.1 | 2 | 1 | 0 | 0 | −0.02 | 0.37 | −0.03 | −0.10 | 0.34 | M | - |
| 343/S/IT_8 | 163 | 94.4 | 117 | 1 | 0 | 1 | 0.00 | 0.06 | 0.11 | 0.81 | −0.02 | C | C | 103/S/CH_14 | 231 | 60.6 | 30 | 1 | 0 | 0 | 0.92 | −0.18 | −0.05 | 0.00 | 0.28 | M | C |
| 344/S/IT_8 | 154 | 60.2 | 111 | 2 | 0 | 1 | 1.02 | 1.56 | 2.17 | 2.23 | 0.00 | C | - | 105/S/CH_15 | 195 | 87.7 | 11 | 0 | 0 | 0 | 2.40 | −0.15 | −0.05 | −0.10 | 1.58 | M | - |
| 345/S/IT_8 | 309 | 87.3 | 124 | 3 | 0 | 1 | 0.66 | 0.27 | 1.49 | 2.62 | 0.40 | C | MC | 106/S/CH_15 | 142 | 86.2 | 36 | 1 | 0 | 0 | 0.34 | −0.20 | −0.06 | −0.10 | 0.83 | C | - |
| 346/S/IT_8 | −22 | −6.2 | −1 | 0 | 0 | 0 | 0.02 | 0.02 | 0.04 | 0.03 | 0.01 | - | - | 107/S/CH_15 | 456 | 65.3 | 86 | 3 | 1 | 2 | 0.02 | −0.01 | −0.04 | 0.62 | −0.10 | C | C |
| 347/S/IT_8 | 40 | 30.7 | 94 | 2 | 0 | 0 | 3.04 | 0.20 | 4.00 | 0.40 | 0.42 | M | - | 108/S/CH_15 | 27 | 74 | 16 | 0 | 0 | 0 | 0.37 | −0.17 | −0.04 | −0.09 | 0.21 | - | C |
| 348/S/IT_8 | −9 | 23.4 | 34 | 0 | 0 | 0 | 0.82 | 0.46 | 0.22 | 0.20 | 0.40 | - | - | 109/S/CH_15 | 123 | 87.5 | 7 | 1 | 0 | 0 | −0.09 | −0.19 | 0.04 | −0.10 | 0.12 | S | - |
| 349/S/IT_8 | −10 | −5.7 | 0 | 0 | 0 | 0 | 0.35 | 0.60 | 0.21 | 0.26 | 0.09 | - | - | 110/S/CH_15 | 184 | 82.5 | 45 | 1 | 0 | 1 | −0.01 | 0.13 | −0.05 | 0.00 | −0.04 | S | - |
| 255/G/DE_9 | −17 | −82 | 30 | 0 | 0 | 0 | 0.03 | −0.01 | 0.12 | −0.03 | −0.03 | - | - | 111/S/CH_15 | 167 | 68.5 | 46 | 1 | 0 | 1 | 1.18 | −0.16 | −0.04 | −0.07 | 1.04 | M | - |
| 256/G/DE_9 | −18 | −80 | 88 | 0 | 0 | 0 | 0.04 | 0.00 | −0.02 | −0.02 | −0.01 | - | - | 112/S/CH_15 | 112 | 79 | 17 | 1 | 0 | 0 | −0.12 | −0.19 | −0.08 | −0.05 | 0.14 | S | C |
| 257/G/DE_9 | 246 | 49 | 96 | 0 | 0 | 0 | 0.02 | 0.39 | −0.01 | 0.00 | −0.04 | M | M | 316/S/CH_16 | 184 | 80.3 | 31 | 2 | 0 | 0 | 0.01 | −0.08 | 0.08 | 0.35 | 0.03 | C | C |
| 258/G/DE_9 | 348 | 71.5 | 124 | 3 | 0 | 0 | 0.00 | 0.05 | 0.01 | 0.23 | −0.05 | S | C | 318/S/CH_16 | 257 | 79.6 | 44 | 3 | 1 | 3 | 0.06 | 0.07 | 0.07 | 2.17 | 0.17 | C | C |
| 259/G/DE_9 | −17 | −73 | −4 | 0 | 0 | 0 | −0.02 | 0.05 | 0.00 | 0.07 | −0.02 | - | - | 319/S/CH_16 | 257 | 71.6 | 75 | 3 | 2 | 3 | 0.22 | 0.02 | 0.06 | 2.21 | 0.22 | C | C |
| 260/G/DE_9 | −18 | −43 | −4 | 0 | 0 | 0 | −0.01 | 0.06 | 0.04 | 0.15 | 0.05 | - | - | 320/S/CH_16 | 238 | 77.8 | 25 | 3 | 1 | 3 | 0.00 | 0.54 | 0.10 | 0.16 | 0.03 | M | C |
| 261/G/DE_9 | −18 | −54 | −7 | 0 | 0 | 0 | 0.00 | −0.02 | 0.26 | −0.01 | −0.06 | - | - | 321/S/CH_16 | 215 | 80.8 | 174 | 3 | 2 | 3 | 1.21 | 2.04 | 1.73 | 2.34 | 2.03 | C | - |
| 262/G/DE_9 | −13 | −54 | −7 | 0 | 0 | 0 | −0.01 | −0.02 | 0.14 | 0.02 | −0.03 | - | - | 322/S/CH_16 | 253 | 85.2 | 16 | 3 | 2 | 0 | 0.05 | 0.16 | 0.14 | 0.02 | 0.03 | S | C |
| 263/G/DE_9 | −19 | −53 | −7 | 0 | 0 | 0 | 0.00 | 0.02 | 0.08 | 0.04 | 0.02 | - | - | 323/S/CH_16 | 93 | 76.2 | 83 | 0 | 1 | 1 | 0.02 | −0.03 | −0.01 | 0.82 | 0.23 | C | C |
| 264/G/DE_9 | −11 | −47 | −6 | 0 | 0 | 0 | 0.03 | 0.00 | 0.01 | −0.03 | −0.05 | - | - | 324/S/CH_16 | 222 | 87.2 | 81 | 3 | 0 | 0 | 0.00 | −0.06 | 0.01 | 0.04 | 0.01 | S | C |
| 265/G/DE_9 | −15 | −64 | −3 | 0 | 0 | 0 | 0.00 | 0.04 | −0.01 | 0.01 | −0.04 | - | - | 325/S/CH_16 | 210 | 66.1 | 28 | 3 | 1 | 3 | −0.02 | 0.02 | 0.02 | 0.72 | 0.68 | C | C |
| 266/G/DE_9 | −18 | −38 | −7 | 0 | 0 | 0 | 0.01 | 0.07 | −0.02 | 0.21 | 0.06 | - | - | 326/S/CH_16 | 135 | 82.1 | 115 | 2 | 0 | 0 | −0.02 | 0.00 | 0.04 | 0.69 | 0.03 | C | C |
| 267/G/DE_9 | −15 | −31 | −5 | 0 | 0 | 0 | 0.10 | 0.06 | 0.13 | 0.07 | 0.04 | - | - | 327/S/CH_16 | 250 | 85.6 | 56 | 3 | 2 | 3 | 0.29 | 0.49 | 0.40 | 0.12 | 0.24 | M | C |
| 268/G/DE_9 | −17 | −58 | −7 | 0 | 0 | 0 | 0.20 | 0.29 | −0.04 | 0.02 | −0.06 | - | - | 328/S/CH_16 | 3 | 67.4 | 6 | 1 | 0 | 0 | −0.02 | 0.05 | 0.03 | 0.03 | 0.06 | - | - |
| 269/G/DE_9 | −18 | −27 | −6 | 0 | 0 | 0 | 0.01 | 0.30 | −0.01 | −0.01 | −0.05 | - | - | 452/S/CH_17 | 45 | 35.5 | 40 | 1 | 0 | 0 | 0.20 | 0.14 | 0.13 | 0.08 | 0.21 | S | M |
| 270/G/DE_9 | −15 | −27 | −8 | 0 | 0 | 0 | 0.00 | 0.01 | −0.03 | −0.02 | −0.08 | - | - | 453/S/CH_17 | 55 | 45.9 | 37 | 1 | 0 | 0 | 0.11 | 0.19 | 0.62 | −0.01 | 0.23 | M | M |
| 271/G/DE_9 | −18 | −29 | 2 | 0 | 0 | 0 | 0.00 | 0.09 | −0.03 | 0.08 | 0.01 | - | - | 455/S/CH_17 | 81 | 39 | 16 | 1 | 0 | 1 | 1.17 | 0.03 | 0.04 | 0.12 | 0.02 | M | - |
| 151/S/CH_10 | 37 | 41 | 118 | 0 | 0 | 0 | 2.34 | 0.01 | 0.13 | 0.04 | 0.14 | M | M | 456/S/CH_17 | 68 | 12.1 | 29 | nd | nd | nd | 1.28 | 1.48 | 0.52 | 0.21 | 0.16 | - | M |
| 152/S/CH_10 | −20 | −0.4 | 13 | 0 | 0 | 0 | −0.02 | 0.04 | 0.00 | 0.16 | 0.09 | - | - | 457/S/CH_17 | 31 | 53.1 | 31 | 1 | 0 | 0 | 0.08 | −0.01 | 0.04 | −0.02 | 0.13 | - | M |
| 153/S/CH_10 | 44 | 71.8 | 76 | 0 | 0 | 0 | 2.10 | 0.53 | 1.12 | 0.16 | 0.35 | M | - | 458/S/CH_17 | 13 | 37.2 | 6 | 1 | 0 | 0 | 0.02 | 0.10 | 0.03 | 0.01 | 0.15 | - | M |
| 154/S/CH_10 | 36 | 33.5 | 10 | 0 | 0 | 0 | 0.73 | −0.01 | 0.05 | −0.09 | 0.00 | - | - | 459/S/CH_17 | 154 | 30.7 | 51 | 2 | 0 | 0 | 2.36 | 2.18 | 2.33 | 1.52 | 2.97 | C | M |
| 155/S/CH_10 | 21 | 40 | 161 | 0 | 0 | 0 | 2.17 | 0.06 | 0.21 | −0.01 | 0.14 | M | M | 461/S/CH_17 | 250 | 84.7 | 75 | 3 | 2 | 3 | 0.16 | −0.05 | 0.01 | −0.10 | 4.05 | C | - |
| 156/S/CH_10 | −13 | 1.9 | 2 | 0 | 0 | 0 | 0.15 | 0.12 | 0.01 | −0.02 | 0.07 | - | - | 462/S/CH_17 | 167 | 42.4 | 0 | 3 | 0 | 0 | −0.02 | −0.08 | 0.02 | 0.04 | 0.06 | S | - |
| 157/S/CH_10 | 67 | 37.5 | 26 | 0 | 0 | 0 | 1.34 | 0.61 | 0.37 | 0.56 | 0.36 | M | - | 463/S/CH_17 | 205 | 82.6 | 49 | 3 | 2 | 3 | 0.10 | 0.14 | 0.31 | 0.00 | 0.32 | S | C |
| 158/S/CH_10 | 229 | 70.2 | 234 | 0 | 0 | 0 | 4.00 | 0.31 | 2.06 | 0.08 | 0.78 | M | M | 465/S/CH_18 | 250 | 62 | 60 | 3 | 3 | 3 | 3.77 | −0.13 | 1.53 | −0.03 | 3.69 | M | C |
| 159/S/CH_10 | 32 | 45.2 | 47 | 0 | 0 | 0 | 2.89 | 0.03 | 0.10 | 0.07 | 0.07 | M | - | 467/S/CH_18 | 125 | 36.1 | 7 | 2 | 0 | 0 | 0.04 | −0.05 | −0.01 | 0.03 | 0.84 | C | C |
| 160/S/CH_10 | 3 | 1 | 0 | 0 | 0 | 0.09 | 0.51 | 0.09 | 0.87 | 0.53 | - | - | 468/S/CH_18 | 79 | 26.4 | 0 | 2 | 0 | 0 | 0.39 | −0.10 | 0.07 | −0.08 | 0.28 | - | C | |
| 161/S/CH_10 | −13 | −4.4 | 20 | 0 | 0 | 0 | 0.06 | 0.16 | 0.05 | 0.29 | 0.19 | - | - | 469/S/CH_18 | 157 | 59.9 | 151 | 2 | 0 | 1 | 0.83 | 0.17 | 0.23 | −0.02 | 2.56 | C | C |
| 162/S/CH_10 | 377 | 38.4 | 233 | 3 | 0 | 0 | 4.00 | 3.75 | 3.46 | 0.16 | 0.71 | M | M | 470/S/CH_18 | 215 | 44.2 | 74 | 3 | 2 | 3 | 0.32 | −0.09 | 0.13 | 0.03 | 0.58 | C | C |
| 163/S/CH_10 | −17 | 4.8 | 60 | 1 | 0 | 0 | 0.01 | 0.04 | 0.05 | −0.07 | 0.08 | - | - | 471/S/CH_18 | 136 | 87.8 | 70 | 2 | 2 | 0 | 0.65 | 0.07 | 0.05 | 0.74 | 0.51 | C | C |
| 164/S/CH_10 | −14 | 3.7 | 0 | 1 | 0 | 0 | 0.59 | 0.42 | 0.05 | 0.31 | 0.30 | - | - | 472/S/CH_18 | 47 | 45.1 | 22 | 2 | 0 | 1 | 0.19 | −0.09 | −0.01 | 0.07 | 0.26 | S | C |
| 165/S/CH_10 | −14 | −3.4 | 5 | 2 | 0 | 0 | 0.16 | 0.14 | 0.00 | 0.22 | 0.12 | - | - | 473/S/CH_18 | 199 | 90.5 | 62 | 2 | 2 | 3 | 0.88 | 0.91 | 0.55 | 0.24 | 0.81 | M | C |
| 166/S/CH_10 | 54 | 48.6 | 223 | 0 | 0 | 0 | 4.00 | 0.49 | 0.76 | 0.09 | 0.07 | M | - | 123/S/CH_19 | −13 | 10 | nd | 0 | 0 | 0 | 0.08 | 0.17 | 0.12 | 0.12 | 0.03 | - | - |
| 167/S/CH_10 | −18 | 3.8 | 5 | 0 | 0 | 0 | 0.06 | 0.07 | 0.02 | −0.01 | 0.06 | - | - | 124/S/CH_19 | 153 | 26 | nd | 2 | 1 | 1 | 3.57 | 4.00 | 2.26 | 2.90 | 1.00 | - | M |
| 168/S/CH_10 | −12 | 3.7 | 7 | 0 | 0 | 0 | 0.10 | 0.30 | 0.33 | 0.17 | 0.22 | - | - | 21/S/CH_20 | 121 | 25 | 109 | 1 | 0 | 0 | 1.20 | 0.61 | 0.46 | 0.12 | 0.14 | M | M |
| 169/S/CH_10 | −11 | −3.3 | 2 | 0 | 0 | 0 | −0.02 | 0.13 | 0.00 | 0.10 | 0.14 | - | - | 18/S/CH_21 | 48 | 58 | 76 | 1 | 0 | 0 | 1.65 | 1.78 | 1.33 | 0.64 | 1.17 | M | M |
| 170/S/CH_10 | −14 | 0.5 | 1 | 0 | 0 | 0 | −0.04 | 0.07 | 0.01 | 0.09 | 0.06 | - | - | 19/S/CH_22 | 99 | 53 | 74 | 1 | 0 | 0 | 2.53 | 0.26 | 2.42 | 1.07 | 0.71 | M | M |
| 171/S/CH_10 | 22 | 10.2 | 6 | 0 | 0 | 0 | 1.11 | 0.05 | 0.08 | −0.06 | 0.06 | - | - | 16/S/CH_23 | 149 | 14 | 23 | 1 | 0 | 1 | 2.71 | 0.00 | 0.09 | 0.01 | 0.06 | - | M |
| 172/S/CH_10 | −16 | 5.8 | 9 | 1 | 0 | 0 | 0.40 | 0.14 | −0.02 | 0.03 | 0.12 | - | - | 15/S/CH_23 | 63 | 25 | 74 | 1 | 0 | 0 | 2.52 | 0.68 | 0.99 | 0.10 | 0.40 | M | M |
| 173/S/CH_10 | −2 | −3.3 | 14 | 0 | 0 | 0 | −0.03 | 0.07 | −0.01 | 0.16 | 0.06 | - | - | 82/S/CH_24 | 94 | 40.8 | 105 | 1 | 0 | 0 | 2.99 | 0.93 | 0.69 | 0.83 | 0.66 | M | - |
| 174/S/CH_10 | −6 | 2 | 7 | 0 | 0 | 0 | 0.36 | 0.23 | 0.39 | 0.66 | 0.22 | - | - | 78/S/CH_25 | 203 | 64.6 | 44 | 2 | 0 | 3 | 3.99 | 4.13 | 3.96 | 1.44 | 0.12 | M | - |
| 175/S/CH_10 | −18 | −0.1 | 3 | 1 | 0 | 0 | 0.08 | 0.02 | 0.01 | −0.02 | 0.02 | - | - | 444/S/CH_26 | 184 | 82.9 | 71 | 3 | 1 | 3 | −0.02 | −0.10 | −0.01 | −0.12 | −0.01 | S | C |
| 176/S/CH_10 | −8 | 12.2 | 0 | 1 | 0 | 0 | 0.07 | 0.14 | 0.12 | 0.25 | 0.18 | - | - | 445/S/CH_26 | −2 | 4 | 0 | 0 | 0 | 0 | 0.05 | −0.05 | 0.03 | −0.06 | 0.01 | - | - |
| 177/S/CH_10 | −14 | −7.6 | 4 | 0 | 0 | 0 | 0.01 | 0.14 | 0.09 | 0.10 | 0.12 | - | - | 447/S/CH_27 | 250 | 81.7 | 56 | 3 | 1 | 3 | 0.27 | 0.53 | 0.44 | 0.38 | 0.54 | C | C |
| Sensitivity | Specificity | Pos. Predictive Value | Neg. Predictive Value | |||||
|---|---|---|---|---|---|---|---|---|
| Value % | 95% CI % 1 | Value % | 95% CI % 1 | Value % | 95% CI % 1 | Value % | 95% CI % 1 | |
| IDEXX ELISA | 92.2 | 87.4–95.6 | 98.9 | 94.1–100 | 99.4 | 96.2–99.9 | 85.9 | 77.7–91.9 |
| VMRD ELISA | 90.1 | 85.0–93.9 | 95.7 | 89.2–98.8 | 97.7 | 94.3–99.1 | 82.2 | 73.7–89.0 |
| ERADIKIT ELISA | 84.4 | 78.5–89.2 | 91.3 | 83.6–96.1 | 95.3 | 91.2–97.5 | 73.7 | 64.6–81.5 |
| Immunoblot | 59.2 | 51.8–66.2 | 92.4 | 85.0–96.9 | 94.2 | 88.4–97.6 | 52.2 | 44.2–60.0 |
| Real-time PCR | 75.5 | 68.8–81.4 | 100 | 96.1–100 | 100 | 97.5–100 | 66.2 | 57.7–74.0 |
| Immunoblot | Nested Real-Time PCR | ||||||||
|---|---|---|---|---|---|---|---|---|---|
| Truth | Pos | Neg | Total | Percent | Truth | Pos | Neg | Total | Percent |
| Pos | 113 | 78 | 191 | 59.2 (Se) | Pos | 145 | 47 | 192 | 75.5 (Se) |
| Neg | 7 | 85 | 92 | 92.4 (Sp) | Neg | 0 | 92 | 92 | 100 (Sp) |
| Total | 120 | 163 | 283 | 100 | Total | 145 | 139 | 284 | 100 |
| Percent | 94.2 (P) | 52.1 (N) | 100 | Percent | 100 (P) | 66.2 (N) | 100 | ||
| I-Blot pos | I-Blot neg | ||||
|---|---|---|---|---|---|
| MVVa (%) | CAEVa (%) | MVVa (%) | CAEVa (%) | N (% Detected) | |
| Sheep | 14 (26.9) | 38 (73.1) | 43 (82.7) | 9 (17.3) | 104 (50.0) |
| Goats | 9 (28.1) | 23 (71.9) | 2 (100) | 0 (0) | 34 (94.1) |
| Total | 23 (16.7) | 45 (32.6) | 61 (44.2) | 9 (6.5) | 138 (49.3) |
| I-Blot pos | I-Blot neg | ||||
|---|---|---|---|---|---|
| Sheep | Goats | Sheep | Goats | N (% Detected) | |
| MVVa | 14 (60.9) | 9 (39.1) | 43 (95.6) | 2 (4.4) | 68 (33.8) |
| CAEVa | 38 (62.3) | 23 (37.7) | 9 (100) | 0 (0) | 70 (87.1) |
| Total | 52 (37.7) | 32 (23.2) | 52 (37.7) | 2 (1.4) | 138 (60.9) |
| Country | Number of Sheep | Number of Goats | Number of Farms |
|---|---|---|---|
| Croatia | 0 | 50 | 5 |
| Italy | 51 | 0 | 3 |
| Germany | 0 | 17 | 1 |
| Switzerland | 170 | 2 | 18 |
| Nested Real-Time PCR | Oligonucleotide a | Primer Sequence/Flouorescent Dye | Position | |
|---|---|---|---|---|
| First-step PCR: | outer primers | Outer SRLV-F1 | 5′-CGCAGGTGGCGCCCAG-3′ | 158–173 b |
| Outer SRLV-F2 | 5′-CGCAGSTGGCGCCCAA-3′ | 158–173 b | ||
| Outer SRLV-R1 | 5′-CCTTCTGTCAGGCGCTCCCC-3′ | 622–642 b | ||
| Outer SRLV-R2 | 5′-CCTTCCGTCAAGGTCTCCTTCC-3′ | 621–642 b | ||
| Outer SRLV-R3 | 5′-CCTTCTGTCAAGGTCTCCTTCCC-3′ | 620–642 b | ||
| Outer SRLV-R4 | 5′-CCTTCTGTCAAGTGCTCCCCTCT-3′ | 620–642 b | ||
| Outer SRLV-R5 | 5′-CCTTCTGTCAGGTGCTCCCCTCT-3′ | 620–642 b | ||
| Second-step: | Genotype Aspecific real-time PCR | RTMVVLTRgag-F | 5′-GGGGACGCCTGAAGTRAGGTAA-3′ | 287–308 c |
| RTMVVLTRgag-R | 5′-YTTGAGCTCRGGGTAYCCCTT-3′ | 517–537 c | ||
| RTMVVLTRgag-P | 5′-FAM-CTTTGAGCCTTGCKTCGCCATGTCT-TAMRA-3′ | 486–510 c | ||
| Genotype Bspecific real-time PCR | RTCAELTRgag-F | 5′-CTGRAGGAGTAMGGTAAGTRACTCTGC-3′ | 324–350 b | |
| RTCAELTRgag-R | 5′-TTGATRCATTTKTCSAKCTCAGGATAA-3′ | 365–591 b | ||
| RTCAELTRgag-P | 5′-FAM-CCGGAGACTTGCCTCGCCATGTC-TAMRA-3′ | 530–552 b | ||
Publisher’s Note: MDPI stays neutral with regard to jurisdictional claims in published maps and institutional affiliations. |
© 2022 by the authors. Licensee MDPI, Basel, Switzerland. This article is an open access article distributed under the terms and conditions of the Creative Commons Attribution (CC BY) license (https://creativecommons.org/licenses/by/4.0/).
Share and Cite
Schaer, J.; Cvetnic, Z.; Sukalic, T.; Dörig, S.; Grisiger, M.; Iscaro, C.; Feliziani, F.; Pfeifer, F.; Origgi, F.; Zanoni, R.G.; et al. Evaluation of Serological Methods and a New Real-Time Nested PCR for Small Ruminant Lentiviruses. Pathogens 2022, 11, 129. https://doi.org/10.3390/pathogens11020129
Schaer J, Cvetnic Z, Sukalic T, Dörig S, Grisiger M, Iscaro C, Feliziani F, Pfeifer F, Origgi F, Zanoni RG, et al. Evaluation of Serological Methods and a New Real-Time Nested PCR for Small Ruminant Lentiviruses. Pathogens. 2022; 11(2):129. https://doi.org/10.3390/pathogens11020129
Chicago/Turabian StyleSchaer, Jessica, Zeljko Cvetnic, Tomislav Sukalic, Sven Dörig, Martin Grisiger, Carmen Iscaro, Francesco Feliziani, Folke Pfeifer, Francesco Origgi, Reto Giacomo Zanoni, and et al. 2022. "Evaluation of Serological Methods and a New Real-Time Nested PCR for Small Ruminant Lentiviruses" Pathogens 11, no. 2: 129. https://doi.org/10.3390/pathogens11020129
APA StyleSchaer, J., Cvetnic, Z., Sukalic, T., Dörig, S., Grisiger, M., Iscaro, C., Feliziani, F., Pfeifer, F., Origgi, F., Zanoni, R. G., & Abril, C. E. (2022). Evaluation of Serological Methods and a New Real-Time Nested PCR for Small Ruminant Lentiviruses. Pathogens, 11(2), 129. https://doi.org/10.3390/pathogens11020129

