Delineating the Role of Aedes aegypti ABC Transporter Gene Family during Mosquito Development and Arboviral Infection via Transcriptome Analyses
Abstract
1. Introduction
2. Results
2.1. Genomic Location and Curated Details of Ae. aegypti ABC Transporters
Chromosome Mapping of ABC Transporter Genes
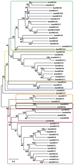
2.2. Phylogenetic Analyses and Characteristics of Ae. aegypti ABC Transporters
2.2.1. ABCA Subfamily
2.2.2. ABCB Subfamily
2.2.3. ABCC Subfamily
2.2.4. ABCD Subfamily
2.2.5. ABCE and ABCF Subfamilies
2.2.6. ABCG and ABCH Subfamilies
2.2.7. ABCJ Subfamily
2.3. Expression Profiling of ABC Transporters in Different Developmental Stages of Ae. aegypti
2.4. Validating the Expression Pattern of Selected ABC Transporter Genes in Different Developmental Stages of Ae. aegypti
2.5. Expression Profile of Ae. aegypti ABC Transporters upon Arboviral-Infections
2.6. Validating the Expression of ABC Transporter Genes in DENV2 Virus-Infected Ae. aegypti
2.7. Analysis of Promoters and Transcription Factors Binding Site (TFBS) in The Regulatory Region of Virus-Induced ABC Transporters
3. Discussion
4. Materials and Methods
4.1. Ae. aegypti Mosquito Rearing
4.2. Identification and Classification of Ae. aegypti ABC Transporters
4.3. Phylogenetic Analysis of Ae. aegypti ABC Transporters
4.4. Transcriptomic Data Analysis of Ae. aegypti ABC Transporters
4.5. Sample Collection and Analyzing the Expression Profile of Representative ABC Transporter Genes Using qPCR
4.6. Viral Infection, Sample Collection and Expression Analysis of Representative ABC Transporter Genes
4.7. Identification of Promoter and Transcription Factor Binding Sites in ABC Transporter Genes
Supplementary Materials
Author Contributions
Funding
Institutional Review Board Statement
Informed Consent Statement
Data Availability Statement
Acknowledgments
Conflicts of Interest
References
- Bhatt, S.; Gething, P.W.; Brady, O.J.; Messina, J.P.; Farlow, A.W.; Moyes, C.L.; Drake, J.M.; Brownstein, J.S.; Hoen, A.G.; Sankoh, O.; et al. The global distribution and burden of dengue. Nature 2013, 496, 504–507. [Google Scholar] [CrossRef] [PubMed]
- Kraemer, M.U.G.; Reiner, R.C.; Brady, O.J.; Messina, J.P.; Gilbert, M.; Pigott, D.M.; Yi, D.; Johnson, K.; Earl, L.; Marczak, L.B.; et al. Past and future spread of the arbovirus vectors Aedes aegypti and Aedes albopictus. Nat. Microbiol. 2019, 4, 854–863. [Google Scholar] [CrossRef]
- Fauci, A.S.; Morens, D.M. Zika virus in the americas-yet another arbovirus threat. N. Engl. J. Med. 2016, 374, 601–604. [Google Scholar] [CrossRef] [PubMed]
- Wu, P.; Yu, X.; Wang, P.; Cheng, G. Arbovirus lifecycle in mosquito: Acquisition, propagation and transmission. Expert Rev. Mol. Med. 2019, 21, e1. [Google Scholar] [CrossRef] [PubMed]
- Tchankouo-Nguetcheu, S.; Khun, H.; Pincet, L.; Roux, P.; Bahut, M.; Huerre, M.; Guette, C.; Choumet, V. Differential protein modulation in midguts of Aedes aegypti infected with chikungunya and dengue 2 viruses. PLoS ONE 2010, 5, e13149. [Google Scholar] [CrossRef]
- Luplertlop, N.; Surasombatpattana, P.; Patramool, D.; Dumas, E.; Wasinpiyamongkol, L.; Saune, L.; Hamel, R.; Bernard, E.; Sereno, D.; Thomas, F.R.; et al. Induction of a peptide with activity against a broad spectrum of pathogens in the Aedes aegypti salivary gland, following infection with Dengue Virus. PLoS Pathog. 2011, 7, e1001252. [Google Scholar] [CrossRef] [PubMed]
- Colpitts, T.M.; Cox, J.; Vanlandingham, D.L.; Feitosa, F.M.; Cheng, G.; Kurscheid, S.; Wang, P.; Krishnan, M.N.; Higgs, S.; Fikrig, E. Alterations in the aedes aegypti transcriptome during infection with west nile, dengue and yellow fever viruses. PLoS Pathog. 2011, 7, e1002189. [Google Scholar] [CrossRef]
- Carvalho-Leandro, D.; Ayres, C.F.J.; Guedes, D.R.D.; Suesdek, L.; Melo-Santos, M.A.V.; Oliveira, C.F.; Cordeiro, M.T.; Regis, L.N.; Marques, E.T.; Gil, L.H.; et al. Immune transcript variations among Aedes aegypti populations with distinct susceptibility to dengue virus serotype 2. Acta Trop. 2012, 124, 113–119. [Google Scholar] [CrossRef]
- Kingsolver, M.B.; Huang, Z.; Hardy, R.W. Insect antiviral innate immunity: Pathways, effectors, and connections. J. Mol. Biol. 2013, 425, 4921–4936. [Google Scholar] [CrossRef] [PubMed]
- Souza-Neto, J.A.; Sim, S.; Dimopoulos, G. An evolutionary conserved function of the JAK-STAT pathway in anti-dengue defense. Proc. Natl. Acad. Sci. USA 2009, 106, 17841–17846. [Google Scholar] [CrossRef]
- Chowdhury, A.; Modahl, C.M.; Tan, S.T.; Wei Xiang, B.W.; Missé, D.; Vial, T.; Kini, R.M.; Pompon, J.F. JNK pathway restricts DENV2, ZIKV and CHIKV infection by activating complement and apoptosis in mosquito salivary glands. PLoS Pathog. 2020, 16, e1008754. [Google Scholar] [CrossRef]
- Khoo, C.C.H.; Doty, J.B.; Heersink, M.S.; Olson, K.E.; Franz, A.W.E. Transgene-mediated suppression of the RNA interference pathway in Aedes aegypti interferes with gene silencing and enhances Sindbis virus and dengue virus type 2 replication. Insect Mol. Biol. 2013, 22, 104–114. [Google Scholar] [CrossRef]
- Sim, S.; Dimopoulos, G. Dengue virus inhibits immune responses in Aedes aegypti cells. PLoS ONE 2010, 5, e10678. [Google Scholar] [CrossRef] [PubMed]
- Sigle, L.T.; McGraw, E.A. Expanding the canon: Non-classical mosquito genes at the interface of arboviral infection. Insect Biochem. Mol. Biol. 2019, 109, 72–80. [Google Scholar] [CrossRef]
- Croker, B.; Crozat, K.; Berger, M.; Xia, Y.; Sovath, S.; Schaffer, L.; Eleftherianos, I.; Imler, J.L.; Beutler, B. ATP-sensitive potassium channels mediate survival during infection in mammals and insects. Nat. Genet. 2007, 39, 1453–1460. [Google Scholar] [CrossRef] [PubMed]
- Figueira-Mansur, J.; Ferreira-Pereira, A.; Mansur, J.F.; Franco, T.A.; Alvarenga, E.S.L.; Sorgine, M.H.F.; Neves, B.C.; Melo, A.C.A.; Leal, W.S.; Masuda, H.; et al. Silencing of P-glycoprotein increases mortality in temephos-treated Aedes aegypti larvae. Insect Mol. Biol. 2013, 22, 648–658. [Google Scholar] [CrossRef] [PubMed]
- Félix, R.C.; Müller, P.; Ribeiro, V.; Ranson, H.; Silveira, H. Plasmodium infection alters Anopheles gambiae detoxification gene expression. BMC Genom. 2010, 11, 312. [Google Scholar] [CrossRef]
- Stanley, D.; Kim, Y. Prostaglandins and other eicosanoids in insects: Biosynthesis and biological actions. Front. Physiol. 2019, 9, 1927. [Google Scholar] [CrossRef]
- Rees, D.C.; Johnson, E.; Lewinson, O. ABC transporters: The power to change. Nat. Rev. Mol. Cell Biol. 2009, 10, 218–227. [Google Scholar] [CrossRef]
- Linton, K.J. Structure and function of ABC transporters. Physiology 2007, 22, 122–130. [Google Scholar] [CrossRef]
- Wilkens, S. Structure and mechanism of ABC transporters. F1000Prime Rep. 2015, 7. [Google Scholar] [CrossRef]
- Dermauw, W.; Van Leeuwen, T. The ABC gene family in arthropods: Comparative genomics and role ininsecticide transport and resistance. Insect Biochem. Mol. Biol. 2014, 45, 89–110. [Google Scholar] [CrossRef]
- Hollenstein, K.; Dawson, R.J.; Locher, K.P. Structure and mechanism of ABC transporter proteins. Curr. Opin. Struct. Biol. 2007, 17, 412–418. [Google Scholar] [CrossRef]
- Roth, C.W.; Holm, I.; Graille, M.; Dehoux, P.; Rzhetsky, A.; Wincker, P.; Weissenbach, J.; Brey, P.T. Identification of the Anopheles gambiae ATP-binding cassette transporter superfamily genes. Mol. Cells 2003, 15, 150–158. [Google Scholar]
- Matthews, B.J.; Dudchenko, O.; Kingan, S.B.; Koren, S.; Antoshechkin, I.; Crawford, J.E.; Glassford, W.J.; Herre, M.; Redmond, S.N.; Rose, N.H.; et al. Improved reference genome of Aedes aegypti informs arbovirus vector control. Nature 2018, 563, 501–507. [Google Scholar] [CrossRef]
- Lu, H.; Xu, Y.; Cui, F. Phylogenetic analysis of the ATP-binding cassette transporter family in three mosquito species. Pestic. Biochem. Physiol. 2016, 132, 118–124. [Google Scholar] [CrossRef] [PubMed]
- Pignatelli, P.; Ingham, V.A.; Balabanidou, V.; Vontas, J.; Lycett, G.; Ranson, H. The Anopheles gambiae ATP-binding cassette transporter family: Phylogenetic analysis and tissue localization provide clues on function and role in insecticide resistance. Insect Mol. Biol. 2018, 27, 110–122. [Google Scholar] [CrossRef] [PubMed]
- Figueira-Mansur, J.; Schrago, C.G.; Salles, T.S.; Alvarenga, E.S.L.; Vasconcellos, B.M.; Melo, A.C.A.; Moreira, M.F. Phylogenetic analysis of the ATP-binding cassette proteins suggests a new ABC protein subfamily J in Aedes aegypti (Diptera: Culicidae). BMC Genom. 2020, 21, 463. [Google Scholar] [CrossRef]
- Potter, S.C.; Luciani, A.; Eddy, S.R.; Park, Y.; Lopez, R.; Finn, R.D. HMMER web server: 2018 update. Nucleic Acids Res. 2018, 46, W200–W204. [Google Scholar] [CrossRef] [PubMed]
- Liu, S.; Zhou, S.; Tian, L.; Guo, E.; Luan, Y.; Zhang, J.; Li, S. Genome-wide identification and characterization of ATP-binding cassette transporters in the silkworm, Bombyx mori. BMC Genom. 2011, 12, 491. [Google Scholar] [CrossRef] [PubMed]
- Broehan, G.; Kroeger, T.; Lorenzen, M.; Merzendorfer, H. Functional analysis of the ATP-binding cassette (ABC) transporter gene family of Tribolium castaneum. BMC Genom. 2013, 14, 6. [Google Scholar] [CrossRef]
- He, Q.; Yan, Z.; Si, F.; Zhou, Y.; Fu, W.; Chen, B. ATP-binding cassette (ABC) transporter genes involved in pyrethroid resistance in the malaria vector Anopheles sinensis: Genome-wide identification, characteristics, phylogenetics, and expression profile. Int. J. Mol. Sci. 2019, 20, 1409. [Google Scholar] [CrossRef]
- Kumar, S.; Stecher, G.; Li, M.; Knyaz, C.; Tamura, K. MEGA X: Molecular evolutionary genetics analysis across computing platforms. Mol. Biol. Evol. 2018, 35, 1547. [Google Scholar] [CrossRef] [PubMed]
- Dean, M.; Rzhetsky, A.; Allikmets, R. The human ATP-binding cassette (ABC) transporter superfamily. Genome Res. 2001, 42, 1007–1017. [Google Scholar] [CrossRef]
- Bariami, V.; Jones, C.M.; Poupardin, R.; Vontas, J.; Ranson, H. Gene amplification, abc transporters and cytochrome p450s: Unraveling the molecular basis of pyrethroid resistance in the dengue vector, aedes aegypti. PLoS Negl. Trop. Dis. 2012, 6, e1692. [Google Scholar] [CrossRef] [PubMed]
- Buss, D.S.; Callaghan, A. Interaction of pesticides with p-glycoprotein and other ABC proteins: A survey of the possible importance to insecticide, herbicide and fungicide resistance. Pestic. Biochem. Physiol. 2008, 90, 141–153. [Google Scholar] [CrossRef]
- Theodoulou, F.L.; Holdsworth, M.; Baker, A. Peroxisomal ABC transporters. FEBS Lett. 2006, 580, 1139–1155. [Google Scholar] [CrossRef] [PubMed]
- Paytubi, S.; Wang, X.; Lam, Y.W.; Izquierdo, L.; Hunter, M.J.; Jan, E.; Hundal, H.S.; Proud, C.G. ABC50 promotes translation initiation in mammalian cells. J. Biol. Chem. 2009, 284, 24061–24073. [Google Scholar] [CrossRef] [PubMed]
- Tian, Y.; Han, X.; Tian, D.L. The biological regulation of ABCE1. IUBMB Life 2012, 64, 795–800. [Google Scholar] [CrossRef]
- Melby, T.E.; Ciampaglio, C.N.; Briscoe, G.; Erickson, H.P. The symmetrical structure of structural maintenance of chromosomes (SMC) and MukB proteins: Long, antiparallel coiled coils, folded at a flexible hinge. J. Cell Biol. 1998, 142, 1595–1604. [Google Scholar] [CrossRef] [PubMed]
- Soppa, J. Prokaryotic structural maintenance of chromosomes (SMC) proteins: Distribution, phylogeny, and comparison with MukBs and additional prokaryotic and eukaryotic coiled-coil proteins. Gene 2001, 278, 253–264. [Google Scholar] [CrossRef]
- Kerr, I.D. Structure and association of ATP-binding cassette transporter nucleotide-binding domains. Biochim. Biophys. Acta Biomembr. 2002, 1561, 47–64. [Google Scholar] [CrossRef]
- Sánchez-Fernández, R.; Davies, T.G.E.; Coleman, J.O.D.; Rea, P.A. The Arabidopsis thaliana ABC Protein Superfamily, a Complete Inventory. J. Biol. Chem. 2001, 276, 30231–30244. [Google Scholar] [CrossRef] [PubMed]
- Thomas, C.; Tampé, R. Structural and Mechanistic Principles of ABC Transporters. Annu. Rev. Biochem. 2020, 89, 605–636. [Google Scholar] [CrossRef]
- Akbari, O.S.; Antoshechkin, I.; Amrhein, H.; Williams, B.; Diloreto, R.; Sandler, J.; Hay, B.A. The developmental transcriptome of the mosquito Aedes aegypti, an invasive species and major arbovirus vector. G3 Genes Genomes Genet. 2013, 3, 1493–1509. [Google Scholar] [CrossRef]
- Xi, Z.; Ramirez, J.L.; Dimopoulos, G. The Aedes aegypti toll pathway controls dengue virus infection. PLoS Pathog. 2008, 4, e1000098. [Google Scholar] [CrossRef]
- Sim, S.; Ramirez, J.L.; Dimopoulos, G. Dengue virus infection of the aedes aegypti salivary gland and chemosensory apparatus induces genes that modulate infection and blood-feeding behavior. PLoS Pathog. 2012, 8, e1002631. [Google Scholar] [CrossRef] [PubMed]
- Barletta, A.B.F.; Alves, L.R.; Nascimento Silva, M.C.L.; Sim, S.; Dimopoulos, G.; Liechocki, S.; Maya-Monteiro, C.M.; Sorgine, M.H.F. Emerging role of lipid droplets in Aedes aegypti immune response against bacteria and Dengue virus. Sci. Rep. 2016, 6, 19928. [Google Scholar] [CrossRef] [PubMed]
- Labbé, R.; Caveney, S.; Donly, C. Genetic analysis of the xenobiotic resistance-associated ABC gene subfamilies of the Lepidoptera. Insect Mol. Biol. 2011, 20, 243–256. [Google Scholar] [CrossRef]
- Abele, R.; Tampé, R. The ABCs of immunology: Structure and function of TAP, the transporter associated with antigen processing. Physiology 2004, 19, 216–224. [Google Scholar] [CrossRef] [PubMed]
- Mayer, F.; Mayer, N.; Chinn, L.; Pinsonneault, R.L.; Kroetz, D.; Bainton, R.J. Evolutionary conservation of vertebrate blood-brain barrier chemoprotective mechanisms in drosophila. J. Neurosci. 2009, 29, 3538–3550. [Google Scholar] [CrossRef] [PubMed]
- You, J.; Hou, S.; Malik-Soni, N.; Xu, Z.; Kumar, A.; Rachubinski, R.A.; Frappier, L.; Hobman, T.C. Flavivirus Infection Impairs Peroxisome Biogenesis and Early Antiviral Signaling. J. Virol. 2015, 89, 12349–12361. [Google Scholar] [CrossRef] [PubMed]
- Fu, Q.; Inankur, B.; Yin, J.; Striker, R.; Lan, Q. Sterol Carrier Protein 2, a Critical Host Factor for Dengue Virus Infection, Alters the Cholesterol Distribution in Mosquito Aag2 Cells. J. Med. Entomol. 2015, 52, 1124–1134. [Google Scholar] [CrossRef] [PubMed]
- Cloherty, A.P.M.; Olmstead, A.D.; Ribeiro, C.M.S.; Jean, F. Hijacking of lipid droplets by hepatitis C, dengue and zika viruses-from viral protein moonlighting to extracellular release. Int. J. Mol. Sci. 2020, 21, 7901. [Google Scholar] [CrossRef] [PubMed]
- Kajla, M.; Bhattacharya, K.; Gupta, K.; Banerjee, U.; Kakani, P.; Gupta, L.; Kumar, S. Identification of the Temperature Induced Larvicidal Efficacy of Agave angustifolia against Aedes, Culex, and Anopheles Larvae. Front. Public Health 2016, 3, 286. [Google Scholar] [CrossRef] [PubMed]
- Molina-Cruz, A.; Gupta, L.; Richardson, J.; Bennett, K.; Black IV, W.; Barillas-Mury, C. Effect of mosquito midgut trypsin activity on dengue-2 virus infection and dissemination in Aedes aegypti. Am. J. Trop. Med. Hyg. 2005, 72, 631–637. [Google Scholar] [CrossRef]
- Giraldo-Calderón, G.I.; Emrich, S.J.; MacCallum, R.M.; Maslen, G.; Emrich, S.; Collins, F.; Dialynas, E.; Topalis, P.; Ho, N.; Gesing, S.; et al. VectorBase: An updated Bioinformatics Resource for invertebrate vectors and other organisms related with human diseases. Nucleic Acids Res. 2015, 43, D707–D713. [Google Scholar] [CrossRef]
- Altschul, S.F.; Gish, W.; Miller, W.; Myers, E.W.; Lipman, D.J. Basic local alignment search tool. J. Mol. Biol. 1990, 215, 403–410. [Google Scholar] [CrossRef]
- Marchler-Bauer, A.; Bryant, S.H. CD-Search: Protein domain annotations on the fly. Nucleic Acids Res. 2004, 32, W327–W331. [Google Scholar] [CrossRef]
- Liao, Y.; Smyth, G.K.; Shi, W. FeatureCounts: An efficient general purpose program for assigning sequence reads to genomic features. Bioinformatics 2014, 30, 923–930. [Google Scholar] [CrossRef]
- Gu, Z.; Eils, R.; Schlesner, M. Complex heatmaps reveal patterns and correlations in multidimensional genomic data. Bioinformatics 2016, 32, 2847–2849. [Google Scholar] [CrossRef] [PubMed]
- Robinson, M.D.; McCarthy, D.J.; Smyth, G.K. edgeR: A Bioconductor package for differential expression analysis of digital gene expression data. Bioinformatics 2009, 26, 139–140. [Google Scholar] [CrossRef]
- McCarthy, D.J.; Chen, Y.; Smyth, G.K. Differential expression analysis of multifactor RNA-Seq experiments with respect to biological variation. Nucleic Acids Res. 2012, 40, 4288–4297. [Google Scholar] [CrossRef]
- Pompon, J.; Manuel, M.; Ng, G.K.; Wong, B.; Shan, C.; Manokaran, G.; Soto-Acosta, R.; Bradrick, S.S.; Ooi, E.E.; Missé, D.; et al. Dengue subgenomic flaviviral RNA disrupts immunity in mosquito salivary glands to increase virus transmission. PLoS Pathog. 2017, 13, e1006535. [Google Scholar] [CrossRef]
- Livak, K.J.; Schmittgen, T.D. Analysis of relative gene expression data using real-time quantitative PCR and the 2-ΔΔCT method. Methods 2001, 25, 402–408. [Google Scholar] [CrossRef] [PubMed]
- Reese, M.G. Application of a time-delay neural network to promoter annotation in the Drosophila melanogaster genome. Comput. Chem. 2001, 26, 51–56. [Google Scholar] [CrossRef]
- Fornes, O.; Castro-Mondragon, J.A.; Khan, A.; Van Der Lee, R.; Zhang, X.; Richmond, P.A.; Modi, B.P.; Correard, S.; Gheorghe, M.; Baranašić, D.; et al. JASPAR 2020: Update of the open-Access database of transcription factor binding profiles. Nucleic Acids Res. 2020, 48, D87–D92. [Google Scholar] [CrossRef] [PubMed]








| ABC Transporter Gene | VectorBase ID | Chromosome: Physical Location (Strand) | No. of Exons | No. of Transcripts | Protein Length (AA) | Availability of EST (No. of ESTs) | Expression Status in | |
|---|---|---|---|---|---|---|---|---|
| Mosquito Developmental Stages | Arboviral Infection | |||||||
| ABCA Subfamily (11 Genes) | ||||||||
| AaeABCA1 | AAEL012698 | 2:94093797–94103717(−) | 8 | 3 | 1641 | Y (4) | N | Y |
| AaeABCA2.1 | AAEL012702 | 2:94177008–94183151(−) | 11 | 1 | 1636 | Y (26) | N | Y |
| AaeABCA2.2 | AAEL012700 | 2:94160180–94166404(−) | 11 | 1 | 1645 | N | N | Y |
| AaeABCA4 | AAEL001938 | 3:227108694–227135343(+) | 8 | 1 | 1673 | Y (11) | Y | Y |
| AaeABCA5 | AAEL008386 | 3:224734279–224779573(+) | 9 | 2 | 1663 | Y (5) | Y | Y |
| AaeABCA6 | AAEL008384 | 3:224779816–224802105(+) | 10 | 1 | 1657 | Y (1) | Y | Y |
| AaeABCA7.1 | AAEL017572 | 1:117261376–117263613(−) | 2 | 1 | 590 | N | Y | N |
| AaeABCA7.2 | AAEL014699 | 3:51218604–51279389(+) | 7 | 2 | 1635 | Y (18) | Y | Y |
| AaeABCA8 | AAEL021738 | 3:365856244–365899503(+) | 12 | 2 | 1900 | Y (3) | Y | Y |
| AaeABCA9 | AAEL018040 | 3:322613800–322714818(−) | 16 | 2 | 1987 | Y (26) | Y | Y |
| AaeABCA10 | AAEL012701 | 2:94115322–94145067(−) | 8 | 1 | 1622 | Y (6) | N | Y |
| ABCB Subfamily (5 Genes) | ||||||||
| AaeABCB1 | AAEL008134 | 3:107404546–107431730(+) | 5 | 1 | 848 | Y (20) | Y | Y |
| AaeABCB2 | AAEL010379 | 2:182523007–182607302(+) | 11 | 3 | 1307 | Y (2) | Y | Y |
| AaeABCB3 | AAEL022941 | 2:78738879–78757036(−) | 3 | 1 | 725 | Y (10) | Y | Y |
| AaeABCB4 | AAEL006717 | 2:85121437–85146605(+) | 6 | 2 | 820 | Y (9) | Y | Y |
| AaeABCB5 | AAEL000434 | 3:187161644–187197938(+) | 7 | 1 | 693 | Y (8) | Y | Y |
| ABCC Subfamily (16 Genes) | ||||||||
| AaeABCC1 | AAEL005918 | 3:138401412–138418395(−) | 9 | 1 | 1312 | Y (17) | Y | Y |
| AaeABCC2 | AAEL025460 | 3:138444756–138480164(+) | 9 | 4 | 1388 | Y (13) | Y | Y |
| AaeABCC3 | AAEL005929 | 3:138489236–138524582(+) | 11 | 3 | 1419 | Y (7) | Y | Y |
| AaeABCC4.1 | AAEL012395 | 1:284711177–284717415(+) | 5 | 2 | 1357 | Y (9) | N | Y |
| AaeABCC4.2 | AAEL019847 | 1:284693063–284698462(−) | 6 | 1 | 1355 | N | N | Y |
| AaeABCC5 | AAEL023958 | 1:284737104–284863028(+) | 13 | 1 | 1488 | Y (4) | N | Y |
| AaeABCC6 | AAEL027539 | 1:284869084–284903303(+) | 11 | 3 | 1286 | N | N | Y |
| AaeABCC7 | AAEL018267 | 2:100234384–100334146(+) | 7 | 6 | 1394 | Y (23) | Y | Y |
| AaeABCC8 | AAEL005045 | 2:445037808–445059189(−) | 5 | 2 | 1508 | N | Y | Y |
| AaeABCC9 | AAEL005026 | 2:445021476–445037944(+) | 5 | 1 | 1454 | N | Y | Y |
| AaeABCC10 | AAEL005043 | 2:444993656–444999015(+) | 6 | 2 | 1522 | Y (13) | Y | Y |
| AaeABCC12 | AAEL020303 | 2:463313906–463367902(+) | 5 | 1 | 1532 | Y (2) | Y | Y |
| AaeABCC13 | AAEL023524 | 2:312907331–313134735(+) | 25 | 1 | 2101 | Y (1) | Y | Y |
| AaeABCC14 | AAEL004743 | 2:289194273–289251024(+) | 15 | 15 | 1524 | Y (27) | Y | Y |
| AaeABCC16 | AAEL017209 | 3:403021800–403026639(+) | 4 | 1 | 986 | N | Y | N |
| AaeABCC17 | AAEL015644 | 1:193810018–193840226(+) | 9 | 1 | 1339 | Y (10) | Y | Y |
| ABCD Subfamily (2 Genes) | ||||||||
| AaeABCD1 | AAEL010047 | 1:160091832–160259983(+) | 7 | 2 | 753 | Y (14) | Y | Y |
| AaeABCD2 | AAEL002913 | 1:108683838–108734858(+) | 10 | 1 | 659 | Y (27) | Y | Y |
| ABCE Subfamily (1 Gene) | ||||||||
| AaeABCE1 | AAEL010059 | 3:11225514–11239622(+) | 5 | 1 | 609 | Y (66) | Y | Y |
| ABCF Subfamily (3 Genes) | ||||||||
| AaeABCF1 | AAEL001101 | 3:406460452–406484817(−) | 2 | 1 | 894 | Y (16) | Y | Y |
| AaeABCF2 | AAEL010977 | 3:190430154–190451030(+) | 4 | 2 | 602 | Y (97) | Y | Y |
| AaeABCF3 | AAEL010359 | 3:372039893–372056253(+) | 5 | 1 | 712 | Y (52) | Y | Y |
| ABCG Subfamily (18 Genes) | ||||||||
| AaeABCG1 | AAEL016999 | 1:107942728–108005678(−) | 8 | 3 | 716 | Y (17) | Y | N |
| AaeABCG2 | AAEL021570 | 1:30489715–30492114(−) | 4 | 1 | 687 | N | Y | N |
| AaeABCG3 | AAEL008138 | 3:79113447–79286804(−) | 8 | 5 | 862 | Y (15) | Y | Y |
| AaeABCG4 | AAEL003703 | 3:65749828–65763092(−) | 6 | 1 | 616 | Y (1) | Y | Y |
| AaeABCG5 | AAEL017188 | 2:24405169–24438842(+) | 8 | 1 | 614 | N | Y | N |
| AaeABCG7 | AAEL008672 | 2:239556260–239647710(−) | 7 | 2 | 699 | Y (29) | Y | Y |
| AaeABCG8 | AAEL019463 | 2:455430514–455514073(+) | 7 | 1 | 723 | Y (10) | Y | Y |
| AaeABCG10 | AAEL027367 | 2:455272483–455402105(+) | 11 | 7 | 726 | Y (6) | Y | Y |
| AaeABCG11 | AAEL008635 | 2:455184210–455236417(+) | 9 | 1 | 676 | Y (17) | Y | Y |
| AaeABCG13 | AAEL022734 | 1:215452060–215689779(−) | 10 | 5 | 888 | Y (1) | Y | Y |
| AaeABCG14 | AAEL027424 | 1:215707794–215774030(+) | 6 | 1 | 602 | Y (12) | Y | Y |
| AaeABCG15 | AAEL019641 | 2:270847147–271027814(−) | 12 | 3 | 604 | Y (8) | Y | Y |
| AaeABCG16 | AAEL008625 | 2:455514069–455540158(−) | 5 | 1 | 606 | N | Y | Y |
| AaeABCG17 | AAEL008628 | 2:455557594–455572391(+) | 6 | 2 | 598 | N | Y | Y |
| AaeABCG18 | AAEL008632 | 2:455591457–455609699(+) | 6 | 3 | 607 | Y (4) | Y | Y |
| AaeABCG19/ G20 | AAEL026976 | 2:455663955–455680847(+) | 7 | 3 | 599 | N | Y | Y |
| AaeABCG21 | AAEL008624 | 2:455615233–455650540(+) | 6 | 5 | 593 | Y (6) | Y | Y |
| AaeABCG22 | AAEL027686 | 3:223544987–223689078(−) | 8 | 1 | 612 | Y (12) | Y | Y |
| ABCH Subfamily (3 Genes) | ||||||||
| AaeABCH1 | AAEL005491 | 3:59371559–59533418(+) | 8 | 5 | 814 | Y (1) | Y | Y |
| AaeABCH2 | AAEL018334 | 1:181178199–181420930(+) | 11 | 5 | 814 | Y (3) | Y | Y |
| AaeABCH3 | AAEL014428 | 1:159149149–159331370(−) | 12 | 3 | 727 | Y (1) | Y | Y |
| ABC Transporter Subfamilies | Homo sapiens | Drosophila melanogaster | Anopheles gambiae | Aedes aegypti | Culex quinquefasciatus | Tribolium castaneum | Bombyx mori |
|---|---|---|---|---|---|---|---|
| A | 12 | 10 | 9 | 11 | 10 | 10 | 6 |
| B | 11 | 8 | 5 | 5 | 5 | 6 | 8 |
| C | 12 | 14 | 14 | 16 | 18 | 35 | 15 |
| D | 4 | 2 | 2 | 2 | 2 | 2 | 2 |
| E | 1 | 1 | 1 | 1 | 1 | 1 | 1 |
| F | 3 | 3 | 3 | 3 | 3 | 3 | 3 |
| G | 5 | 15 | 18 | 18 | 28 | 13 | 13 |
| H | 0 | 3 | 3 | 3 | 3 | 3 | 3 |
| Total | 48 | 56 | 55 | 59 | 70 | 73 | 51 |
Publisher’s Note: MDPI stays neutral with regard to jurisdictional claims in published maps and institutional affiliations. |
© 2021 by the authors. Licensee MDPI, Basel, Switzerland. This article is an open access article distributed under the terms and conditions of the Creative Commons Attribution (CC BY) license (https://creativecommons.org/licenses/by/4.0/).
Share and Cite
Kumar, V.; Garg, S.; Gupta, L.; Gupta, K.; Diagne, C.T.; Missé, D.; Pompon, J.; Kumar, S.; Saxena, V. Delineating the Role of Aedes aegypti ABC Transporter Gene Family during Mosquito Development and Arboviral Infection via Transcriptome Analyses. Pathogens 2021, 10, 1127. https://doi.org/10.3390/pathogens10091127
Kumar V, Garg S, Gupta L, Gupta K, Diagne CT, Missé D, Pompon J, Kumar S, Saxena V. Delineating the Role of Aedes aegypti ABC Transporter Gene Family during Mosquito Development and Arboviral Infection via Transcriptome Analyses. Pathogens. 2021; 10(9):1127. https://doi.org/10.3390/pathogens10091127
Chicago/Turabian StyleKumar, Vikas, Shilpi Garg, Lalita Gupta, Kuldeep Gupta, Cheikh Tidiane Diagne, Dorothée Missé, Julien Pompon, Sanjeev Kumar, and Vishal Saxena. 2021. "Delineating the Role of Aedes aegypti ABC Transporter Gene Family during Mosquito Development and Arboviral Infection via Transcriptome Analyses" Pathogens 10, no. 9: 1127. https://doi.org/10.3390/pathogens10091127
APA StyleKumar, V., Garg, S., Gupta, L., Gupta, K., Diagne, C. T., Missé, D., Pompon, J., Kumar, S., & Saxena, V. (2021). Delineating the Role of Aedes aegypti ABC Transporter Gene Family during Mosquito Development and Arboviral Infection via Transcriptome Analyses. Pathogens, 10(9), 1127. https://doi.org/10.3390/pathogens10091127

