Digital Preservation of Indigenous Culture and Narratives from the Global South: In Search of an Approach
Abstract
:1. Introduction
1.1. Literature Review
1.2. Context
1.2.1. Rural India
1.2.2. West Bengal
1.2.3. Purulia
1.2.4. Santuri
1.3. Contextual Issues and Barriers
1.3.1. Structural
1.3.2. Communicative
1.3.3. Technological
1.3.4. Cultural
1.3.5. Educational
1.3.6. Digital Divide
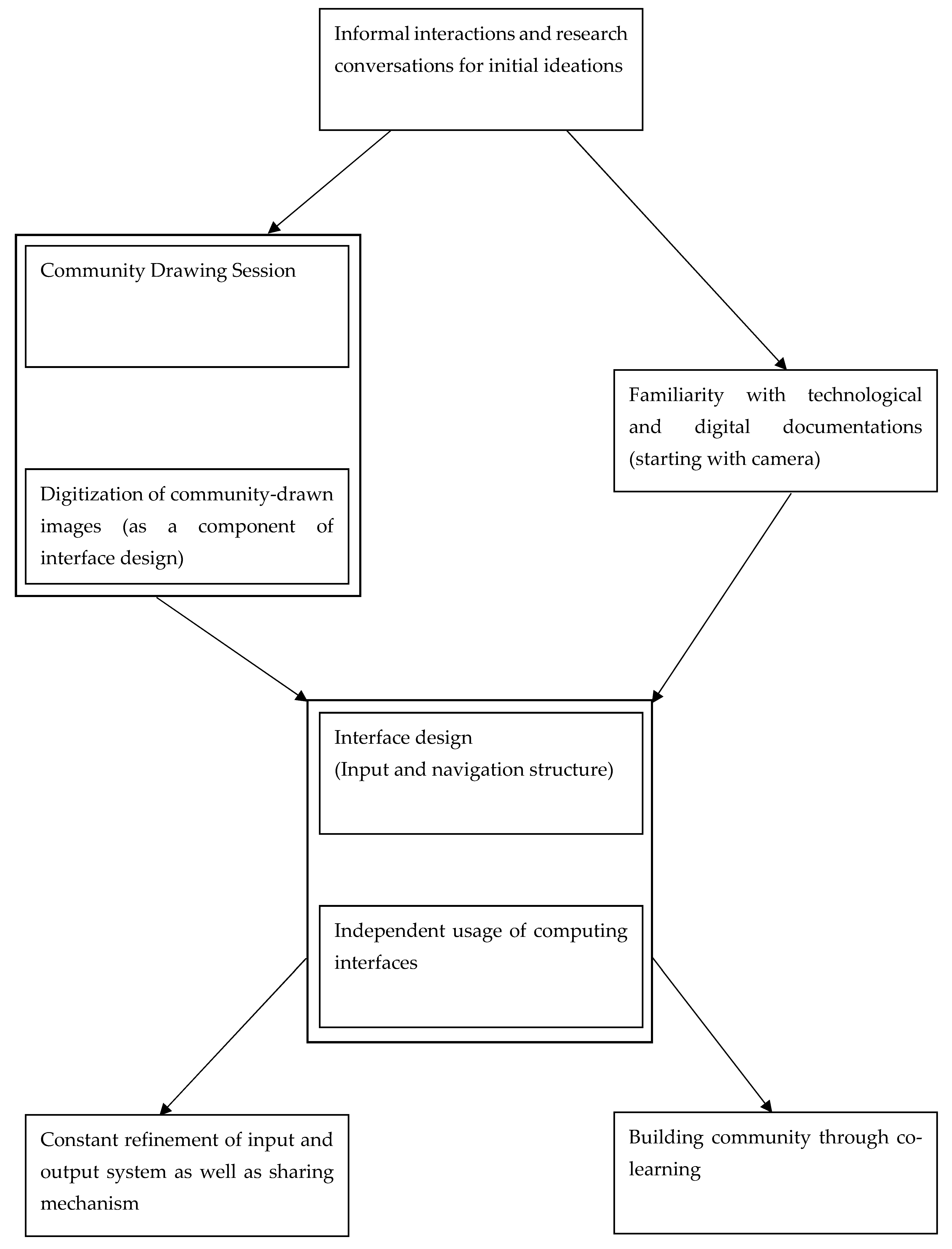
2. Methods
2.1. Methodological elements
2.1.1. Co-Design
2.1.2. Critical Listening and Dialogue
2.1.3. Local-Centric
2.1.4. Indigenous Perspective
2.2. Emergence and Description of the Process
2.3. Conducting a Community-Centered Research
3. Results
3.1. Writing History
Interviewer: If history is written from my point of view; then, will that history be complete?
Rantu: No, it will not be complete …
Interviewer: Why not?
Rantu: Incomplete as in, you cannot know everything—what is going on in our community and in our families, how it is going on …
Interviewer: So, you are saying that if you tell your story then a more complete narrative will emerge …
Rantu: Yes. Suppose I tell my own story, he tells his own story. This way, gradually the entire story of the society will come up …
Interviewer: In this research, we want this to happen. Also, in this way, your stories are going to reach the people of different regions … right?
Rantu: Yes. Sure, it will reach, and by that way, something constructive will be going to happen …
Jitu: Let me tell you something—people of this place, they might look uneducated, but they have really sharp minds.
Interviewer: Sure. One more thing, do you think it is possible for non-literate people to use digital devices?
Jitu: Yes. Maybe there are more non-literate people, but there are a few partially literate and a few literate people as well. Therefore, if we will work together, then we will be able to write our own history.
3.2. Contextual Realities and Barriers
Interviewer: Have you ever used a computer or digital-tablet?
Sona: No, never.
Interviewer: Have you ever used a touchscreen?
Kanu: No. However, I have seen touchscreen in smartphones; some of my friends own them. Once, I took a group photograph using the touchscreen as they told me to do so.
Interviewer: And what about using the Internet?
Kanu: Never used personally. However, my friends use internet data to use Facebook.
Interviewer: Do you know the English language?
Sona: Not much … comparable to not knowing.
Interviewer: Do these pictures represent your culture and history?
Biru: These visual images are not like us. They need improvement.
Interviewer: OK, sure. Now, if I request you to create your own images, can you please participate in the process? I believe those images will represent you better.
Biru: Yes, sure.
3.3. Cultural Imageries Created by the Community
Interviewer: Now that you have participated in the process of creating images, can you please select the drawings which you liked the most?
Bhola: Can we choose multiple pictures?
Interviewer: Yes, sure.
Bhola: We chose these two pictures for this category.
Interviewer: Sure, no problem. As a next step, now we will re-draw these pictures using computers; then we will show you how to use them for the interface.
Bhola: Hmm.
Interviewer: Who has clicked these photos? You … right?
Sarama: Yes, I have clicked them. My daughter taught me, and she also clicked some of the pictures. I did not know how to click photos, I learnt it on Sunday.
Interviewer: Tell me which picture comprises of what? For example, this wall painting of peacocks and snakes, what is its significance?
Sarama: Yes, two snakes and two peacocks are there in this picture. Snake oftentimes bite humans. Peacock are their enemies, and therefore friends of humans, as they eat snakes.
3.4. Understanding Navigational Aspects
Interviewer: Here, four features are presented as input options; do you think that everyone will be able to remember?
Bishu: People who can operate mobiles and the Internet, for example, our boys, they will be able to do that.
Tilak: And suppose, people like us who do not know the mobile functions—you are asking can we possibly learn and use them … right? Yes, we can surely learn them.
Tilak: We will not face any problems, particularly in this case, no problem.
Interviewer: Okay. Now check these four functions, there are square spaces. Now, can you write in those spaces? Please tell me if you face any difficulties. After the last meeting, we have removed the English letters; now everything is designed using Bengali language.
Seema: For writing purposes, it is certainly helpful; that is the Bengali feature is better …
Interviewer: And for readability, is it better?
Seema: No, in terms of readability, some problems are there.
Reba: If you can make them (fonts) larger, then it will be better.
Interviewer: Now, the font can be magnified; in fact, it can be enlarged quite a bit. Look at this. Now, can you read?
Kusum: Now I can read the letters, even those small letters.
Minu: That is very good. Everything is understandable, the images are more visible, and the writing too.
3.5. Accessing and Structuring the Contents
Sudha: As a performer of Santali songs, I noticed that indigenous songs were not given too much attention, and are not documented well. In ‘Adivasi jatras’ (indigenous rural theatres), we also use songs, and they are popular; however, here I am not talking about those songs. I am talking about individual or stand-alone songs, for example, songs of ulgulan (indigenous revolution against the British colonizers).
Interviewer: In this output screen, we have some options. Where do you think these songs should be kept?
Sudha: In this screen, you have kept History and Culture separate, so I would suggest that you could keep the songs of our ulgulan under History.
Interviewer: Are you facing any difficulty understanding this?
Barin: It is very much understandable from the pictures. The moment you see them you can figure it out. I have a suggestion: please improve the image of the scarecrow and the shovel.
Interviewer: Sure. Let me ask, in the case that illiterate participants are using these pictures to create a password, will they be able to remember their password or not?
Barin: Definitely, they will be able to… this will be perfectly alright.
3.6. Creation and Sharing of Contents
Ramu: So, the song we just recorded was based on our creation stories. What do I do next?
Interviewer: Just press the button and save it. The video will be stored in the device. Additionally, a few more things will be stored automatically like ‘media type’ and your ‘geographical location’ (ref. Figure 5).
Ramu: As you said earlier, we can add a short description before sharing it with others… can I do it later?
Interviewer: Of course, you can. One more thing, before sharing with others you have to choose two things—one, your preference of sharing… that is local or global audience, and two, the topic of the recording such as History or Culture.
Ramu: Yes, that will be OK.
Lata: If my teacher wants to watch my previous recordings, she has to visit the webpage. That I understand, and what next?
Interviewer: This is what the output screen will look like. Here is your video and the basic description you shared.
Lata: So, to play the video, she has to press the play button … right?
Interviewer: Yes. And later we will add transcriptions of the video in Hindi or English, so the outsiders can also understand the content.
Lata: Hmm.
3.7. Community Creations and Co-Learning
Interviewer: In the case of illiterate villagers, how much time do you think it will take to learn?
Shibu: If it is explained to them for two to three days, they will be able to understand.
Interviewer: In the next phase, if this research project appoints you to train less-knowledgeable participants for two to three days, will they be able to do it?
Shibu: Yes, they will be able to use it independently.
Dulal: Suppose you are singing or saying something, if you press ‘audio’ button, then your voice can be recorded and stored here. Afterwards, if you want to write something about the song…with this one you can write. Then you can send them together.
Sanjay: Ok. I understand.
Manik: Apart from recording audios and videos and labelling them, I have a question. Suppose … if I switch off this tablet, will they (the recorded file and the texts for labeling) still stay in the tablet?
Dulal: Yes. For sure. You need to re-open, and click to send them. The same thing will also apply for video recordings.
Manik: Hmm.
Dulal: One more thing—suppose someone is unable to digitally write in Bengali, he or she can write down his or her message in his or her own language on a piece of paper. Then he or she can simply click a photo of that writing to send it.
4. Discussion
Funding
Conflicts of Interest
References
- Ali, Mustafa. 2014. Towards a Decolonial Computing. In Ambiguous Technologies: Philosophical Issues, Practical Solutions, Human Nature. Menomonie: International Society of Ethics and Information Technology, pp. 28–35. [Google Scholar]
- Anderson, Terry, and Julie Shattuck. 2012. Design-based Research: A Decade of Progress in Education Research? Educational Researcher 41: 16–25. [Google Scholar] [CrossRef]
- Battiste, Marie. 2017. Decolonizing Education: Nourishing the Learning Spirit. Vancouver: UBC Press. [Google Scholar]
- Bieling, Tom, Gesche Joost, and Alexander Müller. 2010. Collaborative Potential: Designing Coexistence in Urban Context. Virus 4. Available online: http://www.nomads.usp.br/virus/virus04/?sec=4&item=2&lang=en (accessed on 24 March 2019).
- Brayboy, Bryan McKinley Jones, Heather R. Gough, Beth Leonard, F. Roy Roehl II, and Jessica A. Solyom. 2012. Reclaiming Scholarship: Critical Indigenous Research Methodologies. In Qualitative Research: An Introduction to Methods and Designs. Edited by Stephen D. Lapan, MaryLynn T. Quartaroli and Frances J. Riemer. San Francisco: Jossey-Bass, pp. 423–50. [Google Scholar]
- Brown, Deidre, and George Nicholas. 2012. Protecting Indigenous Cultural Property in the Age of Digital Democracy: Institutional and Communal Responses to Canadian First Nations and Māori heritage concerns. Journal of Material Culture 17: 307–24. [Google Scholar] [CrossRef]
- Caswell, Michelle, and Samip Mallick. 2014. Collecting the Easily Missed Stories: Digital Participatory Microhistory and the South Asian American Digital Archive. Archives and Manuscripts 42: 73–86. [Google Scholar] [CrossRef]
- David, Salomao, Amalia G. Sabiescu, and Lorenzo Cantoni. 2013. Co-Design with Communities. A Reflection on the Literature. Paper presented at 7th International Development Informatics Association Conference (IDIA), Bangkok, Thailand, November 1–3; pp. 152–66. [Google Scholar]
- Dutta, Uttaran. 2018. Negotiating Structural Absences: Voices of Indigenous Subalterns of Eastern India. Journal of Intercultural Communication Research 47: 52–71. [Google Scholar] [CrossRef]
- Dutta, Uttaran, and Swayang Das. 2016. The Digital Divide at the Margins: Co-Designing Information Solutions to Address the Needs of Indigenous Populations of Rural India. Communication Design Quarterly 4: 36–48. [Google Scholar] [CrossRef]
- Duxbury, Nancy, Heather Campbell, and Elizabeth Keurvorst. 2011. Developing and Revitalizing Rural Communities through Arts and Culture. Small Cities Imprint 3: 111–22. [Google Scholar]
- Fiormonte, Domenico. 2017. Digital Humanities and the Geopolitics of Knowledge. Digital Studies/Le champ numérique 7: 5. [Google Scholar] [CrossRef]
- Flinn, Andrew. 2011. Archival Activism: Independent and Community-Led Archives, Radical Public History and the Heritage Professions. InterActions: UCLA Journal of Education and Information Studies 7. Available online: https://escholarship.org/uc/item/9pt2490x (accessed on 24 March 2019).
- Galdeano-Gómez, Emilio, José A. Aznar-Sánchez, and Juan C. Pérez-Mesa. 2011. The Complexity of Theories on Rural Development in Europe: An Analysis of the Paradigmatic Case of Almeria (South-East Spain). Sociologia Ruralis 51: 54–78. [Google Scholar] [CrossRef]
- Ganesh, Shiv, and Heather M. Zoller. 2012. Dialogue, Activism, and Democratic Social Change. Communication Theory 22: 66–91. [Google Scholar] [CrossRef]
- Gaved, Mark B., and Paul Mulholland. 2010. Networking communities from the bottom up: Grassroots approaches to overcoming the digital divide. AI & Society 25: 345–57. [Google Scholar]
- Gish Hill, Christina, and Medeia C. DeHass. 2018. Digital Representation of Indigenous Peoples through Sharing, Collaboration, and Negotiation: An Introduction. Museum Anthropology Review 12. [Google Scholar] [CrossRef]
- Harding, Sandra G. 1998. Is Science Multicultural? Postcolonialisms, Feminisms, and Epistemologies. Bloomington: Indiana University Press. [Google Scholar]
- Iseke, Judy, and Sylvia Moore. 2011. Community-Based Indigenous Digital Storytelling with Elders wnd Youth. American Indian Culture and Research Journal 35: 19–38. [Google Scholar] [CrossRef]
- Jordan, Glenn, and Chris Weedon. 1995. Cultural Politics: Class, Gender, Race and the Postmodern World. Oxford: Blackwell. [Google Scholar]
- Karan, Sudhir Kumar. 2002. Simantararhi-o-Jharkhandi banglar gramin sabdakosa. Kolkata, India: Asiatic Society. [Google Scholar]
- LaVeaux, Deborah, and Suzanne Christopher. 2009. Contextualizing CBPR: Key Principles of CBPR Meet the Indigenous Research Context. Pimatisiwin 7: 1. [Google Scholar] [PubMed]
- Leclair, Carol, and Sandi Warren. 2007. Portals and Potlach. In Information Technology and Indigenous People. Hershey: IGI Global, pp. 1–13. [Google Scholar]
- Martin, Judith N., and Thomas K. Nakayama. 2013. Intercultural Communication in Contexts. New York: McGraw-Hill. [Google Scholar]
- Murray, Padmini Ray, and Chris Hand. 2015. Making Culture: Locating the Digital Humanities in India. Visible Language 49: 140–55. [Google Scholar]
- Pauwels, Luc. 2015. ‘Participatory’ Visual Research Revisited: A Critical-Constructive Assessment of Epistemological, Methodological and Social Activist Tenets. Ethnography 16: 95–117. [Google Scholar] [CrossRef]
- Planning Commission. 2008. Eleventh five year plan (2007–2012). New Delhi: Oxford University Press. [Google Scholar]
- Qureshi, Sajda. 2014. Overcoming technological determinism in understanding the digital divide: Where do we go from here? Information Technology for Development 20: 215–17. [Google Scholar] [CrossRef]
- Rao, Siriginidi Subba. 2005. Bridging Digital Divide: Efforts in India. Telematics and Informatics 22: 361–75. [Google Scholar] [CrossRef]
- Risam, Roopika. 2018. Decolonizing Digital Humanities in Theory and Practice. In The Routledge Companion to Media Studies and Digital Humanities. Abington: Routledge, pp. 98–106. [Google Scholar]
- Ryan, Keeley. 2016. Community-Based Materials Development: Using Digital Storytelling for Teaching and Learning Indigenous Langauges. Ph.D. dissertation, University of British Columbia, Vancouver, BC, Canada. [Google Scholar]
- Schwab-Cartas, Joshua, and Claudia Mitchell. 2014. A Tale of Two Sites: Cellphones, Participatory Video and Indigeneity in Community-Based Research. McGill Journal of Education/Revue des sciences de l’éducation de McGill 49: 603–20. [Google Scholar] [CrossRef]
- Scott, Colin. 2011. Science for the West, Myth for the Rest? In The Postcolonial Science and Technology Studies Reader. Edited by Sandra Harding. Durham: Duke University Press, pp. 175–97. [Google Scholar]
- Selwyn, Neil. 2006. Digital division or digital decision? A study of non-users and low-users of computers. Poetics 34: 273–92. [Google Scholar] [CrossRef]
- Shelby-Caffey, Crystal, Edwin Úbéda, and Bethany Jenkins. 2014. Digital Storytelling Revisited. The Reading Teacher 68: 191–99. [Google Scholar] [CrossRef]
- Smith, Linda Tuhiwai. 2012. Decolonial Methodology. London: Zed Books. [Google Scholar]
- Smyth, Thomas N., Satish Kumar, Indrani Medhi, and Kentaro Toyama. 2010. Where There’s a Will There’s a Way: Mobile Media Sharing in Urban India. Paper presented at SIGCHI Conference on Human Factors in Computing Systems, Atlanta, GA, USA, April 10–15; pp. 753–62. [Google Scholar]
- Thinyane, Mamello, Hannah Slay, Alfredo Terzoli, and Peter Clayton. 2006. A preliminary investigation into the implementation of ICTs in marginalized communities. Paper presented at Southern African Telecommunications Networks and Applications Conference (SATNAC 2006), Western Cape, South Africa, September 3–6. [Google Scholar]
- Thorat, Dhanashree. 2015. Postcolonial Studies and Digital Archiving. Paper presented at HASTAC Conference, East Lansing, MI, USA, May 27–30. [Google Scholar]
- Turin, Mark. 2012. Voices of Vanishing Worlds: Endangered Languages, Orality, and Cognition. Análise Social 47: 847–69. [Google Scholar]
- United Nations. 2018. Culture in the Sustainable Development Goals: A Guide for Local Action. Barcelona: United Nations. [Google Scholar]
- Van Dijk, Jan A. 2017. Digital divide: Impact of access. The International Encyclopedia of Media Effects 1: 1–11. [Google Scholar]
- Walmark, Brian, and Brian Beaton. 2011. Digital Divides and the ‘First Mile’: Framing First Nations Broadband Development in Canada. The International Indigenous Policy Journal 2: 2. [Google Scholar]
- Wang, Feng, and Michael J. Hannafin. 2005. Design-based Research and Technology-Enhanced Learning Environments. Educational Technology Research and Development 53: 5–23. [Google Scholar] [CrossRef]
- World Bank. 2017. West Bengal Social Inclusion. Available online: http://documents.worldbank.org/curated/en/382741504252542549/pdf/119345-BRI-P157572-West-Bengal-Social.pdf (accessed on 24 March 2019).
- Zinn, Howard, and Anthony Arnove. 2004. Voices of a People’s History of the United States. New York: Seven Stories Press. [Google Scholar]






© 2019 by the author. Licensee MDPI, Basel, Switzerland. This article is an open access article distributed under the terms and conditions of the Creative Commons Attribution (CC BY) license (http://creativecommons.org/licenses/by/4.0/).
Share and Cite
Dutta, U. Digital Preservation of Indigenous Culture and Narratives from the Global South: In Search of an Approach. Humanities 2019, 8, 68. https://doi.org/10.3390/h8020068
Dutta U. Digital Preservation of Indigenous Culture and Narratives from the Global South: In Search of an Approach. Humanities. 2019; 8(2):68. https://doi.org/10.3390/h8020068
Chicago/Turabian StyleDutta, Uttaran. 2019. "Digital Preservation of Indigenous Culture and Narratives from the Global South: In Search of an Approach" Humanities 8, no. 2: 68. https://doi.org/10.3390/h8020068

