Abstract
Recent reports highlighted a worrying trend in Malaysia where the number of female graduates has increased but at the same time there is a lower number of female workers. Particularly, in 2022, most unemployed graduates are women, accounting for 54.2% of the total, according to the Department of Statistics Malaysia (DoSM). This increases the gender gap in the workforce and subsequently decreases female participation towards nation-building and economic growth. Meanwhile, studies have shown that inclusivity can significantly affect the reduction of unemployment rates and increase re-employment. Thus, this study suggests that “Inclusive Entrepreneurship” can be a viable solution to the problem observed, as entrepreneurship might be a more attractive option than employment for female graduates. This paper aims to explore the factors influencing inclusive entrepreneurial intention among female graduates in Malaysia. Specifically, this study employed the theory of planned behaviour (TPB) and opted for a quantitative exploratory study using the conductive method. The collected survey sample of 227 female students in Malaysia was analysed using PLS-SEM. The framework structure is based on a combination of formatively and reflectively measured variables. The results indicated that attitude, perceived behavioural control and inclusive innovativeness have significant relationships to the inclusive entrepreneurial intention of female graduates in Malaysia. These insights can lead to the formulation of effective policies and programs to encourage as well as enable female graduates to contribute towards the nation’s development via inclusive entrepreneurialism.
1. Introduction
Entrepreneurship has always been a key solution for economic growth, business growth and job creation. The attention has been gradually shifting towards entrepreneurship and innovation globally in the last few decades (Škare et al. 2022). As the World Bank stated in 2018, micro, small and medium-sized enterprises create 70 percent of all jobs. Entrepreneurship introduces solutions that apply new technologies along with new business models under the innovation umbrella to achieve wealth creation. Entrepreneurship opens the doors to wealth creation for everyone, especially those who have limited access to investment capital or cannot afford to establish business on a large scale. This is important to solve social issues such as poverty as well as increasing well-being. Moreover, entrepreneurship is a key solution for unemployment (O’Leary 2022), when job seekers turn to be job creators for themselves as well as others. Recent research has shown youth entrepreneurs to possess advanced skills in social networking and gain new knowledge (Chauhan and Aggarwal 2017); youth with these skills are able to establish successful start-ups and businesses.
With a narrower scope, female participation in entrepreneurial activities contributes to economic wellness innovatively as well as to personal development which improves the well-being of society and provides solutions for social issues. Female entrepreneurial activities create jobs for others as well as themselves. This solves one of the biggest economic issues by lowering unemployment rates and increasing the number of productive members in society. In line with innovation and well-being, the new domain of inclusive innovation is an area to explore further. Inclusive innovation seeks to expand access to essential goods and services, thereby improving quality of life, enhancing economic empowerment through knowledge creation, acquisition, adaption and absorption and the deployment of efforts targeted directly at the needs of excluded populations. Inclusivity has shown a large impact on reducing unemployment rates and recovering re-employment in past few years, specially during crises (WEF 2022).
Recently, governments have given more attention to inclusive innovation for inclusive growth, especially for those at the base of pyramid (BoP) or B40. The base of the pyramid (BoP) approach of inclusive innovation is embedded mainly in two approaches: top-down and bottom-up (Arora and Romijn 2011). While top-down strategies emphasise corporate profit generation by stimulating consumption in low-income populations through more affordable products and services, bottom-up strategies are based on building intangible assets of local capacity for wealth creation, local project ownership and shared commitments embedded in inclusive entrepreneurship.
As a part of the transformation agenda, Malaysia has been promoting innovative entrepreneurship to drive the economy to be an innovation-driven and a highly developed economy; this promotion has been conducted through numerous polices and initiatives. Some of the initiatives are in the SME Masterplan (2012–2020) assert the development of entrepreneurship by establishing a diplomatic path along with developing policies to stimulate the development of all small and medium enterprises. Moreover, the High Impact Programme (HIP6) that focuses on inclusive innovation to facilitate the empowerment of the bottom 40% of the income group to leverage innovation through the transformation of rural communities through a hand-holding approach; the Eleventh Malaysian Plan (EMP) focuses on leading Malaysia to be a high earning country; the National Key Results (NKR) focuses on raising living standards of low-income households; the Malaysian Social Enterprise Blueprint (2015–2018) focuses on unleashing the power of social entrepreneurship; and the Bantuan Rakyat 1Malaysia (BRIM) focuses on enabling the base of the pyramid group or B40 recipients to start their own businesses and become entrepreneurs. All these initiatives have been established to encourage and support all Malaysians to be engaged in business sectors inclusively and innovatively.
The very recent plan according to Economic Planning Unit (2020), the 12th Malaysia Plan 2021–2025 (12MP), has the focus of empowering the youth to achieve the objectives of a prosperous, inclusive and sustainable Malaysia. This agenda is aligned with the sustainable development agenda 2030 by UNDP that aims to achieve the sustainable development goals (SDGs). The 12MP has diverse objectives on three themes. The first theme is “Resetting the economy”, the second theme is “Strengthening security, wellbeing, and inclusivity”, and the third theme is “Advancing Sustainability”. The second theme has specified wellbeing as well as inclusivity to be enhanced at the national level. This includes the initiatives to eliminate the hardcore poverty or poor Malaysians regardless of ethnicity, gender, location or socioeconomic status. From another perspective, it focuses on enhancing the preparedness to face future health crises and outbreaks, embracing the nation at large. Nonetheless, the second theme addresses the need to increase the development expenditure in the states that are less developed, namely, Sabah, Sarawak, Kedah, Kelantan, Terengganu and Perlis. As it has been planned, the Malaysian government has understood the importance of inclusivity to support the growth and development of the economy to benefit all Malaysians.
According to research and studies on economic entrepreneurship, the results show that there is a gap between males and females which mainly is favourable to males (Bacq et al. 2014; Pines et al. 2012; GEM 2016), including in countries that claim to have gender equality. Moreover, the research on female entrepreneurship activities is less than 7% in this field (Škare et al. 2022). The initial phase of entrepreneurial activities is gender-sensitive due to such reasons as culture, society and economy, which are validated by the reports released by the GEM in 2014 and 2016. This claim is solidified by the prior GEM reports which demonstrated the predominance of males setting up businesses during that stage. However, the recent report from GEM (2018) shows a notable increase in the number of female entrepreneurs in Malaysia. In this domain, an agreement is not reached on whether male or female entrepreneurs have different entrepreneurial behaviour. Male entrepreneurs tend to initiate businesses compared to their female counterparts, yet the differences between them are minimal throughout the whole business process. As the GEM (2015) report estimated, 55% of the total social entrepreneurs worldwide are males. The percentage of female entrepreneurs is consistent across the three stages of economic growth which are factor, efficiency and innovation driven. Meanwhile, as for the male counterparts, the percentage of entrepreneurship activities rises in parallel with economic growth (Bernardino et al. 2018).
On the innovation development side, where sustainable development goals have promoted well-being for all ages, the fifth version of sustainable development goals emphasises the enhancement of gender equality and female empowerment. Moreover, the eighth version has given its primary focus to inclusiveness, economic sustainability, decent work and employment. Special microfinance for empowering women entrepreneurs addresses the challenges that are associated with gender-inequality (Quagrainie et al. 2020). Hence, these validate the justification that all targets and aims should be incorporated and become a part of the country’s bigger mission and vision.
Unravelling the attributes of different personalities would assist in comprehending different behaviours between these two genders (Visser and Roelofs 2011). Nahlinder (2010) discovered that males and females are dissimilar in terms of their determination to innovate. Females are driven to innovate because they acknowledge the needs of other people and are keen to lend a hand, while males are more triggered by demanding and ego-oriented circumstances (Croson and Gneezy 2009). “Innovativeness of women is sometimes hampered by low self-confidence and low prioritisation of work issues over family or household issues”, as put by Kirkwood (2009) and Nahlinder (2010). Over-confidence, which is a more popular attribute in males than females, may be the reason of variance in risk-taking inclination where males can be seen to be more over-confident in succeeding in risky circumstances than females (Croson and Gneezy 2009). In comparison to males, females are inclined to undervalue their competency and achievement and do not give themselves recognition for their accomplishments. Females also often underrate their abilities in positions and tasks that are deemed to be masculine, such as innovation (Verheul et al. 2005).
Hence, it is crucial to study the determinants of inclusive entrepreneurial intention among females. By considering this, it will lead to a greater understanding of the determinants, and consequently to the root of these differences in inclusive entrepreneurship.
The number of graduates who have not been employed, as well as the ones who are outside the labour force, is relatively high in Malaysia. The number of unemployed graduates has been increasing on a yearly base by an alarming percentage. According to DOSM graduates’ statistics reports from 2018 to 2020, Malaysia recorded 162 k unemployed graduates in 2018. This number has increased 24% to a record 202.4 k in 2020, despite the total number of graduates only increasing by 8% compared to 2018. The unemployed graduates are the graduates who are ready and willing to participate in the labour force through different skill categories (low-, semi- and high-skilled groups). This percentage does not include those who are outside the labour force and not looking for jobs. The increase of total graduates over the years indicates a higher awareness of the importance of education in improving life quality and well-being. However, the higher increase in the percentage of unemployed graduates indicates a high risk for those who used education loans not being able to pay this debt off. Apart from that, they might accept job offers beyond their expertise, which results in lower productivity, leading to lower business growth as well as lower economic growth. Academic achievements do not guarantee that Malaysian graduates acquire suitable jobs based on their specialities (Jordan and Bak 2016). Although it is impossible to bring the percentage of unemployed graduates to zero, it is very possible to minimise this through entrepreneurship education and by encouraging them to choose the path of starting their own business. In any case, entrepreneurial education increases opportunity recognition among higher education students (Adeel et al. 2023). These highlight the importance of entrepreneurship education as well as the desirable outcome of promoting entrepreneurship among graduates.
On the other hand, according to DOSM, Malaysia in 2020 has stated that unemployed graduates from B40 families comprise the majority of those who face a hard time finding jobs, and they also recorded a total amount of approximately 650 k women entrepreneurs representing only 20% of the market, while men represent the biggest portion (80% of the market). While females are nearly 48.6% of the entire Malaysian population, only 55% of them participate in the labour force. There is also a gap between males and females who are willing to participate in the labour force but are still unemployed. This varies between 3.4 to 4.6%. However, it was found that women pick up skills quickly, use technologies, adapt to innovation (Haji Ali et al. 2018) and are capable of handling challenges on social media businesses (Blanco-Gonzalez-Tejero and Cano-Marin 2022). Although females are capable of adapting innovation to improve and grow their business, there is still there a gap between males and females in labour force participation, as well as business leading/owning.
In addressing the gender gap in entrepreneurship, despite some progress in recent years, women in Malaysia continue to face significant barriers to entrepreneurship, including access to finance and networks. Encouraging more women to start and grow businesses can help to narrow this gap and create new economic opportunities for women. As for leveraging the potential of women entrepreneurs, research has shown that women-owned businesses are often more socially responsible and economically efficient than those owned by men and can contribute to the development of local communities. Promoting inclusive female entrepreneurship can contribute to decreasing unemployment, particularly among women. Female entrepreneurship can create new jobs, stimulate economic growth and increase women’s participation in the labour market, which can help reduce unemployment rates. However, it is important to note that the relationship between inclusive female entrepreneurship and unemployment is complex and influenced by a variety of factors, including the overall economic conditions, government policies and the availability of resources and support for female entrepreneurs. Therefore, this research aims to explore the factors that influence the inclusive entrepreneurial intention of females in Malaysia as the first step towards understanding this complex relationship; this will be the ground study for further researchers and policy makers to consider in the process of promoting inclusive entrepreneurship among females specifically.
2. Literature Review
2.1. Youth Entrepreneurial Intention
The entrepreneurial intention among youth has recently been an important approach in promoting entrepreneurship as a career choice and encouraging youth to be innovative and participate vitally in the economy. When the scope is narrowed to university students, it is found that entrepreneurship is regard as a possible career path for them (Malebana 2014). This research has explored the literature that has studied the entrepreneurial intention of youth and the factors that influence this intention. As mentioned earlier, the majority are examples of quantitative exploratory research that employed the theory of planned behaviour in predicting entrepreneurial intention, including the three antecedents namely attitude, subjective norms, and perceived planned behaviour.
Along with the employment of TPB theory, research has had a different area of focus on the demographic and has included different factors in its framework. Where the focus is on students, the common element studied is entrepreneurship programmes that are offered in educational institutions. There is a strong direct relationship between extensive courses of entrepreneurship and entrepreneurial intention (Heuer and Kolvereid 2013), and students prefer short entrepreneurial courses over long-term programmes. Moreover, in investigating the role of education as entrepreneurial motivation (Solesvik 2013), it was found that the students who participate in entrepreneurial programmes tend to have higher entrepreneurial motivation and are more likely to become entrepreneurs. Nevertheless, postgraduates professed that despite their intense entrepreneurial intentions, (Politis et al. 2016), these courses were inadequate in pushing them to choose entrepreneurship as a career. Extensive research analysed the unique dataset that was obtained from “Global University Entrepreneurial Spirits Students Survey” showed that the Chinese students are inclined to have a position in a big firm after graduating and were less likely to set up their own business (Bernhofer and Li 2014). However, five years after completing their study, setting up their own business is a preferable option. This shift of mindset is most likely due to the realisation of their own adulthood, self-assurance and financial stability. Entrepreneurship should become one of the supplementary subjects or courses in universities that provides particular guidance for creating or starting up a business, as proposed by Sanchez et al. (2015).
There are other factors that influence the entrepreneurial intention of youth, such as having entrepreneurial parents (Amos and Alex 2014) who provide favourable environmental conditions for students to develop the intention to start their own business. Moreover, Marques et al. (2012) found that individuals with a family member owning and running a business reported a higher propensity towards entrepreneurship. It was also found that their inclination towards entrepreneurship is average due to anticipated risks and preconceived ideas about their own capabilities that deter them from starting a business (Sanchez et al. 2015). In studying the consequences and pros and cons of having the intention of becoming an entrepreneur on university students, Sampedro et al. (2014) found that entrepreneurship education has its positive influence on entrepreneurial attitude. On a different aspect, the research that studied nine developed countries and five developing countries by Iakovleva et al. (2011) concluded that individuals in developed countries have lower entrepreneurial intention compared to those in developing countries. This could be due to the level of need to develop and the vitality of the market; developing countries have a bigger space to innovate new business and serve a bigger market share.
Based on the literature, when youth is the target population, the unit of analysis has mostly been students in universities or schools as well as graduates, but researchers have not paid much attention to youth who are not enrolled in any education programme. These might choose entrepreneurship as a career because they do not have a better chance. This is considered as a need more than a choice. In Malaysia, there are various initiatives and programmes to encourage all Malaysian youth, regardless of their education background, to engage in the market and establish their own business. However, the entrepreneurial intention in Malaysia has decreased from 13% of population in 2012 down to 6% of the entire population in 2016 (aged 18–64). This information has been retrieved from the Global Entrepreneurship Monitor report and cited in the SME Corp report (SMECorp 2017).
Based on the data from Malaysian Ministry of Education (MoE), only a tiny percentage of university graduates (1.7%) are running their own business or are commonly labelled as graduate entrepreneurs. This has resulted in a massive gap in reaching the intended percentage of 5.5% by 2015. Bidin et al. (2012) have found that the three antecedents of the TPB that are bear significantly on the entrepreneurial intention of youth. Many graduates do not turn out to be entrepreneurs after their graduation, especially Malays, despite the government’s aid. This is consistent with Ambad and Damit (2016), who found that personal attitude, perceived behavioural control and perceived relational support are the predictors to entrepreneurial intention among Malaysian youth. However, Ahmad et al. (2013) have identified three kinds of perceptions, which are individual perceptions, perceptions about entrepreneurial opportunities and sociocultural perceptions. These perceptions influence the intention of youth to establish their own business and take entrepreneurship as a career choice. Moreover, Mushtaq et al. (2011) found that not only higher is education needed to create a new venture, but also networking along with self-independence and self-reliance. This proves that higher education prepares young graduates for new venture creation. This is consistent with Mohamad et al. (2015) research that asserts the majority of students who received entrepreneurship education are persistent in having the intention of becoming entrepreneurs. Despite this, it is clear that students who receive exposure towards entrepreneurship education, whether it is conventional or unconventional, have massive potential to be entrepreneurs; research has not yet filled the gap in identifying what makes the intention decrease. Hence, there is a serious need to explore further the factors that influence youth intention in order to encourage the youth to become entrepreneurs in Malaysia.
2.2. Inclusive Innovation
George et al. (2012, p. 663) defined inclusive innovation as “the development and implementation of new ideas which aspire to create opportunities that enhance social and economic well-being for disenfranchised members of society.” According to Burton and Kagan (2005), factors such as family and economy or circumstances such as gender, ethnicity, special needs, education and financial difficulties are common causes for disenfranchisement or marginalisation of individuals or group of individuals. Other than that, the Global Research Alliance (2012) defined inclusive innovation as “any innovation that leads to affordable access of quality goods and services creating livelihood opportunities for the excluded population, primarily at the base of the pyramid, and on a long-term sustainable basis with a significant outreach”.
Inclusive innovation is defined based on the five dimensions: Affordable Access, “Such inclusive innovation will have to be aimed at ‘extreme reduction’ in both the costs of production as well as the distribution”; Sustainable Business, “This means that in the long term, the ‘affordable access’ must not depend on the government subsidies or generous government procurement support systems but should work by retaining the market principles with which the private sector works comfortably”; High Quality, “It is because we have to recognise the basic rights of the people at the base of the pyramid, who should be enjoying more or less the same level of quality of basic services as people at the top of the pyramid”; Excluded Population, “The excluded population or the disenfranchised or commonly marginalized groups which could include the poor, the disabled, migrants, women, the elderly, certain ethnic group, and so on”; and Massive Outreach, “If the ‘true inclusion’ has to happen then the benefits of inclusive innovation should reach a large scale, i.e., a significant portion of population, and not just a small section of the population (in many cases, the total target population may only be a few hundreds of thousands or a few million- and not necessarily hundreds of millions)”. These dimensions will be used as elements in forming the inclusive innovativeness trait.
In addressing the inclusive innovation effectivity, all stakeholders must make public policies efficacious and deliverable (Sengupta 2016). Through the argument about the inclusiveness of innovation, there is a need to debate and make it more participative: it gives more awareness and accessibility of inclusive innovation to policy makers and introduces a new way to reach sustainable development goals. Inclusive innovation emphasises the enrichment and empowerment of society both socially and politically, which leads to a society that is independent, self-reliant and has self-belief (Pansera and Owen 2018). This structuring reshapes the societal customs and the way of life for people in rural areas and introduces a potential for market dependency.
3. Research Methodology
The research methodology of this study starts with a theoretical framework, hypotheses development, and a research framework where the variables are defined. Then research design addresses the research settings, sample size, sampling technique and offers a brief of the questionnaire structure.
3.1. Theoretical Framework
This study aims to validate a model to investigate the factors that impact a woman’s inclusive entrepreneurial intention as a means of reducing unemployment amongst female graduates. Entrepreneurship theory (Schumpeter 1961) posits that encouraging women to start their own businesses can boost job creation and economic growth, reducing unemployment. Human capital theory (Becker 1964) suggests that investing in women’s education and training can enhance their productivity and entrepreneurial potential, leading to job creation and reduced unemployment. Labour market segmentation theory (Reich et al. 1973) notes that certain groups, including women, may face discrimination in the labour market, causing lower labour force participation and higher unemployment. By promoting female entrepreneurship, this segmentation can be reduced, and more women can participate in the labour market, reducing overall unemployment.
Specifically, this study aims to explore female graduates inclusive entrepreneurial intention as intention plays a crucial role in determining actions and setting the direction of behaviour. The theory of planned behaviour (TPB) is employed in this study as it is the most suitable framework for predicting entrepreneurial intention. TPB considers a person’s intention to start a business as based on their attitude (Att), subjective norms (SN) and perceived behavioural control (PBC) towards the behaviour (Ajzen 2005, 2012; Bosnjak et al. 2020). TPB is an expansion of the theory of reasoned action (TRA) and is widely used to predict human attitudes and behaviours. According to TPB, intention is a reliable indicator of behaviour, provided the person is free to act (Ajzen and Cote 2008). In an entrepreneurship context, TPB is one of the most well-known theories for predicting, analysing and determining entrepreneurial behavioural intention. Furthermore, this study focuses on inclusive innovativeness (II) as a trait, which is the capability to innovate to a certain level in general and innovating solutions that are inclusive by design specifically. The concept of inclusiveness aligns with the nurturing characteristic commonly associated with the female gender; this is the reason for adding II as another antecedent for inclusive entrepreneurial intention.
3.2. Hypotheses Development
Based on the theoretical framework, hypotheses development focuses on the three antecedents of TPB and II. The attitude towards behaviour is reflected on: to what extent does someone prefer certain self-conduct or behaviour, or vice versa? Meanwhile, perceived behavioural control can be defined as self-perception of own’s competence or capability to conduct the behaviour. Subjective norms are socially anticipated demand or pressure to conduct the behaviour. Behavioural, normative and control beliefs are claimed to be the root of entrepreneurial intention (Ajzen 2005, 2012; Ajzen and Cote 2008; La Barbera and Ajzen 2020).
Accordingly, a person’s conduct is led by his or her beliefs on the possible consequences of conducting the behaviour and how the person assesses those consequences. The expectations of the people who are close to them also play a role in leading their conduct as these expectations motivate the person to come up with an inclusive solution. Second, SN refer to personal beliefs of approval or disapproval from people who are important to them, or just simply the people around them, when conducting certain behaviours (Ajzen 2005). The people who are important or have influence on them may include their parents, partner, friends, colleagues and the specialist of the referred behaviour. Third, PBC is one’s personal judgement of the extent of his or her capability to produce inclusive solutions. The control belief influences depending on the existence of circumstances that could ease or impede the intention (Ajzen and Cote 2008). There are numerous studies that have focused on analysing the predictors of entrepreneurial intentions that employed TPB with supported hypotheses, such as La Barbera and Ajzen (2020), Ambad and Damit (2016), Aloulou (2016), Malebana (2014), and also Krueger (2003), who focused on social entrepreneurial intention. This study focuses on the inclusive entrepreneurial intention (IEI) of females in Malaysia; therefore, the following testable hypotheses have been developed accordingly:
H1.
There is significant relationship between Att and IEI intention of females in Malaysia;
H2.
There is significant relationship between SN and IEI of females in Malaysia;
H3.
There is significant relationship between PBC and IEI of females in Malaysia.
Personality traits are what differentiates entrepreneurs from non-entrepreneurs and that is what previous research has been researching and testing. Personality is well accepted as an important indicator of the entrepreneurial intention and behaviour and “…continues to be of interest in entrepreneurship research” (Rauch and Frese 2007, p. 46). There are various personality traits that engage with entrepreneurial intention, such as optimism, innovativeness, risk taking, and competitiveness (Ozaralli and Rivenburgh 2016). The importance of innovativeness as a personal trait of female entrepreneurs comes from creatively turning knowledge and new ideas into new values. Innovativeness is the capability and inclination of entrepreneurial leaders to be imaginative and capture the right moment to develop new and functional concepts, invent new demands and launch fresh inventions of products and services (Chen 2007; Gupta et al. 2004). Data from studies have proven that innovation is the main reason in initiating a new business and that it creates a substantial influence on accomplishment of the enterprises (Hisrich et al. 2008). A lot of researchers assert that entrepreneurs possess an essentially greater level of innovative characteristics compared to fellow executives or other employees (Gurol and Atsan 2006). However, there is no focus yet on inclusive innovativeness where it relates not only to innovation but to well-being as well, considering unrepresented or marginal groups. Hence, the following testable hypothesis has been suggested to analyse the relationship between inclusive innovativeness (II) and the entrepreneurial intention of females in Malaysia to produce inclusive products or services:
H4.
There is a significant relationship between inclusive innovativeness (II) and inclusive entrepreneurial intention of female in Malaysia (IEI).
3.3. Theoretical Framework
The framework of this study consists of 4 independent variables and IEI as dependent variable.
According to Ajzen (1991), Att is defined as “the construct that refers to the degree to which a person has a favourable or unfavourable evaluation or appraisal of the behaviour in question”, SN is defined as “the social factor that refers to the perceived social pressure to perform or not to perform the behaviour”, and PBC is defined as “the construct that refers to the perceived ease or difficulty of performing the behaviour and it is assumed to reflect past experience as well as anticipated impediments and obstacles”. Moreover, the independent variable II is a trait that represents the level of inclusive innovation of females in Malaysia who will be studied in this research. According to hypotheses development, the framework for this study is illustrated in Figure 1.
Figure 1.
Research framework.
3.4. Research Design
This paper used a quantitative research setting to explore the factors that influence as well as predict the inclusive entrepreneurial intention of females in Malaysia. The target population of this study is 358,600 female students in Malaysia (MOHE 2022). The sample size, according to Hair et al. (2017), is calculated according to the “10-times rule”, which is 10 times greater than the maximum number of formative variables towards a depended variable. However, this simple method has shown inaccurate estimates (Goodhue et al. 2012). Therefore, the researcher has used G-power application to calculate sample size. The “Linear multiple regression: Fixed model, R2 deviation from zero” procedure gives power analyses for omnibus F-tests of the null hypothesis. The squared multiple correlation between a dependent variable and a set of predictor variables (Rindskopf 1984), which are 4 predictors in this research, gives the minimum sample size as 129. However, the researcher managed to survey 227 participants as primary data in a natural, non-contrived setting (Sekaran and Bougie 2014), and with a cross-sectional time horizon. This paper used the purposive sampling technique as the unit of analysis has specific criteria, i.e., female, student and Malaysian. Although the number of respondents meet the minimum sample size requirement, it is still relatively small compared to the entire targeted population.
This study used PLS-SEM for its strength in exploratory research (Hair et al. 2017) as well as its accuracy in testing and assessing a structural model that combines formatively and reflectively measured variables (Bollen 2011). The three antecedents of TPB (Att, SN, PBC), as well as the dependent variable IEI, are reflective measured variables, while II is a formative measured variable. Table 1 presents the design of the questionnaire and items’ type, approach and source of adoption or formation.
Table 1.
Questionnaire design.
4. Data Analysis
The analysis is extended to include demographic, reflective model assessment, formative model assessment and finally structural model assessment. Due to the combination between formatively and reflectively measured variables in the same framework, the validity and reliability will be tested separately for different models as they require different tools and justification.
4.1. Demography Analysis
The place of residency in demographic questions refers to the place where the respondent lives permanently. As the data show, the participants in the survey are from different states of Malaysia, the highest percentage (17.6%) representing 40 females in Selangor state, with the lowest percentage (0.08%) representing only 2 females from Sarawak, as shown in Figure 2.
Figure 2.
Frequency of place of residence (State).
The other demographic questions are about the age group, household income, and level of study. As shown in Table 2, the majority of participants fall within the 20–25 age group, which is mostly youth, and 95% are at degree level of study in universities. The results also show household income bellow MYR 2500 represents 53.7% of participants, which reflects the high percentage of those with low income, those at the base of economy pyramid, or those at risk of being at the poverty level, which is an alarming percentage.
Table 2.
Demographic.
4.2. Reflective Model Assessment (Validity and Reliability)
Second is the reflective model assessment that includes the internal consistency reliability and which is evaluated in this research by Cronbach’s alpha and composite reliability (CR). The acceptable range for Cronbach’s alpha is 0.7 and greater (Hair et al. 2017). All indicators of the variable, as shown in Table 3, satisfy the criteria; therefore, Att, SN, PBC and IEI reflective variables are internally consistent. Moreover, the acceptable range of CR is greater than 0.6. The CR values for Att, SN, PBC and IEI reflective variables are all greater than 0.6; this confirms that all addressed variables are internally consistent. This assessment also includes average variance extracted (AVE), which is used to analyse the convergent validity. According to results, all variables score greater than 0.7 which is in the acceptable range (Hair et al. 2017). This indicates that the variables explain more than 70% of the variances of their indicators, fulfilling the convergent validity and meaning that the measurement indicators and variables are appropriately used in this model.
Table 3.
The reflective model assessment.
4.3. Formative Model Assessment (Validity and Reliability)
The assessment of the formative measured variable (II) starts with testing the convergent validity through a global indicator (GI) technique (Hair et al. 2017), known as redundancy analysis. This indicator’s scale is 1–10, as recommended, and was included in first section of the questionnaire. This analysis aimed to validate the correlation between the formative variable (II) and its reflective measured variable, which is named in this study as (GIInnov). Figure 3 shows the positive correlation with p-value 0.000, representing a significant positive relationship. Accordingly, the result confirms the validity of II as a formative variable.
Figure 3.
Illustration of global indicator assessment.
The second stage of the assessment covers the reliability test to measure the collinearity of the outer model (collinearity between items). The variance inflation factor (VIF) is used to investigate the possibility of multicollinearity issue. The results in Table 4 show that the values of all II items are below 5, as recommend by Hair et al. (2017). Thus, there is no multicollinearity issue nor overlapping. Accordingly, II is reliable in its use as a formative measured variable in the framework.
Table 4.
The variance inflation factor results.
4.4. Hypotheses Analysis
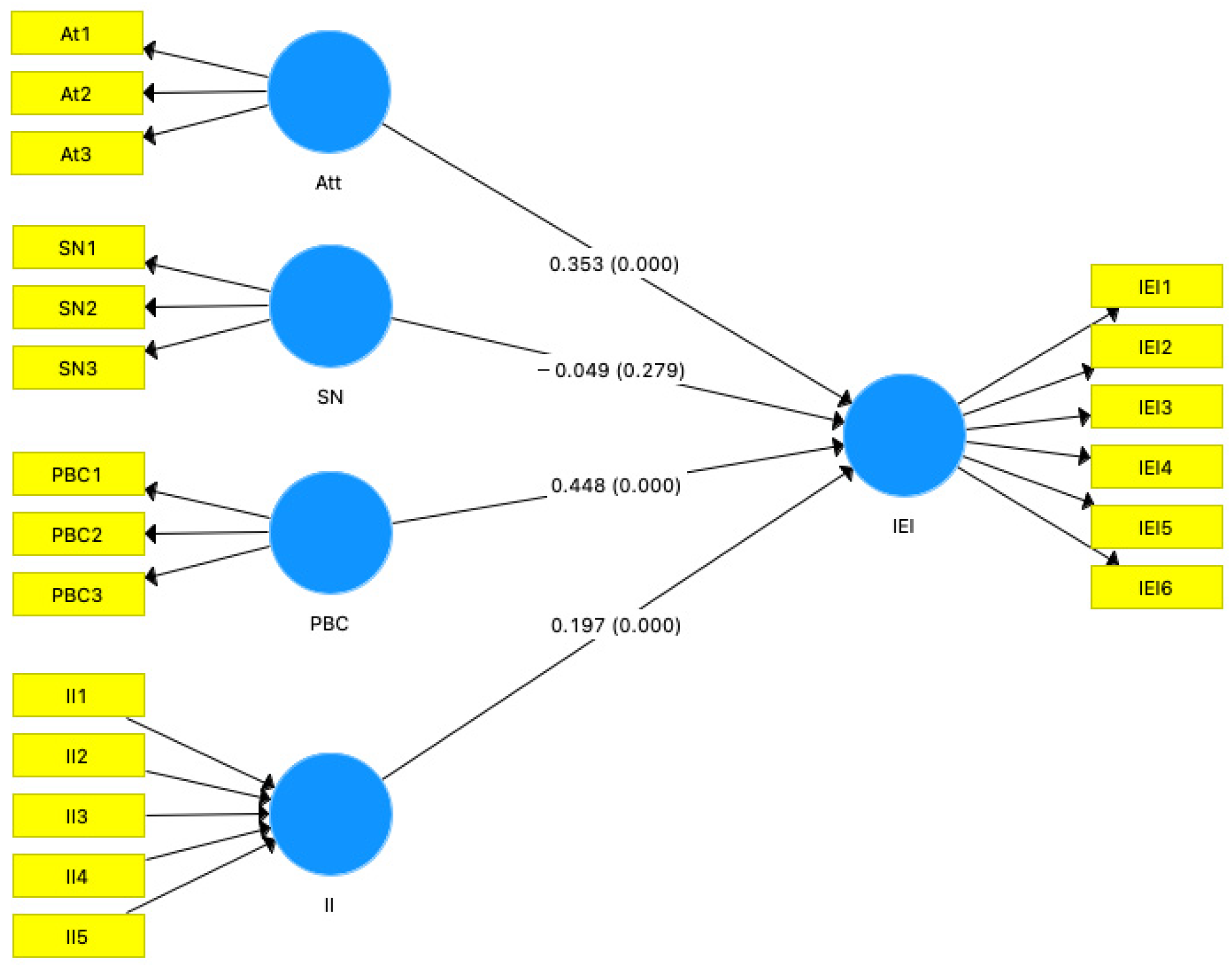
Multi-regression analysis was employed to test the proposed hypotheses. The results in Table 5 and Figure 4 show that H1, H3 and H4 are supported, based on the p-value lower than 0.05 representing significant relationships, while H2 is not supported due the p-value (0.279) higher than 0.05 representing an insignificant relationship.
Table 5.
Hypotheses Results.
Figure 4.
Research framework in PLS.
5. Discussion
According to results in Table 5, attitude explains 34.3% of inclusive entrepreneurial intention of females in Malaysia. In comparison with research that studied Att towards entrepreneurship in general, the result is consistent with La Barbera and Ajzen (2020) and Ambad and Damit (2016), who found attitude as a predictor of entrepreneurial intention of Malaysian youth, and also Aloulou (2016), who found that attitude explains 33.5% of entrepreneurial intention. A female’s attitude, or the degree of favourability in helping and supporting those groups to have a better life, is an important factor that influences the intention to serve them with inclusive goods or services. This is an internal decision to take. This explains the significant relationship between Att and IEI.
Subject norm appears to be an insignificant predictor of inclusive entrepreneurial intention of females in Malaysia. This goes along with research that tested TPB on entrepreneurial intention, such as that of La Barbera and Ajzen (2020), Ambad and Damit (2016), Aloulou (2016) and Krueger (2003), which focused on social entrepreneurial intention. The insignificant relationship can be explained by the higher locus of control being the reason for lower social norms impacting on the IEI, which indicates that females in Malaysia consider it less important to have the approval and support of relatives, friends or important people in their life circle; in other words, they are more independent when deciding to become an inclusive entrepreneur or to produce inclusive products and services.
Perceived behavioural control explains 44.8% of inclusive entrepreneurial intention of females in Malaysia. The result is consistent with prior studies that employed TPB, namely, La Barbera and Ajzen (2020), Ambad and Damit (2016), Aloulou (2016), Malebana (2014) and Krueger (2003). The significance of this relationship refers to the degree of support received by community and external groups, which is important to create intention to be an inclusive entrepreneur as females will not be able to work alone in order to help an entire community or marginalised group if the support has not been provided. That explains the significant relationship between perceived behavioural control and the intention to be a female inclusive entrepreneur.
Nevertheless, inclusive innovativeness appears as a significant trait in a female who considers inclusive innovation in processing a business or venture. Inclusive innovation is the means for developing new inclusive solutions that address the well-being of the excluded population—i.e., those who are at B40 or part of an unpresented group—as their first target, and create more jobs for them as well as solutions. Those inclusive solutions should provide affordable accessibility, massive outreach and sustainability with high quality. On that note, the fourth hypothesis is supported, and results show a significant relationship answering the research question about the positive influence of inclusive innovativeness on inclusive entrepreneurial intention in females in Malaysia.
Although the term of inclusive innovativeness was very new for most of the participants, they could understand the concept behind it easily its importance to enhancing well-being and economic performance by targeting excluded populations. However, the researcher asserts the importance of previous or past entrepreneurship experience in females to having the skills for developing new inclusive products or services that find their way to the market. We clarify that having the inclusive innovativeness traits alone without having the necessary skills would predict the intention to be an inclusive entrepreneur but not the actual behaviour.
6. Conclusions
This quantitative study has surveyed and tested the inclusive entrepreneurial intention of 227 Malaysian females. It employed the theory of planned behaviour to have a better understanding and explore the mentioned intention. According to hypothesis testing, the results show that attitude, perceived behavioural control and inclusive innovativeness have significant relationships with inclusive entrepreneurial intention in females in Malaysia, while subjective norms have an insignificant relationship.
The model of this research has extended the research methodology to include formative measured variables as well as reflective measured variables in the same model, where the majority of previous studies test one type of the mentioned variables.
As inclusive innovation tackles the excluded population and seeks solutions that enhance their well-being, it is important to understand the inclusive innovativeness traits of females in order to increase their awareness and promote inclusive entrepreneurship. This is useful not only for future research, but also for policy makers and decision makers through in the process of developing programmes and courses for those who are capable and have a high intention of producing inclusive goods and services, because this will enhance the entire economic performance.
This research has employed the theory of planned behaviour to predict the intention; however, there are more theories to be considered in the exploration of inclusive entrepreneurship such as the diffusion of innovation. Moreover, we recommended further research that may extend the demographic analysis to cover the financial background of females and its impact on their intention to become inclusive entrepreneurs. Moreover, a comparison between males’ and females’ intentions would be welcomed. Although this study met the required minimum sample size, it is still relatively small compared to the entire population; therefore, larger or clustered samples are recommended for future research. The study contributes significantly to the literature that researcher may use to initiate further research projects on inclusive entrepreneurship.
Author Contributions
Conceptualization, K.A.A. and M.L.S.; methodology, K.A.A. and M.L.S.; software, M.L.S.; validation, K.A.A.; formal analysis, M.L.S.; investigation, M.L.S.; resources, K.A.A. and M.L.S.; data curation, M.L.S.; writing—original draft preparation, M.L.S.; writing—review and editing, K.A.A.; visualization, M.L.S.; supervision, K.A.A.; project administration, K.A.A.; funding acquisition, K.A.A. All authors have read and agreed to the published version of the manuscript.
Funding
This research was funded by the Fundamental Research Grant Scheme from the Ministry of Higher Education [MMUE/170023], Multimedia University GRA Scholarship [MMUI/170085] and the MMU IR Fund [MMUI/220019]. And The APC was funded by Multimedia University.
Institutional Review Board Statement
The study was conducted in accordance with the Declaration of Helsinki, and approved by the Institutional Review Board (or Ethics Committee) of Multimedia University (EA0792022, 23 December 2022).
Informed Consent Statement
Informed consent was obtained from all subjects involved in the study.
Data Availability Statement
The data presented in this study are available on request from the corresponding author. The data are not publicly available due to consent from subjects did not include publicly archived datasets.
Acknowledgments
Appreciation is extended to the students, academics and officers of entrepreneurship development centres who assisted in the data collection process, as well as to the reviewers for their constructive feedback.
Conflicts of Interest
The authors declare no conflict of interest.
References
- Ab. Aziz, Kamarulzaman. 2017. Innovation, convergence and the disenfranchised: Investigating the inclusiveness of convergence in Malaysia. International Conference on Advanced Communication Technology 55: 921–26. [Google Scholar]
- Adeel, Shahzada, Ana Daniel, and Anabela Botelho. 2023. The effect of entrepreneurship education on the determinants of entrepreneurial behaviour among higher education students: A multi-group analysis. Journal of Innovation & Knowledge 1: 100324. [Google Scholar]
- Ahmad, Syed A., Siri Ronald Xavier, and Abdul Rahim Abu Bakar. 2013. Examining entrepreneurial intention through cognitive approach using Malaysia GEM data. Journal of Organizational Change 27: 449–64. [Google Scholar] [CrossRef]
- Ajzen, Icek. 1991. The theory of planned behavior. Organizational Behavior and Human Decision Processes 2: 179–211. [Google Scholar] [CrossRef]
- Ajzen, Icek. 2005. Attitudes, Personality and Behaviour, 2nd ed. Berkshire: Open University Press. [Google Scholar]
- Ajzen, Icek. 2012. The theory of planned behaviour. In Handbook of Theories of Social Psychology. Edited by Van Lange Paul, Arie Kruglanski and Tory Higgins. New York: SAGE Publications Ltd., vol. 1, pp. 438–59. [Google Scholar]
- Ajzen, Icek, and Nicole Gilbert Cote. 2008. Attitudes and the prediction of behaviour. In Attitudes and Attitude Change. Edited by William Crano and Radmila Prislin. New York: Psychology Press, pp. 289–311. [Google Scholar]
- Aloulou, Wassim. 2016. Predicting entrepreneurial intentions of final year Saudi university business students by applying the theory of planned behavior. CEAS 23: 1142–64. [Google Scholar] [CrossRef]
- Ambad, N. A. Sylvia, and Dayang H. D. Damit. 2016. Determinants of entrepreneurial intention among undergraduate students in Malaysia. Procedia Economics and Finance 37: 108–14. [Google Scholar] [CrossRef]
- Amos, Ayuo, and Kubasu Alex. 2014. Theory of planned behaviour, contextual elements, demographic factors and entrepreneurial intentions of students in Kenya. European Journal of Business and Management 6: 167–75. [Google Scholar]
- Arora, Saurabh, and Henny Romijn. 2011. The empty rhetoric of poverty reduction at the base of the pyramid. Organization 19: 481–505. [Google Scholar] [CrossRef]
- Bacq, Sophie, Chantal Hartog, and Brigitte Hoogendoorn. 2014. Beyond the moral portrayal of social entrepreneurs: An empirical approach to who they are and what drives them. Journal Business Ethics 133: 703–18. [Google Scholar] [CrossRef]
- Becker, Gary S. 1964. Human Capital: A Theoretical and Empirical Analysis, with Special Reference to Education. New York: Colombia University Press. [Google Scholar]
- Bernardino, Susana, Santos J. Freitas, and Ribeiro J. Cadima. 2018. Social entrepreneur and gender: What’s personality got to do with it? International Journal of Gender and Entrepreneurship 10: 61–82. [Google Scholar] [CrossRef]
- Bernhofer, Lena, and Jun Li. 2014. Understanding the entrepreneurial intention of Chinese students: The preliminary findings of the China project of Global university entrepreneurial spirits students survey. Journal of Entrepreneurship in Emerging Economies 6: 21–37. [Google Scholar] [CrossRef]
- Bidin, Zainol, Faridahwati Mohd-Shamsudin, and Zainudin Othman. 2012. Applying the theory of planned behavior on entrepreneurial intent among Malay accounting students in Malaysia. International Journal of ASEAN 1: 49–60. [Google Scholar]
- Blanco-Gonzalez-Tejero, Cristina, and Enrique Cano-Marin. 2022. Empowerment of women’s entrepreneurship in family business through Twitter. Journal of Family Business Management. [Google Scholar] [CrossRef]
- Bollen, A. Kenneth. 2011. Evaluating effect, composite, and causal indicators in structural equation models. MIS Quarterly 35: 359–72. [Google Scholar] [CrossRef]
- Bosnjak, Michael, Icek Ajzen, and Peter Schmidt. 2020. The Theory of Planned Behavior: Selected Recent Advances and Applications. Europe’s Journal of Psychology 16: 352–6. [Google Scholar] [CrossRef] [PubMed]
- Burton, Mark, and Carolyn Kagan. 2005. Liberation Social Psychology: Learning from Latin America. Journal of Community & Applied Social Psychology 15: 63–78. [Google Scholar]
- Chauhan, Kavita, and Aashu Aggarwal. 2017. Youth entrepreneurship: The role and implications for the Indian economy. Amity Journal of Entrepreneurship 2: 1–11. [Google Scholar]
- Chen, Ming-Huei. 2007. Entrepreneurial leadership and new ventures: Creativity in entrepreneurial teams. Creativity and Innovation Management 16: 239–49. [Google Scholar] [CrossRef]
- Croson, Rachel, and Uri Gneezy. 2009. Gender differences in preferences. Journal of Economic Literature 47: 448–74. [Google Scholar] [CrossRef]
- Economic Planning Unit. 2020. Executive Summary: Twelfth Malaysia Plan, 2021–2025. Available online: https://rmke12.epu.gov.my/en (accessed on 3 February 2022).
- GEM (Global Entrepreneurship Research Association). 2015. Global Entrepreneurship Monitor–Global Report 2014/15. Available online: https://www.gemconsortium.org/report/gem-2014-global-report (accessed on 1 March 2022).
- GEM (Global Entrepreneurship Research Association). 2016. Global Entrepreneurship Monitor–Global Report 2015/16. Available online: https://www.gemconsortium.org/report/gem-2015-2016-global-report (accessed on 1 March 2022).
- GEM (Global Entrepreneurship Research Association). 2018. Global Entrepreneurship Monitor–Global Report 2017/18. Available online: https://www.gemconsortium.org/report/gem-2017-2018-global-report (accessed on 1 March 2022).
- George, Gerard, Atina M. McGahan, and Jaideep Prabhu. 2012. Innovation for inclusive growth: Towards a theoretical framework and a research agenda. Journal of Management Studies 49: 661–83. [Google Scholar] [CrossRef]
- Global Research Alliance. 2012. Inclusive Innovation. Available online: https://theglobalresearchalliance.org/en/What-we-do/Inclusive-Innovation.aspx (accessed on 15 February 2022).
- Goodhue, Dale, William Lewis, and Ron Thompson. 2012. Does PLS Have Advantages for Small Sample Size or Non-Normal Data? MIS Quarterly 3: 981–1001. [Google Scholar] [CrossRef]
- Gupta, Vipin, Ian C. MacMillan, and Gita Surie. 2004. Entrepreneurial leadership: Developing and measuring a cross-cultural construct. Journal of Business Venturing 19: 241–60. [Google Scholar] [CrossRef]
- Gurol, Yonca, and Nuray Atsan. 2006. Entrepreneurial characteristics amongst university students: Some insights for entrepreneurship education and training in Turkey. Education + Training 48: 25–38. [Google Scholar] [CrossRef]
- Hair, F. Joseph, Tomas Hult, Christian Ringle, and Marko Sarstedt. 2017. A Primer on Partial Least Squares Structural Equation Modeling (PLS-SEM), 2nd ed. Thousand Oaks: Sage. [Google Scholar]
- Haji Ali, Noriada, Suriyani Muhamad, Masita M Abdul Jalil, and Mustafa Man. 2018. Empowering rural women entrepreneurs through social innovation model. International Journal of Business and Economic Affairs 3: 253–59. [Google Scholar]
- Heuer, Annamaria, and Lars Kolvereid. 2013. Education in entrepreneurship and the theory of planned behaviour. European Journal of Training and Development 13: 538–59. [Google Scholar] [CrossRef]
- Hisrich, Robert, Micheal Peters, and Dean Shepherd. 2008. Entrepreneurship, 7th ed. New York: Irwin McGraw-Hill. [Google Scholar]
- Iakovleva, Tatiana, Lars Kolvereid, and Ute Stephan. 2011. Entrepreneurial intentions in developing and developed countries. Education + Training 33: 142–59. [Google Scholar]
- Jordan, Christine, and Ozlem Bak. 2016. The growing scale and scope of the supply chain: A reflection on supply chain graduate skills. Supply Chain Management 21: 610–26. [Google Scholar] [CrossRef]
- Kirkwood, Jodyanne. 2009. Is a lack of self-confidence hindering women entrepreneurs? International Journal of Gender and Entrepreneurship 1: 118–33. [Google Scholar] [CrossRef]
- Krueger, Norris. 2003. The cognitive psychology of entrepreneurship in Acs. In Handbook of Entrepreneurship Research: An Interdisciplinary Survey and Introduction. Edited by J. Zoltan and D. B. Audretsch. London: Kluwer, pp. 105–40. [Google Scholar]
- La Barbera, Francesco, and Icek Ajzen. 2020. Control Interactions in the Theory of Planned Behavior: Rethinking the Role of Subjective Norm. Europe’s Journal of Psychology 16: 401–17. [Google Scholar] [CrossRef] [PubMed]
- Malebana, Justice. 2014. Entrepreneurial intentions and entrepreneurial motivation of South African rural university students. Journal of Economics and Behavioral Studies 6: 709–26. [Google Scholar] [CrossRef]
- Marques, Carla, Joao Ferreira, Daniela N. Gomes, and Ricardo G. Rodrigues. 2012. Entrepreneurship education and how psychological, demographic and behavioural factors predict the entrepreneurial intention. Education + Training 54: 657–72. [Google Scholar] [CrossRef]
- Mohamad, Noorkatrina, Hock-Eam Lim, Norhafezah Yusof, and Jan-Jan Soon. 2015. Estimating the effect of entrepreneur education on graduates’ intention to be entrepreneurs. Education + Training 57: 874–90. [Google Scholar] [CrossRef]
- MOHE (Ministry of Higher Education Malaysia). 2022. Statistik Pendidikan Tinggi 2021. In Kementerian Pengajian Tinggi; February 25. Available online: https://www.mohe.gov.my/muat-turun/statistik/2021-1/857-statistik-pendidikan-tinggi-2021/file (accessed on 2 February 2023).
- Mushtaq, Ahmad, Ahmad I. Hunjra, Kashif Rehman, and Rouf Azam. 2011. Planned behavior entrepreneurship and intention to create a new venture among young graduates. Management & Marketing Challenges for the Knowledge Society 6: 437–56. [Google Scholar]
- Nahlinder, Johanna. 2010. Where are all the female innovators?: Nurses as innovators in a public sector innovation project. Journal of Technology Management & Innovation 5: 13–29. [Google Scholar]
- O’Leary, Daragh. 2022. Unemployment and entrepreneurship across high-, middle- and low-performing European regions. Regional Studies, Regional Science 9: 571–80. [Google Scholar] [CrossRef]
- Ozaralli, Nurdan, and Nancy Rivenburgh. 2016. Entrepreneurial intention: Antecedents to entrepreneurial behavior in the USA and Turkey. Journal of Global Entrepreneurship Research 6: 1–3. [Google Scholar] [CrossRef]
- Pansera, Mario, and Richard Owen. 2018. Framing inclusive innovation within the discourse of development: Insights from case studies in India. Research Policy 47: 23–34. [Google Scholar] [CrossRef]
- Pines, M. Ayala, Miri Lerner, and Dafna Schwartz. 2012. Gender differences among social vs. business entrepreneurs. In Entrepreneurship: Gender, Geographies and Social Context. Edited by Thierry Burger-Helmchen. London: IntechOpen, pp. 3–14. [Google Scholar]
- Politis, Kotas, Panayiotis Ketikidis, Anastasios D. Diamantidis, and Lambros Lazuras. 2016. An investigation of social entrepreneurial intentions formation among South-East European postgraduate students. Journal of Small Business and Enterprise Development 23: 1120–41. [Google Scholar] [CrossRef]
- Quagrainie, F. Adams, Samuel Adams, Alan Anis M. Kabalan, and Afia D. Dankwa. 2020. Micro-entrepreneurship, sustainable development goal one and cultural expectations of Ghanaian women. Journal of Entrepreneurship in Emerging Economies 13: 86–106. [Google Scholar] [CrossRef]
- Rauch, Andreas, and Micheal Frese. 2007. Born to Be an Entrepreneur? Revisiting the Personality Approach to Entrepreneurship. In The Organizational Frontiers. The Psychology of Entrepreneurship. Edited by J. R. Baum, M. Frese and R. A. Baron. Mahwah: Lawrence Erlbaum Associates Publishers, pp. 41–65. [Google Scholar]
- Reich, Michael, David M. Gordon, and Richard C. Edwards. 1973. A Theory of Labor Market Segmentation. The American Economic Review 63: 359–65. [Google Scholar]
- Rindskopf, David. 1984. Linear equality restrictions in regression and loglinear models. Psychological Bulletin 96: 597–603. [Google Scholar] [CrossRef]
- Sampedro, I. Rueda, Ana F. Laviada, and Angel H. Crespo. 2014. Entrepreneurial intention: Perceived advantages and disadvantages. Academia Revista Latinoamericana de Administración 27: 284–315. [Google Scholar] [CrossRef]
- Sanchez, Patricia, Carmen Maldonado, Antonio Velasco, and Husam Kokash. 2015. Impact of entrepreneurship programmes on university students. Education + Training 58: 209–28. [Google Scholar] [CrossRef]
- Schumpeter, Joseph A. 1961. The Theory of Economic Development. New York: Oxford University Press. [Google Scholar]
- Sekaran, Uma, and Roger Bougie. 2014. Research Methods for Business: A Skill-Building Approach, 7th ed. Chichester: John Wiley & Sons. Inc. [Google Scholar]
- Sengupta, Papia. 2016. How effective is inclusive innovation without participation? Geoform 75: 12–15. [Google Scholar] [CrossRef]
- Škare, Marinko, Cristina Blanco-Gonzalez-Tejero, Fernando Crecente, and Maria Teresa Del Val. 2022. Scientometric analysis on entrepreneurial skills- creativity, communication, leadership: How strong is the association? Technological Forecasting and Social Change 182: 121851. [Google Scholar] [CrossRef]
- SMECorp. 2017. SME Annual Report. Vols. 2016–2017, Malaysia: Secretariat to the National SME Development Council, September 29. [Google Scholar]
- Solesvik, Marina. 2013. Entrepreneurial motivations and intentions: Investigating the role of education major. Education + Training 55: 253–71. [Google Scholar] [CrossRef]
- Verheul, Ingrid, Lorraine Uhlaner, and Roy Thurik. 2005. Business accomplishments, gender and entrepreneurial self-image. Journal of Business Venturing 20: 483–518. [Google Scholar] [CrossRef]
- Visser, S. Micheal, and Matthew Roelofs. 2011. Heterogeneous preferences for altruism: Gender and personality, social status, giving and taking. Experimental Economics 14: 490–506. [Google Scholar] [CrossRef]
- WEF (World Economic Forum). 2022. Unlocking the Social Economy towards an Inclusive and Resilient Society: Insight Report. Available online: https://www3.weforum.org/docs/WEF_Unlocking_the_Social_Economy_2022.pdf (accessed on 20 January 2023).
Disclaimer/Publisher’s Note: The statements, opinions and data contained in all publications are solely those of the individual author(s) and contributor(s) and not of MDPI and/or the editor(s). MDPI and/or the editor(s) disclaim responsibility for any injury to people or property resulting from any ideas, methods, instructions or products referred to in the content. |
© 2023 by the authors. Licensee MDPI, Basel, Switzerland. This article is an open access article distributed under the terms and conditions of the Creative Commons Attribution (CC BY) license (https://creativecommons.org/licenses/by/4.0/).



