Next Article in Journal
The Lives of Third-Country National Migrant Youth in Europe: Between Perceived Vulnerabilities and Available Resources
Next Article in Special Issue
Emotions of Candidates on Twitter in the 2023 Seville City Council Election: A Second-Order Campaign?
Previous Article in Journal
“It’s Gone from More of Convenience to Necessity at This Point” Exploring Online Dating Use in the UK during the COVID-19 Pandemic: A Thematic Analysis
Previous Article in Special Issue
Emotions and Media: Emotional Regime and Emotional Factors of Selective Exposure
 
 
Font Type:
Arial Georgia Verdana
Font Size:
Aa Aa Aa
Line Spacing:
Column Width:
Background:
Article

Direct and Indirect Effects of Emotions towards Party Leaders on Voting: Evidence from the 2018 Andalusian Regional Election

Department of Political Science and Administration, University of Granada, 18071 Granada, Spain
*
Author to whom correspondence should be addressed.
Soc. Sci. 2023, 12(10), 568; https://doi.org/10.3390/socsci12100568
Submission received: 31 August 2023 / Revised: 26 September 2023 / Accepted: 28 September 2023 / Published: 12 October 2023
(This article belongs to the Special Issue Political Communication and Emotions)

Abstract

:
Party leaders are increasingly relevant to voters’ choices in parliamentary systems. However, most studies addressing the electoral impact of leaders have largely ignored voters’ emotional responses to party leaders. Additionally, little is known about the effect of party leaders in subnational or regional elections. Using data from a specific election survey, this article examines the effect of emotions towards party leaders on regional voting. It assesses whether emotional responses to party leaders not only have direct effects, but whether they also have indirect effects through partisanship on voting. We found evidence that emotions towards party leaders have both direct and indirect effects through partisanship on vote choice.

1. Introduction

Political participation “can be loosely defined as citizens’ activities affecting politics” (van Deth 2021, p. 1). The list of participation activities includes a wide variety of political actions, but voting is often regarded as the most important and relevant form of political action for a democracy. Social structure and party loyalties have traditionally influenced voting in Western democracies. Since the 1990s, the decline of these factors (Dalton 2002) has given more room for short-term considerations such as party leadership to affect electoral behavior. Indeed, political leaders have gained an increasing importance to voters’ choices in the last decades (Garzia 2011; Lobo and Curtice 2014; Lobo 2018; Lobo and Ferreira da Silva 2017; Garzia et al. 2018, 2022; Garzia and Ferreira da Silva 2021). Most of the studies addressing the effect of leaders on voting have focused on Presidential or Prime Ministerial candidates for national office. They demonstrate that evaluations of party leaders have a strong and direct impact on voters’ choices. Positive evaluations of leaders have been found to increase the probability of voting for their parties. Given available public opinion surveys, the direct impact of leaders has mostly been measured by voters’ evaluations of candidates on a single dimension bipolar scale (like-dislike). Studies on leadership and voting have largely ignored the affective component of attitudes or emotions.
Since the 1980s, a growing literature on emotions and politics has shown that feelings have strong effects on a variety of political phenomena, such as candidate appraisal, political participation and communication, and voting choice (Brader et al. 2011; Brader and Marcus 2013). Cognitive appraisal and Affective Intelligence theories of political emotions have challenged the notion that feelings towards candidates are unidimensional (Abelson et al. 1982; Marcus 1988; Marcus and MacKuen 1993). Extensive research demonstrates that political leaders provoke multiple and distinctive emotions in voters, such as hope, fear, and anger. More recent studies argue that emotions towards candidates or parties rest on three dimensions: enthusiasm, anxiety, and aversion (Marcus and MacKuen 1996; Marcus 2002; Marcus et al. 2006; Valentino et al. 2011; Marcus et al. 2019). They demonstrate that these components of emotions towards candidates have a distinct impact on voters’ choices. Cognitive Appraisal and Affective Intelligence models, however, generate different predictions about the impact on voting of these emotional responses to candidates.
Most of the evidence of the role that emotions towards candidates play on voting comes from the U.S. presidential elections. With the exception of a few studies, little is known about how emotions towards candidates affect voting in other countries and contexts. However, the analysis of the electoral role of emotions contributes to a better understanding of how voters make their voting decision in a context of growing political disaffection and polarization (Facalto and Graça da Silva 2021). This article contributes to the literature on party leaders and voter choice by focusing on voters’ emotions towards leaders. It draws on Cognitive Appraisal (CA) and Affective Intelligence (AT) theories of emotions in politics. Additionally, this article examines whether emotional responses to candidates not only have a direct effect, but also whether they also affect voting indirectly through partisanship. Our study also sheds some light on the impact of emotions towards party leaders on regional voting. Compared to elections for the national Parliament, regional contests are considered to be “second order” elections, which may be influenced by the national level, but where regional factors, such as regional party leaders, can also play a role on voters’ choices.
Using a specific election survey, we analysed emotions towards leaders of the two main parties and voting outcomes in the 2018 Andalusian regional election. Andalusia is the most populated region in Spain1. In terms of population, it could be equated to a medium-sized European state. Additionally, the model of party competition in Andalusia fits the general model of multiparty competition in Spain. One particular feature of the Andalusia region, however, is that the Spanish Socialist party (PSOE) has been in the regional government for more than 36 years, from 1982 to 2018. The party has also benefited greatly from party and ideological identification among Andalusian voters over these years (Ortega and Montabes 2011). After the 2018 regional election, the conservative Popular Party (PP) managed to form a government for the first time in Andalusia. In the 2018 Andalusian election, a populist-radical right party, VOX, secured 10% of the vote and 12 seats, becoming ‘key’ for the formation—for the first time—of a right-wing government in the region. These regional elections worked as a springboard for the electoral success of the party in the rest of Spain in the April and November 2019 national elections (Trujillo and Montabes 2019). In this context, in the 2018 Andalusian election, not only did parties endorsed by their ideological components compete, but also new leaderships emerged where the emotions displayed by and towards them were considered to have a great relevance in determining electoral behavior. The relevance of these Andalusian elections went far beyond the strictly Andalusian context, introducing new patterns and models of leadership in parties, types of political communication, and electoral behavior.
This article is structured as follows: In the following section, we review the literature on leadership effects, emotions, and the vote, and formulate our hypotheses. We then present the case study and why it is particularly relevant for analyzing the impact of emotions towards party leaders on the vote. Data, variables, their operationalization, and the methods are then introduced. We then present the analysis and conclude with a section on the findings and contributions of this article.

2. Leaders, Emotions and Voters’ Choice

Political leaders have gained increasing relevance for the electoral success of their parties over the last few decades (Garzia 2011; Lobo and Curtice 2014; Lobo 2018; Lobo and Ferreira da Silva 2017; Garzia et al. 2018; Grazia and Ferreira da Silva 2021). The increasing personalization of the electoral field, which is controversially related to the presidentialization of political life (Poguntke and Webb 2005) as the prime minister or the cabinet have gained political powers, is the result of at least three trends (McAllister 2007; Karvonen 2010; Garzia 2011; Daoust et al. 2021). The first is the growing importance of electronic media, especially television, for political communication, which focus on leaders or persons rather than on parties. The second is the declining influence of social structure and party loyalties on voting, which gives more room for short-term factors, such as leadership, to affect vote choice (Dalton 2002; Knutsen and Langsaether 2018). The third is the change in the organizational structures of political parties in recent decades, which has granted their leaders greater autonomy and powers (Katz and Mair 1995).
Most cross-national contributions addressing the effect of political leaders on voting behavior have focused on prime ministerial or presidential candidates, as they have greater visibility and political relevance than local or district candidates (Lobo 2008, 2018; Garzia 2011; Lobo and Curtice 2014; Lobo and Ferreira da Silva 2017; Garzia et al. 2018). Most studies have examined the direct impact of party leaders. As national election surveys usually devote limited attention to leadership, the direct impact of leaders is mostly measured by voters’ assessments of candidates on a single dimension bipolar scale (like-dislike). Most of these studies have found a positive effect of party leader evaluations on the vote for their respective parties. Additionally, a recent study has demonstrated that negative party leader evaluations positively influence the vote for other parties (Grazia and Ferreira da Silva 2021). Part of this literature has also examined how the electoral impact of party leaders is conditioned by several factors, the most important being the political and electoral systems, the attributes of individual candidates and their respective parties, and voter characteristics (Lobo 2008, 2018; Barisione 2009; Aardal and Binder 2011; Bittner 2011; Garzia 2011). The electoral effect of leaders has been shown to be stronger in presidential elections than in parliamentary ones. The impact of leaders on regional voting has received limited attention in the literature. However, the second-order model of elections suggests that the impact of party leaders will be stronger in subnational elections, which are considered to be of minor importance when compared to national contests as voters rely less on party closeness or partisanship and pay more attention to leaders’ characteristics in their voting decisions (Ortega et al. 2022). Additionally, studies also provide evidence that the impact of party leaders is conditioned by party closeness or partisanship, so that the leaders have a greater effect on independent voters than on voters who are identified with their party or other parties (Lobo and Ferreira da Silva 2017).
With the exception of studies on U.S. presidential elections, the predominant approach to the study of leadership and voting has largely ignored the role of voters’ feelings towards candidates in parliamentary systems (Scott and McDonald; Vasilopoulou and Wagner 2022). Most studies implicitly treat feelings and evaluation as synonymous. The underlying assumption is that feelings are unidimensional and bipolar: each candidate is evaluated either positively or negatively by voters. Since the 1980s, Cognitive Appraisal and Affective Intelligence theories of emotions have challenged the notion that feelings towards candidates or parties are unidimensional (Abelson et al. 1982). Candidates may provoke distinct positive and negative emotional responses to voters, such as hope, fear, or anger. Studies have differed in the number of emotional responses to candidates under investigation. Multiple emotions were measured in the cognitive literature, but most studies found that feelings towards candidates or parties fell into two dimensions: positive and negative (Valentino et al. 2011). Anxiety (fear) and aversion (anger) were mostly found to be highly correlated and have similar effects on political judgment and behaviour. Therefore, anxiety and aversion were grouped in the negative dimension. Additionally, most discrete or cognitive theorists have relied on the presumption that individuals will normally experience one predominant emotion at any given moment, so that the result is a discrete affective state (Marcus et al. 2019). The seminal work by Abelson et al. (1982), as well as subsequent studies, surprisingly found that positive and negative emotional reactions to candidates were relatively independent (i.e., individuals often simultaneously report good and bad feelings towards a candidate).
Informed by these core findings and neuroscience, the Affective Intelligence (AI) Theory put forth by Marcus and his colleagues initially argued that the structure of emotions is two-dimensional (Marcus 1988; Marcus and MacKuen 1993). The human brain system has two subsystems: the disposition subsystem, which generates enthusiasm and excitement, and the surveillance subsystem, which generates anxiety, stress, and fear. Marcus and Mackuen (Marcus 1988; Marcus and MacKuen 1993) found evidence that candidates elicit a combination of positive and negative responses. In line with previous studies, they group fear and anger in a common dimension (anxiety). Marcus and MacKuen (1993) provided evidence that enthusiasm and anxiety play distinctive roles in voters’ decision. They found that enthusiasm directly affects voting choice, while anxiety has no direct impact on voting.
Later, AI theories added aversion or anger as a third and distinct appraisal dimension (Marcus and MacKuen 1996; Marcus 2002; Marcus et al. 2006). Additional support for separating anxiety and anger came from the cognitive appraisal finding that they have distinct causes and effects (Brader et al. 2013; Valentino et al. 2011). Anxiety (fear) and aversion (anger) arise from different relationships between individuals and an environmental threat. Aversion is triggered when individuals are able to attribute threats to a particular cause and they feel that they have control over the situation. Threats generate anxiety responses when individuals are less certain about the cause and they lack a sense of control. Cognitive appraisal theories suggest that anxiety and anger will have similar effects on candidate evaluation and voting choice. Cognitive appraisal theories suggest that anger triggers risk-seeking behaviour, while anxiety triggers risk-avoiding behaviour (Valentino et al. 2011).
A controversial challenge for the research on leadership and voting has been endogeneity or to disentangle leader effects from party effects (Quinlan and McAllister 2022). Citizens’ attitudes towards leaders and their parties are often strongly correlated, but the direction of the relation is contested (Garzia et al. 2022). In the socio-psychological model of voting, citizens’ attitudes towards a candidate are a by-product of their feelings towards the party (Campbell et al. 1960; Lewis-Beck et al. 2008). As party attachments declined, short term factors, such as leaders, are shown to exert a greater influence on the vote. In the “revisionist” version of party identification, the relationship between partisanship and attitudes towards candidates or leaders may be bidirectional (Page and Jones 1979). Some studies have gone even further and suggested that attitudes or feelings towards leaders may be a precursor of party identification (Garzia 2013; Garzia and De Angelis 2016). In the context of partisan dealignment and increasing cognitive mobilisation, fewer citizens identified with a party, and those who do identify are increasingly likely to do so because they develop a feeling of attachment through the leader (Garzia et al. 2022, p. 315).
Based on the review of the literature, we formulate our main hypotheses:
Hypothesis 1.
Emotions towards party leaders will have a direct and indirect effect (through partisanship) on voters’ choice.
Hypothesis 2.
Enthusiasm towards a party leader will increase both directly and indirectly the probability of voting for his/her party.
Hypothesis 3.
Aversion towards a party leader will reduce both directly and indirectly the probability of voting for his/her party.
Hypothesis 4.
Anxiety towards a party leader will have no direct or indirect effects on the vote for his/her party.
Finally, we must point out that in the Spanish case, the present research is inserted within a new tradition of studies related to the analysis of the impact of emotions on electoral behavior (Cazorla 2014; Cazorla et al. 2017 ; Jaráiz et al. 2020b; Jaráiz and Lagares 2020; Oñate et al. 2022; Rivera and Lagares 2022; Maneiro et al. 2023), on leadership (Jaráiz et al. 2020a; Pereira et al. 2021), the construction of partisan identity (Lagares et al. 2022), or on the rise of new political parties, especially in the case of the extreme right (Rivera et al. 2021).

3. Electoral Context and Leadership in the Region of Andalusia

To provide context for our research objective, we find it necessary to briefly outline some essential features of the evolution and electoral development in the region of Andalusia during its democratic period. This era commenced in 1982 (following the first democratic elections after the establishment of the “State of Autonomous Communities”) and is marked by the electoral and political dominance of a single political party: the Spanish Socialist Workers’ Party of Andalusia (PSOE-A). This party governed uninterruptedly from the foundational elections of 1982 until the 2018 elections, in which it ceded power to a government formed by the conservative Popular Party (PP) with the support of another political party, Ciudadanos. This constitutes thirty-six years of continuous governance by the same political party, the majority of which were under an absolute majority.
If we examine the electoral evolution in the region of Andalusia (Figure 1), we can identify three distinct moments or political and electoral spaces. The initial period (until 1990) was characterized by the dominance of a hegemonic party, the PSOE-A, and the presence of virtually non-existent electoral competition.
The second phase corresponds to the period from 1994 to 2012, characterized by the continuous rise of the main opposition party (PP), in a process that culminated in 2012 with their first electoral victory. However, this victory was insufficient as it did not grant them the ability to govern, given that they failed to attain the parliamentary majority required for such governance.
The final phase corresponds to the disruption of the traditional party system following the 2015 elections, marked by the emergence of new political formations on the left (Podemos) and center-right (Ciudadanos). This led to changes in some of the key dimensions of the party system in Spain and Andalusia. As shown in Table 1, this period dramatically departs from fundamental features of the electoral competition landscape in Andalusia. It introduces a phase with a higher effective number of parties, greater electoral fragmentation stemming from this increase, and heightened electoral competitiveness due to reduced spaces between different political forces. Additionally, electoral concentration around the two traditional forces (PSOE and PP) diminishes and, perhaps most importantly, electoral volatility increases substantially.
Within this contextual framework, characterized by a notable attenuation of established voting affiliations encompassing socio-economic factors, ideological orientations, and partisan attachments, new determinants influencing citizens’ electoral conduct have assumed significance. Among these determinants, emotions have unequivocally emerged as primary predictors of voting behavior prompting the development of explanatory paradigms that integrate and assess their influence, both with respect to political parties and leaders, as exemplified in the context of the present research.
In Andalusia, in the twelve regional elections held between 1982 and 2022, for both the PSOE and the PP, the leaders who have stood as “candidates” for the presidency of the Andalusian regional government have coincided with those who were at that time the highest authority in the party (General Secretary in the PSOE-A or President, in the case of the PP). Beyond the singular processes that this practice has entailed within these parties (as in practically all the other parties in Andalusia), it is worth noting that in the case of the PSOE-A and the PP, the candidates have been the same as those who were at the highest levels of the party (the person occupying the general secretariat, in the case of the PSOE, or the presidency in the case of the PP). Beyond the singular processes that this practice has entailed within these parties (as in practically all the others), it has become a common practice, not protected either in the statutory or legal texts or even in their organic statutes. However, it was conceived as a suitable political practice to grant party leadership to the person who had been decided by the party’s own method to run for the highest governmental representation of the Junta de Andalucía, the Presidency of the Junta.
As can be seen in the following table, the PSOE has won the presidency of the regional government in ten of the eleven elections held between 1982 and 2018, with five different presidents in those ten legislatures and six candidates in those forty years. Two of the ten legislatures in which the PSOE has won the presidency have been shared by two candidates (first and eighth), while the remaining ten have been won by a single president. The PP, on the other hand, has contested these eleven elections with four candidates, but has only won the presidency in one legislature (2018–2022)2.
The evolution of the evaluations of the leaders of the PSOE and the PP (in the presidency of the Junta and in the opposition, respectively) over the last twenty years (Figure 2) has been conditioned, among other variables, by the political role played by their main actors. From the first regional elections in 1982 until the 2018 elections, the presidency of the Junta de Andalucía was held by PSOE leaders, and from that date until today, after the last two elections of 2 December 2018 and 19 June 2022, by the head of the PP in Andalusia. As we pointed out above, at least in these two parties, the participation in the elections for the presidency of the Junta de Andalucía has always been linked to the responsibility of the party’s leadership.
In the entire series analyzed, which covers the last twenty years of institutional politics in the Junta de Andalucía, the PSOE’s leadership through the assessment of its top leader (organic and institutional) has been ahead of the PP until the 2018 post-election survey. According to CIS data, Moreno’s rating (PP) is already one tenth of a point higher than that of Susana Díaz (PSOE). The evolution of the rating of the PSOE-A candidate between 2015–2018 has a progressively decreasing rating; from a rating of 5.2 on that first date, it reached 3.6 in the post-election survey of the CIS of 2018, one tenth below the rating given to the PP leader, Moreno Bonilla, for the first time ahead of the PSOE leader in the rating.

4. Data, Variables and Methods

In the case of our study, we have focused on analyzing the activation and emotional intensity (referred to as “emotional architecture”) towards the leaders of the two main political parties in this Spanish region. These are the leader of the PP, Juan Manuel Moreno, and the leader of the PSOE, Susana Díaz. In the context of this study, as previously noted, the selection of these two political leaders is justified. Susana Díaz, the socialist leader, was the President of the regional government until the 2018 elections, maintaining a tradition of socialist governments for thirty-six years. In contrast, Juan Manuel Moreno, the leader of the PP in Andalusia, managed to break this tradition and become the first president from a party other than the PSOE after the 2018 regional election.
To test our hypotheses and assess the dimensionality of emotional responses towards candidates, we employed a specific public opinion survey conducted by a technical team from the Spanish universities of Santiago de Compostela (USC) and Granada (UGR).
This survey3 was conducted immediately after the 2018 Andalusian regional election. In this post-election study, respondents were asked: “I am going to name several political figures, and I want you to tell me if they have ever made you feel any of the following emotions”. For each leader, thirteen response items were listed: four related to enthusiasm (pride, hope, enthusiasm, and tranquility), five related to anxiety (fear, anxiety, worry, resentment, and bitterness), and four related to aversion (anger, hate, contempt, and disgust). Additionally, for each emotion directed towards each political leader, respondents were asked to rate the intensity with which they experienced that emotion, using a scale from 1 to 5, where 1 represented minimal emotional intensity and 5 represented maximum emotional activation.
The framing of our research objectives has led us to pursue a quantitative research approach in which various analysis techniques (descriptive and multivariate) have been employed to address the research objectives and hypotheses. The methodology is grounded in a design centered on the study of emotions, building upon previous studies carried out by the two research teams that designed this investigation. To achieve this, a specific questionnaire was developed to extract the emotional expressions of the respondents.
In the subsequent phase of our analysis, we compared the emotional architectures directed towards the two studied political leaders and ultimately conducted a multivariate analysis. For this purpose, we employed structural equation modeling (SEM) techniques. These techniques allow us to provide a holistic explanation that takes into account the direct and indirect effects of variables, their roles in explaining observed phenomena, as well as the influence of mediator and latent variables in shaping the final explanation.
Similar to the specific questionnaire design aimed at measuring emotions, this questionnaire also incorporates specific features tailored for working with multivariate techniques. Independent variables introduced into the modeling process are those highlighted as significant in the literature concerning emotional measurement, specifically the groups of emotions previously studied by George Marcus in his research on Affective Intelligence. These emotions have been consolidated into three latent variables corresponding to enthusiasm, anxiety, and aversion towards each political leader. Additionally, party identification and the voting intention for each of the two political parties, PSOE and PP, were included in the modeling.
Regarding the operationalization of variables related to the measurement of emotions, we have worked with the twelve emotions present in the full orthogonal set design used in the Pilot Study ANES 1995 (Marcus et al. 2000). This set included emotions such as pride, hope, enthusiasm, anxiety, fear, worry, anger, resentment, disgust, hatred, contempt, and bitterness. Additionally, the emotion of tranquility, which had been used in previous studies (Jaráiz et al. 2020a; Lagares et al. 2022), was included.
Lastly, it should be clarified that our focus is solely on measuring the emotional impact on voting for each candidate, whether directly or indirectly through party identification. This is the reason why we have not modeled other classic components in the study of voting, such as sociodemographic factors, social status, ideology, or economic considerations. The following data (Table 2) presents the variables introduced in the modeling of our research:

5. Results

5.1. Emotional Architecture towards Political Leaders

When analyzing the role of emotions in the leadership development process in the region of Andalusia, we consider that these emotions are embedded within a broader context in which specific emotions play a dominant role, giving rise to a particular Emotional Regime (Reddy 2001; Lagares et al. 2022). This emotional regime can be explained by the elements that construct this generic normative space, which is referred to as the Emotional Architecture. In this case, Emotional Architecture is understood as the specific manifestation of emotions on each of the leaders within the set of emotions under analysis.
In order to analyze this emotional architecture, we first conducted a descriptive analysis of the primary emotions that Andalusian citizens feel towards the leaders of the two main political parties- PSOE and PP- in this region. We can observe how different patterns of emotional architecture are projected onto the leaders of PSOE (Susana Díaz) and onto the leader of the main opposition party (PP), Juan Manuel Moreno (Figure 3).
The prominent emotional trait that stands out in the comparison between these leaders is the very high prevalence of emotions related to anxiety in the case of Susana Díaz, especially concerning worry and fear—emotions that are notably absent in the case of Juan Manuel Moreno. Similarly, it is important to highlight that the PP’s leader achieves higher scores of emotional activation across all emotions associated with enthusiasm, particularly in the cases of hope, tranquility, and enthusiasm.
Regarding emotions associated with aversion, it is worth noting that they are activated at a very low percentage, with only the previously mentioned fear being an exception.
These data allow us to observe (Figure 4), with greater clarity, that when grouping emotions into the categories of enthusiasm, anxiety, and aversion, the difference in emotional activation consistently favors Juan Manuel Moreno over Susana Díaz in the category of emotions related to enthusiasm (29.3% compared to 23.8%). Simultaneously, the socialist leader presents higher percentages of emotional activation in the category of aversion emotions (21.4% compared to 13.2%), and especially in anxiety emotions, which are nearly non-existent in the case of Juan Manuel Moreno (7.2%), in contrast to the prominence of anxiety emotions in the case of Susana Díaz (19%).
Beyond the presence of these emotions and their individual and grouped significance, we have delved into the intensity exhibited by these emotions when they manifest in each of the two analyzed political leaders. Specifically, a scale of values ranging from 1 to 5 has been employed, where 1 represents minimal intensity and 5 represents maximum intensity.
The results of this analysis are presented in the form of a radial chart, segmented by the recall of votes for each of the main Andalusian political parties in the regional elections of 2018, yielding distinctly differentiated outcomes for each of the two political leaders.
In the case of Susana Díaz (Figure 5), we observe high intensity in most negative emotions across all analyzed recall profiles. On the contrary, intensity in positive emotions is moderate, even among voters of her own party, the PSOE. We only note a reduction in emotional intensity among socialist voters in the case of emotions such as disgust and resentment (though interestingly, not for emotions such as hatred, fear, or concern). Similarly, for the majority of anxiety and aversion emotions, we observe high intensity among recall profiles of all other parties, especially among voters of Ciudadanos and Vox.
In the analysis of the emotional intensity chart for the PP’s leader, Juan Manuel Moreno (Figure 6), his depiction shows clear differences when compared to the then-President of the Andalusian region. The main distinction lies in the absence of emotional intensity in practically all emotions related to aversion and anxiety, not only among voters of his party but also among voters of other right-leaning political parties (such as Ciudadanos and Vox). Conversely, there is a high emotional intensity in emotions related to enthusiasm among his party’s voters and those of right-wing parties. Lastly, we must highlight the relative intensity of certain emotions among voters of the PSOE, such as hope or pride.
We can conclude from this analysis of the emotional architecture of the two main political leaders in Andalusia that they exhibit distinctly different emotional patterns. On the one hand, the leader of the People’s Party achieves a high emotional activation in enthusiasm-related emotions, while significantly reducing the activation and intensity of emotions associated with both anxiety and aversion. He accomplishes this not only among his own voters but, perhaps more importantly, across a broad spectrum of the Andalusian electorate. Conversely, the leader of the Socialist Party activates enthusiasm-related emotions to a lesser extent, not only among the entire electorate but also among her own voters. Additionally, she presents higher emotional activation and intensity in emotions associated with anxiety and aversion, particularly in the case of emotions related to fear and contempt.

5.2. Structural Modeling of Emotional Impact on Leadership and Voting

In order to delve deeper into the measurement of both direct and indirect effects of emotions on voting, a structural modeling approach has been employed using techniques of structural equations. The aim of these models (one for each of the two main political leaders in Andalusia) is to construct an explanation, allowing for the measurement of the impact of each emotion on three latent constructs that correspond to groups of emotions identified as significant by scientific literature. Accordingly, emotions of enthusiasm (pride, hope, enthusiasm, and tranquility) have been grouped into the latent construct Enthusiasm_leader_X, emotions of anxiety (fear, anxiety, worry, resentment, and bitterness) into Anxiety_leader_X, and emotions of aversion (anger, hate, contempt, and disgust) into Aversion_leader_X. Furthermore, the model includes party affiliation as a mediating variable between emotions and the vote for each political party. The global fit4 for the model is presented in the Table 3:
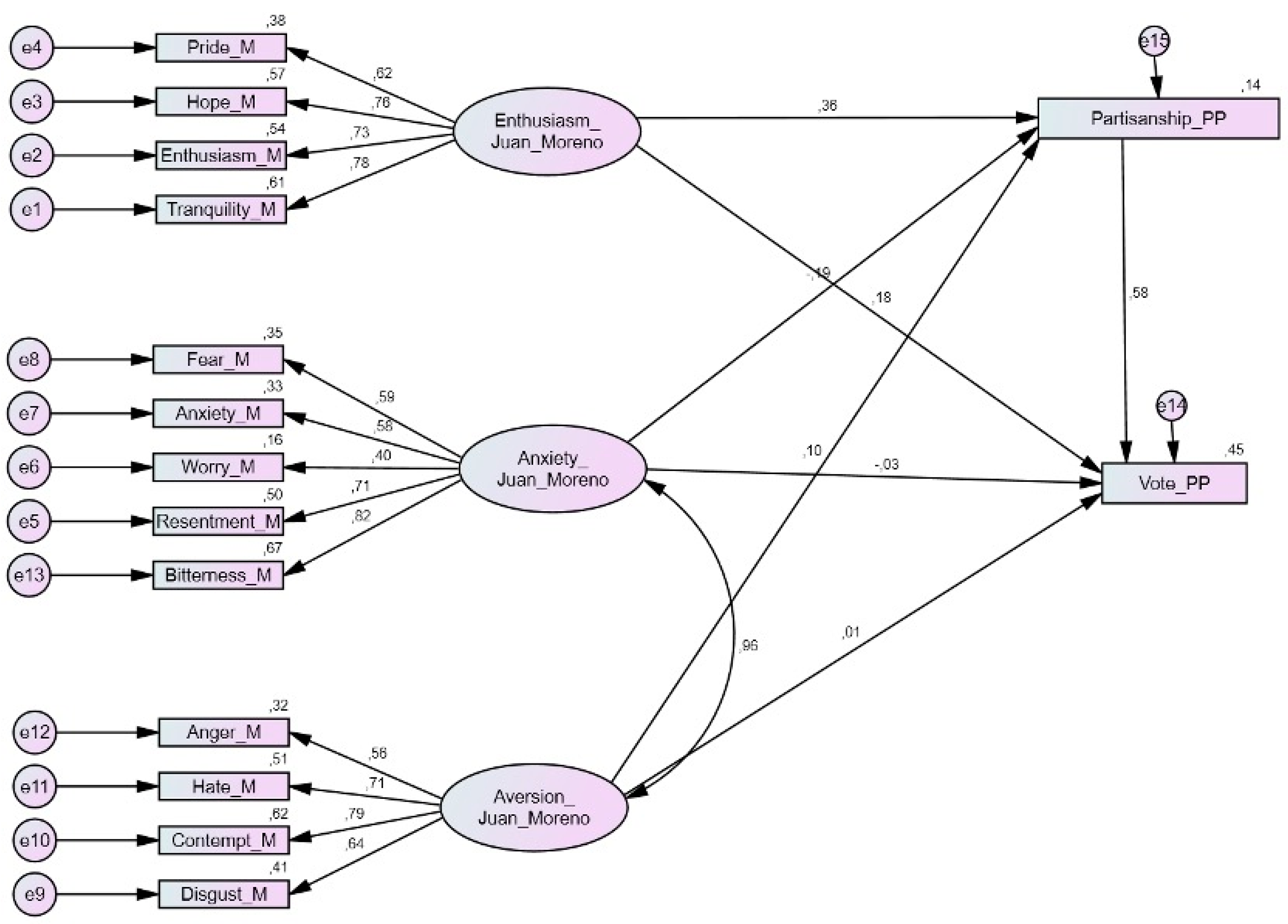
The results of both models show how the main hypotheses of our research are confirmed. The first finding is that the effects of emotions on both leaderships stem from a positive impact of enthusiasm-related emotions. This effect is observed both directly on the vote and indirectly through the mediating variable of party affiliation. In the case of Susana Diaz’s leadership, the weight of the latent enthusiasm construct is greater indirectly, impacting party affiliation (0.47) rather than directly impacting the vote (0.24). A similar pattern occurs in Juan Manuel Moreno’s leadership, where the direct impact is smaller (0.18) than the indirect impact on party affiliation (0.36). Among the enthusiasm-related emotions, it is noteworthy that tranquility and hope play a significant role in the case of Juan Manuel Moreno, while enthusiasm and hope are important for Susana Díaz.
Additionally, as hinted at in the literature review, there is a very high covariance between anxiety and aversion emotions, but not between enthusiasm and anxiety or aversion emotions.
On the other hand, anxiety and aversion emotions have a limited weight (much lower than enthusiasm emotions) on voting and on the positive or negative reinforcement of party affiliation.
Specifically, in the case of the PP’s leader (Figure 7), the direct impact on voting from these two groups of emotions is nearly negligible for anxiety (−0.3) and aversion (−0.1). However, the negative impact on party affiliation is higher for anxiety (−0.19) than for aversion (−0.10). Among the anxiety-related emotions, resentment and bitterness stand out as the most relevant in the anxiety construct, and disgust and contempt in the aversion construct.
For the case of the Socialist leader (Figure 8), the direct impact on voting from anxiety is also smaller than the indirect impact (−0.6) and very similar to the impact of aversion (−0.8). The explanatory percentage increases for the indirect impact on party affiliation, being higher for anxiety (−0.12) than for aversion (−0.3). Regarding specific emotions, resentment and bitterness stand out for aversion, and contempt for aversion as well.
Lastly, we should highlight the importance of party affiliation on voting in both models, which is significant but falls considerably below what it represented in explaining voting components in Andalusia before the period that began in 2015 (Cazorla 2014). Currently, it accounts for 56% of the total explanation of the vote for the People’s Party (in a comprehensive model that explains 46% of the vote for this party), while representing a slightly lower percentage in the case of the vote for the Socialist Party, at 54% (in a comprehensive model that explains 48% of the vote for this political party).

6. Discussion and Conclusions

In this article we have examined the direct and indirect impact of emotions towards leaders on voting choice. Using a survey specifically designed to detect emotional responses to candidates, we have analyzed the 2018 regional election in Andalusia. Andalusia is the most populated region Spain, and it could be equated in terms of population to a European middle-size state.
Our research continues a recent tradition of explaining the different components of voting through emotions. However, it is important to emphasize that through works such as the one we present here, we delve into some aspects that have not been addressed by studies on emotional voting or have done so in a very generic way. In addition, we advance in new explanatory models that move away from the traditional models in the explanation of the components of voting, whether sociological, psychosociological, or rational. These models have less and less explanatory capacity in a context of political polarization in which other components intervene with much greater force. Our findings indicate that emotions towards these two political leaders have a strong impact on voting, but that their impact is indirectly stronger through partisan identification. These results show that the emotional structure around the candidates becomes a bi-dimensional construct, in which emotions related to anxiety and aversion are strongly correlated.
The results of our analysis indicate that feelings of enthusiasm towards the two main political leaders in the region of Andalusia are relatively independent of anxiety and aversion, whereas anxiety and aversion are highly correlated. Similarly, we observe that the modeling of emotional impact on both leaders shows almost identical results, mainly demonstrating that enthusiasm-related emotions have the greatest impact in explaining voting behavior, either directly or indirectly through their effect on party affiliation. Similarly, the presence of anxiety and aversion emotions, especially in the case of anxiety, leads to a reduction in the likelihood of voting, primarily through indirect effects via party affiliation rather than direct effects on voting, where their impact is nearly negligible.
Therefore, the results of our models highlight that a similar modeling of emotional effects occurs for each leader in the Andalusian context. This suggests a strong and crystallized structure of explanatory elements for voting behavior in a new context where emotions are becoming increasingly important and traditional components such as party affiliation (previously the primary explanatory component for voting in this region) are losing weight and significance in their direct impact on voting. As a result, the direct and indirect effects of emotions on party affiliation are truly significant, and we believe they should be thoroughly analyzed in future research, along with other classic components (such as ideology) that are likely changing due to the impact of emotions.
In this regard, the explanation of the so-called “emotional architecture” of each leader becomes particularly important, understood as the analysis of the presence and intensity of emotions, as this is the element that truly explains changes in voting behavior. It is in this context that we must understand the changes that have occurred in Andalusia, as, within the same weight structure of emotions, it was Juan Manuel Moreno, the leader of the People’s Party, who managed to increase enthusiasm-related emotions towards himself (especially hope and tranquility) and significantly reduce anxiety and aversion emotions, a group of emotions in which he has consistently been surpassed by Susana Díaz, the leader of the Socialist Party.
As an element of discussion, the specification of the emotional architecture with which the leaderships of the two main parties have been constructed allows us to establish differential emotional patterns that would explain the electoral support for each of these leaders. Although it also shows some of the limitations in the study of emotions and voting, as we understand that it is necessary to address with greater complexity other aspects that may be related to the differences in the emotional architecture of leadership. This is a very interesting issue, since although the conclusions of the study show the loss of explanatory power of some of the classic components of voting, especially ideology, they also offer us a new vision of the role that partisan identification plays in contexts of emotional leadership. In particular, its role of emotional reinforcement derived from the mediating impact between emotions and voting is fundamental. Thus, we believe that the main conclusion of our study is that from this eminently constructivist perspective, emotions act as fundamental elements in the creation of the individual’s political ties, acting as reinforcing components of the individual’s political attitudes and helping to crystallize them through the processes of political ascription.

Author Contributions

Conceptualization, J.M., C.O. and Á.C.M.; methodology, C.O. and J.M.; software, Á.C.M.; validation, Á.C.M.; formal analysis, Á.C.M. and C.O.; investigation, Á.C.M., C.O. and J.M.; resources, Á.C.M., C.O. and J.M.; data curation Á.C.M., C.O.; writing—original draft preparation, Á.C.M., C.O. and J.M.; writing—review and editing, Á.C.M., C.O. and J.M.; visualization, Á.C.M., C.O. and J.M.; supervision, Á.C.M., C.O. and J.M. All authors have read and agreed to the published version of the manuscript.

Funding

This study was carried out with the research teams’ own funds.

Institutional Review Board Statement

Ethical review and approval were waived for this study since in accordance with Andalusian legislation and the University of Granada Ethics Committee’s requirement, only biomedical research carried out in or from the Autonomous Community of Andalusia must be evaluated and authorized by a duly accredited Research Ethics Committee.

Informed Consent Statement

Informed consent was obtained from all subjects involved in the study.

Data Availability Statement

The data are not publicly available due to privacy restrictions.

Conflicts of Interest

The authors declare no conflict of interest.

Notes

1
According to data from the National Statistics Institute (INE) of 2022, Andalusia had a population of 8,500,420 inhabitants, 18.9% of the Spanish population of that year (https://www.ine.es/jaxi/Datos.htm?path=/t20/e245/p08/l0/&file=02002.px#!tabs-tabla accessed on 25 July 2023). Together with Catalonia, the Basque Country and Galicia, they were the first regions to become Autonomous Communities, after the restoration of democracy in 1978. An analysis of the latest electoral processes in the Spanish autonomous communities can be found in Llera et al. (2022).
2
The twelfth Andalusian elections took place on 26 June 2022. In these elections, the Popular Party (PP) achieved a majority of the vote for the first time. Since that date, the PP has been governing alone with 58 seats, while the PSOE-A, which was in government until 2019, is now in opposition as the second parliamentary force with 30 out of the 109 seats in the Andalusian Parliament. The far-right represented by VOC obtained 14 seats, while the two parties to the left of the PSOE-A, Adelante Andalucía and Por Andalucía, only obtained seven seats (5 and 2 respectively).
3
The study design consists of a total of 1200 telephone surveys conducted between 28 January and 4 March 2019, in the Autonomous Community of Andalusia. The sampling design has been configured using a simple random sampling with proportional allocation based on provincial population size. Secondary units were selected using a systematic random procedure from existing phone databases. Finally, survey respondents were selected according to a proportional allocation criterion based on established quotas for gender and age. The sampling error for the entire Andalusian Autonomous Community is +/− 2.83%, with a significance or confidence level of 95%, assuming maximum uncertainty p = q = 0.5.
4
The reference values for the RMSEA index are: RMSEA “good”: 0 ≤ RMSEA ≤ 0.05 with 0.10 < p ≤ 1.00. “Acceptable” RMSEA: 0.05 ≤ RM-SEA ≤ 0.08 with 0.05 < p ≤ 0.10. The reference values for the incremental NFI and CFI indices are: “good” NFI: 0.95 ≤ NFI ≤ 1.00 and “acceptable” NFI: 0.90 ≤ NFI ≤ 0.95. “Good” CFI: 0.97 ≤ CFI ≤ 1.00 and “acceptable” CFI: 0.95 ≤ CFI ≤ 0.97.

References

  1. Aardal, Bernt, and Tanja Binder. 2011. Leader effects and party characteristics. In Political Leaders and Democratic Elections. Edited by Kees Aarts, Andrais Blais and Hermann Schmitt. Oxford: Oxford University Press. [Google Scholar]
  2. Abelson, Robert P., Donald R. Kinder, Mark D. Peters, and Susan T. Fiske. 1982. Affective and Semantic Components in Political Personal Perception. Journal of Personality and Social Psychology 42: 619–30. [Google Scholar] [CrossRef]
  3. Barisione, Mauro. 2009. So, What Difference Do Leaders Make? Candidates’ images and the ‘Conditionality’ of Leaders Effects on Voting. Journal of Elections, Public Opinion and Parties 19: 473–500. [Google Scholar] [CrossRef]
  4. Bittner, Amanda. 2011. Platform or Personality?: The Role of Party Leaders in Elections. In Comparative Politics. ECPR. Oxford: Oxford University Press. [Google Scholar]
  5. Brader, Ted, and George E. Marcus. 2013. Emotion and political psychology. In Oxford Handbook of Political Psychology. Edited by Leonie Huddy, Jack S. Levy and David O. Sears. New York: Oxford University Press, pp. 165–204. [Google Scholar]
  6. Brader, Ted, George E. Marcus, and Kristyn L. Miller. 2011. Emotion and public opinion. In Oxford Handbook of American Public Opinion and the Media. Edited by George C. Edwards, Robert Y. Shapiro and Lawrence R. Jacobs. Oxford: Oxford University Press, pp. 384–401. [Google Scholar]
  7. Campbell, Angus, Philip E. Converse, Warren E. Miller, and Donald E. Stokes. 1960. The American Voter. New York: John Wiley & Sons. [Google Scholar]
  8. Cazorla, Ángel. 2014. Los componentes del voto en Andalucía: Un análisis del voto económico en el período 2008-2013. Unpublished doctoral thesis, University of Granada, Granada, Spain. [Google Scholar]
  9. Cazorla, Ángel, José Manuel Rivera, and Erika Jaráiz. 2017. La abstención electoral en las elecciones al Parlamento Europeo de 2014: Análisis estructural de sus componentes: Structural Analysis of Electoral Abstention in the 2014 European Parliamentary Elections. Reis: Revista Española de Investigaciones Sociológicas, 31–49. [Google Scholar] [CrossRef]
  10. Dalton, Russell J. 2002. The decline of party identifications. In Parties without Partisans: Political Change in Advanced Industrial Democracies. Edited by Martin P. Wattenberg and Russell J. Dalton. Oxford: Oxford University Press, pp. 19–36. [Google Scholar]
  11. Daoust, Jean-François, André Blais, and Gabrielle Péloquin-Skulski. 2021. What do voters do when they prefer a leader from another party? Party Politics 27: 308–16. [Google Scholar] [CrossRef]
  12. Falcato, Ana, and Sara Graça da Silva, eds. 2021. The Politics of Emotional Shockwaves. New York: Palgrave Macmillan. [Google Scholar]
  13. Garzia, Diego. 2011. The Personalization of Politics in Western Democracies: Causes and Consequences on Leader–Follower Relationships. The Leadership Quarterly 22: 697–709. [Google Scholar] [CrossRef]
  14. Garzia, Diego. 2013. The Rise of Party/Leader Identification in Western Europe. Political Research Quarterly 66: 533–44. [Google Scholar] [CrossRef]
  15. Garzia, Diego, and Andrea De Angelis. 2016. Partisanship, Leader Evaluations and the Vote: Disentangling the New Iron Triangle in Electoral Research. Comparative European Politics 14: 604–25. [Google Scholar] [CrossRef]
  16. Garzia, Diego, and Federico Ferreira da Silva. 2021. Negative Personalization and Voting Behavior in 14 Parliamentary Democracies, 1961–2018. Electoral Studies 71: 102300. [Google Scholar] [CrossRef]
  17. Garzia, Diego, Federico Ferreira da Silva, and Andrea De Angelis. 2018. Partisan Dealignment and the Personalization of Politics in West European Parliamentary Democracies, 1961–2016. Irvine: Centre for the Study of Democracy. [Google Scholar]
  18. Garzia, Diego, Frederico Ferreira da Silva, and Andrea De Angelis. 2022. Partisan dealignment and the personalisation of politics in West European parliamentary democracies, 1961–2018. West European Politics 45: 311–34. [Google Scholar] [CrossRef]
  19. Jaráiz, Erika, and Nieves Lagares. 2020. Emotions and Voting Decisions: Components of the Vote in the General Elections of 2016 in Spain. Revista Española de Investigaciones Sociológicas (REIS) 170: 115–57. [Google Scholar]
  20. Jaráiz, Erika, María Pereira, and José Manuel Rivera. 2020a. Análisis de emociones originadas por las publicaciones en Twitter de los candidatos a las elecciones generales de Bolivia y España en 2019. Journal of Iberian and Latin American Research 26: 371–88. [Google Scholar] [CrossRef]
  21. Jaráiz, Erika, Nieves Lagares, and María Pereira. 2020b. Emociones y decisión de voto. Los componentes de voto en las elecciones generales de 2016 en España. Reis: Revista Española de Investigaciones Sociológicas 170: 115–36. [Google Scholar]
  22. Karvonen, Lauri. 2010. The Personalisation of Politics. Colchester: European Consortium for Political Research Press. [Google Scholar]
  23. Katz, Richard S., and Peter Mair. 1995. Changing Models of Party Organization and Party Democracy. Party Politics 1: 5–28. [Google Scholar] [CrossRef]
  24. Knutsen, Oddbjørn, and Peter Egge Langsaether. 2018. Party choice and social structure. In Social Structure, Value Orientations, and Party Choice in Western Europe. London: Palgrave MacMillan, pp. 111–94. [Google Scholar]
  25. Lagares, Nieves, Paulo Carlos López, and Erika Jaráiz. 2022. La construcción emocional de la identificación partidista: El caso de las elecciones generales de 2016 en España. REIS: Revista Española de Investigaciones Sociológicas 179: 39–58. [Google Scholar]
  26. Lewis-Beck, Michael S., Helmut Norpoth, William G. Jacoby, and Herbert F. Weisberg. 2008. The American Voter Revisited. Ann Arbor: The University of Michigan Press. [Google Scholar]
  27. Llera, Francisco J., Nieves Lagares, and Juan Montabes. 2022. Las elecciones Autonómicas (2017–2019). Madrid: Centro de Investigaciones Sociológicas. [Google Scholar]
  28. Lobo, Marina C. 2008. Parties and leader’s effects: Impact of leaders in the vote for different types of parties. Party Politics 14: 281–98. [Google Scholar] [CrossRef]
  29. Lobo, Marina C. 2018. Personality goes a long way. Government and Opposition 35: 159–179. [Google Scholar] [CrossRef]
  30. Lobo, Marina C., and Federico Ferreira da Silva. 2017. Prime ministers in the age of austerity: An increase in the personalization of voting behavior. West European Politics 41: 1145–65. [Google Scholar] [CrossRef]
  31. Lobo, Marina C., and John Curtice. 2014. Personality Politics? The Role of Leader Evaluations in Democratic Elections. Oxford: Oxford University Press. [Google Scholar]
  32. Maneiro, Elba, Serafín González, and Gonzalo Vicente. 2023. La construcción emocional de los ciudadanos hacia los líderes políticos: Elecciones Generales de España de noviembre de 2019. RIPS: Revista de Investigaciones Políticas y Sociológicas 22. [Google Scholar] [CrossRef]
  33. McAllister, Ian. 2007. The Personalization of Politics. In The Oxford Handbook of Political Behavior. Oxford: Oxford University Press, pp. 571–88. [Google Scholar]
  34. Marcus, George E. 1988. The Structure of Emotional Response: 1984 Presidential Candidates. The American Political Science Review 82: 737–61. [Google Scholar] [CrossRef]
  35. Marcus, George E. 2002. The Sentimental Citizen: Emotion in Democratic Politics. University Park: Pennsylvania State University Press. [Google Scholar]
  36. Marcus, George E., and Michael B. MacKuen. 1993. Anxiety, Enthusiasm, and the Vote: The Emotional Underpinnings of Learning and Involvement during Presidential Campaigns. American Political Science Review 87: 672–85. [Google Scholar]
  37. Marcus, George E., and Michael MacKuen. 1996. Measuring Mood in the 1995 NES Pilot Study. Available online: https://electionstudies.org/wpcontent/uploads/2018/10/nes008447.pdf (accessed on 22 July 2023).
  38. Marcus, George E., Michael MacKuen, Jennifer Wolak, and Luke Keele. 2006. The measure and mismeasure of emotion. In Feeling Politics: Emotion in Political Information Processing. Edited by David Redlawsk. New York: Palgrave Macmillan, pp. 31–45. [Google Scholar]
  39. Marcus, George E., Nicholas A. Valentino, Pavlos Vasilopoulos, and Martial Foucault. 2019. Applying the Theory of Affective Intelligence to Support for Authoritarian Policies and Parties. Political Psycology 40: 109–39. [Google Scholar]
  40. Marcus, George E., W. Russell Neuman, and Michael MacKuen. 2000. Affective Intelligence and Political Judgment. Chicago and London: University of Chicago Press. [Google Scholar]
  41. Oñate, Pablo, María Pereira, and Diego Mo. 2022. Emociones y voto a Vox en las elecciones generales españolas de abril y noviembre de 2019. Revista Española de Ciencia Política 58: 53–81. [Google Scholar] [CrossRef]
  42. Ortega, Carmen, and Juan Montabes. 2011. Identificación partidista y voto: Las elecciones autonómicas en Andalucía. Revista Española de investigaciones Sociológicas 134: 27–54. [Google Scholar]
  43. Ortega, Carmen, José M. Trujillo, Fátima Recuero, and Pablo Oñate. 2022. The Impact of Regional and National Leaders in Subnational Elections in Spain: Evidence from Andalusian regional elections. Publius: Journal of Federalism 52: 133–53. [Google Scholar]
  44. Page, Benjamin, and Calvin Jones. 1979. Reciprocal Effects of Policy Preferences, Party Loyalties and the Vote. American Political Science Review 73: 1071–90. [Google Scholar] [CrossRef]
  45. Pereira, María, Nieves Lagares, and Paulo Carlos López. 2021. Partidos y líderes en las elecciones generales de 2016 y 2019. Una visión emocional. Revista de Estudios Políticos 193: 213–49. [Google Scholar] [CrossRef]
  46. Poguntke, Thomas, and Paul Webb. 2005. The Presidentialisation of Politics: A Comparative Study of Modern Democracies. Oxford: Oxford University Press. [Google Scholar]
  47. Quinlan, Stephen, and Ian McAllister. 2022. Leader or party? Quantifying and exploring behavioral personalization 1996–2019. Party Politics 28: 24–37. [Google Scholar] [CrossRef]
  48. Reddy, Willian M. 2001. The Navigation of Feeling: A Framework for the History of Emotions. Cambridge: Cambridge University Press. [Google Scholar]
  49. Rivera, José Manuel, and Nieves Lagares. 2002. Emociones y política: Introducción. Revista Española de Ciencia Política 58: 13–18. [Google Scholar]
  50. Rivera, José Manuel, Paloma Castro, and Diego Mo. 2021. Emociones y extrema derecha: El caso de VOX en Andalucía. Revista Española de Investigaciones Sociológicas (Spanish Sociological Research Review) 176: 119–40. [Google Scholar] [CrossRef]
  51. Scott, Z. A., and J. McDonald. 2022. Díganos cómo se siente: Llamamientos emocionales a los votos en las primarias presidenciales. Investigación de Política Estadounidense 50: 609–22. [Google Scholar]
  52. Trujillo, José Manuel, and Juan Montabes. 2019. Las elecciones autonómicas andaluzas de 2018: Un resultado electoral imprevisto de consecuencias políticas innovadoras en la gobernabilidad. Más Poder Local (More Local Poawer) 37: 44–53. [Google Scholar]
  53. Valentino, Nicholas A., Ted Brader, Eric W. Groenendyk, Krysha Gregorowicz, and Vicent L. Hutchings. 2011. Election night’s alright for fighting: The role of emotions in political participation. Journal of Politics 73: 156–70. [Google Scholar]
  54. van Deth, Jan W. 2021. What is Political participation? In Oxford Research Encyclopedias. Oxford: Oxford University Press. [Google Scholar] [CrossRef]
  55. Vasilopoulou, Sophia, and Martin Wagner. 2022. Emociones y elección del voto interno. Revista de Elecciones. Opinión Pública y Partidos (Election Review. Public Opinion and Parties) 32: 635–54. [Google Scholar]
Figure 1. Electoral evolution in Andalusia (1982–2018). Source: Centre of Political and Electoral research and Documentation in Andalusia (CADPEA 2002–2018).
Figure 1. Electoral evolution in Andalusia (1982–2018). Source: Centre of Political and Electoral research and Documentation in Andalusia (CADPEA 2002–2018).
Socsci 12 00568 g001
Figure 2. Compared evolution of leadership evaluation in Andalusia (2000–2018). Source: Centre of Political and Electoral research and Documentation in Andalusia (CADPEA 2002–2018).
Figure 2. Compared evolution of leadership evaluation in Andalusia (2000–2018). Source: Centre of Political and Electoral research and Documentation in Andalusia (CADPEA 2002–2018).
Socsci 12 00568 g002
Figure 3. Main emotions towards political leaders (compared). Source: Post-Electoral Study USC-UGR 2018.
Figure 3. Main emotions towards political leaders (compared). Source: Post-Electoral Study USC-UGR 2018.
Socsci 12 00568 g003
Figure 4. Emotions Towards Political Leaders (Grouped). Source: Post-Electoral Study USC-UGR 2018.
Figure 4. Emotions Towards Political Leaders (Grouped). Source: Post-Electoral Study USC-UGR 2018.
Socsci 12 00568 g004
Figure 5. Intensity of emotions (Susana Díaz). Source: Own elaboration based on data from the Post-Electoral Study USC-UGR 2018.
Figure 5. Intensity of emotions (Susana Díaz). Source: Own elaboration based on data from the Post-Electoral Study USC-UGR 2018.
Socsci 12 00568 g005
Figure 6. Intensity of emotions (Juan Manuel Moreno). Source: Own elaboration based on data from the Post-Electoral Study USC-UGR 2018.
Figure 6. Intensity of emotions (Juan Manuel Moreno). Source: Own elaboration based on data from the Post-Electoral Study USC-UGR 2018.
Socsci 12 00568 g006
Figure 7. Structural Equation Model (SEM) of Emotional Impact on Leadership and Voting for the People’s Party (Juan Manuel Moreno). Source: Post-Electoral Study USC-UGR 2018.
Figure 7. Structural Equation Model (SEM) of Emotional Impact on Leadership and Voting for the People’s Party (Juan Manuel Moreno). Source: Post-Electoral Study USC-UGR 2018.
Socsci 12 00568 g007
Figure 8. Structural Equation Model (SEM) of Emotional Impact on Leadership and Voting for the Socialist Party (Susana Díaz). Source: Post-Electoral Study USC-UGR 2018.
Figure 8. Structural Equation Model (SEM) of Emotional Impact on Leadership and Voting for the Socialist Party (Susana Díaz). Source: Post-Electoral Study USC-UGR 2018.
Socsci 12 00568 g008
Table 1. Main dimensions of the party system in Andalusia (evolution 1982–2018).
Table 1. Main dimensions of the party system in Andalusia (evolution 1982–2018).
19821986199019941996200020042008201220152018Mean
Electoral fragmentation0.670.690.680.690.670.650.630.610.660.770.810.68
Number of electoral parties3.003.253.093.243.002.832.742.572.974.295.153.29
Electoral commpetitivity39.4524.8027.404.109.806.1018.609.901.208.607.2014.29
Electoral competition69.5069.2071.8073.1078.0082.3082.2086.9080.2062.2048.6073.09
Electoral volatility15.496.9317.975.905.507.206.559.2024.6021.0112.03
Source: Own elaboration based on data from the Spanish Ministry of Interior (MIR) and Infoelectoral.
Table 2. Variables presents in the modelisation.
Table 2. Variables presents in the modelisation.
TipologyVariables
Pride
Hope
Enthusiasm
Tranquility
Fear
Emotional PresenceAnxietySusana Díaz and Juan Manuel Moreno1 = Presents the emotion and 2 = Does not present the emotion
Emotional IntensityWorrySusana Díaz and Juan Manuel Moreno Scale (1–5)
Resentment
Bitterness
Anger
Hate
Contempt
Disgust
PartisanshipPartisanship identificationTowards PSOE and PP1 = Partisanship and 0 = Does not partisanship
VoteVoting in past regional elections
Table 3. Global fit measures for models.
Table 3. Global fit measures for models.
R SquareNFICFIRMSA
Juan. M. Moreno model0.8020.9860.9910.048
Susana Díaz model0.7800.9790.9000.052
Source: Own elaboration.
Disclaimer/Publisher’s Note: The statements, opinions and data contained in all publications are solely those of the individual author(s) and contributor(s) and not of MDPI and/or the editor(s). MDPI and/or the editor(s) disclaim responsibility for any injury to people or property resulting from any ideas, methods, instructions or products referred to in the content.

Share and Cite

MDPI and ACS Style

Cazorla Martín, Á.; Ortega, C.; Montabes, J. Direct and Indirect Effects of Emotions towards Party Leaders on Voting: Evidence from the 2018 Andalusian Regional Election. Soc. Sci. 2023, 12, 568. https://doi.org/10.3390/socsci12100568

AMA Style

Cazorla Martín Á, Ortega C, Montabes J. Direct and Indirect Effects of Emotions towards Party Leaders on Voting: Evidence from the 2018 Andalusian Regional Election. Social Sciences. 2023; 12(10):568. https://doi.org/10.3390/socsci12100568

Chicago/Turabian Style

Cazorla Martín, Ángel, Carmen Ortega, and Juan Montabes. 2023. "Direct and Indirect Effects of Emotions towards Party Leaders on Voting: Evidence from the 2018 Andalusian Regional Election" Social Sciences 12, no. 10: 568. https://doi.org/10.3390/socsci12100568

APA Style

Cazorla Martín, Á., Ortega, C., & Montabes, J. (2023). Direct and Indirect Effects of Emotions towards Party Leaders on Voting: Evidence from the 2018 Andalusian Regional Election. Social Sciences, 12(10), 568. https://doi.org/10.3390/socsci12100568

Note that from the first issue of 2016, this journal uses article numbers instead of page numbers. See further details here.

Article Metrics

Back to TopTop