The Social Representations of Zoo Goers toward Crocodiles and Turtles: Structural Analysis and Implications for Conservation
Abstract
1. Introduction
1.1. Gendered Perception of Animals
1.2. Reptiles on Display
1.3. Crocodiles and Turtles
1.4. Social Representations
1.5. Functional Approach to SRs
1.6. SRs of Animals
1.7. Objectives of the Research
2. Materials and Methods
2.1. Participants
2.2. Data Collection
2.3. Data Analysis Strategies
2.4. Similitude Analysis
3. Results
3.1. Lexicographical Analysis
3.2. Similitude Analysis
4. Discussion
4.1. Crocodile’s Social Representation
4.2. Turtle’s Social Representation
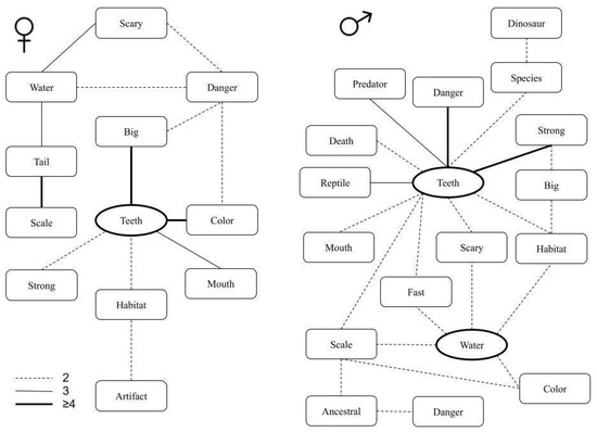
4.3. Gender-Related Differences
5. Conclusions
Supplementary Materials
Author Contributions
Funding
Informed Consent Statement
Conflicts of Interest
References
- Abric, Jean-Claude. 1993. Central system, peripheral system: Their functions and roles in the dynamics of social representations. Papers on Social Representations 2: 75–78. [Google Scholar]
- Abric, Jean-Claude. 1994. Méthodologie de recueil des représentations sociales. Pratiques Sociales et Représentations 3: 59–82. [Google Scholar]
- Abric, Jean-Claude. 1996. Specific processes of social representations. Papers on Social Representations 5: 77–80. [Google Scholar]
- Abric, Jean-Claude. 2005. La recherche du noyau central et de la zone muette des représentations sociales. In Méthodes d’étude des représentations sociales. Paris: Érès, pp. 59–80. [Google Scholar]
- Albert, Céline, Gloria M. Luque, and Franck Courchamp. 2018. The twenty most charismatic species. PLoS ONE 13: e0199149. [Google Scholar] [CrossRef] [PubMed]
- Ali, Waqas, Arshad Javid, Ali Hussain, and Syed Mohsin Bukhari. 2017. Public attitude towards amphibians and reptiles in district Kasur, Punjab, Pakistan. Journal of Zoology 32: 173–78. [Google Scholar]
- Alves, Rômulo Romeu Nóbrega, Kleber Silva Vieira, Gindomar Gomes Santana, Washington Luiz Silva Vieira, Waltécio Oliveira Almeida, Wedson Medeiros Silva Souto, Paulo Fernando Guedes Pereira Montenegro, and Juarez Carlos Brito Pezzuti. 2012. A review on human attitudes towards reptiles in Brazil. Environmental Monitoring and Assessment 184: 6877–901. [Google Scholar] [CrossRef]
- Amiot, Catherine E., and Brock Bastian. 2015. Toward a psychology of human–animal relations. Psychological Bulletin 141: 6. [Google Scholar] [CrossRef]
- Bjerke, Tore, and Torbjørn Østdahl. 2004. Animal-related attitudes and activities in an urban population. Anthrozoös 17: 109–29. [Google Scholar] [CrossRef]
- Böhm, Monika, Ben Collen, Jonathan E. M. Baillie, Philip Bowles, Janice Chanson, Neil Cox, Geoffrey Hammerson, Michael Hoffmann, Suzanne R. Livingstone, Mala Ram, and et al. 2013. The conservation status of the world’s reptiles. Biological Conservation 157: 372–85. [Google Scholar] [CrossRef]
- Brereton, Shelby, and James Brereton. 2020. Sixty years of collection planning: What species do zoos and aquariums keep? International Zoo Yearbook 54: 131–45. [Google Scholar] [CrossRef]
- Bruni, Coral M., John Fraser, and Wesley Schultz. 2008. The value of zoo experiences for connecting people with nature. Visitor Studies 11: 139–50. [Google Scholar] [CrossRef]
- Carr, Neil. 2016. An analysis of zoo visitors’ favourite and least favourite animals. Tourism Management Perspectives 20: 70–76. [Google Scholar] [CrossRef]
- Ceríaco, Luís M. P. 2012. Human attitudes towards herpetofauna: The influence of folklore and negative values on the conservation of amphibians and reptiles in Portugal. Journal of Ethnobiology and Ethnomedicine 8: 8. [Google Scholar] [CrossRef] [PubMed]
- Coelho, Manuela de Mendonça Figueirêdo, Viviane Mamede Vasconcelos Cavalcante, Riksberg Leite Cabral, Roberta Meneses Oliveira, Michell Ângelo Marques Araújo, and Antônio Marcos Tosoli Gomes. 2021. Structural analysis of the social representations on COVID-19 among assistance nurses. Texto & Contexto-Enfermagem 30. [Google Scholar] [CrossRef]
- Collins, Courtney, Ilse Corkery, Sean McKeown, Lynda McSweeney, Kevin Flannery, Declan Kennedy, and Ruth O’Riordan. 2020. Quantifying the long-term impact of zoological education: A study of learning in a zoo and an aquarium. Environmental Education Research 26: 1008–26. [Google Scholar] [CrossRef]
- Conde, Dalia A., Fernando Colchero, Markus Gusset, Paul Pearce-Kelly, Onnie Byers, Nate Flesness, Robert K. Browne, and Owen R. Jones. 2013. Zoos through the lens of the IUCN Red List: A global metapopulation approach to support conservation breeding programs. PLoS ONE 8: e80311. [Google Scholar] [CrossRef]
- Crocodile Specialist Group. 2022. Conservation Status. Available online: http://www.iucncsg.org/pages/Conservation-Status.html (accessed on 1 September 2022).
- Danermark, Berth, Ulrika Englund, Per Germundsson, and Pierre Ratinaud. 2014. French and Swedish teachers’ social representations of social workers. European Journal of Social Work 17: 491–507. [Google Scholar] [CrossRef]
- Dany, Lionel, Isabel Urdapilleta, and Gregory Lo Monaco. 2015. Free associations and social representations: Some reflections on rank-frequency and importance-frequency methods. Quality & Quantity 49: 489–507. [Google Scholar]
- Eagly, Alice H., and Wendy Wood. 1991. Explaining sex differences in social behavior: A meta-analytic perspective. Personality and Social Psychology Bulletin 17: 306–15. [Google Scholar] [CrossRef]
- Estren, Mark J. 2012. The neoteny barrier: Seeking respect for the non-cute. Journal of Animal Ethics 2: 6–11. [Google Scholar] [CrossRef]
- Figari, Helene, and Ketil Skogen. 2011. Social representations of the wolf. Acta Sociologica 54: 317–32. [Google Scholar] [CrossRef]
- Flament, Claude. 1994. Consensus, salience and necessity in social representations—Technical note. Papers on Social Representations 3: 1–9. [Google Scholar]
- Frazier, John G. 2005. Marine turtles: The role of flagship species in interactions between people and the sea. Mast 3: 5–38. [Google Scholar]
- Frazier, John G. 2010. The turtles’ tale: Flagships and instruments for marine research, education, and conservation. In Proceedings of the Smithsonian Marine Science Symposium. Washington, DC: Smithsonian Institution. [Google Scholar]
- Gameiro, Perozzi, Mariana Bombo, Cara Clancy, and Adroaldo José Zanella. 2021. Between Freedom and Abandonment: Social Representations of Free-Roaming Donkeys in the Brazilian Northeast. Anthrozoös 35: 335–54. [Google Scholar] [CrossRef]
- George, Kelly A., Kristina M. Slagle, Robyn S. Wilson, Steven J. Moeller, and Jeremy T. Bruskotter. 2016. Changes in attitudes toward animals in the United States from 1978 to 2014. Biological Conservation 201: 237–42. [Google Scholar] [CrossRef]
- Herzog, Harold A. 2007. Gender differences in human–animal interactions: A review. Anthrozoös 20: 7–21. [Google Scholar] [CrossRef]
- Ware, Jacqueline, Kumud Jain, Ian Burgess, and Graham C. L. Davey. 1994. Disease-avoidance model: Factor analysis of common animal fears. Behaviour Research and Therapy 32: 57–63. [Google Scholar] [CrossRef]
- Janovcová, Markéta, Silvie Rádlová, Jakub Polák, Kristýna Sedláčková, Šárka Peléšková, Barbora Žampachová, Daniel Frynta, and Eva Landová. 2019. Human attitude toward reptiles: A relationship between fear, disgust, and aesthetic preferences. Animals 9: 238. [Google Scholar] [CrossRef]
- Jaspal, Rusi, and Brigitte Nerlich. 2020. Social representations, identity threat, and coping amid COVID-19. Psychological Trauma. Theory, Research, Practice, and Policy 12: S249. [Google Scholar]
- Junique, Christian, William Barbry, Stéphane Scano, R. Zeliger, and Pierre Vergès. 2002. Ensembles de Programmes Permettant L’analyse de Similitude de Questionnaires et de Données Numériques SIMI2000 [Manuel Software]. Aix-en-Provence: Université de Provence. [Google Scholar]
- Kellert, Stephen R. 1997. The Value of Life: Biological Diversity and Human Society. Washington, DC: Island Press. [Google Scholar]
- Khan, Wajiha, Upamanyu Hore, Soham Mukherjee, and Gowri Mallapur. 2020. Human-crocodile conflict and attitude of local communities toward crocodile conservation in Bhitarkanika Wildlife Sanctuary, Odisha, India. Marine Policy 121: 104135. [Google Scholar] [CrossRef]
- Marshall, Benjamin M., Colin Strine, and Alice C. Hughes. 2020. Thousands of reptile species threatened by under-regulated global trade. Nature Communications 11: 4738. [Google Scholar] [CrossRef] [PubMed]
- Monaco, Grégory Lo, and Florent Lheureux. 2007. Représentations Sociales: Théorie du noyau central et méthodes d’étude. Revue Électronique de Psychologie Sociale 1: 1–55. [Google Scholar]
- Moscovici, Serge. 1973. Introduction à la Psychologie Sociale, 2nd ed. Paris: Larousse. [Google Scholar]
- Moscovici, Serge. 2001. Social Representations: Essays in Social psychology. New York: New York University Press. [Google Scholar]
- Moss, Andrew, and Maggie Esson. 2010. Visitor interest in zoo animals and the implications for collection planning and zoo education programmes. Zoo Biology 29: 715–31. [Google Scholar] [CrossRef]
- Neves, Joao, Jean-Christophe Giger, Nuno Piçarra, Vasco Alves, and Joana Almeida. 2021. Social representations of sharks, perceived communality, and attitudinal and behavioral tendencies towards their conservation: An exploratory sequential mixed approach. Marine Policy 132: 104660. [Google Scholar] [CrossRef]
- Nygren, Nina Viktoria, and Sanna Ojalammi. 2018. Conservation education in zoos: A literature review. TRACE Journal for Human-Animal Studies 4: 62–76. [Google Scholar] [CrossRef]
- Ogle, Brian W., and Shona Devlin. 2022. Public Perceptions of Herpetofauna in Zoos. Anthrozoös 35: 515–26. [Google Scholar] [CrossRef]
- Pooley, Simon. 2016. A cultural herpetology of Nile crocodiles in Africa. Conservation and Society 14: 391–405. [Google Scholar] [CrossRef]
- Prokop, Pavol, and Jana Fančovičová. 2010. Perceived body condition is associated with fear of a large carnivore predator in humans. In Annales Zoologici Fennici. Helsinki: Finnish Zoological and Botanical Publishing Board, vol. 47, pp. 417–25. [Google Scholar]
- Rhodin, Anders G. J., Craig B. Stanford, Peter Paul Van Dijk, Carla Eisemberg, Luca Luiselli, Russell A. Mittermeier, Rick Hudson, Brian D. Horne, Eric V. Goode, Gerald Kuchling, and et al. 2018. Global conservation status of turtles and tortoises (order Testudines). Chelonian Conservation and Biology 17: 135–61. [Google Scholar] [CrossRef]
- Rouquette, Michel-Louis, and Patrick Rateau. 1998. Introduction à l’étude des Représentations Sociales. Grenoble: Presses Universitaires de Grenoble. [Google Scholar]
- Sampaio, Marilian Boachá, Nicola Schiel, and Antonio da Silva Souto. 2020. From exploitation to conservation: A historical analysis of zoos and their functions in human societies. Ethnobiology and Conservation 9. [Google Scholar] [CrossRef]
- Sampaio, Marilian Boachá, Nicola Schiel, and Antonio da Silva Souto. 2021. The Anchoring Model as a Tool to Improve Visitors’ Perceptions of Zoos. Anthrozoös 34: 449–61. [Google Scholar] [CrossRef]
- Scano, Stéphane, Christian Junique, and Pierre Vergès. 2002. Ensemble de programmes permettant l’analyse des évocations, EVOC2000 [Manuel Software]. Aix-en-Provence: Université de Provence. [Google Scholar]
- Sevillano, Veronica, and Susan T. Fiske. 2016. Animals as social objects. European Psychologist 21: 206–17. [Google Scholar] [CrossRef]
- St. Peter, Krystal S., Laura L. Vernon, and Alan W. Kersten. 2021. The influence of movement on negative and positive emotional responses to animals. Quarterly Journal of Experimental Psychology 75: 1289–301. [Google Scholar] [CrossRef] [PubMed]
- Stanton, Andrew, and Lee Unkrich. 2003. Finding Nemo [Film]. Burbank: Pixar Animation Studios and Walt Disney Pictures. [Google Scholar]
- Staus, Nancy. 2019. The Educational Value of Zoos: An Empirical Perspective. In The Routledge Handbook of Animal Ethics. London: Routledge, pp. 367–80. [Google Scholar]
- Theodorakea, Ilektra Theodora, and Erica von Essen. 2016. Who let the wolves out? Narratives, rumors and social representations of the wolf in Greece. Environmental Sociology 2: 29–40. [Google Scholar] [CrossRef]
- Tucker, Melanie, and Nigel W. Bond. 1997. The roles of gender, sex role, and disgust in fear of animals. Personality and Individual Differences 22: 135–38. [Google Scholar] [CrossRef]
- Tzuc-Salinas, Ángel Josué, José Rogelio Cedeño-Vázquez, Fernando Gual-Sill, and Dolores Ofelia Molina-Rosales. 2020. Perceptions and attitudes of visitors at the Jardín Zoológico Payo Obispo and their influence on the conservation of native wildlife. Acta Zoológica Mexicana 36: 1–16. [Google Scholar] [CrossRef]
- Uetz, Peter, Michele S. Koo, Rocío Aguilar, Elizabeth Brings, Alessandro Catenazzi, Anne T. Chang, R. Chaitanya, Paul Freed, Joyce Gross, Max Hammermann, and et al. 2021. A Quarter Century of Reptile and Amphibian Databases. Herpetological Review 52: 246–55. [Google Scholar]
- United Nations Office on Drugs and Crime. 2016. World Wildlife Crime Report: Trafficking in Protected Species. New York: United Nations Office on Drugs and Crime, United Nations, pp. 1–97. [Google Scholar]
- Wake, Marvalee H. 2016. Eye of Newt and Toe of Frog, Adder’s Fork and Lizard’s Leg. The Lore and Mythology of Amphibians and Reptiles. American Society of Ichthyologists and Herpetologists 104: 300–302. [Google Scholar]
- Waldhorn, Daniela R. 2019. Toward a new framework for understanding human–wild animal relations. American Behavioral Scientist 63: 1080–100. [Google Scholar] [CrossRef]
- World Association of Zoos and Aquariums United for Conservation. 2005. Building a Future for Wildlife: The World Zoo and Aquarium Conservation Strategy. Barcelona: WAZA Executive Office. [Google Scholar]






| Crocodile (N = 185) | Turtle (N = 185) | ||
|---|---|---|---|
| M(age) (SD) * | 35.2 (10.7) | 36.5 (10.9) | |
| Gender (% males) | 51% | 39% | |
| M(age) (SD) | Males | 35.9 (10.1) | 39.8 (12.0) |
| Females | 34.5 (11.3) | 37.8 (11.3) | |
| Education | Up to 9th grade | 6% | 9% |
| High school | 25% | 17% | |
| University | 45% | 52% | |
| Not reported | 24% | 22% | |
| Profession | Higher managerial and professional occupation | 10% | 2% |
| Lower managerial and intermediate occupation | 47% | 42% | |
| Routine and manual occupation | 39% | 53% | |
| Not reported | 4% | 3% | |
| Nationality (% Portuguese) | 49% | 50% | |
| Living in coastal areas | 50% | 48% | |
Publisher’s Note: MDPI stays neutral with regard to jurisdictional claims in published maps and institutional affiliations. |
© 2022 by the authors. Licensee MDPI, Basel, Switzerland. This article is an open access article distributed under the terms and conditions of the Creative Commons Attribution (CC BY) license (https://creativecommons.org/licenses/by/4.0/).
Share and Cite
Neves, J.; Giger, J.-C.; Alves, V.; Almeida, J. The Social Representations of Zoo Goers toward Crocodiles and Turtles: Structural Analysis and Implications for Conservation. Soc. Sci. 2022, 11, 571. https://doi.org/10.3390/socsci11120571
Neves J, Giger J-C, Alves V, Almeida J. The Social Representations of Zoo Goers toward Crocodiles and Turtles: Structural Analysis and Implications for Conservation. Social Sciences. 2022; 11(12):571. https://doi.org/10.3390/socsci11120571
Chicago/Turabian StyleNeves, João, Jean-Christophe Giger, Vasco Alves, and Joana Almeida. 2022. "The Social Representations of Zoo Goers toward Crocodiles and Turtles: Structural Analysis and Implications for Conservation" Social Sciences 11, no. 12: 571. https://doi.org/10.3390/socsci11120571
APA StyleNeves, J., Giger, J.-C., Alves, V., & Almeida, J. (2022). The Social Representations of Zoo Goers toward Crocodiles and Turtles: Structural Analysis and Implications for Conservation. Social Sciences, 11(12), 571. https://doi.org/10.3390/socsci11120571

