Next Article in Journal
Stress among Students and Difficulty with Time Management: A Study at the University of Galați in Romania
Next Article in Special Issue
Financial Objectives and Satisfaction with Life: A Mixed-Method Study in Surf Lifestyle Entrepreneurs
Previous Article in Journal
An Inquiry into Bhutanese Agriculture Research–Practice Gaps Using Rogers Innovation Adoption Attributes and Mode 2 Knowledge Production Features
Previous Article in Special Issue
Sustainable Drive Tourism Routes: A Systematic Literature Review
 
 
Font Type:
Arial Georgia Verdana
Font Size:
Aa Aa Aa
Line Spacing:
Column Width:
Background:
Article

Sustainable Entrepreneurship: Comparing the Determinants of Entrepreneurial Self-Efficacy and Social Entrepreneurial Self-Efficacy

1
DMOGG, ISCTE—Instituto Universitário de Lisboa, 1649-026 Lisbon, Portugal
2
ECEO/TRIE, Universidade Lusófona, 1749-024 Lisbon, Portugal
*
Author to whom correspondence should be addressed.
Soc. Sci. 2022, 11(12), 537; https://doi.org/10.3390/socsci11120537
Submission received: 27 October 2022 / Revised: 18 November 2022 / Accepted: 18 November 2022 / Published: 22 November 2022
(This article belongs to the Special Issue (Re)defining Entrepreneurship in a Post-pandemic Context)

Abstract

Sustainable entrepreneurship creates value beyond profit. Its role is increasingly important in addressing issues related to environmental challenges. Sustainable entrepreneurs represent a tool to attain the Sustainable Development Goals established by the United Nations that address climate change, social inequality, human rights, and economic development. To solve these challenges, there is a need for high-performing sustainable entrepreneurs. The roles of innovativeness, organizational capabilities, and philanthropic corporate social responsibility (CSR) in the performance of sustainable entrepreneurs are still underexplored. Hence, this study proposes an analysis of the indirect and direct effects of innovativeness on entrepreneurial self-efficacy (ESE) and social entrepreneurial self-efficacy (SESE) and of the mediating role of organizational capabilities and philanthropic CSR. Based on structural equation modeling and importance-performance matrix analysis, the findings from a survey of 116 sustainable entrepreneurs identified a positive relationship between innovativeness and ESE, organizational capabilities, and philanthropic CSR. The indirect relationship mediated by organizational capabilities was found to be positive, while for philanthropic CSR, it was positive for SESE but negative for ESE. Interestingly, it was found that SESE is only positively influenced in indirect relations. This study contributes to the literature on how innovativeness can promote ESE and SESE and the role of organizational capabilities and philanthropic CSR in enhancing performance among sustainable entrepreneurs.

1. Introduction

Sustainable entrepreneurship (SE) represents a bridge between sustainable development and entrepreneurship. It creates economic, social, and ecological value through business activity; therefore, it can answer the most urgent social and ecological challenges (Cohen and Winn 2007; Dean and McMullen 2007; Schaltegger and Wagner 2011). Sustainable entrepreneurs see sustainable development as a unique business opportunity (Crals and Vereeck 2005) that can bring about positive change, turning the current economy into a sustainable one by finding solutions for social and environmental problems (Schaltegger and Wagner 2011). They innovate by focusing on the mass market, aiming to benefit a bigger portion of society and going beyond market success to effect societal change (Schaltegger and Wagner 2011). Nowadays, sustainable entrepreneurs play a key role in creating businesses that have a positive impact on the environment; understanding what can improve their performance is important to creating a more sustainable future.
Scholars have suggested entrepreneurial self-efficacy (ESE) as a distinct characteristic of an entrepreneur (Chen et al. 1998). It is a concept based on self-efficacy that is considered the most effective predictor of performance (Bandura 1977, 1982, 1986; Bandura and Schunk 1981). ESE is defined as the strength of an individual’s belief in their capabilities, i.e., that they can successfully perform numerous entrepreneurial roles and tasks (Chen et al. 1998).
On the other hand, social entrepreneurial self-efficacy (SESE) is another predictor of performance, which refers to the strength of an individual’s belief that he or she has the skills and ability to succeed in the roles and tasks of a successful social entrepreneur (Zhang et al. 2021). The concept represents human behavior regarding social missions that can impact an individual’s beliefs, efforts, levels of input, and tenacity (Dwivedi and Weerawardena 2018). Innovativeness, as an independent variable, is a fundamental concept for the long-term competitiveness of an organization (Noble et al. 2002). In innovation lies the basis of entrepreneurship activity; it is also because of innovation that various entrepreneurs develop their activities (Drucker 1998). Indeed, entrepreneurs hold higher self-efficacy in innovation and risk-taking entrepreneurial roles and tasks than non-business founders (Chen et al. 1998).
The mediators in this study are organizational capabilities and philanthropic CSR. Organizational capabilities are the dynamic skills that represent the ability of a firm to reach new and innovative forms of competitive advantage (Teece et al. 1997). Philanthropic corporate social responsibility (CSR) is defined as addressing a corporation’s responsibility to be involved in activities that promote human welfare or goodwill (Carroll 1991). Innovativeness promotes the long-term competitiveness of an organization, and the concept of organizational capabilities reflects the internal strengths of organizations, which can determine how they can get an advantage over other organizations, leading to better performance (Barney 1991; Penrose 1959). There is increasing evidence in the management literature of the positive impacts of CSR on firm performance (Luo and Homburg 2007; Maignan et al. 1999; Qu 2009). Therefore, the potential impact of the independent variable and the mediators on competitiveness and performance led us to consider whether they can positively impact ESE and SESE and motivated us to undertake the current study. To this end, this study investigates the direct and indirect links between innovativeness and ESE and SESE. It also analyses the potential effect of two mediators: organizational capabilities and philanthropic CSR.
This study attempts to address three theoretical gaps. Firstly, over the last two decades, growing importance has been placed on ESE, and a growing body of literature has identified factors that may promote or hinder ESE formation. The systematic review on ESE by Newman et al. (2019) explored ESE antecedents and outcomes; according to it, several factors may promote or inhibit its formation. Among them, factors such as firm characteristics, individual differences, and personality traits have been researched as antecedents of ESE, but research frameworks involving the role of innovativeness in ESE and SESE remain underexplored. Secondly, there is a growing body of research on SESE, including research recognizing its importance as an antecedent in the field of social entrepreneurial intentions and as a mediator between prior experience and social entrepreneurial intent (Hockerts 2017; Liu and Huang 2020; Zhang et al. 2021). However, limited empirical research has established the factors that may foster or inhibit SESE. Thirdly, it has been shown that organizational capabilities and philanthropic CSR are beneficial for the performance of companies (Barney 1991; Penrose 1959; Lindgreen et al. 2009), but their direct roles and their function as a mediator with ESE and SESE in the field of sustainable entrepreneurs remain unclear. Additionally, most research on the impact of CSR on performance has focused on general CSR, whereas this study centers mainly on the specific dimension of philanthropic CSR.
To fill these gaps, the objective of this study is to explore the link between innovativeness and ESE and SESE among entrepreneurs, particularly those whose profiles align with sustainability, as these individuals currently play an important role and are seen as being at the forefront of a shift to a new form of capitalistic development that can help answer fears over global warming, climate change, and the negative environmental impacts of these phenomena. The research question is: regarding sustainable entrepreneurs, is there a difference in the determinants influencing entrepreneurial self-efficacy and social entrepreneurial self-efficacy? The link is further developed by looking at the direct and mediating role of organizational capabilities and philanthropic CSR. The reason why this study specifically explores the role of innovativeness and the mediating role of organizational capabilities and philanthropic CSR is because they are all related to advancing competitive advantages and increasing performance (Collis 1994; Ionescu 2021; Li et al. 2022; Teece et al. 1997; Waddock and Graves 1997); since the objective of this study is to research what can improve the performance of sustainable entrepreneurs, we assumed that they would have a positive influence.
By analyzing what can impact ESE and SESE, the present research can be helpful and bring clarity to sustainable entrepreneurs that are willing to improve their knowledge on ways to enhance their performance. This is important, because having high levels of ESE and SESE results in achieving a positive mental state involving entrepreneurial passion, resilience, efficient entrepreneurial behavior in planning, opportunity recognition, task effort, goal commitment, persistence, and higher entrepreneurial intentions (Newman et al. 2019). Additionally, by increasing ESE, entrepreneurs are more likely to successfully identify new business opportunities, create new products, think creatively, and commercialize an idea or new development (Zhao et al. 2005), while by enhancing SESE, they will be more likely to identify new business opportunities for social change, create new products/services to solve social problems, think creatively to benefit others, and commercialize ideas for social enterprises (Liu and Huang 2020; Zhao et al. 2005). The above-mentioned capabilities are essential for sustainable entrepreneurs that want to prosper. The study also extends the current literature on ESE and SESE by creating a conceptual model which combines innovativeness, organizational capabilities, and philanthropic CSR. It is also one of the first studies that places SESE as an outcome, thus contributing to extending the literature in this field.
To test the conceptual model, a quantitative study was conducted. The ideas were empirically examined on a sample of 116 sustainable entrepreneurs through a survey with existing measures, structural equation modeling, and importance-performance matrix analyses. Our findings suggest that innovativeness can positively impact ESE, organizational capabilities, and philanthropic CSR. However, innovativeness only positively impacts SESE when the link is mediated. Organizational capabilities relate positively to ESE and SESE, both directly and as a mediator. On the other hand, the direct relationship with philanthropic CSR results in a negative outcome for ESE and a positive one for SESE, while the mediating relationship results in only positive outcomes for SESE.
This article is structured as follows. It first provides a literature review, summarizing the theoretical knowledge that is relevant for the development of a conceptual model and for the research hypothesis. Then, the methodological approach and the data collection process are presented. Next, the paper presents the research results of our empirical study, which are then discussed. The paper concludes with theoretical and managerial contributions and implications, including study limitations and suggestions for future research.

2. Literature Review

The 2030 Agenda for Sustainable Development, embraced by the United Nations in 2015, tackles the most urgent challenges of our time, caused by massive disparities in opportunities, wealth, and power. At its core are the 17 Sustainable Development Goals (SDGs) that attempt to address climate change, social injustice, human rights, and economic growth (Ceptureanu et al. 2022). As the world economy recovers from the COVID-19 crisis, global energy-related carbon dioxide emissions rose by 6% in 2021 to 36.3 billion tons, reaching their highest ever level (Press Release 2022). Additionally, since 2001, 19 of the 20 warmest years globally have been registered, proving a clear trend of global warming (NASA 2022). Sustainable entrepreneurs may represent our best chance to achieve the SDGs, thanks to their skillsets, initiatives, and their innovation that can benefit society and the environment, bringing about transformational change where the focus is placed on the achievement of commercial success, as well as positive environmental and social impacts (Schaltegger and Wagner 2011; Zahra et al. 2009). Thus, their beliefs in their skills are important to achieve global sustainable development.
Firstly, in this article, we draw on self-efficacy theory by Bandura (1977). The concept of self-efficacy is a central construct in Bandura’s social learning theory and social cognitive theory. To be more specific, since the field of research is entrepreneurship, we applied a more defined concept, called entrepreneurial self-efficacy. This concept is also based on the self-efficacy theory by Bandura. We also draw on the social cognitive theory of career and academic interest, choice, and performance (Lent et al. 2022), which highlights, for example, that it is occupation-specific self-efficacy (as opposed to generalized self-efficacy) that exerts effects on career development and performance, and that entrepreneurial self-efficacy is a specific type of occupation-specific self-efficacy.
We also combined social cognitive theory with the theory of planned behavior (Ajzen 1991), which deepens research on the outcomes of ESE to explain the emergence of entrepreneurial intentions and actions such as venture creation and growth. The concept of ESE was further developed by (Chen et al. 1998), who defined it as the strength of a person’s belief that he or she is capable of successfully performing the various roles and tasks of entrepreneurship. Social entrepreneurial self-efficacy also draws upon social cognitive theory and self-efficacy theories by Bandura. It has been used to specify and express the strength of an individual’s belief that he or she has the skills and ability to perform the roles and tasks of a successful social entrepreneur
Concerning innovativeness and organizational capabilities, we adopt a resource-based view (RBV). This managerial framework defines the strategic resources a firm can exploit to attain a sustainable competitive advantage. The resource-based view is based on “Firm Resources and Sustained Competitive Advantage”, Barney’s (1991) article that is widely quoted as a key work in the emergence of the theory.
Lastly, regarding philanthropic CSR, we applied stakeholder theory (Carroll 1991) to reach the hypothesis that the long-term value of a company is based as much on the knowledge, abilities, and commitment of its employees as on its relationships with investors, customers, and other stakeholders. Carroll (1991) also proposed a framework called “The Pyramid of Corporate Social Responsibility”. The philanthropic dimension addresses a corporation’s responsibility to engage in activities that promote human welfare or goodwill (Carroll 1991), including the responsibilities of contributing financially and through human resources to the community, thereby helping enhance their quality of life (Carroll 1991).
All variables are connected to a certain type of performance. Therefore, our aim was to see how other variables, such as innovativeness, organizational capabilities, and philanthropic CSR (which are connected to other forms of performance, as already discussed) affect ESE and SESE, which themselves are variables that can promote better performance.
In the following paragraphs, we will present a literature review of the variables of the study, starting with the dependent variables represented by ESE and SESE, the independent variable innovativeness, and the mediators organizational capabilities and philanthropic CSR.

2.1. Entrepreneurial Self-Efficacy and Social Entrepreneurial Self-Efficacy

ESE is a concept based on social cognitive theory (Bandura 1986) which considers self-efficacy beliefs as an important mechanism of self-direction. Self-efficacy impacts people’s beliefs, and the way they think, act, and feel. More specifically, it indicates an individual’s belief in their ability to achieve a set of tasks (Bandura 1977). Self-efficacy can affect an individual’s thought pattern, which can increase or compromise performance (Bandura 1997). It has a great influence on the choices individuals make, their aspirations, how much effort they put into a given task, whether their thought patterns are self-limiting or self-promoting, the amount of stress they experience in terms of coping with challenging environmental demands, and their susceptibility to depression (Bandura 1991). Those that hold higher levels of self-efficacy are more prone to set a high or challenging objective and persist toward the accomplishment of their goals, even under difficult and stressful circumstances (Bandura 1997). They can recover quickly from failure, even under hostile conditions, which raise the level of motivation and performance achievements (Bandura 1997).
ESE is defined as the self-confidence held by individuals in their ability to succeed in carrying out specific roles in entrepreneurship. It is also described as the strength of an individual’s belief that he or she can successfully perform various entrepreneurial roles and tasks (Chen et al. 1998). Chen et al. (1998) proposed the use of the ESE construct to forecast the chances of an individual becoming an entrepreneur. The study found that the total ESE score differentiated entrepreneurship students from students of management and organizational psychology. Additionally, ESE was positively linked to the intention to create one’s own business (Chen et al. 1998). There is an increasing emphasis on the role of ESE in the study of entrepreneurship and on how individuals act and think entrepreneurially (Newman et al. 2019). There is also evidence that individuals who have strong confidence in their capabilities will exert more persistence and exercise major effort to master challenges (Wood and Bandura 1989).
Evidence related to the positive relationship between ESE and performance has been confirmed by various research. Forbes (2005) identified a positive relationship between ESE and new venture revenue performance, in line with Baum and Locke (2004), that found that ESE has a positive direct effect on venture growth. Miao et al. (2017), similarly and consistent with social learning theory, found that an entrepreneur’s ESE can enhance the financial performance of a firm. When entrepreneurs believe in their abilities to complete tasks in entrepreneurial areas, they engage in challenging objectives, show persistence, and can overcome rapidly from failure. These efforts are then reflected in their positive performance (Miao et al. 2017). To this end, it is not surprising that entrepreneurs, high in ESE, have higher levels of work satisfaction (Bradley and Roberts 2004). According to Engel et al. (2014), participants with higher ESE were more likely to frame uncertainty as an opportunity and to embrace effectual logic when dealing with a high uncertainty venture scenarios. According to Schumpeter and Knight (as cited in Brouwer 2000), uncertainty and innovation are preconditions for entrepreneurship, and therefore, the benefits of ESE and SESE are likely to be advantageous in the entrepreneurship field, which is characterized by excess information, overload uncertainty, and high levels of time pressure (Baron 1998).
Several studies have investigated factors that can impact ESE. Among them, Cooper et al. (2016) analyzed firm-level characteristics, such as strategic orientation and entrepreneurial culture, and found them to be positively related to entrepreneurs’ innovation-focused ESE, a sub-dimension of ESE. Forbes (2005) also found that comprehensive decision-making processes that engage a wider group of employees and involve more current information enhance entrepreneurs’ ESE. Finally, Snell et al. (2015) found a positive link between a firm’s marketing capabilities and the entrepreneur’s ESE. Besides research on firm characteristics, the key antecedents of ESE include cultural and institutional environments, education and training, work experience, role models, mentors, and individual differences (Newman et al. 2019). Among individual differences, personality traits such as conscientiousness and a proactive personality have been already analyzed and shown to have strong links with ESE (Newman et al. 2019).
Social entrepreneurial self-efficacy (SESE) indicates the strength and confidence in an individual’s belief that he or she has the skills and ability to achieve the roles and tasks of a successful social entrepreneur (Scherer et al. 1989; Zhang et al. 2021). It is the belief in one’s ability to make positive social change, and those with high levels of SESE will be more likely to engage, persist, and perform well in terms of creating social value (Smith and Woodworth 2012). The concept was introduced as a new theory to refer to human behavior regarding social missions that affect an individual’s beliefs, efforts, levels of input, and persistence (Dwivedi and Weerawardena 2018). Specifically, SESE captures a different kind of entrepreneurial confidence than that considered by traditional ESE. Whereas traditional ESE boosts individual confidence in performing roles and tasks generally associated with commercial innovation and risk-taking (Chen et al. 1998), SESE boosts confidence in performing entrepreneurial tasks associated with social innovation and benefitting others, such as identifying social problems and creating new products/services to solve these problems (Bacq and Alt 2018). Research on SESE has focused mostly on its role as a moderator in the relationship between proactiveness, market orientation, and value co-creation (Liu and Huang 2020) and as a mediator in the relationship between perseverance and proactive personality (Zhang et al. 2021). Therefore, it can be concluded that it is of tremendous importance that sustainable entrepreneurs possess ESE and SESE, especially in leading and venturing into a new business, if they are to make sure that the company they are running or developing can attain success.

2.2. Innovativeness

Innovativeness is defined as “an overall innovative capability of introducing new products to the market or opening up new markets, through a combination of strategic orientation with innovative behavior and process” (Wang and Pervaiz 2004). It is a domain-specific personality trait (Goldsmith and Foxall 2003) that refers to the constant effort to advance an individual’s work procedures (Utsch and Rauch 2000). It is also defined as goal-oriented and planning behavior, including aspects related to job or venture performance. (Frese 1995; Locke and Latham 1990; Miner et al. 1989; Schwenk and Shrader 1993).
There is evidence from many authors regarding the importance of innovativeness as a strategy in the entrepreneurial process (Frese 1995; Lumpkin and Dess 1996; More 1986; Schumpeter 1934, 1942). Indeed, entrepreneurial activities are considered by Schumpeter (1934) as creative destruction. They destroy everything conventional with their innovativeness, creating and replacing norms with superior environmental social products and services. Innovation can be considered as the source of entrepreneurship, where entrepreneurship favors innovation to attain its economic and social value. Hence, the two come together, creating a continuous and complementary process. (Zhao 2005). Innovation capabilities are considered to be determinants and antecedents of entrepreneurship (Dias et al. 2021). This study sheds light on the importance of innovation in entrepreneurship capabilities, proposing that it has a positive relationship with entrepreneurial capabilities (Dias et al. 2021).
Several studies have found a direct and positive correlation between innovation and superior performance (Calantone et al. 2002; Hult et al. 2004; Keskin 2006; Thornhill 2006). Innovativeness also has a significant effect on profit growth and employee growth (Utsch and Rauch 2000). Indeed, innovation is also linked to the long-term competitiveness of an organization (Noble et al. 2002), because it creates unique intangible resources that are hard to imitate (Rasmussen 2014), and because it satisfies customer needs by creating innovative products that align to market trends (Appiah-Adu et al. 2018).
Business founders possess higher ESE in innovation and risk-taking than non-founders (Chen et al. 1998), and there are more nascent entrepreneurs among innovators than among graduate students of business (Chen et al. 1998). Chen et al. (1998) acknowledged innovation and risk-taking as key primary entrepreneurial capabilities. This fact is related to the proactive personalities of entrepreneurs, making them more likely to innovate (Kickul and Gundry 2002), and to the notion that innovators feel comfortable when dealing with risk (Chen et al. 1998). Further, studies determined that entrepreneurs were more likely to take risks to achieve innovation, often taking measures that resulted in the emergence of new products or services, thereby creating long-term sustainable competitive advantages (Dias and Silva 2021). Innovativeness also refers positively to the personality traits of self-efficacy, higher-order strength, and achievement (Kerr et al. 2018). Innovativeness has been examined together with initiative, as a mediator for achievement orientation, which is also considered a composite of self-efficacy; it was found that innovativeness is a mediator, while initiative is not (Utsch and Rauch 2000). Finally, according to Dias et al. (2021), firms should possess innovation capabilities as essential predictors if they want to reach higher levels of entrepreneurial capabilities. In this regard, it is quite surprising how little attention has been paid to the innovativeness of entrepreneurs as it relates to their personalities (Kerr et al. 2018).
In social entrepreneurship, innovativeness represents an inclination toward continually developing and promoting novel ideas and solutions to social needs, different ways of marketing, raising funds, and influencing governments using unconventional approaches (Dwivedi and Weerawardena 2018; Dias and Lages 2021). Social entrepreneurial orientation includes six dimensions; among them, innovativeness is the third strongest, suggesting that creative and value-adding approaches responding to social needs are a crucial aspect of socially entrepreneurial behavior (Liu and Huang 2020). Prabhu (1999) and Sullivan Mort et al. (2003) also identified three factors which are central to social entrepreneurship. Among them, innovativeness is key. A social entrepreneur’s innovativeness directly and indirectly increases the social performance of social enterprises (Shin 2018). More specifically, openness and innovativeness play mediating roles, not only in social performance but also in economic performance (Shin 2018).
The empirical evidence regarding the relationship between innovativeness and organizational capabilities remains scarce (Bature et al. 2018). However, Acar and Mehtap (2018) suggest that having an innovative strategic attitude helps a business to bear the pressures of external environmental complexities. Additionally, Miller and Friesen (1982) and Tsao and Chen (2012) affirmed that integrating a culture of innovativeness in an organization leads to a higher probability of developing a variety of capabilities to help deal with ever-changing market needs in order to successfully compete in the marketplace. Finally, Bature et al. (2018) found that proactiveness and innovativeness indirectly influenced Small medium enterprise (SME) performance by building organizational capabilities.
Innovation is crucial for companies to advance and keep their competitiveness while meeting their CSR obligations to various stakeholders. When CSR is fully implemented in a business process, it will create innovative practices that will boost competitiveness (Vilanova et al. 2009). Bahta et al. (2020) contributed greatly to our understanding of the CSR–SME relationship and shed light on the importance of CSR as an important driver for businesses to be more innovative and competitive. According to Korra et al. (2018), firms which more broadly apply CSR practices are more likely to be innovators; therefore, the application of CSR may increase innovative performance and provide support for growth.
In summary, scholars have noted the importance of innovativeness for entrepreneurs, as well as its influence on the competitiveness of an organization through organizational capabilities and philanthropic CSR. In light of this discussion, this research hypothesizes the following:
H1a. 
Innovativeness positively relates to ESE.
H1b. 
Innovativeness positively relates to SESE.
H1c. 
Innovativeness positively relates to Organizational Capabilities.
H1d. 
Innovativeness positively relates to Philanthropic CSR.

2.3. Organizational Capabilities

Organizational capabilities refer to a firm’s capacity to use its resources, tangible or intangible, to execute a task or an activity. They represent the internal strengths that can explain how an organization gets an advantage over other organizations, leading to improved and increased performance (Amit and Schoemaker 1993; Barney 1991; Penrose 1959; Teece et al. 1997). They are organizational processes including managerial competencies, knowledge, and the skills of employees, along with an efficient organizational structure, organizational culture, coordinative mechanisms, strategic planning, and the ability to engage creative employees (Spanos and Lioukas 2001). Organizational capabilities can improve companies’ competitive advantages and strengthen their ability to react to internal and external change (Inan and Bititci 2015). According to the resource-based view of the firm, they are a source of sustainable competitive advantage (Collis 1994).
Wingwon (2012) explains the effect of entrepreneurship, organization capabilities, strategic decision-making, and innovation factors on the competitive advantage of SME businesses. According to that study, the organization capability factor had a direct effect on innovation and, therefore, on the competitive advantage of the organization. Additionally, entrepreneurship has a positive direct effect on organizational capabilities. Innovation can also be considered a significant organizational capability, because the creation of new products can be a tool of growth that can increase sales, profits, and the competitivity of many organizations (Battor and Battor 2010; Sivadas and Dwyer 2000).
Research concerning firm capabilities and ESE shows evidence regarding a firm’s marketing capabilities, identifying a positive relationship between it and the entrepreneur’s ESE (Snell et al. 2015). It has been argued that marketing capabilities enhance entrepreneurs’ confidence that they will be able to deal with challenges when undertaking entrepreneurial tasks (Newman et al. 2019).
In the search we conducted in this study, we did not encounter any studies which focused on the impact of organizational capabilities on SESE in sustainable entrepreneurs; however, we found some studies which covered aspects that were related to our research. Yu et al. (2022), for instance, showed that two types of organizational capabilities can make positive contributions to the performance of social enterprises. Specifically, stakeholder engagement capabilities and business planning capabilities can make positive contributions to social enterprise performance in the economic and social domains. On the other hand, human resources and management capabilities have positive effects on social performance but not on economic performance. More evidence comes from a study by Kwiotkowska (2022), that showed that by concentrating on a combination of various organizational capabilities, it is possible to promote and encourage social entrepreneurship.
Overall, it has been confirmed by several studies that organizational capabilities are crucial for excellent firm performance (Monteiro et al. 2017; Tzokas et al. 2015; Zacca and Mumin 2018). However, how organizational capabilities affect the performance of entrepreneurs from the point of view of ESE and SESE and their relation to innovativeness has been underexplored. Therefore, we propose that:
H2a. 
Organizational capabilities have a direct effect on ESE.
H2b. 
Organizational capabilities have a direct effect on SESE.
H3a. 
Organizational capabilities mediate the relation between innovativeness and ESE.
H3b. 
Organizational capabilities mediates the relation between innovativeness and SESE.

2.4. Philanthropic CSR

CSR is defined, in a broader sense, as corporate behaviors and commitments which aim to positively affect stakeholder obligations and go beyond mere economic interests (Carroll 1991; Kotler and Lee 2008; Turker 2009). It refers to business decision-making concerning ethical values, the fulfillment of legal requirements, and respect for people, communities, and the environment (Carroll 1979; Maignan et al. 1999). CSR is associated with sustainable development, built on the integration of social, economic, and environmental aspects (Buendía-Martínez and Carrasco Monteagudo 2020). It is increasingly gaining attention, because of the current global focus on sustainability. Corporations which are willing to be good corporate citizens have to adopt four responsibilities: economic, legal, ethical, and philanthropic (Carroll 1991). The philanthropic dimension addresses a corporation’s responsibility to engage in activities that promote human welfare or goodwill (Carroll 1991), including the responsibilities of contributing financially and through human resources to the community, thereby helping enhance their quality of life (Carroll 1991).
According to Stoian and Gilman (2017), CSR activities in SMEs can enhance the growth of a firm. This result is in line with previous studies and with management literature that affirms the positive relationship between CSR and firm performance (Luo and Homburg 2007; Maignan et al. 1999; Qu 2009) and the positive association between CSR and SME performance (Ionescu 2021; Li et al. 2022; Tsoutsoura 2004; Waddock and Graves 1997). It has been also shown that the relationship between CSR and sustainable financial performance is positive when moderated by entrepreneurship (Luo et al. 2022). Furthermore, there is a positive link between environmental and philanthropic activities and organizational performance, which strengthens previous research which identified a positive relationship between investment in CSR and organizational performance (Lindgreen et al. 2009). The study of Lee et al. (2013) examined the impact of employee perception of CSR activities on employee attachment and corporate performance. That research found that the more employees feel an alignment between CSR and the culture of the firm, the more positive the employees’ perception toward the firm will be. The study showed that CSR capability and perceived cultural fit can encourage positive CSR perception, leading to better performance (Lee et al. 2013). Indeed, employees who recognize that their organization is investing in CSR practices are more engaged, more productive, more likely to be committed to organizational goals. Additionally, they can generate positive attention from both current and future employees (Dutton et al. 1994; Turban and Greening 1996). By investing in CSR and increasing engagement with stakeholders, revenues and profits can grow, leading to higher chances of survival in the long term (Lindgreen et al. 2009). Lastly, CSR activities involving community, philanthropic, and environmental responsibility have a significant positive influence on social performance in social enterprises (Jang 2014).
In summary, CSR is positively correlated to firm performance and to positive employee perception. However, research analyzing the impact of philanthropic CSR on the performance of sustainable entrepreneurs remains scarce. Thus, we propose the following hypotheses:
H4a. 
Philanthropic CSR has a direct effect on ESE.
H4b. 
Philanthropic CSR has a direct effect on SESE.
H5a. 
Philanthropic CSR mediates the relation between innovativeness and ESE.
H5b. 
Philanthropic CSR mediates the relation between innovativeness and SESE.
By considering the previously described relationships, the following conceptual model was devised (Figure 1).

3. Materials and Methods

Our analysis employed a quantitative approach by creating a survey for data collection. The sampling frame for the quantitative study was composed of 116 sustainable entrepreneurs, i.e., founders and chief executive officers of their own companies. In choosing the sustainable entrepreneurs to be included, we applied the inclusion criteria used by Zhao et al. (2005) and Montgomery and Stone (2009), i.e.: the company tries to offer environmentally friendly products; the company identifies new business opportunities for social change; the company has created new products/services to solve social problems; and the company has an environmentally sustainable mission.
Our research is based on a non-probabilistic sample. The choice to use a convenience sample was made because of an absence of an official database with which to identify the current business climate. Consequently, a purposive sampling technique was used to guarantee that the respondents were effectively sustainable entrepreneurs and that they followed the inclusion criteria previously introduced.
To obtain the sample, sustainable entrepreneurs were recruited during two events (Web Summit 2021 in Lisbon and the European Innovation Council Summit 2021). The events provided us with access to a database of entrepreneurs. Additionally, the sample was also researched and selected on LinkedIn. After being contacted, the participants were invited to participate in an internet-based questionnaire that was used for data collection.
The questionnaire was prepared using two sections. The first was intended to collect demographic data about the respondents and to validate whether they were sustainable entrepreneurs. The second part was related to the model constructs and was based on existing literature; pre-existing validated scales were used to measure the four constructs used in the structural model. In this way, innovativeness was measured using three items, as proposed by Hughes and Morgan (2007). Entrepreneurial self-efficacy was measured through a four-item scale, as proposed by Zhao et al. (2005), and social entrepreneurial self-efficacy was measured using four items, as also put forward by Zhao et al. (2005) and later adapted by Liu and Huang (2020). The organizational capabilities of the various firms were measured through a seven-item scale adapted from Spanos and Lioukas (2001). Philanthropic CSR activities were measured using a six-item scale proposed by Lee et al. (2013), based on Lichtenstein et al. (2004); Montgomery and Stone (2009). These six scales were measured using seven-point Likert-type scales ranging from one (strongly disagree) to seven (strongly agree). The scales items are presented in the Appendix A (Table A1).
The internet-based questionnaire was sent by email to around 300 sustainable entrepreneurs; 116 completed questionnaires were returned to us. Data collection occurred between November 2021 and February 2022. The respondents comprised 78.4% males and 21.6% females. In terms of age, of the 116 respondents, 115 answered, of which 20.8% were younger than 30 years old, 43.4% were between 30 and 40 years old, 21.7% were between 40 and 50 years old, and 13.9% were over 50. Concerning firm dimension, 57.3% of respondents indicated that their companies had 10 or fewer workers, 32.1% stated they had between 11 and 50 employees, 7.8% had between 51 and 200, and 2.6% indicated that their firms had more than 200 employees. The average years of business were 5.44, with a standard deviation of 5.54 years (minimum: 5 months; maximum: 27 years). Regarding the country of origin, 13.7% were from Portugal, 12% from Italy, 9.1% from the UK, 8.2% from Spain, 8.2% from Germany, 6.4% from Netherlands, 6.4% from France, 4.5% from Denmark, 3.6% from the USA, 3.6% from Sweden, 2.7% from Belgium, 1.8% Austria, 1.8% from Norway, and 1.8% from South Africa. The remaining 14.4% was from Brazil, Uganda, Tunisia, Hong Kong, Malaysia, Singapore, Argentina, Romania, United Arab Emirates, India, Russia, Estonia, Latvia, Croatia, Ireland, or Switzerland. Having an international sample helped to bring a plethora of different views, backgrounds, and contexts, adding value to our research.

4. Results

4.1. Data Analysis

The conceptual model was assessed by means of structural equation modelling (SEM); specifically, we adopted partial least squares (PLS), a variance-based structural equation modelling technique, using the Smart PLS 3 software (Henseler et al. 2015) (Figure 2).
A two-stage approach was implemented to analyze and interpret the results. We firstly assessed the dependability and the strength of the measurement model. Secondly, we verified the structural model. To assess the integrity of the measurement model, we examined the indicators of reliability, convergent validity, internal consistency reliability, and discriminant validity (Hair et al. 2017). It was found that the standardized factor loadings of all items exceeded 0.5 (with a low value of 0.64) and were all significant at p < 0.001, which confirmed the individual indicator reliability (Hair et al. 2017). Internal consistency reliability was approved, because the Cronbach alphas and composite reliability (CR) values of all constructs surpassed the cut-off value of 0.7 (Table 1) (Hair et al. 2017). Convergent validity was additionally approved for the three main motives. First, as mentioned previously, all elements loaded favorably and considerably on their constructs. Next, all items had CR values over 0.70. Lastly, as Table 1 demonstrates, the average variance extracted (AVE) for all elements surpassed the threshold of 0.50 (Bagozzi and Youjae 1988).
Two approaches were applied to evaluate discriminant validity. First, we implemented the Fornell and Larcker criterion (Fornell and Larcker 1981), which requires that a construct’s square root of AVE (illustrated on the diagonal with bold in Table 1) is greater than its largest correlation with any item (Fornell and Larcker 1981). Table 1 shows that this criterion was achieved for all elements. Second, we applied the heterotrait-monotrait ratio (HTMT) criterion (Hair et al. 2017; Henseler et al. 2015). As Table 1 illustrates, all HTMT ratios were inferior to the more conservative threshold value of 0.85 (Hair et al. 2017; Henseler et al. 2015). These values provided further evidence of discriminant validity. The structural model was defined using the sign, magnitude, and significance of the structural path coefficients, the magnitude of R2 value for each endogenous variable as a measure of the model’s predictive accuracy, and the Stone-Geisser’s Q2 values as a measure of the model’s predictive relevance (Hair et al. 2017). Nevertheless, we assessed collinearity prior to our examination of the structural model (Hair et al. 2017). The variance inflation factor (VIF) values ranged from 1.00 to 1.53, i.e., below the indicative critical value of 5 (Hair et al. 2017). These values showed no collinearity.
The coefficient of R2 or the four endogenous variables, i.e., organizational capabilities, philanthropic CSR, ESE, and SESE, were 0.25%, 0.18%, 0.54%, and 0.61%, respectively. These values exceeded the limit value of 10% (Falk and Miller 1992). The Q2 values for all endogenous variables (0.14, 0.08, 0.38, and 0.49 respectively) were superior to zero, which showed the relevance of the model. We applied bootstrapping with 5000 subsamples to assess the significance of the parameter estimations (Hair et al. 2017).

4.2. Quantitative Results

The results displayed in Table 2 show that innovativeness has a considerably positive effect on ESE (β = 0.366; p < 0.001); however, the direct effect of innovativeness on SESE (β = 0.023; n.s.) is not significant. Innovativeness has a significantly positive relationship with organizational capabilities (β = 0.503; p < 0.000) and with philanthropic CSR (β = 0.432; p < 0.000). These results provide support for H1a, H1c, and H1d, whereas H1b is not supported. Organizational capabilities have a significant positive relationship with ESE (β = 0.398; p < 0.000) and SESE (β = 0.302; p < 0.001), which supports H2a and H2b, respectively. Lastly, philanthropic CSR does not have a positive relation with ESE (β = 0.123; n.s.), whereas with SESE, there is a positive significantly relationship (β = 0.575; p < 0.000) of TLEs. These results support H4b but not H4a.
To evaluate the mediation hypotheses (H3a–H3b–H5a–H5b), we adopted the recommendations of Hair et al. (2017). Hence, we applied a bootstrapping procedure to examine the importance of the indirect effects via the mediator (Preacher and Hayes 2008). Table 3 introduces the results of the mediation effects. The indirect effects of innovativeness on ESE and SESE via the mediator of organizational capabilities were found to be significant, i.e., β = 0.200; p < 0.004 and β = 0.152; p < 0.008, respectively. The results support mediation hypotheses H3a and H3b. However, the indirect effects of innovativeness on ESE via the mediator of philanthropic CSR were not found to be significant (β = 0.053, n.s.). Further, the indirect effects on SESE were shown to be significant (β = 0.248 p < 0.000); thus, H5b was supported whereas H5a was not.

4.3. Importance-Performance Map Analysis

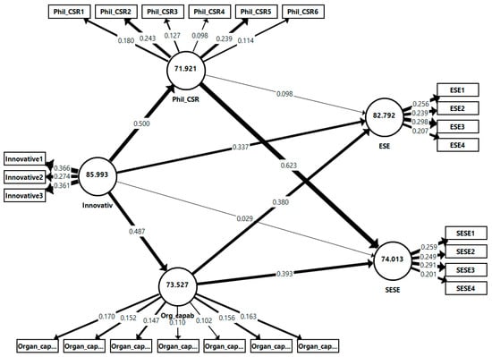
Importance performance map analysis (IPMA) is a useful tool that considers the performance and importance of a given construct. It was conducted to extend and enrich the original results of the PLS-SEM analysis. The results can be useful for managerial decisions by providing a greater understanding of where management should concentrate its attention (Ringle et al. 2015). The target construct considered in our study is innovativeness, which is linked to four other variables: organizational capabilities, philanthropic CSR, ESE, and SESE (Figure 3).
Considering the IPMA results for performance (Table 4), all the variables had high-performance values, with a minimum of 71,921 and a maximum of 85,993.
Innovativeness positively relates to ESE, organizational capabilities, and philanthropic CSR; the strongest correlation was found for philanthropic CSR (0.500), followed by organizational capabilities (0.487), and ESE (0.337). The lowest level of influence of innovativeness was observed for SESE (0.029); this is in line with previous results showing a non-significant relationship between the two. Organizational capabilities showed significant correlation with ESE (0.380) and SESE (0.393), while philanthropic CSR was the factor most strongly associated with SESE (0.623) but most weakly with ESE (0.098). All the results are found in Table 5. In Figure 4, the importance and performance results are shown together.

5. Discussion

This research explored the impact of innovativeness on ESE and SESE and analyzed the role of two distinctive mediators: organizational capabilities and philanthropic CSR. We examined and confirmed a positive significant relationship between innovativeness and ESE. This finding confirms evidence provided in studies by Chen et al. (1998) that acknowledge the relationship of innovation with entrepreneurial capabilities, and is in line with the findings of Dias et al. (2021), suggesting that innovation capabilities are predictors of entrepreneurial capabilities. The results are in accordance with previous studies, that affirm innovativeness as a mediator for achievement orientation, which is also a component of self-efficacy (Utsch and Rauch 2000).
Our study, however, extends the literature on the relationship between innovativeness and ESE in sustainable entrepreneurs. We have determined that by developing innovativeness, sustainable entrepreneurs experience higher levels of ESE. Regarding innovativeness and SESE, we found a negative relationship. This is in in contrast with the evidence from previous studies, which found that that innovativeness can be considered one of the crucial aspects of socially entrepreneurial behavior (Liu and Huang 2020). It is also inconsistent with social entrepreneurial orientation theory, that includes innovativeness as the third strongest dimension (Liu and Huang 2020). According to Shin (2018), innovation has both direct and indirect effects on the performance of social enterprises; however, this is not in line with our results. Our findings expand knowledge on performance, specifically in terms of SESE, showing that innovativeness does not enhance the self-efficacy of sustainable entrepreneurs in successfully performing roles and tasks to make positive social change.
Despite scarce empirical evidence on the relationship between innovativeness and organizational capabilities, we found a significant positive relationship between the two. This relationship supports previous research from Bature et al. (2018) that found that proactiveness and innovativeness indirectly influenced SME performance by building organizational capabilities. It also supports Miller and Friesen (1982) and Tsao and Chen (2012), who suggested that having a culture of innovativeness in an organization increases the probability of developing a series of skills which are required to compete in the marketplace. We confirm these hypotheses and expand knowledge in the field of SE by showing that the implementation of innovativeness can enhance organizational capabilities. Increasing organizational capabilities can improve a firm’s operational climate, managerial competencies, the knowledge and skills of its employees, coordination, and strategic planning, thereby helping to develop competitive advantages, resulting in better performance in SE.
Most of the literature regarding the relationship between innovativeness and philanthropic CSR has focused mainly on the general concept of CSR. Based on our quantitative study, our findings show a positive significant relationship between innovativeness and philanthropic CSR. This is in line with the evidence from Vilanova et al. (2009), stating that when CSR is integrated, it can facilitate the development of innovative practices and, eventually, competitiveness. Bahta et al. (2020) and Korra et al. (2018) stated that firms with a larger application of CSR practices are more likely to be innovators. However, our findings make a further contribution to the literature in the field of SE by identifying the positive impact of innovativeness on the philanthropic dimension of CSR.
The results from this quantitative study show a significant positive relationship between organizational capabilities and ESE. This is in line with the evidence from several studies that stated that organizational capabilities are essential for excellent firm performance (Monteiro et al. 2017; Tzokas et al. 2015; Zacca and Mumin 2018). Our findings also contribute to the literature on the role of organizational capabilities in ESE in SE. The results suggest that organizational capabilities can enhance sustainable entrepreneurs’ ESE, thereby increasing their strengths in terms of successfully performing various entrepreneurial roles and tasks, successfully identifying new business opportunities, and improving their belief in their abilities.
The literature on the effects of organizational capabilities on SESE is still underdeveloped. We observed a significant positive relationship between organizational capabilities and SESE. This is consistent with the findings of Yu et al. (2022), who proposed that organizational capabilities can impact the performance of social enterprises. This positive relationship is also consistent with the study from Kwiotkowska (2022), that showed that with a combination of various organizational capabilities, it is possible to promote and encourage social entrepreneurship. However, the previously cited studies did not target sustainable entrepreneurs and they did not research the specific variable of SESE. Thus, our research has attempted to advance knowledge in the field of the organizational capabilities of SE and SESE.
The direct relationship between philanthropic CSR and ESE was found to be negative. Research related to this relationship is scarce, with the only studies slightly related to the topic showing evidence of a positive relationship between CSR and firm performance (Qu 2009; Maignan et al. 1999; Luo and Homburg 2007). Another study showed a positive link between environmental and philanthropic activities and organizational performance (Lindgreen et al. 2009). However, our findings show that CSR does not have a positive relationship with ESE, and consequently, that it is not effective in enhancing the self-efficacy of sustainable entrepreneurs.
On the other hand, the direct relationship between philanthropic CSR and SESE was found to be positive. The relationship was found to be of the highest in importance in our IPMA analysis, showing great strength between the constructs. The results related to philanthropic CSR and SESE are in line with the evidence from Jang (2014), stating that CSR activities involving community responsibility, philanthropic responsibility, and environmental responsibility have a significant positive influence on social performance in social enterprise. The positive result can be related to the similar features of philanthropic CSR and SESE, where the focus is fixed on social aspects. Therefore, by incorporating philanthropic CSR, the SESE of sustainable entrepreneurs enhances, and as result, their social performance improves, and social issues can be solved more successfully.
The relationship between innovativeness and ESE with organizational capabilities as a mediator is underexplored. Studies related to innovativeness and ESE are also limited, however innovativeness has a positive relationship with job performance and venture performance (Frese 1995; Locke and Latham 1990; Miner et al. 1989; Schwenk and Shrader 1993). We also know that organizational capabilities can help companies get an advantage over others thus helping increase performance (Amit and Schoemaker 1993; Teece et al. 1997; Barney 1991; Penrose 1959). According to Yu et al. (2022), innovativeness plays an important role and is considered a crucial organizational capability for competitive advantage and sustainability in dynamic environments.
The results were positive for innovativeness and ESE showing that organizational capabilities can promote the link between the two variables. This finding aligns with previous evidence from studies that recognize that organizational capabilities are critical for excellent firm performance (Amit and Schoemaker 1993; Teece et al. 1997; Barney 1991; Penrose 1959). Other studies had found a positive relationship between other types of firm capabilities, specifically, marketing capabilities and ESE (Snell et al. 2015). Furthermore, integrating a culture of innovativeness in an organization can increase the probability of developing capabilities to be more competitive (Miller and Friesen 1982; Tsao and Chen 2012) thus, this could most likely increase ESE in sustainable entrepreneurs. Although previous studies show the positive role of organizational capabilities in advancing competitive advantages, its mediating role between innovativeness and ESE was still underexplored and needed further investigation. Therefore, our research enhances the understanding of ESE by showing that innovativeness mediated by organizational capabilities can stimulate the self-efficacy of sustainable entrepreneurs, thus influencing positively their entrepreneurial intentions in achieving business success.
The analysis of the data collected through our study show that the relationship between innovativeness and SESE through the mediating role of organizational capabilities is also positive. This result was quite interesting as the direct relationship between innovativeness and SESE was found negative and in contrast, the indirect relationship was found positive showing that innovativeness can enhance SESE only when mediated by organizational capabilities. The previous studies conform with our previous results that show a positive correlation between innovativeness and organizational capabilities and organizational capabilities with SESE. The results are also in line with previous studies stating that innovativeness can help companies be more competitive and that it can help indirectly in influencing SME performance by building organizational capabilities. Regarding organizational capabilities and SESE, we know that a combination of several organizational capabilities can foster social entrepreneurship Kwiotkowska (2022). Research on factors that can influence SESE is scarce. Studies have focused mostly on innovativeness as a mediator for social performance (Shin 2018) and on the role of innovativeness in indirectly influencing SME performance by building organizational capabilities (Bature et al. 2018). Our results advance the knowledge on SESE, proving that innovativeness does not have a significant direct impact on SESE, but if the relationship is mediated by organizational capabilities the result is positive.
The relationship between innovativeness and ESE through the mediation of philanthropic CSR has been underexplored. Most studies show increasing evidence that CSR can positively impact firm performance (Qu 2009; Maignan et al. 1999; Luo and Homburg 2007) and according to Lindgreen et al. (2009) there is a positive link between environmental and philanthropic CSR and organizational performance. However, there is a lack of focus in research regarding the impact of innovativeness mediated by the specific dimension of philanthropic CSR on the performance of entrepreneurs.
The findings of our study show that the relationship between innovativeness and ESE through the mediation of philanthropic CSR is not significant. Although innovativeness directly positively impacts both ESE and philanthropic CSR, the result is in line with our previous results showing a non-significant relationship between philanthropic CSR and ESE. Previous research had suggested that innovativeness has a significant effect on performance features such as profit growth and employee growth (Utsch and Rauch 2000). And there is increasing positive evidence of the impact of CSR on firm performance (Qu 2009; Maignan et al. 1999; Luo and Homburg 2007). However, our results suggest that combining innovativeness by mediating it with philanthropic CSR does not enhance the ESE of sustainable entrepreneurs.
Lastly the indirect relationship between innovativeness and SESE through philanthropic CSR is positive. This is another interesting finding as innovativeness does not have a positive relationship with SESE and the relationship results positive only when mediated by philanthropic CSR. This is in line with our previous results showing the positive relationship between philanthropic CSR and innovativeness and SESE, where it additionally resulted to have the strongest importance of the constructs through the IPMA. This relationship is also supported by previous evidence that shows that innovativeness positively and directly correlates to superior performance (Calantone et al. 2002; Hult et al. 2004; Keskin 2006; Thornhill 2006) and that investing in CSR can increase performance (Qu 2009; Maignan et al. 1999; Luo and Homburg 2007). However, our study shows that innovativeness can enhance the belief in one’s ability to make positive social change, only with the mediation of philanthropic CSR, therefore our findings extend the knowledge on the performance of sustainable entrepreneurs under the specific dimension of SESE.
According to Zhao et al. (2005), entrepreneurship education is inclined to emphasize technical aspects of entrepreneurship, however scarce attention is given to the cognitions of entrepreneurs including their beliefs and intentions (Chen et al. 1998). Most entrepreneurship courses concentrate on common management skills and often neglect the cognitions of the entrepreneurs and their entrepreneurial skills such as innovation and risk-taking (Chen et al. 1998). Thus, training institutions and educators should consider more entrepreneurial attitudes and perceptions when building their courses and should focus more in strengthening student’s ESE (Chen et al. 1998).
Therefore, based on the results of our study we can offer practical advice on how to increase ESE and SESE in sustainable entrepreneurs that are aiming to achieve superior performance. The data collected through the questionnaires provide insights on how to increase organizational capabilities and philanthropic CSR activities through innovativeness, which can consequently benefit positively the performance of sustainable entrepreneurs. The relevance of these implications is based on the importance and benefits of ESE and SESE for entrepreneurs, as evidence suggests that ESE positively influences business success and can make entrepreneurs more confident in performing tasks (Baum and Locke 2004; Forbes 2005; Miao et al. 2017; Srimulyani and Hermanto 2021).
Specifically, to enhance ESE, it is important to implement actions that contribute to the development of innovativeness, that provide an environment within the business where innovativeness can thrive and where sustainable entrepreneurs can engage more in actions such as actively introducing improvements and innovations in the business, being creative in the methods of operations, and seeking new ways to do things. Thus, based on the results, by increasing innovativeness, ESE can grow, hence, chances to be more successful in identifying new business opportunities, to be more creative in thinking, in product making, and in commercializing new ideas will increase (Zhao et al. 2005). Research has shown that entrepreneurial self-efficacy (ESE) is positively linked to entrepreneurial intentions and behavior (Chen et al. 1998; Zhao et al. 2005; Smith and Woodworth 2012).
Engaging in the development of organizational capabilities or having a business with great organizational capabilities is another factor that can enhance ESE. The organizational capabilities needed are related to managerial competencies, knowledge, skills of employees, firm climate, efficient organizational structure, coordination, strategic planning, and the ability to attract creative employees. Therefore, by developing these capabilities, sustainable entrepreneurs’ ESE will increase. However, based on our results if the objective is to enhance ESE, philanthropic CSR activities are not advised, as the implementation of those activities does not lead to an increase in ESE.
The results from the questionnaire show that innovativeness mediated by organizational capabilities plays a key role in the increase of ESE, therefore implementing the two in a business will not only, lead to an increase in ESE but also to better general performance, thanks to the engagement in organizational capabilities. However, implementing innovativeness together with philanthropic CSR is not advised, as the combination of the two does not lead to the development of ESE in sustainable entrepreneurs.
Educating and training social entrepreneurs is becoming progressively dominant in business schools all around the world and it is an important aspect for entrepreneurs to gain confidence in their ability to effect positive social change (Smith and Woodworth 2012). The importance of having confidence in creating positive social change applies to sustainable entrepreneurs as well, that can use social change to promote sustainability. Based on the results those interested in developing SESE, should seek to engage and increase mainly philanthropic CSR activities and allow the development of organizational capabilities. With the increase of SESE the chances for the sustainable entrepreneur to be more confident in recognizing new business opportunities for social change, to create new products/services to resolve social problems, to think creatively to benefit others and to commercialize ideas for social enterprises will increase. However, activities that involve innovativeness will not directly enhance SESE, therefore they are not advised.
Our current findings also provide insights on the positive relation between innovativeness and organizational capabilities and philanthropic CSR. To strengthen this relation, and increase performance, more attention should be focused on creating an environment where innovativeness is encouraged together with organizational capabilities. Furthermore, CSR has become a priority for business leaders in every country, as such, innovativeness needs to be integrated and applied by sustainable entrepreneurs to enhance their philanthropic CRS activities, thus increase their competitive edge and increase their confidence.
For far-sighted companies, the environment may prove to be the major opportunity for enterprise and invention, that the industrial world has ever witnessed (Cairncross 1992). Indeed, the environment presents a considerable opportunity, and it may be time that we comprehend the significance of entrepreneurship to sustainability and help educate entrepreneurs to succeed and to be more confident in their vision. We believe that for those entrepreneurs that want to have superior performance and for courses on education or training of entrepreneurs, to focus on developing ESE and SESE by focusing on the role of innovativeness, organizational capabilities, and philanthropic CSR activities. In fact, creating a supportive environment for entrepreneurs is an important aspect to consider as well, because it influences self-efficacy both directly and indirectly through performance (Chen et al. 1998). ESE, for instance, has higher chances to develop and sustain in a supportive environment than in an adverse one (Chen et al. 1998). A supportive environment will higher the chances of creating entrepreneurial success which in turn will enhance ESE. Therefore, based on our results, companies or communities should work toward setting up an efficacy enhancing environment through organizational capabilities and philanthropic CSR, that will in turn help sustainable entrepreneurs to thrive and to be more confident in venturing in new businesses that may help the planet. By providing them with an already stable setting, through the implementation of the two concepts, their beliefs in their ability could improve and lead to better performance.
The following section presents the limitations of the study, with each limitation followed by a suggestion for future investigations. Firstly, our research was based on a quantitative method; further research could deepen and extend knowledge by conducting qualitative research, including interviews, thus providing a more comprehensive perspective, which could later be compared with those of other participants in the study to extend the knowledge on the topic. Secondly, the generalization of the result is limited, due to the non-probabilistic purposive sampling procedure of the survey; further research could apply a probabilistic sample to extend its generalizability. Thirdly, we did not consider the effect of culture. As the data tested were drawn from 29 countries, the different cultures of each sustainable entrepreneur could play a role and influence each result. Future research could analyze the moderating effect of culture on ESE and SESE, for instance, if certain cultures were found to have higher ESE and SESE, it would be interesting to understand their characteristics compared to those of other cultures. Fourthly, our study found no direct relationship between innovativeness and SESE; the relationship was only found to be positive when mediated; future research could investigate the reasons for this result. Few researchers have examined the potential effect of developing ESE and SESE within groups; thus, future research could try to determine whether working in teams could promote the development of ESE and SESE among sustainable entrepreneurs. Furthermore, other variables associated with sustainability (e.g., Organizational Resilience; Collaborative Networks, or Digital Business Models) could also be used as important constructs to complement the present study.
Lastly, the need for successful sustainable entrepreneurs and for countries to develop sustainability is increasing with time. Great confidence from entrepreneurs is required to venture into new innovative sustainable businesses; this is why it is a necessity to have sustainable entrepreneurs who are willing to take risks, have the right mindset, and who are successful in finding solutions to daily difficulties and global challenges. Previous research studies which are relevant to our specific framework are limited. Therefore, the present study identified a literature gap and suggests that further research be carried out on the factors that can directly and indirectly influence ESE and especially SESE.

6. Conclusions

SE has received increasing attention in the last decade by different actors, including international institutions, firms, and universities. Sustainable entrepreneurs are considered agents of change. They can go overcome global challenges by finding a balance between economic feasibility, social prosperity, and environmental protection (Belz and Binder 2017; Muñoz and Dimov 2015). There is a need for more performant sustainable entrepreneurs, as they may be the solution to, instead of the cause of, environmental degradation and social inequality.
The aim of this study was, through a quantitative method approach, to expand knowledge on the direct and indirect influence of innovativeness on the ESE and SESE of sustainable entrepreneurs, to classify the role of organizational capabilities and philanthropic CSR as mediators, and to understand if these two variables can directly positively impact ESE and SESE.
The independent variable analyzed was innovativeness, which is considered a determinant and antecedent of entrepreneurship (Dias et al. 2021). ESE and SESE are two dependent variables that are dominant predictors for performance (Bandura 1977, 1982, 1986; Bandura and Schunk 1981). In this study, potential mediators were organizational capabilities and philanthropic CSR, as they are both a source of competitive advantage (Collis 1994; Ionescu 2021; Li et al. 2022; Teece et al. 1997; Waddock and Graves 1997), and hence, they could play an important role in influencing the performance of sustainable entrepreneurs.
To test the hypothesis a quantitative study was conducted on a sample of 116 sustainable entrepreneurs from 29 different countries. The results acknowledge the identification of a set of relationships. Firstly, we identified a direct and positive relationships between innovativeness and ESE, organizational capabilities, and philanthropic CSR, however, the direct relationship with SESE was negative. The relationship between organizational capabilities with ESE and SESE was positive, whereas philanthropic CSR had a negative direct relation with ESE but a positive one with SESE. The indirect relationships between innovativeness through organizational capabilities to ESE and SESE were positive, whereas the relationship mediated through philanthropic CSR was found negative for ESE and positive for SESE. Finally, it was interesting to observe that although innovativeness’s direct relation with SESE is negative when mediated through organizational capabilities or philanthropic CSR is positive.

7. Conceptual Contributions

This study makes several contributions to the SE literature. Firstly, it extends the literature on ESE and SESE as outcomes focusing specifically on sustainable entrepreneurs. An increasing number of studies have recognized factors that may promote ESE, including institutional environment, firm characteristics, education, training, work experience, role models and mentors and individual difference (Newman et al. 2019). In our research, we found no studies focusing on extending knowledge on the role of innovativeness as a direct or indirect independent variable. Therefore, this report is also one of the first to uncover the direct effects of organizational capabilities and philanthropic CSR on ESE and SESE
Secondly, studies on the factors that can foster or inhibit SESE remain scarce. Therefore, this study contributes to the literature on SESE by providing evidence of the importance of philanthropic CSR, that was found to have the strongest link with the development of SESE, and of innovativeness and organizational capabilities. Our results make a key contribution to the topic of SESE as an outcome, representing a significant advancement in research on the social performance of sustainable entrepreneurs. Studying SESE is relevant, as it is a key feature for sustainable entrepreneurs to have; by developing their SESE, sustainable entrepreneurs can make positive social change. This fact is likely to make them more likely to commit, persevere, and perform well in order to generate social value. Thus, our research brings value to the topic by showing which factors can influence it.
Thirdly, this study is one of the first to incorporate the effect of two usually separated dimensions, namely, innovativeness with organizational capabilities and philanthropic CSR, as mediators for ESE and SESE. The results provide improved understanding of the role of innovativeness with these two mediators, supporting the idea that innovativeness, together with organizational capabilities, can positively impact ESE and SESE. Our research also extends the knowledge on innovativeness by showing that it can only impact SESE positively when mediated; in contrast, innovativeness in direct relationship to SESE yields negative outcomes. By combining the effect of the three variables, this study provides knowledge on the factors influencing ESE and SESE, thus making a powerful contribution to SE performance and supporting the notion put forward in previous research that innovativeness plays an important role in enhancing performance.
Lastly, we have extended the literature on the positive influence of innovativeness on organizational capabilities and philanthropic CSR. This is also a significant contribution, because combining the three can enhance SE performance, as all the three are positively related to business success. On the basis of these contributions, this study emphasizes the idea that research on ESE and SESE is a field with extensive potential for growth.

Author Contributions

Methodology, Á.D.; Software, Á.D. and L.P.; Formal analysis, S.B., Á.D. and L.P.; Investigation, S.B. and Á.D.; Data curation, S.B.; Writing—original draft, S.B.; Writing—review & editing, L.P. All authors have read and agreed to the published version of the manuscript.

Funding

This research received no external funding.

Institutional Review Board Statement

Ethical review and approval were waived for this study, since written informed consent was obtained for the in-depth interviews before each session. In the survey, a link to the online survey platform was sent by social media and partners’ social media, and at no times was contact established between researchers and participants. Moreover, the interview script and the personal questionnaire did not include any information on participants’ histories. As such, all data accessible to the researchers were stripped of respondents’ names, addresses, or birth dates and cannot be linked back to them.

Informed Consent Statement

Informed consent was obtained from all subjects involved in the study.

Data Availability Statement

Data available upon reasonable request to the corresponding author.

Conflicts of Interest

The authors declare no conflict of interest.

Appendix A

Table A1. Construct Items.
Table A1. Construct Items.
Innovativeness (1 = strongly disagree; 7 = strongly agree)
We actively introduce improvements and innovations in our business
Our business is creative in its methods of operation
Our business seeks out new ways to do things
Organizational Capabilities (1 = strongly disagree; 7 = strongly agree)
Managerial competencies
Knowledge and skills of employees
Firm Climate
Efficient organizational structure
Coordination
Strategic planning
Ability to attract creative employees
Philanthropic CSR (1 = strongly disagree; 7 = strongly agree)
Our company helps solve social problems
Our company has a strong sense of corporate social responsibility
Our company gives adequate contributions to local communities
Our company allocates some of their resources to philanthropic activities
Our company plays a role in society that goes beyond the mere generation of profits.
Our company encourages its employees to participate in voluntarily activities
Entrepreneurial self-efficacy (1 = strongly disagree; 7 = strongly agree)
Successfully identifying new business opportunities
Creating new products
Thinking creatively,
Commercializing an idea or new development
Social entrepreneurial self-efficacy (1 = strongly disagree; 7 = strongly agree)
Identifying new business opportunities for social change.
Creating new products/services to solve social problems
Thinking creatively to benefit others.
Commercializing an idea for social enterprise

References

  1. Acar, Zafer A., and Özşahin Mehtap. 2018. The relationship among strategic orientations, organizational innovativeness, and business performance. International Journal of Innovation Management 22: 1–27. [Google Scholar] [CrossRef]
  2. Ajzen, Icek. 1991. The theory of planned behavior. Organizational Behavior and Human Decision Processes 50: 179–211. [Google Scholar] [CrossRef]
  3. Amit, Raphael, and Paul J. H. Schoemaker. 1993. Strategic assets and organizational rent. Strategic Management Journal 14: 33–46. [Google Scholar] [CrossRef]
  4. Appiah-Adu, Kwaku, Bernard Okpattah, and George Kofi Amoako. 2018. Building capability for organizational success: An emerging market perspective. Journal of African Business 19: 86–104. [Google Scholar] [CrossRef]
  5. Bacq, Sophie, and Elisa Alt. 2018. Feeling capable and valued: A prosocial perspective on the linkbetween empathy and social entrepreneurial intentions. Journal of Business Venturing 33: 333–50. [Google Scholar] [CrossRef]
  6. Bagozzi, Richard P., and Yi Youjae. 1988. On the evaluation of structural equation models. Journal of the Academy of Marketing Science 16: 74–94. [Google Scholar] [CrossRef]
  7. Bahta, Dawit, Jiang Yun, Md Rashidul Islam, and Muhammad Ashfaq. 2020. Corporate social responsibility, innovation capability and firm performance: Evidence from SME. Social Responsibility Journal 17: 840–60. [Google Scholar] [CrossRef]
  8. Bandura, Albert. 1977. Self-efficacy: Toward a unifying theory of behavioral change. Psychological Review 84: 191–215. [Google Scholar] [CrossRef]
  9. Bandura, Albert. 1982. Self-efficacy mechanism in human agency. American Psychologist 37: 122–47. [Google Scholar] [CrossRef]
  10. Bandura, Albert. 1986. The Health Psychology Reader (23–28). London: Englewood Cliffs. [Google Scholar]
  11. Bandura, Albert. 1991. Social cognitive theory of self-regulation. Organizational Behavior and Human Decision Processes 50: 248–87. [Google Scholar] [CrossRef]
  12. Bandura, Albert. 1997. Self-Efficacy: The Exercise of Control. New York: W.H. Freeman and Company. [Google Scholar]
  13. Bandura, Albert, and Dale H. Schunk. 1981. Cultivating competence, self-efficacy, and intrinsic interest through proximal self-motivation. Journal of Personality and Social Psychology 41: 586–98. [Google Scholar] [CrossRef]
  14. Barney, Jay. B. 1991. Firm resources and sustained competitive advantage. Journal of Management 17: 99–120. [Google Scholar] [CrossRef]
  15. Baron, Robert A. 1998. Cognitive mechanisms in entrepreneurship: Why and when enterpreneurs think differently than other people. Journal of Business Venturing 13: 275–94. [Google Scholar] [CrossRef]
  16. Battor, Moustafa, and Mohamed Battor. 2010. The impact of customer relationship management capability on innovation and performance advantages: Testing a mediated model. Journal of Marketing Management 26: 842–57. [Google Scholar] [CrossRef]
  17. Bature, Samson Waibe, Rashdan Mohd Sallehuddin, N. A. Rosli, and S. Saad. 2018. Proactiveness, innovativeness and firm performance: The mediating role of organizational capability. Academy of Strategic Management Journal 17: 1–14. Available online: https://www.abacademies.org/articles/proactiveness-innovativeness-and-firm-performance-the-mediating-role-of-organizational-capability-7619.html (accessed on 2 October 2022).
  18. Baum, J. Robert, and Edwin A. Locke. 2004. The relationship of entrepreneurial traits, skill, and motivation to subsequent venture growth. Journal of Applied Psychology 89: 587–98. [Google Scholar] [CrossRef]
  19. Belz, Frank Martin, and Julia Katharina Binder. 2017. Sustainable entrepreneurship: A convergent process model. Business Strategy and the Environment 26: 1–17. [Google Scholar] [CrossRef]
  20. Bradley, Don E., and James A. Roberts. 2004. Self-employment and job satisfaction: Investigating the role of self-efficacy, depression, and seniority. Journal of Small Business Management 42: 37–58. [Google Scholar] [CrossRef]
  21. Brouwer, Maria. 2000. Entrepreneurship and uncertainty: Innovation and competition among the many. Small Business Economics 15: 149–60. [Google Scholar] [CrossRef]
  22. Buendía-Martínez, Inmaculada, and Inmaculada Carrasco Monteagudo. 2020. The role of CSR on social entrepreneurship: An international analysis. Sustainability 12: 6976. [Google Scholar] [CrossRef]
  23. Cairncross, Frances. 1992. Costing the Earth: The Challenge for Governments, the Opportunities for Business. Boston: Harvard Business School Press. [Google Scholar]
  24. Calantone, Roger J., S. Tamer Cavusgil, and Yushan Zhao. 2002. Learning orientation, firm innovation capability, and firm performance. Industrial Marketing Management 31: 515–24. [Google Scholar] [CrossRef]
  25. Carroll, Archie B. 1979. A three-dimensional conceptual model of corporate performance. Academy of Management Review 4: 497–505. [Google Scholar] [CrossRef]
  26. Carroll, Archie B. 1991. The pyramid of corporate social responsibility: Toward the moral management of organizational stakeholders. Business Horizons 34: 39–48. [Google Scholar] [CrossRef]
  27. Ceptureanu, Eduard Gabriel, Ovidiu Bordean, and Violeta Radulescu. 2022. Special issue information “Challenges for sustainable entrepreneurship in the context of U.N. 2030 Agenda for Sustainable Development”. Sustainability. Available online: https://www.mdpi.com/journal/sustainability/special_issues/ChallengesSustainable_Entrepreneurship (accessed on 2 October 2022).
  28. Chen, Chao C., Patricia Gene Greene, and Ann Crick. 1998. Does entrepreneurial self-efficacy distinguish entrepreneurs for managers? Journal of Business Venturing 13: 295–316. [Google Scholar] [CrossRef]
  29. Cohen, Boyd, and Monika Winn. 2007. Market imperfections, opportunity, and sustainable entrepreneurship. Journal of Business Venturing 22: 29–49. [Google Scholar] [CrossRef]
  30. Collis, David J. 1994. Research note: How valuable are organizational capabilities? Strategic Management Journal 15: 143–52. [Google Scholar] [CrossRef]
  31. Cooper, Danielle, Whitney Peake, and Warren Watson. 2016. Seizing opportunities: The moderating role of managerial characteristics on the relationship between opportunity-seeking and innovation efficacy in small businesses. Journal of Small Business Management 54: 1038–58. [Google Scholar] [CrossRef]
  32. Crals, Evy, and Lode Vereeck. 2005. The affordability of sustainable entrepreneurship certification for SMEs. The International Journal of Sustainable Development and World Ecology 12: 173–83. [Google Scholar] [CrossRef]
  33. Dean, Thomas J., and Jeffery S. McMullen. 2007. Toward a theory of sustainable entrepreneurship: Reducing environmental degradation through entrepreneurial action. Journal of Business Venturing 22: 50–76. [Google Scholar] [CrossRef]
  34. Dias, Alvaro Lopes, and Luis F. Lages. 2021. Measuring market-sensing capabilities for new product development success. Journal of Small Business and Enterprise Development 28: 1012–34. [Google Scholar] [CrossRef]
  35. Dias, Álvaro, and Graça Miranda Silva. 2021. Lifestyle entrepreneurship and innovation in rural areas: The case of tourism entrepreneurs. Journal of Small Business Strategy 31: 40–49. Available online: https://libjournals.mtsu.edu/index.php/jsbs/article/view/2132 (accessed on 2 October 2022). [CrossRef]
  36. Dias, Álvaro, Leandro Pereira, and Renato Lopes da Costa. 2021. Organizational Capabilities as Antecedents of Entrepreneurship: A Basis for Business Practice and Policy Making. Journal of African Business, 1–18. [Google Scholar] [CrossRef]
  37. Drucker, Peter. 1998. The discipline of innovation. Harvard Business Review 76: 149–57. [Google Scholar] [CrossRef] [PubMed]
  38. Dutton, Jane E., Janet M. Dukerich, and Celia V. Harquail. 1994. Organizational images and member identification. Administrative Science Quarterly 39: 239–63. Available online: https://www.proquest.com/scholarly-journals/organizational-images-member-identification/docview/203921919/se-2 (accessed on 2 October 2022). [CrossRef]
  39. Dwivedi, Abihishek, and Jay Weerawardena. 2018. Conceptualizing and operationalizing the social entrepreneurship construct. Journal of Business Research 86: 32–40. [Google Scholar] [CrossRef]
  40. Engel, Yuval, Nicoletta G. Dimitrova, Svetlana N. Khapova, and Tom Elfring. 2014. Uncertain but able: Entrepreneurial self-efficacy and novices’ use of expert decision-logic under uncertainty. Journal of Business Venturing Insights 1: 12–17. [Google Scholar] [CrossRef]
  41. Falk, R. Frank, and Nancy B. Miller. 1992. A Primer for Soft Modelling. Akron: University of Akron Press. [Google Scholar]
  42. Forbes, Daniel. 2005. The effects of strategic decision making on entrepreneurial self-efficacy. Entrepreneurship Theory and Practice 29: 599–626. [Google Scholar] [CrossRef]
  43. Fornell, Claes, and David F. Larcker. 1981. Evaluating structural equation models with unobservable variables and measurement error. Journal of Marketing Research 18: 382–50. [Google Scholar] [CrossRef]
  44. Frese, Michael. 1995. Entrepreneurship in East Europe: A general model and empirical findings. Journal of Organizational Behavior 2: 65–83. Available online: https://www.proquest.com/scholarly-journals/entrepreneurship-east-europe-general-model/docview/228794015/se-2 (accessed on 2 October 2022).
  45. Goldsmith, Ronald E., and Gordon R. Foxall. 2003. The measurement of innovativeness. The International Handbook on Innovtion 5: 321–30. [Google Scholar] [CrossRef]
  46. Hair, Josepth F., G. Tomas M. Hult, Christian M. Ringle, and Marko Sarstedt. 2017. A Primer on Partial Least Squares Structural Equation Modeling. London: Sage Publications. [Google Scholar]
  47. Henseler, Jörg, Christian M. Ringle, and Marko Sarstedt. 2015. A new criterion for assessing discriminant validity in variance-based structural equation modeling. Journal of the Academy of Marketing Science 43: 115–35. [Google Scholar] [CrossRef]
  48. Hockerts, Kai. 2017. Determinants of social entrepreneurial intentions. Entrepreneurship Theory and Practice 41: 105–30. [Google Scholar] [CrossRef]
  49. Hughes, Mathew, and Robert E. Morgan. 2007. Deconstructing the relationship between entrepreneurial orientation and business performance at the embryonic stage of firm growth. Industrial Marketing Management 36: 651–61. [Google Scholar] [CrossRef]
  50. Hult, G. Tomas M., Robert F. Hurley, and Gary A. Knight. 2004. Innovativeness: Its antecedents and impact on business performance. Industrial Marketing Management 33: 429–38. [Google Scholar] [CrossRef]
  51. Inan, G. Gurkan, and Umit S. Bititci. 2015. Understanding organizational capabilities and dynamic capabilities in the context of micro enterprises: A research agenda. Procedia-Social and Behavioral Sciences 210: 310–19. [Google Scholar] [CrossRef]
  52. Ionescu, Luminita. 2021. Leveraging green finance for low-carbon energy, sustainable economic development, and climate change mitigation during the COVID-19 pandemic. Review of Contemporary Philosophy 20: 175–87. Available online: https://www.proquest.com/scholarly-journals/leveraging-green-finance-lowcarbon-energy/docview/2565210732/se-2 (accessed on 2 October 2022).
  53. Jang, Sung Hee. 2014. The effects social entrepreneurship and CSR activities on performance of social enterprise [Abstract]. Asia-Pacific Journal of Business Venturing and Entrepreneurship 9: 117–27. [Google Scholar] [CrossRef]
  54. Kerr, Sari Pekkala, William R. Kerr, and Tina Xu. 2018. Personality traits of entrepreneurs: A review of recent literature. Foundations and Trends® in Entrepreneurship 14: 279–356. [Google Scholar] [CrossRef]
  55. Keskin, Halit. 2006. Market orientation, learning orientation, and innovation capabilities in SMEs: An extended model. European Journal of Innovation Management 9: 396–417. [Google Scholar] [CrossRef]
  56. Kickul, Jill, and Lisa Gundry. 2002. Prospecting for strategic advantage: The proactive entrepreneurial personality and small firm innovation. Journal of Small Business Management 40: 85–97. [Google Scholar] [CrossRef]
  57. Korra, Efthymia, Ioannis Giotopoulos, and Aggelos Tsakanikas. 2018. CSR practices and SME innovativeness in Greece. Entrepreneurship and the sustainable development goal. Emerald Publishing 8: 119–32. [Google Scholar] [CrossRef]
  58. Kotler, Philip, and Nancy Lee. 2008. Corporate Social Responsibility: Doing the Most Good for Your Company and Your Cause. Hoboken: John Wiley and Sons. [Google Scholar]
  59. Kwiotkowska, Anna. 2022. Organizational Capabilities and Social Entrepreneurship: A Fuzzy-set Approach. European Research Studies 25: 272–85. Available online: https://www.proquest.com/scholarly-journals/organizational-capabilities-social/docview/2639727694/se-2 (accessed on 21 October 2022). [CrossRef] [PubMed]
  60. Lee, Eun Mi, Seong-Yeon Park, and Hyun Jung Lee. 2013. Employee perception of CSR activities: Its antecedents and consequences. Journal of Business Research 66: 1716–24. [Google Scholar] [CrossRef]
  61. Lent, Robert W., Steven D. Brown, and Gail Hackett. 2022. Toward a Unifying Social Cognitive Theory of Career and Academic Interest, Choice, and Performance. Journal of Vocational Behavior 45: 79–122. [Google Scholar] [CrossRef]
  62. Li, Yuanyuan, Israr Ahmad, Hassan Raza, Anusara Sawangchai, Edwin Ramirez-Asis, and Edwin Asnate-Salazar. 2022. The impact of social entrepreneurship, corporate social responsibilities, and working capital management practices on the performance of tourism small-medium enterprises during COVID-19: Moderating role of employee behavior. Frontiers in Psychology 13: 869856. [Google Scholar] [CrossRef]
  63. Lichtenstein, Donald R., Minette E. Drumwright, and Bridgette M. Braig. 2004. The effect of corporate social responsibility on customer donations to corporate-supported nonprofits. Journal of Marketing 68: 16–32. [Google Scholar] [CrossRef]
  64. Lindgreen, Adam, Valérie Swaen, and Wesley Johnston. 2009. The supporting function of marketing in corporate social responsibility. Corporate Reputation Review 12: 120–39. [Google Scholar] [CrossRef]
  65. Liu, Chih-Hsing Sam, and Chiung-En Huang. 2020. Discovering differences in the relationship among social entrepreneurial orientation, extensions to market orientation and value co-creation–The moderating role of social self-efficacy. Journal of Hospitality and Tourism Management 42: 97–106. [Google Scholar] [CrossRef]
  66. Locke, Edwin A., and Gary P. Latham. 1990. A Theory of Goal Setting and Task Performance. London: Prentice-Hall, Inc. [Google Scholar]
  67. Lumpkin, G. Tom, and Gregory G. Dess. 1996. Clarifying the achievement orientations construct and linking it to performance. Academy of Management Review 21: 135–72. [Google Scholar] [CrossRef]
  68. Luo, Wenbo, Chuan Zhang, and Minxin Li. 2022. The influence of corporate social responsibilities on sustainable financial performance: Mediating role of shared vision capabilities and moderating role of entrepreneurship. Corporate Social Responsibility and Environmental Management 29: 1266–82. [Google Scholar] [CrossRef]
  69. Luo, Xueming, and Christian Homburg. 2007. Neglected outcomes of customer satisfaction. Journal of Marketing 71: 133–49. [Google Scholar] [CrossRef]
  70. Maignan, Isabelle, Odies Collins Ferrell, and G. Tomas M. Hult. 1999. Corporate citizenship: Cultural antecedents and business benefits. Journal of the Academy of Marketing Science 27: 455–69. [Google Scholar] [CrossRef]
  71. Miao, Chao, Shanshan Qian, and Dalong Ma. 2017. The relationship between entrepreneurial self-efficacy and firm performance: A meta-analysis of main and moderator effects. Journal of Small Business Management 55: 87–107. [Google Scholar] [CrossRef]
  72. Miller, Danny, and Peter H. Friesen. 1982. Innovation in conservative and entrepreneurial firms: Two models of strategic momentum. Strategic Management Journal 3: 1–25. [Google Scholar] [CrossRef]
  73. Miner, John B., Norman R. Smith, and Jeffrey S. Bracker. 1989. Role of entrepreneurial task motivation in the growth of technologically innovative firms. Journal of Applied Psychology 74: 554–60. [Google Scholar] [CrossRef]
  74. Monteiro, Albertina Paula, Ana Maria Soares, and Orlando Lima Rua. 2017. Linking intangible resources and export performance: The role of entrepreneurial orientation and dynamic capabilities. Baltic Journal of Management 12: 329–47. [Google Scholar] [CrossRef]
  75. Montgomery, Cameron, and George Stone. 2009. Revisiting consumer environmental responsibility: A five nation cross-cultural analysis and comparison of consumer ecological opinions and behaviors. International Journal of Management and Marketing Research 2: 35–58. [Google Scholar]
  76. More, Carol F. 1986. Understanding entrepreneurial behavior: A definition and model. Academy of Management Proceedings 1: 66–70. [Google Scholar] [CrossRef]
  77. Muñoz, Pablo, and Dimo Dimov. 2015. The call of the whole in understanding the development of sustainable ventures. Journal of Business Venturing 30: 632–54. [Google Scholar] [CrossRef]
  78. NASA. 2022. Vital Signs. Available online: https://climate.nasa.gov/vital-signs/global-temperature/ (accessed on 2 October 2022).
  79. Newman, Alexander, Martin Obschonka, Susan Schwarz, Michael Cohen, and Ingrid Nielsen. 2019. Entrepreneurial self-efficacy: A systematic review of the literature on its theoretical foundations, measurement, antecedents, and outcomes, and an agenda for future research. Journal of Vocational Behavior 110: 403–19. [Google Scholar] [CrossRef]
  80. Noble, Charles H., Sinha K. Rajiv, and Ajith Kumar. 2002. Market orientation and alternative strategic orientations: A longitudinal assessment of performance implications. Journal of Marketing 66: 25–39. [Google Scholar] [CrossRef]
  81. Penrose, Edith. 1959. The Theory of the Growth of the Firm, 3rd ed. Oxford: Oxford University Press. [Google Scholar] [CrossRef]
  82. Prabhu, Ganesh N. 1999. Social entrepreneurial leadership. Career Development International 4: 140–45. [Google Scholar] [CrossRef]
  83. Preacher, Kristopher J., and Andrew F. Hayes. 2008. Asymptotic and resampling strategies for assessing and comparing indirect effects in multiple mediator models. Behavior Research Methods 40: 879–91. [Google Scholar] [CrossRef]
  84. Press Release. 2022. Global CO2 emissions rebounded to their highest level in history in 2021. IEA, March 8. Available online: https://www.iea.org/news/global-co2-emissions-rebounded-to-their-highest-level-in-history-in-2021 (accessed on 3 October 2022).
  85. Qu, Riliang. 2009. The impact of market orientation and corporate social responsibility on firm performance: Evidence from China. Asia Pacific Journal of Marketing and Logistics 21: 570–82. [Google Scholar] [CrossRef]
  86. Rasmussen, Casper Claudi. 2014. Intangible resources as drivers of high growth. International Journal of Innovation Management 18: 1–20. [Google Scholar] [CrossRef]
  87. Ringle, Christian, Dirceu da Silva, and Diógenes Bido. 2015. Structural Equation Modeling with the SmartPLS. Brazilian Journal of Marketing 13. [Google Scholar]
  88. Schaltegger, Stefan, and Marcus Wagner. 2011. Sustainable entrepreneurship and sustainability innovation: Categories and interactions. Business Strategy and the Environment 20: 222–37. [Google Scholar] [CrossRef]
  89. Scherer, Robert F., Janet S. Adams, Susan S. Carley, and Frank A. Wiebe. 1989. Role model performance effects on development of entrepreneurial career preference. Entrepreneurship Theory and Practice 13: 53–72. [Google Scholar] [CrossRef]
  90. Schumpeter, Joseph A. 1934. The Theory of Economic Development. Cambridge: Harvard University Press. [Google Scholar]
  91. Schumpeter, Joseph A. 1942. Capitalism, Socialism and Democracy. New York: Harper and Row. [Google Scholar]
  92. Schwenk, Charles R., and Charles B. Shrader. 1993. Effects of formal strategic planning on financial performance in small firms: A meta-analysis. Entrepreneurship Theory and Practice 17: 53–64. [Google Scholar] [CrossRef]
  93. Shin, Changhwan. 2018. How social entrepreneurs affect performance of social enterprises in Korea: The mediating effect of innovativeness. Sustainability 10: 2643. [Google Scholar] [CrossRef]
  94. Sivadas, Eugene, and F. Robert Dwyer. 2000. An examination of organizational factors influencing new product success in internal and alliance-based processes. Journal of Marketing 64: 31–49. [Google Scholar] [CrossRef]
  95. Smith, Isaac H., and Warner P. Woodworth. 2012. Developing social entrepreneurs and social innovators: A social identity and self-efficacy approach. Academy of Management Learning and Education 11: 390–407. [Google Scholar] [CrossRef]
  96. Snell, Lan, Phyra Sok, and Tracey S. Danaher. 2015. Achieving growth-quality of work life ambidexterity in small firms. Journal of Service Theory and Practice 25: 529–50. [Google Scholar] [CrossRef]
  97. Spanos, Yiannis E., and Spyros Lioukas. 2001. An examination into the causal logic of rent generation: Contrasting Porter’s competitive strategy framework and the resource-based perspective. Strategic Management Journal 22: 907–34. [Google Scholar] [CrossRef]
  98. Srimulyani, Veronika Agustini, and Yustinus Budi Hermanto. 2021. Impact of entrepreneurial self-efficacy and entrepreneurial motivation on micro and small business success for food and beverage sector in east Java, Indonesia. Economies 10: 10. [Google Scholar] [CrossRef]
  99. Stoian, Carmen, and Mark Gilman. 2017. Corporate social responsibility that “pays”: A strategic approach to CSR for SMEs. Journal of Small Business Management 55: 5–31. [Google Scholar] [CrossRef]
  100. Sullivan Mort, Gillian, Jay Weerawardena, and Kashonia Carnegie. 2003. Social entrepreneurship: Towards conceptualisation. International Journal of Nonprofit and Voluntary Sector Marketing 8: 76–88. [Google Scholar] [CrossRef]
  101. Teece, David J., Gary Pisano, and Amy Shuen. 1997. Dynamic Capabilities and Strategic Management. Strategic Management Journal 18: 509–33. [Google Scholar] [CrossRef]
  102. Thornhill, Stewart. 2006. Knowledge, innovation and firm performance in high-and low-technology regimes. Journal of Business Venturing 21: 687–703. [Google Scholar] [CrossRef]
  103. Tsao, Shou-Min, and Guang-Zheng Chen. 2012. The impact of internationalization on performance and innovation: The moderating effects of ownership concentration. Asia Pacific Journal of Management 29: 617–42. [Google Scholar] [CrossRef]
  104. Tsoutsoura, Margarita. 2004. Corporate social responsibility and financial performance. UC Berkeley: Center for Responsible Business. (Working Paper No. 7). Available online: http://escholarship.org/uc/item/111799p2 (accessed on 3 October 2022).
  105. Turban, Daniel B., and Daniel W. Greening. 1996. Corporate social performance and organizational attractiveness to prospective employees. Academy of Management Journal 40: 658–72. [Google Scholar] [CrossRef]
  106. Turker, Duygu. 2009. Measuring corporate social responsibility: A scale development study. Journal of Business Ethics 85: 411–27. [Google Scholar] [CrossRef]
  107. Tzokas, Nikolaos, Young Ah. Kimb, Hammad Akbarc, and Haya Al-Dajanid. 2015. Absorptive capacity and performance: The role of customer relationship and technological capabilities in high- tech SMEs. Industrial Marketing Management 47: 134–42. [Google Scholar] [CrossRef]
  108. Utsch, Andreas, and Andreas Rauch. 2000. Innovativeness and initiative as mediators between achievement orientation and venture performance. European Journal of Work and Organizational Psychology 9: 45–62. [Google Scholar] [CrossRef]
  109. Vilanova, Marc, Josep Maria Lozano, and Daniel Arenas. 2009. Exploring the nature of the relationship between CSR and competitiveness. Journal of Business Ethics 87: 57–69. [Google Scholar] [CrossRef]
  110. Waddock, Sandra A., and Samuel B. Graves. 1997. The corporate social performance–financial performance link. Strategic Management Journal 18: 303–19. [Google Scholar] [CrossRef]
  111. Wang, Catherine. L., and Ahmed K. Pervaiz. 2004. The development and validation of the organisational innovativeness construct using confirmatory factor analysis. European Journal of Innovation Management 7: 303–13. [Google Scholar] [CrossRef]
  112. Wingwon, Boonthawan. 2012. Effects of entrepreneurship, organization capability, strategic decision making and innovation toward the competitive advantage of SMEs enterprises. Journal of Management and Sustainability 2: 137–40. [Google Scholar] [CrossRef]
  113. Wood, Robert, and Albert Bandura. 1989. Social cognitive theory of organizational management. Academy of Management Review 14: 361–84. [Google Scholar] [CrossRef]
  114. Yu, Xiao-Min, Ke Chen, and Jin-Tong Liu. 2022. Exploring how organizational capabilities contribute to the performance of social enterprises: Insights from China. Sustainability 14: 4363. [Google Scholar] [CrossRef]
  115. Zacca, Robert, and Dayan Mumin. 2018. Linking managerial competence to small enterprise performance within the dynamic capability logic. Journal of Small Business and Enterprise Development 25: 256–76. [Google Scholar] [CrossRef]
  116. Zahra, A. Shaker, Eric Gedajlovicb, Donald O. Neubaumc, and Joel M. Shulmand. 2009. A typology of social entrepreneurs: Motives, search processes and ethical challenges. Journal of Business Venturing 24: 519–32. [Google Scholar] [CrossRef]
  117. Zhang, Yang, Juanita Trusty, Tatiana Goroshnikova, Louise Kelly, Kwok K. Kwong, Stephen J.J. McGuire, Juan Perusquia, Veena P. Prabhu, Shen Minghao, and Robert Tang. 2021. Millennial social entrepreneurial and social entrepreneurial self-efficacy: A comparative entrepreneurship study. Social Enterprise Journal 17: 20–43. [Google Scholar] [CrossRef]
  118. Zhao, Fang. 2005. Exploring the synergy between entrepreneurship and innovation. International Journal of Entrepreneurial Behavior and Research 11: 25–41. [Google Scholar] [CrossRef]
  119. Zhao, Hao, Scott E. Seibert, and Gerald E. Hills. 2005. The mediating role of self-efficacy in the development of entrepreneurial intentions. Journal of Applied Psychology 90: 1265–72. [Google Scholar] [CrossRef]
Figure 1. Conceptual model. Note: Connected lines indicate relationships among constructs; Dashed lines indicate indirect relationships among constructs.
Figure 1. Conceptual model. Note: Connected lines indicate relationships among constructs; Dashed lines indicate indirect relationships among constructs.
Socsci 11 00537 g001
Figure 2. Conceptual model assessment through SEM.
Figure 2. Conceptual model assessment through SEM.
Socsci 11 00537 g002
Figure 3. IPMA Model.
Figure 3. IPMA Model.
Socsci 11 00537 g003
Figure 4. IPMA for innovativeness.
Figure 4. IPMA for innovativeness.
Socsci 11 00537 g004
Table 1. Composite reliability, average variance extracted, correlations, and discriminant validity checks.
Table 1. Composite reliability, average variance extracted, correlations, and discriminant validity checks.
Latent VariablesαCRAVE12345
ESE0.8930.9260.7570.8700.7060.7060.5310.709
Innovativeness0.8350.9010.7520.6190.8670.5570.4780.478
Organizational Capabilities0.9060.9250.6400.6420.5030.8000.5520.632
Philanthropic CSR0.8180.8660.5200.4770.4320.4930.7210.807
SESE0.9280.9490.8220.6460.4230.5960.7330.906
Note: α—Cronbach Alpha; CR—Composite reliability; AVE—Average variance extracted. Bold numbers represent the square roots of AVE. The numbers beneath the diagonal elements are the correlations between the constructs. The numbers above the diagonal elements are the HTMT ratios.
Table 2. Structural Model Assessment.
Table 2. Structural Model Assessment.
PathOriginal SampleStandard DeviationT Statisticsp Values
Innovativeness -> ESE 0.3660.1093.3700.001
Innovativeness -> SESE0.0230.0760.2980.765
Innovativeness -> Organizational Capabilities0.5030.1144.4140.000
Innovativeness -> Philanthropic CSR0.4320.0994.3760.000
Organizational Capabilities -> ESE0.3980.1103.6210.000
Organizational Capabilities -> SESE0.3020.0893.3960.001
Philanthropic CSR -> ESE0.1230.0791.5560.120
Philanthropic CSR -> SESE0.5750.0728.0270.000
Table 3. Bootstrap results for indirect effects.
Table 3. Bootstrap results for indirect effects.
PathOriginal SampleStandard DeviationT Statisticsp Values
Innovativeness -> Organizational Capabilities -> ESE 0.2000.0692.8850.004
Innovativeness -> Organizational Capabilities -> SESE0.1520.0570.6450.008
Innovativeness -> Philanthropic CSR -> ESE0.0530.0361.4920.136
Innovativeness -> Philanthropic CSR -> SESE0.2480.0643.8550.000
Table 4. Performance: IPMA for innovativeness.
Table 4. Performance: IPMA for innovativeness.
VariablesPerformance
Innovativeness85,993
Organizational Capabilities73,527
Philanthropic CSR71,921
ESE82,792
SESE74,013
Table 5. Importance of innovativeness in the IPMA.
Table 5. Importance of innovativeness in the IPMA.
ImportanceESEInnovativenessOrganizational CapabilitiesPhilanthropic CSRSESE
ESE
Innovativeness0.337 0.4870.5000.029
Organizational Capabilities0.380 0.393
Philanthropic CSR0.098 0.623
SESE
Publisher’s Note: MDPI stays neutral with regard to jurisdictional claims in published maps and institutional affiliations.

Share and Cite

MDPI and ACS Style

Broccia, S.; Dias, Á.; Pereira, L. Sustainable Entrepreneurship: Comparing the Determinants of Entrepreneurial Self-Efficacy and Social Entrepreneurial Self-Efficacy. Soc. Sci. 2022, 11, 537. https://doi.org/10.3390/socsci11120537

AMA Style

Broccia S, Dias Á, Pereira L. Sustainable Entrepreneurship: Comparing the Determinants of Entrepreneurial Self-Efficacy and Social Entrepreneurial Self-Efficacy. Social Sciences. 2022; 11(12):537. https://doi.org/10.3390/socsci11120537

Chicago/Turabian Style

Broccia, Sarah, Álvaro Dias, and Leandro Pereira. 2022. "Sustainable Entrepreneurship: Comparing the Determinants of Entrepreneurial Self-Efficacy and Social Entrepreneurial Self-Efficacy" Social Sciences 11, no. 12: 537. https://doi.org/10.3390/socsci11120537

APA Style

Broccia, S., Dias, Á., & Pereira, L. (2022). Sustainable Entrepreneurship: Comparing the Determinants of Entrepreneurial Self-Efficacy and Social Entrepreneurial Self-Efficacy. Social Sciences, 11(12), 537. https://doi.org/10.3390/socsci11120537

Note that from the first issue of 2016, this journal uses article numbers instead of page numbers. See further details here.

Article Metrics

Back to TopTop